Abstract
Ensuring a sustainable supply for humankind with mineral raw materials and preventing fuel and energy crises, minimizing human-made accidents and the negative impact of industry on the environment, the inflow of funds and innovations into the mining sector should be expanding in time and space. To do this, new mining platforms should have not only innovative and technological, but also social-and-economic coverage of the latest competencies, which Mining 4.0 fully corresponds to. The achievements of the Fourth Industrial Revolution, embodied in “end-to-end” digital and convergent technologies, are able to ensure the stable development of the mineral resource sector in the face of fluctuations in raw material demand and the profitability of mining enterprises, strengthening environmental safety legislation. Mining 4.0 is also a response to the technological shocks associated with the accelerated digital modernization of the manufacturing and infrastructure industries. This article attempts to give a multilateral overview of mining industries transformation in the course of the diffusion of Industry 4.0 technologies, to highlight the core and frontiers of Mining 4.0 expansion, to show the opportunities and threats of replacing physical systems and humans in mining with cyber-physical systems. Further, the technological, economic and social horizons of the transformation of Mining 4.0 into Mining 5.0 with specific threats of total digitalization are discussed.
1. Introduction
The mining industry is in the midst of a technological transformation as digital and automated technologies transform traditional geotechnology, both surface and underground. With volatile global demand for raw materials, rising safety requirements, tightening environmental regulations and shrinking profits, the mining industry has to increase its productivity through the introduction of intelligent mining systems in order to survive in a competitive market.
Thanks to the Mining 4.0 technology platform, in the coming decades, the production volumes at each mine, section or surface mine will depend on world prices and demand. That is, future mining production will become a derived value from global prices determined by international competition.
Most researchers identify Mining 4.0 with the values of Industry 4.0 perceived in the mining system (similar to Oil and Gas 4.0) [1,2]. In accordance with this approach, the qualitative sign of Mining 4.0 is the transfer of the Industry 4.0 technological platform to the basic sector of the economy—in the mining industry (directly) and energy production (indirectly). Therefore, within the framework of this approach, Mining 4.0 is associated with the diffusion of such “end-to-end” innovations as deep digitalization of mining (Internet of Things, Digital Twins, Big Data and Cloud Computing, Smart Sensors, 3D visualization and design, Computational Fluid Dynamics, Blockchain and Neural Networks), robotization and expansion of unmanned and remotely controlled processes.
Back in 2009, in the era of Mining 3.0 technologies, the dominance of “connected” mining machines and devices was expected by 2030. Ref. [3] Digital transformation is the benchmark for the technological transition to Mining 4.0, as it allows launching a new process and operations management system in minerals mining and processing. If until now Mining 3.0 technologies have radically expanded human capabilities by endowing them with high-performance equipment, then Mining 4.0 digital technologies lead to the convergence of human and machine [4]. As a result of this convergence, the influence of the human factor on the functioning of extractive enterprises is significantly reduced, since part of the analysis and decision-making process passes under the control of digital systems. This is of particular importance for developing countries, where the cohort of mining engineers is changing qualitatively due to the growth of their share among students of leading mining universities in Europe, North America, Australia and Russia, on the one hand, and their career in raw materials multinational corporations, on the other [5].
The connection of Mining 4.0 with the innovation ecosystem of Industry 4.0 is becoming clear as the traditional production model based on the concentration of decision-making and centralized allocation of resources is being replaced by a new network model. In the new model, the use of digital communication technologies supported by cyber-physical systems and the Internet of Things allows achieving an unprecedented level of labor safety along with a radical increase in its productivity [6]. Indirectly, the digital core of Mining 4.0 is confirmed by the problem of ensuring the digital security of mining enterprises that implement cyber-physical systems, the Industrial Internet of Things, etc. Organization of secure data exchange, protection against cyber attacks and sharing of cloud computing resources—all these problems typical for Industry 4.0 are recognized as highly relevant for Mining 4.0 [7].
New mining capabilities such as real-time monitoring of product quality, equipment performance and health, worker safety and mine workings can be reduced to the core of Industry 4.0-IT 4.0. In this light, Mining 4.0 can be seen as the result of the cyber-physical integration of smart manufacturing and traditional mining machinery [8]. The prospects for the further development of the mineral resource complex on the Industry 4.0 platform are confirmed by the experience of the largest Russian mining enterprises. Their deep digitalization has made it possible to reduce the loss of minerals by 12–15%, reduce the number of industrial accidents by 25%, decrease operating costs by 10–15% and increase the profitability of sales by 5% by improving logistics [9].
There is also a more radical opinion regarding the prospects for the application of Industry 4.0 technologies in Mining—as a non-alternative path for the development of the mineral resource complex. This implies that by 2050 up to 90% of the minerals in the world will be mined on the Mining 4.0 platform, while the integration of digital technologies, automated and autonomous equipment provides the key to solving not only production and economic, but also environmental and social problems, that the resource sector faces today [10].
The concept of Mining 4.0, formulated on the groundwork of Industry 4.0, is based on 4 “pillars”: Combining real machines and the virtual world of the Internet into augmented reality, extraterritorial access to any information “on demand”, almost limitless possibilities of distributed cloud computing, artificial intelligence and neural networks. The concept of Mining 4.0 assumes that due to clearly defined areas of using various innovative technologies, taking into account the advantages and disadvantages, mining companies relying on the “end-to-end” technologies of Industry 4.0 receive maximum flexibility and critical competitive advantages (Table 1) [11].
Table 1.
The concept of Mining 4.0 based on the Industry 4.0 platform (Adapted from Ref. [11]).
Table 1 allows defining a key factor of influence of Industry 4.0 on mining development—an increase in productivity by an order of magnitude with each technological transition (from Industry 1.0 to 2.0 and so on). Until now, productivity growth has been accompanied by an increase in the burden on the environment, but the spread of Mining 4.0 through the construction of “smart” mines and open pits contributes to the development of lean and green extraction of minerals. Since Mining 4.0 is an integral part of Industry 4.0 (the platform of implementing its technologies in extraction of minerals), the end-to-end technologies such as smart sensors and Computational Fluid Dynamics can prevent such hazards as landslide, rock burst shock and endogenous fire (by rock pieces move and products of combustion anticipatory analysis). Hereafter, neural networks and Artificial Intelligence, used in drilling-and-blasting works planning, can prevent seismic disturbances by thorough borehole parameters and explosive consumption calculations. At the same time, as the environmental hazard of mining in Mining 4.0 (so-called “Green Mining”) decreases, the problem of its cybersecurity, which is typical for Industry 4.0 production in general, increases [12].
It is impossible not to take into account the heterogeneity of the introductory process of Industry 4.0 technologies in various sectors of the economy—mining and manufacturing. Since the latter demonstrates a higher rate of digital modernization (due to the introduction of technologies such as Product Lifecycle Management, Smart Factory, Software Interoperability), the demand for technologies on its sector is ahead, and for new types of raw materials is lagging behind [13]. As a result, at present, in relation to the spread of Industry 4.0 in the mining sector, it is more appropriate to talk about its impact on energy efficiency, material intensity and environmental friendliness of mining, safety and labor productivity than on the production of new types of mineral raw materials.
In this regard, it should be considered that the application of the concept of “Industry 4.0—Mining 4.0” in the real economy cannot be spontaneous and self-initiated; an adequate strategy of state support for the technological modernization of national mineral resource complexes is needed. It is advisable to extend tax investment incentives to traditional and alternative sources of financing for the mass replacement of mining equipment controlled by humans with artificial intelligence devices, taking into account all possible social effects [14].
The need for governing the transition of the national mineral resource sector to Mining 4.0 is determined by the problems that arise with the growth of investments in the automation of operations, the use of telecommunication services for digitization, integration, automation and control of processes at mining enterprises. The experience of Mexico made it possible to highlight such problems of the transfer of Industry 4.0 technologies to mining as the concentration of funds and the reduction in competition, the decline in labor force demand and the tightening of requirements for employees [15].
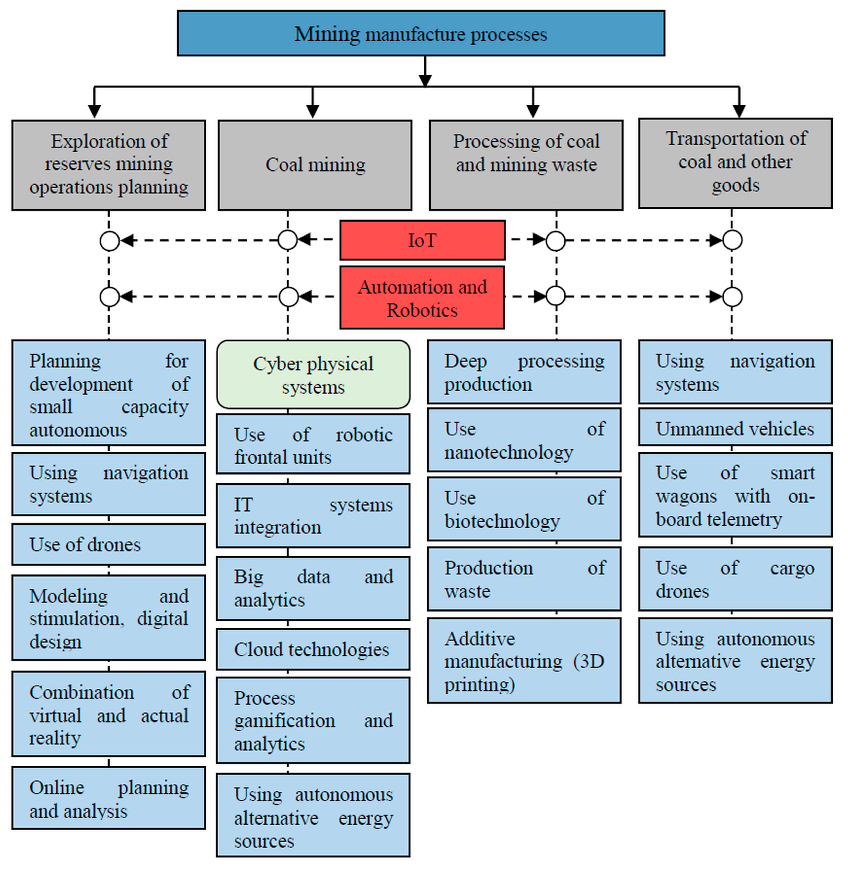
The formation of Mining 4.0 in the context of the impact of Industry 4.0 technologies on individual components of the system for the exploration, extraction, transportation and primary processing of minerals is shown in Figure 1 as a segmentation of the “penetration” of end-to-end technologies into the production processes of the mineral resource complex [16].
Figure 1.
Core and segments of Industry 4.0 in mining industry (Reprinted from Ref. [16]).
Thus, the set of qualitative features of Mining 4.0 inextricably refers it to the sphere of influence of Industry 4.0 technologies on the processes of extraction and primary processing of minerals, in all their diversity and mutual interweaving. Therefore, those who believe that the implementation of Industry 4.0 concept in the mineral resource sector are right when consider this to be a complex scientific and technical task that goes beyond digitalization, artificial intelligence, cyberization of production, and its digital cloning [17]. The important role of minerals extraction in solving the environmental and social problems allows us to define Mining 4.0 not only as a technological, but also as a social-and-economic platform for the future well-being of mankind. The inseparable connection of Mining 4.0 with digital technologies—the most dynamically developing—allows us to judge the prospects for its transformation into Mining 5.0, expected in the second half of the 21st century.
Along with the qualitative features mentioned above, the quantitative feature of Mining 4.0 is the acceleration of mining growth due to technology-driven productivity growth. So, for 2000–2019, the world volumes of coal and non-ferrous metals production more than doubled, iron ore—increased by three times, building materials—by one third [18].
Based on the identified quantitative and qualitative features, the transition from the previous mining platform (Mining 3.0) to modern Mining 4.0 is a natural objective process of technology evolution [19]. If by the beginning of the 19th century, the expansion of steam engines, coal mining for the production of coke (Industry 1) made it possible to mechanize the auxiliary processes of mines (Mining 1.0), then by the beginning of the 20th century, the achievements of Industry 2.0 (electricity, in-line production, internal combustion engines) have led to the gradual mechanization of the main processes of mining and processing of minerals (Mining 2.0). The most common platform today (Mining 3.0 with characteristic equipment of high power density, analog telemetry) became widespread in the second half of the 20th century during the development of Industry 3.0 (advanced analog and first digital computing and control systems). Along with this, it should be noted about the role of Mining 4.0 in restoring the prestige of mining engineer profession, which moved into the rearguard by the end of the 20th century, as mining clusters migrate from developed to developing countries.
Taking into account the above mentioned, we formulate the purpose of the review: to give a general overview and constructive analysis of Mining 4.0 technologies, to show the seriousness of their research, to summarize the trends of development and outline the horizon of evolution.
2. Methodology
The main part of the scientific publications analyzed in this review is related to the technological components of Industry 4.0, the issues and specifics of their implementation in the mineral resource sector, which form the Mining 4.0 platform. This review is aimed at a comprehensive analysis of the end-to-end technological and organizational innovations that form Mining 4.0, as well as the results of their implementation in the activities of companies in the mineral resource sector, in order to offer recommendations for its improvement and expand the base for further research. The context of this review is in the form of a constructive critical analysis in order to identify the advantages and disadvantages of the latest Mining 4.0 technological systems, thereby highlighting promising areas for future research.
The purpose of this study is a multilateral review, structuring and generalization of the author’s concepts, ideas and innovations in the system of transition of mining industry to a new technological platform—Mining 4.0 during the deployment of the Fourth Industrial Revolution. The tasks set in accordance with this goal include the analysis of mod-ern scientific publications in the field of Mining 4.0, the hierarchization of development trends, the generalization of individual trends and the determination of the prospects for the transition to the next platform of the second half of the 21st century—Mining 5.0 (the area of implementation of the Fifth Industrial Revolution end-to-end technologies in minerals extraction and processing). Its identifying feature is a human-centric development, which implies fully unmanned operation of “smart” machines, complete restoration of mining clusters (post-mining) and natural sources recycling.
In preparing this review, research and scientometric databases were used, including Science Direct, Springer Link, Google Scholar, Scopus, Web of Science. Keywords such as Industry 4.0, Mining 4.0, IoT, Digital Twins, CFD, Big Data, Cloud Computing, Machine Learning, Blockchain, Smart Mining, Unmanned Manufacturing, Drones, 3D Visualization and Mining 5.0 were used in the search. Figure 2 shows the number of viewed and analyzed scientific publications by years and sections (subtopics of this paper).
Figure 2.
Distribution of scientific publications in the area of Mining 4.0 by years and subtopics.
As can be seen from Figure 2, an explosion of interest of researchers to Mining 4.0 has been observed in the last decade since 2018, which indirectly confirms the idea of insufficient technological maturity of mining industry, which today is only approaching the threshold of mass digital modernization. Nevertheless, the transition to Mining 5.0 is being laid today—the latest technological platform for mining from the middle of the 21st century, which inspires optimism regarding the accelerated transition to the Mining 4.0 platform.
By their structure, most of the reviewed articles are devoted to Neural Networks, Smart Sensors, 3D Visualization, Virtual and Augmented Reality, Machine Learning, ESG investment in mining, as well as Post-Mining. Other areas, such as Big Data and Digital Twins, Internet of Things and Blockchain, Intelligent Management and Business Projects in mining, are of less interest to researchers.
3. Digitalization of Processes in Mining 4.0
The evolving digitalization of the mining industry offers new opportunities to increase productivity and, at the same time, can create new jobs with a fundamentally different level of safety comparable to office work. The variety of forms in which digitalization in mining takes place determines the deep transformation of the mineral resource sector, ensuring its competitiveness in the new conditions.
3.1. General Trend of Deep Digitalization of Processes in Mining
Mining 4.0 is a relatively new platform that allows, with the help of digital innovations, to move to more advanced production optimization [20].
The trend towards the digitalization of mining in line with Industry 4.0 is fundamentally different from previous industrial revolutions in that instead of deepening production automation, new forms of connecting people, machines and technologies come to the fore. These connections are in the nature of supplementing human intelligence with ma-chine intelligence, as well as receiving and processing huge amounts of information used in making engineering, organizational and economic decisions. As a result, the global competitiveness of national mineral resource complexes is determined by the level of development of national projects and programs for the digitalization of industry. It was the Industry 4.0 strategy, being implemented for the first time in Germany that provided this country with technological leadership in the basic sectors of the economy. Similar global advantages in the extraction and export of raw materials have been given by such national digitalization strategies as “Made in China 2025” and “Society 5.0” in Japan [21]. At the level of individual enterprises, digital solutions for the development of processes for the extraction and processing of minerals make it possible to bring productivity to the level that can guarantee profitable operation in the face of shocks in world prices for raw materials, rising labor costs and an increase in the volumes required for technological modernization of investments [22].
The reference method of mining digitalization is the transition to Computer Integrated Mining (CIM), which reflects a certain level of digital maturity of companies involved in the extraction and primary processing of minerals. Its quintessence is the integration of digital systems for planning and managing mining operations, monitoring the condition of equipment, safety of work and product quality into a single enterprise IT system. The main principle of the CIMG method is the absence of “gray” zones of digitalization—processes that are not covered by the use of modern IT, remote sensing, machine vision and intellectual prediction [23].
The digital core of Mining 4.0 is not formed all at once, but is the result of the evolution of human competencies in the use of hardware and software platforms, as well as an increase in the digital maturity of mineral extraction and processing. As the transition from the use of programmable controllers in individual mechanisms to digital control systems and further to artificial intelligence, digitalization expanded from individual mining processes to complete intellectualization of the technological chain up to their processing, taking into account market prices and regional demand specifics. As a result, the concept of Smart Mine involves reducing for a person the growing complexity of organizing production processes, which are managed at the “right time”, i.e., in the required time and volume. At the same time, the digital maturity of existing mining enterprises is significantly lower than that of processing and even metallurgical enterprises, and corresponds to the Digital 2.0 level, compared to the target Digital 4.0 (characteristic of Mining 4.0) [24].
Mining 4.0 is about harnessing the power of digitalization to transform the value chain. This will be due to the integration of the extraction and processing of mineral resources into digital ecosystems, which can increase productivity, reduce operating costs and increase the security of cyber systems and the safety of miners [25].
The peculiarity of Mining 4.0 digital technologies is that they allow changing the vision, strategy, operating model and business opportunities of companies. Combined with the digitalization of the management system, this creates the basis for value maximization. The impact of the introduction of digital technologies on various stages of the value chain in mining industry is presented in Figure 3 [26].
Figure 3.
The impact of the digital technologies’ implementation on different stages of mining value chain (Reprinted from Ref. [26]).
The wide impact of IT on mining is forming a digital enterprise ecosystem that includes digital twinning, intellectualization, console visualization and robotization of all elements of the supply chain and processes. The actual configuration of mining digital ecosystem depends on the connection and recombination of interactive information systems of individual processes in it, such as extracting, transportation and processing of minerals, material logistics, ventilation and electricity supply [27].
In such digital ecosystem of enterprises of the mineral resource complex, the role of a worker is radically changing—from the operator of equipment (including automated and partially robotic) to Operator 4.0. Such a “miner of the future” should have the following competencies: using biomechanical support to increase strength and endurance, relying on augmented reality to integrate the digital and physical world (for example, to receive online help from equipment manufacturers through interactive VR glasses), the mandatory use of smart sensors (underground 5G) to connect information about the environment and the health of a miner, the use of intelligent personal assistants to interact with equipment (training of collaborative robots) and databases (self-learning, operational forecasting based on the analytics of Big Data) [28]. Industrial digital ecosystems received a new impetus for development during the COVID-19 pandemic, which in-creased the digital maturity of construction, transport and energy to Digital 3.0 and above. These same processes will contribute to the digital maturity of mining in coming years [29].
In the development of the digital ecosystem of Mining 4.0, there is a problem of insufficient unification of software from different manufacturers and difficulties in their system integration. The architecture of the digital ecosystem in mining has a domain structure that integrates IT systems developed by different vendors (for example, ABB—production solutions, OSIsoft—data integration from various systems, IBM Maximo—asset management solutions, Microsoft Azure—cloud data management, Microsoft Dynamics 365—customer relationship management and Microsoft Power BI—integrated business analysis). These information systems have technology stack and data formats, so one system can interact with another system of the same vendor, but communicates with software products from other vendors using Microsoft Excel only. This fact reduces the overall efficiency of the ecosystem (Figure 4) [30].
Figure 4.
Vertical and horizontal interactions between domains of Mining 4.0 (Reprinted from Ref. [30]).
On the frontier of Mining 4.0, progress in the digital transformation of the mineral sector is largely due to active research in the field of managing dynamic multi-component multi-loop objects in real time. This allows AI-based control systems to take control of the interconnected processes in mining and transportation of minerals and achieve a high lev-el of optimization. The controllers used in such control systems apply the new Flight Control Language (FCL), which are designed considering the methods of fuzzy logic and use a new type of data—a linguistic variable, which connects numerical variables with the names of indicators [31]. A linguistic variable can take on the meaning of artificial language phrases. Therefore, for safe unmanned control of equipment, the linguistic variable “speed” can have not only a specific indicator (quantitative value), but also a qualitative one—high, low, unsafe, safe, etc. This significantly increases the efficiency of decisions made by artificial intelligence.
3.2. Internet of Things in Mining 4.0
Modern technologies of the Internet of things (IoT) give the mineral resource sector a unique opportunity to exclude humans from many processes of operating machines and mechanisms in complex, harmful and dangerous mining conditions. As a result, there is a radical reduction in the influence of the human factor on mining operations and their dangerous factor on humans, thanks to Smart Sensors for temperature, humidity, light, speed, passive infrared radiation and distance [32].
The Internet of Things in Mining 4.0 is functionally closely related to the Energy Internet, since a significant part of mining equipment has high-power energy drives. Accordingly, such principles of energy network architecture as plug-and-play, bi-directional flows of energy and power consumption information and combinations of renewable and non-renewable sources are implemented using advanced Internet technologies such as the Internet of Things and Block-chain. Machine-to-machine interactions built on these technologies allow not only increasing productivity, but also to reduce power consumption [33]. An important point of application of machine-to-machine interactions based on the Industrial Internet of Things is real-time monitoring of the technical condition of mining equipment [34].
The scope of the Internet of Things in mining extends far beyond advanced diagnostics and control of equipment load along the overall production chain. “Digital Mine” is based on such interactions on the Internet of Things platform as dynamic planning and scheduling, safety and security monitoring, automated supply chain [35].
To process the massive data streams generated by the Internet of Things in the industry, a distributed frequent itemset mining algorithm is required. In relation to the extraction of minerals, the extraction of key data from the general array of engineering information can be called “Data Mining in Mining 4.0”. Perspective engine here is Apache Spark, successfully used for industrial data mining, includes the SWEclat algorithm, which has good acceleration, parallel scalability and load balancing [36].
3.3. Digital Twins in Mining 4.0
Digital twins in Mining 4.0 are complex cyber-physical systems that combine the “best skills” of humans and machines to radically increase productivity. Such systems make it possible to overcome the limitations of unequal capacity, data transfer rates of various information systems used by engineers and managers of mining enterprises—mobile devices, personal computers and controllers installed on equipment. The key to creating digital clones that combine devices of different types and computing performance is asynchronous requirements for their software interface [37].
Thanks to asynchronous requirements for a single digital twin of the physical process, reproducible on different devices, linear production chains are transformed into digital supply networks, and different connected users can quickly respond to any changes in real time [38].
The dynamically developing digital production platforms of Industry 4.0—Materials 4.0, Mining 4.0, Energy 4.0—face performance limitations associated with the lack of unified means for processing large amounts of information. This problem can be solved by simplifying the digital flow as a key concept for creating a digital twin [39]. With regard to Mining 4.0, the use of virtual reality for managing digital twins of processes in mining will reduce the number of physical prototypes and speed up the process of making engineering decisions [40].
Simulation modeling of geophysical and technological processes using digital twins allows testing them in a virtual environment, and thus move from an autonomous decision support system to a network one verifying decisions in real time. The functions of digital twins in the network process of making engineering decisions come down to connecting all users to a large information system (integrated control), reducing the scale of physical modeling and prototyping and fully automated design [41].
The transfer of mining information using the Internet of Things can be represented using a knowledge graph—a method for dynamically extracting knowledge from Big Data and managing it. This method is especially effective for real-time maintenance of mining equipment, when the use of the BERT-BiLSTM-CRF neural network made it possible, with the same data set, to recognize the essence of problems more advanced than with autonomous sensors. The architecture of the knowledge graph model, which allows querying, displaying and managing them, creating decision support for the maintenance of mining equipment, is shown in Figure 5 [42].
Figure 5.
Architecture of the knowledge graph system for coal mine equipment maintenance (Reprinted from Ref. [42]).
From a software point of view, the algorithmic basis of digital twins of processes in mining is based on neural networks, on the one hand, and on the mathematical description of physical, mechanical, thermodynamic and chemical processes occurring in the system of human impact on an array of rocks on the other. The use of neural networks makes it possible, when operating with digital twins, to carry out multi-channel and multi-user control of technological processes and, more importantly, to carry out continuous retraining of networks, creating a high-precision digital copy. In the future, such a digital twin can be used to optimize a certain process, for example, in connection with a reduction in energy and resource consumption [43].
3.4. Big Data and Cloud Computing in Mining 4.0
Corporate information systems (KIS), as well as geographic information systems (GIS), are developing today in the direction of Big Data integration. Unlike the analysis of small data streams by autonomous information systems, Big Data allows generating new knowledge that changes the digital landscape of mining, develops machine learning and artificial intelligence [44].
Big Data can be considered as the basis for multi-centric and multi-channel management of mining processes. The core of such management is the integration of disparate information systems from various areas of mining. This provides a connection of information about the heterogeneous production economic components of the business cycle of an enterprise (Figure 6) [45].
Figure 6.
Implementation of Industry 4.0 technologies in the mining industry (Reprinted from Ref. [45]).
A special look at the role of Big Data in the development of mining is associated with overcoming uncertainty in providing the economy with energy and energy carriers. Uncertainty, forming in the world markets, has a direct impact on the costs and output of mining enterprises, and their profitability. Therefore, Big Data analysis makes it possible to adapt mining processes to changes in the global raw materials market, taking into account the expansion of alternative energy [46].
The complex task of optimizing the operation of various mining equipment requires reliable means of processing and analyzing data flows with minimal delay. To solve such optimization problems, the power of existing autonomous computing centers of enterprises is no longer enough, but distributed cloud computing is quite enough. Modern cloud computing services allow optimizing the operation of individual units of mining machines and their entire fleet at the enterprise, which actualizes the reserve for productivity growth by 25–30% [47].
Along with the operation of mining equipment, reliance on Big Data gives positive results for exploration. In fact, today intellectual geological exploration is being formed with the creation of conceptual models of big spatial data. Their use makes it possible to radically improve the accuracy of geological documentation, ultimately, improve the quality of a mineral, and reduce the cost of its extraction [48]. The transition of intellectual geology makes it possible to develop deposits at previously inaccessible depths, as well as complexly structured deposits with anomalies in the occurrence of ore bodies and coal seams [49].
Numerical modeling of the state of complex objects in mines allows positioning various objects in them more accurately, including people, as well as effectively predict sudden movements of rock mass in the working area. The basis of modern numerical modeling—analysis of the point cloud makes it possible already today to plan the construction of mine workings on other planets during Space exploration, primarily on the Moon. As studies show, cloud analysis methods used for the construction of Earth mines are quite suitable for designing extraterrestrial workings (Figure 7) [50].
Figure 7.
Point cloud of a mine segment. (a) Whole cloud (outside view), (b) view from inside, along the tunnel (Reprinted from Ref. [50]).
Wireless data transmission technologies in mines (Wi-Fi, 5G) provide a unique opportunity to achieve zero harm to the life and health of miners. However, there is still no unconditionally effective way of wirelessly control detecting and positioning of people in mine workings. Against this background, it is promising to use smartphones to transmit and receive WI-FI signals at a speed of up to 80 megabits per second at a distance of up to 60 m (Figure 8) [51].
Figure 8.
Design of the data transmission Wi-Fi monitoring system (Reprinted from Ref. [51]).
3.5. Smart Sensors as a Part of Mining 4.0 Digital Platform
An important part of Industry 4.0 technologies—Smart Sensors—allow monitoring the state of individual nodes of mining equipment in real time, classifying and analyzing information to the level of decision-making readiness. An advanced intelligent system for diagnosing the condition of staggered conveyors developed in Poland—Belt 4.0—allows avoiding stopping the conveyor due to accumulated and sudden deformations, as well as optimize its loading [52].
The connection of Smart Sensors with mine ventilation equipment into a single system makes it possible to visualize air flows with high accuracy, simulate the ventilation efficiency in various conditions, including emergencies. To achieve a threshold level of modeling accuracy, at least 30% of mine workings must be equipped with at least 200 units of smart sensors, which was first tested at the plant of Junmei Corporation Ltd., Shanghai, China [53]. Particular emphasis in the use of smart sensors in ensuring labor safety is placed on portable wearable gas sensors in mine workings [54].
Active smart sensors have undeniable advantages, which consist in correcting the transmitted information in the complex obtaining of data on the state of the mountain range, the environment and the operation of the equipment. The use of active sensors is of particular importance in open pit mining, for which LiDAR systems are promising, connected to GPS and creating high-precision spatial 3D point clouds, used both for predicting rock mass movements and for virtual mining design [55].
In underground mining, it is important to timely determine the surface subsidence caused by the collapse of undermined spaces. Therefore, the analysis of Big Data in the form of point clouds obtained using Differential Interferometric Synthetic Aperture Radar (D-InSAR) allows tracking changes in the subsidence rate in a timely manner and identify its parameters that are most significant for predicting the disturbance of soil cover: lead angles, nature of residual deformation, its value along different axes [56]. Differential Radar Interferometry (DSAR) provides new possibilities for surface deformation monitoring in the area of intensive mining, which allows remotely creating predictive maps of earth deformation over working longwall. Combining the obtained point cloud with satellite images allows achieving an accuracy of 0.04 m [57]. Point clouds, which are a digital model of mine workings, obtained using Interferometric Synthetic Aperture Radar (InSAR), make it possible to predict the deformation of the mine workings themselves during the displacement of rock blocks above them [58].
The use of a large number of smart sensors to create a scalable model of an intensive mining site allows using the GrabCut method. With its help, it is possible to build a Visual Attention Model from remote sensing data with the greatest possible accuracy. The resulting model is multifunctional and allows switching to full automation of mining and reducing its losses [59].
The use of underground georadar as smart local positioning sensors for monitoring mountain ranges can be more accurate when paired with Global Navigation Satellite System (GNSS) receivers and a Pulse Per Second (PPS) time synchronizer. The result is unsurpassed modeling accuracy, which is necessary for the safe placement of surface objects in the zone of intensive underground mining [60].
A new step in the development of smart sensors is multi-sensor unmanned aerial vehicles that integrate photo image and magnetic field data as a result of the introduction of innovative machine learning algorithms for processing data from such smart sensors. Therefore, remote geological mapping of land covered with dense forest and sediments becomes possible [61].
Technogenic surface subsidence and earthquakes are a source of great danger for people and infrastructure requiring high accuracy of forecasting. The accuracy of the External Model-based Deformation Decomposition of Persistent Scatterer Interferometry (EMDD-PSI) method can be improved by applying images sequentially generated by the SAR Single Look Complex (SLC) and then modeling the spatial distribution of the fringes of the interferogram. As a result, the calculation errors during modeling are reduced by 35.2% [62].
A new type of smart GPR for surface mining is the Frequency Modulated Continuous Wave Ground-Based Synthetic Aperture Radar (The Frequency Modulated Continuous Wave Ground-Based Synthetic Aperture Radar (FMCW)), made by North China University of Technology (NCUT). This radar is capable of detecting submillimeter deformation of cliff slopes, with previously unattainable accuracy. The radar is based on an improved Doppler Range (RD) algorithm and can monitor a large area inside the pit (Figure 9) [63].
Figure 9.
The Frequency Modulated Continuous Wave Ground-Based Synthetic Aperture Radar (FMCW-GBSAR) System from NCUT (Reprinted from Ref. [63]).
It should be kept in mind that along with the benefits that Smart Sensors provide to Mining 4.0, they increase cyber risks, which can cause critical damage to energy infrastructure and energy production. Their analysis is important for the progressive digital modernization of mining complex [64].
3.6. Three-Dimensional Visualization, Virtual and Augmented Reality, Computational Fluid Dynamics in Mining 4.0
The management of cargo flows in open pit mines requires the improvement of the wireless communication system inside the quarry. The use of Geographic Information Systems (GIS) in conjunction with the positioning of transmitters based on 3D Fresnel indices will provide the maximum 3D wireless coverage of the quarry field (Figure 10) [65].
Figure 10.
An open-pit mine in South Korea with a wireless communications system for fleet management of mine equipment. (a) Control center. (b) Main dashboard (Reprinted from Ref. [65]).
Geomechanical modeling of real mining objects encounters a high heterogeneity of rock massifs. An original solution to improve the accuracy of modeling is 3D printing of rock samples for subsequent testing. In this area, such research methods as Mori-Tanaka (MT) scheme, Self-Consistent Scheme (SCS) method, Differential Effective Medium (DEM) used in experiments on nanoindexing have positively proven themselves [66].
The stability of the composite roof in deep coal mines is a guarantee for safe and efficient mining. Prediction of the location of deformation fields and failure of the coal-rock combination will be more effective when applying the Digital Speckle Correlation Method (DSCM), the uniaxial compression test was applied to with different height ratios. The resulting failure patterns of partial combination specimen proved to be effective in geomechanical modeling [67].
Improving the design of mine shafts requires original technological solutions, including those associated with the replacement of large metal assemblies with original compact parts. To ensure the reliability of the design at the stage of designing underground mine workings, Virtual Simulation has positively proven itself with the construction of a full-featured interactive 3D model [68].
A breakthrough in the development of the design of mining enterprises is provided by the use of 3D scanning and modeling technologies, virtual display of objects. A particularly complex design process—the reconstruction of old sections of mines—can be significantly improved through the use of 3D laser scanning and CAD/MBS modeling. In particular, this makes it possible to exclude collisions between vehicles and equipment (Figure 11, where the distance between underground sections is 1 m, the green line is arch yielding support of the underground working, the blue line is trace of transported load, without traffic clearances) [69].
Figure 11.
Three-dimensional model for the purpose of analysis of collision in underground mine workings possibility (Reprinted from Ref. [69]).
Three-dimensional modeling of mine workings using machine learning provides a unique opportunity to implement model update cycles with any change in the shape of workings. Good results of such adaptive 3D modeling are provided by CFD and CAD methods (Figure 12) [70].
Figure 12.
Obtained geometry model, view of the mine tunnel straight section near the bend (Reprinted from Ref. [70]).
The use of 3D modeling and virtual reality when displaying objects can be significantly improved by applying the Simultaneous Location and Mapping (SLAM) and Lidar SLAM, SegMatch methods in conjunction with the LeGO-LOAM feedback module. As a result, the improved 3D model has a rotation accuracy 5% higher than the base version due to the larger point cloud, while the display accuracy reaches 0.01 m [71].
Virtual 3D models of mining equipment allow not only improving its individual units, but also reducing the impact of harmful factors on humans. One of these factors is vibration, which can be reduced in the area where machine operators are located using dynamic 3D models of vibration transmission between different nodes at the stage of their design [72].
Modeling of complex contour ore bodies has a long history, and is often carried out by building fairly simple geometric models based on exploration well data. However, the accuracy of this method is low, which affects the cost of ore mining and its quality. A radical improvement in the quality of the 3D ore body model is possible using the Hermite Radial Basis Function (HRBF) in implicit model of the body with spatial interpolation [73]. Another innovative way of accurate 3D modeling of an ore body is the combination of multispectral images, geological observations and magnetic surveys from unmanned aerial vehicles [74].
Three-dimensional modeling of mine workings and other objects plays a special role in the design of underwater mining complexes with extreme conditions of pressure and fluid resistance. The application of the Computational Fluid Dynamics (CFD) method with the OrcaFlex and Tracsim tools makes it possible to develop motion models for controlled underwater roots in various types of soils [75].
The development of 3D geological models is important for the virtualization of complex systems of underground mine workings, which makes it possible to synchronously predict changes in geological and hydrogeological conditions. This is of critical importance when designing Underground Coal Gasification (UCG) and Coal-to-Liquids Supply Chain (CLSC) systems in difficult geological conditions, when production costs can exceed marginal values [76]. The study of the independence of CFD model cells makes it possible to reduce the probability of a discrepancy between the model of gas flows in mine workings and real trajectories, which will significantly increase the degree of gases dilution during ventilation of mine workings [77].
3.7. Blockchain Technology in the Core of Mining 4.0
Blockchain technology in the mining industry during its ESG transformation takes the form of “Platform plus Mobile Application plus Ecology”. The blockchain ecosystem in Mining 4.0 will be gradually improved, contributing to the establishment of a cross-chain ecosystem. This technology allows transferring information between blockchains to achieve its efficient transferring among different industries. In addition, information about disparate processes can be transferred to other participants in the technological chain of extraction and use of minerals, and information exchange becomes more intense. All sectors of the mineral resource complex are expected to be connected by distributed contracts in the future, forming a truly transparent energy system [78].
Inspection of mining assets is an important part of the mining safety process. Modern digital technologies make it possible to raise the impartiality and confidence of mining inspectorate, through the widespread use of blockchain technology, cloud computing and mobile devices. The stakeholders of the mining inspectorate—equipment manufacturers, asset owners, inspectors, authorities—interact with the four main elements of digital architecture: cloud module, mobile application, connected peripherals and blockchain (Figure 13) [79].
Figure 13.
High-level architecture of Integrating the IoT and Blockchain Technology in the mine inspection (Reprinted from Ref. [79]).
Along with the implementation of mining inspection, distributed computing technology looks promising in predicting gas concentration in coal mines. For this, the Spark Streaming framework, Autoregressive Integrated Moving Average (ARIMA) model and Support Vector Machine (SVM) is proposed. Such an infrastructure is used to build a new SPARS prediction model during the processing of large batches of streaming data in the minimum time. This model can be used to implement ultra-precise prediction of the concentration of harmful gases in coal mines in real time [80].
Separately, it should be mentioned about the peculiarity of blockchain technology, which consists in a high level of security and safety of transmitted information, which plays an important role in ensuring the cybersecurity of modern mining [81].
3.8. Neural Networks and ArtificialIntelligence as the Core Technologies of Mining 4.0
In modern fuel and energy complex, the connection between energy efficiency and asset performance is in a complex functional relationship, the modeling of which requires all the power of neural networks [82,83].
In the context of fluctuations in the world market for raw materials, planning for the extraction of coal and ore by an open method loses its accuracy due to the increase in uncertainty. This requires solving a large-scale mixed-integer linear programming problem with high computational costs. The original approach to its solution includes two stages: first, an iterative selection of resource combinations using the parametric graph closure algorithm, then the application of the branching and pruning algorithm [84].
Discrete Event Simulation (DES) is a modern computational method, the implementation of which, on the basis of the Artificial Neural Network (ANN) in the industry of refractory gold mining, allows coordinating processes in such complex mining systems as the processing of preconcentrated refractory gold ores at a centralized plant. Thanks to the modeling of ore processing with the analysis of information based on swarm of the sensors, it becomes possible to develop poor deposits with marginal profitability on the periphery of large gold ore regions [85].
Timely detection of damage to the conveyor belt requires the analysis of a large number of photographs every second. This can be achieved using deep learning based on lightweight Convolutional Neural Network (CNN). A successful example of the use of such a neural network in mining can be considered the integration of MobileNet and Yolov4 networks. As a test, an analysis of 3000 images containing minor damage to the shaft conveyor belt was made. The integrated lightweight neural network effectively detected conveyor belt damage at up to 70.26 frames per second with a test accuracy of 93.22%, which is an impressive result [86]. The use of a deep learning convolutional neural network (1D CNN) to track the causes of drill bit failure that are not related to the actions of the operator makes it possible to apply artificial intelligence, obtaining an accuracy of 88.7% failure predictions on average for all tested modes (normal, defective, attrition, with high pressure and deviation from the direction) of horizontal drilling of a sample of granite rock with a volume of 18 m3 [87].
Along with the use of neural networks to analyze individual mining processes and equipment performance, the so-called self-learning network (also known as “the network without a teacher”) can be successfully used to analyze and solve environmental problems in mineral extracting countries and clusters. In particular, the application of Kohonen’s network to determine the compliance of changes in pollutants’ emissions from mining and quarrying sector of each EU country with policy documents in the field of “Green Economy” was successful. As a result, possible adjustments of the new European climate strategy—“The European Green Deal”—were identified [88].
The use of a neural network to ensure labor safety in coal mines can significantly improve the prediction of methane concentration. A successful example of this can be considered the application of three deep learning methods—Recurrent Neural Network (RNN), Long Short-Term Memory (LSTM) and Gated Recurrent Unit (GRU). The importance of their use is due to the fact that gas formation in the faces is always non-linear in time and space, and changes as mining progresses. With the help of deep learning, it is possible to simultaneously process a large amount of historical and current data on methane concentration, which makes it possible to accurately predict it to ensure the level in the bottomhole is no more than 1% (according to the Coal Mine Safety Regulations in China) [89].
Another application of neural networks to ensure the safety of mining operations and adjacent areas is microseismic monitoring for early recognition of dynamic disasters in coal mines, especially rock bursts and massive water in-flows. In the course of the study, the artificial intelligence recognition model based on two neural networks—Support Vector Machine (SVM) and Wavelet Scattering Decomposition (WSD)—has positively proved itself [90]. The neural network model for assessing the risk of physical impact on coal seams takes into account several factors, such as the depth of mining, the direction of the impact tendency, geological structure, coal seams bedding and dipping mining method. The application of the BP Neural Network Model gives a high accuracy of the rock burst risk level with a high calculation speed [91].
The complexity of mining operations causes their geotechnical uncertainty, which reduces both their safety and productivity. Reducing this uncertainty is possible in the course of accumulating knowledge about the physical, mechanical and mining properties of the site, which can be significantly accelerated in the course of iterative modeling based on neural networks. As a result, a cause-and-effect model of mining operations at a high-level site will be obtained, in which various parameters are in interaction with each other, and the accumulated data are used to train the neural network. Such a network can be used to predict future production based on current and forecast (semi-synthetic) data [92].
Artificial neural networks (ANN) as a computing approach to design the model of blast in the mines should contribute to solving the fundamental problem of drilling and blasting—30% of the energy of the explosion goes to the destruction and movement of the rock and 70% is irretrievably lost. A general view of the neural network architecture for optimizing blasting is shown in Figure 14. Numerous experiments have shown that ANN allows optimizing the parameters of drilling and blasting operations, ensuring the efficiency of destruction and movement of rocks by explosion and, thereby, reduce operating costs and improve labor and environmental safety [93].
Figure 14.
Architecture of artificial neural network in rock blasting (Reprinted from Ref. [93]).
Machine Learning Algorithms (AML) used to predict the parameters of the blasted rock mass can significantly improve the use of nonlinear functions in the design of drilling and blasting. The use of multilayered Artificial Neural Network (ANN) and Support Vector Regression (SVR) in AML can significantly improve explosion performance, which was demonstrated at ANN using Bayesian optimization in the Keras Python library [94].
4. Machine Vision and Learning, Drones, Unmanned Processes as the Main Material Forms of Mining 4.0
4.1. Machine Learning and Machine Vision
Artificial intelligence, a unique mode of human-machine interaction, has enabled machines to interact with each other and with industrial systems via the Internet of Things. Transferring this pattern to mining, we can state an increase in the level of integration of mining, transport and processing systems, the gradual exclusion of a person from especially dangerous zones and the increase in uninterrupted operation of mining equipment during the introduction of machine learning technologies [95,96].
Machine vision is a set of sophisticated technologies that give machines a visual representation of their environment. Machine vision opens up new ways to automate mining enterprises that are being upgraded on the Mining 4.0 platform by integrating traditional mining equipment and robotics, traditional human decision making and their adjustment by machines to optimize processes. The development of machine vision makes it possible not only to create unmanned mining equipment, but also to turn machine complexes into collaborative robots that work safely together with people. It is machine vision that is expected to become a bridge to Mining 5.0, when more advanced systems with powerful artificial intelligence will completely displace humans from underground mining, dangerous and harmful areas of open pit mining and processing plants [97].
The issues of reliability of the operation of mining machine units are becoming decisive in the formation of operating costs in the extraction of minerals. With the expansion of artificial intelligence in mining and the development of machine learning (to the level of the so-called deep learning), fault diagnosis will be completely transferred to the control of self-learning intelligent systems. At the same time, the limitation of the use of such systems is the mandatory sufficient amount of information for analysis in various neural networks, which is achievable with the widespread use of machine vision. The use of automatic data collection methods makes it possible to move from machine vision to machine knowledge, which allows equipment to make decisions independently, providing safer working conditions for people and optimal resource consumption [98]. Based on the example of machine data acquisition about the operation of a wheel loader in a quarry, their clustering and classification (using DBSCAN, CART, C5.0 as well as a GPS signal), conclusions were made about the possibility of a gradual transition to replacing individual functions of operators and maintenance stuff with a robotic control system as artificial intelligence is involved in this process [99].
Along with the use of machine vision for safer and more optimal equipment performance, automatic reality recognition looks promising for the recognition of faults in mining areas. The processing of digitized information about the state of the mountain range is carried out using the Convolutional Neural Network (CNN), which is characterized by powerful feature-learning and classification capabilities. The results indicate that the fault results predicted by CNN are matching the manual interpretation in a high extent (the accuracy of prediction model is more than 85%)—Figure 15 [100].
Figure 15.
The prediction result of faults as a training set (Reprinted from Ref. [100]).
Machine vision and learning methods used in mining are increasingly contributing to a comprehensive coverage of the processes occurring in mine workings—the state of the rock mass, the location and operation of equipment, dust and gas emissions. The spillover effect obtained during the diffusion of Mining 4.0 technologies into related industries makes it possible to apply machine vision and learning in the analysis of the intensity of damage to buildings during many years of exposure to the aggressive impact of coal mining. Such machine learning is possible using probabilistic neural network, support vector machine, naive Bayes classification and Bayesian belief networks. The best results of machine learning implementation were obtained for Bayesian belief network with the TAN-CL AIC structure learning method [101].
Machine vision also has significant prospects in improving the quality of graded coal and its enrichment. In particular, the use of the host rock identification model PCViT made it possible to automate the process of analyzing features of hyperspectral data through the use of a self-control module [102].
Image processing (IP) and Machine learning (ML) enables mining engineers and designers to radically improve the recovery of valuable components from ores. Specific to Mining 4.0 flotation systems of the Fourth Generation has a special major effect for recovery of precious minerals in the concentrate. Modeling of the bubbles using the Watershed segmentation technique is recognized as delivering expected results [103].
Prediction of crosscut instabilities is a valuable key to prevention of geological disasters and acceleration of the projects. Replacement of time-consuming and expensive stress monitoring is possible with extreme learning machine (ELM) algorithm, which processes converged data obtained with crosscut response by means of FLAC3D finite difference software. Application of this ELM system on Yanqianshan iron mine, Liaoning Province, China, proved its accuracy and Efficiency in prediction stresses and crosscut instabilities [104].
The finite target of application of artificial neural network in rock bursts is achieving 100% accuracy. The challenge of applying trained models of machine learning algorithms (MLPC and D.T.) was successfully overcome in numerous cases where the opening was not damaged due to the tremor. It allowed computing the maximum forecast energy of the tremors for workings and pillars of the coal mines as well as the faults with a large throw [105].
The use of machine learning algorithms to prevent coal dust explosions can significantly reduce the risks of man-made accidents in coal mines and thermal power plants. However, simulation of the risks of coal dust explosions based on artificial intelligence is not sufficiently reflected in modern research. In this regard, the positive experience of using the random forest Artificial Intellect model for sensitivity analysis by SHAP (Shapley Additive exPlanations) to predict the risks of coal dust explosions should be noted [106].
4.2. Robots, Drones and Unmanned Mining
The cutting edge of the implementation of the Industry 4.0 platform is represented by robotic environmentally friendly equipment. At the same time, the issues of increasing the energy efficiency of robotic systems of mining equipment are either poorly studied or have not received proper discussion at all. Therefore, the problem of technical re-equipment of mines and open pits with the use of robotics, taking into account the optimization of energy consumption of robotic systems, seems to be a very important and timely solution to minimize the negative environmental effect from the growth of mining by increasing productivity [107].
An original example of combining machine vision and robotization of mine transport is the creation of an effective algorithm for recognizing road signs by an autonomous self-learning robot that cyclically moves along a planned route in underground workings. Recognition of road signs at the intersection of underground mine workings occurs due to the algorithm of geometric comparison of machine vision, using data from the LiDAR sensor (Figure 16). The results showed that when using machine vision, all road signs were recognized quite accurately (979.14 cases out of 1000), which confirms the stable movement along the planned route [108].
Figure 16.
View of recognizing road signs in the experimental area using vision system developed in this study, (a) Site 2. (b) Site 3. (c) Site 4. (d) Site 5. (e) Site 6. (f) Site 7 (Reprinted from Ref. [108]).
Regular monitoring of mine mechanical systems, which include belt conveyors (especially in deep mines), is necessary for the smooth operation of the entire enterprise as a whole. However, this requires the presence of a significant number of people—operators, mechanics—underground in harsh conditions. A potential solution to this problem, which is associated with an increase in the reliability of drives and conveyor belts, is the creation of mobile robot inspectors based on an autonomous unmanned aerial vehicle that collects heterogeneous information (RGB image, sound, gas sensor, etc.—Figure 17). The carried-out tests have shown that the AMCL-based robotic control system for the state of the conveyor is able to autonomously perform the entire verification procedure [109].
Figure 17.
An inspection robot during the experiment: (a) general photo; (b) zoom on sensor (Reprinted from Ref. [109]).
The prototype of this system, created by Polish scientists, has four skid-steer wheels and is driven by two DC motors built into the gearbox. Visualization of data on the operation of the mine conveyor, recorded by the robot inspectors, is shown in Figure 18 [110].
Figure 18.
View in Rviz of recorded data during inspection. (top left): Depth camera data (gray) and lidar scan lines (red); (top right): Front overview; (bottom left): Depth camera data and lidar scan lines mapped onto 2D frontal view; (bottom center): RGB camera frame; (bottom right): IR camera frame (flipped horizontally) (Reprinted from Ref. [110]).
The areas of application of similar devices for fully autonomous robotic control of mine conveyors (Figure 19) may be monitoring equipment in especially dangerous and hard-to-reach places, diagnosing the state of the conveyor belt in various types of mines and different climatic conditions of quarries, adapting control methods for extraordinary conditions mines (high dust content, gas contamination, etc.) [111].
Figure 19.
ANYmal legged robot by ANYbotics in various mining conditions (Reprinted from Ref. [111]).
Along with the control of mining equipment, robotic inspector systems show great promise for monitoring blasting operations in open pits. The control methods used today are discrete and manual, thus exposing personnel to danger. An alternative is pre-explosive, explosive and post-explosive monitoring using unmanned aerial vehicles. In particular, the following drone-assisted drilling and blasting monitoring system has shown positive results: DJI Matrice 600 Pro hexacopter with redundant control system, DJI Zenmuse X5 and X5S cameras with DJI 15 mm f/1.7 ASPH lens and Olympus M.Zuiko 45 mm f/1.8 lens with a resolution of 16 and 20.8 megapixels, respectively [112].
The use of drones in mining industry today is quite diverse: 3D mapping of the mine environment, quality control of drilling and blasting operations and the state of coal depots, monitoring the sustainability of tailings. In accordance with this, there is also a significant diversity among the types of drone designs and their equipment. The most modern trend in practice of using drones in mining is their use in underground mines, gradually overcoming specific problems, such as lack of GPS and heterogeneity of the wireless signal, limited space, concentration of dust and gases (Table 2) [113].
Table 2.
Applications of drone technology in mining missions (Adapted from Ref. [113]).
The use of drones in geological exploration is associated not only with mapping areas of the surface of mineral deposits, but also with magnetic field prospection, especially in areas where dense vegetation, swampy and rugged terrain restrict people’s access. By the example of the use of a vapor magnetometer from the Matrice 600 Pro Hexacopter drone, carried out in the old mines of Don Jacobo (Betic Cordillera, Spain), 24 parallel profiles were passed at a speed of 5 m/s, orthogonal to the regional strike of the geological structure. The interpretation of the magnetic data allowed modeling two bodies of high magnetic susceptibility with remnant magnetization near old mines (Figure 20) [114].
Figure 20.
Three-dimensional model of the magnetic susceptibility of the Don Jacobo area, displaying the position of the two bodies of high magnetic susceptibility A and B; over the 1:5000 geological cartography and aerial RGB image of the area of Don Jacobo (Reprinted from Ref. [114]).
The transition to unmanned processes in mines is logical to start with the robotization of group work in confined spaces with a high risk for people. This should be facilitated by unmanned and intelligent tunneling work. The first step might be path rectification planning of roadheaders. The dynamic model of the roadheader and the grid model of the path were used to propose a route planning and tracking algorithm based on an optimization model of the environment and traffic characteristics of the roadheader. The efficiency of the created algorithm was tested using simulations in MATLAB, which made it possible to ensure the reliable execution of the intelligent functions of the roadheader [115].
The technological core of Mining 4.0—the Internet of Things, 5G, artificial intelligence, neural networks—penetrating coal mining, gradually forms an intelligent adaptive mining mode based on integrated equipment automation and remote visualization. In this adaptive mode of unmanned production, machine vision, using data from many sources, forms physical models of mining processes for data mining and automatic equipment control (such as self-adaptive adjustment and self-adaptation of the shearer drum). Operators of unmanned processes analyze machine vision data and control fully mechanized mining equipment, minimizing remote intervention (Figure 21) [116].
Figure 21.
Schematic diagram of intelligent video surveillance technology (Reprinted from Ref. [116]).
Installing Smart Sensors to control dump trucks traditional operation (by humans as the drivers) using artificial intelligence was very successful in Kuzbass—the largest coal basin in Russian Federation. Here are two cases of implementation of these Mining 4.0 technologies in this region [117].
The first case concerns avoiding the road accidents in surface mine (dump trucks collisions and roll-over) caused by drivers’ fatigue. Cameras and optical sensors with machine vision, a vibration motor and a sound detector were installed on dump trucks at the Kuzbass surface mine (Western Siberia, Russia). Optical sensors located at the level of the driver’s eyes read the movement of a person’s gaze and head while the car is moving at a speed of more than 10 km/h. Artificial intelligence system analyzes the received data and makes a decision. If the driver is distracted, the system sounds a warning horn and activates a vibration motor under the seat. If the driver does not respond to these signals within 8 s, the siren mode is turned on.
The second case is related to the use of “smart assistants” for drivers of dump trucks, automating the following operations: Passing with oncoming mining equipment, moving in a convoy, crossing technological roads at night and in heavy weather conditions. Such systems complement the actions of the drivers, adjusting the position of the steering wheel, gas and brake pedals.
The economic effect of introducing these artificial intelligence systems in traditional transport technology implied achieving zero accidents in three years of their use (2017–2019). Based on the experience of 10 previous years, this allowed avoiding unforeseen expenses of 540 thousand dollars, while the cost of these systems was 330 thousand dollars. Their payback period was less than 2 years.
Another case of successful implementation of smart sensors and artificial intelligence systems in ore and rock transportation is Australian company “Rio Tinto Group”. Eighty unmanned dump trucks from 400 in total used at surface mining sections transport more than a quarter of iron ore and overburden. The reduction in operating expenses achieved $80 million, with an additional $500 million in revenue expected from 2022 [118].
It should be taken into account that the transition to unmanned mining processes does not mean the complete exclusion of a person from direct control over them. The transition to robotic mining equipment means zoning sections of a mine or a quarry field in which equipment with elements of machine vision and artificial intelligence is operated. In particular, it is necessary to distinguish three types of zones with different levels of balance between human and machine control: production zones with “zero entry”, zones of human presence for servicing machines and mechanisms, zones of constant human presence (Figure 22). In accordance with these zones, it is advisable to adjust the safety requirements for mining operations [119].
Figure 22.
Zoning of unmanned mining technologies in underground and surface (Reprinted from Ref. [119]).
5. Intelligent Management and Business Projects Making as Mining 4.0 Economic Basis
A distinctive feature of Mining 4.0 is the transition from relying on the competence of people in the design and management of mining operations to “smart” cyber-physical systems. The technical component of such “smart” systems was discussed in detail above as the integrated use of smart sensors, machine vision and learning, artificial intelligence, unmanned mining equipment. At the same time, the “smartness” of Mining 4.0 also consists in optimizing technological and management systems of mining enterprises. Therefore, smart management and projects making must satisfy the conditions for optimizing the entire enterprise as a whole, and not its individual processes in terms of a single profit indicator, taking into account both production and financial, as well as information and cognitive limitations.
Further, the system optimization in the management of mining companies should go through all the stages of creating a “smart” enterprise: optimization of technological solutions using unmanned equipment and artificial intelligence, drones, 3D modeling; structural optimization of production and financing; parametric optimization of processes.
System optimization of processes, typical for “smart” mining enterprise, requires a multi-criteria decision-making (MCDM) system. The well-established selection and prioritizing smart mine strategies using is a combination of Z-number theory and fuzzy weighted VIKOR technique with a Fuzzy Cognitive Map (FCM) [120]. Design, planning of mining operations and sustainable operation of mining enterprises in the context of the expansion of Industry 4.0 technologies should be carried out on the basis of those strategies that emphasize the social license to operate green mining [121]. For example, the introduction of machine learning in the mining industry requires the formation of a new business model for optimizing production processes, at the heart of which lies the flexible methodology of the Industry 5.0 paradigm, which takes into account the importance of environmental innovation and ESG investment [122]. Systemic digital transformation of extractive enterprises requires the combined efforts of all stakeholders—extractive companies, the state, civil society and academic circles [123].
A “smart” tool for making optimized decisions is Cloud Mining—the integration of the core business through the use of cloud technologies, resources and services. As a result, a new mining cluster management mode is being formed, based on five pillars: digital data, digital technology, digital talent, cloud business and cooperation. On the cloud platform, you can implement geological modeling, reserve estimation, mine design and sales planning (Figure 23) [124].
Figure 23.
A mine production and operation management scenario under mode (Reprinted from Ref. [124]).
Increasing the availability for data analysis at the most detailed level using the Industrial Internet of Things (IIoT) allows creating Key Performance Indicators (KPI) for managers and engineers of different levels based on aggregated information in the chain of cause-and-effect relationships. Consistent operational optimization of all production, logistics, and financial operations of an enterprise can be achieved through the use of modern solutions for IIoT data logging and real-time analysis [125].
Systematic optimization of mining production is impossible without the complete extraction of minerals, which are considered secondary, as well as without reducing industrial injuries in the mining industry. Accurate forecasting of the production and economic potential of recovering secondary minerals requires the use of a computational tool using a decision analysis model with several criteria, for which Analytical Hierarchical Process (AHP) and Python can be used [126]. For a systematic analysis of occupational injury factors, it is possible to use the machine learning models such as DAFW, ANN and MSE. In particular, DAFW is an indicator of the severity of the injury; it also could help the stuff management to plan for replacements when an injury occurs. Using the method of synthetic data augmentation using words embedding allows solving the problem of data imbalance [127].
6. Mining 5.0: Expectations of Mining 4.0 Evolution
In general, the guidelines for the transition to Industry 5.0 are associated with both technological convergence and a human-centric economy, which generally means the priority of protecting the life and health of workers, and reducing human impact on the environment [128]. At the same time, the Mining 5.0 technological platform occupies a subordinate place in Industry 5.0 research, ahead of work in the field of IT development [129] (Table 3).
Table 3.
Mining 5.0 Innovations (Adapted from Ref. [130]).
The concept of Industry 5.0 provides an ideal platform for the transition to circular production in mining industry, which today intensively uses scarce resources—water and non-renewable fossil fuels. At the same time, the mining sector, along with energy, is an important source of greenhouse gas emissions. Projects such as water purification and desalination, coal dust capture and coal bed methane combustion in power plants, designed on the basis of Big Data and neural networks analysis, are a significant step towards a circular economy on a national and global scale [131].
Along with resource recycling in the mining industry, its future lies in post-mining, which should ensure that clusters with a high concentration of mining flourish after the extraction of minerals is completed. The transition to post-mining requires a detailed analysis of the state of closed underground facilities and damaged land, the chemical composition of water and soil. This involves the use of all technological resources of Mining 4.0—machine vision, drones and inspecting robots, neural networks and cloud computing to analyze large amounts of data [132].
The success of the transition to a circular economy is impossible without the introduction of the cleanest methods of mining (Green Mining). Based on IoT technology, real-time energy consumption data can be collected and analyzed to increase the load on the mining complex, which must be controlled throughout all production chains, at the bottom of which there is raw material. Big Data allows implementing a strategy for the transition to Green Mining through the analysis of data on the intensity of the use of raw materials and energy in the manufacturing industries [133].
Today, investing interest in traditional technologies in the mineral resource sector is giving way to ESG investments that prioritize environmental, social and corporate responsibility. At the same time, the study of the digital transformation of the mining complex is limited in the analysis of sustainability factors. To maximize the benefits of Industry 4.0 technologies in the transition of mining enterprises to sustainable development, investors and owners should plan ESG optimization and greening of all business operations during the investment planning stage. For example, a study of the prospects for the introduction of the Industrial Internet of Things at underground or surface mine should include the prospects for the introduction of closed water technologies, more efficient use of energy and increased labor safety [134].
The bridge for the transition from Mining 4.0 to Mining 5.0 can be the Internet of Things, which is considered as a factor in overcoming environmental and social restrictions on industrial development, including mineral resource sector [135].
The relationship between digital transformation and green innovation, as applied to mining enterprises, lies, firstly, in a common technological architecture, thanks to which the achievements of Industry 4.0 and Green Mining are jointly changing the technological, environmental and economic landscape of the industry. Secondly, it is digital transformation that is the key to increasing the return on green investments in mining, since the digital ecosystem being created is attractive to ESG investors and is rapidly becoming the “gold standard” for investing in industry [136].
The European Decision Support experience shows the great potential of creating a consortium of industrial and academic experts to develop an integrated system for digital modeling of the transition from coal mining to landscape revitalization, the development of infrastructure for agriculture and the manufacturing industry and the production of energy from coal mining waste. TRIM4Post-Mining, a project funded by H2020/RFCS, allows interactively exploring alternative land-use planning scenarios by embedding actual data into the Transition Information Modelling (TRIM) System model based on technologies of virtual and augmented reality [137].
The basis of Mining 5.0-Industry 5.0—in addition to relying on the convergence of information, cognitive, nano- and biotechnologies, brings the industry to the place of a significant social force, which will put the well-being of workers in the industry at the center of stakeholder interests. Today it has become obvious that the concepts of Lean Manufacturing, Industry 4.0 and 5.0, Mining 4.0 and 5.0 will be discussed as parts of a single system, since they have common goals and a single convergent technological platform [138]. The social basis of Mining 5.0-Society 5.0—is being formed in the conditions of total computerization of the industrial sector of developed economies. The main condition is to optimize the consumption of minerals per capita, which forces to revise long-term forecasts of demand for them [139]. We expect that the technologies that form the core of Mining 5.0 will be the main object of the intelligent mining policy [140,141,142].
The transition from Mining 4.0 to Mining 5.0, along with the strengthening of the ESG factor of investment and social responsibility of companies, affects another aspect of the convergent technological development of mineral extraction—the biochemical method. In particular, some success has been achieved in pyrite bio-oxidation by chemolithotrophic acidophile bacteria, RNA modification of which makes it possible to achieve impressive practical results [143].
7. Results and Discussion
In this review, an attempt to summarize the impact of end-to-end technologies of Industry 4.0 on mining during the formation of the Mining 4.0 technology platform is made. In most existing publications, Mining 4.0 is considered as a result of the digitalization of the main and auxiliary processes of minerals extraction. In our study, we go further, considering the systemic and complex essence of Mining 4.0, which allows the mineral resource sector of the world economy to progressively develop in the conditions of fluctuations in prices, demand and supply of energy sources. We attribute this to the possibility of a radical increase in labor productivity and a reduction in operating costs during the implementation of cyber-physical systems, unmanned technologies and robotic equipment. We see the success of the transition to Mining 4.0 in the systemic optimization of mining, both at the level of single enterprise and the entire mining sector through the core digital technologies of Industry 4.0.
The general development trend of Mining 4.0 is the transition to Computer Integrated Mining, which is characterized by a high digital maturity of the extraction and primary processing of mineral raw materials due to the rapid development of digital production ecosystems. The digital transformation of mining gives rise to its domain organization, in which various processes receive their digital reflection and management.
A variety of areas of digital technologies diffusion in mining indicates the gradual replacement of physical systems with cyber-physical ones (thanks to artificial intelligence and neural networks), the possibility of accelerating the construction of underground structures for the colonization of nearby planets, the imminent possibility of completely predicting natural and man-made disturbances in the earth’s crust and surface, fully position people in underground workings and monitor their condition, visualize the movement of cargo flows for their unprecedented optimization, obtain full control over the reliable and safe operation of equipment.
For further increase in the productivity and safety of mining operations, a new generation of collaborative robots is needed, which can combine the technologies of Machine Vision and Learning, largely eliminate the human factor in human-made accidents and radically increase the sustainability of mining. Expansion of the fleet of robotic excavators, drilling rigs and dump trucks will completely exclude a person from drilling and blasting, excavation and loading, transport processes, geodetic surveys, planning and operational process control. In turn, the “bottleneck” in the development of open-pit and underground mining opens up to the wide use of drones and is associated with obtaining the most complete visual, spectral and magnetometric information about geological and industrial objects necessary for unmanned impact on them.
System optimization of the extraction of minerals, as an important task of Mining 4.0, requires the optimization of not only production, but also management and financial operations.
The highest degree of coordination and flexibility in managing mining processes will ensure profitable mining at any level of prices and demand for raw materials. This is achievable through digital design of the development of depleted, deep and hard-to-reach deposits, flexible change in the KPI of managers of mining enterprises in the face of growing uncertainty, due to the release of digital management technologies to the Cloud Mining frontier and synthetic data augmentation.
At the same time, industrial, technical, social and environmental challenges for Mining 4.0 development remain, associated with objective obstacles to the complete transfer of production processes under the control of “smart” machines (their limited creative capabilities, demanded in conditions of high uncertainty; cybersecurity risks; the need for modernization of existing technologies). Along with this, there are subjective challenges to Mining 4.0 (non-acceptance of the full control of machines over people, the need to plan to reduce environmental damage, etc.). The answer to these challenges should be the evolution of Mining 4.0 into a new technological platform in the second half of the 21st century—Mining 5.0.
Its distinguishing feature is the human-centricity, associated primarily with new forms of connecting a person, artificial intelligence and “smart” robots, such as direct emulation of remote control over equipment and mining operations, the use of “collaborative” robots-partners and ultra-modern digital technologies to protect the health of miners in the areas where a person cannot be excluded from mining. Another important feature of Mining 5.0 is its nature-centricity, which means expansion of convergent technologies and the development of post-mining, the introduction of closed cycle and biochemical technologies for extracting mineral resources. The evolution of Mining 5.0 will be accompanied by the completion of the transition to “Green Mining” and Lean Mining Production as ESG investments emerge as the main source of funding in the mining sector.
8. Conclusions and Prospects
Since the end of the 20th century, the development of mining has faced a new challenge associated with the growth of energy consumption and, accordingly, the demand for energy resources on the one hand, and the instability of world prices for raw materials on the other. The answer to this challenge in the expected future is to increase the production of mining enterprises and reduce costs, coupled with a radical increase in labor safety. The condition for their achievements is the transition to a new technological platform—Mining 4.0—which has been developing since the beginning of the 21st century, based on digital and cyber-physical technologies of Industry 4.0.
In this review, a cohort of research papers on various aspects of Mining 4.0 was analyzed, systematized and classified according to its technological components: deep digitalization of mineral extraction, artificial intelligence and neural networks, machine vision and learning, virtual and augmented reality, drones and smart sensors, unmanned processes and enterprises and digital systems in mining management. Analysis of more than 140 publications, most of which were published from 2019 to 2022, made it possible to identify the area of greatest interest for Mining 4.0 researchers—the implementation of advanced digital technologies in mining (3D visualization, virtual and augmented reality, smart sensors and neural networks). Industry 4.0 technologies that modify traditional geotechnology (the use of digital twins of processes, unmanned equipment and drones and machine vision) receive relatively less attention, as well as the use of cloud mining and intelligent design in the management of mining enterprises.
Therefore, it is these components of Mining 4.0 that should become a priority for its future research in the context of system optimization and integration of different operating and managerial processes. An equally important area of future research should be filling the theoretical gaps in post-mining and ESG investments, which, along with the use of collaborative partner robots and integrated unmanned processes, form the core of Mining 5.0. This technological platform is expected in the second half of the 21st century as a stage in the evolution of Mining 4.0, which will bring the principles of human- and nature-centricity to mining, and increase its productivity to the level of manufacturing industries.
Author Contributions
Conceptualization, methodology, supervision, S.Z.; formal analysis, investigation, writing—review and editing, O.Z. All authors have read and agreed to the published version of the manuscript.
Funding
The study was supported by Russian Science Foundation grant No. 23-28-01423, https://rscf.ru/en/project/23-28-01423/ (accessed on 20 January 2023).
Institutional Review Board Statement
The study was conducted according to the guidelines of the Declaration.
Informed Consent Statement
Not applicable.
Data Availability Statement
Not applicable.
Conflicts of Interest
The authors declare no conflict of interest.
References
- Nguyen, T.; Gosine, R.G.; Warrian, P. A Systematic Review of Big Data Analytics for Oil and Gas Industry 4.0. IEEE Access 2020, 8, 61183–61201. [Google Scholar] [CrossRef]
- Fataliyev, T.; Mehdiyev, S. Industry 4.0: The Oil and Gas Sector Security and Personal Data Protection. Int. J. Eng. Manuf. 2020, 10, 1–14. [Google Scholar] [CrossRef]
- Abrahamsson, L.; Johansson, B.; Johansson, J. Future of metal mining: Sixteen predictions. Int. J. Min. Miner. Eng. 2009, 1, 304–312. [Google Scholar] [CrossRef]
- Carrasco, Y. Mining 4.0: A Digital Transformation Approach to Mining Sector. In Proceedings of the Conference “Technology Management and Leadership in Digital Transformation—Looking Ahead to Post-COVID Era”, Portland, OR, USA, 7–11 August 2022; pp. 1–6. [Google Scholar]
- Bongaerts, J.C. Mining 4.0 in Developing Countries. In Scientific and Practical Studies of Raw Material Issues; Litvinenko, V., Ed.; CRC Press: London, UK, 2019; pp. 171–181. [Google Scholar] [CrossRef]
- Faz-Mendoza, A.; Gamboa-Rosales, N.K.; Medina-Rodriguez, C.E.; Casas-Valadez, M.A.; Castorena-Robles, A.; Lopez-Robles, J.R. Intelligent processes in the context of Mining 4.0: Trends; research challenges and opportunities. In Proceedings of the 2020 International Conference on Decision Aid Sciences and Application (DASA), Sakheer, Bahrain, 8–9 November 2020; p. 9317095. [Google Scholar] [CrossRef]
- Frenz, W. Industry 4.0 in Mining. In Yearbook of Sustainable Smart Mining and Energy; Frenz, W., Preusse, A., Eds.; Springer: New York, NY, USA, 2022; pp. 13–22. [Google Scholar] [CrossRef]
- Qassimi, S.; Abdelwahed, E.H. Disruptive Innovation in Mining Industry 4.0. Studies in Distributed Intelligence; Elhoseny, M., Yuan, X., Eds.; Springer: New York, NY, USA, 2022; pp. 7–28. [Google Scholar] [CrossRef]
- Nagovitsyn, O.; Churkin, O.; Gilyarova, A. Effects of Application of Industry-4.0 Technologies and Digitalization in Mining. In Proceedings of the 21st International Multidisciplinary Scientific GeoConference SGEM 2021, Sofia, Bulgaria, 14–22 August 2021; pp. 347–354. [Google Scholar] [CrossRef]
- Clausen, E.; Sorensen, A.; Nienhaus, K. Mining 4.0. In Handbook Industry 4.0. Law, Technology, Society; Frenz, W., Ed.; Springer: New York, NY, USA, 2022; pp. 785–792. [Google Scholar] [CrossRef]
- Palka, D.; Rizaoglu, T. The concept of hard coal mine in the perspective of Industry 4.0. Multidiscip. Asp. Prod. Eng. 2019, 2, 327–335. [Google Scholar] [CrossRef]
- Simeunovic, V.; Dimitrijevic, S.; Stosic, D.; Pantelic, S.D. Industry 4.0 in the Context of Coal Mining. In Proceedings of the International Conference on Applied Internet and Information Technologies. AIIT2020, Zrenjanin, Serbia, 16 October 2020; pp. 1–7. [Google Scholar]
- Gajdzik, B.; Grabowska, S.; Saniuk, S. A Theoretical Framework for Industry 4.0 and Its Implementation with Selected Practical Schedules. Energies 2021, 14, 940. [Google Scholar] [CrossRef]
- Ivanov, S.V.; Chekina, V.D. Development of Mining in the Conditions of Industry 4.0: New Challenges and Opportunities. Econ. Ind. 2020, 1, 102–111. [Google Scholar] [CrossRef]
- Robles, R.; Foladori, G.; Lau, E.Z. Industry 4.0 in Mexican mining. Rev. Col. San Luis 2020, 10, 6–32. [Google Scholar] [CrossRef]
- Bertayeva, K.; Panaedova, G.; Natocheeva, N.; Kulagovskaya, T.; Belyanchikova, T. Industry 4.0 in the mining industry: Global trends and innovative development. E3S Web Conf. 2019, 135, 04026. [Google Scholar] [CrossRef]
- Velikanov, V.S.; Dyorina, N.D.; Korotkova, A.N.; Dyorina, K.S. The challenges of Industry 4.0 and the need for new answers in the mining industry. News Ural State Min. Univ. 2021, 2, 154–166. [Google Scholar]
- Reichl, C.; Schatz, M. World Mining Data 2020; Federal Ministry of Agriculture, Regions and Tourism: Vienna, Austria, 2020; 265p. [Google Scholar]
- Zhironkin, S.; Szurgacz, D. Mining Technologies Innovative Development: Industrial, Environmental and Economic Perspectives. Energies 2022, 15, 1756. [Google Scholar] [CrossRef]
- Duarte, J.; Rodrigues, F.; Baptista, J.S. Data digitalisation in the mining industry—A scoping review protocol. Int. J. Occup. Environ. Saf. 2019, 3, 64–67. [Google Scholar] [CrossRef]
- Palaka, D.; Paczesny, B.; Gurdziel, M.; Wieloch, W. Industry 4.0 in development of new technologies for underground mining. E3S Web Conf. 2020, 174, 01002. [Google Scholar] [CrossRef]
- Nad, A.; Jooshaki, M.; Tuominen, E.; Michaux, S.; Kirpala, A.; Newcomb, J. Digitalization Solutions in the Mineral Processing Industry: The Case of GTK Mintec; Finland. Minerals 2022, 12, 210. [Google Scholar] [CrossRef]
- Carrasco, Y. Technology and Innovation Management in Open-Pit Peruvian Mining: Case Studies. In Proceedings of the 28th International Conference for Management of Technology (IAMOT 2019), National Institute of Industrial Engineering, Mumbai, India, 7–11 April 2019; pp. 136–141. [Google Scholar]
- Clausen, E.; Sorensen, A.; Uth, F.; Mitra, R. Assessment of the Effects of Global Digitalization Trends on Sustainability in Mining; Federal Institute for Geosciences and Natural Resources: Hannover, Germany, 2020; 69p. [Google Scholar]
- Kalkman, J.; Epikhin, I.; Rajeswaran, A.; Roger, S.S. Agile Crocodile: The Modern Metals & Mining Sector and Its Future; Arthur D. Little: Luxembourg, 2019; 20p. [Google Scholar]
- Lazarenko, Y.; Garafonova, O.; Marhasova, V.; Tkalenko, N. Digital Transformation in the Mining Sector: Exploring Global Technology Trends and Managerial Issues. E3S Web Conf. 2021, 315, 04006. [Google Scholar] [CrossRef]
- Schindler, M.; Schoone, S.; Clausen, E. Towards an Evolving Software Ecosystem in the Mining Industry. In Proceedings of the Twelfth International Conference on Adaptive and Self-Adaptive Systems and Applications, Nice, France, 25–29 October 2020; pp. 76–85. [Google Scholar]
- Loow, J.; Abrahamsson, L.; Johansson, J. Mining 4.0—The Impact of New Technology from a Work Place Perspective. Min. Metall. Explor. 2019, 36, 701–707. [Google Scholar] [CrossRef]
- Smith, K.; Sepasgozar, S. Governance, Standards and Regulation: What Construction and Mining Need to Commit to Industry 4.0. Buildings 2022, 12, 1064. [Google Scholar] [CrossRef]
- Aziz, A.; Schelen, O.; Bodin, U. A Study on Industrial IoT for the Mining Industry: Synthesized Architecture and Open Research Directions. Internet Things 2020, 1, 529–550. [Google Scholar] [CrossRef]
- Krylkov, M.Y.; Olivetskiy, I.N. Digital transformations in drive control technology for exploration and mining equipment. Geol. Explor. 2020, 63, 35–45. [Google Scholar] [CrossRef]
- Hossein, M.N.; Mohammadrezaei, M.; Hunt, J.; Zakeri, B. Internet of Things (IoT) and the Energy Sector. Energies 2020, 13, 494. [Google Scholar] [CrossRef]
- Joseph, A.; Balachandra, P. Energy Internet; the Future Electricity System: Overview, Concept, Model Structure and Mechanism. Energies 2020, 13, 4242. [Google Scholar] [CrossRef]
- Park, S.; Jung, D.; Nguyen, H.; Choi, Y. Diagnosis of Problems in Truck Ore Transport Operations in Underground Mines Using Various Machine Learning Models and Data Collected by Internet of Things Systems. Minerals 2021, 11, 1128. [Google Scholar] [CrossRef]
- IndustriALL Head Office. The Challenge of Industry 4.0 and the Demand for New Answers; IndustriALL Head Office: Geneva, Switzerland, 2020; 36p. [Google Scholar]
- Xiao, W.; Hu, J. SWEclat: A frequent itemset mining algorithm over streaming data using Spark Streaming. J. Supercomput. 2020, 76, 7619–7634. [Google Scholar] [CrossRef]
- Vitor, R.F. Enabling Digital Twins in Industry 4.0. Lect. Notes Bus. Inf. Process. 2022, 455, 7–24. [Google Scholar] [CrossRef]
- SAP SE. The Intelligent Enterprise for the Mining Industry Making Mining More Agile and Sustainable from the Pit to the Customer. August 2022. Available online: https://www.sap.com/documents/2017/11/3eb0f65b-dd7c-0010-82c7-eda71af511fa.html (accessed on 10 September 2022).
- Cogswell, D.; Paramatmuni, C.; Scotti, L.; Moffat, J. Guidance for Materials 4.0 to interact with a digital twin. Data-Cent. Eng. 2022, 3, 21. [Google Scholar] [CrossRef]
- Borro, D.; Zachmann, G.; Giannini, F.; Walczak, K.; Pedrocchi, N. Digital Twin for Industry 4.0. Front. Virtual Real. 2022, 3, 968054. [Google Scholar] [CrossRef]
- Kawtar, A.; Ahmed, A. A Hybrid Method integrating Industry 4.0′s Energy Digitization. WSEAS Trans. Syst. 2022, 21, 157–167. [Google Scholar] [CrossRef]
- Zhang, G.; Cao, X.; Zhang, M. A Knowledge Graph System for the Maintenance of Coal Mine Equipment. Math. Probl. Eng. 2021, 2021, 2866751. [Google Scholar] [CrossRef]
- Dli, M.; Puchkov, A.; Meshalkin, V.; Abdeev, I.; Saitov, R.; Abdeev, R. Energy and Resource Efficiency in Apatite-Nepheline Ore Waste Processing Using the Digital Twin Approach. Energies 2020, 13, 5829. [Google Scholar] [CrossRef]
- Tyleckova, E.; Noskievicova, D. The role of big data in Industry 4.0 in mining industry in Serbia. CzOTO 2020, 2, 166–173. [Google Scholar] [CrossRef]
- Sishi, M.; Telukdarie, A. Implementation of Industry 4.0 technologies in the mining industry—A case study. Int. J. Min. Miner. Eng. 2020, 11, 10027477. [Google Scholar] [CrossRef]
- Hassani, H.; Komendantova, N.; Kroos, D.; Unger, S.; Yeganegi, M.R. Big Data and Energy Security: Impacts on Private Companies; National Economies and Societies. Internet Things 2022, 3, 29–59. [Google Scholar] [CrossRef]
- Duan, M.; Huang, Q.; Xu, R.; Wang, C.; Xu, J. Optimization of Shearer Drum Based on Multi-Objective Bat Algorithm with Grid (MOBA/G). Machines 2022, 10, 733. [Google Scholar] [CrossRef]
- Li, S.; Chen, J.; Liu, C. Overview on the Development of Intelligent Methods for Mineral Resource Prediction under the Background of Geological Big Data. Minerals 2022, 12, 616. [Google Scholar] [CrossRef]
- Liu, C.; Chen, J.; Li, S.; Qin, T. Construction of Conceptual Prospecting Model Based on Geological Big Data: A Case Study in Songtao-Huayuan Area, Hunan Province. Minerals 2022, 12, 669. [Google Scholar] [CrossRef]
- Stupar, D.I.; Ogrizovic, V.; Roser, J.; Vizintin, G. Analytical and Numerical Solution for Better Positioning in Mines with Potential Extending Application in Space Mining. Minerals 2022, 12, 640. [Google Scholar] [CrossRef]
- Ikeda, H.; Kolade, O.; Mahboob, M.A.; Cawood, F.T.; Kawamura, Y. Communication of Sensor Data in Underground Mining Environments: An Evaluation of Wireless Signal Quality over Distance. Mining 2021, 1, 211–223. [Google Scholar] [CrossRef]
- Jurdziak, L.P.; Błazej, R.; Bajda, M. Conveyor Belt 4.0. In Intelligent Systems in Production Engineering and Maintenance; Kacprzyk, J., Ed.; Springer: New York, NY, USA, 2019; pp. 3–61. [Google Scholar] [CrossRef]
- Liu, Y.; Liu, Z.; Gao, K.; Huang, Y.; Zhu, C. Efficient Graphical Algorithm of Sensor Distribution and Air Volume Reconstruction for a Smart Mine Ventilation Network. Sensors 2022, 22, 2096. [Google Scholar] [CrossRef]
- Zietek, B.; Banasiewicz, A.; Zimroz, R.; Szrek, J.; Gola, S. A Portable Environmental Data-Monitoring System for Air Hazard Evaluation in Deep Underground Mines. Energies 2020, 13, 6331. [Google Scholar] [CrossRef]
- Wajs, J.; Trybala, P.; Gorniak-Zimroz, J.; Krupa-Kurzynowska, J.; Kasza, D. Modern Solution for Fast and Accurate Inventorization of Open-Pit Mines by the Active Remote Sensing Technique—Case Study of Mikoszów Granite Mine (Lower Silesia; SW Poland). Energies 2021, 14, 6853. [Google Scholar] [CrossRef]
- Fan, H.; Gao, X.; Yang, J.; Deng, K.; Yu, Y. Monitoring Mining Subsidence Using A Combination of Phase-Stacking and Offset-Tracking Methods. Remote Sens. 2015, 7, 9166–9183. [Google Scholar] [CrossRef]
- Ilieva, M.; Polanin, P.; Borkowski, A.; Gruchlik, P.; Smolak, K.; Kowalski, A.; Rohm, W. Mining Deformation Life Cycle in the Light of InSAR and Deformation Models. Remote Sens. 2019, 11, 745. [Google Scholar] [CrossRef]
- Du, S.; Wang, Y.; Zheng, M.; Zhou, D.; Xia, Y. Goaf Locating Based on InSAR and Probability Integration Method. Remote Sens. 2019, 11, 812. [Google Scholar] [CrossRef]
- Peng, Y.; Zhang, Z.; He, G.; Wei, M. An Improved GrabCut Method Based on a Visual Attention Model for Rare-Earth Ore Mining Area Recognition with High-Resolution Remote Sensing Images. Remote Sens. 2019, 11, 987. [Google Scholar] [CrossRef]
- Gabrys, M.; Ortyl, L. Georeferencing of Multi-Channel GPR—Accuracy and Efficiency of Mapping of Underground Utility Networks. Remote Sens. 2020, 12, 2945. [Google Scholar] [CrossRef]
- Jackisch, R.; Lorenz, S.; Kirsch, M.; Zimmermann, R.; Tusa, L.; Pirttijarvi, M.; Saartenoja, A.; Ugalde, H.; Madriz, Y.; Savolainen, M.; et al. Integrated Geological and Geophysical Mapping of a Carbonatite-Hosting Outcrop in Siilinjärvi; Finland; Using Unmanned Aerial Systems. Remote Sens. 2020, 12, 2998. [Google Scholar] [CrossRef]
- Du, S.; Mallorqui, J.J.; Fan, H.; Zheng, M. Improving PSI Processing of Mining Induced Large Deformations with External Models. Remote Sens. 2020, 12, 3145. [Google Scholar] [CrossRef]
- Shen, W.; Wang, S.; Lin, Y.; Li, Y.; Ding, F.; Wang, Y. Ground-Based SAR Moving Target Refocusing Based on Relative Speed for Monitoring Mine Slopes. Remote Sens. 2022, 14, 4243. [Google Scholar] [CrossRef]
- Liu, C.; Alrowaili, Y.; Saxena, N.; Konstantinou, C. Cyber Risks to Critical Smart Grid Assets of Industrial Control Systems. Energies 2021, 14, 5501. [Google Scholar] [CrossRef]
- Baek, J.; Choi, Y. A New GIS-Based Algorithm to Support Initial Transmitter Layout Design in Open-Pit Mines. Energies 2018, 11, 3063. [Google Scholar] [CrossRef]
- Kong, L.; Ostadhassan, M.; Zamiran, S.; Liu, B.; Li, C.; Marino, G.G. Geomechanical Upscaling Methods: Comparison and Verification via 3D Printing. Energies 2019, 12, 382. [Google Scholar] [CrossRef]
- Xie, Z.; Zhang, N.; Meng, F.; Han, C.; An, Y.; Zhu, R. Deformation Field Evolution and Failure Mechanisms of Coal–Rock Combination Based on the Digital Speckle Correlation Method. Energies 2019, 12, 2511. [Google Scholar] [CrossRef]
- Kaminski, P.; Dyczko, A.; Prostanski, D. Virtual Simulations of a New Construction of the Artificial Shaft Bottom (Shaft Safety Platform) for Use in Mine Shafts. Energies 2021, 14, 2110. [Google Scholar] [CrossRef]
- Rozmus, M.; Tokarczyk, J.; Michalak, D.; Dudek, M.; Szewerda, K.; Rotkegel, M.; Lamot, A.; Roser, J. Application of 3D Scanning; Computer Simulations and Virtual Reality in the Redesigning Process of Selected Areas of Underground Transportation Routes in Coal Mining Industry. Energies 2021, 14, 2589. [Google Scholar] [CrossRef]
- Janus, J.; Ostrogorski, P. Underground Mine Tunnel Modelling Using Laser Scan Data in Relation to Manual Geometry Measurements. Energies 2022, 15, 2537. [Google Scholar] [CrossRef]
- Xue, G.; Li, R.; Liu, S.; Wei, J. Research on Underground Coal Mine Map Construction Method Based on LeGO-LOAM Improved Algorithm. Energies 2022, 15, 6256. [Google Scholar] [CrossRef]
- Dickey, J.P.; Eger, T.R.; Frayne, R.J.; Delgado, G.P.; Ji, X. Research Using Virtual Reality: Mobile Machinery Safety in the 21st Century. Minerals 2013, 3, 145–164. [Google Scholar] [CrossRef]
- Wang, J.; Zhao, H.; Bi, L.; Wang, L. Implicit 3D Modeling of Ore Body from Geological Boreholes Data Using Hermite Radial Basis Functions. Minerals 2018, 8, 443. [Google Scholar] [CrossRef]
- Martelet, G.; Gloaguen, E.; Dossing, A.; Lima Simoes da Silva, E.; Linde, J.; Rasmussen, T.M. Airborne/UAV Multisensor Surveys Enhance the Geological Mapping and 3D Model of a Pseudo-Skarn Deposit in Ploumanac’h; French Brittany. Minerals 2021, 11, 1259. [Google Scholar] [CrossRef]
- Lim, J.-H.; Kim, H.-W.; Hong, S.; Oh, J.-W.; Bae, D.-S. Simulation Technology Development for Dynamic Analysis of Mechanical System in Deep-Seabed Integrated Mining System Using Multibody Dynamics. Minerals 2022, 12, 498. [Google Scholar] [CrossRef]
- Krassakis, P.; Pyrgaki, K.; Gemeni, V.; Roumpos, C.; Louloudis, G.; Koukouzas, N. GIS-Based Subsurface Analysis and 3D Geological Modeling as a Tool for Combined Conventional Mining and In-Situ Coal Conversion: The Case of Kardia Lignite Mine; Western Greece. Mining 2022, 2, 297–314. [Google Scholar] [CrossRef]
- Zhou, B.; Chang, P.; Xu, G. Computational Fluid Dynamic Simulation of Inhaled Radon Dilution by Auxiliary Ventilation in a Stone-Coal Mine Laneway and Dosage Assessment of Miners. Processes 2019, 7, 515. [Google Scholar] [CrossRef]
- Wang, X.; Yao, F.; Wen, F. Applications of Blockchain Technology in Modern Power Systems: A Brief Survey. Energies 2022, 15, 4516. [Google Scholar] [CrossRef]
- Pincheira, M.; Antonini, M.; Vecchio, M. Integrating the IoT and Blockchain Technology for the Next Generation of Mining Inspection Systems. Sensors 2022, 22, 899. [Google Scholar] [CrossRef]
- Huang, Y.; Fan, J.; Yan, Z.; Li, S.; Wang, Y. A Gas Concentration Prediction Method Driven by a Spark Streaming Framework. Energies 2022, 15, 5335. [Google Scholar] [CrossRef]
- Agarwal, D.; Varshney, P.; Goel, S.; Kumar, A. Blockchain Technology Applications for Industry. Int. J. Res. Appl. Sci. Eng. Technol. 2022, 10, 1633–1637. [Google Scholar] [CrossRef]
- Crespo Marquez, A.; de la Fuente Carmona, A.; Antomarioni, S. A Process to Implement an Artificial Neural Network and Association Rules Techniques to Improve Asset Performance and Energy Efficiency. Energies 2019, 12, 3454. [Google Scholar] [CrossRef]
- Polo, F.A.O.; Bermejo, J.F.; Fernandez, J.F.G.; Marquez, A.C. Failure mode prediction and energy forecasting of PV plants to assist dynamic maintenance tasks by ANN based models. Renew. Energy 2015, 81, 227–238. [Google Scholar] [CrossRef]
- Joshi, D.; Paithanka, A.; Chatterjee, S.; Equeenuddin, S.M. Integrated Parametric Graph Closure and Branch-and-Cut Algorithm for Open Pit Mine Scheduling under Uncertainty. Mining 2022, 2, 32–51. [Google Scholar] [CrossRef]
- Wilson, R.; Mercier, P.H.J.; Navarra, A. Integrated Artificial Neural Network and Discrete Event Simulation Framework for Regional Development of Refractory Gold Systems. Mining 2022, 2, 123–154. [Google Scholar] [CrossRef]
- Zhang, M.; Zhang, Y.; Zhou, M.; Jiang, K.; Shi, H.; Yu, Y.; Hao, N. Application of Lightweight Convolutional Neural Network for Damage Detection of Conveyor Belt. Appl. Sci. 2021, 11, 7282. [Google Scholar] [CrossRef]
- Senjoba, L.; Sasaki, J.; Kosugi, Y.; Toriya, H.; Hisada, M.; Kawamura, Y. One-Dimensional Convolutional Neural Network for Drill Bit Failure Detection in Rotary Percussion Drilling. Mining 2021, 1, 297–314. [Google Scholar] [CrossRef]
- Brodny, J.; Tutak, M. The Use of Artificial Neural Networks to Analyze Greenhouse Gas and Air Pollutant Emissions from the Mining and Quarrying Sector in the European Union. Energies 2020, 13, 1925. [Google Scholar] [CrossRef]
- Meng, X.; Chang, H.; Wang, X. Methane Concentration Prediction Method Based on Deep Learning and Classical Time Series Analysis. Energies 2022, 15, 2262. [Google Scholar] [CrossRef]
- Fan, X.; Cheng, J.; Wang, Y.; Li, S.; Yan, B.; Zhang, Q. Automatic Events Recognition in Low SNR Microseismic Signals of Coal Mine Based on Wavelet Scattering Transform and SVM. Energies 2022, 15, 2326. [Google Scholar] [CrossRef]
- Zhang, K.; Zhu, J.; He, M.; Jiang, Y.; Zhu, C.; Li, D.; Kang, L.; Sun, J.; Chen, Z.; Wan, X. Research on Intelligent Comprehensive Evaluation of Coal Seam Impact Risk Based on BP Neural Network Model. Energies 2022, 15, 3292. [Google Scholar] [CrossRef]
- Elmoutti, M.; Hodgkinson, J.; Dean, P. Prediction of Mining Conditions in Geotechnically Complex Sites. Mining 2021, 1, 279–296. [Google Scholar] [CrossRef]
- Al-Bakr, A.Y.; Sazid, M. Application of Artificial Neural Network (ANN) for Prediction and Optimization of Blast-Induced Impacts. Mining 2021, 1, 315–334. [Google Scholar] [CrossRef]
- Amoako, R.; Jha, A.; Zhong, S. Rock Fragmentation Prediction Using an Artificial Neural Network and Support Vector Regression Hybrid Approach. Mining 2022, 2, 233–247. [Google Scholar] [CrossRef]
- Sunagar, P.; Naik, D.A.; Shruthi, G. Artificial Intelligence and Machine Learning for Industry 4.0. Advances in Industry 4.0; Niranjanamurthy, M., Peng, S.-L., Naresh, E., Jayasimha, S.R., Balas, V.E., Eds.; De Gruyter: Berlin, Germany, 2022; pp. 1–14. [Google Scholar] [CrossRef]
- Sidorov, D.; Liu, F.; Sun, Y. Machine Learning for Energy Systems. Energies 2020, 13, 4708. [Google Scholar] [CrossRef]
- Kumar, P.; Singh, D.; Bhamu, J. Machine Vision in Industry 4.0: Applications; Challenges and Future Directions. In Machine Vision for Industry 4.0. Applications and Case Studies; Raut, R., Krit, S., Chatterje, P., Eds.; CRC Press: Boca Raton, FL, USA, 2022; pp. 1–13. [Google Scholar] [CrossRef]
- Odeyar, P.; Apel, D.B.; Hall, R.; Zon, B.; Skrzypkowski, K. A Review of Reliability and Fault Analysis Methods for Heavy Equipment and Their Components Used in Mining. Energies 2022, 15, 6263. [Google Scholar] [CrossRef]
- Gackowiec, P.; Brzychczy, E.; Kesek, M. Enhancement of Machinery Activity Recognition in a Mining Environment with GPS Data. Energies 2021, 14, 3422. [Google Scholar] [CrossRef]
- Zou, G.; Liu, H.; Ren, K.; Deng, B.; Xue, J. Automatic Recognition Based on Convolutional Neural Network. Energies 2022, 15, 3758. [Google Scholar] [CrossRef]
- Chomacki, L.; Rusek, J.; Słowik, L. Machine Learning Methods in Damage Prediction of Masonry Development Exposed to the Industrial Environment of Mines. Energies 2022, 15, 3958. [Google Scholar] [CrossRef]
- Yang, J.; Chang, B.; Zhang, Y.; Luo, W. PCViT: A Pre-Convolutional ViT Coal Gangue Identification Method. Energies 2022, 15, 4189. [Google Scholar] [CrossRef]
- Ouanan, H.; Abdelwahed, H. Image Processing and Machine Learning Applications in Mining Industry: Mine 4.0. In Proceedings of the 2019 International Conference on Intelligent Systems and Advanced Computing Sciences (ISACS), Taza, Morocco, 26–27 December 2019; pp. 2–5. [Google Scholar] [CrossRef]
- Liu, X.; Yang, L.; Zhang, X. A Model to Predict Crosscut Stress Based on an Improved Extreme Learning Machine Algorithm. Energies 2019, 12, 896. [Google Scholar] [CrossRef]
- Wojtecki, L.; Iwaszenko, S.; Apel, D.B.; Cichy, T. An Attempt to Use Machine Learning Algorithms to Estimate the Rockburst Hazard in Underground Excavations of Hard Coal Mine. Energies 2021, 14, 6928. [Google Scholar] [CrossRef]
- Khan, A.U.; Salman, S.; Muhammad, K.; Habib, M. Modelling Coal Dust Explosibility of Khyber Pakhtunkhwa Coal Using Random Forest Algorithm. Energies 2022, 15, 3169. [Google Scholar] [CrossRef]
- Radchenko, D.; Bondarenko, B. Mining engineering system as an energy asset in industry 4.0. E3S Web Conf. 2018, 58, 01009. [Google Scholar] [CrossRef]
- Kim, H.; Choi, Y. Autonomous Driving Robot that Drives and Returns along a Planned Route in Underground Mines by Recognizing Road Signs. Appl. Sci. 2021, 11, 10235. [Google Scholar] [CrossRef]
- Szrek, J.; Jakubiak, J.; Zimroz, R. A Mobile Robot-Based System for Automatic Inspection of Belt Conveyors in Mining Industry. Energies 2022, 15, 327. [Google Scholar] [CrossRef]
- Dabek, P.; Szrek, J.; Zimroz, R.; Wodecki, J. An Automatic Procedure for Overheated Idler Detection in Belt Conveyors Using Fusion of Infrared and RGB Images Acquired during UGV Robot Inspection. Energies 2022, 15, 601. [Google Scholar] [CrossRef]
- Stachowiak, M.; Koperska, W.; Stefaniak, P.; Skoczylas, A.; Anufriiev, S. Procedures of Detecting Damage to a Conveyor Belt with Use of an Inspection Legged Robot for Deep Mine Infrastructure. Minerals 2021, 11, 1040. [Google Scholar] [CrossRef]
- Bamford, T.; Medinac, F.; Esmaeili, K. Continuous Monitoring and Improvement of the Blasting Process in Open Pit Mines Using Unmanned Aerial Vehicle Techniques. Remote Sens. 2020, 12, 2801. [Google Scholar] [CrossRef]
- Shahmoradi, J.; Talebi, E.; Roghanchi, P.; Hassanalian, M. A Comprehensive Review of Applications of Drone Technology in the Mining Industry. Drones 2020, 4, 34. [Google Scholar] [CrossRef]
- Porras, D.; Carrasco, J.; Carrasco, P.; Alfageme, S.; Gonzalez-Aguilera, D.; Lopez Guijarro, R. Drone Magnetometry in Mining Research. An Application in the Study of Triassic Cu–Co–Ni Mineralizations in the Estancias Mountain Range, Almería (Spain). Drones 2021, 5, 151. [Google Scholar] [CrossRef]
- Ji, X.; Zhang, M.; Qu, Y.; Jiang, H.; Wu, M. Travel Dynamics Analysis and Intelligent Path Rectification Planning of a Roadheader on a Roadway. Energies 2021, 14, 7201. [Google Scholar] [CrossRef]
- Zhang, K.; Kang, L.; Chen, X.; He, M.; Zhu, C.; Li, D. A Review of Intelligent Unmanned Mining Current Situation and Development Trend. Energies 2022, 15, 513. [Google Scholar] [CrossRef]
- Cehlar, M.; Zhironkin, S.A.; Zhironkina, O.V. Digital technologies of industry 4.0 in mining 4.0—Prospects for the development of geotechnology in the XXI century. Bull. KuzSTU 2020, 3, 80–90. [Google Scholar] [CrossRef]
- Rio Tinto Smart Mining. Available online: https://www.riotinto.com/about/innovation/smart-mining (accessed on 25 December 2022).
- Rylnikova, M.; Radchenko, D.; Klebanov, D. Intelligent Mining Engineering Systems in the Structure of Industry 4.0. E3S Web Conf. 2017, 21, 01032. [Google Scholar] [CrossRef]
- Poormirzaee, R.; Hosseini, S.S.; Taghizadeh, R. Selection of industry 4.0 strategies to implement smart mining policy. J. Miner. Resour. Eng. 2022, 1, 15–68. [Google Scholar] [CrossRef]
- Spearing, A.J.S.; Ma, L.; Ma, C.-A. Mine Design. In Planning and Sustainable Exploitation in the Digital Age; CRC Press: London, UK, 2022; 446p. [Google Scholar] [CrossRef]
- Mateo, F.W.; Redchuk, A.; Tornillo, J.E. Industry 5.0 and new business models in mining. Adoption Case of Machine Learning to optimize the process at a copper Semi Autogenous Grinding (SAG) Mill. In Proceedings of the 5th European International Conference on Industrial Engineering and Operations Management, Rome, Italy, 26–28 July 2022; pp. 1–9. [Google Scholar]
- Kagan, E.S.; Goosen, E.V.; Pakhomova, E.O.; Goosen, O.K. Industry 4.0. and an upgrade of the business models of large mining companies. IOP Conf. Ser. Earth Environ. Sci. 2021, 823, 012057. [Google Scholar] [CrossRef]
- Bi, L.; Wang, Z.; Wu, Z.; Zhang, Y. A New Reform of Mining Production and Management Modes under Industry 4.0: Cloud Mining Mode. Appl. Sci. 2022, 12, 2781. [Google Scholar] [CrossRef]
- Gackowiec, P.; Podobinska-Staniec, M.; Brzychczy, E.; Kuhlbach, C.; Ozver, T. Review of Key Performance Indicators for Process Monitoring in the Mining Industry. Energies 2020, 13, 5169. [Google Scholar] [CrossRef]
- Mammadli, A.; Barakos, G.; Islam, M.A.; Mischo, H.; Hitch, M. Development of a Smart Computational Tool for the Evaluation of Co- and By-Products in Mining Projects Using Chovdar Gold Ore Deposit in Azerbaijan as a Case Study. Mining 2022, 2, 487–510. [Google Scholar] [CrossRef]
- Yedla, A.; Kakhki, F.D.; Jannesari, A. Predictive Modeling for Occupational Safety Outcomes and Days Away from Work Analysis in Mining Operations. Int. J. Environ. Res. Public Health 2020, 17, 7054. [Google Scholar] [CrossRef]
- Nahavandi, S. Industry 5.0—A Human-Centric Solution. Sustainability 2019, 11, 4371. [Google Scholar] [CrossRef]
- Akundi, A.; Euresti, D.; Luna, S.; Ankobiah, W.; Lopes, A.; Edinbarough, I. State of Industry 5.0—Analysis and Identification of Current Research Trends. Appl. Syst. Innov. 2022, 5, 27. [Google Scholar] [CrossRef]
- Zhironkin, S.; Gasanov, M.; Suslova, Y. Orderliness in Mining 4.0. Energies 2022, 15, 8153. [Google Scholar] [CrossRef]
- Jamett, I.; Santibanez Gonzalez, E.D.R.; Jimenez, Y.; Carrasco, P. Toward a Circular Economy in the Copper Mining Industry. In Handbook of Smart Materials, Technologies and Devices; Hussain, C.M., Di Sia, P., Eds.; Springer: New York, NY, USA, 2021; pp. 1–21. [Google Scholar] [CrossRef]
- Everingham, J.-A.; Svobodova, K.; Lebre, E.; Owen, J.R.; Worden, S. Comparative capacity of global mining regions to transition to a post-mining future. Extr. Ind. Soc. 2022, 8, 101136. [Google Scholar] [CrossRef]
- Da Silva, T.H.H. The circular economy and Industry 4.0: Synergies and challenges. Rev. Gest. 2022, 29, 300–313. [Google Scholar] [CrossRef]
- Nitlarp, T.; Kiattisin, S. The Impact Factors of Industry 4.0 on ESG in the Energy Sector. Sustainability 2022, 14, 9198. [Google Scholar] [CrossRef]
- Margherita, E.G.; Braccini, A.M. Industry 4.0 Technologies in Flexible Manufacturing for Sustainable Organizational Value: Reflections from a Multiple Case Study of Italian Manufacturers. Inf. Syst. Front. 2020, 1–22. [Google Scholar] [CrossRef]
- Feng, H.; Wang, F.; Song, G.; Liu, L. Digital Transformation on Enterprise Green Innovation: Effect and Transmission Mechanism. Int. J. Environ. Res. Public Health 2022, 19, 10614. [Google Scholar] [CrossRef] [PubMed]
- Benndorf, J.; Restrepo, D.A.; Merkel, N.; John, A.; Buxton, M.; Guatame-Garcia, A.; Dalm, M.; de Waard, B.; Flores, H.; Mollerherm, S. TRIM4Post-Mining: Transition Information Modelling for Attractive Post-Mining Landscapes—A Conceptual Framework. Mining 2022, 2, 248–277. [Google Scholar] [CrossRef]
- De Souza, R.O.; Ferenhof, H.A.; Forcellini, F.A. Industry 4.0 and Industry 5.0 from the Lean Perspective. Int. J. Manag. Knowl. Learn. 2022, 11, 145–155. [Google Scholar] [CrossRef]
- Plakitkin, Y.A.; Plakitkina, L.S. Digitization of the Russian coal sector economy—From Industry 4.0 to Society 5.0. Min. Ind. J. 2018, 4, 22–30. [Google Scholar] [CrossRef]
- Wo, X.; Li, G.; Sun, Y.; Li, J.; Yang, S.; Hao, H. The Changing Tendency and Association Analysis of Intelligent Coal Mines in China: A Policy Text Mining Study. Sustainability 2022, 14, 11650. [Google Scholar] [CrossRef]
- Wang, G.F.; Xu, Y.X.; Ren, H.W. Intelligent and ecological coal mining as well as clean utilization technology in China: Re-view and prospects. Int. J. Min. Sci. Technol. 2019, 29, 161–169. [Google Scholar] [CrossRef]
- Wu, Y.Q.; Chen, M.M.; Wang, K.; Fu, G. A dynamic information platform for underground coal mine safety based on inter-net of things. Saf. Sci. 2019, 113, 9–18. [Google Scholar] [CrossRef]
- Jimenez-Paredes, A.E.; Alfaro-Saldana, E.F.; Hernandez-Sanchez, A.; Garcia-Meza, J.V. An Autochthonous Acidithiobacillus ferrooxidans Metapopulation Exploited for Two-Step Pyrite Biooxidation Improves Au/Ag Particle Release from Mining Waste. Mining 2021, 1, 335–350. [Google Scholar] [CrossRef]
Disclaimer/Publisher’s Note: The statements, opinions and data contained in all publications are solely those of the individual author(s) and contributor(s) and not of MDPI and/or the editor(s). MDPI and/or the editor(s) disclaim responsibility for any injury to people or property resulting from any ideas, methods, instructions or products referred to in the content. |
© 2023 by the authors. Licensee MDPI, Basel, Switzerland. This article is an open access article distributed under the terms and conditions of the Creative Commons Attribution (CC BY) license (https://creativecommons.org/licenses/by/4.0/).






















