Management of Hybrid Wind and Photovoltaic System Electrolyzer for Green Hydrogen Production and Storage in the Presence of a Small Fleet of Hydrogen Vehicles—An Economic Assessment
Abstract
:1. Introduction
2. Description of Sifnos Island
3. Component Description of the Proposed Hybrid Power System, Methodology and Mathematic Formulation, and Cost Analysis
3.1. Description of the Proposed Hybrid Power System
3.2. Electrolysis for Hydrogen Production—Electrolyzers and Compressor
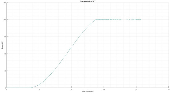
3.3. WT and PV
| Wind Turbine Parameters | |
|---|---|
| Swept area of the rotor (m2)—A | 491 |
| Diameter of the turbine (m)— | 25.0 |
| Cut-out turbine power (kW)—Pr | 200 |
| AD converter efficiency—EffAD | 0.98 |
| Rated speed (m/s)—Vr | 13.8 |
| Maximum performance coefficient— | 0.59 |
| Cut-in speed (m/s)— | 3.8 |
| Air density (kg/m3)—ρ | 1.225 |
| Cut-out speed (m/s)— | 25 |
| Height of the wind turbine (m)—H | 30 |
3.4. PV, FC, Load Demand, and Hydrogen Vehicle Consumption
3.5. Cost Analysis and LCOE Calculation [30,31,32]
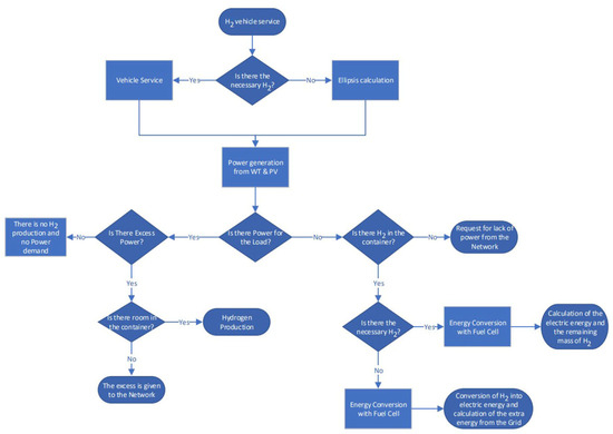
4. The Implemented Management Algorithm of the Proposed Hybrid Power System
5. Data and Assumptions
5.1. Assumptions and Input Data
5.1.1. Assumptions
- The installed capacity of the PV is 50 kWp, and the data production comes from [33] (year 2020).
- Data for the electrolysis system and the tank are produced from the algorithm.
- Data for the consumption by the hydrogen-powered car Toyota Mirai.
5.1.2. Input Data
- PWT (wind turbine installed capacity) = 200 kW—VESTAS.
- PPV (photovoltaic installed capacity) = 50 kW.
- Electrolyzer = 236 kVA, 64.5 kWh/kg, 65 kg/24 h, nelectrolyzer = 61%, nFC = 50%.
- Max hydrogen mass production = 2.6 kg/h.
- Compressor consumption (2.38 kWh/kg).
- Tank storage H2 (42 kg, 700 bar, 1 m3). The hydrogen tank production must remain between 1–42 kg (700 bar, 1 m3).
- Controller + inverter (200 + 50 + 64.5 + 2.38) kW = 316.88 kW
5.2. Data of the Wind Power Plant
5.3. Data of the Photovoltaic Power Plant
5.4. Data of Electrolyzer, Compressor, Storage Tank, and Hydrogen Vehicle [4,39]
5.5. Data of Local Consumption
5.6. Data for the Economic Assessment
6. Presentation of Results
7. Discussion
8. Conclusions
- Effective utilization of RES: the system successfully exploits RES production to power the hydrogen tank and fulfill load demand. Excess RES energy is used to maximize hydrogen production without environmental pollution.
- Optimized hydrogen production: hydrogen production is maintained within its maximum and minimum limits, ensuring efficient utilization of the storage tank.
- Maximized hydrogen utilization: the produced hydrogen is effectively utilized to charge hydrogen-powered vehicles and supplement fuel cell electrical energy, minimizing reliance on the power grid.
- Adequate system management: the hybrid system demonstrates adequate overall management, effectively balancing energy production, storage, and utilization.
Author Contributions
Funding
Data Availability Statement
Conflicts of Interest
References
- Zhou, T.; Francois, B. Modeling and control design of hydrogen production process for an active hydrogen/wind hybrid power system. Int. J. Hydrogen Energy 2009, 34, 21–30. [Google Scholar] [CrossRef]
- Abdallah, A.; Ekekwe, N. Cost and performance of hybrid photovoltaic and wind-powered hydrogen generation systems: A review. Renew. Sustain. Energy Rev. 2019, 101, 708–723. [Google Scholar]
- Hannan, M.A.; Abu, S.M.; Al-Shetwi, A.Q.; Mansor, M.; Ansari, M.N.M.; Muttaqi, K.M.; Dong, Z.Y. Hydrogen energy storage integrated battery and supercapacitor-based hybrid power system: A statistical analysis towards future research directions. Int. J. Hydrogen Energy 2022, 47, 39523–39548. [Google Scholar] [CrossRef]
- Levene, J.; Kroposki, B.; Sverdrup, G. Wind Energy and Production of Hydrogen and Electricity—Opportunities for Renewable Hydrogen. In Proceedings of the 2006 POWER-GEN Renewable Energy and Fuels Technical Conference, Las Vegas, NV, USA, 10–12 April 2006. [Google Scholar]
- Becerra, M.; Moran, J.; Jerez, A.; Cepeda, F.; Valenzuela, M. Wind energy potential in Chile: Assessment of a small-scale wind farm for residential clients. Energy Convers. Manag. 2017, 140, 71–90. [Google Scholar] [CrossRef]
- Singh, M. Dynamic Models for Wind Turbines and Wind Power Plants; National Renewable Energy Lab. (NREL): Golden, CO, USA, 2011; p. 115.
- Ulleberg, Ø. The importance of control strategies in PV-hydrogen systems. Sol. Energy 2004, 76, 323–329. [Google Scholar] [CrossRef]
- International Renewable Energy Agency (IRENA). Available online: https://www.irena.org/ (accessed on 15 August 2023).
- Li, X.; Gao, W.; Feng, Y. A review of hybrid renewable energy systems: A new trend in energy production. Renew. Sustain. Energy Rev. 2020, 132, 110088. [Google Scholar]
- U.S. Department of Energy. 2021. Available online: https://www.energy.gov/eere/ (accessed on 10 July 2023).
- Bhatt, A.; Chatterjee, P. Hybrid Renewable Energy Systems (HRES) for Sustainable Energy Development. Energies 2020, 13, 3426. [Google Scholar]
- Okunlola, A.; Davis, M.; Kumar, A. The development of an assessment framework to determine the technical hydrogen production potential from wind and solar energy. Renew. Sustain. Energy Rev. 2022, 166, 112610. [Google Scholar] [CrossRef]
- National Renewable Energy Laboratory. Hybrid Wind Photovoltaic Systems. 2020. Available online: https://www.nrel.gov/docs/fy20osti/74251.pdf (accessed on 18 July 2023).
- Ishaq, H.; Dincer, I. Comparative assessment of renewable energy-based hydrogen production methods. Renew. Sustain. Energy Rev. 2021, 135, 110192. [Google Scholar] [CrossRef]
- Hassan, Q.; Sameen, A.Z.; Salman, H.M.; Jaszczur, M. Large-scale green hydrogen production via alkaline water electrolysis using solar and wind energy. Int. J. Hydrogen Energy 2023, 48, 34299–34315. [Google Scholar] [CrossRef]
- Hassan, N.S.; Jalil, A.A.; Rajendran, S.; Khusnun, N.F.; Bahari, M.B.; Johari, A.; Kamaruddin, M.J.; Ismail, M. Recent review and evaluation of green hydrogen production via water electrolysis for a sustainable and clean energy society. Int. J. Hydrogen Energy 2023. [Google Scholar] [CrossRef]
- Nelson, D.B.; Nehrir, M.H.; Wang, C. Unit sizing and cost analysis of stand-alone hybrid wind/PV/fuel cell power generation systems. Renew. Energy 2006, 31, 1641–1656. [Google Scholar] [CrossRef]
- Wijaya, A.; Akbar, H.I.; Winardi, S. Modeling and simulation of a standalone hybrid wind-solar-battery system for hydrogen production. Int. J. Hydrogen Energy 2021, 46, 3245–3257. [Google Scholar]
- Halder, P.; Babaie, M.; Salek, F.; Haque, N.; Savage, R.; Stevanovic, S.; Bodisco, T.A.; Zare, A. Advancements in hydrogen production, storage, distribution and refuelling for a sustainable transport sector: Hydrogen fuel cell vehicles. Int. J. Hydrogen Energy 2023. [Google Scholar] [CrossRef]
- MATLAB Program. Available online: https://www.mathworks.com/products/matlab.html (accessed on 20 December 2022).
- Roche, V.; Laurent, V.; Cardello, G.L.; Jolivet, L.; Scaillet, S. Anatomy of the Cycladic Blueschist Unit on Sifnos Island (Cyclades, Greece). J. Geodyn. 2016, 97, 62–87. [Google Scholar] [CrossRef]
- Zeng, K.; Zhang, D. Recent progress in alkaline water electrolysis for hydrogen production and applications. Prog. Energy Combust. Sci. 2010, 36, 307–326. [Google Scholar] [CrossRef]
- Dekel, D.R. Review of cell performance in anion exchange membrane water electrolysis. J. Appl. Electrochem. 2018, 48, 427–462. [Google Scholar]
- Park, J.; Kim, J.H.; Kim, J.H. Review of high-temperature solid oxide electrolysis for hydrogen production. Int. J. Hydrogen Energy 2020, 45, 10291–10307. [Google Scholar] [CrossRef]
- Narayan, R.; Cheruvally, G. Temperature effects on the efficiency of hydrogen production by water electrolysis—A review. Int. J. Hydrogen Energy 2017, 42, 19397–19414. [Google Scholar] [CrossRef]
- Badwal, S.P.S.; Giddey, S.S.; Munnings, C.; Bhatt, A.I. Review of progress in high-temperature electrolysis and steam electrolysis for hydrogen production. Int. J. Hydrogen Energy 2014, 39, 10362–10384. [Google Scholar] [CrossRef]
- Greiner, C.J.; Korpas, M.; Holen, A.T. A Norwegian case study on the production of hydrogen from wind power. Int. J. Hydrogen Energy 2007, 32, 1500–1507. [Google Scholar] [CrossRef]
- Tar, K. Some statistical characteristics of monthly average wind speed at various heights. Renew. Sustain. Energy Rev. 2008, 12, 1712–1724. [Google Scholar] [CrossRef]
- Vestas Wind Turbine. Available online: https://www.vestas.com/en (accessed on 10 May 2023).
- Bodie, Z.; Kane, A.; Markus, A. Investments; McGraw-Hill Education: New York, NY, USA, 2014. [Google Scholar]
- Anastasiadis, A.; Oikonomou, I.; Vokas, G. Optimal Levelised Cost of System Values with increasing Renewable Energy Sources in a Smart Microgrid. AIP Conf. Proc. 2019, 2190, 020060. [Google Scholar] [CrossRef]
- Financial Advisory and Asset Management LAZARD. Available online: https://www.lazard.com/financial-advisory/ (accessed on 20 August 2023).
- PVGIS Software. Available online: https://joint-research-centre.ec.europa.eu/photovoltaic-geographical-information-system-pvgis_en (accessed on 15 August 2023).
- Anastasiadis, A.G.; Konstantinopoulos, S.A.; Kondylis, G.P.; Vokas, G.A.; Papageorgas, P. Effect of fuel cell units in the economic and environmental dispatch of a Microgrid with penetration of photovoltaic and microturbine units. Int. J. Hydrogen Energy 2017, 42, 3479–3486. [Google Scholar] [CrossRef]
- Hatziargyriou, N.D.; Anastasiadis, A.G.; Tsikalakis, A.G.; Vasiljevska, J. Quantification of economic, environmental and operational benefits due to significant penetration of Microgrids in a typical LV and MV Greek network. Eur. Trans. Electr. Power Eur. Trans. Electr. Power 2011, 21, 1217–1237. [Google Scholar] [CrossRef]
- Anestis, A.; Georgios, V. Economic Benefits of Smart Microgrids with Penetration of DER and mCHP Units for Non-Interconnected Islands. Renew. Energy Int. J. 2019, 142, 478–486. [Google Scholar] [CrossRef]
- Lazard Site. Available online: https://www.lazard.com/ (accessed on 20 August 2023).
- International Energy Agency. World Energy Outlook 2020; International Energy Agency: Paris, France, 2020. [Google Scholar]
- Toyota Mirai Car Site. Available online: https://www.toyota.com/mirai/ (accessed on 12 August 2023).
- Eurostat. Electricity Price Statistics. Available online: https://ec.europa.eu/eurostat/statisticexplained/index.php?title=Electricity_price_statistics (accessed on 8 September 2023).
- Hosseini, S.E.; Wahid, M.A. Hydrogen production from renewable and sustainable energy resources: Promising green energy carrier for clean development. Renew. Sustain. Energy Rev. 2016, 57, 850–866. [Google Scholar] [CrossRef]
- Noussan, N.; Raimondi, P.P.; Scita, R.; Hafner, M. The Role of Green and Blue Hydrogen in the Energy Transition—A Technological and Geopolitical Perspective. Sustainability 2021, 13, 298. [Google Scholar] [CrossRef]
- Dincer, I.; Acar, C. Innovation in hydrogen production. Renew. Sustain. Energy Rev. 2017, 42, 14843–14864. [Google Scholar] [CrossRef]
- Nikolaidis, P.; Poullikkas, A. A comparative overview of hydrogen production processes. Renew. Sustain. Energy Rev. 2017, 67, 597–611. [Google Scholar] [CrossRef]






















| Characteristics of H2 | |
| Energy Density | 39.4 kWh/kg |
| Density at Atmospheric Pressure | 0.09 kg/m3 |
| Density at 350 bar | 26.1 kg/m3 |
| Density at 700 bar | 42 kg/m3 |
| Electrolyzer Specifications | |
| Electrolyzer | 236 kW |
| Hydrogen Mass Production | 2.6 kg/h |
| Power Consumed per Mass of H2 | 64.5 kWh/kg |
| Toyota Mirai Car | |
| Hydrogen Tank | 5.6 kg |
| Pressure | 700 bar |
| Range | 3 km/kWh |
| Data for Cost Analysis | |
|---|---|
| Interest Rate (i) | 0.07 |
| Inflation Rate (f) | 0.02 |
| Project Life for Wind Generator (years) | 20 |
| Project Life for PV Generator (years) | 20 |
| Project Life for Electrolyzer (years) | 10 |
| Project Life for Fuel Cell (years) | 20 |
| Project Life for Hydrogen Tank (years) | 10 |
| Project Life for Other Items (years) | 10 |
| Initial Capital Cost of Wind Generator (EUR/kW) | 1400 |
| Initial Capital Cost of PV Generator (EUR/kW) | 1200 |
| Initial Capital Cost of Electrolyzer (EUR/kW) | 650 |
| Initial Capital Cost of Fuel Cell (EUR/kW) | 190 |
| Initial Capital Cost for Hydrogen Tank (EUR/kg) | 560 |
| Initial Capital Cost for Other Equipment (EUR/kW) | 300 |
| Rated Power of Wind Generator (kW) | 200 |
| Rated Power of PV Generator (kW) | 50 |
| Rated Power of Electrolyzer (kW) | 64.5 |
| Rated Power of Fuel Cell (kW) | 190 |
| Rated mass of Hydrogen Tank (kg) | 42 |
| Operation and Maintenance Cost for the first year of Wind Generator (EUR/kW) | 56 |
| Operation and Maintenance Cost for the first year of PV Generator (EUR/kW) | 30 |
| Operation and Maintenance Cost for the First Year of Electrolyzer (EUR/kW) | 32.5 |
| Operation and Maintenance Cost for the First Year of Fuel Cell (EUR/kW) | 2 |
| Operation and Maintenance Cost for the First Year of Hydrogen Tank (EUR/kg) | 5.6 |
| Operation and Maintenance Cost for the First Year for Other Equipment (EUR/kW) | 16.5 |
| Equipment | Initial Investment (IV) (EUR) | Maintenance Cost in the First Year (EUR) | Annualized Replacement Cost (EUR) | Annualized Total Cost (EUR) |
|---|---|---|---|---|
| Wind Generator (1) | 280,000 | 4% of IV (11,200) | 0 | 291,200 |
| PV Generator (2) | 60,000 | 2.5% of IV (1500) | 0 | 61,500 |
| Electrolyzer (3) | 41,925 | 5% of IV (2096.25) | 51,106.341 | 95,127.591 |
| Fuel Cell (4) | 36,100 | 1% of IV (361) | 0 | 36,461 |
| Hydrogen Tank (5) | 23,520 | 1% of IV (235.20) | 28,670.748 | 52,425.948 |
| Other Equipment (20%) of (sum = 1 + 2 + 3 + 4 + 5) | 94,350 | 5.5% of IV (5189.25) | 115,021.125 | 214,560.375 |
| Total | 535,895 | 20,581.700 | 194,789.213 | 751,274.914 |
| Inflation 2% | Inflation 4% | Inflation 6% | |||||
|---|---|---|---|---|---|---|---|
| LCOE | Price of H2 | LCOE | Price of H2 | LCOE | Price of H2 | ||
| (EUR/kWh) | (EUR/kg) | (EUR/kWh) | (EUR/kg) | (EUR/kWh) | (EUR/kg) | ||
| Initial Interest Rate | 7% | 0.125 | 4.177 | 0.131 | 4.360 | 0.137 | 4.580 |
| Various Interest Rates | 4% | 0.104 | 3.467 | 0.108 | 3.610 | 0.113 | 3.780 |
| 5% | 0.111 | 3.693 | 0.116 | 3.850 | 0.121 | 4.037 | |
| 6% | 0.118 | 3.930 | 0.123 | 4.100 | 0.129 | 4.303 | |
| 7% | 0.125 | 4.177 | 0.131 | 4.360 | 0.137 | 4.580 | |
| 8% | 0.133 | 4.430 | 0.139 | 4.630 | 0.146 | 4.867 | |
| 9% | 0.141 | 4.693 | 0.147 | 4.907 | 0.155 | 5.160 | |
| 10% | 0.149 | 4.963 | 0.156 | 5.193 | 0.164 | 5.463 | |
Disclaimer/Publisher’s Note: The statements, opinions and data contained in all publications are solely those of the individual author(s) and contributor(s) and not of MDPI and/or the editor(s). MDPI and/or the editor(s) disclaim responsibility for any injury to people or property resulting from any ideas, methods, instructions or products referred to in the content. |
© 2023 by the authors. Licensee MDPI, Basel, Switzerland. This article is an open access article distributed under the terms and conditions of the Creative Commons Attribution (CC BY) license (https://creativecommons.org/licenses/by/4.0/).
Share and Cite
Anastasiadis, A.G.; Papadimitriou, P.; Vlachou, P.; Vokas, G.A. Management of Hybrid Wind and Photovoltaic System Electrolyzer for Green Hydrogen Production and Storage in the Presence of a Small Fleet of Hydrogen Vehicles—An Economic Assessment. Energies 2023, 16, 7990. https://doi.org/10.3390/en16247990
Anastasiadis AG, Papadimitriou P, Vlachou P, Vokas GA. Management of Hybrid Wind and Photovoltaic System Electrolyzer for Green Hydrogen Production and Storage in the Presence of a Small Fleet of Hydrogen Vehicles—An Economic Assessment. Energies. 2023; 16(24):7990. https://doi.org/10.3390/en16247990
Chicago/Turabian StyleAnastasiadis, Anestis G., Panagiotis Papadimitriou, Paraskevi Vlachou, and Georgios A. Vokas. 2023. "Management of Hybrid Wind and Photovoltaic System Electrolyzer for Green Hydrogen Production and Storage in the Presence of a Small Fleet of Hydrogen Vehicles—An Economic Assessment" Energies 16, no. 24: 7990. https://doi.org/10.3390/en16247990
APA StyleAnastasiadis, A. G., Papadimitriou, P., Vlachou, P., & Vokas, G. A. (2023). Management of Hybrid Wind and Photovoltaic System Electrolyzer for Green Hydrogen Production and Storage in the Presence of a Small Fleet of Hydrogen Vehicles—An Economic Assessment. Energies, 16(24), 7990. https://doi.org/10.3390/en16247990

