KPI Extraction from Maintenance Work Orders—A Comparison of Expert Labeling, Text Classification and AI-Assisted Tagging for Computing Failure Rates of Wind Turbines
Abstract
:1. Introduction
- Section 2: This section explores state-of-the-art research on existing initiatives that assess reliability KPI in Wind Turbine (WT) O&M. This includes a review of tools for tagging (e.g., textual maintenance data), as well as research on existing KPIs in WT and other industries.
- Section 3: This section outlines the methodology of the three different approaches for structuring the MWOs of WTs to extract reliability KPIs. The KPI calculation is outlined here. We demonstrate how they compare against each other.
- Section 7: This section concludes this research work and highlights future areas of research based on this work.
2. State of Research on Knowledge Discovery in Maintenance Work Orders
2.1. Relevant Initiatives and Their Reliability KPI for Wind Turbines
2.1.1. WMEP
2.1.2. Strathclyde
2.2. Knowledge Discovery Using MWOs
2.3. KPI Using Knowledge Discovery
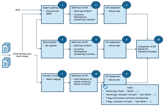
3. Methods
3.1. Expert Labeling
3.1.1. Technical Guidelines: ZEUS
3.1.2. Definition of KPIs
3.1.3. KPIs Assessment
3.2. Automated Classification According to Technical Guidelines
3.3. Human-in-the-Loop Tagging
3.4. Comparison of Reliability KPIs
4. Dataset Description
- Lower case conversion.
- Removal of white spaces.
- Removal of punctuation.
- Removal of numbers.
- Tokenization.
- Removal of unimportant words.
- Removal of stop words.
- Dropping of empty rows.
5. Results
5.1. Expert Labeling
5.2. Automated Classification according to Technical Guidelines
5.3. Human-in-the-Loop Tagging
5.4. Comparison for Reliability KPI Calculation
6. Discussion
7. Conclusions
Author Contributions
Funding
Data Availability Statement
Acknowledgments
Conflicts of Interest
References
- International Renewable Energy Agency. Renewable Energy Cost Analysis—Wind Power: Volume 1: Power Sector; International Renewable Energy Agency: Abu Dhabi, United Arab Emirates, 2016. [Google Scholar]
- Lutz, M.A.; Walgern, J.; Beckh, K.; Schneider, J.; Faulstich, S.; Pfaffel, S. Digitalization Workflow for Automated Structuring and Standardization of Maintenance Information of Wind Turbines into Domain Standard as a Basis for Reliability KPI Calculation. J. Phys. Conf. Ser. 2022, 2257, 012004. [Google Scholar] [CrossRef]
- Fördergesellschaft Windenergie und andere Erneuerbare Energien. Technical Guidelines for Power Generating Units—State-Event-Cause Code for Power Generating Units (ZEUS); FGW e.V.-Fördergesellschaft Windenergie und andere Dezentrale Energien: Berlin, Germany, 2013. [Google Scholar]
- Brundage, M.P.; Sexton, T.; Hodkiewicz, M.; Dima, A.; Lukens, S. Technical language processing: Unlocking maintenance knowledge. Manuf. Lett. 2021, 27, 42–46. [Google Scholar] [CrossRef]
- Pfaffel, S.; Faulstich, S.; Rohrig, K. Performance and Reliability of Wind Turbines: A Review. Energies 2017, 10, 1904. [Google Scholar] [CrossRef]
- Cevasco, D.; Koukoura, S.; Kolios, A. Reliability, availability, maintainability data review for the identification of trends in offshore wind energy applications. Renew. Sustain. Energy Rev. 2021, 136, 110414. [Google Scholar] [CrossRef]
- Echavarria, E.; Hahn, B.; Van Bussel, G.; Tomiyama, T. Reliability of wind turbine technology through time. J. Sol. Energy Eng. 2008, 130, 031005. [Google Scholar] [CrossRef]
- Carroll, J.; McDonald, A.; McMillan, D. Failure rate, repair time and unscheduled O&M cost analysis of offshore wind turbines. Wind Energy 2016, 19, 1107–1119. [Google Scholar]
- Arif-Uz-Zaman, K.; Cholette, M.E.; Ma, L.; Karim, A. Extracting failure time data from industrial maintenance records using text mining. Adv. Eng. Inform. 2017, 33, 388–396. [Google Scholar] [CrossRef]
- Monarch, R.M. Human-in-the-Loop Machine Learning: Active Learning and Annotation for Human-Centered AI; Simon and Schuster: New York, NY, USA, 2021. [Google Scholar]
- Brundage, M.P.; Morris, K.; Sexton, T.; Moccozet, S.; Hoffman, M. Developing maintenance key performance indicators from maintenance work order data. In Proceedings of the International Manufacturing Science and Engineering Conference, Pittsburgh, PA, USA, 9–15 November 2018; American Society of Mechanical Engineers: New York, NY, USA, 2018; Volume 51371, p. V003T02A027. [Google Scholar]
- Navinchandran, M.; Sharp, M.E.; Brundage, M.P.; Sexton, T.B. Discovering critical KPI factors from natural language in maintenance work orders. J. Intell. Manuf. 2021, 33, 1859–1877. [Google Scholar] [CrossRef]
- Mukherjee, S.; Chakraborty, A. Automated fault tree generation: Bridging reliability with text mining. In Proceedings of the 2007 Annual Reliability and Maintainability Symposium, Orlando, FL, USA, 22–25 January 2007; pp. 83–88. [Google Scholar]
- Torres, F.S.; Kulev, N.; Skobiej, B.; Meyer, M.; Eichhorn, O.; Schäfer-Frey, J. Indicator-based safety and security assessment of offshore wind farms. In Proceedings of the 2020 Resilience Week (RWS), Salt Lake City, UT, USA, 19–23 October 2020; pp. 26–33. [Google Scholar]
- VGB PowerTech, e.V. Reference Designation System for Power Plants®—Application Guideline; Part 32: Wind Power Plants; VGB PowerTech e.V.: Essen, Germany, 2014. [Google Scholar]
- Rish, I. An empirical study of the naive Bayes classifier. In Proceedings of the IJCAI 2001 Workshop on Empirical Methods in Artificial Intelligence, Seattle, WA, USA, 4–10 August 2001; Volume 3, pp. 41–46. [Google Scholar]
- Hosmer, D.W., Jr.; Lemeshow, S.; Sturdivant, R.X. Applied Logistic Regression; John Wiley & Sons: Hoboken, NJ, USA, 2013; Volume 398. [Google Scholar]
- Chawla, N.V.; Bowyer, K.W.; Hall, L.O.; Kegelmeyer, W.P. SMOTE: Synthetic Minority over-Sampling Technique. J. Artif. Int. Res. 2002, 16, 321–357. [Google Scholar] [CrossRef]
- He, H.; Garcia, E.A.; Li, S. Learning from imbalanced data. IEEE Trans. Knowl. Data Eng. 2009, 21, 1263–1284. [Google Scholar]
- Robertson, S. Understanding Inverse Document Frequency: On Theoretical Arguments for IDF. J. Doc. 2004, 60, 503–520. [Google Scholar] [CrossRef]
- Hotho, A.; Nürnberger, A.; Paaß, G. A brief survey of text mining. J. Lang. Technol. Comput. Linguist. 2005, 20, 19–62. [Google Scholar] [CrossRef]
- Denny, M.J.; Spirling, A. Text preprocessing for unsupervised learning: Why it matters, when it misleads, and what to do about it. Political Anal. 2018, 26, 168–189. [Google Scholar] [CrossRef]
- Takahashi, K.; Yamamoto, K.; Kuchiba, A.; Koyama, T. Confidence interval for micro-averaged F1 and macro-averaged F1 scores. Appl. Intell. 2022, 52, 4961–4972. [Google Scholar] [CrossRef] [PubMed]
- Vaswani, A.; Shazeer, N.; Parmar, N.; Uszkoreit, J.; Jones, L.; Gomez, A.N.; Kaiser, Ł.; Polosukhin, I. Attention is All you Need. In Advances in Neural Information Processing Systems 30; Guyon, I., Luxburg, U.V., Bengio, S., Wallach, H., Fergus, R., Vishwanathan, S., Garnett, R., Eds.; Curran Associates, Inc.: Red Hook, NY, USA, 2017; pp. 5998–6008. [Google Scholar]
- Liu, Y.; Ott, M.; Goyal, N.; Du, J.; Joshi, M.; Chen, D.; Levy, O.; Lewis, M.; Zettlemoyer, L.; Stoyanov, V. RoBERTa: A Robustly Optimized BERT Pretraining ApproacH. arXiv 2019, arXiv:1907.11692. [Google Scholar]
- Tan, C.; Sun, F.; Kong, T.; Zhang, W.; Yang, C.; Liu, C. A Survey on Deep Transfer Learning. In Proceedings of the Artificial Neural Networks and Machine Learning—ICANN, Rhodes, Greece, 4–7 October 2018; Kůrková, V., Manolopoulos, Y., Hammer, B., Iliadis, L., Maglogiannis, I., Eds.; Springer: Cham, Switzerland, 2018; pp. 270–279. [Google Scholar]
- Hazra, R.; Dutta, P.; Gupta, S.; Qaathir, M.A.; Dukkipati, A. Active2 Learning: Actively reducing redundancies in Active Learning methods for Sequence Tagging and Machine Translation. In Proceedings of the 2021 Conference of the North American Chapter of the Association for Computational Linguistics: Human Language Technologies, Virtual, 6–11 June 2021; Toutanova, K., Rumshisky, A., Zettlemoyer, L., Hakkani-Tur, D., Beltagy, I., Bethard, S., Cotterell, R., Chakraborty, T., Zhou, Y., Eds.; Association for Computational Linguistics: Toronto, ON, Canada, 2021; pp. 1982–1995. [Google Scholar] [CrossRef]



| ZEUS Code | ZEUS Level | ZEUS Name |
|---|---|---|
| 02-08 | 2 | Maintenance Type |
| 02-08-01 | 3 | corrective maintenance |
| 02-08-01-01 | 4 | deferred corrective maintenance |
| 02-08-01-02 | 4 | immediate corrective maintenance |
| 02-08-02 | 3 | preventive maintenance |
| 02-08-02-01 | 4 | predetermined maintenance |
| 02-08-02-02 | 4 | condition based maintenance |
| 02-08-02-03 | 4 | predictive maintenance |
| 02-08-97 | 3 | undefined maintenance type |
| 02-08-96 | 3 | unresolved maintenance type |
| 02-08-XX | 3 | insignificant attribute |
| Start Date | WT | Description | ZEUS CODE |
|---|---|---|---|
| 2023-08-01 | WT1 | Emergency generator refilled with diesel. | 02-08-02 |
| 2023-08-10 | WT2 | Internal blade inspection. | 02-08-02 |
| 2023-09-01 | WT1 | Troubleshooting at crane on outside platform performed. Thermo relay exchanged. | 02-08-01 |
| 2023-09-03 | WT2 | Hydraulic hoses exchanged. Additional service required. | 02-08-01 |
| 2023-09-25 | WT1 | Pitch batteries exchanged at axle 2. | 02-08-01 |
| 2023-10-27 | WT2 | Grommets are in position. No correction needed. | 02-08-97 |
| 2023-10-14 | WT1 | Fixed connector cable. | 02-08-01 |
| 2023-11-30 | WT1 | New reflector pipe installed. | 02-08-01 |
| Classifier | Precision | Recall | -Score | |
|---|---|---|---|---|
| NB + RO | Macro Avg | 0.65 | 0.75 | 0.67 |
| Weighted Avg | 0.84 | 0.77 | 0.80 | |
| NB + SMOTE | Macro Avg | 0.68 | 0.74 | 0.70 |
| Weighted Avg | 0.84 | 0.81 | 0.82 | |
| LR + RO | Macro Avg | 0.76 | 0.74 | 0.75 |
| Weighted Avg | 0.85 | 0.85 | 0.85 | |
| LR + SMOTE | Macro Avg | 0.69 | 0.74 | 0.71 |
| Weighted Avg | 0.85 | 0.84 | 0.84 |
| ZEUS_02-08 | Precision | Recall | -Score | Support |
|---|---|---|---|---|
| 02-08-01 | 0.89 | 0.90 | 0.90 | 0.61 |
| 02-08-02 | 0.84 | 0.85 | 0.84 | 0.30 |
| 02-08-96 | 0.40 | 0.47 | 0.43 | 0.04 |
| 02-08-XX | 0.92 | 0.74 | 0.82 | 0.05 |
| Macro Avg | 0.76 | 0.74 | 0.75 | 1.00 |
| Weighted Avg | 0.85 | 0.85 | 0.85 | 1.00 |
Disclaimer/Publisher’s Note: The statements, opinions and data contained in all publications are solely those of the individual author(s) and contributor(s) and not of MDPI and/or the editor(s). MDPI and/or the editor(s) disclaim responsibility for any injury to people or property resulting from any ideas, methods, instructions or products referred to in the content. |
© 2023 by the authors. Licensee MDPI, Basel, Switzerland. This article is an open access article distributed under the terms and conditions of the Creative Commons Attribution (CC BY) license (https://creativecommons.org/licenses/by/4.0/).
Share and Cite
Lutz, M.-A.; Schäfermeier, B.; Sexton, R.; Sharp, M.; Dima, A.; Faulstich, S.; Aluri, J.M. KPI Extraction from Maintenance Work Orders—A Comparison of Expert Labeling, Text Classification and AI-Assisted Tagging for Computing Failure Rates of Wind Turbines. Energies 2023, 16, 7937. https://doi.org/10.3390/en16247937
Lutz M-A, Schäfermeier B, Sexton R, Sharp M, Dima A, Faulstich S, Aluri JM. KPI Extraction from Maintenance Work Orders—A Comparison of Expert Labeling, Text Classification and AI-Assisted Tagging for Computing Failure Rates of Wind Turbines. Energies. 2023; 16(24):7937. https://doi.org/10.3390/en16247937
Chicago/Turabian StyleLutz, Marc-Alexander, Bastian Schäfermeier, Rachael Sexton, Michael Sharp, Alden Dima, Stefan Faulstich, and Jagan Mohini Aluri. 2023. "KPI Extraction from Maintenance Work Orders—A Comparison of Expert Labeling, Text Classification and AI-Assisted Tagging for Computing Failure Rates of Wind Turbines" Energies 16, no. 24: 7937. https://doi.org/10.3390/en16247937
APA StyleLutz, M.-A., Schäfermeier, B., Sexton, R., Sharp, M., Dima, A., Faulstich, S., & Aluri, J. M. (2023). KPI Extraction from Maintenance Work Orders—A Comparison of Expert Labeling, Text Classification and AI-Assisted Tagging for Computing Failure Rates of Wind Turbines. Energies, 16(24), 7937. https://doi.org/10.3390/en16247937

