Efficient Demand Side Management Using a Novel Decentralized Building Automation Algorithm
Abstract
:1. Introduction
2. Materials and Methods
2.1. Interoperability with KNX System
2.2. Cost Effective Demand Side-Management
- the PV energy
- the signal for multi-tariffs
- the L1 energy in channel 1 of the dimmer
- the L2 energy in channel 1 of the dimmer
- the motor (heating/cooling) energy
- the internal lux in the lab
- the external lux
- the room temperature
- the room temperature setpoint
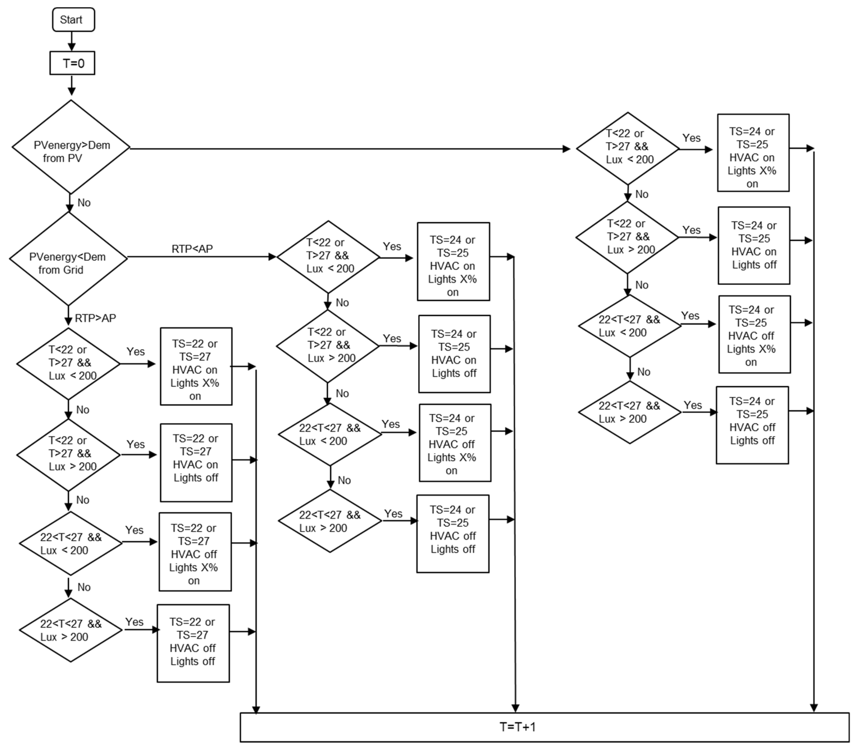
2.3. The HomeLynk Algorithm
- The photovoltaic energy is greater than the demand energy, the room temperature is less than 22 °C (winter) or greater than 27 °C (summer), and the internal brightness is less than 200 lux; then, the energy source is the PV, the temperature setpoint is 24 °C (winter) or 25 °C (summer), the heating/cooling pump is on, and the lamps L1 and L2 are dimmed up at X% brightness as follows: internal brightness + X% brightness = 200 lux.
- The photovoltaic energy is greater than the demand energy, the room temperature is less than 22 °C (winter) or greater than 27 °C (summer), and the internal brightness is greater than 200 lux; then, the energy source is the PV, the temperature setpoint is 24 °C (winter) or 25 °C (summer), the heating/cooling pump is on, and the lamps L1 and L2 are switched off.
- The photovoltaic energy is greater than the demand energy, the room temperature is greater than 22 °C (winter) or less than 27 °C (summer), and the internal brightness is less than 200 lux; then, the energy source is the PV, the temperature setpoint is 24 °C (winter) or 25 °C (summer), and the switching on and off of the heating/cooling pump depends on the current temperature. The lamps L1 and L2 are dimmed up at X% brightness as follows: internal brightness + X% brightness = 200 lux.
- The photovoltaic energy is greater than the demand energy, the room temperature is greater than 22 °C (winter) or less than 27 °C (summer), and the internal brightness is greater than 200 lux; then, the energy source is the PV, the temperature setpoint is 24 °C (winter) or 25 °C (summer), and the switching on and off of the heating/cooling pump depends on the current temperature. The lamps L1 and L2 are switched off.
- The photovoltaic energy is less than the demand energy, the real time energy price is greater than the average price, the room temperature is less than 22 °C (winter) or greater than 27 °C (summer), and the internal brightness is less than 200 lux; then, the energy source is the grid, the temperature setpoint is 22 °C (winter) or 27 °C (summer), the heating/cooling pump is on, and the lamps L1 and L2 are dimmed up at X% brightness as follows: internal brightness + X% brightness = 200 lux.
- The photovoltaic energy is less than the demand energy, the real time energy price is greater than the average price, the room temperature is less than 22 °C (winter) or greater than 27 °C (summer), and the internal brightness is greater than 200 lux; then, the energy source is the grid, the temperature setpoint is 22 °C (winter) or 27 °C (summer), the heating/cooling pump is on, and the lamps L1 and L2 are switched off.
- The photovoltaic energy is less than the demand energy, the real time energy price is greater than the average price, the room temperature is greater than 22 °C (winter) or less than 27 °C (summer), and the internal brightness is less than 200 lux; then, the energy source is the grid, the temperature setpoint is 22 °C (winter) or 27 °C (summer), the heating/cooling pump is on, and the lamps L1 and L2 are dimmed up at X% brightness as follows: internal brightness + X% brightness = 200 lux.
- The photovoltaic energy is less than the demand energy, the real time energy price is greater than the average price, the room temperature is greater than 22 °C (winter) or less than 27 °C (summer), and the internal brightness is greater than 200 lux; then, the energy source is the grid, the temperature setpoint is 22 °C (winter) or 27 °C (summer), the heating/cooling pump is on, and the lamps L1 and L2 are switched off.
- The photovoltaic energy is less than the demand energy, the real time energy price is less than the average price, the room temperature is less than 22 °C (winter) or greater than 27 °C (summer), and the internal brightness is less than 200 lux; then, the energy source is the grid, the temperature setpoint is 24 °C (winter) or 25 °C (summer), the heating/cooling pump is on, and the lamps L1 and L2 are dimmed up at X% brightness as follows: internal brightness + X% brightness = 200 lux.
- The photovoltaic energy is less than the demand energy, the real time energy price is less than the average price, the room temperature is less than 22 °C (winter) or greater than 27 °C (summer), and the internal brightness is greater than 200 lux; then, the energy source is the grid, the temperature setpoint is 24 °C (winter) or 25 °C (summer), the heating/cooling pump is on, and the lamps L1 and L2 are switched off.
- The photovoltaic energy is less than the demand energy, the real time energy price is less than the average price, the room temperature is greater than 22 °C (winter) or less than 27 °C (summer), and the internal brightness is less than 200 lux; then, the energy source is the grid, the temperature setpoint is 24 °C (winter) or 25 °C (summer), the switching on and off of the heating/cooling pump depends on the current temperature. The lamps L1 and L2 are dimmed up at X% brightness as follows: internal brightness + X% brightness = 200 lux.
- The photovoltaic energy is less than the demand energy, the real time energy price is less than the average price, the room temperature is greater than 22 °C (winter) or less than 27 °C (summer), and the internal brightness is greater than 200 lux; then, the energy source is the grid, the temperature setpoint is 24 °C (winter) or 25 °C (summer), and the switching on and off of the heating/cooling pump depends on the current temperature. The lamps L1 and L2 are switched off.
3. Results
4. Discussion
5. Conclusions
Author Contributions
Funding
Data Availability Statement
Conflicts of Interest
References
- Laaksonen, H.; Kauhaniemi, K.; Voima, S. Microgrid voltage level managementand role as part of smart grid voltage control. In Proceedings of the IEEE PowerTech 2011, Trondheim, Norway, 19–23 June 2011. [Google Scholar]
- European Technical Standard EN 15232; Energy Performance of Buildings—Impact of Building Automation, Control, and Building Management. Comité Européen de Normalisation: Brussels, Belgium, 2012. Available online: http://www.cres.gr/greenbuilding/PDF/prend/set4/WI_22_TC-approval_version_prEN_15232_Integrated_Building_Automation_Systems.pdf (accessed on 20 December 2020).
- The European Parliament and the Council of the European Union. Directive 2010/31/EU of the European Parliament and of the Council of 19 May 2010 on the Energy Performance of Buildings; The European Parliament and the Council of the European Union: Brussels, Belgium, 2010; Available online: https://eurlex.europa.eu/LexUriServ/LexUriServ.do?uri=OJ:L:2010:153:0013:0035:en:PDF (accessed on 20 December 2020).
- Roadmap, E.C.F. 2050 Project. Available online: http://www.roadmap2050.eu/ (accessed on 20 December 2020).
- De Brabandere, K.; Vanthournout, K.; Driesen, J.; Deconinck, G.; Belmans, R. Controlof microgrids. In Proceedings of the IEEE Power Engineering Society General Meeting, Tampa, FL, USA, 24–28 June 2007. [Google Scholar]
- Meliopoulos, A.P.; Cokkinides, G.; Huang, R.; Farantatos, E.; Choi, S.; Lee, Y.; Yu, X. Smart grid technologies for autonomous operation and control. IEEE Trans. Smart Grids 2011, 2, 1–10. [Google Scholar] [CrossRef]
- Shoreh, M.H.; Siano, P.; Shafie-Khah, M.; Loia, V.; Catalão, J.P.S. A survey of industrial applications of Demand Response. Electr. Power Syst. Res. 2016, 141, 31–49. [Google Scholar] [CrossRef]
- Eissa, M.M. Developing incentive demand response with commercial energy management system (CEMS) based on diffusion model, smart meters and new communication protocol. Appl. Energy 2019, 236, 273–292. [Google Scholar] [CrossRef]
- Samuel, O.; Javaid, S.; Javaid, N.; Ahmed, S.H.; Afzal, M.K.; Ishmanov, F. An efficient power scheduling in smart homes using jaya based optimization with time-of-use and critical peak pricing schemes. Energies 2018, 11, 3155. [Google Scholar] [CrossRef]
- Du, Y.F.; Jiang, L.; Li, Y.; Wu, Q. A robust optimization approach for demand side scheduling considering uncertainty of manually operated appliances. IEEE Trans. Smart Grid 2018, 9, 743–755. [Google Scholar] [CrossRef]
- Javaid, N.; Ahmed, A.; Iqbal, S.; Ashraf, M. Day ahead real time pricing and critical peak pricing-based power scheduling for smart homes with different duty cycles. Energies 2018, 11, 1464. [Google Scholar] [CrossRef]
- Huang, Y.; Wang, L.; Guo, W.; Kang, Q.; Wu, Q. Chance constrained optimization in a home energy management system. IEEE Trans. Smart Grid 2018, 9, 252–260. [Google Scholar] [CrossRef]
- Shafie-Khah, M.; Siano, P. A stochastic home energy management system considering satisfaction cost and response fatigue. IEEE Trans. Ind. Inf. 2018, 14, 629–638. [Google Scholar] [CrossRef]
- Dinh, H.T.; Kim, D. An optimal energy-saving home energy management supporting user comfort and electricity selling with different prices. IEEE Access 2021, 9, 9235–9249. [Google Scholar] [CrossRef]
- Dinh, H.T.; Yun, J.; Kim, D.M.; Lee, K.-H.; Kim, D. A home energy management system with renewable energy and energy storage utilizing main grid and electricity selling. IEEE Access 2020, 8, 49436–49450. [Google Scholar] [CrossRef]
- Makhadmeh, S.N.; Khader, A.T.; Al-Betar, M.A.; Naim, S.; Abasi, A.K.; Alyasseri, Z.A.A. A novel hybrid grey wolf optimizer with min-conflict algorithm for power scheduling problem in a smart home. Swarm Evol. Comput. 2021, 60, 100793. [Google Scholar] [CrossRef]
- Makhadmeh, S.N.; Khader, A.T.; Al-Betar, M.A.; Naim, S.; Abasi, A.K.; Alyasseri, Z.A.A. Optimization methods for power scheduling problems in smart home: Survey. Renew. Sustain Energy Rev. 2019, 115, 109362. [Google Scholar] [CrossRef]
- Lee, S.; Choi, D.H. Energy management of smart home with home appliances, energy storage system and electric vehicle: A hierarchical deep reinforcement learning approach. Sensors 2020, 20, 2157. [Google Scholar] [CrossRef] [PubMed]
- Park, H.; Rhee, S.B. IoT-based smart building environment service for occupants’ thermal comfort. J. Sens. 2018, 2018, 1757409. [Google Scholar] [CrossRef]
- Li, M.; Li, G.Y.; Chen, H.R.; Jiang, C.W. QoE-aware smart home energy management considering renewable and electric vehicles. Energies 2018, 11, 2304. [Google Scholar] [CrossRef]
- Laaksonen, H.; Saari, P.; Komulainen, R. Voltage and frequency control of inverter based weak LV network microgrid. In Proceedings of the International Conference of Future Power Systems, Amsterdam, The Netherlands, 18 November 2005; pp. 1–6. [Google Scholar]
- Brabandere, K.D.; Woyte, A.; Belmans, R.; Nijs, J. Prevention of inverter volt-age tripping in high density PV grids. In Proceedings of the 19th Photovoltaic Solar Energy Conference, Paris, France, 7–11 June 2004. [Google Scholar]
- Kottas, T.; Stimoniaris, D.; Tsiamitros, D.; Kikis, V.; Boutalis, Y.; Dialynas, E. New operation scheme and control of smart grids using fuzzy cognitive networks. In Proceedings of the IEEE Power Tech 2015 Conference, Eindhoven, The Netherlands, 29 June–2 July 2015; pp. 1–5. [Google Scholar]
- Zehir, M.A.; Batman, A.; Bagriyanik, M. An event-driven energy management system for planned control of thermostatic loads. In Proceedings of the IEEE Power Tech 2013 Conference, Grenoble, France, 16–20 June 2013. [Google Scholar]
- Vandoorn, T.L.; Renders, B.; Degroote, L.; Meersman, B.; Vandevelde, L. Active load control in islanded microgrids based on the grid voltage. IEEE Trans. Smart Grids 2011, 2, 139–151. [Google Scholar] [CrossRef]
- Piller, S.; Perrin, M.; Jossen, A. Methods for state-of-charge determination and their applications. J. Power Sources 2001, 96, 113–120. [Google Scholar] [CrossRef]
- Sunny Island Installation Guide, Version 4.0. Available online: http://www.sma.de (accessed on 21 August 2023).
- Stimoniaris, D.; Tsiamitros, D.; Poulakis, N.; Kottas, T.; Kikis, V.; Dialynas, E. Investigation of smart grid topologies using pilot installations-experimental results. In Proceedings of the IEEE-ISGT-2011, Manchester, UK, 5–7 December 2011. [Google Scholar]
- Tsiamitros, D.; Stimoniaris, D.; Poulakis, N.; Zehir, M.A.; Batman, A.; Bagriyanik, M.; Dialynas, E. Advanced energy storage and demand-side management in smart grids using buildings energy efficiency technologies. In Proceedings of the IEEE Innovative Smart Grid Technologies 2014 Conference (IEEE-ISGT2014), Istanbul, Turkey, 12–15 October 2014. [Google Scholar]
- Stimoniaris, D.; Tsiamitros, D.; Dialynas, E. Improved Energy Storage Management and PV-Active Power Control Infrastructure and Strategies for Microgrids. IEEE Trans Power Syst. 2016, 31, 813–820. [Google Scholar] [CrossRef]
- KNX—The International Buildings Control and Automation Standard. Available online: www.knx.org (accessed on 21 August 2023).
- Langhammer, N.; Kays, R. Performance evaluation of wireless home automation networks in indoor scenarios. IEEE Trans. Smart Grids 2012, 3, 2252–2261. [Google Scholar] [CrossRef]
- Aliberti, M. Green networking in home and building automation systems through power state switching. IEEE Trans. Consum. Electron. 2011, 57, 445–452. [Google Scholar] [CrossRef]
- Zehir, M.A.; Batman, A.; Sonmez, M.A.; Font, A.; Tsiamitros, D.; Stimoniaris, D.; Kol-latou, T.; Bagriyanik, M.; Ozdemir, A.; Dialynas, E. Development of a field data-based virtual test bed for microgrid integration of building automation technologies. In Proceedings of the ELECO 2015 Conference, Bursa, Turkey, 26–28 November 2015. [Google Scholar]














| Component | Load/Source Type | Rating |
|---|---|---|
| PV modules | Source | 2 kW |
| Light 1 | Managed load | 250 W |
| Light 2 | Managed load | 250 W |
| Heating/cooling pump | Managed load | 1 kW |
| Direct measurement (up to 63 A) | Yes |
| Active Energy measurements | Yes |
| Four Quadrant Energy measurements | Yes |
| Electrical measurements (I, V, P, …) | Yes |
| Multi-tariff (internal clock) | 4 inputs |
| Multi-tariff (controlled by digital inputs) | 2 inputs |
| Measurement display | Yes |
| Digital inputs | 1 input |
| Programmable digital outputs | 1 input |
| Overload alarm | Yes |
| Modbus communication | Yes |
| MID (legal metrology certification) | Yes |
| Hours | Temperature °C | Energy Consumption Wh |
|---|---|---|
| 01:00 | 25 | 403 |
| 02:00 | 25 | 406 |
| 03:00 | 25 | 403 |
| 04:00 | 25 | 405 |
| 05:00 | 25 | 403 |
| 06:00 | 25 | 403 |
| 07:00 | 25.7 | 404 |
| 08:00 | 27 | 0 |
| 09:00 | 27 | 0 |
| 10:00 | 27 | 0 |
| 11:00 | 27 | 0 |
| 12:00 | 27 | 403 |
| 13:00 | 27 | 406 |
| 14:00 | 27 | 403 |
| 15:00 | 27 | 405 |
| 16:00 | 26.5 | 403 |
| 17:00 | 25.3 | 405 |
| 18:00 | 25.7 | 0 |
| 19:00 | 26.2 | 0 |
| 20:00 | 26 | 0 |
| 21:00 | 25.1 | 0 |
| 22:00 | 25 | 405 |
| 23:00 | 25 | 403 |
| 24:00 | 25 | 405 |
| Average | 25.89 | 217.88 |
| Hours | Temperature °C | Energy Consumption Wh |
|---|---|---|
| 01:00 | 26 | 403 |
| 02:00 | 26 | 406 |
| 03:00 | 26 | 403 |
| 04:00 | 26 | 205 |
| 05:00 | 26 | 405 |
| 06:00 | 26 | 403 |
| 07:00 | 26 | 407 |
| 08:00 | 26 | 403 |
| 09:00 | 26 | 405 |
| 10:00 | 26 | 203 |
| 11:00 | 26 | 0 |
| 12:00 | 26 | 403 |
| 13:00 | 26 | 406 |
| 14:00 | 26 | 403 |
| 15:00 | 26 | 405 |
| 16:00 | 26 | 403 |
| 17:00 | 26 | 405 |
| 18:00 | 26 | 403 |
| 19:00 | 26 | 406 |
| 20:00 | 26 | 196 |
| 21:00 | 26 | 403 |
| 22:00 | 26 | 405 |
| 23:00 | 26 | 403 |
| 24:00 | 26 | 405 |
| Average | 26 | 361.91 |
Disclaimer/Publisher’s Note: The statements, opinions and data contained in all publications are solely those of the individual author(s) and contributor(s) and not of MDPI and/or the editor(s). MDPI and/or the editor(s) disclaim responsibility for any injury to people or property resulting from any ideas, methods, instructions or products referred to in the content. |
© 2023 by the authors. Licensee MDPI, Basel, Switzerland. This article is an open access article distributed under the terms and conditions of the Creative Commons Attribution (CC BY) license (https://creativecommons.org/licenses/by/4.0/).
Share and Cite
Spagkakas, C.; Stimoniaris, D.; Tsiamitros, D. Efficient Demand Side Management Using a Novel Decentralized Building Automation Algorithm. Energies 2023, 16, 6852. https://doi.org/10.3390/en16196852
Spagkakas C, Stimoniaris D, Tsiamitros D. Efficient Demand Side Management Using a Novel Decentralized Building Automation Algorithm. Energies. 2023; 16(19):6852. https://doi.org/10.3390/en16196852
Chicago/Turabian StyleSpagkakas, Christodoulos, Dimitrios Stimoniaris, and Dimitrios Tsiamitros. 2023. "Efficient Demand Side Management Using a Novel Decentralized Building Automation Algorithm" Energies 16, no. 19: 6852. https://doi.org/10.3390/en16196852
APA StyleSpagkakas, C., Stimoniaris, D., & Tsiamitros, D. (2023). Efficient Demand Side Management Using a Novel Decentralized Building Automation Algorithm. Energies, 16(19), 6852. https://doi.org/10.3390/en16196852
