Power Distribution System Outage Management Using Improved Resilience Metrics for Smart Grid Applications
Abstract
1. Introduction
- (1)
- A power outage management strategy is established which encompasses two potential approaches: (1) an NR-based technique and (2) a combination of NR and MEG-based techniques. A new power classification technique (PCT) related to the sizing capacity of MEGs is introduced to fully maximize MEG capabilities and consequently minimize the number of MEGs that has to be dispatched;
- (2)
- Novel metrics are proposed to serve the utility with an effective monitoring system by performing a systematic quantification technique and hence improve the DSs with the power outage management strategy. Note that the metrics alone are not used to enhance the resilience of DSs but also quantification, selection of the optimal approach and provision of an automated solution provider for the utility. This is achieved when the proposed metrics with a power outage management strategy are embedded together in the system. The automated solution provider includes the following:
- Provide the utility with a continuous update of system performance during the disturbance and restoration stages by using the proposed metrics;
- Generate an optimal approach for the utility with metrics indicators acting as an input for the selection process.
2. Power Outage Management Strategy
2.1. Quantitative Metrics in Distribution System Resiliency
- (1)
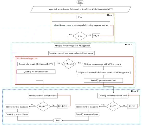
- Degradation (phase I): Refs. [27,28] have produced only a general time dependent metric capable of quantifying the degradation status after the disturbance has occurred. Meanwhile, the quantification metrics proposed in this study are used to give a continuous update of system degradation every 30 min. This information will allow the utility to provide prompt action during the event, e.g., remotely reconfigure the network during the degradation phase to serve the affected region. However, the metrics proposed in this study are used to provide a continuous quantification and no network reconfiguration will be conducted during the degradation stage.
- (2)
- Pre-restoration (phase II): The metrics in [28] are only capable of quantifying the total preparation time needed before the restoration is initiated. In this regard, providing a set of metrics that can respond to the system’s severity and equipping the utility with an optimal solution is required. The metrics proposed in this study will not just focus on quantifying the amount of load outage but will also be capable of selecting the optimal approach and, thus, provide the utility with an effective power outage management.
- (3)
- Restoration (phase III): Although metrics in [26,28] are effective in evaluating the degree of resilience, they are inadequate for demonstrating the transition of the restoration processes. Thus, continuous quantification metrics are needed to provide a real time update during the restoration process, e.g., the delay in the process could be due to a longer traveling distance or time required for manual switching. This specific information can be portrayed using the proposed metrics, and, thus, will benefit the utility with future improvements.
2.2. Resilience Performance Curve
- (1)
- Degradation (Phase I): The linear degradation curve employed in [26,28] indicates that the metrics can only access the system’s degradation after the event has finished. This approach has portrayed an incomplete picture of system resiliency during the event, e.g., how much the system has been affected at a given point in time, and for how long can the system adapt before facing the next event. Thus, a non-linear degradation curve is proposed in Figure 2 to show the volatility of system resiliency due to the unpredictable number and duration of faults;
- (2)
- Pre-restoration (Phase II): No strategy has been presented in the existing curve to mitigate the power outages. Thus, it is not capable of portraying a clear picture of how the system is prepared to dynamically respond to the disturbance. References [26,28] only highlights the time required to initiate the plan. Figure 3 shows the illustration made to portray the proposed decision-making process to provide the best approach for the utility;
- (3)
2.3. MEGs Dispatch Strategy
3. Problem Formulation
3.1. Objective Function
3.2. Constraints
- Network Reconfiguration Constraints
- MEGs Constraints
4. Results and Discussion
4.1. Case I: 33-Bus System
4.1.1. I(a): Power Outage Management and PCT on MEGs
4.1.2. I(b): Resilience Metrics and Quantitative Approach
5. Future Work
- (1)
- The combination of distributed generators (DGs) with MEGs has not been considered in this study. The presence of DGs will have significant effects on improving resilience. Consequently, future studies that are worth investigation include determining the optimal sizing and placement of DGs when MEGs are being considered while allowing for the multi-level recovery process;
- (2)
- Renewable energy resources and mobile energy storage systems (MESS) are not included in this study. The advantages of renewable resources and MESS can be maximized, and the implementation could possibly reduce operational risk during catastrophic events.
6. Conclusions
Author Contributions
Funding
Data Availability Statement
Conflicts of Interest
Abbreviations
| DSs | distribution systems |
| MEGs | mobile emergency generators |
| MESSs | mobile energy storage systems |
| MGs | microgrids |
| NR | network reconfiguration |
| RCSs | remote-controlled switches |
| RC | repair crews |
| DGs | distributed generators |
| HILP | high-impact, low-probability |
| PCT | power classification technique |
| MCS | monte carlo simulation |
| MIQCP | mixed integer quadratic constraint programming |
| IEEE | institute of electrical and electronics engineers |
| AMPL | a mathematical programming language |
References
- Hussain, A.; Bui, V.-H.; Kim, H.-M. Resilience-Oriented Optimal Operation of Networked Hybrid Microgrids. IEEE Trans. Smart Grid 2017, 10, 204–215. [Google Scholar] [CrossRef]
- Wang, Y.; Chen, C.; Wang, J.; Baldick, R. Research on Resilience of Power Systems Under Natural Disasters—A Review. IEEE Trans. Power Syst. 2015, 31, 1604–1613. [Google Scholar] [CrossRef]
- Yang, Y.; Tang, W.; Liu, Y.; Xin, Y.; Wu, Q. Quantitative Resilience Assessment for Power Transmission Systems Under Typhoon Weather. IEEE Access 2018, 6, 40747–40756. [Google Scholar] [CrossRef]
- Yuan, W.; Wang, J.; Qiu, F.; Chen, C.; Kang, C.; Zeng, B. Robust Optimization-Based Resilient Distribution Network Planning Against Natural Disasters. IEEE Trans. Smart Grid 2016, 7, 2817–2826. [Google Scholar] [CrossRef]
- Xu, Y.; Liu, C.-C.; Schneider, K.P.; Tuffner, F.K.; Ton, D.T. Microgrids for Service Restoration to Critical Load in a Resilient Distribution System. IEEE Trans. Smart Grid 2016, 9, 426–437. [Google Scholar] [CrossRef]
- Atzeni, I.; Ordonez, L.G.; Scutari, G.; Palomar, D.P.; Fonollosa, J.R. Demand-Side Management via Distributed Energy Generation and Storage Optimization. IEEE Trans. Smart Grid 2012, 4, 866–876. [Google Scholar] [CrossRef]
- Atzeni, I.; Ordonez, L.G.; Scutari, G.; Palomar, D.P.; Fonollosa, J.R. Noncooperative and Cooperative Optimization of Distributed Energy Generation and Storage in the Demand-Side of the Smart Grid. IEEE Trans. Signal Process. 2013, 61, 2454–2472. [Google Scholar] [CrossRef]
- Arghandeh, R.; Brown, M.; Del Rosso, A.; Ghatikar, G.; Stewart, E.; Vojdani, A.; von Meier, A. The Local Team: Leveraging Distributed Resources to Improve Resilience. IEEE Power Energy Mag. 2014, 12, 76–83. [Google Scholar] [CrossRef]
- McGranaghan, M.; Olearczyk, M.; Gellings, C. Enhancing distribution resiliency: Opportunities for applying innovative technologies. Electr. Today 2013, 28, 46–48. [Google Scholar]
- U.S. Department of Energy. The Potential Benefits of Distributed Generation and Rate-Related Issues that May Impede their Expansion: A Study Pursuant to Section 1817 of the Energy Policy Act of 2005; USDOE: Washington, DC, USA, 2007. [Google Scholar]
- Kianmehr, E.; Nikkhah, S.; Vahidinasab, V.; Giaouris, D.; Taylor, P.C. A Resilience-Based Architecture for Joint Distributed Energy Resources Allocation and Hourly Network Reconfiguration. IEEE Trans. Ind. Inform. 2019, 15, 5444–5455. [Google Scholar] [CrossRef]
- Jalilpoor, K.; Ameli, M.T.; Azad, S.; Sayadi, Z. Resilient energy management incorporating energy storage system and network reconfiguration: A framework of cyber-physical system. IET Gener. Transm. Distrib. 2022, 17, 1734–1749. [Google Scholar] [CrossRef]
- Chen, L.; Li, Y.; Chen, Y.; Liu, N.; Li, C.; Zhang, H. Emergency resources scheduling in distribution system: From cyber-physical-social system perspective. Electr. Power Syst. Res. 2022, 210, 108114. [Google Scholar] [CrossRef]
- Liu, J.; Qin, C.; Yu, Y. Enhancing Distribution System Resilience With Proactive Islanding and RCS-Based Fast Fault Isolation and Service Restoration. IEEE Trans. Smart Grid 2019, 11, 2381–2395. [Google Scholar] [CrossRef]
- Lei, S.; Chen, C.; Zhou, H.; Hou, Y. Routing and Scheduling of Mobile Power Sources for Distribution System Resilience Enhancement. IEEE Trans. Smart Grid 2018, 10, 5650–5662. [Google Scholar] [CrossRef]
- Yao, S.; Wang, P.; Zhao, T. Transportable energy storage for more resilient distribution systems with multiple microgrids. IEEE Transac. Smart Grid 2018, 10, 3331–3341. [Google Scholar] [CrossRef]
- Lei, S.; Wang, J.; Chen, C.; Hou, Y. Mobile Emergency Generator Pre-Positioning and Real-Time Allocation for Resilient Response to Natural Disasters. IEEE Trans. Smart Grid 2016, 9, 2030–2041. [Google Scholar] [CrossRef]
- Mansouri, S.A.; Nematbakhsh, E.; Ahmarinejad, A.; Jordehi, A.R.; Javadi, M.S.; Marzband, M. A hierarchical scheduling framework for resilience enhancement of decentralized renewable-based microgrids considering proactive actions and mobile units. Renew. Sustain. Energy Rev. 2022, 168, 112854. [Google Scholar] [CrossRef]
- Li, Z.; Tang, W.; Lian, X.; Chen, X.; Zhang, W.; Qian, T. A resilience-oriented two-stage recovery method for power distribution system considering transportation network. Int. J. Electr. Power Energy Syst. 2022, 135, 107497. [Google Scholar] [CrossRef]
- Yuan, M.; Chen, Y.; Li, B.; Shi, S. Optimal planning of mobile emergency generators of resilient distribution system. Energy Rep. 2021, 8, 1404–1413. [Google Scholar] [CrossRef]
- Menazzi, M.; Qin, C.; Srivastava, A.K. Enabling Resiliency Through Outage Management and Data-Driven Real Time Aggregated DERs. In Proceedings of the 2022 IEEE Industry Applications Society Annual Meeting (IAS), Detroit, MI, USA, 9–13 October 2022; pp. 1–20. [Google Scholar]
- Zhang, D.; Li, C.; Goh, H.H.; Ahmad, T.; Zhu, H.; Liu, H.; Wu, T. A comprehensive overview of modeling approaches and optimal control strategies for cyber-physical resilience in power systems. Renew. Energy 2022, 189, 1383–1406. [Google Scholar] [CrossRef]
- Whitson, J.C.; Ramirez-Marquez, J.E. Resiliency as a component importance measure in network reliability. Reliab. Eng. Syst. Saf. 2009, 94, 1685–1693. [Google Scholar] [CrossRef]
- Van Breda, A.D. Resilience Theory: A Literature Review; South African Military Health Service: Pretoria, South Africa, 2001. [Google Scholar]
- Hollnagel, E.D.; Woods, D.; Leveson, N. Resilience Engineering: Concepts and Precepts; Ashgate Publishing, Ltd.: Surrey, UK, 2006. [Google Scholar]
- Henry, D.; Ramirez-Marquez, J.E. Generic metrics and quantitative approaches for system resilience as a function of time. Reliab. Eng. Syst. Saf. 2012, 99, 114–122. [Google Scholar] [CrossRef]
- Luo, D.; Xia, Y.; Zeng, Y.; Li, C.; Zhou, B.; Yu, H.; Wu, Q. Evaluation Method of Distribution Network Resilience Focusing on Critical Loads. IEEE Access 2018, 6, 61633–61639. [Google Scholar] [CrossRef]
- Panteli, M.; Mancarella, P.; Trakas, D.N.; Kyriakides, E.; Hatziargyriou, N.D. Metrics and Quantification of Operational and Infrastructure Resilience in Power Systems. IEEE Trans. Power Syst. 2017, 32, 4732–4742. [Google Scholar] [CrossRef]
- Jha, A.V.; Appasani, B.; Ustun, T.S. Resiliency assessment methodology for synchrophasor communication networks in a smart grid cyber–physical system. Energy Rep. 2022, 8, 1108–1115. [Google Scholar] [CrossRef]
- Jabeck, B. The Impact of Generator Set Underloading; Caterpillar: Peoria, IL, USA, 2014. [Google Scholar]
- Baran, M.E.; Wu, F.F. Network Reconfiguration in Distribution Systems for Loss Reduction and Load Balancing. IEEE Power Eng. Rev. 1989, 9, 101–102. [Google Scholar] [CrossRef]
- Zhang, D.; Fu, Z.; Zhang, L. An improved TS algorithm for loss-minimum reconfiguration in large-scale distribution systems. Electr. Power Syst. Res. 2007, 77, 685–694. [Google Scholar] [CrossRef]
- Khomami, M.S.; Jalilpoor, K.; Kenari, M.T.; Sepasian, M.S. Bi-level network reconfiguration model to improve the resilience of distribution systems against extreme weather events. IET Gener. Transm. Distrib. 2019, 13, 3302–3310. [Google Scholar] [CrossRef]









| Reference | Phase Covered | Metric Symbol | Metric Indicators | Unit |
|---|---|---|---|---|
| [26] | ||||
| [27] | ||||
| [28] | ||||
| Phase | Symbol | Metric Indicators | Unit |
|---|---|---|---|
| MEG1 | MEG2 | MEG3 | MEG4 | MEG5 | MEG6 | |
|---|---|---|---|---|---|---|
| (kW) | 1000 | 750 | 600 | 500 | 400 | 230 |
| (kVar) | 620 | 465 | 372 | 310 | 248 | 143 |
| Scenario | Damaged Lines | Probability |
|---|---|---|
| #1 | (12–13), (32–33), (10–11) | 0.281 |
| #2 | (13–14, 11–12), (31–32), (20–21) | 0.344 |
| #3 | (15–16), (9–10, 19–20), (23–24) | 0.42 |
| … | … | … |
| #9 | (11–12, 17–18, 32–33), (8–9, 28–29, 30–31), (19–20, 3–4) | 0.813 |
| #10 | (16–17), (13–14), (7–8, 19–20, 30–31), (4–5), (3–4, 23–24) | 0.875 |
| MEGs | (kW) | (kVar) | (kW) | (kVar) | Average Active Power Utilized (%) | |
|---|---|---|---|---|---|---|
| Without PCT | MEG1 | 1000 | 620 | 640 | 290 | 63 |
| MEG2 | 750 | 465 | 525 | 235 | ||
| MEG3 | 600 | 372 | 330 | 155 | ||
| MEG4 | 500 | 310 | 360 | 170 | ||
| MEG5 | 400 | 248 | 150 | 80 | ||
| MEG6 | 230 | 143 | 180 | 110 | ||
| With PCT | MEG1 | 1000 | 620 | 620 | 300 | 73 |
| MEG2 | 750 | 465 | 585 | 270 | ||
| MEG3 | 600 | 372 | 470 | 220 | ||
| MEG5 | 400 | 248 | 360 | 170 | ||
| MEG6 | 230 | 143 | 150 | 110 |
| Phase | Symbol | Metric Indicators | Indicator Output | #MEGs Dispatched | |
|---|---|---|---|---|---|
| Time (minutes) | - | ||||
| 30 | = 0 | ||||
| 270 | |||||
| 4.5 | |||||
| 370 | 6 | ||||
| 1 | |||||
| 2915 | |||||
| 0.83 | |||||
| Time (minutes) | - | ||||
| 320 | = 750 | ||||
| 410 | = 2915 | ||||
| 1.5 | |||||
| 78.46% | |||||
| Reference | Phase Cover | Metric Symbol | Metric Indicator | Unit | # MEGs Dispatched |
|---|---|---|---|---|---|
| [26] | 0 | 0 | |||
| [27] | 1.90 | 0 | |||
| [28] | −743 | 0 | |||
| 3345 | |||||
| 0.83 | |||||
| 0 |
| Scenario | |||||||||||
|---|---|---|---|---|---|---|---|---|---|---|---|
| #1 | #2 | #3 | #4 | #5 | #6 | #7 | #8 | #9 | #10 | ||
| 615 | 960 | 1170 | 1585 | 1585 | 1605 | 1725 | 2325 | 2325 | 3345 | ||
| 1.5 | 2 | 2.5 | 3 | 3 | 3.5 | 2.5 | 4 | 4 | 4.5 | ||
| 3715 | 3505 | 3235 | 2330 | 2330 | 2390 | 2815 | 1530 | 1530 | 370 | ||
| 0 | 0.1 | 0.1 | 0.4 | 0.4 | 0.3 | 0.2 | 0.9 | 0.9 | 1 | ||
| - | 3715 | 3715 | 3715 | 3715 | 3715 | 3715 | 3715 | 3715 | 2915 | ||
| 1.3 | 1.3 | 1.3 | 1.3 | 1.25 | 0.83 | 1.3 | 0.83 | 0.83 | 0.83 | ||
| 3715 | 3715 | 3715 | 3715 | 3715 | 3715 | 3715 | 3715 | 3715 | 2915 | ||
| 1 | 1 | 1 | 1.25 | 1.25 | 1.5 | 1 | 1 | 1.5 | 1.5 | ||
| 100 | 100 | 100 | 100 | 100 | 100 | 100 | 100 | 100 | 78.46 | ||
Disclaimer/Publisher’s Note: The statements, opinions and data contained in all publications are solely those of the individual author(s) and contributor(s) and not of MDPI and/or the editor(s). MDPI and/or the editor(s) disclaim responsibility for any injury to people or property resulting from any ideas, methods, instructions or products referred to in the content. |
© 2023 by the authors. Licensee MDPI, Basel, Switzerland. This article is an open access article distributed under the terms and conditions of the Creative Commons Attribution (CC BY) license (https://creativecommons.org/licenses/by/4.0/).
Share and Cite
Malek, A.F.; Mokhlis, H.; Mansor, N.N.; Jamian, J.J.; Wang, L.; Muhammad, M.A. Power Distribution System Outage Management Using Improved Resilience Metrics for Smart Grid Applications. Energies 2023, 16, 3953. https://doi.org/10.3390/en16093953
Malek AF, Mokhlis H, Mansor NN, Jamian JJ, Wang L, Muhammad MA. Power Distribution System Outage Management Using Improved Resilience Metrics for Smart Grid Applications. Energies. 2023; 16(9):3953. https://doi.org/10.3390/en16093953
Chicago/Turabian StyleMalek, Arif Fikri, Hazlie Mokhlis, Nurulafiqah Nadzirah Mansor, Jasrul Jamani Jamian, Li Wang, and Munir Azam Muhammad. 2023. "Power Distribution System Outage Management Using Improved Resilience Metrics for Smart Grid Applications" Energies 16, no. 9: 3953. https://doi.org/10.3390/en16093953
APA StyleMalek, A. F., Mokhlis, H., Mansor, N. N., Jamian, J. J., Wang, L., & Muhammad, M. A. (2023). Power Distribution System Outage Management Using Improved Resilience Metrics for Smart Grid Applications. Energies, 16(9), 3953. https://doi.org/10.3390/en16093953

