Next Article in Journal
Numerical Study of the Torque and Power of a Hydraulic Turbine with Oscillating Blades
Next Article in Special Issue
Numerical Modeling of the Behavior of Bubble Clusters in Cavitation Processes
Previous Article in Journal
Estimation of Electrical Energy Consumption in Irrigated Rice Crops in Southern Brazil
Previous Article in Special Issue
Increasing the Efficiency of Turbine Inlet Air Cooling in Climatic Conditions of China through Rational Designing—Part 1: A Case Study for Subtropical Climate: General Approaches and Criteria
 
 
Font Type:
Arial Georgia Verdana
Font Size:
Aa Aa Aa
Line Spacing:
Column Width:
Background:
Article

Enhancing the Fuel Efficiency of Cogeneration Plants by Fuel Oil Afterburning in Exhaust Gas before Boilers

1
Machinebuilding Institute, Admiral Makarov National University of Shipbuilding, Heroes of Ukraine Avenue 9, 54025 Mykolayiv, Ukraine
2
Department of Building Physics and Renewable Energy, Kielce University of Technology, Aleja Tysiąclecia Państwa Polskiego 7, 25-314 Kielce, Poland
*
Author to whom correspondence should be addressed.
Energies 2023, 16(18), 6743; https://doi.org/10.3390/en16186743
Submission received: 14 August 2023 / Revised: 8 September 2023 / Accepted: 19 September 2023 / Published: 21 September 2023
(This article belongs to the Special Issue Heat Transfer and Multiphase Flow)

Abstract

:
Cogeneration or combined heat and power (CHP) has found wide application in various industries because it very effectively meets the growing demand for electricity, steam, hot water, and also has a number of operational, environmental, economic advantages over traditional electrical and thermal systems. Experimental and theoretical investigations of the afterburning of fuel oil in the combustion engine exhaust gas at the boiler inlet were carried out in order to enhance the efficiency of cogeneration power plants; this was achieved by increasing the boiler steam capacity, resulting in reduced production of waste heat and exhaust emissions. The afterburning of fuel oil in the exhaust gas of diesel engines is possible due to a high the excess air ratio (three to four). Based on the experimental data of the low-temperature corrosion of the gas boiler condensing heat exchange surfaces, the admissible values of corrosion rate and the lowest exhaust gas temperature which provide deep exhaust gas heat utilization and high efficiency of the exhaust gas boiler were obtained. The use of WFE and afterburning fuel oil provides an increase in efficiency and power of the CPPs based on diesel engines of up to 5% due to a decrease in the exhaust gas temperature at the outlet of the EGB from 150 °C to 90 °C and waste heat, accordingly. The application of efficient environmentally friendly exhaust gas boilers with low-temperature condensing surfaces can be considered a new and prosperous trend in diesel engine exhaust gas heat utilization through the afterburning of fuel oil and in CPPs as a whole.

1. Introduction

Systems of centralized heat and power supply to consumers from steam turbine cogeneration power plants (CPP) with a unit capacity of up to 600 MW are widely used in energetics. The length of district heating pipelines often exceeds 25–30 km. The main advantage of centralized systems has been the high level of cogeneration energy generation. However, as a result of the long-term operation of CPPs and heat supply systems, which often exceed forty years of service life, there has been a significant moral and physical deterioration of CPP equipment and heat transport systems [1,2]. The use of combined cycle technology contributes to increasing the thermal efficiency of CPPs and district heating systems. Under these conditions, the construction of decentralized heat supply systems with a total electrical capacity of up to 100–150 MW in new microdistricts of cities in Ukraine becomes relevant. Their construction near consumers will significantly reduce the length of heating networks and heat losses [3,4]. There have been positive experiences regarding decentralized heat supply using combined cycle CPPs [4,5]. Unlike traditional combined-cycle CPPs, its units include counter-pressure cogeneration turbines with network water heaters. The exhaust gas boiler (EGB) has two fuel oil afterburning chambers. The first of them is located in front of the superheater and ensures the maintenance of the steam superheated temperature both in non-heating and heating periods of operation. The second afterburning chamber is located in front of the gas–water heater of the system water. These are switched on during the heating periods of the year and ensure the regulation of the heat load in accordance with the outdoor temperature. The efficiency of the combined-cycle plant CPP-1 Nossener Bruke is ensured by the use of a counter-pressure steam turbine including stuffing box heaters for heating the water system and the absence of a circulating water supply system, which significantly reduces its cost compared to traditional CPPs [6,7]. At the same time, the main disadvantage of this installation is its incomplete adaptability to thermal loads that change during the year. Thus, in winter, at low air temperatures, the power of the steam turbine and system heaters decreases, and the specific generation of electricity for heat consumption deteriorates. Barbu, E. et al. described the results of the calculations of the electric and thermal power of the PSU-450T with fuel afterburning [8,9]. An increase in afterburning fuel consumption leads to a continuous increase in the power of the recovery turbogenerator (RTG), both due to the direct energy supplied by the fuel oil and due to the more efficient use of energy of exhaust gases due to increased steam cycle efficiency and EGB efficiency. According to Borovkov, V.M. et al., small amounts of fuel afterburning do not necessitate complicating the design of boilers with organization of a special furnace, but rather only require placing the burner in flue in the inlet of the EGB [10,11]. During the afterburning of additional fuel oil, the temperature of exhaust gases at the inlet to the EGB increases, which increases the temperature and pressure of superheated steam generated in the EGB as well as its flow rate in order to increase the capacity of the RTG [12]. A study by Shimanov, A.A. et al. showed that afterburning is especially effective using low-power CPPs [13]. For CPPs based on gas turbine units, which correspond to a sufficiently high steam temperature, an increase in efficiency during afterburning of 8% can be observed. Along with an increase in the electric power of the plant, an increase in the thermal efficiency of the CPP will take place. Biryuk, V.V. at. el. showed that, for low-economy steam turbines units (STUs) (with an efficiency of up to 30%), it is advantageous to use afterburning of fuel in a STU in the entire range of relative consumption of afterburning fuel oil βa. For installations with an average degree of efficiency (the STU efficiency is 30–33%), it is advisable to perform the afterburning of the fuel only until the transition to high steam parameters and a more economical cycle of the STP is achieved. For highly economical gas turbines (with an efficiency of more than 35%), any afterburning of the fuel will affect the reduction in the efficiency of power generation by the plant [14]. Experimental studies conducted by Barbu, E. et al. have shown that afterburning additional fuel in a flue provides a reduction of NOx emissions by 30–50% [15]. Eclipse, Coen, Pillard, John Zink Company, etc., exhibited improvements in afterburning units using CFD simulation [16].
It is possible to increase the efficiency of the EGB not only by increasing the temperature of the gases at the inlet to the boiler, but also by reducing the temperature of the gases at its outlet. Nevertheless, the wall temperature of the boiler pipes should be 10–15 °C higher than the dew point temperature of the fuel combustion products in order to eliminate low-temperature corrosion (LTC) and extend the service life of these heat exchange surfaces (HESs) [16]. Flue gas dew point temperature is defined as the maximum wall temperature of the HES at which sulfuric acid vapor condenses [17]. Acid vapors also condense in the gas flow on the surface of ash particles [18,19], which then settle on the surface and increase the thermal resistance of the pollution layer [20,21] and the aerodynamic resistance of the gas flow [22] in the EGB, thus affecting its economical operation [23,24,25].
Water–fuel emulsion (WFE) combustion due to “microexplosions” will accelerate the formation of the mixture [26,27] and accelerate the combustion process due to a stronger turbulent flow in the combustion chamber [28]. The microexplosion of a separate drop of emulsion has been studied; in addition, the simulation of the growth of bubbles inside a drop of fuel has been carried out [29,30]. This allows the maintenance of a lower α compared to the combustion of anhydrous fuel. The efficiency of WFE combustion largely depends on the dispersive characteristics of the [31,32] emulsions themselves. McMillin, R.E. et al. studied the effect of various surfactants (glycerol dioleate, glyceryl monooleate, and oleamide) on WFE stability using various experimental research methods [33,34]. According to Shafiei, M. et al., the combination of nanoparticles and surfactants resulted in higher stability and viscosity than when either was used alone [35]. The process of WFE spraying was studied depending on the size and speed of droplets, fuel, and substrate temperatures [36]. Another important factor characterizing the effectiveness of the use of WFE is the increase in the efficiency and durability of furnace equipment [37]. According to Mohd Tamam, M.Q. et al., the viscosity value of WFE with water concentrations of 5% and 10% is almost equal to the viscosity value of IFO-380 fuel oil [38]. In this case, it is possible to use such a WFE as a fuel without upgrading the fuel equipment [39]. According to Lee, T.-H. et al., WFE combustion in boilers with 3–14% water content reduces the NOx output by approximately 40–60% [40,41]. Emissions of PM are also reduced [42,43]. Moreover, an optimal reduction in smoke of 45% has been described [44,45].
A rate of LTC of about 0.25 mm/year has been revealed when combusting WFE containing 30% water and when the temperature of the surface was less than 130 °C [46,47]. Thus, the application of gas boilers with such condensing surfaces enables an increase in the efficiency of cogeneration plants [48].
As previously mentioned, a deeper utilization of engine exhaust gas heat by applying the condensing surfaces in EGBs allows the improvement of the environmental and economical operations of power plants. In addition, heat potential can be converted to improve efficiency. Thus, the efficiency of CPP driving engines, such as diesel engines (DE) [49,50], gas engines (GE) [51,52], or turbines [53,54], can be enhanced due to realization of addition heat, for instance, through its conversion to refrigeration in waste heat recovery in refrigeration chillers of absorption type (ACh) [55,56] or refrigerant ejector chillers (Ech) [57,58]; in particular, for cooling engine cyclic air: intake air [59,60] or scavenge air in DE and GE [61,62] or intercooling compressed air turbines [63,64]. In addition, an increased available heat, gained due to deeper exhaust gas heat utilization, enables deeper engine intake air cooling by application of two-stage air coolers [65,66] and combined chillers [67,68]. With these various methods of heat transfer intensification and advanced heat exchanger circulation contours, including jet devices [69,70], increasing heat flux and reducing temperature differences in intake heat exchangers has been proposed in order to decrease the sizes of heat exchangers and corresponding power spent to cover their aerodynamical resistance [71,72] with lowering the leaving temperature of cooled air. They are used in stationary applications for combined cooling, heating, and the power supply of buildings and districts [73,74] as well as in ship [75] and railway applications [76]. Such combined in-cycle trigeneration technologies [77] provide maximum fossil fuel savings accompanied by minimal release of nitrogen oxides and sulfur oxides in exhaust gas. The efficient heat recuperation is realized in waste heat recovery chillers using low boiling refrigerants and the contours of their circulation [78,79] in highly efficient heat exchangers [80,81] due to intensive heat and mass transfer processes [82].
The aim of this research is to evaluate the possibilities of using WFE in DE and afterburning fuel oil in the exhaust gas at the inlet of the EGB to increase the electric and (or) thermal power of the CPP. The following points were investigated:
Definition of the magnitudes of the LTC rate, the limited reliable operation of condensing surfaces, as well as the lowest temperatures of the exhaust gas from EGBs.
Calculation of the thermal balance of the CPP, which includes a DE working on different types of fuel in order to evaluate the advantages of using WFE in the DE and afterburning of fuel oil in the exhaust gas at the inlet of the EGB.

2. Materials and Methods

2.1. Experimental Research of LTC Intensity

An original experimental set-up was designed (Figure 1). The main elements of the installation are the following: combustion chamber, burner [83,84], fuel preparation system, and gas pipeline, in which working sections with samples for studying LTC are installed.
Fuel oil consumption in the burner was 1–3 kg/h with a viscosity of 2–2.5 µm. The preparation of WFEs for combustion in the furnace of the experimental stand was carried out in a separate unit. Fuel and water were introduced into the mixing tank in certain quantities, depending on the value of the water content in WFEs required for research. A pump circulates the mixture of fuel and water through the disperser until an emulsion is obtained, in which water droplets have a diameter of 15–30 µm. As shown by preliminary adjustment tests of the experimental setup, with such water droplet diameters, the best quality of WFE combustion was achieved due to the torch turbulence due to microexplosions of emulsion droplets. The required quality of the WFE, determined by the diameter of the water droplets, was achieved by setting a certain pressure in front of the disperser. If the set pressure was exceeded, the spring safety valve was activated, and the emulsion was discharged into the mixing tank through a separate pipeline. The quality of the emulsion was checked using a microscope. The prepared WFE was sent to the tank of the experimental set-up, the fuel system of which provides for continuous circulation of fuel in front of the nozzle. It was maintained by a constant value of the obtained dispersion of water in the WFE during the entire experiment. Fuel oil and the WFE were heated to a temperature of 70–90 °C.
The temperatures of hot air varied from 150 to 180 °C. A smoke exhauster was applied to release the exhaust gas from the experimental installation. The surface temperatures tw, the water Wr and sulfur Sr contents in the WFE, and the factor α of excess air influencing the LTC intensity were investigated. A working section of the pipe samples for LTC studies was designed for the temperatures of exhaust gas of about 350 °C. The pipe samples were simultaneously placed in the exhaust gas duct. Then, they were removed on elapsing the following intervals: 2, 4, 8, 12, and 100 h, sequentially. The wall temperatures tw varied within the range 70–140 °C [48]. Cooling of pipe-samples was carried out by supplying water through a hollow screw. The view of the set-up working space is shown in Figure 2.
Determination of the velocity and flow rate of flue gases in the gas duct was carried out using a high-speed pipe and a flowmeter. The sample metal temperature was measured using thermocouples (Table 1).
Firstly, the samples were weighed before the tests on the analytical scale. The initial sample mass was marked as m1. The pipe samples containing the products of corrosion were also weighed (m2). The sample processing procedure is presented in Figure 3. The deposits and products of the corrosion were removed, washed, dried, and weighed (mass m3).
The corrosion rate K of the condensing surfaces is determined according to the correlation:
K = m 1 m 3 F × τ
where m1—initial mass of the sample before the test, g; m3—final sample mass after cleaning the products of corrosion and deposits of soot, g; F—the sample outer surface average area, m2; τ—duration of experiment, h.
The approximation correlation for the corrosion rate depending on the wall temperature K = f (tw) at certain times of exposure to exhaust gas was determined based on the test data.
The corrosion process depends on a large number of factors that cannot be accurately taken into account [85]. It is necessary to determine their probable error to assess the accuracy of experiments. The probable error of a series of experiments is determined by the formula:
S = θ i = 1 n δ i 2 n ( n 1 )
where δi—deviations of the individual measured values of the corrosion rate K1…Kn from the average value; i = 1 n δ i 2 —sum of squares of all deviations from the mean; n—number of measurements; θ—coefficient depending on the number of measurements.
The heterogeneity of the samples has a great influence on the accuracy of the tests. The more samples differ from each other in composition, structure, surface and protective film conditions, random defects, etc., the greater the deviation of the corrosion rate from the average value and the lower the test accuracy. Thus, an increase in test accuracy can be achieved by improving the method and accuracy of work, as well as by increasing the number of samples. During the tests, three samples were installed in the gas duct at the same temperature, which is considered sufficient for corrosion tests. After the experiment, the samples were treated in a 5 and 10% hydrochloric acid solution with urotropin at the same time.
Analysis of the composition of flue gases and determination of excess air was carried out every 20–45 min, which made it possible, with a constant flow of air and fuel, to maintain a relatively constant composition and flow of flue gases and, accordingly, rate of washing the samples.
The relative error in obtaining the corrosion rate is:
K K = ± m m + F F
The relative error in measuring the area of the pipe sample is:
F F = d d + L L
The samples were weighed with an accuracy of 0.0001 g. In order to determine Δm it is necessary to weigh the sample twice. The absolute error in determining the mass loss of the sample was 0.0001 × 2 = 0.0002 g. Therefore, the relative error in determining Δm with a minimum weight loss of 0.04 g was:
m m = 0.0002 × 100 0.04 = 0.5 %
The outer and inner diameters of the sample were measured with a micrometer in two mutually perpendicular planes with an accuracy of 0.01 mm. The sample length was measured with a vernier caliper with an accuracy of 0.05 mm. The minimum internal diameter of the sample tube was 20 mm and the minimum length was 23 mm. The deviation from the average diameter value in the measured sections was 0.22 mm. The relative error in determining the area of the corroding surface of the sample was:
F F = 0.01 25 + 0.01 25 + 0.22 25 + 0.05 23 × 100 = 1.18 %
The total relative error in determining the corrosion rate is:
K K = 0.5 + 1.18 = 1.68 %
It becomes possible to determine the probable error of this series of experiments when the number of samples at temperatures that differed by 1…2 °C in one combustion mode was more than three.
The systematic error in determining the corrosion rate is:
K = m τ × F 2 + m τ 2 × F × τ 2 + m τ × F 2 × F 2
The systematic error in obtaining the area of the pipe sample is:
F = F d e x × d 2 + F F a v × d 2 + F l × L 2
With the accepted geometric dimensions of the sample, the value of systematic error was ΔF = 1.84 × 10−4 m2. The surface of the pipe sample was F = 0.082 m2.
Systematic errors were determined with the definition of the corrosion rate for a certain time of experiments for the duration of corrosion tests Δτ = 10 min (0.167 h), during which the processes in the experimental setup were stabilized after the installation of the sample assemblies. When conducting corrosion tests, the limiting relative systematic error in determining the corrosion rate was assumed to be 10%. In this case, the corrosion rate K should be at the level of 10·ΔK for each time point of the experiments (Table 2).

2.2. Determination of Energy Indicators of CPPs

The energy efficiency of fuel use in various schematic solutions, which include the CPP, can be evaluated using a heat balance. On the basis of such an analysis, it is possible to establish the main indicators of CPP efficiency.
When carrying out calculation studies of the technical and economic indicators of CPP schemes due to the use of exhaust gas heat in the EGB and additional afterburning of fuel oil in the gas flow at the inlet of the EGB, a unit consisting of a DE, EGB, and RTG was adopted as the basic scheme of the CPP.
Previous works [86,87] present the main indicators of the energy efficiency of the CPP:
Electrical efficiency of the unit;
ŋ e = N e B Q l r
Thermal efficiency of the unit;
ŋ t = N t B Q l r
CPP efficiency, which determines the integral energy efficiency of the unit;
ŋ C P P = N e + N t B Q l r
where N e —electrical power, kW; N t —thermal power, kW; B—fuel consumption, kg/s; Q l r —lower calorific value of fuel, kJ/kg.
For calculations of the steam turbine part of the CPP, the raw data were: the parameters of fresh steam of high (p1, ts1) and low (p2, ts2) pressures, pressure in the steam turbine condenser—6 kPa, degree of steam dryness—0.892 at the exit from the STU, the internal efficiency of the STU—0.85. The following designations were adopted: ϑin—the temperature of exhaust gases at the inlet of the EGB; ϑout—the temperature of the exhaust gases at the outlet of the EGB; BDE and Ba—fuel consumption in the DE and afterburning; D1, D2—steam productivity of high- (HPHRC) and low-pressure heat recovery circuits (LPHRC).
When carrying out calculation studies, the following assumptions were made:
Electric generator: efficiency of the electric generator—98%; the efficiency of the reduction gear for engines—98%, with a rotation frequency of the power shaft n > 3000 rpm;
EGB: temperature pressure at the inlet to the superheater—20 °C; temperature pressure of the evaporating surface—10 °C; underheating of water in the economizer—10 °C; coefficient of heat preservation—0.97;
RTG: relative internal efficiency of the flow part—0.8 (humidity correction was introduced in the wet steam zone); steam pressure in the condenser—6 kPa; pressure in the feed water deaerator—0.12 MPa.
The following indicators were used in the analysis of the efficiency of the afterburning of fuel oil taking into account the rise of steam parameters [88,89]:
Efficiency of CPP;
ŋ C P P = N D E + N t ( B D E + B a ) Q l r
Efficiency of EGB;
ŋ E G B = T E G B i n T E G B o u t T E G B i n
Efficiency of the steam cycle;
ŋ s c = N e B D E 1 ŋ D E + B a Q l r ŋ E G B
Efficiency of the afterburning of fuel oil;
ŋ a = N S T U N S T U 0 B a Q l r
The relative power increase of the STU in the CPP scheme with the afterburning of fuel oil was determined by the equation:
N S T U = N S T U N S T U 0 N S T U 0
where N S T U , N S T U 0 —the value of the STU capacity in the CPP with afterburner and in the binary CPP.
The relative consumption of afterburning of fuel oil was determined as:
β a = B a B D E
The following versions of the calculations of the two-pressure scheme were performed with gradually increased consumption of additional fuel oil and correspondingly raised parameters of the fresh steam of the HPHRC.
After reaching the HPHRC steam parameters of 9 MPa and 520–540 °C, further increasing βa was accompanied by an increase in the heat drop at the above-mentioned p1, t1 values. In all variant calculations, the values of the temperature pressures on the elements of the EGB and the internal efficiency of the RTG were kept unchanged. The degree of dryness of the steam at the exit of the RTG was kept constant, determining the required pressure by the method of successive approximations. The following parameters were calculated and specified according to existing methods [9,90]: the amount of heat that needs to be obtained in the afterburner chamber in order to increase the steam productivity of EGB, which will ensure its maximum value, permissible under the conditions of increasing steam parameters; fuel consumption in the afterburner chamber; the maximum electrical and thermal capacity of the CPP with the afterburning of fuel oil; and change in the efficiency of CPP when afterburning fuel oil.
When analyzing the results of CPP calculations with DE, it was assumed that there is no redistribution of steam consumption into thermal and electric power. Thus, when calculating the maximum electrical power, all the heat introduced by afterburning is spent on increasing only the electrical power (without changing the thermal power), and when calculating the maximum thermal power—on increasing the thermal power only (without changing the electrical power).
Two options are possible: (1) With unchanged initial steam parameters, when additional fuel use increases the steam consumption and, therefore, the power of the STU (increasing the efficiency of the STU cycle in this case does not occur). When WFE combustion with a water content of 20–30% occurs, it is possible to achieve an increase in the efficiency of the EGB due to a decrease in the temperature of the waste gases ϑout. (2) When switching to new, higher parameters in the steam turbine part, when there is a change in both the steam consumption and the heat transfer, which is triggered in the STU, in connection with which the electric power and efficiency of the STU change.
Additional afterburning of fuel oil in the exhaust gas at the inlet of the EGB without supplying additional air under the condition of stable combustion is possible with a sufficient concentration of the oxidizer in the flow of exhaust gases for RTG and DE-O2 > 12–14% (excess air coefficient α > 2). Therefore, the supply of additional air for fuel oil afterburning is not required. For the majority of modern RTGs and DEs, the excess air coefficient in the exhaust gases is α = 3–4, with a temperature of 450–580 °C, and for modern ships, MSEs—350 °C, LSEs—400 °C, α = 2−3.

3. Results and Discussion

3.1. Determination of Admissible Values of LTC Rate

The results of this research show that the contamination of the heating surface during the combustion of WFE occurs more intensively than during the combustion of conventional fuel oil (taking into account the lower corrosion rate). This is explained by the fact that, due to the greater impermeability of the sulfate film, the deposits on the heating surface during combustion of the emulsion are wetter than during the combustion of non-watered fuel oil, which contributes to the adhesion of ash and soot particles on this surface. It is necessary to note the differences in the appearance of the deposits, which is due to their composition. Deposits in the “acid peak” region are black and wet when fuel oil combustion occurs (Figure 2c). When the emulsion is burned, the deposits are moist and multi-layered: the upper layer is gray (Figure 2c), presumably due to the presence of nitrosis; under this there is a layer of black soot deposits, and directly on the metal surface there is a dense layer of corrosion products.
The results of experimental studies with a duration of 100 h during the fuel oil M100 and WFE combustion with α = 2.9 with practically constant parameters for conducting experiments in the form of dependencies K = f (tw) are shown in Figure 4 and Figure 5 (determination coefficient R2 = 0.99).
Figure 4 represents the experimental and calculated values for K with fuel oil (Wr = 2%, Sr = 1.5%, α = 2.9) combustion.
The approximation equation for calculation of the corrosion rate K dependent on tw while combusting the fuel oil for 100 h is accepted as [48]:
K = 370.16 16.582 t w + 0.2905 t w 2 2.4863 × 10 3 t w 3 + 1.0411 × 10 5 t w 4 1.7108 × 10 8 t w 5
The Equation (16) was used to study the peculiarities of the corrosion rate: tw = 70–150 °C, Wr = 2%.
Figure 5 exposes the experimental and calculated magnitudes of K with WFE (Wr = 30%, Sr = 1.5%, α = 2.9) combustion.
The following equation for approximating the corrosion rate K dependent on tw while combusting the WFE for 100 h is accepted as:
K = 27.342 0.9715 t w + 0.013 t w 2 7.7595 × 10 5 t w 3 + 1.7254 × 10 7 t w 4
The Equation (17) was used to study the peculiarities of the corrosion rate: tw = 80−140 °C, Wr = 30%.
The variable nature of the LTC speed is explained by the transient nature of the condensation of H2SO4 vapor at tw above 140 °C and the condensation of H2O vapor at tw below 80 °C with the simultaneous effect of H2SO4 vapor fog formation due to the supersaturation of H2SO4 vapor at tw in the range of 70–100 °C and the action of adsorption processes (chemisorption and physical adsorption). At tw below 70 °C the increase in the LTC intensity is due to the condensation of H2O vapor, which reduces the H2SO4 concentration and increases the LTC rate.
In [91], the dependencies K = f (α) are presented at τ = 100 h when burning standard fuel oil with sulfur content Sr = 2.07%. This makes it possible to compare the results of the predicted and experimental data obtained over the same time at the experimental plant when burning fuel oil with the same sulfur content in practice. It follows from the data that the dependence of the LTC on α is also close to a power function of α, as well as the dependence of the SO3 content in flue gases on the same excess of air α [91]. Since there are no literature data on LTC at such α, when constructing the dependence K = f (α), one has to rely on the values of the corrosion rate obtained in studies of the LTC kinetics. Approximating the values presented in [91], we obtained the value K = 1.6 g/(m2·h) at α = 2.9, K = 1.2 g/(m2·h) at α = 2, which practically coincides with our experimental data.
In real conditions, variable combustion modes and variable tw of heating surfaces are observed, which leads to an increase in corrosion rates. The corrosion rate of 0.25 mm/year at α = 1.05 [92] was adopted to obtain comparative characteristics K = f (tw) during WFE and fuel oil combustion at different α and Wr (Figure 6).
According to these dependencies, it is possible to determine the permissible corrosion rate Kper at different tw and the minimum magnitudes of the condensing surface temperatures according to the corrosion intensity acceptable for the reliable operation of the EGB condensing HES. The obtained dependences showed that, with water content Wr = 30%, the accepted allowable value of the corrosion rate in the area of the “acid peak” is provided, as well as the minimum wall temperature tmin in the area of the second “peak” of corrosion, at which the accepted allowable value of the corrosion rate is provided. This is due to the formation of a dense salt layer and metal passivation [93,94]. This justifies the fact that the condensing HES service time is the same as for a dry surface while combusting WFE.

3.2. The Efficiency of the Afterburning of Fuel Oil in the Exhaust Gas at the Inlet of EGBs of CPPs

Calculation studies and comparisons of the effectiveness of different HRCs were performed for the CPP using a Wärtsilä corp. 16V32 DE with a nominal power of 9280 kW, a specific fuel consumption of 0.195 g/(kW·h), and an exhaust gas temperature of 350 °C.
In the considered versions of the SPP, two-pressure EGBs with multiple forced circulation are used during fuel oil combustion and HWSS, are used during WFE combustion. Calculations of the thermal diagrams of the specified heat recovery circuits (HRCs) [47] show that, due to the possibility of reducing the value of ϑin from 160 °C to 90 °C during WFE combustion with a water content of 30%, the thermal capacity of the EGB increases by 40%. When fuel oil is afterburning at the inlet of the EGB, each value of βa corresponds to the value of the initial pressure of the superheated steam, which increases with the increase of βa. Currently, low-power steam turbines are produced for the limit parameters of superheated steam of about 9 MPa, 550 °C [88]. Such parameters can be estimated as marginal for turbines of a similar class. The limitation of the further increase in the efficiency of the EGB occurs when the minimum permissible value of ϑout is reached at the corresponding value of Δt at the last surface of the EGB, which is taken to be equal to 20 °C:, provided that corrosion of the condensing HES of the EGB is prevented when liquid gas turbine fuel combustion at Sr = 0.5%—120 °C [88], when fuel oil combustion with a sulfur content of ~2%—150–160 °C, and when WFE combustion based on fuel oil—90–100 °C, due to a significant reduction of LTC due to passivation of the metal of condensing HESs.
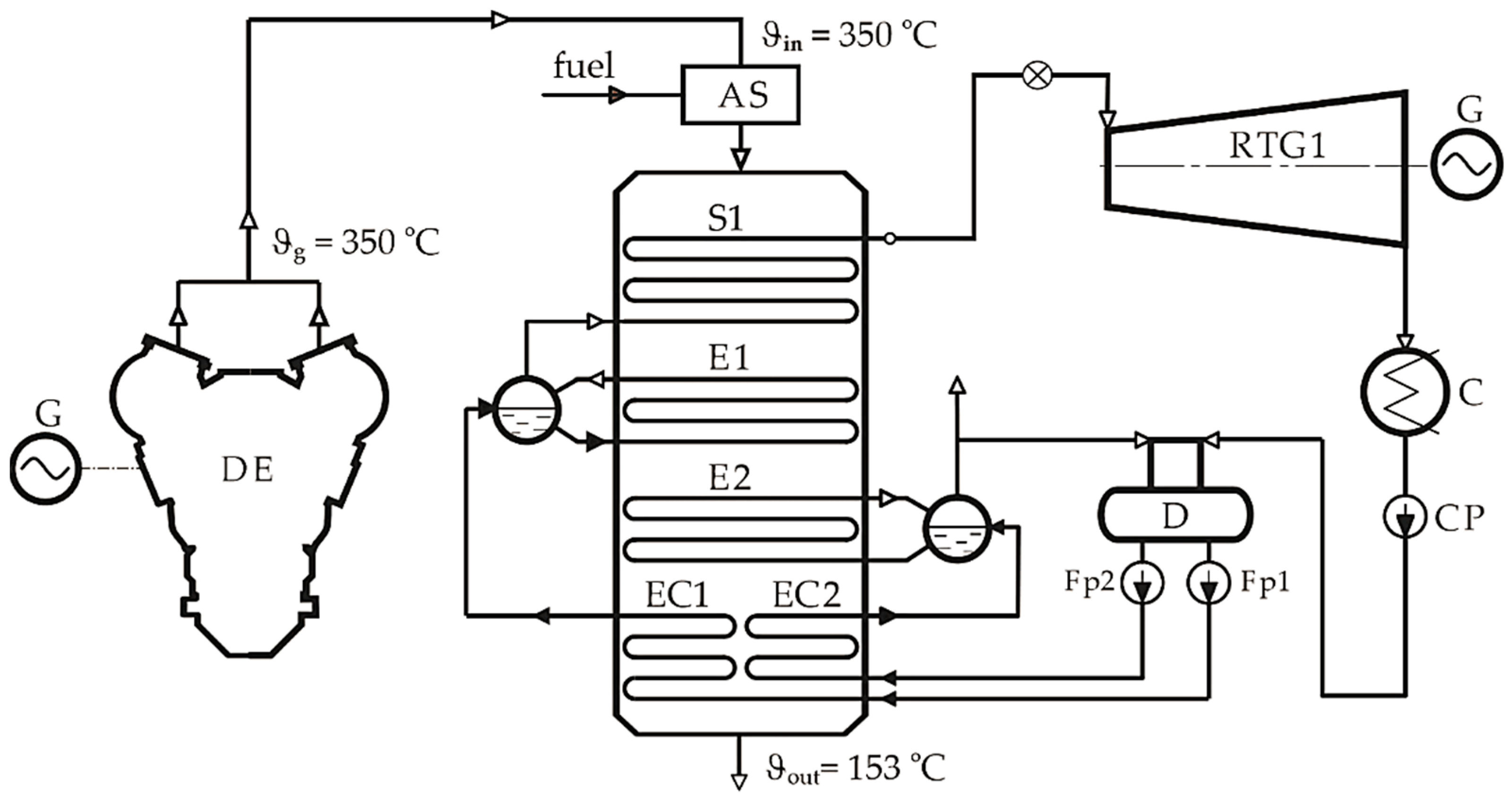
The use of the HRC of CPPs with two-pressure EGBs in the steam part of the CPP allows the increase of its efficiency both by reducing the heat to the minimum permissible level when installing a low-pressure evaporative surface and by increasing the parameters of the steam in the HPHRC. In a two-pressure EGB (Figure 7), the maximum number can be seven HESs. In this case, individual drums and feed pumps of HPHRC and LPHRC are required.
In two-pressure EGBs, due to the generation of steam in the LPHRC, the temperature ϑout decreases to the minimum allowable calculated level of 153 °C during fuel oil combustion. At the same time, an increase in the steam pressure of the boiler p1 does not lead to an increase in ϑout and, as a result, to a decrease in the efficiency of the EGB. Therefore, for two-pressure RTGs and CPPs based on MSE, increasing the initial steam parameters of the HPHRC under other constant conditions clearly leads to an increase in economy due to an increase in the efficiency of the steam turbine cycle and of the steam turbine power. The amount of low-pressure steam and the share of power generation by this flow are lower than in the HPHRC. The parameters of the HPHRC are decisive in the design of the SPP. The parameters of the LPHRC are usually chosen in such a way that, when mixing in the steam turbine of both steam flows, their temperatures and enthalpies are close, and when mixing the steam of the LPHRC, there is no influence on the parameters of the main flow. During sulfuric fuel oil combustion, it is necessary to maintain tw = 130 °C; the minimum value of p2 is 300 kPa, which corresponds to ts2 = 133 °C (minimum value of tw under the condition of preventing LTC).
During WFE combustion, it becomes possible to reduce the temperature of exhaust gases ϑout to 90 °C, which allows installing a third evaporative surface and (or) a section of hot water supply (Figure 8).
For increasing the thermal capacity of the EGB while maintaining a constant value of p1 and p2 with an increase in βa, there is an increase in ϑin at the inlet of the EGB, which leads to an increase in Ne or Nt (Figure 9a). At the same time, the steam productivity of the HPHRC is constantly increasing, and the LPHRC remains almost constant. The total value of steam productivity ensures the increasing of Ne and Nt (Figure 9b).
Since, in the two-pressure EGB scheme, the temperature of the exhaust gases outlet of the EGB is at the minimum level, it is possible to increase the efficiency of the EGB with an increase in βa. There is a reserve for increasing the parameters and efficiency of the steam turbine part due to the increase in the operation of the heat drop in the turbine, as well as lowering the share of steam generated by the LPHRC with a relatively low potential. For two-pressure EGBs, the gas temperature at the inlet of the LPHRC is preserved with an increase in βa at p1 = const, which ensures a constant value of D1 (Figure 9b).
An increase in βa provides an increase in the values of ηa and ηCPP at each optimal value of pressure p1. When reaching the maximum possible value in terms of the economy of the first stages of RTG and its strength, a fracture occurs when the accepted limit pressure is reached, after which ηCPP = const and the afterburning efficiency ηa decreases (Figure 10). The EGB efficiency is continuously increasing.
The dependence of the flow rate of high- and low-pressure steam (Figure 11a) has fractures at the point of reaching the limit parameters (9 MPa, 545 °C). With a further increase in βa, the decrease in D2 continues (Figure 11b). After a certain critical βa, the EGB scheme with only one circuit is more acceptable.
An increase in the degree of fuel oil afterburning βa primarily causes the rise in gas temperature at the inlet of the EGB. There is an increase in the steam consumption of the HPHRC and an increase in the initial parameters of the RTG cycle (ts1 and p1). This makes it possible to increase the electric power Ne of the CPP at the expense of the RTG power of two pressures, or the thermal power Nt, if the maximum amount of saturated steam is produced in the EGB (Figure 12a). In addition, this causes a faster rate of increase in the efficiency of the RTG (Figure 12b).
The expediency of the afterburning of fuel oil in the exhaust gases in the DE for the CPP should be determined in combination with detailed optimization calculations of the parameters of the selected CPP circuit pair. The use of fuel oil afterburning makes it possible to increase the efficiency and power of the CPP, taking into account the significant decrease in the exhaust gas temperature in the outlet of the EGB during WFE combustion, which under certain conditions can cause some increase in the efficiency of the CPP as a whole.

4. Conclusions

The use of combined cycle technology contributes to increasing the thermal efficiency of CPPs and district heating systems. The construction of decentralized CPPs with a low electrical capacity in new microdistricts of cities becomes relevant. Their construction near consumers will significantly reduce the lengths of heating networks and heat losses.
In order to increase the steam capacity of CPPs, the afterburning of fuel oil in the exhaust gas at the inlet of the boiler was carried out. This enabled an increase in the efficiency of the EGB, not only due to increasing the temperature of the gases at the inlet of the boiler, but also by reducing the temperature of the gases leaving the boilers, id est,. reducing heat waste.
Investigations of corrosion intensity when combusting fuel oils and WFEs were carried out at wall temperatures less than sulfuric acid vapor dew point values in a specially designed set-up.
The wall temperatures of condensing surfaces varied within the interval of 70–140 °C and the intensity of LTC within a suitable range from 0.15 to 0.25 mm/year was determined. Corresponding reductions in leaving boiler gas temperature, waste heat, and exhaust emissions by almost two times is a testament to the enhancement of the gas boiler efficiency and CPP as a whole. This allows for the widened application of efficient environmentally friendly exhaust gas boilers with low-temperature condensing HESs and can be considered as a new and prosperous trend in diesel engine exhaust gas heat utilization through the afterburning of fuel oil and in CPPs as a whole.
The calculation results proved the advantages of the application of exhaust gas boilers with low-temperature condensing HESs in CPPs with diesel engines working on different types of fuel.
The use of WFEs and afterburning fuel oil provides an increase in the efficiency and power of the CPPs based on diesel engines of up to 5% due to the decreased exhaust gas temperature at the outlet of the EGB from 150 °C to 90 °C and waste heat, accordingly.

Author Contributions

Conceptualization, V.K.; methodology, V.K. and M.R.; software, V.K.; validation, V.K., M.R., A.R., H.K. and R.R.; formal analysis, V.K., M.R., A.R., R.R. and H.K.; investigation, V.K., M.R. and H.K.; resources, V.K.; data curation, V.K. and M.R.; writing—original draft preparation, V.K.; writing—review and editing, V.K. and M.R.; visualization, V.K.; supervision, V.K. and H.K.; project administration, M.R.; funding acquisition, H.K. All authors have read and agreed to the published version of the manuscript.

Funding

This research received no external funding.

Data Availability Statement

Not applicable.

Conflicts of Interest

The authors declare no conflict of interest.

Nomenclature and Units

AChabsorption chiller
CPcondensing pump
CPPcogeneration power plant
DEdiesel engine
DFdiesel fuel
Echejector chiller
EGBexhaust gas boiler
HESheat exchange surface
HPHRChigh-pressure heat recovery circuit
HRCheat recovery circuit
HWSShot water supply system
LPHRClow-pressure heat recovery circuit
LSElow-speed engine
LTClow-temperature corrosion
MSEmedium-speed engine
RTGrecovery turbo generator
STUsteam turbine unit
WFEwater-fuel emulsion
Symbols and units
BDE, Bafuel consumption in the diesel engine and afterburningkg/s
D1, D2steam productivity of high- and low-pressure heat recovery circuitkg/s
Faverage area of the outer surface of the samplem2
Kcorrosion rateg/m2·h
m1mass of sample before experimentg
m2mass of sample after experimentg
m3mass of sample after cleaning of corrosion products and soot depositsg
Ne, Ntelectrical and thermal powerkW
NDEdiesel engine powerkW
NSTUcapacity of the steam turbine unit kW
p1, p2steam pressurekPa
Srsulfur content of fuel oil%
ts1, ts2steam temperature °C
twwall temperature of heating surface°C
Q l r lower calorific value of fuelkJ/kg
Wrwater content of emulsion%
αexcess air coefficient-
βarelative consumption of afterburning fuel oil%
ϑin, ϑoutexhaust gas temperature at the inlet and outlet of the exhaust gas boiler°C
τduration of experimenth
ŋaefficiency of afterburning-
ŋe, ŋtelectrical and thermal efficiency-
ŋCPPefficiency of cogeneration power plant-
ŋEGBefficiency of exhaust gas boiler-
ŋSCefficiency of steam cycle-

References

  1. Allevi, E.; De Giuli, M.E.; Domínguez, R.; Oggioni, G. Evaluating the role of waste-to-energy and cogeneration units in district heatings and electricity markets. Comput. Manag. Sci. 2023, 20, 5. [Google Scholar] [CrossRef]
  2. Markowski, M.; Urbaniec, K.; Suchecki, W.; Storczyk, S. Improved energy recovery from the condensed steam as part of HEN retrofit. Energy 2023, 270, 126727. [Google Scholar] [CrossRef]
  3. Tian, W.; Teng, S.; Xi, H. Cogeneration system based on large temperature difference heat transfer with stepwise utilization. Energy Convers. Manag. 2023, 281, 116843. [Google Scholar] [CrossRef]
  4. Judt, W.; Ciupek, B.; Urbaniak, R. Numerical study of a heat transfer process in a low power heating boiler equipped with afterburning chamber. Energy 2020, 196, 117093. [Google Scholar] [CrossRef]
  5. Chepurnyy, M.M.; Antropova, O.V. Indicators of the utilization type gas turbine power plant with additional use of fuel. Bull. Vinnytsia Polytech. Inst. 2008, 5, 39–42. [Google Scholar]
  6. Tian, S.-Y.; Yan, W.-P.; Li, Y.-S. Calculation and analysis of straw gas afterburning in the tail flue of power station boiler. Reneng Dongli Gongcheng J. Eng. Therm. Energy Power 2019, 34, 134–139. [Google Scholar]
  7. Shu, G.; Liang, Y.; Wei, H.; Tian, H.; Zhao, J.; Liu, L. A review of waste heat recovery on two-stroke IC engine aboard ships. Renew. Sustain. Energy Rev. 2013, 19, 385–401. [Google Scholar] [CrossRef]
  8. Barbu, E.; Ionescu, S.; Vilag, V.; Vilcu, C.; Popescu, J.; Ionescu, A.; Petcu, R.; Prisecaru, T.; Pop, E.; Toma, T. Integrated analysis of afterburning in a gas turbine cogenerative power plant on gaseous fuel. WSEAS Trans. Environ. Dev. 2010, 6, 405–416. [Google Scholar]
  9. Barbu, E.; Petcu, R.; Vilag, V. Research regarding an afterburning system from a cogeneration power plant on gas fuel. Int. J. Low Carbon Technol. 2019, 3, 1–11. [Google Scholar] [CrossRef]
  10. Borovkov, V.M.; Osmanova, N.M. Determining the maximal capacity of a combined-cycle plant operating with afterburning of fuel in the gas conduit upstream of the heat-recovery boiler. Therm. Eng. 2011, 58, 76–78. [Google Scholar] [CrossRef]
  11. Barbu, E.; Vilag, J.; Popescu, J.; Ionescu, S.; Ionescu, A.; Petcu, R.; Cuciumita, C.; Cretu, M.; Vilcu, C.; Prisecaru, T. Afterburning installation integration into a cogeneration power plant with gas turbine by numerical and experimental analysis. In Advances in Gas Turbine Technology; Benini, E., Ed.; IntechOpen: Rijeka, Croatia, 2011. [Google Scholar]
  12. Judt, W.; Ciupek, B.; Urbaniak, R. Analysis of temperature distribution in the heating boiler equipped with afterburning chamber. E3S Web Conf. 2019, 128, 01009. [Google Scholar] [CrossRef]
  13. Shimanov, A.A.; Biryuk, V.V.; Shelud’ko, L.P.; Gorshkalev, A.A. Maneuvering heat combined cycle gas turbine engine unit. Int. J. Mech. Eng. Robot. Res. 2017, 6, 391–395. [Google Scholar] [CrossRef]
  14. Biryuk, V.V.; Larin, E.A.; Livshits, M.Y.; Shelud’ko, L.P.; Shimanov, A.A. Unitized power and heat generating steam–gas plant. J. Eng. Phys. Thermophys. 2018, 91, 1029–1037. [Google Scholar] [CrossRef]
  15. Barbu, E.; Fetea, G.; Petcu, R.; Vilag, V.; Dragasanu, L. Afterburning installation of 2xst18 cogeneration power plant–investigations on combustion and NOx emissions. Chem. Eng. Trans. 2013, 34, 37–42. [Google Scholar]
  16. Barbu, E.; Fetea, G.; Petcu, R.; Vilag, V.; Hossu, L. Afterburning installation of 2xST18 cogeneration power plant–theoretical and experimental analysis for combustion and NOx emission characteristics. In Proceedings of the SDEWES Ohrid 2012 Conference, Ohrid, Republic of Macedonia, 1–7 July 2012. [Google Scholar]
  17. Vainio, E.; Kinnunen, H.; Laurén, T.; Brink, A.; Yrjas, P.; DeMartini, N.; Hupa, M. Low-temperature corrosion in co-combustion of biomass and solid recovered fuels. Fuel 2016, 184, 957–965. [Google Scholar] [CrossRef]
  18. Chen, H.; Pan, P.; Wang, Y.; Zhao, Q. Field study on the corrosion and ash deposition of low–temperature heating surface in a large–scale coal–fired power plant. Fuel 2017, 208, 149–159. [Google Scholar] [CrossRef]
  19. Yang, Z.; Kornienko, V.; Radchenko, M.; Radchenko, A.; Radchenko, R.; Pavlenko, A. Capture of pollutants from exhaust gases by low-temperature heating surfaces. Energies 2021, 15, 120. [Google Scholar] [CrossRef]
  20. Kuznetsov, V. Justification of efficiency of plain shaped heat exchange surfaces to increase the compactness of power plants. East. Eur. J. Enterp. Technol. 2020, 6, 17–24. [Google Scholar] [CrossRef]
  21. Han, H.; He, Y.L.; Tao, W.Q. A numerical study of the deposition characteristics of sulfuric acid vapor on heat exchanger surfaces. Chem. Eng. Sci. 2013, 101, 620–630. [Google Scholar] [CrossRef]
  22. Wojs, M.K.; Orliński, P.; Kamela, W.; Kruczyński, P. Research on the influence of ozone dissolved in the fuel-water emulsion on the parameters of the CI engine. IOP Conf. Ser. Mater. Sci. Eng. 2016, 148, 012089. [Google Scholar] [CrossRef]
  23. Shia, Y.-T.; Gao, M.; Tang, G.-H.; Sun, F.-Z.; Tao, W.-Q. Experimental research of CFB ash deposition on helical finned tubes. Appl. Therm. Eng. 2012, 37, 420–429. [Google Scholar] [CrossRef]
  24. Ji-Ming, Y.; Juan, L.; Jian, G. Research on low temperature condensation of flue gas from gas industrial boiler. In Proceedings of the 9 International Conference on Boilers and Heat Exchangers (ICBHE 2019), Hangzhou, China, 1–4 November 2019; Volume 721, p. 012051. [Google Scholar]
  25. Konur, O.; Saatcioglu, O.Y.; Korkmaz, S.A.; Erdogan, A.; Colpan, C.O. Anil Erdogan. Heat exchanger network design of an organic Rankine cycle integrated waste heat recovery system of a marine vessel using pinch point analysis. Int. J. Energy Res. 2020, 44, 12312–12328. [Google Scholar] [CrossRef]
  26. Pavlenko, A.; Koshlak, H.; Basok, B.; Hrabova, T. Thermomechanical Homogenization in Steam Explosion. Rocz. Ochr. Sr. 2023, 25, 9–15. [Google Scholar] [CrossRef]
  27. Pavlenko, A.; Koshlak, H.; Basok, B.; Hrabova, T. Determination of the Specific Heat Flux During Boiling of the Dispersed Phase of the Emulsion. Rocz. Ochr. Sr. 2023, 25, 16–24. [Google Scholar] [CrossRef]
  28. Sakha, D.; Sinha, A.; Sinha, A.; Roy, B.; Mishra, L. Effects of water-diesel emulsification on CI engine performance and emission characteristics: A review. In Lecture Notes on Mechanical Engineering; Springer: Cham, Switzerland, 2022; Part F1; pp. 95–107. [Google Scholar]
  29. Attar, A.; Waghmare, J.; Mane, S. Water in diesel emulsion fuel: Production, properties, performance, and exhaust emission analysis. Int. J. Energy Environ. Eng. 2022, 13, 729–738. [Google Scholar] [CrossRef]
  30. Shen, S.; Liu, H.; Liu, Y.; Liu, X.; Hu, H.; Hu, Z.; Wang, T. Dynamic details inside water-in-oil (W/O) emulsion droplet and its impact on droplet evaporation and micro-explosion. Fuel 2023, 338, 127254. [Google Scholar] [CrossRef]
  31. Ray, S.; Zhang, P.; Zhang, P.; Cheng, S. Mathematical modeling of puffing and microexplosion in emulsified fuel droplets containing several bubbles: A case study on n-dodecane/water droplet. Fuel 2023, 3451, 128195. [Google Scholar] [CrossRef]
  32. Shahnazari, S.; Astaraki, M.A.; Sobati, M.A.; Ghassemi, H. Atomization characteristics of different water/heavy fuel oil emulsions in a pressure-swirl injector. J. Energy Inst. 2023, 108, 101204. [Google Scholar] [CrossRef]
  33. McMillin, R.E.; Nowaczyk, J.; Centofanti, K.; Bragg, J.; Tansi, B.M.; Remias, J.E.; Ferri, J.K. Effect of small molecule surfactant structure on the stability of water-in-lubricating oil emulsions. J. Colloid Interface Sci. 2023, 652, 825–835. [Google Scholar] [CrossRef]
  34. Lin, C.-Y.; Lin, K.-H.; Yang, H. Effects of surfactant characteristics on fuel properties of emulsions of alternative engine fuel through the phase inversion method. Processes 2023, 11, 1864. [Google Scholar] [CrossRef]
  35. Shafiei, M.; Kazemzadeh, Y.; Kazemzadeh, Y.; Martyushev, D.A.; Dai, Z.; Riazi, M. Effect of chemicals on the phase and viscosity behavior of water in oil emulsions. Sci. Rep. 2023, 13, 4100. [Google Scholar] [CrossRef] [PubMed]
  36. Shlegel, N.E.; Strizhak, P.A. Regime maps of collisions of fuel oil/water emulsion droplets with solid heated surface. Fuel 2023, 34215, 127734. [Google Scholar] [CrossRef]
  37. Chen, X.; Xi, X.; Xiao, G.; Zhang, L.; Wang, Z.; Long, W. Effect of ambient temperature and water content on emulsified heavy fuel oil droplets evaporation: Evaporation enhancement by droplet puffing and micro-explosion. Fuel 2023, 126614, 33415. [Google Scholar] [CrossRef]
  38. Mohd Tamam, M.Q.; Yahya, W.J.; Ithnin, A.M.; Abdullah, N.R.; Kadir, H.A.; Rahman, M.M.; Rahman, H.A.; Abu Mansor, M.R.; Noge, H. Performance and emission studies of a common rail turbocharged diesel electric generator fueled with emulsifier free water/diesel emulsion. Energy 2023, 2681, 126704. [Google Scholar] [CrossRef]
  39. Patel, N.; Modi, M.; Patel, T. Investigation of diesel engine with water emulsifier—A review. Int. Res. J. Eng. Technol. 2017, 4, 879–883. [Google Scholar]
  40. Lee, T.-H.; Lee, S.-H.; Lee, J.-K. Exhaust gas emission improvements of water/bunker C oil-emulsified fuel applied to marine boiler. J. Mar. Sci. Eng. 2021, 9, 477. [Google Scholar] [CrossRef]
  41. Lee, T.H.; Lee, J.K. Manufacturing and component characteristics of emulsified fuel oil by mixing water-heavy oil. J. Korean Soc. Mech. Technol. 2020, 22, 884–890. [Google Scholar]
  42. Woo, S.; Lee, K. Effect of injection strategy and water content on water emulsion fuel engine for low pollutant compression ignition engines. Fuel 2023, 3431, 127809. [Google Scholar] [CrossRef]
  43. Okumuş, F.; Kökkülünk, G.; Gonca, G.; Kaya, I. NO and performance characteristics of a CI engine operated on emulsified fuel. Int. J. Glob. Warm. 2023, 30, 103–122. [Google Scholar] [CrossRef]
  44. Patel, K.R.; Dhiman, V.D. A review on emission and performance of water diesel micro-emulsified mixture-diesel engine. Int. J. Environ. Sci. Technol. 2022, 19, 8027–8042. [Google Scholar] [CrossRef]
  45. Xiongbo, D.; Lining, F.; Haibo, L.; Pengfei, J.; Chao, C.; Zhiqiang, S. Experimental investigation on exhaust emissions of a heavy-duty vehicle powered by a methanol-fuelled spark ignition engine under world Harmonized Transient Cycle and actual on-road driving conditions. Energy 2023, 282, 128869. [Google Scholar]
  46. Yang, Z.; Kornienko, V.; Radchenko, M.; Radchenko, A.; Radchenko, R. Research of exhaust gas boiler heat exchange surfaces with reduced corrosion when water-fuel emulsion combustion. Sustainability 2022, 14, 11927. [Google Scholar] [CrossRef]
  47. Goryachkin, A.V. Improving the Efficiency of Marine Boilers When Burning Water-Fuel Emulsions. Ph.D. Thesis, Admiral Makarov National University of Shipbuilding, Mykolaiv, Ukraine, 2007; 245p. [Google Scholar]
  48. Kornienko, V.; Radchenko, R.; Radchenko, M.; Radchenko, A.; Pavlenko, A.; Konovalov, D. Cooling cyclic air of marine engine with water-fuel emulsion combustion by exhaust heat recovery chiller. Energies 2022, 15, 248. [Google Scholar] [CrossRef]
  49. Qu, J.; Feng, Y.; Zhu, Y.; Zhou, S.; Zhang, W. Design and thermodynamic analysis of a combined system including steam Rankine cycle, organic Rankine cycle, and power turbine for marine low-speed diesel engine waste heat recovery. Energy Convers. Manag. 2021, 245, 114580. [Google Scholar] [CrossRef]
  50. Xia, J.; Wang, J.; Lou, J.; Hu, J.; Yao, S. Thermodynamic, economic, environmental analysis and multi-objective optimization of a novel combined cooling and power system for cascade utilization of engine waste heat. Energy 2023, 277, 127623. [Google Scholar] [CrossRef]
  51. Wang, S.; Liu, Z.; Liu, C.; Wang, X. Thermodynamic analysis of operating strategies for waste heat recovery of combined heating and power systems. Energy 2022, 258, 124803. [Google Scholar] [CrossRef]
  52. Khodadadi, F.; Deymi-Dashtebayaz, M.; Lakzian, E. Parametric analysis of combined power and freshwater producing system for natural gas engine heat recovery. Energy Convers. Manag. 2020, 225, 113464. [Google Scholar] [CrossRef]
  53. Radchenko, A.; Tsoy, A.; Portnoi, B.; Kantor, S. Increasing the efficiency of gas turbine inlet air cooling in actual climatic conditions of Kazakhstan and Ukraine. AIP Conf. Proc. 2020, 2285, 030071. [Google Scholar] [CrossRef]
  54. Yang, Z.; Radchenko, M.; Radchenko, A.; Mikielewicz, D.; Radchenko, R. Gas turbine intake air hybrid cooling systems and a new approach to their rational designing. Energies 2022, 15, 1474. [Google Scholar] [CrossRef]
  55. Shukla, A.K.; Singh, O. Thermodynamic investigation of parameters affecting the execution of steam injected cooled gas turbine based combined cycle power plant with vapor absorption inlet air cooling. Appl. Therm. Eng. 2017, 122, 380–388. [Google Scholar] [CrossRef]
  56. Sur, A.; Das, R.K.; Sah, R.P. Influence of initial bed temperature on bed performance of an adsorption refrigeration system. Therm. Sci. 2018, 22, 2583–2595. [Google Scholar] [CrossRef]
  57. Galindo, J.; Dolz, V.; Tiseira, A.; Ponce-Mora, A. Numerical assessment of the dynamic behavior of a solar-driven jet-ejector refrigeration system equipped with an adjustable jet-ejector. Int. J. Refrig. 2021, 121, 168–182. [Google Scholar] [CrossRef]
  58. Butrymowicz, D.; Gagan, J.; Śmierciew, K.; Łukaszuk, M.; Dudar, A.; Pawluczuk, A.; Łapiński, A.; Kuryłowicz, A. Investigations of prototype ejection refrigeration system driven by low grade heat. E3S Web Conf. 2018, 70, 03002. [Google Scholar] [CrossRef]
  59. Radchenko, M.; Portnoi, B.; Kantor, S.; Forduy, S.; Konovalov, D. Rational thermal loading the engine inlet air chilling complex with cooling towers. In Advanced Manufacturing Processes II, Selected Papers from the 2nd Grabchenko’s International Conference on Advanced Manufacturing Processes (InterPartner-2020), Odessa, Ukraine, 8–11 September 2020; Tonkonogyi, V., Ivanov, V., Trojanowska, J., Oborskyi, G., Grabchenko, A., Pavlenko, I., Edl, M., Kuric, I., Dasic, P., Eds.; Lecture Notes in Mechanical Engineering; Springer: Cham, Switzerland, 2021; pp. 724–733. [Google Scholar]
  60. Lu, F.; Zhu, Y.; Pan, M.; Li, C.; Yin, J.; Huang, F. Thermodynamic, economic, and environmental analysis of new combined power and space cooling system for waste heat recovery in waste-to-energy plant. Energy Convers. Manag. 2020, 226, 113511. [Google Scholar] [CrossRef]
  61. Yang, Z.; Korobko, V.; Radchenko, M.; Radchenko, R. Improving thermoacoustic low temperature heat recovery systems. Sustainability 2022, 14, 12306. [Google Scholar] [CrossRef]
  62. Li, B.; Wang, S.; Wang, K.; Song, L. Thermo-economic analysis of a combined cooling, heating and power system based on carbon dioxide power cycle and absorption chiller for waste heat recovery of gas turbine. Energy Convers. Manag. 2020, 224, 113372. [Google Scholar] [CrossRef]
  63. Radchenko, M.; Radchenko, A.; Mikielewicz, D.; Radchenko, R.; Andreev, A. A novel degree-hour method for rational design loading. Proc. Inst. Mech. Eng. Part A J. Power Energy 2022, 237, 570–579. [Google Scholar] [CrossRef]
  64. Fang, Z.; Shang, L.; Pan, Z.; Yao, X.; Ma, G.; Zhang, Z. Exergoeconomic analysis and optimization of a combined cooling, heating and power system based on organic Rankine and Kalina cycles using liquified natural gas cold energy. Energy Convers. Manag. 2021, 238, 114148. [Google Scholar] [CrossRef]
  65. Wang, S.; Zhang, L.; Liu, C.; Liu, Z.; Lan, S.; Li, Q.; Wang, X. Techno-economic-environmental evaluation of a combined cooling heating and power system for gas turbine waste heat recovery. Energy 2021, 231, 120956. [Google Scholar] [CrossRef]
  66. Zhu, P.; Yao, J.; Qian, C.; Yang, F.; Porpatham, E.; Zhang, Z.; Wu, Z. High-efficiency conversion of natural gas fuel to power by an integrated system of SOFC, HCCI engine, and waste heat recovery: Thermodynamic and thermo-economic analyses. Fuel 2020, 275, 117883. [Google Scholar] [CrossRef]
  67. Radchenko, R.; Radchenko, N.; Tsoy, A.; Forduy, S.; Zybarev, A.; Kalinichenko, I. Utilizing the heat of gas module by an absorption lithium-bromide chiller with an ejector booster stage. In AIP Conference Proceedings 2020, Coimbatore, India, 17–18 July 2020; AIP Publishing LLC: Melville, NY, USA, 2020; Volume 2285, p. 030084. [Google Scholar] [CrossRef]
  68. Shevchenko, S.; Shevchenko, O. Improvement of reliability and ecological safety of NPP reactor coolant pump seals. Nucl. Radiat. Saf. 2020, 4, 47–55. [Google Scholar] [CrossRef]
  69. Yang, Z.; Konovalov, D.; Radchenko, M.; Radchenko, R.; Kobalava, H.; Radchenko, A.; Kornienko, V. Analysis of efficiency of thermopressor application for internal combustion engine. Energies 2022, 15, 2250. [Google Scholar] [CrossRef]
  70. Mito, M.T.; Teamah, M.A.; El-Maghlany, W.M.; Shehata, A.I. Utilizing the scavenge air cooling in improving the performance of marine diesel engine waste heat recovery systems. Energy 2018, 142, 264–276. [Google Scholar] [CrossRef]
  71. Konovalov, D.; Radchenko, M.; Kobalava, H.; Radchenko, A.; Radchenko, R.; Kornienko, V.; Maksymov, V. Research of characteristics of the flow part of an aerothermopressor for gas turbine intercooling air. Proc. Inst. Mech. Eng. Part A J. Power Energy 2022, 236, 634–646. [Google Scholar] [CrossRef]
  72. Minchev, D.; Varbanets, R.; Aleksandrovskaya, N.; Pisintsaly, L. Marine diesel engines operating cycle simulation for diagnostics issues. Acta Polytech. 2021, 3, 428–440. [Google Scholar] [CrossRef]
  73. Alahmer, A.; Alsaqoor, S. Simulation and optimization of multi-split variable refrigerant flow systems. Ain Shams Eng. J. 2017, 9, 1705–1715. [Google Scholar] [CrossRef]
  74. Riaz, F.; Tan, K.H.; Farooq, M.; Imran, M.; Lee, P.S. Energy analysis of a novel ejector-compressor cooling cycle driven by electricity and heat (waste heat or solar energy). Sustainability 2020, 12, 8178. [Google Scholar] [CrossRef]
  75. Eidan, A.A.; Alwan, K.J. Enhancement of the performance characteristics for air-conditioning system by using direct evaporative cooling in hot climates. Energy Procedia 2017, 142, 3998–4003. [Google Scholar] [CrossRef]
  76. Chua, K.J.; Chou, S.K.; Yang, W.M.; Yan, J. Achieving better energy-efficient air conditioning—A review of technologies and strategies. Appl. Energy 2013, 104, 87–104. [Google Scholar] [CrossRef]
  77. Radchenko, N.; Trushliakov, E.; Radchenko, A.; Tsoy, A.; Shchesiuk, O. Methods to determine a design cooling capacity of ambient air conditioning systems in climatic conditions of Ukraine and Kazakhstan. In AIP Conference Proceedings 2020, Coimbatore, India, 17–18 July 2020; AIP Publishing LLC: Melville, NY, USA, 2020; Volume 2285, p. 030074. [Google Scholar]
  78. Shubenko, A.; Babak, M.; Senetskyi, O.; Tarasova, V.; Goloshchapov, V.; Senetska, D. Economic assessment of the modernization perspectives of a steam turbine power unit to the ultra-supercritical operation conditions. Int. J. Energy Res. 2022, 46, 23530–23537. [Google Scholar] [CrossRef]
  79. Radchenko, N.; Radchenko, A.; Tsoy, A.; Mikielewicz, D.; Kantor, S.; Tkachenko, V. Improving the efficiency of railway conditioners in actual climatic conditions of operation. In Proceedings of the AIP Conference Proceedings 2020, Coimbatore, India, 17–18 July 2020; Volume 2285, p. 030072. [Google Scholar]
  80. Marques, R.P.; Hacon, D.; Tessarollo, A.; Parise, J.A.R. Thermodynamic analysis of trigeneration systems taking into account refrigeration, heating and electricity load demands. Energy Build. 2010, 42, 2323–2330. [Google Scholar] [CrossRef]
  81. Radchenko, A.; Radchenko, M.; Mikielewicz, D.; Pavlenko, A.; Radchenko, R.; Forduy, S. Energy saving in trigeneration plant for food industries. Energies 2022, 15, 1163. [Google Scholar] [CrossRef]
  82. Pavlenko, A.M.; Koshlak, H. Application of thermal and cavitation effects for heat and mass transfer process intensification in multicomponent liquid media. Energies 2021, 14, 7996. [Google Scholar] [CrossRef]
  83. Yershov, V.V. Thermotechnical Measurements and Devices in Ships Power Plants: Education Manual, Mykolaiv. 2007. Available online: https://nuos.edu.ua/ (accessed on 1 January 2020).
  84. Ray, R.; Henshaw, P.; Biswas, N. Characteristics of spray atomization for liquid droplets formed using a rotary bell atomizer. J. Fluids Eng. 2019, 141, 081303. [Google Scholar] [CrossRef]
  85. Guettler, N.; Paustian, S.; Ye, Q.; Tiedje, O. Numerical and experimental investigations on rotary bell atomizers with predominant air flow rates. In Proceedings of the 28th European Conference on Liquid Atomization and Spray Systems (ILASS 2017), Valencia, Spain, 6–8 September 2017. [Google Scholar]
  86. Basok, B.I.; Bazeev, E.T.; Didenko, V.M.; Kolomeyko, D.A. Analysis of cogeneration plants. Part I Classification and main indicators. Ind. Heat Eng. 2006, 28, 83–89. [Google Scholar]
  87. Basok, B.I.; Kolomeiko, D.A.; Kuzhel, P.M. Energy and environmental performance of a cogeneration plant with an electrical output of 1.0 MW and a thermal output of 1.2 MW. Ind. Heat Eng. 2009, 31, 42–49. [Google Scholar]
  88. Dolinsky, A.A.; Klimenko, V.N.; Sabashuk, P.P. Conditions for the effective use of additional fuel combustion in CCGT. Ecotechnologies Resour. Sav. 2003, 2, 8–13. [Google Scholar]
  89. Dolinsky, A.A.; Basok, B.I.; Kolomeiko, D.A. Efficiency of cogeneration thermal schemes. Hayek Works 2006, 61, 30–38. [Google Scholar]
  90. Kuznetsov, N.V.; Mitor, V.V.; Dubovsky, I.E.; Karasina, E.S.; Rubin, M.M.; Blokh, A.G.; Marshak, Y.L.; Petrosyan, R.A.; Mochan, S.I.; Kendys, P.N. Thermal Calculation of Boiler Units (Normative Method), 3rd ed.; Energia: Korolyov, Russia, 1998. [Google Scholar]
  91. Gorbov, V.M.; Goryachkin, A.V. Investigation of the intensity of corrosion processes during the combustion of water-oil emulsions. Zb. Sciences. Prats UDMTU 2003, 5, 87–95. [Google Scholar]
  92. Gorbov, V.M.; Goryachkin, A.V. Influence of the composition and content of nitrogen and sulfur oxides in gases on processes in gas turbine elements. Sci. Methodical J. 2005, 43, 119–127. [Google Scholar]
  93. Wang, Z.; Feng, Z.; Fan, X.-H.; Zhang, L. Pseudo-passivation mechanism of CoCrFeNiMo0.01 high-entropy alloy in H2S-containing acid solutions. Corros. Sci. 2021, 179, 109146. [Google Scholar] [CrossRef]
  94. Melchers, R.E.; Ahammed, M. Estimating the long-term reliability of steel and cast-iron pipelines subject to pitting corrosion. Sustainability 2021, 13, 13235. [Google Scholar] [CrossRef]
Figure 1. A schema of the experimental set-up.
Figure 1. A schema of the experimental set-up.
Energies 16 06743 g001
Figure 2. View of samples for the research of LTC before the tests (a) and after the tests (b,c).
Figure 2. View of samples for the research of LTC before the tests (a) and after the tests (b,c).
Energies 16 06743 g002
Figure 3. Method of processing pipe samples for the study of LTC.
Figure 3. Method of processing pipe samples for the study of LTC.
Energies 16 06743 g003
Figure 4. Relationship of corrosion rate K with wall temperature tw when the fuel oils combusted.
Figure 4. Relationship of corrosion rate K with wall temperature tw when the fuel oils combusted.
Energies 16 06743 g004
Figure 5. Relationship of corrosion rate K with wall temperature tw when the WFE combusted.
Figure 5. Relationship of corrosion rate K with wall temperature tw when the WFE combusted.
Energies 16 06743 g005
Figure 6. Relationship of corrosion rate K = f (tw) with different water contents.
Figure 6. Relationship of corrosion rate K = f (tw) with different water contents.
Energies 16 06743 g006
Figure 7. Thermal scheme of the HRC of the CPP with a two-pressure EGB, operating on fuel oil: DE—diesel engine; AS—afterburning system; S1—superheater; E1, E2—evaporator high- and low-pressure; EC1, EC2—economizer high- and low-pressure; RTG1—recovery turbogenerator; G—generator; C—condenser; CP—condensing pump; Fp1, Fp2—feed pump high and low pressure.
Figure 7. Thermal scheme of the HRC of the CPP with a two-pressure EGB, operating on fuel oil: DE—diesel engine; AS—afterburning system; S1—superheater; E1, E2—evaporator high- and low-pressure; EC1, EC2—economizer high- and low-pressure; RTG1—recovery turbogenerator; G—generator; C—condenser; CP—condensing pump; Fp1, Fp2—feed pump high and low pressure.
Energies 16 06743 g007
Figure 8. Thermal scheme of the HRC of the CPP operating on WFE: DE—diesel engine; AS—afterburning system; S1, S2—superheater; E1, E2—evaporator high and low pressure; EC1, EC2—economizer high and low pressure; RTG1, RTG2—recovery turbo generator high and low pressure; G—generator; C—condenser; CP—condensing pump; Fp1, Fp2—feed pump high and low pressure, HWSS—hot water supply system.
Figure 8. Thermal scheme of the HRC of the CPP operating on WFE: DE—diesel engine; AS—afterburning system; S1, S2—superheater; E1, E2—evaporator high and low pressure; EC1, EC2—economizer high and low pressure; RTG1, RTG2—recovery turbo generator high and low pressure; G—generator; C—condenser; CP—condensing pump; Fp1, Fp2—feed pump high and low pressure, HWSS—hot water supply system.
Energies 16 06743 g008
Figure 9. The influence of the degree of fuel oil afterburning in the exhaust gas at the inlet of the EGB on: (a) the temperature of the gases at the outlet of the heat exchanger Nt (at Ne = 0) and Ne (at Nt = 0); (b) steam consumption D1, D2 of the HPHRC and LPHRC, and total steam productivity DΣ.
Figure 9. The influence of the degree of fuel oil afterburning in the exhaust gas at the inlet of the EGB on: (a) the temperature of the gases at the outlet of the heat exchanger Nt (at Ne = 0) and Ne (at Nt = 0); (b) steam consumption D1, D2 of the HPHRC and LPHRC, and total steam productivity DΣ.
Energies 16 06743 g009
Figure 10. CPP efficiency indicators.
Figure 10. CPP efficiency indicators.
Energies 16 06743 g010
Figure 11. Parameters of the two-pressure EGB scheme with an increase of degree of fuel oil afterburning: (a) gas temperature and values of pressures p1 and p2; (b) steam productivity generated by the HPHRC D1 and LPHRC D2 and the total steam productivity DΣ.
Figure 11. Parameters of the two-pressure EGB scheme with an increase of degree of fuel oil afterburning: (a) gas temperature and values of pressures p1 and p2; (b) steam productivity generated by the HPHRC D1 and LPHRC D2 and the total steam productivity DΣ.
Energies 16 06743 g011
Figure 12. The influence of the degree of fuel oil afterburning on: (a) electrical and thermal power of the CPP; (b) efficiency of the CPP.
Figure 12. The influence of the degree of fuel oil afterburning on: (a) electrical and thermal power of the CPP; (b) efficiency of the CPP.
Energies 16 06743 g012
Table 1. Equipment specifications.
Table 1. Equipment specifications.
ParameterEquipmentRangeUnit
Flue gas velocityHigh-speed pipe0–25m/s
Flue gas flowFlowmeter0–25m3/h
Flue gas temperatureResistance thermoconverter−40–270 °C°C
Flue gases compositionGas analyzers0–100 mLmL
Sample lengthDigital calipers0–200mm
Sample diameterMicrometer0–25mm
Sample weighAnalytical balance0–200mg
Sample temperatureResistance thermoconverter−40–270 °C°C
Table 2. Results of calculations of ΔK and K values.
Table 2. Results of calculations of ΔK and K values.
ParameterOperating Time of the Experimental Setup
Exposure time of the flue gas flow τ, hours1248105088100
The value of the systematic error in measuring the corrosion rate ΔK, g/(m2·h)0.560.270.1380.0690.0560.0120.00630.0056
Minimum corrosion rate K, g/(m2·h)5.62.71.380.690.560.120.0630.056
Disclaimer/Publisher’s Note: The statements, opinions and data contained in all publications are solely those of the individual author(s) and contributor(s) and not of MDPI and/or the editor(s). MDPI and/or the editor(s) disclaim responsibility for any injury to people or property resulting from any ideas, methods, instructions or products referred to in the content.

Share and Cite

MDPI and ACS Style

Kornienko, V.; Radchenko, M.; Radchenko, A.; Koshlak, H.; Radchenko, R. Enhancing the Fuel Efficiency of Cogeneration Plants by Fuel Oil Afterburning in Exhaust Gas before Boilers. Energies 2023, 16, 6743. https://doi.org/10.3390/en16186743

AMA Style

Kornienko V, Radchenko M, Radchenko A, Koshlak H, Radchenko R. Enhancing the Fuel Efficiency of Cogeneration Plants by Fuel Oil Afterburning in Exhaust Gas before Boilers. Energies. 2023; 16(18):6743. https://doi.org/10.3390/en16186743

Chicago/Turabian Style

Kornienko, Victoria, Mykola Radchenko, Andrii Radchenko, Hanna Koshlak, and Roman Radchenko. 2023. "Enhancing the Fuel Efficiency of Cogeneration Plants by Fuel Oil Afterburning in Exhaust Gas before Boilers" Energies 16, no. 18: 6743. https://doi.org/10.3390/en16186743

APA Style

Kornienko, V., Radchenko, M., Radchenko, A., Koshlak, H., & Radchenko, R. (2023). Enhancing the Fuel Efficiency of Cogeneration Plants by Fuel Oil Afterburning in Exhaust Gas before Boilers. Energies, 16(18), 6743. https://doi.org/10.3390/en16186743

Note that from the first issue of 2016, this journal uses article numbers instead of page numbers. See further details here.

Article Metrics

Back to TopTop