Enhancing the Fuel Efficiency of Cogeneration Plants by Fuel Oil Afterburning in Exhaust Gas before Boilers
Abstract
:1. Introduction
- –
- Definition of the magnitudes of the LTC rate, the limited reliable operation of condensing surfaces, as well as the lowest temperatures of the exhaust gas from EGBs.
- –
- Calculation of the thermal balance of the CPP, which includes a DE working on different types of fuel in order to evaluate the advantages of using WFE in the DE and afterburning of fuel oil in the exhaust gas at the inlet of the EGB.
2. Materials and Methods
2.1. Experimental Research of LTC Intensity
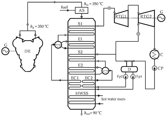
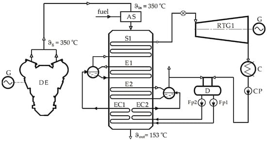
2.2. Determination of Energy Indicators of CPPs
- –
- Electrical efficiency of the unit;
- –
- Thermal efficiency of the unit;
- –
- CPP efficiency, which determines the integral energy efficiency of the unit;
- –
- Electric generator: efficiency of the electric generator—98%; the efficiency of the reduction gear for engines—98%, with a rotation frequency of the power shaft n > 3000 rpm;
- –
- EGB: temperature pressure at the inlet to the superheater—20 °C; temperature pressure of the evaporating surface—10 °C; underheating of water in the economizer—10 °C; coefficient of heat preservation—0.97;
- –
- RTG: relative internal efficiency of the flow part—0.8 (humidity correction was introduced in the wet steam zone); steam pressure in the condenser—6 kPa; pressure in the feed water deaerator—0.12 MPa.
- –
- Efficiency of CPP;
- –
- Efficiency of EGB;
- –
- Efficiency of the steam cycle;
- –
- Efficiency of the afterburning of fuel oil;
3. Results and Discussion
3.1. Determination of Admissible Values of LTC Rate
3.2. The Efficiency of the Afterburning of Fuel Oil in the Exhaust Gas at the Inlet of EGBs of CPPs
4. Conclusions
Author Contributions
Funding
Data Availability Statement
Conflicts of Interest
Nomenclature and Units
| ACh | absorption chiller | |
| CP | condensing pump | |
| CPP | cogeneration power plant | |
| DE | diesel engine | |
| DF | diesel fuel | |
| Ech | ejector chiller | |
| EGB | exhaust gas boiler | |
| HES | heat exchange surface | |
| HPHRC | high-pressure heat recovery circuit | |
| HRC | heat recovery circuit | |
| HWSS | hot water supply system | |
| LPHRC | low-pressure heat recovery circuit | |
| LSE | low-speed engine | |
| LTC | low-temperature corrosion | |
| MSE | medium-speed engine | |
| RTG | recovery turbo generator | |
| STU | steam turbine unit | |
| WFE | water-fuel emulsion | |
| Symbols and units | ||
| BDE, Ba | fuel consumption in the diesel engine and afterburning | kg/s |
| D1, D2 | steam productivity of high- and low-pressure heat recovery circuit | kg/s |
| F | average area of the outer surface of the sample | m2 |
| K | corrosion rate | g/m2·h |
| m1 | mass of sample before experiment | g |
| m2 | mass of sample after experiment | g |
| m3 | mass of sample after cleaning of corrosion products and soot deposits | g |
| Ne, Nt | electrical and thermal power | kW |
| NDE | diesel engine power | kW |
| NSTU | capacity of the steam turbine unit | kW |
| p1, p2 | steam pressure | kPa |
| Sr | sulfur content of fuel oil | % |
| ts1, ts2 | steam temperature | °C |
| tw | wall temperature of heating surface | °C |
| lower calorific value of fuel | kJ/kg | |
| Wr | water content of emulsion | % |
| α | excess air coefficient | - |
| βa | relative consumption of afterburning fuel oil | % |
| ϑin, ϑout | exhaust gas temperature at the inlet and outlet of the exhaust gas boiler | °C |
| τ | duration of experiment | h |
| ŋa | efficiency of afterburning | - |
| ŋe, ŋt | electrical and thermal efficiency | - |
| ŋCPP | efficiency of cogeneration power plant | - |
| ŋEGB | efficiency of exhaust gas boiler | - |
| ŋSC | efficiency of steam cycle | - |
References
- Allevi, E.; De Giuli, M.E.; Domínguez, R.; Oggioni, G. Evaluating the role of waste-to-energy and cogeneration units in district heatings and electricity markets. Comput. Manag. Sci. 2023, 20, 5. [Google Scholar] [CrossRef]
- Markowski, M.; Urbaniec, K.; Suchecki, W.; Storczyk, S. Improved energy recovery from the condensed steam as part of HEN retrofit. Energy 2023, 270, 126727. [Google Scholar] [CrossRef]
- Tian, W.; Teng, S.; Xi, H. Cogeneration system based on large temperature difference heat transfer with stepwise utilization. Energy Convers. Manag. 2023, 281, 116843. [Google Scholar] [CrossRef]
- Judt, W.; Ciupek, B.; Urbaniak, R. Numerical study of a heat transfer process in a low power heating boiler equipped with afterburning chamber. Energy 2020, 196, 117093. [Google Scholar] [CrossRef]
- Chepurnyy, M.M.; Antropova, O.V. Indicators of the utilization type gas turbine power plant with additional use of fuel. Bull. Vinnytsia Polytech. Inst. 2008, 5, 39–42. [Google Scholar]
- Tian, S.-Y.; Yan, W.-P.; Li, Y.-S. Calculation and analysis of straw gas afterburning in the tail flue of power station boiler. Reneng Dongli Gongcheng J. Eng. Therm. Energy Power 2019, 34, 134–139. [Google Scholar]
- Shu, G.; Liang, Y.; Wei, H.; Tian, H.; Zhao, J.; Liu, L. A review of waste heat recovery on two-stroke IC engine aboard ships. Renew. Sustain. Energy Rev. 2013, 19, 385–401. [Google Scholar] [CrossRef]
- Barbu, E.; Ionescu, S.; Vilag, V.; Vilcu, C.; Popescu, J.; Ionescu, A.; Petcu, R.; Prisecaru, T.; Pop, E.; Toma, T. Integrated analysis of afterburning in a gas turbine cogenerative power plant on gaseous fuel. WSEAS Trans. Environ. Dev. 2010, 6, 405–416. [Google Scholar]
- Barbu, E.; Petcu, R.; Vilag, V. Research regarding an afterburning system from a cogeneration power plant on gas fuel. Int. J. Low Carbon Technol. 2019, 3, 1–11. [Google Scholar] [CrossRef]
- Borovkov, V.M.; Osmanova, N.M. Determining the maximal capacity of a combined-cycle plant operating with afterburning of fuel in the gas conduit upstream of the heat-recovery boiler. Therm. Eng. 2011, 58, 76–78. [Google Scholar] [CrossRef]
- Barbu, E.; Vilag, J.; Popescu, J.; Ionescu, S.; Ionescu, A.; Petcu, R.; Cuciumita, C.; Cretu, M.; Vilcu, C.; Prisecaru, T. Afterburning installation integration into a cogeneration power plant with gas turbine by numerical and experimental analysis. In Advances in Gas Turbine Technology; Benini, E., Ed.; IntechOpen: Rijeka, Croatia, 2011. [Google Scholar]
- Judt, W.; Ciupek, B.; Urbaniak, R. Analysis of temperature distribution in the heating boiler equipped with afterburning chamber. E3S Web Conf. 2019, 128, 01009. [Google Scholar] [CrossRef]
- Shimanov, A.A.; Biryuk, V.V.; Shelud’ko, L.P.; Gorshkalev, A.A. Maneuvering heat combined cycle gas turbine engine unit. Int. J. Mech. Eng. Robot. Res. 2017, 6, 391–395. [Google Scholar] [CrossRef]
- Biryuk, V.V.; Larin, E.A.; Livshits, M.Y.; Shelud’ko, L.P.; Shimanov, A.A. Unitized power and heat generating steam–gas plant. J. Eng. Phys. Thermophys. 2018, 91, 1029–1037. [Google Scholar] [CrossRef]
- Barbu, E.; Fetea, G.; Petcu, R.; Vilag, V.; Dragasanu, L. Afterburning installation of 2xst18 cogeneration power plant–investigations on combustion and NOx emissions. Chem. Eng. Trans. 2013, 34, 37–42. [Google Scholar]
- Barbu, E.; Fetea, G.; Petcu, R.; Vilag, V.; Hossu, L. Afterburning installation of 2xST18 cogeneration power plant–theoretical and experimental analysis for combustion and NOx emission characteristics. In Proceedings of the SDEWES Ohrid 2012 Conference, Ohrid, Republic of Macedonia, 1–7 July 2012. [Google Scholar]
- Vainio, E.; Kinnunen, H.; Laurén, T.; Brink, A.; Yrjas, P.; DeMartini, N.; Hupa, M. Low-temperature corrosion in co-combustion of biomass and solid recovered fuels. Fuel 2016, 184, 957–965. [Google Scholar] [CrossRef]
- Chen, H.; Pan, P.; Wang, Y.; Zhao, Q. Field study on the corrosion and ash deposition of low–temperature heating surface in a large–scale coal–fired power plant. Fuel 2017, 208, 149–159. [Google Scholar] [CrossRef]
- Yang, Z.; Kornienko, V.; Radchenko, M.; Radchenko, A.; Radchenko, R.; Pavlenko, A. Capture of pollutants from exhaust gases by low-temperature heating surfaces. Energies 2021, 15, 120. [Google Scholar] [CrossRef]
- Kuznetsov, V. Justification of efficiency of plain shaped heat exchange surfaces to increase the compactness of power plants. East. Eur. J. Enterp. Technol. 2020, 6, 17–24. [Google Scholar] [CrossRef]
- Han, H.; He, Y.L.; Tao, W.Q. A numerical study of the deposition characteristics of sulfuric acid vapor on heat exchanger surfaces. Chem. Eng. Sci. 2013, 101, 620–630. [Google Scholar] [CrossRef]
- Wojs, M.K.; Orliński, P.; Kamela, W.; Kruczyński, P. Research on the influence of ozone dissolved in the fuel-water emulsion on the parameters of the CI engine. IOP Conf. Ser. Mater. Sci. Eng. 2016, 148, 012089. [Google Scholar] [CrossRef]
- Shia, Y.-T.; Gao, M.; Tang, G.-H.; Sun, F.-Z.; Tao, W.-Q. Experimental research of CFB ash deposition on helical finned tubes. Appl. Therm. Eng. 2012, 37, 420–429. [Google Scholar] [CrossRef]
- Ji-Ming, Y.; Juan, L.; Jian, G. Research on low temperature condensation of flue gas from gas industrial boiler. In Proceedings of the 9 International Conference on Boilers and Heat Exchangers (ICBHE 2019), Hangzhou, China, 1–4 November 2019; Volume 721, p. 012051. [Google Scholar]
- Konur, O.; Saatcioglu, O.Y.; Korkmaz, S.A.; Erdogan, A.; Colpan, C.O. Anil Erdogan. Heat exchanger network design of an organic Rankine cycle integrated waste heat recovery system of a marine vessel using pinch point analysis. Int. J. Energy Res. 2020, 44, 12312–12328. [Google Scholar] [CrossRef]
- Pavlenko, A.; Koshlak, H.; Basok, B.; Hrabova, T. Thermomechanical Homogenization in Steam Explosion. Rocz. Ochr. Sr. 2023, 25, 9–15. [Google Scholar] [CrossRef]
- Pavlenko, A.; Koshlak, H.; Basok, B.; Hrabova, T. Determination of the Specific Heat Flux During Boiling of the Dispersed Phase of the Emulsion. Rocz. Ochr. Sr. 2023, 25, 16–24. [Google Scholar] [CrossRef]
- Sakha, D.; Sinha, A.; Sinha, A.; Roy, B.; Mishra, L. Effects of water-diesel emulsification on CI engine performance and emission characteristics: A review. In Lecture Notes on Mechanical Engineering; Springer: Cham, Switzerland, 2022; Part F1; pp. 95–107. [Google Scholar]
- Attar, A.; Waghmare, J.; Mane, S. Water in diesel emulsion fuel: Production, properties, performance, and exhaust emission analysis. Int. J. Energy Environ. Eng. 2022, 13, 729–738. [Google Scholar] [CrossRef]
- Shen, S.; Liu, H.; Liu, Y.; Liu, X.; Hu, H.; Hu, Z.; Wang, T. Dynamic details inside water-in-oil (W/O) emulsion droplet and its impact on droplet evaporation and micro-explosion. Fuel 2023, 338, 127254. [Google Scholar] [CrossRef]
- Ray, S.; Zhang, P.; Zhang, P.; Cheng, S. Mathematical modeling of puffing and microexplosion in emulsified fuel droplets containing several bubbles: A case study on n-dodecane/water droplet. Fuel 2023, 3451, 128195. [Google Scholar] [CrossRef]
- Shahnazari, S.; Astaraki, M.A.; Sobati, M.A.; Ghassemi, H. Atomization characteristics of different water/heavy fuel oil emulsions in a pressure-swirl injector. J. Energy Inst. 2023, 108, 101204. [Google Scholar] [CrossRef]
- McMillin, R.E.; Nowaczyk, J.; Centofanti, K.; Bragg, J.; Tansi, B.M.; Remias, J.E.; Ferri, J.K. Effect of small molecule surfactant structure on the stability of water-in-lubricating oil emulsions. J. Colloid Interface Sci. 2023, 652, 825–835. [Google Scholar] [CrossRef]
- Lin, C.-Y.; Lin, K.-H.; Yang, H. Effects of surfactant characteristics on fuel properties of emulsions of alternative engine fuel through the phase inversion method. Processes 2023, 11, 1864. [Google Scholar] [CrossRef]
- Shafiei, M.; Kazemzadeh, Y.; Kazemzadeh, Y.; Martyushev, D.A.; Dai, Z.; Riazi, M. Effect of chemicals on the phase and viscosity behavior of water in oil emulsions. Sci. Rep. 2023, 13, 4100. [Google Scholar] [CrossRef] [PubMed]
- Shlegel, N.E.; Strizhak, P.A. Regime maps of collisions of fuel oil/water emulsion droplets with solid heated surface. Fuel 2023, 34215, 127734. [Google Scholar] [CrossRef]
- Chen, X.; Xi, X.; Xiao, G.; Zhang, L.; Wang, Z.; Long, W. Effect of ambient temperature and water content on emulsified heavy fuel oil droplets evaporation: Evaporation enhancement by droplet puffing and micro-explosion. Fuel 2023, 126614, 33415. [Google Scholar] [CrossRef]
- Mohd Tamam, M.Q.; Yahya, W.J.; Ithnin, A.M.; Abdullah, N.R.; Kadir, H.A.; Rahman, M.M.; Rahman, H.A.; Abu Mansor, M.R.; Noge, H. Performance and emission studies of a common rail turbocharged diesel electric generator fueled with emulsifier free water/diesel emulsion. Energy 2023, 2681, 126704. [Google Scholar] [CrossRef]
- Patel, N.; Modi, M.; Patel, T. Investigation of diesel engine with water emulsifier—A review. Int. Res. J. Eng. Technol. 2017, 4, 879–883. [Google Scholar]
- Lee, T.-H.; Lee, S.-H.; Lee, J.-K. Exhaust gas emission improvements of water/bunker C oil-emulsified fuel applied to marine boiler. J. Mar. Sci. Eng. 2021, 9, 477. [Google Scholar] [CrossRef]
- Lee, T.H.; Lee, J.K. Manufacturing and component characteristics of emulsified fuel oil by mixing water-heavy oil. J. Korean Soc. Mech. Technol. 2020, 22, 884–890. [Google Scholar]
- Woo, S.; Lee, K. Effect of injection strategy and water content on water emulsion fuel engine for low pollutant compression ignition engines. Fuel 2023, 3431, 127809. [Google Scholar] [CrossRef]
- Okumuş, F.; Kökkülünk, G.; Gonca, G.; Kaya, I. NO and performance characteristics of a CI engine operated on emulsified fuel. Int. J. Glob. Warm. 2023, 30, 103–122. [Google Scholar] [CrossRef]
- Patel, K.R.; Dhiman, V.D. A review on emission and performance of water diesel micro-emulsified mixture-diesel engine. Int. J. Environ. Sci. Technol. 2022, 19, 8027–8042. [Google Scholar] [CrossRef]
- Xiongbo, D.; Lining, F.; Haibo, L.; Pengfei, J.; Chao, C.; Zhiqiang, S. Experimental investigation on exhaust emissions of a heavy-duty vehicle powered by a methanol-fuelled spark ignition engine under world Harmonized Transient Cycle and actual on-road driving conditions. Energy 2023, 282, 128869. [Google Scholar]
- Yang, Z.; Kornienko, V.; Radchenko, M.; Radchenko, A.; Radchenko, R. Research of exhaust gas boiler heat exchange surfaces with reduced corrosion when water-fuel emulsion combustion. Sustainability 2022, 14, 11927. [Google Scholar] [CrossRef]
- Goryachkin, A.V. Improving the Efficiency of Marine Boilers When Burning Water-Fuel Emulsions. Ph.D. Thesis, Admiral Makarov National University of Shipbuilding, Mykolaiv, Ukraine, 2007; 245p. [Google Scholar]
- Kornienko, V.; Radchenko, R.; Radchenko, M.; Radchenko, A.; Pavlenko, A.; Konovalov, D. Cooling cyclic air of marine engine with water-fuel emulsion combustion by exhaust heat recovery chiller. Energies 2022, 15, 248. [Google Scholar] [CrossRef]
- Qu, J.; Feng, Y.; Zhu, Y.; Zhou, S.; Zhang, W. Design and thermodynamic analysis of a combined system including steam Rankine cycle, organic Rankine cycle, and power turbine for marine low-speed diesel engine waste heat recovery. Energy Convers. Manag. 2021, 245, 114580. [Google Scholar] [CrossRef]
- Xia, J.; Wang, J.; Lou, J.; Hu, J.; Yao, S. Thermodynamic, economic, environmental analysis and multi-objective optimization of a novel combined cooling and power system for cascade utilization of engine waste heat. Energy 2023, 277, 127623. [Google Scholar] [CrossRef]
- Wang, S.; Liu, Z.; Liu, C.; Wang, X. Thermodynamic analysis of operating strategies for waste heat recovery of combined heating and power systems. Energy 2022, 258, 124803. [Google Scholar] [CrossRef]
- Khodadadi, F.; Deymi-Dashtebayaz, M.; Lakzian, E. Parametric analysis of combined power and freshwater producing system for natural gas engine heat recovery. Energy Convers. Manag. 2020, 225, 113464. [Google Scholar] [CrossRef]
- Radchenko, A.; Tsoy, A.; Portnoi, B.; Kantor, S. Increasing the efficiency of gas turbine inlet air cooling in actual climatic conditions of Kazakhstan and Ukraine. AIP Conf. Proc. 2020, 2285, 030071. [Google Scholar] [CrossRef]
- Yang, Z.; Radchenko, M.; Radchenko, A.; Mikielewicz, D.; Radchenko, R. Gas turbine intake air hybrid cooling systems and a new approach to their rational designing. Energies 2022, 15, 1474. [Google Scholar] [CrossRef]
- Shukla, A.K.; Singh, O. Thermodynamic investigation of parameters affecting the execution of steam injected cooled gas turbine based combined cycle power plant with vapor absorption inlet air cooling. Appl. Therm. Eng. 2017, 122, 380–388. [Google Scholar] [CrossRef]
- Sur, A.; Das, R.K.; Sah, R.P. Influence of initial bed temperature on bed performance of an adsorption refrigeration system. Therm. Sci. 2018, 22, 2583–2595. [Google Scholar] [CrossRef]
- Galindo, J.; Dolz, V.; Tiseira, A.; Ponce-Mora, A. Numerical assessment of the dynamic behavior of a solar-driven jet-ejector refrigeration system equipped with an adjustable jet-ejector. Int. J. Refrig. 2021, 121, 168–182. [Google Scholar] [CrossRef]
- Butrymowicz, D.; Gagan, J.; Śmierciew, K.; Łukaszuk, M.; Dudar, A.; Pawluczuk, A.; Łapiński, A.; Kuryłowicz, A. Investigations of prototype ejection refrigeration system driven by low grade heat. E3S Web Conf. 2018, 70, 03002. [Google Scholar] [CrossRef]
- Radchenko, M.; Portnoi, B.; Kantor, S.; Forduy, S.; Konovalov, D. Rational thermal loading the engine inlet air chilling complex with cooling towers. In Advanced Manufacturing Processes II, Selected Papers from the 2nd Grabchenko’s International Conference on Advanced Manufacturing Processes (InterPartner-2020), Odessa, Ukraine, 8–11 September 2020; Tonkonogyi, V., Ivanov, V., Trojanowska, J., Oborskyi, G., Grabchenko, A., Pavlenko, I., Edl, M., Kuric, I., Dasic, P., Eds.; Lecture Notes in Mechanical Engineering; Springer: Cham, Switzerland, 2021; pp. 724–733. [Google Scholar]
- Lu, F.; Zhu, Y.; Pan, M.; Li, C.; Yin, J.; Huang, F. Thermodynamic, economic, and environmental analysis of new combined power and space cooling system for waste heat recovery in waste-to-energy plant. Energy Convers. Manag. 2020, 226, 113511. [Google Scholar] [CrossRef]
- Yang, Z.; Korobko, V.; Radchenko, M.; Radchenko, R. Improving thermoacoustic low temperature heat recovery systems. Sustainability 2022, 14, 12306. [Google Scholar] [CrossRef]
- Li, B.; Wang, S.; Wang, K.; Song, L. Thermo-economic analysis of a combined cooling, heating and power system based on carbon dioxide power cycle and absorption chiller for waste heat recovery of gas turbine. Energy Convers. Manag. 2020, 224, 113372. [Google Scholar] [CrossRef]
- Radchenko, M.; Radchenko, A.; Mikielewicz, D.; Radchenko, R.; Andreev, A. A novel degree-hour method for rational design loading. Proc. Inst. Mech. Eng. Part A J. Power Energy 2022, 237, 570–579. [Google Scholar] [CrossRef]
- Fang, Z.; Shang, L.; Pan, Z.; Yao, X.; Ma, G.; Zhang, Z. Exergoeconomic analysis and optimization of a combined cooling, heating and power system based on organic Rankine and Kalina cycles using liquified natural gas cold energy. Energy Convers. Manag. 2021, 238, 114148. [Google Scholar] [CrossRef]
- Wang, S.; Zhang, L.; Liu, C.; Liu, Z.; Lan, S.; Li, Q.; Wang, X. Techno-economic-environmental evaluation of a combined cooling heating and power system for gas turbine waste heat recovery. Energy 2021, 231, 120956. [Google Scholar] [CrossRef]
- Zhu, P.; Yao, J.; Qian, C.; Yang, F.; Porpatham, E.; Zhang, Z.; Wu, Z. High-efficiency conversion of natural gas fuel to power by an integrated system of SOFC, HCCI engine, and waste heat recovery: Thermodynamic and thermo-economic analyses. Fuel 2020, 275, 117883. [Google Scholar] [CrossRef]
- Radchenko, R.; Radchenko, N.; Tsoy, A.; Forduy, S.; Zybarev, A.; Kalinichenko, I. Utilizing the heat of gas module by an absorption lithium-bromide chiller with an ejector booster stage. In AIP Conference Proceedings 2020, Coimbatore, India, 17–18 July 2020; AIP Publishing LLC: Melville, NY, USA, 2020; Volume 2285, p. 030084. [Google Scholar] [CrossRef]
- Shevchenko, S.; Shevchenko, O. Improvement of reliability and ecological safety of NPP reactor coolant pump seals. Nucl. Radiat. Saf. 2020, 4, 47–55. [Google Scholar] [CrossRef]
- Yang, Z.; Konovalov, D.; Radchenko, M.; Radchenko, R.; Kobalava, H.; Radchenko, A.; Kornienko, V. Analysis of efficiency of thermopressor application for internal combustion engine. Energies 2022, 15, 2250. [Google Scholar] [CrossRef]
- Mito, M.T.; Teamah, M.A.; El-Maghlany, W.M.; Shehata, A.I. Utilizing the scavenge air cooling in improving the performance of marine diesel engine waste heat recovery systems. Energy 2018, 142, 264–276. [Google Scholar] [CrossRef]
- Konovalov, D.; Radchenko, M.; Kobalava, H.; Radchenko, A.; Radchenko, R.; Kornienko, V.; Maksymov, V. Research of characteristics of the flow part of an aerothermopressor for gas turbine intercooling air. Proc. Inst. Mech. Eng. Part A J. Power Energy 2022, 236, 634–646. [Google Scholar] [CrossRef]
- Minchev, D.; Varbanets, R.; Aleksandrovskaya, N.; Pisintsaly, L. Marine diesel engines operating cycle simulation for diagnostics issues. Acta Polytech. 2021, 3, 428–440. [Google Scholar] [CrossRef]
- Alahmer, A.; Alsaqoor, S. Simulation and optimization of multi-split variable refrigerant flow systems. Ain Shams Eng. J. 2017, 9, 1705–1715. [Google Scholar] [CrossRef]
- Riaz, F.; Tan, K.H.; Farooq, M.; Imran, M.; Lee, P.S. Energy analysis of a novel ejector-compressor cooling cycle driven by electricity and heat (waste heat or solar energy). Sustainability 2020, 12, 8178. [Google Scholar] [CrossRef]
- Eidan, A.A.; Alwan, K.J. Enhancement of the performance characteristics for air-conditioning system by using direct evaporative cooling in hot climates. Energy Procedia 2017, 142, 3998–4003. [Google Scholar] [CrossRef]
- Chua, K.J.; Chou, S.K.; Yang, W.M.; Yan, J. Achieving better energy-efficient air conditioning—A review of technologies and strategies. Appl. Energy 2013, 104, 87–104. [Google Scholar] [CrossRef]
- Radchenko, N.; Trushliakov, E.; Radchenko, A.; Tsoy, A.; Shchesiuk, O. Methods to determine a design cooling capacity of ambient air conditioning systems in climatic conditions of Ukraine and Kazakhstan. In AIP Conference Proceedings 2020, Coimbatore, India, 17–18 July 2020; AIP Publishing LLC: Melville, NY, USA, 2020; Volume 2285, p. 030074. [Google Scholar]
- Shubenko, A.; Babak, M.; Senetskyi, O.; Tarasova, V.; Goloshchapov, V.; Senetska, D. Economic assessment of the modernization perspectives of a steam turbine power unit to the ultra-supercritical operation conditions. Int. J. Energy Res. 2022, 46, 23530–23537. [Google Scholar] [CrossRef]
- Radchenko, N.; Radchenko, A.; Tsoy, A.; Mikielewicz, D.; Kantor, S.; Tkachenko, V. Improving the efficiency of railway conditioners in actual climatic conditions of operation. In Proceedings of the AIP Conference Proceedings 2020, Coimbatore, India, 17–18 July 2020; Volume 2285, p. 030072. [Google Scholar]
- Marques, R.P.; Hacon, D.; Tessarollo, A.; Parise, J.A.R. Thermodynamic analysis of trigeneration systems taking into account refrigeration, heating and electricity load demands. Energy Build. 2010, 42, 2323–2330. [Google Scholar] [CrossRef]
- Radchenko, A.; Radchenko, M.; Mikielewicz, D.; Pavlenko, A.; Radchenko, R.; Forduy, S. Energy saving in trigeneration plant for food industries. Energies 2022, 15, 1163. [Google Scholar] [CrossRef]
- Pavlenko, A.M.; Koshlak, H. Application of thermal and cavitation effects for heat and mass transfer process intensification in multicomponent liquid media. Energies 2021, 14, 7996. [Google Scholar] [CrossRef]
- Yershov, V.V. Thermotechnical Measurements and Devices in Ships Power Plants: Education Manual, Mykolaiv. 2007. Available online: https://nuos.edu.ua/ (accessed on 1 January 2020).
- Ray, R.; Henshaw, P.; Biswas, N. Characteristics of spray atomization for liquid droplets formed using a rotary bell atomizer. J. Fluids Eng. 2019, 141, 081303. [Google Scholar] [CrossRef]
- Guettler, N.; Paustian, S.; Ye, Q.; Tiedje, O. Numerical and experimental investigations on rotary bell atomizers with predominant air flow rates. In Proceedings of the 28th European Conference on Liquid Atomization and Spray Systems (ILASS 2017), Valencia, Spain, 6–8 September 2017. [Google Scholar]
- Basok, B.I.; Bazeev, E.T.; Didenko, V.M.; Kolomeyko, D.A. Analysis of cogeneration plants. Part I Classification and main indicators. Ind. Heat Eng. 2006, 28, 83–89. [Google Scholar]
- Basok, B.I.; Kolomeiko, D.A.; Kuzhel, P.M. Energy and environmental performance of a cogeneration plant with an electrical output of 1.0 MW and a thermal output of 1.2 MW. Ind. Heat Eng. 2009, 31, 42–49. [Google Scholar]
- Dolinsky, A.A.; Klimenko, V.N.; Sabashuk, P.P. Conditions for the effective use of additional fuel combustion in CCGT. Ecotechnologies Resour. Sav. 2003, 2, 8–13. [Google Scholar]
- Dolinsky, A.A.; Basok, B.I.; Kolomeiko, D.A. Efficiency of cogeneration thermal schemes. Hayek Works 2006, 61, 30–38. [Google Scholar]
- Kuznetsov, N.V.; Mitor, V.V.; Dubovsky, I.E.; Karasina, E.S.; Rubin, M.M.; Blokh, A.G.; Marshak, Y.L.; Petrosyan, R.A.; Mochan, S.I.; Kendys, P.N. Thermal Calculation of Boiler Units (Normative Method), 3rd ed.; Energia: Korolyov, Russia, 1998. [Google Scholar]
- Gorbov, V.M.; Goryachkin, A.V. Investigation of the intensity of corrosion processes during the combustion of water-oil emulsions. Zb. Sciences. Prats UDMTU 2003, 5, 87–95. [Google Scholar]
- Gorbov, V.M.; Goryachkin, A.V. Influence of the composition and content of nitrogen and sulfur oxides in gases on processes in gas turbine elements. Sci. Methodical J. 2005, 43, 119–127. [Google Scholar]
- Wang, Z.; Feng, Z.; Fan, X.-H.; Zhang, L. Pseudo-passivation mechanism of CoCrFeNiMo0.01 high-entropy alloy in H2S-containing acid solutions. Corros. Sci. 2021, 179, 109146. [Google Scholar] [CrossRef]
- Melchers, R.E.; Ahammed, M. Estimating the long-term reliability of steel and cast-iron pipelines subject to pitting corrosion. Sustainability 2021, 13, 13235. [Google Scholar] [CrossRef]












| Parameter | Equipment | Range | Unit |
|---|---|---|---|
| Flue gas velocity | High-speed pipe | 0–25 | m/s |
| Flue gas flow | Flowmeter | 0–25 | m3/h |
| Flue gas temperature | Resistance thermoconverter | −40–270 °C | °C |
| Flue gases composition | Gas analyzers | 0–100 mL | mL |
| Sample length | Digital calipers | 0–200 | mm |
| Sample diameter | Micrometer | 0–25 | mm |
| Sample weigh | Analytical balance | 0–200 | mg |
| Sample temperature | Resistance thermoconverter | −40–270 °C | °C |
| Parameter | Operating Time of the Experimental Setup | |||||||
|---|---|---|---|---|---|---|---|---|
| Exposure time of the flue gas flow τ, hours | 1 | 2 | 4 | 8 | 10 | 50 | 88 | 100 |
| The value of the systematic error in measuring the corrosion rate ΔK, g/(m2·h) | 0.56 | 0.27 | 0.138 | 0.069 | 0.056 | 0.012 | 0.0063 | 0.0056 |
| Minimum corrosion rate K, g/(m2·h) | 5.6 | 2.7 | 1.38 | 0.69 | 0.56 | 0.12 | 0.063 | 0.056 |
Disclaimer/Publisher’s Note: The statements, opinions and data contained in all publications are solely those of the individual author(s) and contributor(s) and not of MDPI and/or the editor(s). MDPI and/or the editor(s) disclaim responsibility for any injury to people or property resulting from any ideas, methods, instructions or products referred to in the content. |
© 2023 by the authors. Licensee MDPI, Basel, Switzerland. This article is an open access article distributed under the terms and conditions of the Creative Commons Attribution (CC BY) license (https://creativecommons.org/licenses/by/4.0/).
Share and Cite
Kornienko, V.; Radchenko, M.; Radchenko, A.; Koshlak, H.; Radchenko, R. Enhancing the Fuel Efficiency of Cogeneration Plants by Fuel Oil Afterburning in Exhaust Gas before Boilers. Energies 2023, 16, 6743. https://doi.org/10.3390/en16186743
Kornienko V, Radchenko M, Radchenko A, Koshlak H, Radchenko R. Enhancing the Fuel Efficiency of Cogeneration Plants by Fuel Oil Afterburning in Exhaust Gas before Boilers. Energies. 2023; 16(18):6743. https://doi.org/10.3390/en16186743
Chicago/Turabian StyleKornienko, Victoria, Mykola Radchenko, Andrii Radchenko, Hanna Koshlak, and Roman Radchenko. 2023. "Enhancing the Fuel Efficiency of Cogeneration Plants by Fuel Oil Afterburning in Exhaust Gas before Boilers" Energies 16, no. 18: 6743. https://doi.org/10.3390/en16186743
APA StyleKornienko, V., Radchenko, M., Radchenko, A., Koshlak, H., & Radchenko, R. (2023). Enhancing the Fuel Efficiency of Cogeneration Plants by Fuel Oil Afterburning in Exhaust Gas before Boilers. Energies, 16(18), 6743. https://doi.org/10.3390/en16186743

