Optimization of Thermal Bridges Effect of Composite Lightweight Panels with Integrated Steel Load-Bearing Structure
Abstract
:1. Introduction
2. KLIK Panel
3. The Case Study
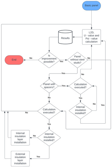
- (a)
- A comparison of overall heat transferred through the building elements (L2D) between two types of panels. The cavity insulation of the most commonly used LSF panels is made of mineral wool (MW), while the KLIK panels’ cavity insulation is made of PUR foam. The difference in thermal conductivity (λ) of cavity insulation material results in different L2D.
- (b)
- Impact of steel studs on L2D. In this study, there are three types of models with respect to steel studs: a type without steel studs, steel studs in direct contact with sheathing boards, and steel studs with spacers. Types of steel studs’ performance have an impact on linear thermal bridge coefficient (ψ-value) caused by the high thermal conductivity of steel studs. ψ-value has a direct impact on L2D.
- (c)
- Comparison of L2D between basic panel (cavity insulation with sheathing boards on both sides), basic panel with additional internal insulation, and basic panel with additional internal and external thermal insulation.
3.1. Cavity Insulation Material Selection
3.2. Steel Studs Setups
3.3. Additional Layer Impact
3.4. Characteristic Detail Selection
3.5. Buildings Elements Overall Heat Transfer Calculation
3.5.1. Elements with Rigid PUR Foam as Cavity Insulation
- Figure 6 shows 3 setups of KLIK panel with steel frame without spacers (Detail 1);
- Figure 7 shows 3 setups of KLIK panel with steel frame without spacers (Detail 2);
- Figure 8 shows 3 setups of KLIK panel with steel frame without spacers (Detail 3);
- Figure 9 shows 3 setups of KLIK panel with steel frame without spacers (Detail 4);
- Figure 10 shows 3 setups of KLIK panel with steel frame without spacers (Detail 5).
- Figure 11 shows 3 setups of KLIK panel with steel frame with spacers (Detail 1);
- Figure 12 shows 3 setups of KLIK panel with steel frame with spacers (Detail 2);
- Figure 13 shows 3 setups of KLIK panel with steel frame with spacers (Detail 3);
- Figure 14 shows 3 setups of KLIK panel with steel frame with spacers (Detail 4);
- Figure 15 shows 3 setups of KLIK panel with steel frame with spacers (Detail 5).
3.5.2. Elements with Mineral Wool as Cavity Insulation
- Figure 16 shows 3 setups of LSF panel with MW and steel frame with spacers (Detail 1);
- Figure 17 shows 3 setups of LSF panel with MW and steel frame with spacers (Detail 2);
- Figure 18 shows 3 setups of LSF panel with MW and steel frame with spacers (Detail 3);
- Figure 19 shows 3 setups of LSF panel with MW and steel frame with spacers (Detail 4);
- Figure 20 shows 3 setups of LSF panel with MW and steel frame with spacers (Detail 5).
4. Results and Discussion
4.1. Impact of Steel Frame
4.2. Impact of Cavity Insulation Material
4.3. Impact of Additional Layers
5. Conclusions
Author Contributions
Funding
Data Availability Statement
Acknowledgments
Conflicts of Interest
References
- Milovanović, B.; Bagarić, M.; Gaši, M.; Strmo, N.V. Case Study in Modular Lightweight Steel Frame Construction: Thermal Bridges and Energy Performance Assessment. Appl. Sci. 2022, 12, 20. [Google Scholar]
- Rukavina, M.J.; Skejić, D.; Kralj, A.; Ščapec, T.; Milovanović, B. Development of Lightweight Steel Framed Construction Systems for Nearly-Zero Energy Buildings. Buildings 2022, 12, 7. [Google Scholar]
- Jaysawal, R.; Chakraborty, S.; Elangovan, D.; Padmanaban, S. Concept of net zero energy buildings (NZEB)—A literature review. Clean. Eng. Technol. 2022, 11, 100582. [Google Scholar] [CrossRef]
- Brito, R.; Villa, D.; Zalamea, E. Comparative analysis of thermal comfort of a single-family house in LSF and brick masonry. Ingenius 2022, 28, 106–130. [Google Scholar]
- Atalić, J.; Demšić, M.; Baniček, M.; Uroš, M.; Dasović, I.; Prevolnik, S.; Kadić, A.; Novak, M.; Nastev, M. The December 2020 Magnitude (Mw) 6.4 Petrinja Earthquake, Croatia: Seismological Aspects, Emergency Response and İmpacts; Springer: Berlin/Heidelberg, Germany, 2022. [Google Scholar]
- Thapa, B.M.; Pasang, S. Feasibility of prefabricated building structures in Bhutan. J. Appl. Eng. Technol. Manag. 2023, 3, 10–22. [Google Scholar] [CrossRef]
- Li, S.; Li, S.; Hu, J.; Shi, Y.; Li, H.; Chen, A.; Xie, W. Intelligent Modeling of Edge Components of Prefabricated Shear Wall Structures Based on BIM. Buildings 2023, 13, 1252. [Google Scholar] [CrossRef]
- Fang, Y.; Xu, Y.; Gu, R. Experiment and Analysis of Mechanical Properties of Lightweight Concrete Prefabricated Building Structure Beams. Int. J. Concr. Struct. Mater. 2022, 16, 1–11. [Google Scholar] [CrossRef]
- Stepinac, M.; Lourenço, P.B.; Atalić, J.; Kišiček, T.; Uroš, M.; Baniček, M.; Novak, M.Š. Damage classification of residential buildings in historical downtown after the ML5.5 earthquake in Zagreb, Croatia in 2020. Int. J. Disaster Risk Reduct. 2021, 56, 102140. [Google Scholar] [CrossRef]
- TSN News Cold-Formed Steel Framing. Light Steel Frame. Available online: https://steelnetwork.com/company/light-steel-framing-news/ (accessed on 23 December 2022).
- Moga, L.; Petran, I.; Santos, P.; Ungureanu, V. Thermo-Energy Performance of Lightweight Steel Framed Constructions: A Case Study. Buildings 2022, 12, 3. [Google Scholar] [CrossRef]
- Guillén-Lambea, S.; Rodríguez-Soria, B.; Marín, J.M. Air infiltrations and energy demand for residential low energy buildings in warm climates. Renew. Sustain. Energy Rev. 2019, 116, 109469. [Google Scholar] [CrossRef]
- Roque, E.; Vicente, R.; Almeida, R. Indoor Thermal Environment Challenges of Light Steel Framing in the Southern European Context. Energies 2021, 14, 7025. [Google Scholar] [CrossRef]
- Santos, P.; Lemes, G.; Mateus, D. Thermal transmittance of internal partition and external facade LSF walls: A parametric study. Energies 2019, 12, 2671. [Google Scholar] [CrossRef]
- Santos, P.; Lemes, G.; Mateus, D. Analytical methods to estimate the thermal transmittance of LSF walls: Calculation procedures review and accuracy comparison. Energies 2020, 13, 4. [Google Scholar] [CrossRef]
- Manzan, M.; De Zorzi, E.Z.; Lorenzi, W. Numerical simulation and sensitivity analysis of a steel framed internal insulation system. Energy Build. 2018, 158, 1703–1710. [Google Scholar] [CrossRef]
- Santos, P.; Lopes, P.; Abrantes, D. Thermal Performance of Lightweight Steel Framed Facade Walls Using Thermal Break Strips and ETICS: A Parametric Study. Energies 2023, 16, 1699. [Google Scholar] [CrossRef]
- Liang, H.; Roy, K.; Fang, Z.; Lim, J.B.P. A Critical Review on Optimization of Cold-Formed Steel Members for Better Structural and Thermal Performances. Buildings 2022, 12, 34. [Google Scholar] [CrossRef]
- Ščapec, T.; Rukavina, M.J. Review of thermal performance of LSF walls used for nZEB: Influence of components. In Proceedings of the 7th Symposium on Doctoral Studies in Civil Engineering, Zagreb, Croatia, 6–7 September 2021; pp. 107–121. [Google Scholar]
- Ministarstvo Prostornog Uređenja Graditeljstva i Državne İmovine. Tehnički Propis o Racionalnoj Uporabi Energije i Toplinskoj Zaštiti u Zgradama; Narodne Novine: Zagreb, Croatia, 2020.
- Combustibility Groups and Classes: An İntroduction to Often Used Terminology in Fire Protection. Available online: https://www.promat.com/en/construction/news/145210/combustibility-groups-and-classes/ (accessed on 12 May 2023).
- EN ISO 10211; Thermal Bridges in Building Construction—Heat Flows and Surface Temperatures—Detailed Calculations. The European Committee for Standardiuation: Brusels, Belgium, 2017.
- EN ISO 6946; Building Components and Building Elements—Thermal Resistance and Thermal Transmittance—Calculation Methods. The European Committee for Standardization: Brusels, Belgium, 2017.
- Evangelisti, L.; Guattari, C.; Gori, P.; Bianchi, F. Heat transfer study of external convective and radiative coefficients for building applications. Energy Build. 2017, 151, 429–438. [Google Scholar] [CrossRef]
- Gaši, M. CRORAL—Computer Program for Thermal Bridge Analysis and Vapour Analysis; Faculty of Civil Engineering, University of Zagreb: Zagreb, Croatia, 2023. [Google Scholar]
- DIN 4108 Beiblatt 2:2019-06; Wärmeschutz und Energie-Einsparung in Gebäuden; Beiblatt 2: Wärmebrücken. Deutsches Institut für Normung: Berlin, Germany, 2019.
- Schild, K. Wärmebrücken-Berechnung und Mindestwärmeschutz; Springer Fachmedien Wiesbaden: Wiesbaden, Germany, 2018. [Google Scholar]

























| Heat Flux Direction | Boundary | h [W/(m2 K)] |
|---|---|---|
| Horizontal | Exterior | 25.0 |
| Interior | 7.69 | |
| Upwards | Exterior | 25.0 |
| Interior | 10.0 | |
| Downwards | Exterior | 25.0 |
| Interior | 5.88 |
| Construction Element | Layer | Layer Label | Thickness d [cm] | Thermal Conductivity λ [W/(m K)] |
|---|---|---|---|---|
| Wall Panel | Gypsum fiber board | 1 | 1.25 | 0.38 |
| PUR foam | 2 | 13.50 | 0.025 | |
| Mineral wool | 4 | 3.00 | 0.038 | |
| 3 | 5.00 | |||
| 6 | 8.00 | |||
| 12 | 13.50 | |||
| OSB board | 5 | 2.20 | 0.38 | |
| Floor | Floor finishing coat | 9 | 1.50 | 1.30 |
| OSB board | 5 | 2.20 | 0.38 | |
| Elasticized polystyrene | 10 | 3.00 | 0.033 | |
| XPS | 7 | 5.00 | 0.033 | |
| Leveling mortar | 11 | 1.50 | 2.00 | |
| Reinforced concrete | 8 | 20.00 | 2.00 | |
| Additional | Description | λ [W/(m K)] | ||
| Load-bearing construction | Steel frame | 50.00 | ||
| - | - | Uw [W/(m2 K)] | ||
| Window | Frame + glass | 1.411 | ||
| Cavity Insulation | Spacers | Metal Frame | Layer for Installations | Additional External Layer |
|---|---|---|---|---|
| Rigid PUR foam | 0 | 0 | 0 | 0 |
| 0 | 0 | 1 | 0 | |
| 0 | 0 | 1 | 1 | |
| 0 | 1 | 0 | 0 | |
| 0 | 1 | 1 | 0 | |
| 0 | 1 | 1 | 1 | |
| 1 | 1 | 0 | 0 | |
| 1 | 1 | 1 | 0 | |
| 1 | 1 | 1 | 1 |
| Cavity Insulation | Spacers | Metal Frame | Layer for Installations | Additional External Layer |
|---|---|---|---|---|
| Mineral wool | 0 | 0 | 0 | 0 |
| 0 | 0 | 1 | 0 | |
| 0 | 0 | 1 | 1 | |
| 0 | 1 | 0 | 0 | |
| 0 | 1 | 1 | 0 | |
| 0 | 1 | 1 | 1 | |
| 1 | 1 | 0 | 0 | |
| 1 | 1 | 1 | 0 | |
| 1 | 1 | 1 | 1 |
Disclaimer/Publisher’s Note: The statements, opinions and data contained in all publications are solely those of the individual author(s) and contributor(s) and not of MDPI and/or the editor(s). MDPI and/or the editor(s) disclaim responsibility for any injury to people or property resulting from any ideas, methods, instructions or products referred to in the content. |
© 2023 by the authors. Licensee MDPI, Basel, Switzerland. This article is an open access article distributed under the terms and conditions of the Creative Commons Attribution (CC BY) license (https://creativecommons.org/licenses/by/4.0/).
Share and Cite
Tkalčić, D.; Milovanović, B.; Gaši, M.; Jelčić Rukavina, M.; Banjad Pečur, I. Optimization of Thermal Bridges Effect of Composite Lightweight Panels with Integrated Steel Load-Bearing Structure. Energies 2023, 16, 6474. https://doi.org/10.3390/en16186474
Tkalčić D, Milovanović B, Gaši M, Jelčić Rukavina M, Banjad Pečur I. Optimization of Thermal Bridges Effect of Composite Lightweight Panels with Integrated Steel Load-Bearing Structure. Energies. 2023; 16(18):6474. https://doi.org/10.3390/en16186474
Chicago/Turabian StyleTkalčić, Domagoj, Bojan Milovanović, Mergim Gaši, Marija Jelčić Rukavina, and Ivana Banjad Pečur. 2023. "Optimization of Thermal Bridges Effect of Composite Lightweight Panels with Integrated Steel Load-Bearing Structure" Energies 16, no. 18: 6474. https://doi.org/10.3390/en16186474
APA StyleTkalčić, D., Milovanović, B., Gaši, M., Jelčić Rukavina, M., & Banjad Pečur, I. (2023). Optimization of Thermal Bridges Effect of Composite Lightweight Panels with Integrated Steel Load-Bearing Structure. Energies, 16(18), 6474. https://doi.org/10.3390/en16186474

