Measurement Interval Effect on Photovoltaic Parameters Estimation
Abstract
:1. Introduction
- The main contribution of this work is to present and analyse the influence of measurement intervals on photovoltaic parameters extraction.
- The optimization method used for photovoltaic parameters estimation is a hybrid method between teaching learning-based optimization and the Nelder–Mead algorithm (TLBONM) which is compared with the TLBO algorithm. A study comparing the two methods is presented.
- Three different cases are considered, with measurement starting points at the short circuit region; the maximum power point; and the open circuit region.
- The simulation results are validated using an experimental setup composed of the equivalent electric circuit of a single diode model.
- As the main result, the best starting point and the minimal measurement for parameters estimation are found.
2. Photovoltaic Parameters Extraction Methodology
2.1. Photovoltaic Cell Mathematical Model
2.2. TLS Cost Function used for Photovoltaic Parameters Extraction
2.3. Optimization Method
2.3.1. Teaching Learning-Based Optimization Algorithm (TLBO)
2.3.2. Nelder–Mead Algorithm (NM)
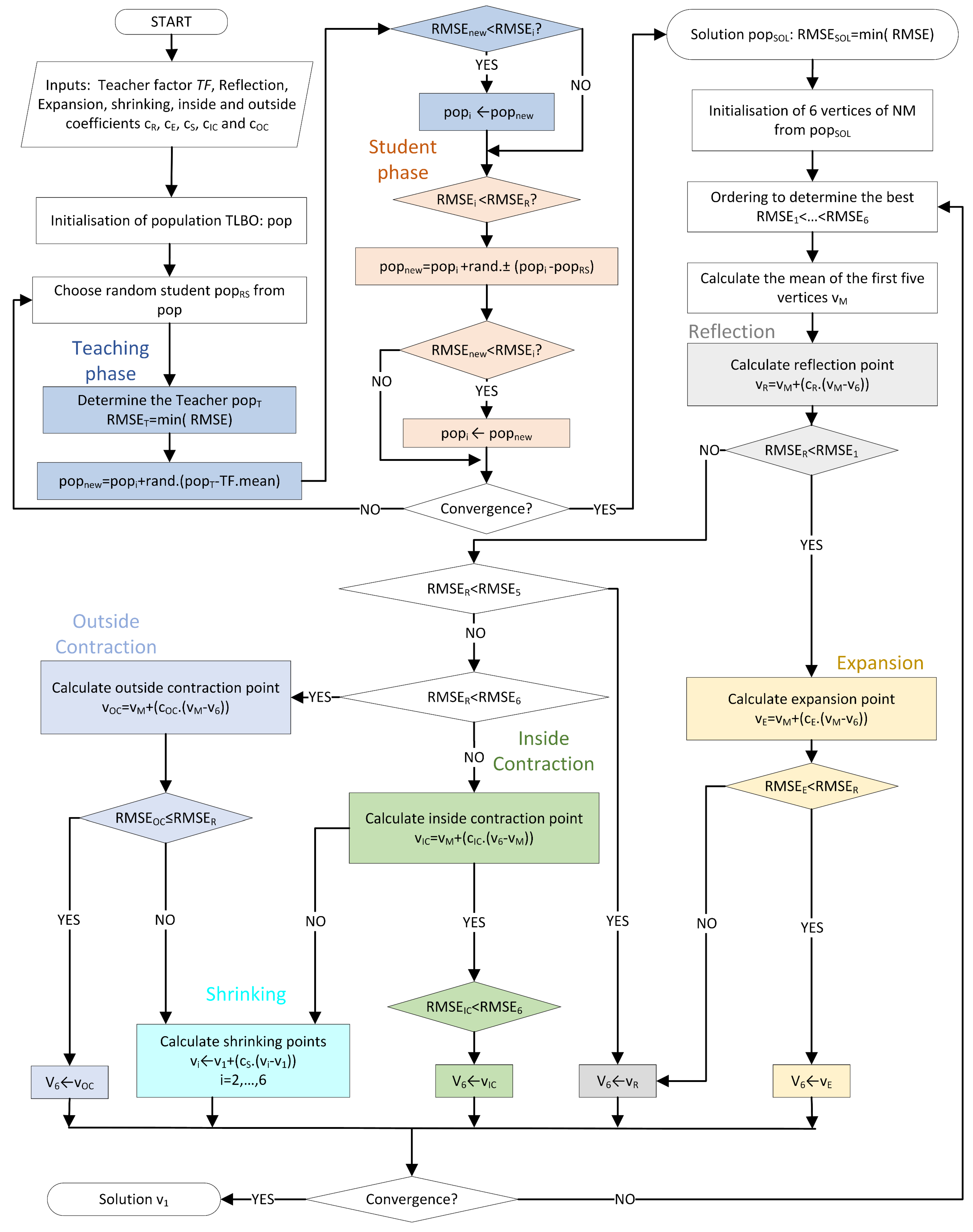
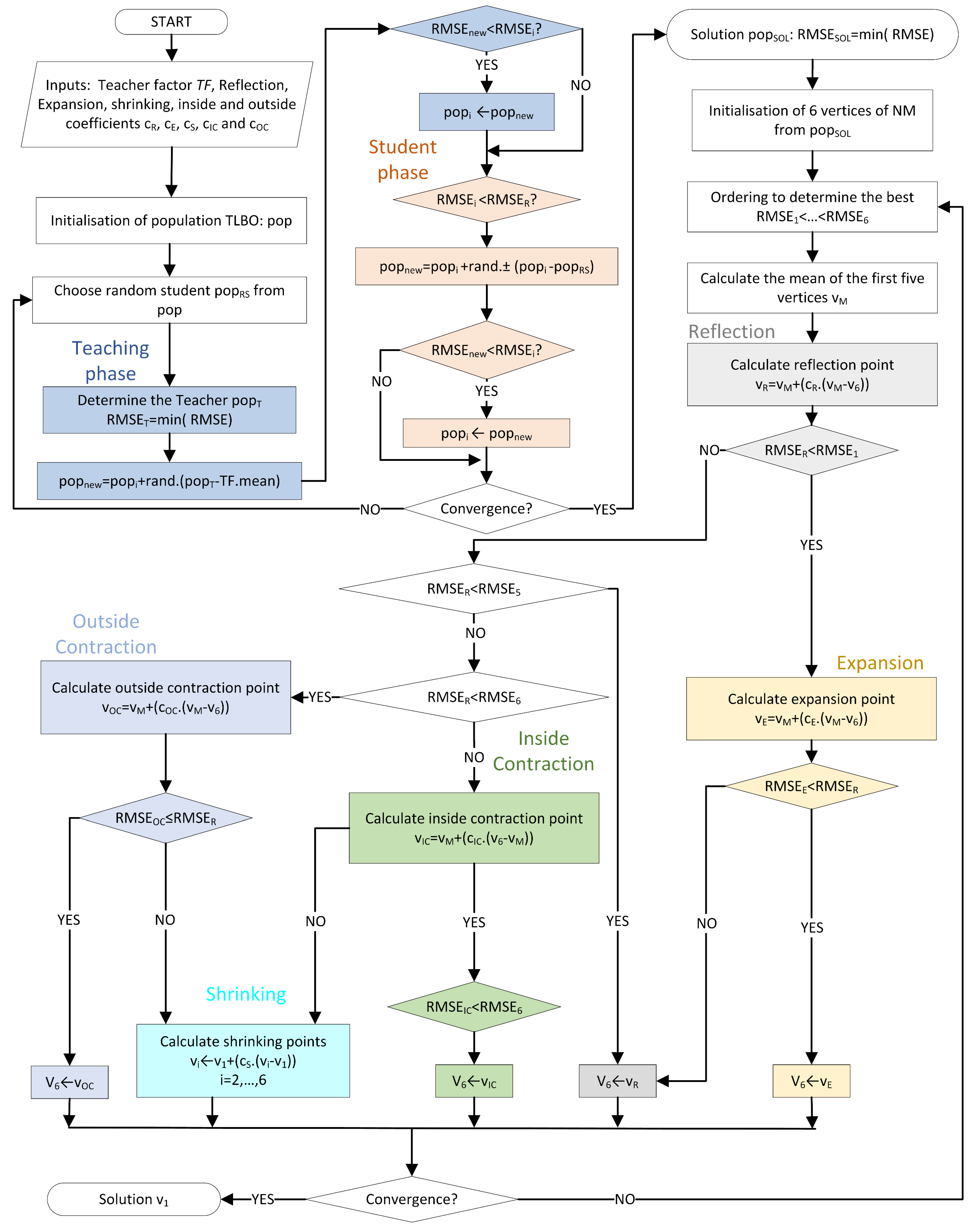
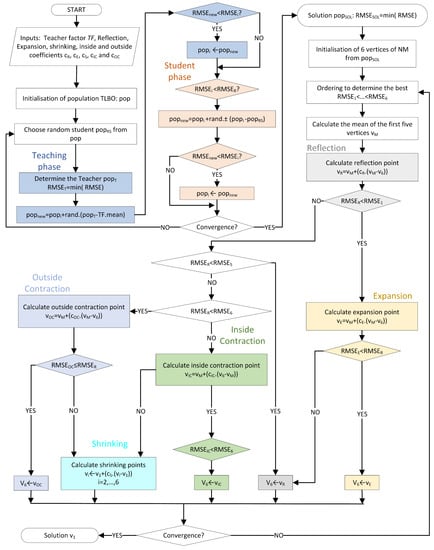
2.3.3. The Hybrid Methodology TLBO-NM-TLS
3. Simulation Study of Measurement Interval Effect on Photovoltaic Parameters Estimation
3.1. Simulated Data
3.2. Interval Selection
3.2.1. Case Study 1 (Starting at (0, Isc))
3.2.2. Case Study 2 (Starting at (Vmpp, Impp))
3.2.3. Case Study 3 (Starting at (Voc, 0))
3.3. Simulation Results
4. Experimental Validation
4.1. Experimental Setup
4.2. Measurements Processing
4.3. Experimental Results Discussion
5. Conclusions
Author Contributions
Funding
Data Availability Statement
Conflicts of Interest
References
- Li, S.; Gong, W.; Gu, Q. A comprehensive survey on meta-heuristic algorithms for parameter extraction of photovoltaic models. Renew. Sustain. Energy Rev. 2021, 141, 110828. [Google Scholar] [CrossRef]
- Venkateswari, R.; Rajasekar, N. Review on parameter estimation techniques of solar photovoltaic systems. Int. Trans. Electr. Energy Syst. 2021, 31, e13113. [Google Scholar] [CrossRef]
- Mesbahi, O.; Tlemçani, M.; Janeiro, F.M.; Hajjaji, A.; Kandoussi, K. Recent Development on Photovoltaic Parameters Estimation: Total Least Squares Approach and Metaheuristic Algorithms. Energy Sources Part A Recovery Util. Environ. Eff. 2022, 44, 4546–4564. [Google Scholar] [CrossRef]
- Maniraj, B.; Fathima, A.P. Parameter extraction of solar photovoltaic modules using various optimization techniques: A review. J. Phys. Conf. Ser. 2020, 1716, 12001. [Google Scholar] [CrossRef]
- Ayang, A.; Wamkeue, R.; Ouhrouche, M.; Djongyang, N.; Essiane Salomé, N.; Pombe, J.K.; Ekemb, G. Maximum likelihood parameters estimation of single-diode model of photovoltaic generator. Renew. Energy 2019, 130, 111–121. [Google Scholar] [CrossRef]
- Chin, V.J.; Salam, Z.; Ishaque, K. Cell modelling and model parameters estimation techniques for photovoltaic simulator application: A review. Appl. Energy 2015, 154, 500–519. [Google Scholar] [CrossRef]
- Dismuke, C.; Lindrooth, R. Ordinary least squares. Methods Des. Outcomes Res. 2006, 93, 93–104. [Google Scholar]
- Mesbahi, O.; Tlemçani, M.; Janeiro, F.M.; Hajjaji, A.; Kandoussi, K. Sensitivity analysis of a new approach to photovoltaic parameters extraction based on the total least squares method. Metrol. Meas. Syst. 2021, 28, 751–765. [Google Scholar] [CrossRef]
- Morales-Aragonés, J.I.; Dávila-Sacoto, M.; González, L.G.; Alonso-Gómez, V.; Gallardo-Saavedra, S.; Hernández-Callejo, L. A Review of I–V Tracers for Photovoltaic Modules: Topologies and Challenges. Electronics 2021, 10, 1283. [Google Scholar] [CrossRef]
- Zhu, Y.; Xiao, W. A comprehensive review of topologies for photovoltaic I–V curve tracer. Sol. Energy 2020, 196, 346–357. [Google Scholar] [CrossRef]
- Sayyad, J.; Nasikkar, P. Design and Development of Low Cost, Portable, On-Field IV Curve Tracer Based on Capacitor Loading for High Power Rated Solar Photovoltaic Modules. IEEE Access 2021, 9, 70715–70731. [Google Scholar] [CrossRef]
- Asbayou, A.; Aamoume, A.; Elyaqouti, M.; Ihlal, A.; Bouhouch, L. Benchmarking study between capacitive and electronic load technic to track IV and PV of a solar panel. Int. J. Electr. Comput. Eng. 2022, 12, 102. [Google Scholar]
- Sayyad, J.K.; Nasikkar, P.S. Capacitor Load Based I–V Curve Tracer for Performance Characterisation of the Solar Photovoltaic System. Appl. Sol. Energy 2020, 56, 168–177. [Google Scholar] [CrossRef]
- González, I.; Portalo, J.M.; Calderón, A.J. Configurable IoT Open-Source Hardware and Software IV Curve Tracer for Photovoltaic Generators. Sensors 2021, 21, 7650. [Google Scholar] [CrossRef] [PubMed]
- Vega, A.; Valiño, V.; Conde, E.; Ramos, A.; Reina, P. Double sweep tracer for I-V curves characterization and continuous monitoring of photovoltaic facilities. Sol. Energy 2019, 190, 622–629. [Google Scholar] [CrossRef]
- Willoughby, A.A.; Osinowo, M.O. Development of an electronic load I-V curve tracer to investigate the impact of Harmattan aerosol loading on PV module pern2tkformance in southwest Nigeria. Sol. Energy 2018, 166, 171–180. [Google Scholar] [CrossRef]
- Pereira, T.A.; Schmitz, L.; dos Santos, W.M.; Martins, D.C.; Coelho, R.F. Design of a portable photovoltaic i–v curve tracer based on the dc–dc converter method. IEEE J. Photovolt. 2021, 11, 552–560. [Google Scholar] [CrossRef]
- Durán, E.; Andújar, J.M.; Enrique, J.M.; Pérez-Oria, J.M. Determination of PV Generator I-V/P-V Characteristic Curves Using a DC-DC Converter Controlled by a Virtual Instrument. Int. J. Photoenergy 2012, 2012, 843185. [Google Scholar] [CrossRef]
- Vandrasi, R.K.; Sravana Kumar, B.; Devarapalli, R. Solar photo voltaic module parameter extraction using a novel Hybrid Chimp-Sine Cosine Algorithm. Energy Sources Part A Recover. Util. Environ. Eff. 2022, 1–20. [Google Scholar] [CrossRef]
- Yang, X.; Gong, W. Opposition-based JAYA with population reduction for parameter estimation of photovoltaic solar cells and modules. Appl. Soft Comput. 2021, 104, 107218. [Google Scholar] [CrossRef]
- Premkumar, M.; Sowmya, R.; Umashankar, S.; Jangir, P. Extraction of uncertain parameters of single-diode photovoltaic module using hybrid particle swarm optimization and grey wolf optimization algorithm. Mater. Today Proc. 2021, 46, 5315–5321. [Google Scholar] [CrossRef]
- Premkumar, M.; Jangir, P.; Sowmya, R.; Elavarasan, R.M.; Kumar, B.S. Enhanced chaotic JAYA algorithm for parameter estimation of photovoltaic cell/modules. ISA Trans. 2021, 116, 139–166. [Google Scholar] [CrossRef] [PubMed]
- Lorenzo, E. Solar Electricity: Engineering of Photovoltaic Systems; PROGENSA: Sevilla, Spain, 1994; ISBN 8486505550. [Google Scholar]
- Rekioua, D.; Matagne, E.; Rekioua, D.; Matagne, E. Modeling of solar irradiance and cells. Optim. Photovolt. power Syst. Model. Simul. Control 2012, 31–87. [Google Scholar] [CrossRef]
- Rao, R.V.; Savsani, V.J.; Vakharia, D.P. Teaching–learning-based optimization: A novel method for constrained mechanical design optimization problems. Comput. Des. 2011, 43, 303–315. [Google Scholar] [CrossRef]
- Ramadan, A.; Kamel, S.; Korashy, A.; Yu, J. Photovoltaic cells parameter estimation using an enhanced teaching–learning-based optimization algorithm. Iran. J. Sci. Technol. Trans. Electr. Eng. 2020, 44, 767–779. [Google Scholar] [CrossRef]
- Li, S.; Gong, W.; Yan, X.; Hu, C.; Bai, D.; Wang, L.; Gao, L. Parameter extraction of photovoltaic models using an improved teaching-learning-based optimization. Energy Convers. Manag. 2019, 186, 293–305. [Google Scholar] [CrossRef]
- Patel, S.J.; Panchal, A.K.; Kheraj, V. Extraction of solar cell parameters from a single current–voltage characteristic using teaching learning based optimization algorithm. Appl. Energy 2014, 119, 384–393. [Google Scholar] [CrossRef]
- Mesbahi, O.; Tlemçani, M.; Janeiro, F.M.; Hajjaji, A.; Kandoussi, K. A Modified Nelder-Mead Algorithm for Photovoltaic Parameters Identification. Int. J. Smart Grid-ijSmartGrid 2020, 4, 28–37. [Google Scholar] [CrossRef]
- Easwarakhanthan, T.; Bottin, J.; Bouhouch, I.; Boutrit, C. Nonlinear Minimization Algorithm for Determining the Solar Cell Parameters with Microcomputers. Int. J. Sol. Energy 1986, 4, 1–12. [Google Scholar] [CrossRef]















| Method | TLBO-TLS | TLBO-NM-TLS 1 | TLBO-NM-TLS 2 |
|---|---|---|---|
| Population size | 25 | 25 for TLBO | 25 for TLBO |
| 6 for NM | 6 for NM | ||
| Maximum iterations | 1000 | 150 for TLBO | 150 for TLBO |
| 850 for NM | 850 for NM | ||
| Number of trial runs | 1000 | 1000 | 1000 |
| Additional convergence conditions | --- | --- | An imposed tolerance on the maximum difference between the vertices and the centroid |
| TLBO-TLS | TLBO-NM-TLS 1 | TLBO-NM-TLS 2 | |
|---|---|---|---|
| Mean RMSE | 5.473 × 10−4 | 5.473 × 10−4 | 5.473 × 10−4 |
| Std RMSE | 9.045 × 10−14 | 1.982 × 10−17 | 1.988 × 10−17 |
| Mean (A) | 0.7607 | 0.7607 | 0.7607 |
| Mean (A) | 4.211 × 10−7 | 4.211 × 10−7 | 4.211 × 10−7 |
| Mean | 1.507 | 1.507 | 1.507 |
| Mean (Ω) | 55.21 | 55.21 | 55.21 |
| Mean (Ω) | 0.0345 | 0.0345 | 0.0345 |
| Simulation time (s) | 2.112 × 104 | 6.196 × 103 | 3.691 × 103 |
Disclaimer/Publisher’s Note: The statements, opinions and data contained in all publications are solely those of the individual author(s) and contributor(s) and not of MDPI and/or the editor(s). MDPI and/or the editor(s) disclaim responsibility for any injury to people or property resulting from any ideas, methods, instructions or products referred to in the content. |
© 2023 by the authors. Licensee MDPI, Basel, Switzerland. This article is an open access article distributed under the terms and conditions of the Creative Commons Attribution (CC BY) license (https://creativecommons.org/licenses/by/4.0/).
Share and Cite
Mesbahi, O.; Afonso, D.; Tlemçani, M.; Bouich, A.; Janeiro, F.M. Measurement Interval Effect on Photovoltaic Parameters Estimation. Energies 2023, 16, 6460. https://doi.org/10.3390/en16186460
Mesbahi O, Afonso D, Tlemçani M, Bouich A, Janeiro FM. Measurement Interval Effect on Photovoltaic Parameters Estimation. Energies. 2023; 16(18):6460. https://doi.org/10.3390/en16186460
Chicago/Turabian StyleMesbahi, Oumaima, Daruez Afonso, Mouhaydine Tlemçani, Amal Bouich, and Fernando M. Janeiro. 2023. "Measurement Interval Effect on Photovoltaic Parameters Estimation" Energies 16, no. 18: 6460. https://doi.org/10.3390/en16186460
APA StyleMesbahi, O., Afonso, D., Tlemçani, M., Bouich, A., & Janeiro, F. M. (2023). Measurement Interval Effect on Photovoltaic Parameters Estimation. Energies, 16(18), 6460. https://doi.org/10.3390/en16186460

