Review of Measuring Methods, Setups and Conditions for Evaluation of the Inductive Instrument Transformers Accuracy for Transformation of Distorted Waveforms
Abstract
1. Introduction
2. The Limiting Values of Ratio Error and Phase Displacement at Harmonic
3. The Required Load of the VT’s and CT’s Secondary Winding and Test Waveform of Voltage and Current
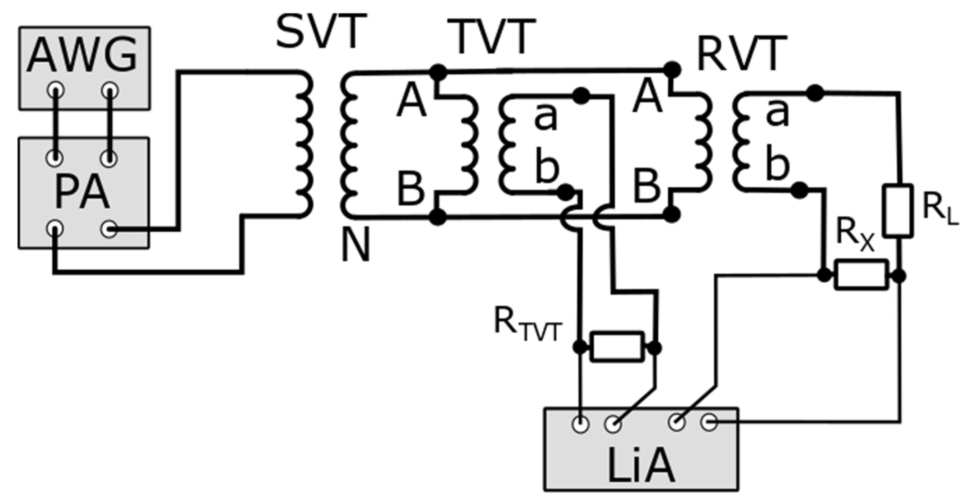
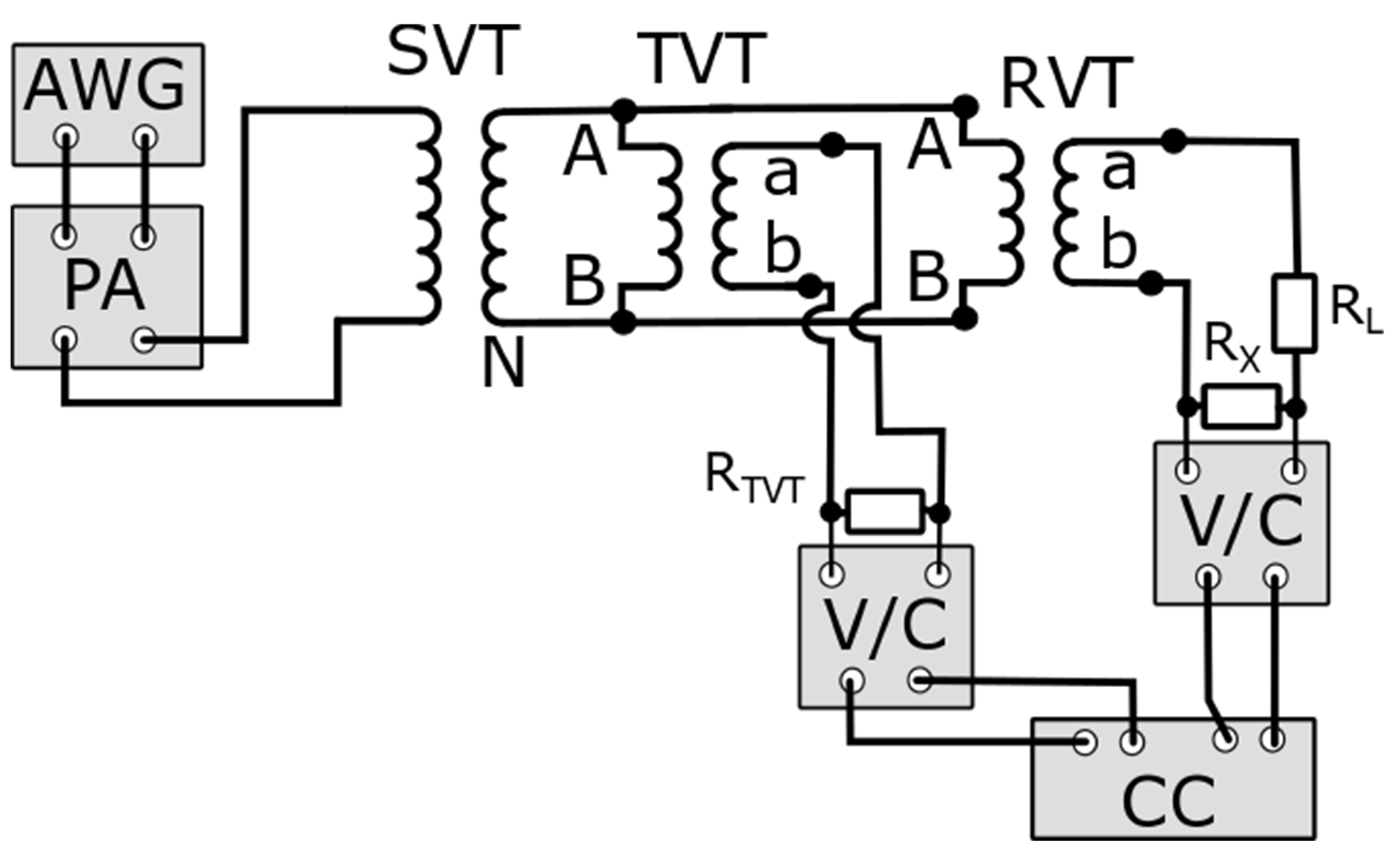
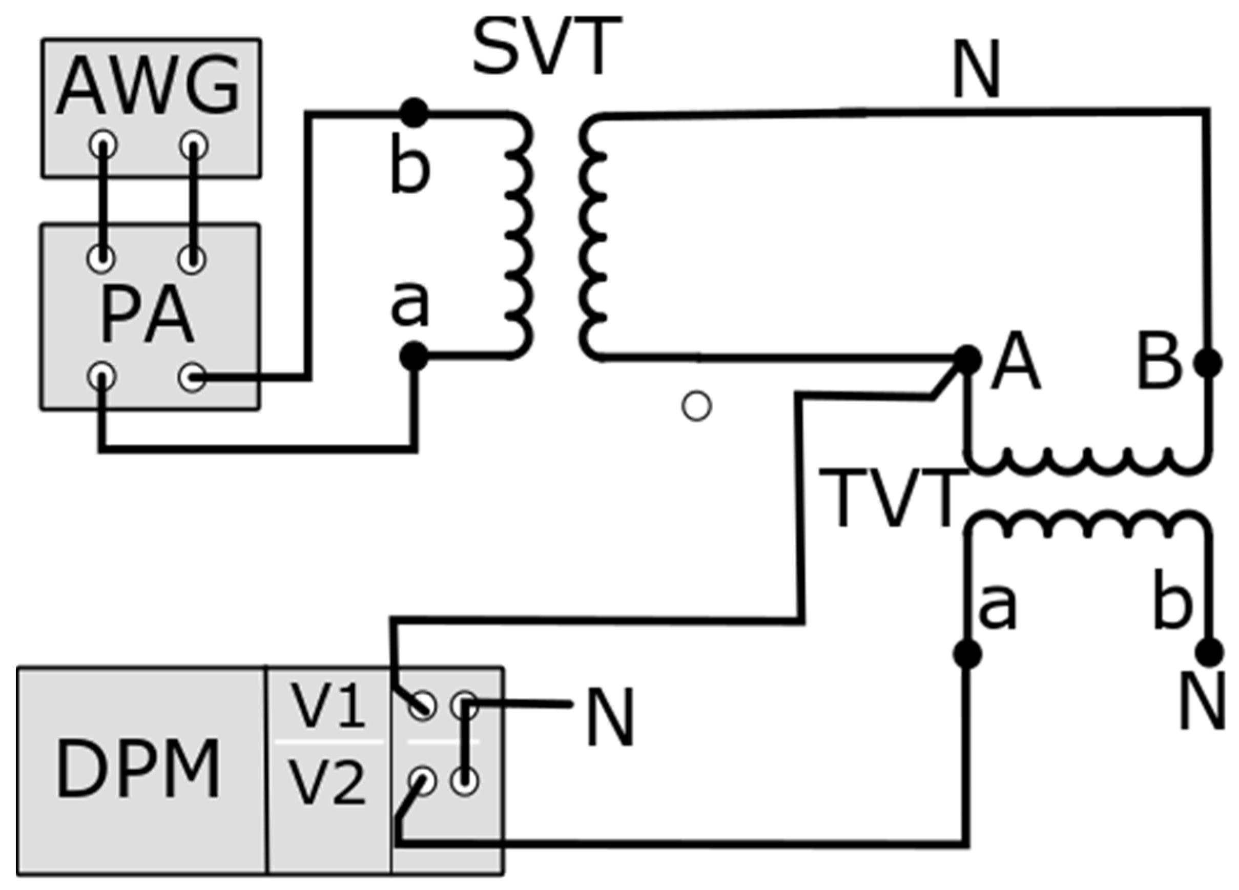
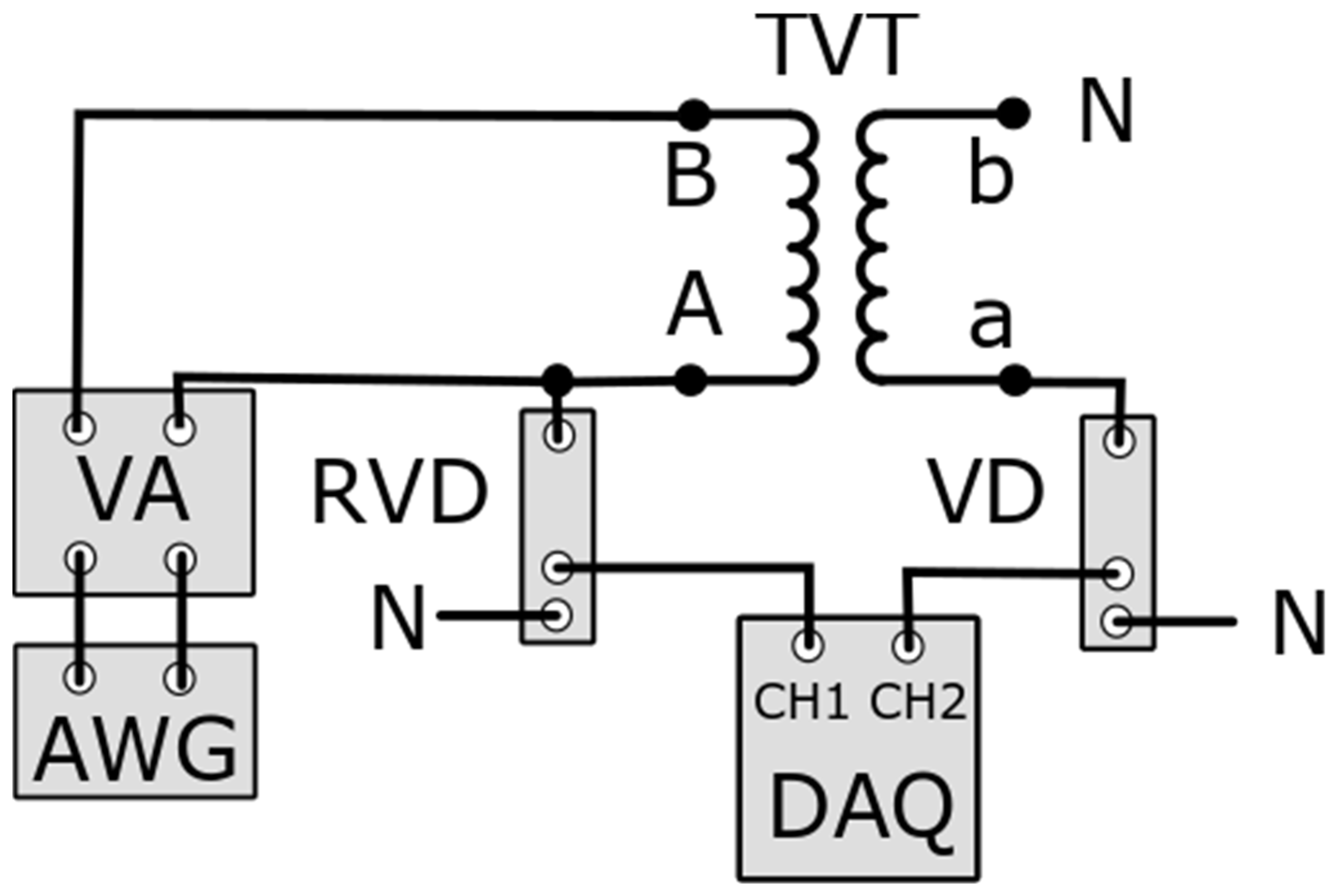
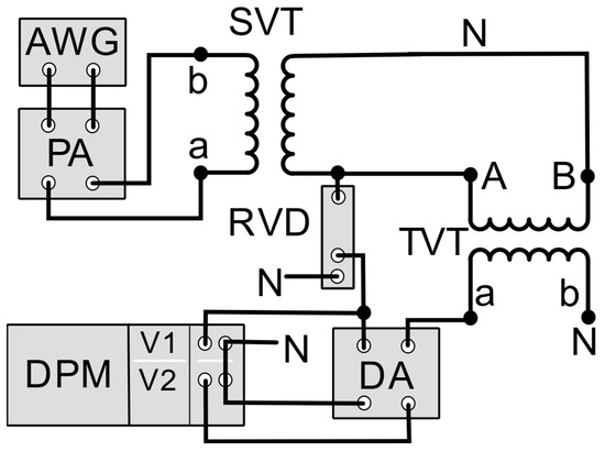
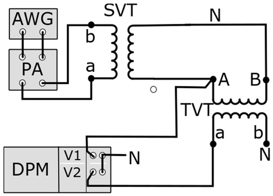
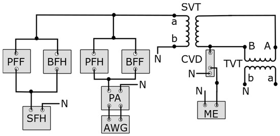
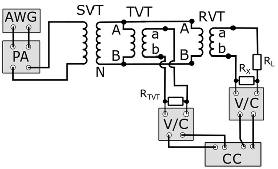
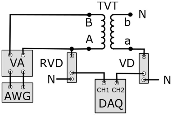
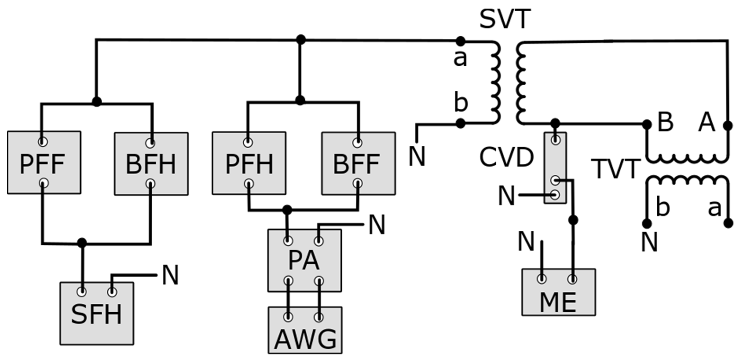
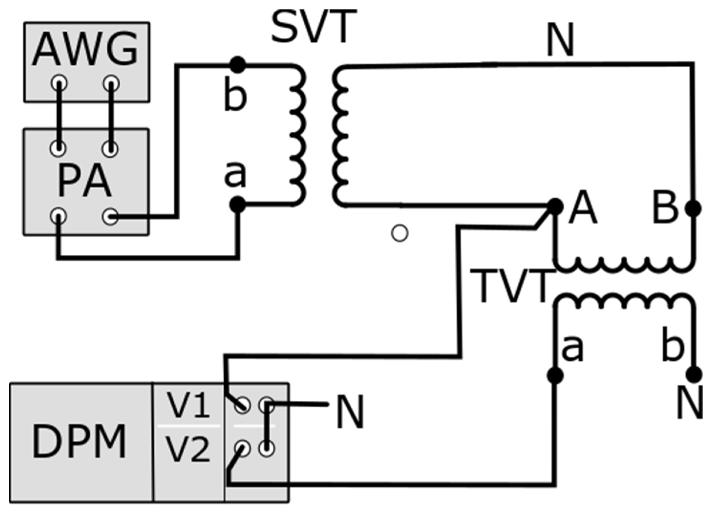
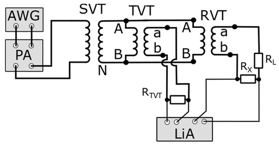
4. Measuring Setups for Evaluation of the Transformation Accuracy of Distorted Voltage by Inductive VTs
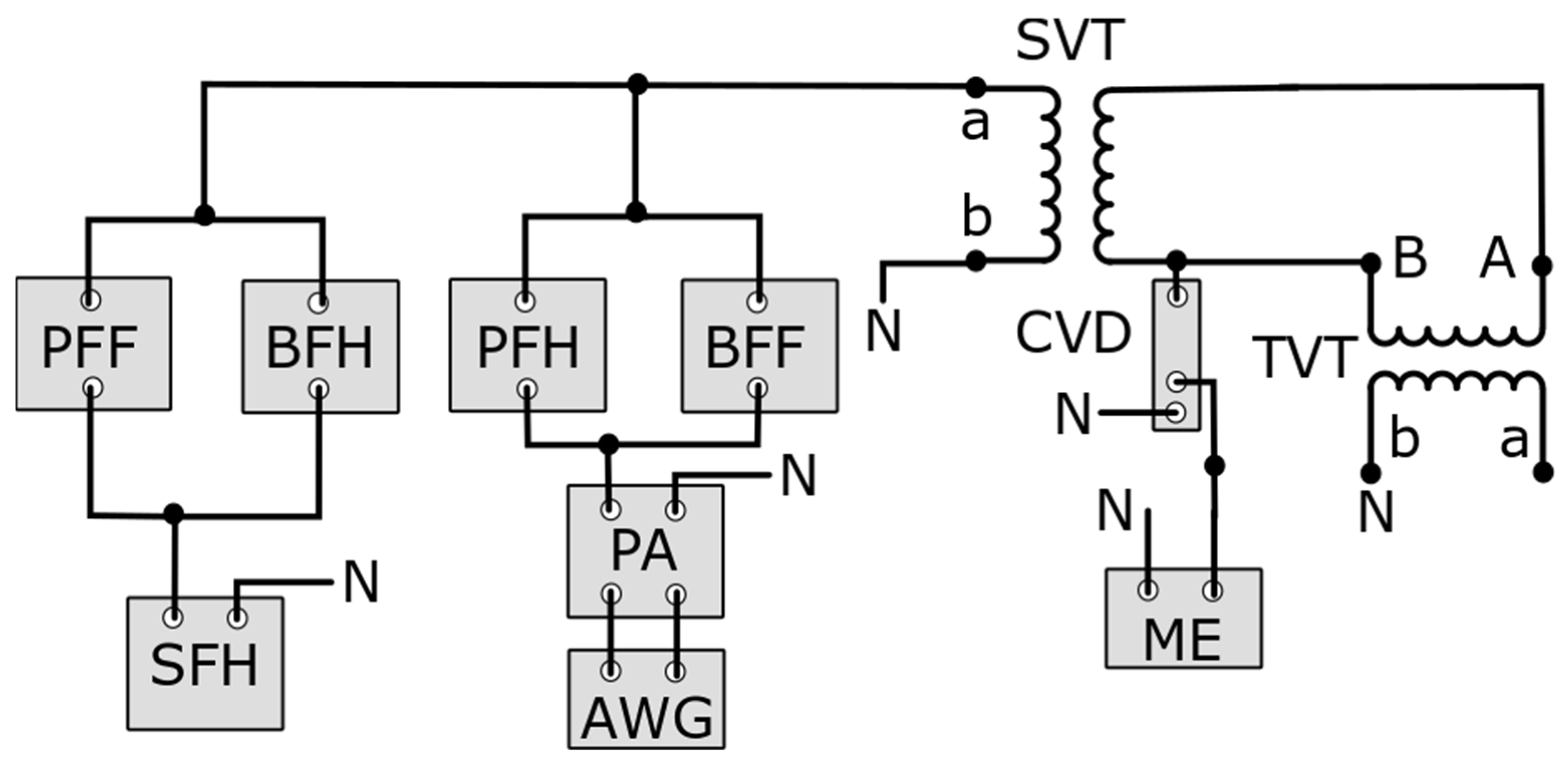
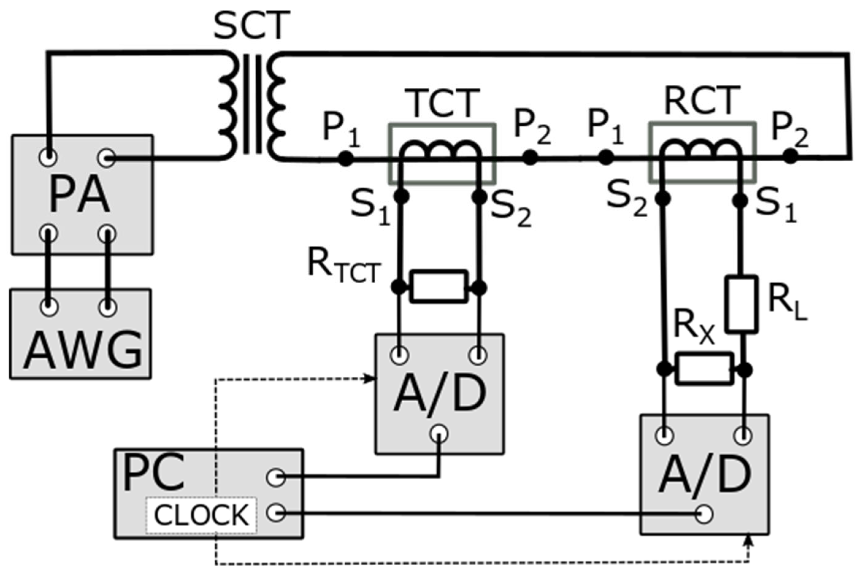
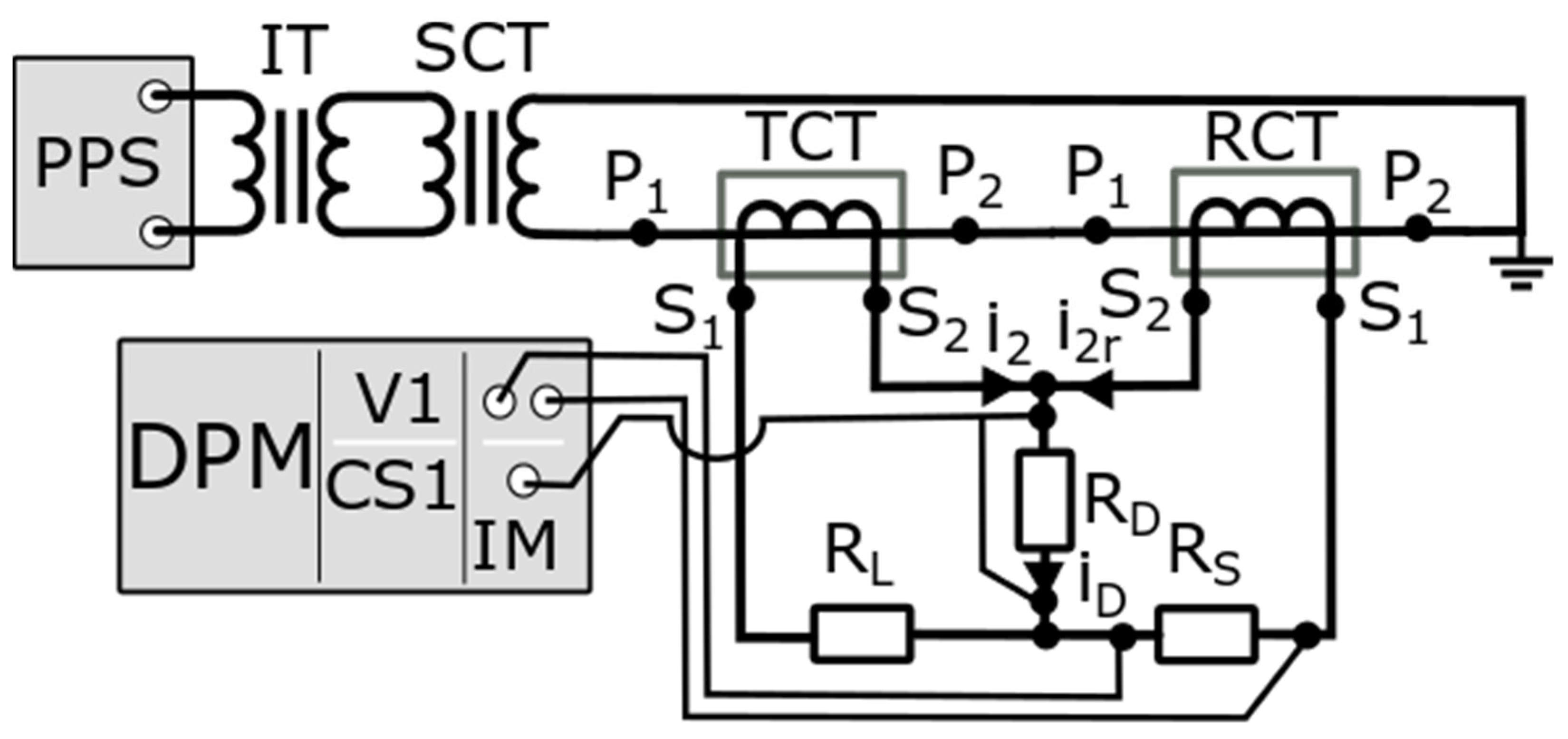
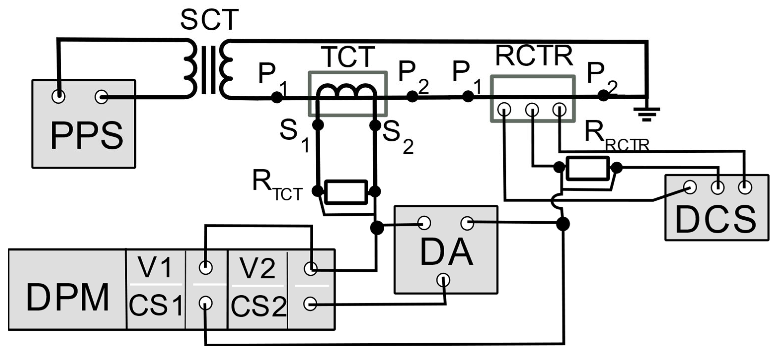
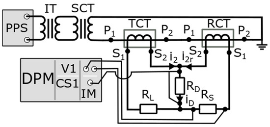
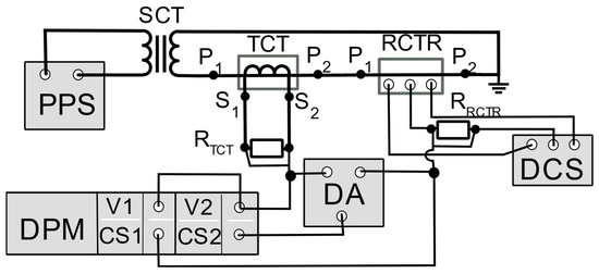
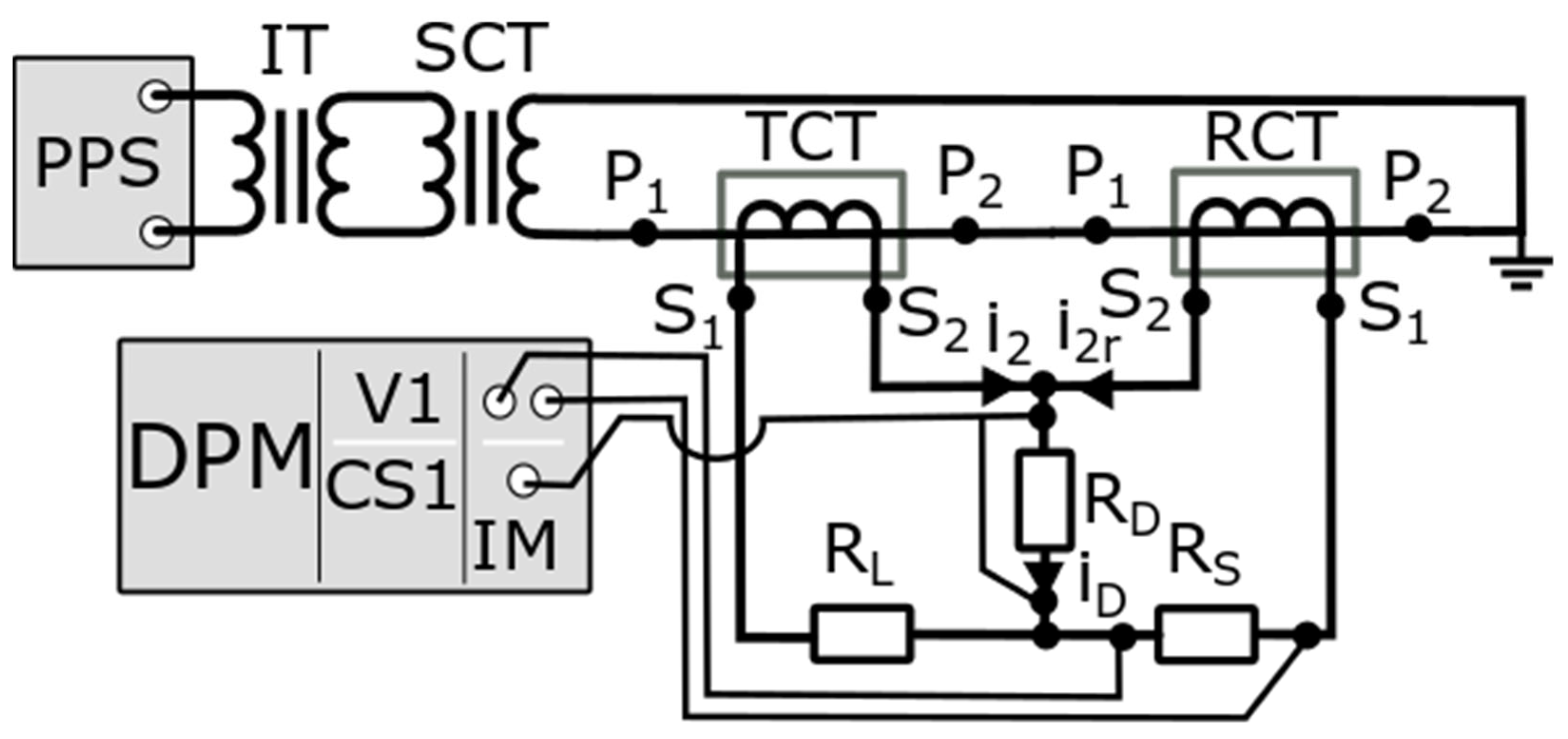
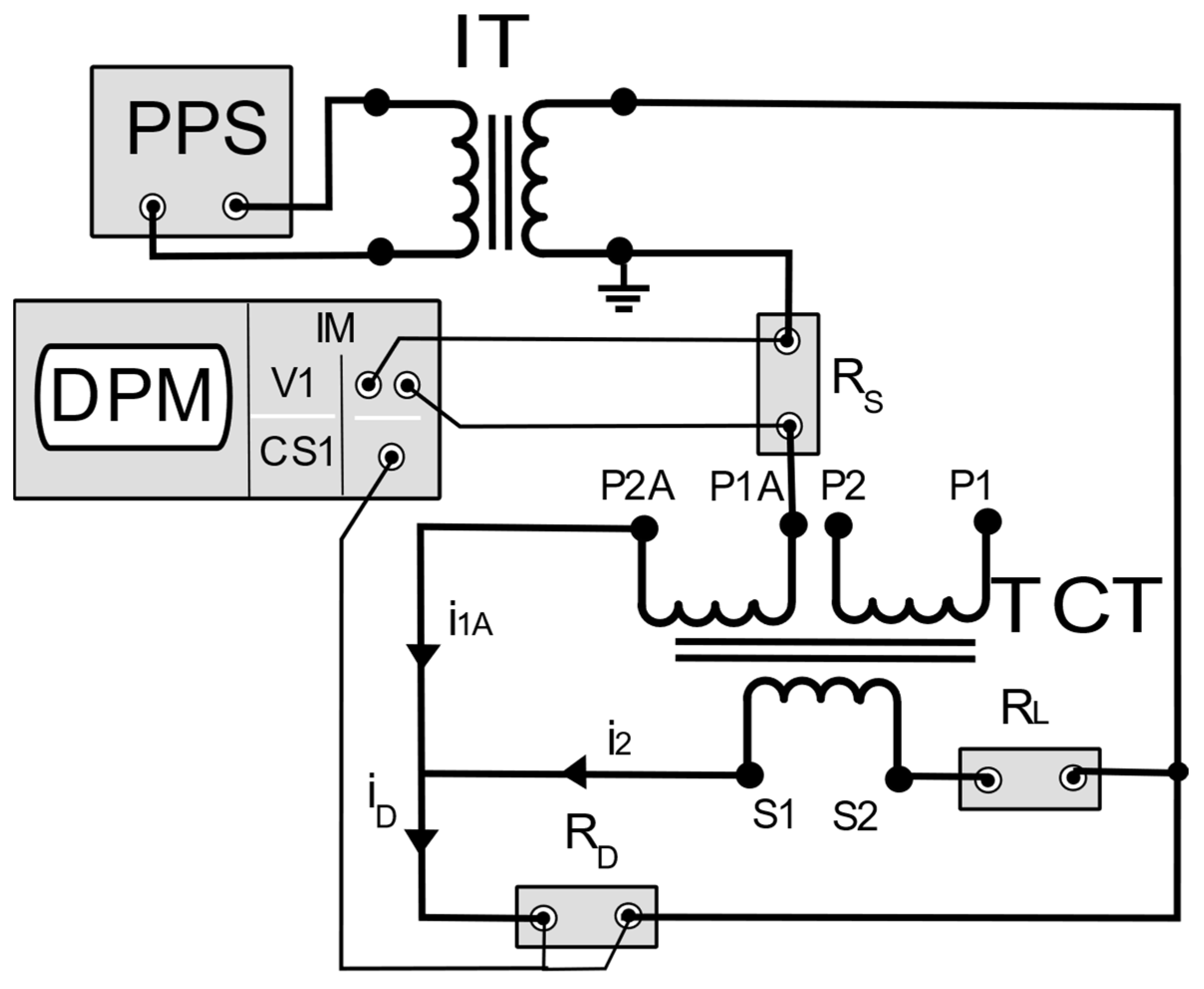
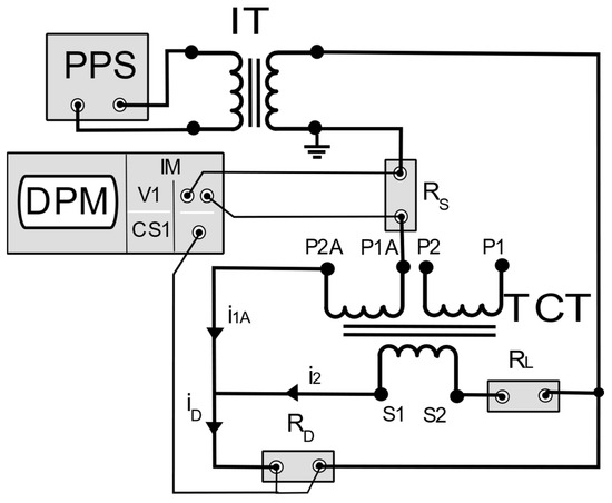
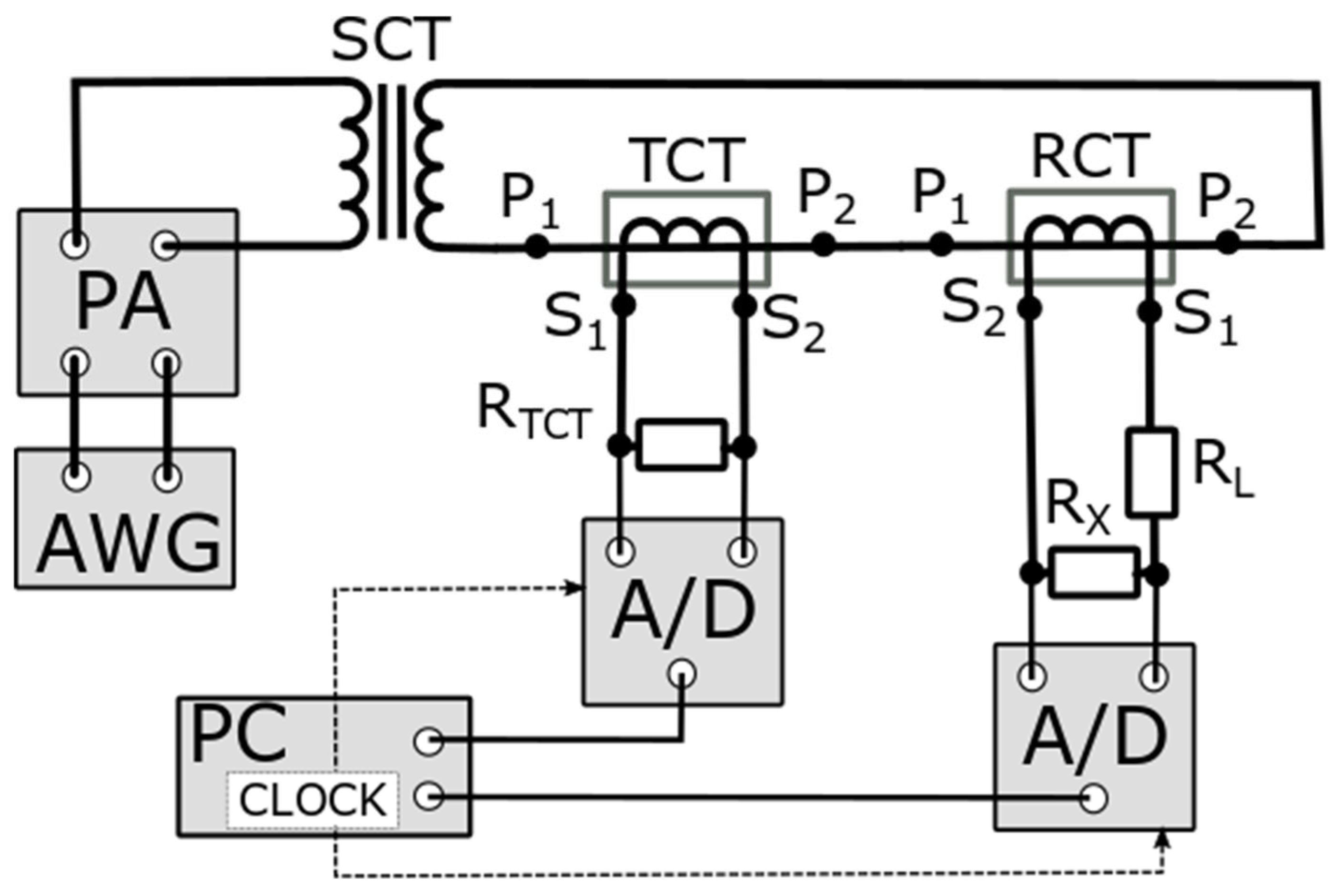
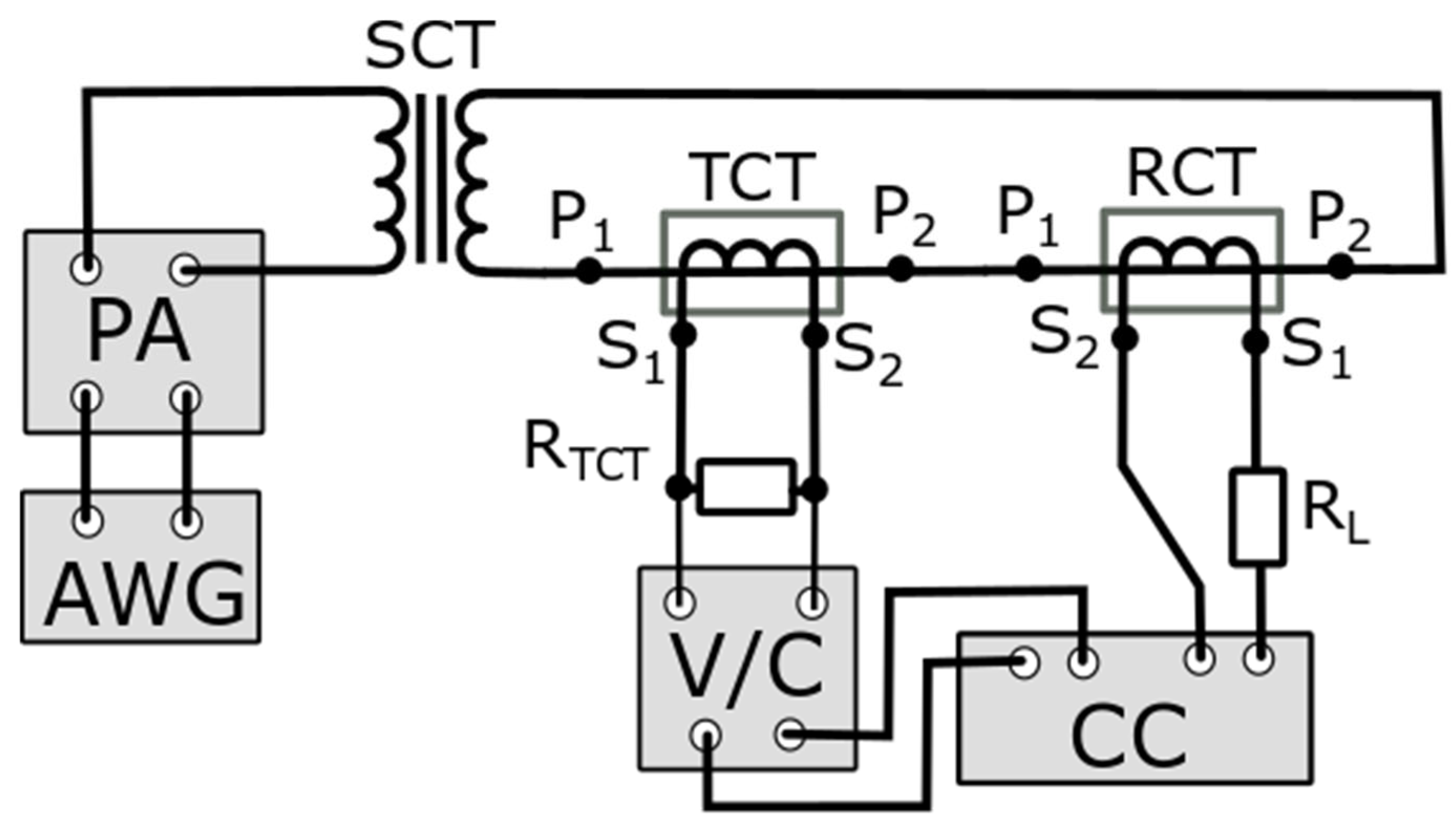
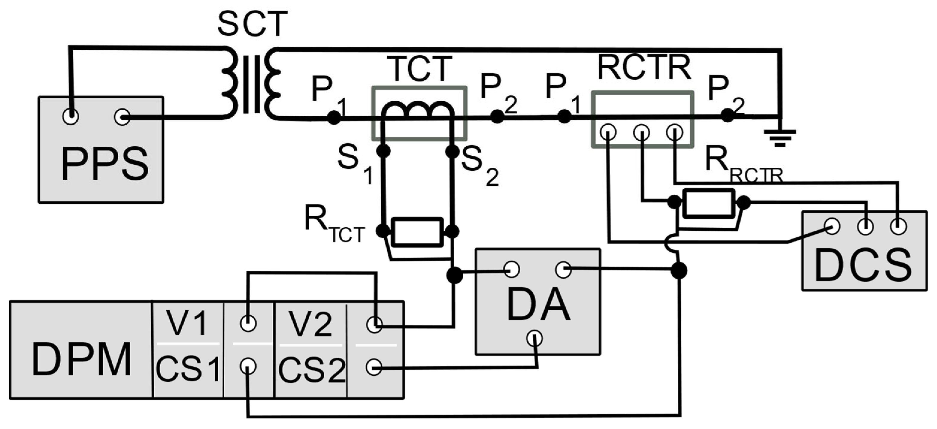
5. Measuring Setups for Evaluation of the Transformation Accuracy of Distorted Currents by Inductive CTs
6. Conclusions
Author Contributions
Funding
Institutional Review Board Statement
Informed Consent Statement
Data Availability Statement
Conflicts of Interest
Abbreviations
| ψURhk | phase angle of an hk harmonic on current shunt R in relation to its main harmonic, |
| ψURVDhk | phase angle of an hk harmonic of the output voltage of RVD in relation to its main harmonic, |
| ψURVDhk | phase angle of an hk harmonic of the output voltage of RCTR in relation to its main harmonic, |
| ψUVDhk | phase angle of an hk harmonic on the secondary winding of TVT in relation to its main harmonic, |
| A/D | analogue-to-digital converter, |
| AWG | arbitrary waveform generator, |
| BFF | blocking filter of fundamental harmonic, |
| BFH | blocking filter of higher harmonic, |
| CC | current comparator, |
| CVD | capacitor voltage divider, |
| DA | differential amplifier, |
| DAQ | data acquisition board, |
| DCS | direct current supply, |
| DPM | digital power meter, |
| fh | frequency of higher harmonic |
| i2 | instantaneous value of the tested CT secondary current; |
| i2r | instantaneous value of the RCT secondary current, |
| iD | instantaneous value of the differential current between the TCT and RCT secondary currents, |
| LFP | low pass filter, |
| LiA | lock-in amplifier, |
| ME | measuring equipment (class A power quality meter), |
| PA | power amplifier, |
| PC | personal computer, |
| PFF | pass filter for fundamental harmonic, |
| PFH | pass filter for higher harmonic, |
| RCT | reference current transformer, |
| RCTR | reference current transducer, |
| R | current shunt, |
| RD | current shunt used to measure instantaneous value of the differential current, |
| RL | load of secondary winding, |
| RS | current shunt used to measure the instantaneous value of RCT secondary current, |
| RTCT | rated load of the secondary winding of the TCT, |
| RTVT | rated load of the secondary winding of the TVT, |
| RVD | reference voltage divider, |
| RVT | reference voltage transformer, |
| Rx | shunt used to adjust the voltage at the input of the LiA, |
| SCT | step-up current transformer, |
| SFH | source of fundamental harmonic, |
| SVT | step-up voltage transformer, |
| TA | transconductance amplifier, |
| TCT | tested current transformer, |
| TVT | tested voltage transformer, |
| UDAhk | RMS values of an hk higher harmonic in the output voltage of the DA, |
| URCTRhk | RMS values of an hk harmonic in the output voltage of the RCTR, |
| URhk | RMS values of an hk harmonic in current shunt R, |
| URVDhk | RMS values of an hk harmonic in the output voltage of the RVD, |
| UVDhk | RMS values of an hk harmonic in the output voltage of the RVD, |
| V/C | voltage/current converter, |
| VA | voltage amplifier, |
| φRVDDAhk | phase angle of an hk harmonic in the output voltage of the DA in relation to the hk harmonic in the reference voltage from the RVD |
References
- Kaczmarek, M.L.; Stano, E. Application of the inductive high current testing transformer for supplying of the measuring circuit with distorted current. IET Electr. Power Appl. 2019, 13, 1310–1317. [Google Scholar] [CrossRef]
- Kaczmarek, M.; Kaczmarek, P.; Stano, E. The Performance of the High-Current Transformer during Operation in the Wide Frequencies Range. Energies 2022, 15, 7208. [Google Scholar] [CrossRef]
- Stano, E.; Kaczmarek, M. Wideband self-calibration method of inductive cts and verification of determined values of current and phase errors at harmonics for transformation of distorted current. Sensors 2020, 20, 2167. [Google Scholar] [CrossRef]
- Stano, E.; Kaczmarek, P.; Kaczmarek, M. Understanding the Frequency Characteristics of Current Error and Phase Displacement of the Corrected Inductive Current Transformer. Energies 2022, 15, 5436. [Google Scholar] [CrossRef]
- Stano, E.; Kaczmarek, P.; Kaczmarek, M. Why Should We Test the Wideband Transformation Accuracy of Inductive Current Transformers? Energies 2022, 15, 5737. [Google Scholar] [CrossRef]
- Kaczmarek, M.; Kaczmarek, P.; Stano, E. The Effect of the Load Power Factor of the Inductive CTs Secondary Winding on Its Distorted Current’s Harmonics Transformation Accuracy. Energies 2022, 15, 6258. [Google Scholar] [CrossRef]
- Kaczmarek, M.; Kaczmarek, P.; Stano, E. Evaluation of the Current Shunt Influence on the Determined Wideband Accuracy of Inductive Current Transformers. Energies 2022, 15, 6840. [Google Scholar] [CrossRef]
- Stano, E. The Method to Determine the Turns Ratio Correction of the Inductive Current Transformer. Energies 2021, 14, 8602. [Google Scholar] [CrossRef]
- Mingotti, A.; Peretto, L.; Tinarelli, R. A Smart Frequency Domain-Based Modeling Procedure of Rogowski Coil for Power Systems Applications. IEEE Trans. Instrum. Meas. 2020, 69, 6748–6755. [Google Scholar] [CrossRef]
- Kaczmarek, M.; Szczęsny, A.; Stano, E. Operation of the Electronic Current Transformer for Transformation of Distorted Current Higher Harmonics. Energies 2022, 15, 4368. [Google Scholar] [CrossRef]
- Bassan, F.R.; Rosolem, J.B.; Floridia, C.; Aires, B.N.; Peres, R.; Aprea, J.F.; Nascimento, C.A.M.; Fruett, F. Power-over-fiber LPIT for voltage and current measurements in the medium voltage distribution networks. Sensors 2021, 21, 547. [Google Scholar] [CrossRef]
- Mingotti, A.; Peretto, L.; Tinarelli, R.; Angioni, A.; Monti, A.; Ponci, F. A simple calibration procedure for an LPIT plus PMU system under off-nominal conditions. Energies 2019, 12, 4645. [Google Scholar] [CrossRef]
- Mingotti, A.; Costa, F.; Peretto, L.; Tinarelli, R. Accuracy Type Test for Rogowski Coils Subjected to Distorted Signals, Temperature, Humidity, and Position Variations. Sensors 2022, 22, 1397. [Google Scholar] [CrossRef] [PubMed]
- Cataliotti, A.; Cosentino, V.; Crotti, G.; Giordano, D.; Modarres, M.; Di Cara, D.; Tinè, G.; Gallo, D.; Landi, C.; Luiso, M. Metrological performances of voltage and current instrument transformers in harmonics measurements. In Proceedings of the I2MTC 2018—2018 IEEE International Instrumentation and Measurement Technology Conference: Discovering New Horizons in Instrumentation and Measurement, Houston, TX, USA, 14–17 May 2018; pp. 1–6. [Google Scholar]
- Crotti, G.; D’Avanzo, G.; Letizia, P.S.; Luiso, M. Measuring Harmonics with Inductive Voltage Transformers in Presence of Subharmonics. IEEE Trans. Instrum. Meas. 2021, 70, 1–13. [Google Scholar] [CrossRef]
- Kaczmarek, M.; Stano, E. Why should we test the wideband transformation accuracy of medium voltage inductive voltage transformers? Energies 2021, 14, 4432. [Google Scholar] [CrossRef]
- Crotti, G.; D’Avanzo, G.; Giordano, D.; Letizia, P.S.; Luiso, M. Extended SINDICOMP: Characterizing MV Voltage Transformers with Sine Waves. Energies 2021, 14, 1715. [Google Scholar] [CrossRef]
- Letizia, P.S.; Signorino, D.; Crotti, G. Impact of DC Transient Disturbances on Harmonic Performance of Voltage Transformers for AC Railway Applications. Sensors 2022, 22, 2270. [Google Scholar] [CrossRef]
- Crotti, G.; Chen, Y.; Çayci, H.; D’Avanzo, G.; Landi, C.; Letizia, P.S.; Luiso, M.; Mohns, E.; Muñoz, F.; Styblikova, R.; et al. How Instrument Transformers Influence Power Quality Measurements: A Proposal of Accuracy Verification Tests. Sensors 2022, 22, 5847. [Google Scholar] [CrossRef]
- Kaczmarek, M.; Stano, E. Measuring system for testing the transformation accuracy of harmonics of distorted voltage by medium voltage instrument transformers. Measurement 2021, 181, 109628. [Google Scholar] [CrossRef]
- Faifer, M.; Laurano, C.; Ottoboni, R.; Toscani, S.; Zanoni, M.; Crotti, G.; Giordano, D.; Barbieri, L.; Gondola, M.; Mazza, P. Overcoming Frequency Response Measurements of Voltage Transformers: An Approach Based on Quasi-Sinusoidal Volterra Models. IEEE Trans. Instrum. Meas. 2019, 68, 2800–2807. [Google Scholar] [CrossRef]
- Castello, P.; Laurano, C.; Muscas, C.; Pegoraro, P.A.; Toscani, S.; Zanoni, M. Harmonic Synchrophasors Measurement Algorithms with Embedded Compensation of Voltage Transformer Frequency Response. IEEE Trans. Instrum. Meas. 2021, 70, 9001310. [Google Scholar] [CrossRef]
- Faifer, M.; Laurano, C.; Ottoboni, R.; Toscani, S.; Zanoni, M. Harmonic Distortion Compensation in Voltage Transformers for Improved Power Quality Measurements. IEEE Trans. Instrum. Meas. 2019, 68, 3823–3830. [Google Scholar] [CrossRef]
- Draxler, K.; Styblikova, R. Using instrument transformers in a wider frequency range. In Proceedings of the Conference Record—IEEE Instrumentation and Measurement Technology Conference, Hangzhou, China, 10–12 May 2011; pp. 1207–1210. [Google Scholar]
- Draxler, K.; Styblikova, R. Calibration of instrument current transformers at low currents using lock-in amplifier. In Proceedings of the International Conference on Applied Electronics (AE), Pilsen, Czech Republic, 5–6 September 2017; pp. 18–21. [Google Scholar] [CrossRef]
- Bauer, J.; Ripka, P.; Draxler, K.; Styblikova, R. Demagnetization of current transformers using PWM burden. IEEE Trans. Magn. 2015, 51, 1–4. [Google Scholar] [CrossRef]
- Hong, Y.Y.; Wei, D.W. Compensation of distorted secondary current caused by saturation and remanence in a current transformer. IEEE Trans. Power Deliv. 2010, 25, 47–54. [Google Scholar] [CrossRef]
- Draxler, K.; Hlavacek, J.; Styblikova, R. Calibration of Instrument Current Transformer Test Sets. In Proceedings of the International Conference on Applied Electronics (AE), Pilsen, Czech Republic, 10–11 September 2019. [Google Scholar] [CrossRef]
- Kaczmarek, M.; Stano, E. The Influence of the 3rd Harmonic of the Distorted Primary Current on the Self-Generation of the Inductive Current Transformers. IEEE Access 2022, 10, 55876–55887. [Google Scholar] [CrossRef]
- Filipović-Grčić, D.; Filipović-Grčić, B.; Krajtner, D. Frequency response and harmonic distortion testing of inductive voltage transformer used for power quality measurements. Procedia Eng. 2017, 202, 159–167. [Google Scholar] [CrossRef]
- Kaczmarek, M.; Stano, E. Application of the Sinusoidal Voltage for Detection of the Resonance in Inductive Voltage Transformers. Energies 2021, 14, 7047. [Google Scholar] [CrossRef]
- Kaczmarek, M.; Stano, E. Proposal for extension of routine tests of the inductive current transformers to evaluation of transformation accuracy of higher harmonics. Int. J. Electr. Power Energy Syst. 2019, 113, 842–849. [Google Scholar] [CrossRef]
- Crotti, G.; Giordano, D.; D’Avanzo, G.; Letizia, P.S.; Luiso, M. A New Industry-Oriented Technique for the Wideband Characterization of Voltage Transformers. Meas. J. Int. Meas. Confed. 2021, 182, 109674. [Google Scholar] [CrossRef]
- IEC 61869-1; Ins. Trans.—General Requirements. IEC: Geneva, Switzerland, 2007.
- IEC 61869-3; Ins. Trans.—Additional Requirements for Voltage Transformers. IEC: Geneva, Switzerland, 2011.
- IEC 61869-2; Ins. Trans.—Additional Requirements for Current Transformers. IEC: Geneva, Switzerland, 2012.
- IEEE C57.13-2016; IEEE Standard Requirements for Instrument Transformers. IEEE: Piscataway, NJ, USA, 2016.
- IEC 61869-6; Inst. Transf.—Additional General Requirements for Low-Power Instrument Transformers. IEC: Geneva, Switzerland, 2016.
- Cataliotti, A.; Cosentino, V.; Crotti, G.; Femine, A.D.; Di Cara, D.; Gallo, D.; Giordano, D.; Landi, C.; Luiso, M.; Modarres, M.; et al. Compensation of Nonlinearity of Voltage and Current Instrument Transformers. IEEE Trans. Instrum. Meas. 2019, 68, 1322–1332. [Google Scholar] [CrossRef]
- IEC 61869-103; Inst. Transf.—The Use of Instrument Transformers for Power Quality Measurement. IEC: Geneva, Switzerland, 2010.
- IEC 61869-11; Ins. Trans.—Additional Requirements for Low Power Passive Voltage Transformers. IEC: Geneva, Switzerland, 2017.
- Kaczmarek, M. Two Channels Opto-Isolation Circuit for Measurements of the Differential Voltage of Voltage Transformers and Dividers. Energies 2022, 15, 2694. [Google Scholar] [CrossRef]
- Kaczmarek, M. Development and application of the differential voltage to single-ended voltage converter to determine the composite error of voltage transformers and dividers for transformation of sinusoidal and distorted voltages. Meas. J. Int. Meas. Confed. 2017, 101, 53–61. [Google Scholar] [CrossRef]
- Mohns, E.; Fricke, S.; Pauling, F. An AC power amplifier for testing instrument transformer test equipment. In Proceedings of the Conference on Precision Electromagnetic Measurements (CPEM 2016), Ottawa, ON, Canada, 10–15 July 2016; pp. 5–6. [Google Scholar] [CrossRef]
- Crotti, G.; D’Avanzo, G.; Landi, C.; Letizia, P.S.; Luiso, M. Evaluation of Voltage Transformers’ Accuracy in Harmonic and Interharmonic Measurement. IEEE Open J. Instrum. Meas. 2022, 1, 1–10. [Google Scholar] [CrossRef]
- Crotti, G.; Gallo, D.; Giordano, D.; Landi, C.; Luiso, M.; Modarres, M.; Zucca, M. Frequency Compliance of MV Voltage Sensors for Smart Grid Application. IEEE Sens. J. 2017, 17, 7621–7629. [Google Scholar] [CrossRef]
- Faifer, M.; Laurano, C.; Ottoboni, R.; Toscani, S.; Zanoni, M. Characterization of voltage instrument transformers under nonsinusoidal conditions based on the best linear approximation. IEEE Trans. Instrum. Meas. 2018, 67, 2392–2400. [Google Scholar] [CrossRef]
- Faifer, M.; Ferrero, A.; Laurano, C.; Ottoboni, R.; Toscani, S.; Zanoni, M. An Innovative Approach to Express Uncertainty Introduced by Voltage Transformers. IEEE Trans. Instrum. Meas. 2020, 69, 6696–6703. [Google Scholar] [CrossRef]
- Chen, Y.; Mohns, E.; Seckelmann, M.; De Rose, S. Traceable calibration system for non-conventional current sensors with analogue or digital output. In Proceedings of the AMPS 2021—2021 11th IEEE International Workshop on Applied Measurements for Power Systems, Cagliari, Italy, 29 September–1 October 2021. [Google Scholar]
- Brodecki, D.; Stano, E.; Andrychowicz, M.; Kaczmarek, P. Emc of wideband power sources. Energies 2021, 14, 1457. [Google Scholar] [CrossRef]
- Kaczmarek, M.; Kaczmarek, P. Comparison of the wideband power sources used to supply step-up current transformers for generation of distorted currents. Energies 2020, 13, 1849. [Google Scholar] [CrossRef]
- Kaczmarek, M.; Stano, E. Nonlinearity of Magnetic Core in Evaluation of Current and Phase Errors of Transformation of Higher Harmonics of Distorted Current by Inductive Current Transformers. IEEE Access 2020, 8, 118885–118898. [Google Scholar] [CrossRef]
- Cristaldi, L.; Faifer, M.; Laurano, C.; Ottoboni, R.; Toscani, S.; Zanoni, M. A Low-Cost Generator for Testing and Calibrating Current Transformers. IEEE Trans. Instrum. Meas. 2019, 68, 2792–2799. [Google Scholar] [CrossRef]
- Mingotti, A.; Peretto, L.; Bartolomei, L.; Cavaliere, D.; Tinarelli, R. Are inductive current transformers performance really affected by actual distorted network conditions? An experimental case study. Sensors 2020, 20, 927. [Google Scholar] [CrossRef] [PubMed]















| Accuracy Class | Current Error [%] | Phase Displacement [°] | ||||
|---|---|---|---|---|---|---|
| 0.1 ≤ fh < 1 | 1 ≤ fh < 1.5 | 1.5 ≤ fh < 3 | 0.1 ≤ fh < 1 | 1 ≤ fh < 1.5 | 1.5 ≤ fh < 3 | |
| 0.1 | ±0.4 | ±0.8 | ±1.2 | ±0.25 | ±0.5 | ±1.0 |
| 0.2; 0.2 S | ±0.75 | ±1.5 | ±3 | ±0.5 | ±1.0 | ±2.0 |
| 0.5; 0.5 S | ±1.5 | ±3 | ±6 | ±1.5 | ±3.0 | ±6.0 |
| Accuracy Class | Voltage Error [%] | Phase Displacement [°] | ||||
|---|---|---|---|---|---|---|
| 0.1 ≤ fh < 1 | 1 ≤ fh < 1.5 | 1.5 ≤ fh < 3 | 0.1 ≤ fh < 1 | 1 ≤ fh < 1.5 | 1.5 ≤ fh < 3 | |
| 0.1 | ±0.1 | ±0.2 | ±0.4 | ±0.25 | ±0.5 | ±1.0 |
| 0.2 | ±0.2 | ±0.4 | ±0.8 | ±0.5 | ±1.0 | ±2.0 |
| 0.5 | ±0.5 | ±1 | ±2 | ±1.5 | ±3.0 | ±6.0 |
Disclaimer/Publisher’s Note: The statements, opinions and data contained in all publications are solely those of the individual author(s) and contributor(s) and not of MDPI and/or the editor(s). MDPI and/or the editor(s) disclaim responsibility for any injury to people or property resulting from any ideas, methods, instructions or products referred to in the content. |
© 2023 by the authors. Licensee MDPI, Basel, Switzerland. This article is an open access article distributed under the terms and conditions of the Creative Commons Attribution (CC BY) license (https://creativecommons.org/licenses/by/4.0/).
Share and Cite
Kaczmarek, M.; Stano, E. Review of Measuring Methods, Setups and Conditions for Evaluation of the Inductive Instrument Transformers Accuracy for Transformation of Distorted Waveforms. Energies 2023, 16, 4360. https://doi.org/10.3390/en16114360
Kaczmarek M, Stano E. Review of Measuring Methods, Setups and Conditions for Evaluation of the Inductive Instrument Transformers Accuracy for Transformation of Distorted Waveforms. Energies. 2023; 16(11):4360. https://doi.org/10.3390/en16114360
Chicago/Turabian StyleKaczmarek, Michal, and Ernest Stano. 2023. "Review of Measuring Methods, Setups and Conditions for Evaluation of the Inductive Instrument Transformers Accuracy for Transformation of Distorted Waveforms" Energies 16, no. 11: 4360. https://doi.org/10.3390/en16114360
APA StyleKaczmarek, M., & Stano, E. (2023). Review of Measuring Methods, Setups and Conditions for Evaluation of the Inductive Instrument Transformers Accuracy for Transformation of Distorted Waveforms. Energies, 16(11), 4360. https://doi.org/10.3390/en16114360

