Research on Legal Promotion Mechanism of Biomass Energy Development under “Carbon Peaking and Carbon Neutrality” Targets in China
Abstract
1. Introduction
1.1. Background
1.2. Literature Reviews
2. The Latest Development Practices in Foreign Countries
2.1. The United States
2.2. Brazil
2.3. The Swedish
2.4. Comparison between Foreign Biomass Energy System and China
3. Prospect Analysis of Biomass Energy in China
4. Current Situation of Biomass Energy System in China
4.1. Basic Legal System
4.2. Development Planning System
4.3. Financial Incentive System
4.3.1. Based on Subsidies
4.3.2. Tax Incentives
4.3.3. Development Fund
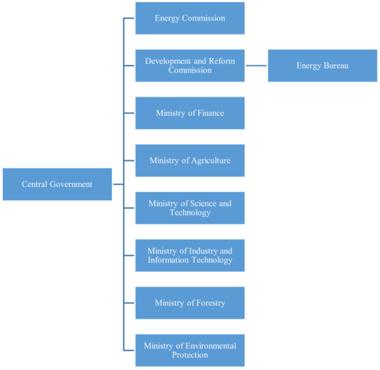
4.4. Administrative Management System
5. Defects of China’s Biomass Energy System
5.1. The Inadequacy of the Legal System
5.1.1. Lack of Legal Principles
5.1.2. Legal Rules Are Few and Ineffective
5.1.3. Lack of Regulations for Skills and Talents
5.2. Flaws in the Policy Support System
5.2.1. The Subsidy Intensity Is Small and the Subsidy Target Is Not Comprehensive
5.2.2. The Range of Tax Incentives Is Small
5.2.3. Policies Are Fragmented and Not Systematic
5.3. Deficiencies in the Management System
5.3.1. The Mechanism of Strategic Management and Decision-Making Has Been Significantly Weakened
5.3.2. Management Functions Are Too Decentralized
5.3.3. Serious Management Discrimination
6. The Improvement Plan of China’s Biomass Energy System
6.1. In the Legislative Level to Improve the Proposal
6.1.1. Formulating the Law on the Development and Promotion of Biomass Energy
6.1.2. Detailed Rules for the Implementation of the Law on the Development and Promotion of Symbiotic Material Energy among the Chinese People Will Be Promulgated
6.1.3. A Compulsory Licensing System for Green Ecological Patents Will Be Established
6.2. Suggestions on Policy Improvement
6.2.1. Establish a Trading Quota System for Green Certificates of Biomass Power Generation
6.2.2. Improve Tax Incentives
6.2.3. The 14th Five Year Plan for Biomass Energy Development Should Be Issued
6.3. Suggestions on Improvement of Administrative Management
7. Conclusions
Author Contributions
Funding
Data Availability Statement
Conflicts of Interest
References
- Xu, Z. On the legalization of energy strategy and energy planning. Shanghai Energy Sav. 2022, 6, 658–663. [Google Scholar]
- Songyi, P.; Cai, Z.; Yong, L.; Zhenhua, J.; Entao, L.; Ming, Y.; Hanlin, L. Major biological events and the formation and evolution of fossil energy—Also on the development of energy science under the framework of the earth system. Pet. Explor. Dev. 2021, 3, 498–509. [Google Scholar]
- Hao, H. The comparative advantage of biomass energy industry. Energy 2018, 8, 71–73. [Google Scholar]
- Lu, Z. The influence of “double carbon” goal on China’s renewable energy legislation and its countermeasures. North. Law 2022, 2, 16–26. [Google Scholar]
- Song, D.; Jiang, T.; Rao, C. Review of Policy Framework for the Development of Carbon Capture, Utilization and Storage in China. Int. J. Environ. Res. Public Health 2022, 19, 16853. [Google Scholar] [CrossRef]
- Yang, S.; Hu, S.; Li, W.; Zhang, C.; Song, D. Spatio-Temporal Nonstationary Effects of Impact Factors on Industrial Land Price in Industrializing Cities of China. Sustainability 2020, 12, 2792. [Google Scholar] [CrossRef]
- Junfeng, L. Present situation and prospect of biomass energy development in China. China Electr. Power Enterp. Manag. 2021, 1, 70–73. [Google Scholar]
- Zhaozhen, Z.; Lina, L.; Yapeng, Z.; Ziji, W.; Yixuan, W. Study on the change of Biomass Energy Policy in China: 2000–2019. China’s Popul. Resour. Environ. 2022, 1, 77–88. [Google Scholar]
- Shiyan, C.; Liping, K. International sustainable development policy of biomass energy and its enlightenment to China. J. Agric. Eng. 2017, 11, 1–10. [Google Scholar]
- Giljam, R.A. Towards a holistic approach in eu biomass regulation. J. Environ. Law 2016, 28, 95–124. [Google Scholar] [CrossRef]
- Jingzhu, Y.; Tong, Z. A review of research on biomass energy utilization technology and policy. China Energy 2018, 6, 16–20. [Google Scholar]
- Ning, L.; Chuan, S. Study on the present situation and Development Countermeasures of Poverty Alleviation of Rural Industry under the Strategy of Rural Revitalization—A case study of Biomass Energy Industry in Liquan County, Shaanxi Province. Bus. News 2020, 32, 3–7. [Google Scholar]
- Ming, S.; Yanqing, L.; Tao, S.; Feng, G.; Siyuan, L.; Xudong, Y. Clean and efficient use of biomass energy to assist regional carbon neutralization—A case study of Ruicheng County, Shanxi Province. Constr. Sci. Technol. 2022, 19, 54–58. [Google Scholar]
- Yong, S.; Yongcheng, J.; Yingkuan, W.; Jun, G.; Griffith, R.; Min, M. Distribution and utilization of biomass energy resources in the United States. World Agric. 2013, 10, 39–45. [Google Scholar]
- Taoqin, W. The development practice and experience of agricultural biomass energy industry in the United States and Brazil. World Agric. 2014, 11, 138–141. [Google Scholar]
- Yizhe, Z.; Jun, W.; Zhongping, L. Research on the development status and related policies of biomass energy industry in the United States. Glob. Technol. Econ. Outlook 2008, 12, 5–8. [Google Scholar]
- Xiliang, Z.; Li, Y.; Qimin, C.; Chenglong, Z. Foreign policies on the development and utilization of biomass energy. J. Agric. Eng. 2006, S1, 4–7. [Google Scholar]
- Yu, Z.; Song, Y. Study on the Sustainability of Biomass Energy Development in Brazil. Lat. Am. Stud. 2018, 3, 131–153. [Google Scholar]
- Zhiyu, H.; Hui, L.; Gang, D. Current supporting policies and technical directions in the field of biotechnology in Sweden. Glob. Sci. Technol. Econ. Outlook 2018, 3, 9–14. [Google Scholar]
- Yizhe, Z.; Jun, W.; Zhongping, L. Research on the development status and related policies of biomass energy industry in EU. China Sci. Technol. Invest. 2008, 11, 45–47. [Google Scholar]
- Yunfei, G.; Yi, X.; Yue, Z. Swedish Forestry Biomass Energy Industry Policy. World For. Res. 2014, 5, 81–84. [Google Scholar]
- Yiting, D. Steadily promote the diversified development of biomass energy. People’s Daily of China, 15 August 2022; p. 5. [Google Scholar]
- Ming, S. Present situation and challenge of development and utilization of biomass energy. Econ. Guide Sustain. Dev. 2022, 4, 48–49. [Google Scholar]
- Qian, C. On the Legislative purpose of China’s Energy Law and comment on Article 1 of the 2020 Energy Law (draft for soliciting opinions). China Environ. Manag. 2022, 1, 123–129. [Google Scholar]
- Jingming, L. A brief analysis of the present situation and development of the policy framework of biomass energy in China. Agric. Sci. Technol. Manag. 2008, 4, 11–14. [Google Scholar]
- Song, D.; Jia, B.; Jiao, H. Review of Renewable Energy Subsidy System in China. Energies 2022, 15, 7429. [Google Scholar] [CrossRef]
- Xuehui, Y. Comprehensive analysis of biomass energy policy in China. Sci. Technol. Ind. 2012, 5, 164–168. [Google Scholar]
- Meng, W.; Zhixiong, W.; Mei, Z.; Zhong, M.; Zimeng, Z. Policy research on promoting the development of biomass in China under the background of clean heating. Environ. Prot. 2020, 20, 60–63. [Google Scholar]
- Shen, L.; Liu, L.; Yao, Z.; Gang, L.; Lucas, M. Development potentials and policy options of biomass in china. Environ. Manag. 2010, 46, 539–554. [Google Scholar] [CrossRef]
- Bailing, Z.; Haibin, S. Foreign legislative policies to promote the development and utilization of biomass energy and its enlightenment to our country. World Environ. 2014, 5, 78–80. [Google Scholar]
- Song, D.; Liu, Y.; Qin, T.; Gu, H.; Cao, Y.; Shi, H. Overview of the Policy Instruments for Renewable Energy Development in China. Energies 2022, 15, 6513. [Google Scholar] [CrossRef]
- Xiaohua, Y. Research on legislation of economic incentive policy for renewable energy. J. Jiangsu Univ. (Soc. Sci. Ed.) 2016, 2, 7–14. [Google Scholar]
- Song, D.; Jiao, H.; Te Fan, C. Overview of the photovoltaic technology status and perspective in China. Renew. Sustain. Energy Rev. 2015, 48, 848–856. [Google Scholar] [CrossRef]
- Xiujuan, C. New energy vehicles are exempt from vehicle and vessel tax. Car Watch 2018, 9, 85. [Google Scholar]
- Song, D.; Pei, H.; Liu, Y.; Wei, H.; Yang, S.; Hu, S. Review on Legislative System of Photovoltaic Industry Development in China. Energies 2022, 15, 306. [Google Scholar] [CrossRef]
- Yan, Z.; Yue, M.; Sheng, C. Analysis on the Development path of Biomass Energy in China—From the perspective of contract energy management model. Adm. Law 2012, 3, 73–76. [Google Scholar]
- Kelly, D.; Guowei, R. Analysis on the perfection of Renewable Energy legal system in China—Take Biomass Energy as an example. J. Guangdong Radio TV Univ. 2013, 3, 44–47. [Google Scholar]
- Rui, C. On the role of legal principles in legislation and judicial practice. Study Theory 2010, 21, 64–65. [Google Scholar]
- Shouqiu, C. The present situation and development of renewable energy legislation in China. Zhongzhou Acad. J. 2012, 5, 71–75. [Google Scholar]
- Tianhua, Z. Policy analysis of promoting the development of biomass energy industry in China. Shang 2014, 3, 226–227. [Google Scholar]
- Shan, L. A brief analysis of the shortcomings and suggestions of the complementary mechanism of law and policy of renewable energy in China. Time Financ. 2015, 24, 185–186. [Google Scholar]
- Runmei, J. The State intellectual property Office issued the China Patent investigation report. China Quality News, 20 July 2022; p. 2. [Google Scholar]
- Jingming, L.; Yufang, S.; Xiaofu, C.; Yuejin, Z.; Baofen, L. Construction of China’s rural renewable energy standard system. J. Agric. Eng. 2005, 11, 164–167. [Google Scholar]
- Pu, W. Suggestions on the construction of tax support policy system for China’s new energy industry. Int. Bus. Account. 2017, 8, 50–54. [Google Scholar]
- Liu, H.; Song, D.; Kong, J.; Mu, Z.; Wang, X.; Jiang, Y.; Zhang, J. Complementarity Characteristics of Actual and Potential Evapotranspiration and Spatiotemporal Changes in Evapotranspiration Drought Index over Ningxia in the Upper Reaches of the Yellow River in China. Remote Sens. 2022, 14, 5953. [Google Scholar] [CrossRef]
- Jianning, Z. From administrative management to comprehensive management: The mode reform of energy management in our country. Adm. Law Res. 2010, 3, 62–68. [Google Scholar]
- Liu, H.; Song, D.; Kong, J.; Mu, Z.; Zhang, Q.; Wang, X. Spatiotemporal Variation in Actual Evapotranspiration and the Influencing Factors in Ningxia from 2001 to 2020. Int. J. Env. Res. Public Health 2022, 19, 12693. [Google Scholar] [CrossRef]
- Shengwei, T.; Haitao, L. Biomass energy industry and food security. Macroecon. Manag. 2011, 4, 30–33. [Google Scholar]
- Guoxing, X. The legal path for the development of renewable energy. Zhongzhou Acad. J. 2012, 5, 79–85. [Google Scholar]
- Zhang, Y.; Chu, Z.; Song, D. Review of the Law Popularizing Education on Administrative Compulsion in Response to Major Epidemic Situations in China. Sustainability 2022, 14, 6853. [Google Scholar] [CrossRef]
- Zonghui, L. On compulsory license of drug patent under the demand of public health. Chin. Invent. Pat. 2021, 8, 69–79. [Google Scholar]
- Ting, C. The construction of green certificate trading system for renewable energy from the perspective of comparative law. J. North China Electr. Power Univ. (Soc. Sci. Ed.) 2021, 4, 30–39. [Google Scholar]
- Junyi, S. An Analysis of China’s Green tax system under low-carbon economy. Guide Econ. Res. 2022, 10, 89–91. [Google Scholar]
- Feng, W.; Xin, X.; Jinxue, L. A study on the decoupling of China’s energy consumption and economic development. China Mark. 2010, 13, 69–71. [Google Scholar]






| Type | Year | Title |
|---|---|---|
| Laws | 1984 | Law of the People’s Republic of China on Forest |
| 1987 | Law of the People’s Republic of China on the Prevention and Control of Air Pollution | |
| 1993 | Agricultural Law of the People’s Republic of China | |
| 1995 | Electric Power Law of the People’s Republic of China | |
| 1997 | Energy Conservation Law of the People’s Republic of China | |
| 2002 | Cleaner Production Promotion Law of the People’s Republic of China | |
| 2005 | Renewable Energy Law of the People’s Republic of China | |
| 2008 | Circular Economy Promotion Law of the People’s Republic of China |
| Type | Year | Title |
|---|---|---|
| Development plan | 2007 | Development Plan of Agricultural Biomass Energy Industry (2007–2015) |
| 2007 | Medium and Long term Development Plan for Renewable Energy | |
| 2008 | “The 11th Five Year Plan for Renewable Energy Development” | |
| 2012 | The 12th Five Year Plan for Renewable Energy Development | |
| 2012 | The 12th Five Year Plan for Biomass Energy Development in China | |
| 2016 | 13th Five Year Plan for Renewable Energy Development | |
| 2016 | The 13th Five Year Plan for Biomass Energy Development in China | |
| 2022 | The Fourteenth Five Year Plan for Building a Modern Energy System | |
| 2022 | The 14th Five Year Plan for Renewable Energy Development |
| Type | Year | Title |
|---|---|---|
| Basic subsidies | 2006 | “Opinions on the Implementation of Finance and Tax Support Policies for the Development of Bioenergy and Biochemistry” |
| 2006 | “Trial Measures for the Management of Renewable Energy Power Generation Price and Cost Sharing” | |
| 2007 | “Interim Measures for the Administration of Subsidy Funds for Bioenergy and Biochemical Agricultural Raw Material Bases” | |
| 2007 | “Measures for Financial Management of Flexible Subsidies for Biofuel Ethanol” | |
| 2010 | “Notice on Improving the Price Policy of Agricultural and Forestry Biomass Power Generation” | |
| 2011 | “Interim Measures for the Administration of Construction Subsidy Funds in Green Energy Demonstration Counties” | |
| 2015 | “Notice on Financial Support Policies for the Promotion and Application of New Energy Vehicles in 2016–2020” | |
| 2016 | “Measures for the Administration of Full Guarantee Purchase of Renewable Energy Power Generation” | |
| Tax preference | 1993 | “Interim Regulations of the People’s Republic of China on Consumption Tax” |
| 2007 | “Enterprise Income Tax Law of the People’s Republic of China” | |
| 2007 | “Regulations for the Implementation of the Enterprise Income Tax Law of the People’s Republic of China” | |
| 2011 | “Vehicle and Vessel Tax Law of the People’s Republic of China” | |
| 2016 | “National key high-tech fields” | |
| 2018 | “Notice on Adjusting and Improving the VAT Policy for Resources Comprehensive Utilization Products and Services” | |
| 2018 | “Notice on Preferential Policies of Vehicle and Vessel Tax for Energy Saving and New Energy Vehicles and Vessels” | |
| Development funds | 2006 | “Interim Measures for the Management of Special Funds for Renewable Energy Development” (abolished) |
| 2011 | “Interim Measures for the Administration of Collection and Use of Renewable Energy Development Fund” | |
| 2012 | “Interim Measures for the Administration of Additional Subsidy Funds for Renewable Energy Price” (abolished) | |
| 2015 | “Interim Measures for the Management of Special Funds for Renewable Energy Development” | |
| 2020 | “Management Measures for Additional Funds of Renewable Energy Electricity Price” |
Disclaimer/Publisher’s Note: The statements, opinions and data contained in all publications are solely those of the individual author(s) and contributor(s) and not of MDPI and/or the editor(s). MDPI and/or the editor(s) disclaim responsibility for any injury to people or property resulting from any ideas, methods, instructions or products referred to in the content. |
© 2023 by the authors. Licensee MDPI, Basel, Switzerland. This article is an open access article distributed under the terms and conditions of the Creative Commons Attribution (CC BY) license (https://creativecommons.org/licenses/by/4.0/).
Share and Cite
Song, D.; Rui, J. Research on Legal Promotion Mechanism of Biomass Energy Development under “Carbon Peaking and Carbon Neutrality” Targets in China. Energies 2023, 16, 4361. https://doi.org/10.3390/en16114361
Song D, Rui J. Research on Legal Promotion Mechanism of Biomass Energy Development under “Carbon Peaking and Carbon Neutrality” Targets in China. Energies. 2023; 16(11):4361. https://doi.org/10.3390/en16114361
Chicago/Turabian StyleSong, Dongdong, and Jing Rui. 2023. "Research on Legal Promotion Mechanism of Biomass Energy Development under “Carbon Peaking and Carbon Neutrality” Targets in China" Energies 16, no. 11: 4361. https://doi.org/10.3390/en16114361
APA StyleSong, D., & Rui, J. (2023). Research on Legal Promotion Mechanism of Biomass Energy Development under “Carbon Peaking and Carbon Neutrality” Targets in China. Energies, 16(11), 4361. https://doi.org/10.3390/en16114361

