Design of IOT-Based Framework for Evaluation of Energy Efficiency in Power Transformers
Abstract
1. Introduction
2. Energy-Saving Opportunities
2.1. Efficiency Class
2.2. Oversizing
2.3. Power Factor
- 19% torque loss;
- 23% increased slip;
- 0.2–1% reduced speed;
- 5–10% increased current at full load;
- 10–15% increase in temperature;
- 1–3% loss of efficiency at full load.
2.4. Power Quality
3. Real-Time Loss Accounting Algorithm Methodology
- Rated power (SN);
- Rated voltage of primary winding (U1N);
- Rated voltage of secondary winding (U2N);
- Idle losses (P0);
- Load losses (PLL).
- Idle loss (P0);
- Load loss (PLL).
- Copper loss (PI2R);
- Stray Loss (PTSL).
- Eddy current losses (PEC);
- Other Stray losses (POSL).
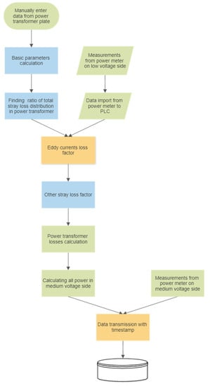
4. Testing of the Developed Algorithm and Prototype
- PLC started to read measurements from the power analyzer.
- According to Equation (9), the eddy current loss factor is calculated.
- According to Equation (10), the other stray loss factor is calculated.
- Power losses are calculated according to Equation (12).
- The summation of calculated power loss and the measurement of load.
- Result of summation and measured power of medium voltage values with a timestamp are sent to the database.
- FPFCU is ON;
- FPFCU is OFF.
5. Results
6. Discussion
7. Conclusions
Author Contributions
Funding
Institutional Review Board Statement
Informed Consent Statement
Data Availability Statement
Conflicts of Interest
References
- Iyer, G.C.; Edmonds, J.A.; Fawcett, A.A.; Hultman, N.E.; Alsalam, J.; Asrar, G.R.; Calvin, K.V.; Clarke, L.E.; Creason, J.; Jeong, M.; et al. The contribution of Paris to limit global warming to 2 °C. Environ. Res. Lett. 2015, 10, 125002. [Google Scholar] [CrossRef]
- Climate Impacts in Europe, the JRC PESETA II Project. 2014. Available online: https://publications.jrc.ec.europa.eu/repository/handle/JRC87011 (accessed on 24 November 2022).
- Galvin, R. Policy pressure to retrofit Germany’s residential buildings to higher energy efficiency standards: A cost-effective way to reduce CO2 emissions? Build. Environ. 2023, 237, 110316. [Google Scholar] [CrossRef]
- Pomykala, A.; Szelag, A. Reduction of Power Consumption and CO2 Emissions as a Result of Putting into Service High-Speed Trains: Polish Case. Energies 2022, 15, 4206. [Google Scholar] [CrossRef]
- Tamboli, P.D.; Kulkarni, S.S.; Thosar, A.G. Energy Efficiency in Manufacturing Industry and Analysis of Industrial Motors. In Proceedings of the 2020 4th International Conference on Electronics, Communication and Aerospace Technology (ICECA), Coimbatore, India, 5–7 November 2020; pp. 170–175. [Google Scholar] [CrossRef]
- National Energy Conservation Agency. Energijos Vartojimo Efektyvumas. Available online: www.ena.lt/energijos-vartojimo-efektyvumas/ (accessed on 7 December 2022).
- Market Data|Nord Pool. Available online: https://www.nordpoolgroup.com/en/Market-data1/Dayahead/Area-Prices/LT/Yearly/?view=table (accessed on 12 May 2023).
- Driving down energy costs: A new report says energy efficiency is the best way for industries to cut spending and reduce emissions right now. Pit Quarry 2023, 115, 46.
- Zhang, J.; Zhang, Y.; Chen, S.; Gong, S. How to reduce energy consumption by energy audits and energy management: The case of province Jilin in China. In Proceedings of the 2011 Proceedings of PICMET ‘11: Technology Management in the Energy Smart World (PICMET), Portland, OR, USA, 31 July–4 August 2011; pp. 1–5. [Google Scholar]
- Nguyen, V.; Nguyen, N.; Schumacher, B.; Tran, T. Practical Application of Plan–Do–Check–Act Cycle for Quality Improvement of Sustainable Packaging: A Case Study. Appl. Sci. 2020, 10, 6332. [Google Scholar] [CrossRef]
- Al Momani, D.; Al Turk, Y.; Abuashour, M.I.; Khalid, H.M.; Muyeen, S.; Sweidan, T.O.; Said, Z.; Hasanuzzaman, M. Energy saving potential analysis applying factory scale energy audit—A case study of food production. Heliyon 2023, 9, e14216. [Google Scholar] [CrossRef] [PubMed]
- Stamenić, M.; Jankes, G.; Tanasić, N.; Trninić, M.; Simonović, T. Energy audit as a tool for improving overal energy efficiency in Serbian industrial sector. In Proceedings of the 2012 2nd International Symposium on Environment Friendly Energies and Applications, London, UK, 25–27 June 2012; pp. 118–122. [Google Scholar] [CrossRef]
- Sulistyanto, M.P.T.; Pranata, K.B. Preliminary study of utilizing Internet of Things for monitoring energy use in building to support energy audit process. In Proceedings of the 2017 4th International Conference on Computer Applications and Information Processing Technology (CAIPT), Kuta Bali, Indonesia, 8–10 August 2017; pp. 1–7. [Google Scholar] [CrossRef]
- Akhtar, T.; Rehman, A.U.; Jamil, M.; Gilani, S.O. Impact of an Energy Monitoring System on the Energy Efficiency of an Automobile Factory: A Case Study. Energies 2020, 13, 2577. [Google Scholar] [CrossRef]
- McElholm, M.; Harkin, J.; Razaq, A.; Maguire, L. Case study: Impact of auxiliary energy in manufacturing operations. In Proceedings of the 2018 2nd International Symposium on Small-scale Intelligent Manufacturing Systems (SIMS), Cavan, Ireland, 16–18 April 2018; pp. 1–6. [Google Scholar] [CrossRef]
- Maheepala, D.C.; Nayanajith, R.M.N.; Somarathna, M.W.R.P.; Bandara, R.A.A.M.; Hemapala, K.T.M.U. Designing an Energy Monitoring, Analysing and Solution Providing System for Energy Auditing. In Proceedings of the 2018 Fourth International Conference on Advances in Electrical, Electronics, Information, Communication and Bio-Informatics (AEEICB), Chennai, India, 27–28 February 2018; pp. 1–5. [Google Scholar] [CrossRef]
- Jiang, L.-M.; Meng, J.-X.; Yin, Z.-D.; Dong, Y.-X.; Zhang, J. Research on additional loss of line and transformer in low voltage distribution network under the disturbance of power quality. In Proceedings of the 2018 International Conference on Advanced Mechatronic Systems (ICAMechS), Zhengzhou, China, 30 August–2 September 2018; pp. 364–369. [Google Scholar] [CrossRef]
- Taher, M.A.; Kamel, S.; Ali, Z.M. K-Factor and transformer losses calculations under harmonics. In Proceedings of the 2016 Eighteenth International Middle East Power Systems Conference (MEPCON), Cairo, Egypt, 27–29 December 2016; pp. 753–758. [Google Scholar] [CrossRef]
- Jiang, W.; Cheng, J.; Zhou, Z.; Huang, B.; Zhao, Z. Research on harmonics liability division considering the influence of user harmonics on economic loss. Energy Rep. 2023, 9, 1569–1577. [Google Scholar] [CrossRef]
- Thango, B.A.; Jordaan, J.A.; Nnachi, A.F. Effects of Current Harmonics on Maximum Loading Capability for Solar Power Plant Transformers. In Proceedings of the 2020 International SAUPEC/RobMech/PRASA Conference, Cape Town, South Africa, 29–31 January 2020; pp. 1–5. [Google Scholar] [CrossRef]
- Rinas, I.W.; Suartika, I.M.; Pemayun, A.A.M. Analysis of the increase of transformer power losses due to the operation of unbalanced nonlinier loads. J. Electr. Electron. Inform. 2018, 2, 38. [Google Scholar] [CrossRef]
- Thango, B.A.; Jordaan, J.A.; Nnachi, A.F. Contemplation of Harmonic Currents Loading on Large-Scale Photovoltaic Transformers. In Proceedings of the 2020 6th IEEE International Energy Conference (ENERGYCon), Tunis, Tunisia, 28 September–1 October 2020; pp. 479–483. [Google Scholar] [CrossRef]
- Shadab, S.; Revati, G.; Wagh, S.R.; Singh, N.M. Finite-time parameter estimation for an online monitoring of transformer: A system identification perspective. Int. J. Electr. Power Energy Syst. 2023, 145, 108639. [Google Scholar] [CrossRef]
- Hu, W.; Guo, Q.; Wang, W.; Wang, W.; Song, S. Loss reduction strategy and evaluation system based on reasonable line loss interval of transformer area. Appl. Energy 2022, 306, 118123. [Google Scholar] [CrossRef]
- Tavarov, S.S.; Zicmane, I.; Beryozkina, S.; Praveenkumar, S.; Safaraliev, M.; Shonazarova, S. Evaluation of the Operating Modes of the Urban Electric Networks in Dushanbe City, Tajikistan. Inventions 2022, 7, 107. [Google Scholar] [CrossRef]
- Rahat, O.; Saniei, M.; Seifossadat, S.G. Modeling and new tuning of the distribution transformer-integrated passive power filter and its effects on the transformer performance and network power quality. Electr. Power Syst. Res. 2023, 214, 108844. [Google Scholar] [CrossRef]
- Owosuhi, A.; Hamam, Y.; Munda, J. Maximizing the Integration of a Battery Energy Storage System–Photovoltaic Distributed Generation for Power System Harmonic Reduction: An Overview. Energies 2023, 16, 2549. [Google Scholar] [CrossRef]
- Gómez, J.S.; Navas-Fonseca, A.; Flores-Bahamonde, F.; Tarisciotti, L.; Garcia, C.; Nuñez, F.; Rodriguez, J.; Cipriano, A.Z. Predictive Control for Current Distortion Mitigation in Mining Power Grids. Appl. Sci. 2023, 13, 3523. [Google Scholar] [CrossRef]
- Paul, W.; Scholand, M. Energy PROPHET II: The Potential for Global Energy Savings from High-Efficiency Distribution Transformers; Waide Strategic Efficiency Limited and N14 Energy Limited: Manchester, UK, 2014. [Google Scholar]
- Yuan, W.; Yuan, X.; Xu, L.; Zhang, C.; Ma, X. Harmonic Loss Analysis of Low-Voltage Distribution Network Integrated with Distributed Photovoltaic. Sustainability 2023, 15, 4334. [Google Scholar] [CrossRef]
- Wang, Y.; Li, L.; Wu, D.; Yuan, X. Real-time dynamic energy efficiency evaluation and analysis of industrial processes based on multi-objective state transition algorithm with reference vector. Can. J. Chem. Eng. 2022, 100, S121–S140. [Google Scholar] [CrossRef]
- Bantras, T.; Ćuk, V.; Cobben, J.F.G.; Kling, W.L. Estimation and classification of power losses DUE to reduced Power Quality. In Proceedings of the 2012 IEEE Power and Energy Society General Meeting, San Diego, CA, USA, 22–26 July 2012; pp. 1–6. [Google Scholar] [CrossRef]
- Shaked, D.; Holdengreber, E. Efficiency Improvement of an Electric-Grid Transformer Using the Diamagnetism Characteristics of a Bulk Superconductor. Energies 2022, 15, 7146. [Google Scholar] [CrossRef]
- De Almeida, A.T.; Ferreira, F.J.T.E.; Fong, J. Perspectives on Electric Motor Market Transformation for a Net Zero Carbon Economy. Energies 2023, 16, 1248. [Google Scholar] [CrossRef]
- De Almeida, A.; Santos, B.; Martins, F. Energy-efficient distribution transformers in Europe: Impact of Ecodesign regulation. Energy Effic. 2016, 9, 401–424. [Google Scholar] [CrossRef]
- Dems, M.; Komeza, K.; Szulakowski, J.; Kubiak, W. Increase the Efficiency of an Induction Motor Feed from Inverter for Low Frequencies by Combining Design and Control Improvements. Energies 2022, 15, 530. [Google Scholar] [CrossRef]
- Aguiar, V.P.B.; Pontes, R.S.T.; Ferreira, F.J.T.E. Technical and Economic Evaluation of Efficiency Improvement after Rewinding in Low-Power Induction Motors: A Brazilian Case. Energies 2018, 11, 1701. [Google Scholar] [CrossRef]
- Elektros Energetikos Infrastruktūros Energijos. Available online: https://enmin.lrv.lt/uploads/enmin/documents/files/Veikla/Veiklos%20sritys/energijos-naudojimo-efektyvumas/EVE-priemoniu-diegimas-Civitta-2015.pdf (accessed on 7 December 2022).
- Energy Saving Opportunities—Motors. Available online: http://www.electrical-installation.org/enw/index.php?oldid=12752&title=Energy_saving_opportunities_-_Motors (accessed on 18 November 2022).
- Thirugnanasambandam, M.; Hasanuzzaman, M.; Saidur, R.; Ali, M.; Rajakarunakaran, S.; Devaraj, D.; Rahim, N. Analysis of electrical motors load factors and energy savings in an Indian cement industry. Energy 2011, 36, 4307–4314. [Google Scholar] [CrossRef]
- Why Improve the Power Factor? Available online: https://www.electrical-installation.org/enwiki/Why_improve_the_power_factor%3F (accessed on 18 November 2022).
- Kostic, M. Effects of Voltage Quality on Induction Motors’ Efficient Energy Usage. In Induction Motors—Modelling and Control; InTech: London, UK, 2012. [Google Scholar] [CrossRef]
- Savina, N.; Myasoedov, Y.V.; Myasoedova, L.A. Influence of Quality of the Electric Energy on Reliability of Electrical Supply Systems. In Proceedings of the 2018 International Multi-Conference on Industrial Engineering and Modern Technologies (FarEastCon), Vladivostok, Russia, 3–4 October 2018; pp. 1–5. [Google Scholar] [CrossRef]
- Fakhrian, A.; Ganji, B.; Mohammadi, H.R.; Samet, H. De-rating of Transformers under Non-sinusoidal Loads: Modeling and Analysis. In Proceedings of the 2019 IEEE International Conference on Environment and Electrical Engineering and 2019 IEEE Industrial and Commercial Power Systems Europe (EEEIC/I&CPS Europe), Genova, Italy, 11–14 June 2019; pp. 1–5. [Google Scholar] [CrossRef]
- Kovernikova, L.I. Resonance Modes at Harmonics Frequencies in Electrical Networks. E3S Web Conf. 2020, 209, 07006. [Google Scholar] [CrossRef]
- Chaphekar, S.N.; Mohite, R.A.; Dharme, A. Energy monitoring by energy audit and supply side management. In Proceedings of the 2015 International Conference on Energy Systems and Applications, Pune, India, 30 October–1 November 2015; pp. 178–183. [Google Scholar] [CrossRef]
- Orsag, P.; Kocman, S.; Otypka, J. Impact of mains power quality on operation characteristics of induction motor. In Proceedings of the 2014 14th International Conference on Environment and Electrical Engineering, Krakow, Poland, 10–12 May 2014; pp. 382–385. [Google Scholar] [CrossRef]
- Donolo, P.; Pezzani, M.; Bossio, G.; Quispe, E.C.; Valencia, D.; Sousa, V. Impact of Voltage Waveform on the Losses and Performance of Energy Efficiency Induction Motors. In Proceedings of the 2018 IEEE ANDESCON, Cali, Colombia, 22–24 August 2018; pp. 1–4. [Google Scholar] [CrossRef]
- Donolo, P.D.; Pezzani, C.M.; Bossio, G.R.; De Angelo, C.H.; Donolo, M.A. Derating of Induction Motors Due to Power Quality Issues Considering the Motor Efficiency Class. IEEE Trans. Ind. Appl. 2020, 56, 961–969. [Google Scholar] [CrossRef]
- Li, P.; Li, G.; Xu, Y.; Yao, S. Methods Comparation and Simulation of Transformer Harmonic Losses. In Proceedings of the 2010 Asia-Pacific Power and Energy Engineering Conference, Chengdu, China, 28–31 March 2010; pp. 1–4. [Google Scholar] [CrossRef]
- IEEE Std C57.110™-2018. IEEE Recommended Practice for Establishing Liquid-Immersed and Dry-Type Power and Distribution Transformer Capability when Supplying Nonsinusoidal Load Currents. IEEE: Piscataway, NJ, USA, 2018; pp. 1–68. [CrossRef]
- Plienis, M.; Deveikis, T.; Jonaitis, A.; Peftitsis, D. Research of current harmonics’ impact on energy losses in distribution power transformers. In Proceedings of the 2021 IEEE 62nd International Scientific Conference on Power and Electrical Engineering of Riga Technical University (RTUCON), Riga, Latvia, 15–17 November 2021; pp. 1–7. [Google Scholar] [CrossRef]
- Sharifian, M.; Faiz, J.; Fakheri, S.; Zraatparvar, A. Derating of distribution transformers for non-sinusoidal load currents using finite element method. In Proceedings of the 10th IEEE International Conference on Electronics, Circuits and Systems ICECS 2003, Sharjah, United Arab Emirates, 14–17 December 2003; Volume 2, pp. 754–757. [Google Scholar] [CrossRef]
- Pramono, W.B.; Wijaya, F.D.; Hadi, S.P.; Wahyudi, M.S.; Indarto, A. Designing Power Transformer Using Particle Swarm Optimization with Respect to Transformer Noise, Weight, and Losses. Designs 2023, 7, 31. [Google Scholar] [CrossRef]









| Rated Phase Voltage of the Primary Winding, V | Rated Current of the Primary Winding, A | Transformation Coefficient | Rated Current of Secondary Winding, A | |
|---|---|---|---|---|
| Symbol | k | |||
| Formula |
| Short-Circuit Voltage, V | Short-Circuit Impedance, Ω | Short-Circuit Active Resistance, Ω | Idle Reactive Resistance, Ω | |
|---|---|---|---|---|
| Symbol | ||||
| Formula |
| Active Resistance of the Primary Winding, Ω | Reactive Resistance of the Primary Winding, Ω | Active Resistance of the Secondary Winding, Ω | Reactive Resistance of the Secondary Winding, Ω | |
|---|---|---|---|---|
| Symbol | ||||
| Formula |
| Power, kVA | Eddy Current Losses PEC-N | Other Stray Losses, % | |
|---|---|---|---|
| LV Side (PEC_LV), % | HV Side (PEC_LV), % | ||
| ≤300 | 55 | 5 | 40 |
| >300 ≤1000 | 40 | 10 | 50 |
| >1000 ≤3000 | 20 | 10 | 70 |
| >3000 | 25 | 15 | 60 |
| Rated Power of Transformer, kVA | Rated Primary Voltage, kV | Rated Secondary Voltage, kV | Idle Losses, kW | Short-Circuit Losses, kW | Idle Current, % | Short-Circuit Voltage, % |
|---|---|---|---|---|---|---|
| SN | U1N | U2N | ΔP0 | ΔPk | i0 | uk |
| 1000 | 10.5 | 0.4 | 2.64 | 11.2 | 1.39 | 5.79 |
Disclaimer/Publisher’s Note: The statements, opinions and data contained in all publications are solely those of the individual author(s) and contributor(s) and not of MDPI and/or the editor(s). MDPI and/or the editor(s) disclaim responsibility for any injury to people or property resulting from any ideas, methods, instructions or products referred to in the content. |
© 2023 by the authors. Licensee MDPI, Basel, Switzerland. This article is an open access article distributed under the terms and conditions of the Creative Commons Attribution (CC BY) license (https://creativecommons.org/licenses/by/4.0/).
Share and Cite
Plienis, M.; Deveikis, T.; Jonaitis, A.; Gudžius, S. Design of IOT-Based Framework for Evaluation of Energy Efficiency in Power Transformers. Energies 2023, 16, 4358. https://doi.org/10.3390/en16114358
Plienis M, Deveikis T, Jonaitis A, Gudžius S. Design of IOT-Based Framework for Evaluation of Energy Efficiency in Power Transformers. Energies. 2023; 16(11):4358. https://doi.org/10.3390/en16114358
Chicago/Turabian StylePlienis, Mantas, Tomas Deveikis, Audrius Jonaitis, and Saulius Gudžius. 2023. "Design of IOT-Based Framework for Evaluation of Energy Efficiency in Power Transformers" Energies 16, no. 11: 4358. https://doi.org/10.3390/en16114358
APA StylePlienis, M., Deveikis, T., Jonaitis, A., & Gudžius, S. (2023). Design of IOT-Based Framework for Evaluation of Energy Efficiency in Power Transformers. Energies, 16(11), 4358. https://doi.org/10.3390/en16114358

