Renewable Energy-Based Energy-Efficient Off-Grid Base Stations for Heterogeneous Network
Abstract
1. Introduction
- A novel off-grid hybrid solar PV/BG system is proposed for operating an LTE HetNet in a rural area with reliable services.
- An energy sharing model through an external low loss resistive power line is proposed for the HetNet cellular environment that ensures the reliability and efficient utilization of RESs.
- A resource scheduling algorithm is proposed for the NRT and specifically IoT applications that achieve a large amount of power-savings through permissible delay in comparison with the existing model.
- HOMER optimization software is used to obtain optimal system architecture of the proposed framework and to perform the energy yield analysis, cost analysis and carbon footprint analysis.
- A Monte-Carlo-based simulation is used to evaluate the model in terms of throughput and energy efficiency under different bandwidths (BWs), allowing the possibility of dynamic traffic demand, inter-cell interference, and shadow fading.
2. System Architecture and Mathematical Modeling
2.1. Solar PV Panel
2.2. Biomass Generator
2.3. Battery Bank
2.4. Reliability Analysis
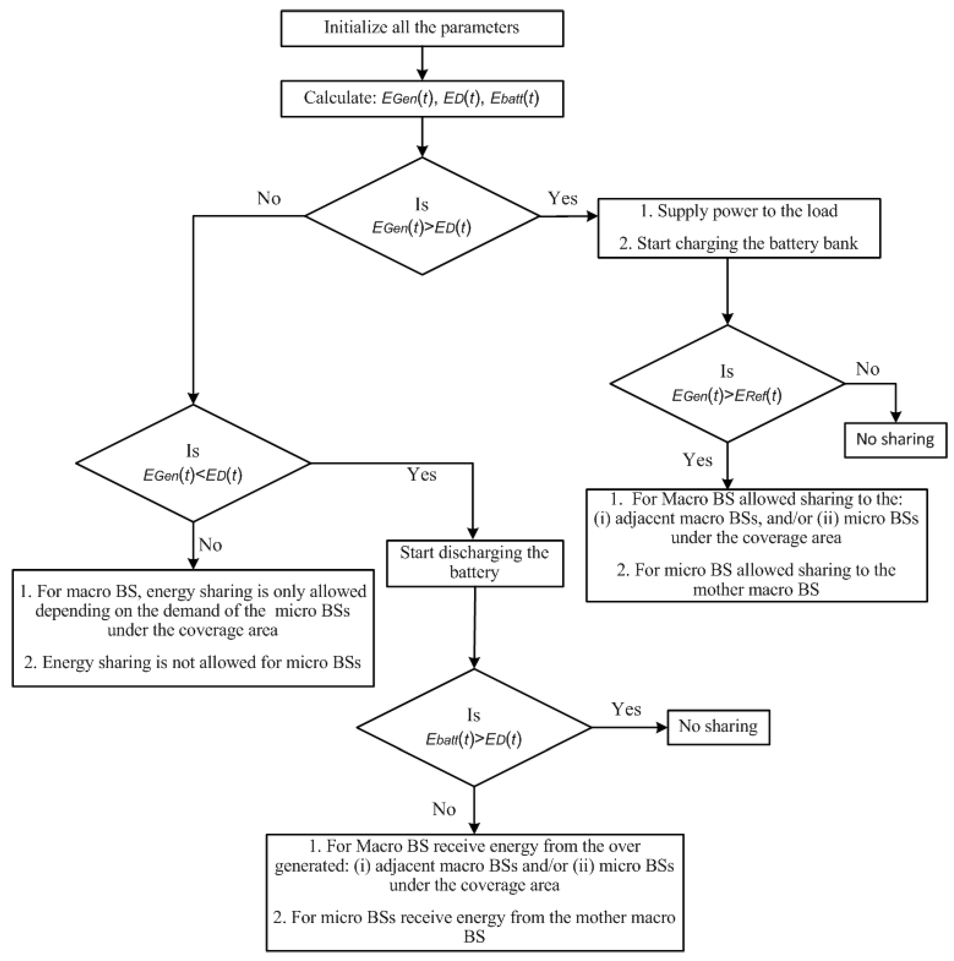
2.5. Energy-Sharing Model
2.6. Throughput and Energy Efficiency Model
2.7. Mathematical Model of Costs
2.8. Problem Formulation and Optimization
2.9. Resource Scheduling Algorithm
| Algorithm 1 Algorithm for the communication between the ith NRT application-based device and BS |
| 1: Initialize: , , , , , , , , , , and 2: for //k is the number of total users 3: while //data transfer request is present between i user and BS 4: Start data transfer () 5: update 6: enable inactivity timer () 7: if && //more data to transmit within the inactivity timer 8: Go to Step 3 9: else 10: enable 11: for 12: for 13: if && 14: Go to Step 3 15: else 16: 17: for 18: if && 19: Go to Step 3 20: else 21: 22: |
2.9.1. Edrx (Extended Discontinuous Reception) Model
2.9.2. Psm (Power Saving Mode)
| Algorithm 2 Algorithm for the communication between ith IoT device and BS |
| 1: Initialize: , , , , , , , , , , , , and 2: for 3: while 4: Start data transfer () 5: update 6: enable inactivity timer () 7: if && 8: Go to Step 3 9: else 10: enable 11: for j=1:N 12: check in every interval 13: if 14: Go to Step 3 15: else 16: j=j+1 17: check in every interval 18: if && 19: Go to Step 3 20: else 21: Continue () 22: enable Power Saving Mode ( 23: if 24: Go to Step 3 25: else 26: Continue ( 27: |
3. System Configurations and Mathematical Model
3.1. System Configurations
3.1.1. Solar PV
3.1.2. BG
3.1.3. Battery
3.2. Simulation Setup for HOMER and Resource Scheduling
4. Results’ Analysis
4.1. Optimization Standard
4.2. Energy Generation and Consumption
4.3. Economic
4.4. Energy Sharing
4.5. Energy Efficiency
4.6. Power Saving Issue for NRT and IoT Devices
4.7. Carbon Footprints
4.8. Feasibility Analysis
5. Conclusions
Directions for Further Research
- Developing a prototype system to ensure the effectiveness of the hybrid solar PV/H/ FC-based green mobile communication.
- Developing a generic algorithm and control system for sharing green energy across surrounding BSs and industry/power grid by maximizing the use of renewable energy in the heterogeneous cellular networks.
- Developing a cell zooming technique for running the heterogeneous cellular networks based on the amount of green energy generated and the rate of incoming traffic.
- For enhancing energy efficiency performance, the renewable energy cooperation of cloud radio access network (C-RAN) heterogeneous networks paradigm may be examined.
- For a better compromise between data rate and fairness, an efficient resource and energy scheduling technique can be implemented.
Author Contributions
Funding
Data Availability Statement
Conflicts of Interest
References
- Alsharif, M.H. Techno-Economic Evaluation of a Stand-Alone Power System Based on Solar Power/Batteries for Global System for Mobile Communications Base Stations. Energies 2017, 10, 392. [Google Scholar] [CrossRef]
- Ericsson Mobility Report 2020. Available online: https://www.ericsson.com/4adc87/assets/local/mobility-report/documents/2020/november-2020-ericsson-mobility-report.pdf (accessed on 5 February 2021).
- World’s Leading Mobile Operators to Disclose Climate Impacts as Part of New GSMA-Led Climate Action Roadmap. Available online: https://www.gsma.com/latinamerica/worlds-leading-mobile-operators-to-disclose-climate-impacts-as\-part-of-newgsma-led-climate-action-roadmap/ (accessed on 25 January 2021).
- World Energy Consumption. Available online: https://en.wikipedia.org/wiki/World_energy_consumption (accessed on 25 January 2021).
- World Energy Outlook 2020. Available online: https://www.iea.org/reports/world-energy-outlook-2020 (accessed on 9 February 2021).
- Our World in Data. 2016. Available online: https://ourworldindata.org/grapher/years-of-fossil-fuel-reserves-left?time=earliest.latest (accessed on 28 January 2021).
- Dutta, S.; Geiger, T.; Lanvin, B. The Global Information Technology Report: ICTs for Inclusive Growth; World Economic Forum: Geneva, Switzerland, 2015. [Google Scholar]
- Hossain, M.S.; Jahid, A.; Ziaul Islam, K.; Alsharif, M.H.; Rahman, M.F. Multi-Objective Optimum Design of Hybrid Renewable Energy System for Sustainable Energy Supply to a Green Cellular Networks. Sustainability 2020, 12, 3536. [Google Scholar] [CrossRef]
- Chamola, V.; Sikdar, B. Solar powered cellular base stations: Current scenario, issues and proposed solutions. IEEE Commun. Mag. 2016, 54, 108–114. [Google Scholar] [CrossRef]
- Ismail, M.; Zhuang, W.; Serpedin, E.; Qaraqe, K. A Survey on Green Mobile Networking: From The Perspectives of Network Operators and Mobile Users. IEEE Commun. Surv. Tutor. 2015, 17, 1535–1556. [Google Scholar] [CrossRef]
- Share of Rural Population in Bangladesh from 2009 to 2018. Available online: https://www.statista.com/statistics/760934/bangladesh-share-of-rural-population/#:~:text=In%202018%2C%20approximately%2063.37%20percent,were%20residing%20in%20rural%20areas (accessed on 4 February 2021).
- Bangladesh Increases Rural Access to Electricity Five-Fold in Two Decades. Available online: https://www.dhakatribune.com/bangladesh/power-energy/2019/04/21/bangladesh-increases-rural-access-to-electricity-five-fold-\in-\two-decades#:~:text=Rural%20areas%20in%20Bhutan%2C%20Pakistan,India%20(78%20percent).%E2%80%9D” (accessed on 28 January 2021).
- Mobile Phone Subscribers in Bangladesh October. 2021. Available online: http://www.btrc.gov.bd/content/mobile-phone-subscribers-bangladesh-october-2021, (accessed on 28 December 2021).
- Achieving Mobile-Enabled Digital Inclusion in Bangladesh. Available online: https://www.gsma.com/mobilefordevelopment/resources/achieving-mobile-enabled-digital-inclusion-in-bangladesh/ (accessed on 28 December 2021).
- Mobile Network Experience Report July 2021. Available online: https://www.opensignal.com/reports/2021/07/bangladesh/mobile-network-experience (accessed on 28 December 2021).
- Extending the Grid: Bangladesh Market Analysis. Available online: http://www.gsma.com/mobilefordevelopment/wp-content/uploads/2013/03/GPM-MarketAnalysis-Bangladesh.pdf (accessed on 28 December 2021).
- Alsharif, M.H.; Kim, J.; Kim, J.H. Green and sustainable cellular base stations: An overview and future research directions. Energies 2017, 10, 587. [Google Scholar] [CrossRef]
- Hossain, M.S.; Jahid, A.; Rahman, M.F. Dynamic Load Management Framework for Off-Grid Base Stations with Hybrid Power Supply. In Proceedings of the 2018 4th International Conference on Electrical Engineering and Information Communication Technology (iCEEiCT), Dhaka, Bangladesh, 13–15 September 2018; pp. 336–341. [Google Scholar] [CrossRef]
- Dhall, R.; Agrawal, H. An Improved Energy Efficient Duty Cycling Algorithm for IoT based Precision Agriculture. Procedia Comput. Sci. 2018, 141, 135–142. [Google Scholar] [CrossRef]
- Halder, P.; Paul, N.; Joardder, M.; Sarker, M. Energy scarcity and potential of renewable energy in Bangladesh. Renew. Sustain. Energy Rev. 2015, 51, 1636–1649. [Google Scholar] [CrossRef]
- Alam Hossain Mondal, M.; Sadrul Islam, A. Potential and viability of grid-connected solar PV system in Bangladesh. Renew. Energy 2011, 36, 1869–1874. [Google Scholar] [CrossRef]
- Huda, A.; Mekhilef, S.; Ahsan, A. Biomass energy in Bangladesh: Current status and prospects. Renew. Sustain. Energy Rev. 2014, 30, 504–517. [Google Scholar] [CrossRef]
- Jahid, A.; Hossain, M.S. Feasibility analysis of solar powered base stations for sustainable heterogeneous networks. In Proceedings of the 2017 IEEE Region 10 Humanitarian Technology Conference (R10-HTC), Dhaka, Bangladesh, 21–23 December 2017; pp. 686–690. [Google Scholar] [CrossRef]
- Almasoud, A.; Gandayh, H.M. Future of solar energy in Saudi Arabia. J. King Saud-Univ.-Eng. Sci. 2015, 27, 153–157. [Google Scholar] [CrossRef]
- Jahid, A.; Islam, M.S.; Hossain, M.S.; Hossain, M.E.; Monju, M.K.H.; Hossain, M.F. Toward Energy Efficiency Aware Renewable Energy Management in Green Cellular Networks With Joint Coordination. IEEE Access 2019, 7, 75782–75797. [Google Scholar] [CrossRef]
- Alsharif, M.; Nordin, R.; Ismail, M. Energy optimisation of hybrid off-grid system for remote telecommunication base station deployment in Malaysia. J. Wirel. Com. Netw. 2015, 64, 1–15. [Google Scholar] [CrossRef]
- Hossain, M.; Rahman, M.F. Hybrid solar PV/Biomass powered energy efficient remote cellular base stations. Int. J. Renew. Energy Res. (IJRER) 2020, 10, 329–342. [Google Scholar]
- Hossain, M.S.; Ziaul Islam, K.; Jahid, A.; Rahman, K.M.; Ahmed, S.; Alsharif, M.H. Renewable Energy-Aware Sustainable Cellular Networks with Load Balancing and Energy-Sharing Technique. Sustainability 2020, 12, 9340. [Google Scholar] [CrossRef]
- Jahid, A.; Monju, M.K.H.; Hossain, M.E.; Hossain, M.F. Renewable Energy Assisted Cost Aware Sustainable Off-Grid Base Stations With Energy Cooperation. IEEE Access 2018, 6, 60900–60920. [Google Scholar] [CrossRef]
- Ahmed, F.; Naeem, M.; Ejaz, W.; Iqbal, M.; Anpalagan, A.; Kim, H.S. Renewable Energy Assisted Traffic Aware Cellular Base Station Energy Cooperation. Energies 2018, 11, 99. [Google Scholar] [CrossRef]
- Al-Ghussain, L.; Samu, R.; Taylan, O.; Fahrioglu, M. Sizing renewable energy systems with energy storage systems in microgrids for maximum cost-efficient utilization of renewable energy resources. Sustain. Cities Soc. 2020, 55, 102059. [Google Scholar] [CrossRef]
- E-plus, Nokia Siemens Networks Build Germany First Offgrid Base Station. 2011. Available online: http://www.nokiasiemensnetworks.com (accessed on 5 February 2021).
- Farooq, M.J.; Ghazzai, H.; Kadri, A.; ElSawy, H.; Alouini, M. A Hybrid Energy Sharing Framework for Green Cellular Networks. IEEE Trans. Commun. 2017, 65, 918–934. [Google Scholar] [CrossRef]
- Chia, Y.; Sun, S.; Zhang, R. Energy Cooperation in Cellular Networks with Renewable Powered Base Stations. IEEE Trans. Wirel. Commun. 2014, 13, 6996–7010. [Google Scholar] [CrossRef]
- Jahid, A.; Ahmad, A.S.; Hossain, M.F. Energy efficient BS Cooperation in DPS CoMP based cellular networks with hybrid power supply. In Proceedings of the 2016 19th International Conference on Computer and Information Technology (ICCIT), Shenzhen, China, 18–19 April 2016; pp. 93–98. [Google Scholar] [CrossRef]
- Ugwoke, B.; Corgnati, S.; Leone, P.; Borchiellini, R.; Pearce, J. Low emissions analysis platform model for renewable energy: Community-scale case studies in Nigeria. Sustain. Cities Soc. 2021, 67, 102750. [Google Scholar] [CrossRef]
- Awad, H.; Gül, M. Optimisation of community shared solar application in energy efficient communities. Sustain. Cities Soc. 2018, 43, 221–237. [Google Scholar] [CrossRef]
- Kim, D.H.; Kim, H.S.; Lee, D.W. Packet scheduling algorithm for NRT service in wireless system supporting integrated services of RT and NRT applications. In Proceedings of the 2007 International Symposium on Communications and Information Technologies, Sydney, Australia, 17–19 October 2007; pp. 500–504. [Google Scholar] [CrossRef]
- Lin, Y.; Yue, G. Channel-Adapted and Buffer-Aware Packet Scheduling in LTE Wireless Communication System. In Proceedings of the 2008 4th International Conference on Wireless Communications, Networking and Mobile Computing, Dalian, China, 12–17 October 2008; pp. 1–4. [Google Scholar] [CrossRef]
- Ye, Y.; Wen, H.; Zhuo, Y.; Xu, S.; Wu, B. Energy efficient resource allocation in LTE-A. In Proceedings of the 2013 IEEE/CIC International Conference on Communications in China (ICCC), Xi’an, China, 12–14 August 2013; pp. 496–501. [Google Scholar] [CrossRef]
- Li, Q.; Hu, R.Q.; Qian, Y.; Wu, G. A proportional fair radio resource allocation for heterogeneous cellular networks with relays. In Proceedings of the 2012 IEEE Global Communications Conference (GLOBECOM), Anaheim, CA, USA, 3–7 December 2012; pp. 5457–5463. [Google Scholar] [CrossRef]
- Cicalò, S.; Tralli, V. Fair resource allocation with QoS support for the uplink of LTE systems. In Proceedings of the 2015 European Conference on Networks and Communications (EuCNC), Paris, France, 29 June–2 July 2015; pp. 180–184. [Google Scholar] [CrossRef]
- Sudheep, S.; Rebekka, B. Proportional equal throughput scheduler—A very fair scheduling approach in LTE downlink. In Proceedings of the International Conference on Information Communication and Embedded Systems (ICICES2014), Chennai, India, 27–28 February 2014; pp. 1–6. [Google Scholar] [CrossRef]
- Reddy, K.H.K.; Luhach, A.K.; Pradhan, B.; Dash, J.K.; Roy, D.S. A genetic algorithm for energy efficient fog layer resource management in context-aware smart cities. Sustain. Cities Soc. 2020, 63, 102428. [Google Scholar] [CrossRef]
- Zhou, L.; Xu, H.; Tian, H.; Gao, Y.; Du, L.; Chen, L. Performance Analysis of Power Saving Mechanism with Adjustable DRX Cycles in 3GPP LTE. In Proceedings of the 2008 IEEE 68th Vehicular Technology Conference, Calgary, Canada, 21–24 September 2008; pp. 1–5. [Google Scholar] [CrossRef]
- Wang, H.; Tseng, C.; Chen, G.; Kuo, F.; Ting, K. Power saving by LTE DRX mechanism using a mixture of short and long cycles. In Proceedings of the 2013 IEEE International Conference of IEEE Region 10 (TENCON 2013), Xi’an, China, 22–25 October 2013; pp. 1–6. [Google Scholar] [CrossRef]
- Fowler, S.; Bhamber, R.S.; Mellouk, A. Analysis of adjustable and fixed DRX mechanism for power saving in LTE/LTE-Advanced. In Proceedings of the 2012 IEEE International Conference on Communications (ICC), Ottawa, OT, Canada, 10–15 June 2012; pp. 1964–1969. [Google Scholar] [CrossRef]
- Jha, S.C.; Koç, A.T.; Vannithamby, R. Optimization of Discontinuous Reception (DRX) for Mobile Internet Applications over LTE. In Proceedings of the 2012 IEEE Vehicular Technology Conference (VTC Fall), Quebec City, QC, Canada, 3–6 September 2012; pp. 1–5. [Google Scholar] [CrossRef]
- Koc, A.T.; Jha, S.C.; Vannithamby, R.; Torlak, M. Optimizing DRX configuration to improve battery power saving and latency of active mobile applications over LTE-A network. In Proceedings of the 2013 IEEE Wireless Communications and Networking Conference (WCNC), Shanghai, China, 7–10 April 2013; pp. 568–573. [Google Scholar] [CrossRef]
- Liu, Y.; Huynh, M.; Mangla, A.; Ghosal, D. Performance analysis of adjustable discontinuous reception (DRX) mechanism in LTE network. In Proceedings of the 2014 23rd Wireless and Optical Communication Conference (WOCC), Newark, NJ, USA, 9–10 May 2014; pp. 1–6. [Google Scholar] [CrossRef]
- Rajesh, A.; Nakkeeran, R. Performance analysis of enhanced DRX mechanism in LTE networks. In Proceedings of the 2014 International Conference on Computer Communication and Informatics, Coimbatore, India, 3–5 January 2014; pp. 1–5. [Google Scholar] [CrossRef]
- Karthik, R.M.; Chakrapani, A. Practical algorithm for power efficient DRX configuration in next generation mobiles. In Proceedings of the 2013 Proceedings IEEE INFOCOM, Turin, Italy, 14–19 April 2013; pp. 1106–1114. [Google Scholar] [CrossRef]
- Andres-Maldonado, P.; Ameigeiras, P.; Prados-Garzon, J.; Navarro-Ortiz, J.; Lopez-Soler, J.M. Narrowband IoT Data Transmission Procedures for Massive Machine-Type Communications. IEEE Netw. 2017, 31, 8–15. [Google Scholar] [CrossRef]
- Sharp ND-250QCS (250W) Solar Panel. 2021. Available online: http://www.solardesigntool.com/components/module-panel-solar/Sharp/2260/ND-250QCS/specification-data-sheet.html?fbclid=IwAR3XENhPdn2wkIbCEqtc99AfBj75nhITmt7DLeYJYSy0Ol_19KB6iQDyrEI, (accessed on 14 February 2021).
- System Advisor Model (SAM). 2020. Available online: https://sam.nrel.gov/ (accessed on 5 February 2021).
- Alsharif, M.H.; Kim, J.; Kim, J.H. Energy Optimization Strategies for Eco-Friendly Cellular Base Stations. Energies 2018, 11, 1500. [Google Scholar] [CrossRef]
- Auer, G.; Blume, O.; Giannini, V. Energy Efficiency Analysis of the Reference Systems, Areas of Improvements and Target Breakdown. EARTH Project Report, Deliverable D2.3. 2012, pp. 1–68. Available online: https://cordis.europa.eu/docs/projects/cnect/3/247733/080/deliverables/001-EARTHWP2D23v2.pdf (accessed on 15 October 2022).
- Han, D.; Li, S.; Peng, Y.; Chen, Z. Energy sharing-based energy and user joint allocation method in heterogeneous network. IEEE Access 2020, 8, 37077–37086. [Google Scholar] [CrossRef]
- Solaris Technology Industry Inc. American Conductor Wire Size. 2020. Available online: https://www.solarisshop.com/content/AmericanWireGauge,ConductorSizeTable.pdf (accessed on 5 February 2021).
- 3GPP TS 23.203, “Policy and cHarging Control Architecture.” Rel. 12, v. 12.9.0. 2014. Available online: https://portal.3gpp.org/desktopmodules/Specifications/SpecificationDetails.aspx?specificationId=810 (accessed on 5 February 2021).
- Jin, S.; Qiao, D. Numerical Analysis of the Power Saving in 3GPP LTE Advanced Wireless Networks. IEEE Trans. Veh. Technol. 2012, 61, 1779–1785. [Google Scholar] [CrossRef]
- Hossain, M.S.; Jahid, A.; Islam, K.Z.; Rahman, M.F. Solar PV and Biomass Resources-Based Sustainable Energy Supply for Off-Grid Cellular Base Stations. IEEE Access 2020, 8, 53817–53840. [Google Scholar] [CrossRef]
- Islam, M.S.; Akhter, R.; Rahman, M.A. A thorough investigation on hybrid application of biomass gasifier and PV resources to meet energy needs for a northern rural off-grid region of Bangladesh: A potential solution to replicate in rural off-grid areas or not? Energy 2018, 145, 338–355. [Google Scholar] [CrossRef]
- Chauhan, A.; Saini, R. A review on Integrated Renewable Energy System based power generation for stand-alone applications: Configurations, storage options, sizing methodologies and control. Renew. Sustain. Energy Rev. 2014, 38, 99–120. [Google Scholar] [CrossRef]
- Auer, G.; Giannini, V.; Desset, C.; Godor, I.; Skillermark, P.; Olsson, M.; Imran, M.A.; Sabella, D.; Gonzalez, M.J.; Blume, O.; et al. How much energy is needed to run a wireless network? IEEE Wirel. Commun. 2011, 18, 40–49. [Google Scholar] [CrossRef]
- Holtkamp, H.; Auer, G.; Giannini, V.; Haas, H. A Parameterized Base Station Power Model. IEEE Commun. Lett. 2013, 17, 2033–2035. [Google Scholar] [CrossRef]
- Bangladesh Bank Monetary Policy. 2021. Available online: https://tradingeconomics.com/country-list/interestrate?continent=asia (accessed on 4 February 2021).
- Coordinated Multi-Point Operation for LTE Physical Layer Aspects. 2011. Available online: https://portal.3gpp.org/desktopmodules/Specifications/SpecificationDetails.aspx?specificationId=2498 (accessed on 7 October 2022).
- Halder, P.; Paul, N.; Beg, M. Assessment of biomass energy resources and related technologies practice in Bangladesh. Renew. Sustain. Energy Rev. 2014, 39, 444–460. [Google Scholar] [CrossRef]
- Jahid, A.; Monju, K.H.; Hossain, S.; Hossain, F. Hybrid power supply solutions for off-grid green wireless networks. Int. J. Green Energy 2019, 16, 12–33. [Google Scholar] [CrossRef]
- Jahid, A.; Islam, K.Z.; Hossain, M.S.; Hasan Monju, M.K.; Rahman, M.F. Performance Evaluation of Cloud Radio Access Network with Hybrid Power Supplies. In Proceedings of the 2019 International Conference on Sustainable Technologies for Industry 4.0 (STI), Dhaka, Bangladesh, 24–25 December 2019; pp. 1–5. [Google Scholar] [CrossRef]
- Alsharif, M.H. Comparative analysis of solar-powered base stations for green mobile networks. Energies 2017, 10, 1208. [Google Scholar] [CrossRef]
- Australian Energy Statistics—2022 Edition. Available online: https://www.energy.gov.au/news-media/news/australian-energy-statistics-2022-edition (accessed on 28 November 2021).






























| Symbol | Meaning | Symbol | Meaning |
|---|---|---|---|
| Load dependency power gradient | Efficiency of the biomass generator | ||
| Energy efficiency | Number of paging intervals in total eDRX period | ||
| Panel efficiency | Loss component of cooling system | ||
| Loss component of DC-DC regulator | Loss component of main supply | ||
| Data transfer timer | DRX timer | ||
| End of DRX timer | eDRX timer | ||
| End of eDRX timer | Radio Resource Control (RRC) inactivity timer | ||
| End of inactivity timer | eDRX long cycle timer | ||
| PSM timer | End of PSM timer | ||
| eDRX short cycle timer | |||
| Poisson packet in queue | UL/DL poisson packet in queue | ||
| UL poisson packet in queue | Battery autonomy | ||
| Capacity of the battery bank | Depth of discharge of the battery bank | ||
| Lower threshold limit of battery discharge | Capacity factor | ||
| Calorific value of the biomass | D | Backup days | |
| Annual BS load consumption | Renewable energy generated from BG | ||
| Generated electricity from BG | Energy afforded by the battery bank | ||
| Maximum capacity of the energy storage devices | Minimum capacity of the energy storage devices | ||
| Yearly capacity storage | Total demand of electricity | ||
| Yearly energy deficiency | Excess electricity for critical time use (at least 10% of ) | ||
| Total generated electricity | Sum of converter, battery bank and energy transfer losses (kWh/yr) | ||
| Energy generated from solar PV array (kWh) | Shared energy (Permissible up to 90% of Ebatt) | ||
| I | Current through the conductor | Battery capacity co-efficient factor | |
| Average daily BS load in kWh | Lifetime of the battery bank | ||
| N | Total number of BSs | Number of batteries in the battery bank | |
| Annual generated power | BS power consumption | ||
| Power consumption at idle state | Power amplifier power consumption (kWh/yr) | ||
| RF power consumption | Power consumption at sleep mode | ||
| Maximum transmission power (W) | Baseband power consumption | ||
| Nominal capacity of a single battery (Ah) | Battery float life (year) | ||
| Total achievable throughput | Resistance of the l km conductor length | ||
| Rated Capacity for solar PV panel (KW) | Annual battery throughput (kWh/year) | ||
| Lifetime throughput of a single battery (kWh) | Average biomass availability (t/year) | ||
| BG running hours | U | Number of user equipments | |
| Nominal voltage of a single battery (V) | V | DC bus-bar voltage (Volt) | |
| Capital cost | Lifetime of the component | ||
| Capital recovery factor | Fuel cost | ||
| Net present cost | Operation and maintence cost | ||
| Peak solar hour | Replacement cost | ||
| Remaining lifetime | Signal-to-interference plus-noise-ratio | ||
| Salvage value | Total annualized cost |
| Cell Type | Cell Size | Power Consumption |
|---|---|---|
| Macro | 1–30 km | Tens of Watts |
| Micro | 0.4–2 km | 1–6.3 W |
| Pico | 4–200 m | 200 mW–2 W |
| Femto | 10 m | 20–200 mW |
| Components | Parameters | Value |
|---|---|---|
| Resources | Solar intensity | 4.59 kWh/m/day |
| Biomass available | 9 t/day | |
| Interest rate | 6.75% | |
| Solar PV | Operational lifetime | 25 years |
| Derating factor | 0.9 | |
| System tracking | Dual-axis | |
| CC | $1/W | |
| RC | $1/W | |
| OMC/year | $0.01/W | |
| BG | Efficiency | 30% |
| Operational lifetime | 25,000 h | |
| CC | $0.66/W | |
| RC | $0.66/W | |
| OMC/year | $0.05/h | |
| FC | $30/t | |
| Battery | Round trip efficiency | 85% |
| 30% | ||
| 6 V | ||
| 360 Ah | ||
| CC | $300/unit | |
| RC | $300/unit | |
| OMC/year | $10/unit | |
| Converter | Efficiency | 95% |
| Operational lifetime | 15 years | |
| CC | $0.4/W | |
| RC | $0.4/W | |
| OMC/year | $0.01/W |
| Parameters | Value |
|---|---|
| Resource block (RB) bandwidth | 180 kHz |
| System bandwidth, BW | 5, 10, 15, 20 MHz |
| Carrier frequency, | 2 GHz |
| Duplex mode | FFD |
| Cell radius | 1000 m (macro), 500 m (micro), 200 m (pico), 10 m (femto) |
| BS Transmission power | 20 W (macro), 6.3 W (micro), 0.13 W (pico), 0.05 W (femto) |
| Noise power density | −174 dBm/Hz |
| Path loss exponent, | 3.574 |
| Shadow fading | 8 dB |
| Access technique, DL | OFDMA |
| Traffic distribution | Randomly distributed |
| Parameters | Value |
|---|---|
| (Packet arrival rate) (M/G/1 stochastic process) | 0.05 to 0.5 packets/ms |
| (Service rate) | 100 packets/ms |
| (Short cycle timer length) | 20 ms |
| (Long cycle timer length) | 320 ms |
| (Step size timer) | 20 ms |
| (Inactivity timer) | 10 ms |
| N (No of short cycles) | 1 to 16 |
| (Power consumption during ON period) | 500 mW |
| (Power consumption during inactivity timer) | 255 mW |
| (Power consumption during DRX period) | 11 mW |
| Parameters | Value |
|---|---|
| (Packet arrival rate) (M/G/1 stochastic process) | 0.005 to 0.5 packets/ms |
| (Service rate) | 100 packets/ms |
| (known as ) (eDRX long cycle timer length) | 5:2:35 |
| (known as ) (PSM sleep timer) | 3 h |
| (Inactivity timer) | 10 ms |
| N (No of short cycles) | 1 to 16 |
| (Power consumption during ON period) | 500 mW |
| (Power consumption during inactivity timer) | 255 mW |
| (Power consumption during eDRX period) | 11 mW |
| (Power consumption during deep sleep period) | 0.0108 W |
| BW | PV (kW) | BG (kW) | Battery(units) | Converter (kW) | ||||||||||||
|---|---|---|---|---|---|---|---|---|---|---|---|---|---|---|---|---|
| (MHz) | Macro | Micro | Pico | Femto | Macro | Micro | Pico | Femto | Macro | Micro | Pico | Femto | Macro | Micro | Pico | Femto |
| 5 | 2.5 | 0.5 | 0.1 | 0.1 | 1 | 1 | - | - | 32 | 24 | 8 | 8 | 0.1 | 0.1 | - | - |
| 10 | 3.5 | 0.5 | 0.1 | 0.1 | 1 | 1 | - | - | 32 | 24 | 8 | 8 | 0.1 | 0.1 | - | - |
| 15 | 4 | 1 | 0.1 | 0.1 | 1 | 1 | - | - | 32 | 24 | 8 | 8 | 0.1 | 0.1 | - | - |
| 20 | 4 | 1 | 0.1 | 0.1 | 1 | 1 | - | - | 32 | 24 | 8 | 8 | 0.1 | 0.1 | - | - |
| Items | Macro | Micro | Pico | Femto |
|---|---|---|---|---|
| AC load (kWh/yr) | 130 (3%) | 0 (0%) | 0 (0%) | 0 (0%) |
| DC load (kWh/yr) | 4989 (97%) | 1117 (100%) | 123 (100%) | 87.2 (100%) |
| Excess energy (kWh/yr) | 2056 (26.8%) | 128 (9.41%) | 81.3 (37.6%) | 121 (55.9%) |
| BW (MHz) | (kWh) | (kWh) | (kWh) | I (Amp) | (kWh) | (kWh) | (%) |
|---|---|---|---|---|---|---|---|
| 5 | 5548 | 3896 | 1295 | 3.07 | 470.87 | 824.12 | 21.15 |
| 10 | 7674 | 5120 | 2056 | 4.88 | 1187.20 | 868.79 | 16.96 |
| 15 | 9167 | 6434 | 2116 | 5.03 | 1256.67 | 859.32 | 13.35 |
| 20 | 10,808 | 7941 | 2237 | 5.32 | 1405.75 | 831.24 | 10.46 |
| Sharing | (kWh) | Resistance () | (kWh) | (kWh) |
|---|---|---|---|---|
| Macro-Macro | 2056 | 5.67 | 1187.20 | 868.79 |
| Micro-Macro | 128 | 1.70 | 1.34 | 126.66 |
| Pollutants | Emissions (Kg/yr) | |
|---|---|---|
| Macro | Micro | |
| 0.216 | 0.558 | |
| 0.000967 | 0.00249 | |
| Unburned hydrocarbons | 0.000107 | 0.000276 |
| Particulate matter | 0.0000729 | 0.000188 |
| 0 | 0 | |
| 0.00863 | 0.0222 | |
| Fuels | Emissions (Kg/Kg Fuel) |
|---|---|
| Rice husk | 1.49 |
| Bituminous coal | 2.46 |
| Natural gas | 1.93 |
Disclaimer/Publisher’s Note: The statements, opinions and data contained in all publications are solely those of the individual author(s) and contributor(s) and not of MDPI and/or the editor(s). MDPI and/or the editor(s) disclaim responsibility for any injury to people or property resulting from any ideas, methods, instructions or products referred to in the content. |
© 2022 by the authors. Licensee MDPI, Basel, Switzerland. This article is an open access article distributed under the terms and conditions of the Creative Commons Attribution (CC BY) license (https://creativecommons.org/licenses/by/4.0/).
Share and Cite
Islam, K.Z.; Hossain, M.S.; Ruhul Amin, B.M.; Shafiullah, G.M.; Sohel, F. Renewable Energy-Based Energy-Efficient Off-Grid Base Stations for Heterogeneous Network. Energies 2023, 16, 169. https://doi.org/10.3390/en16010169
Islam KZ, Hossain MS, Ruhul Amin BM, Shafiullah GM, Sohel F. Renewable Energy-Based Energy-Efficient Off-Grid Base Stations for Heterogeneous Network. Energies. 2023; 16(1):169. https://doi.org/10.3390/en16010169
Chicago/Turabian StyleIslam, Khondoker Ziaul, Md. Sanwar Hossain, B. M. Ruhul Amin, G. M. Shafiullah, and Ferdous Sohel. 2023. "Renewable Energy-Based Energy-Efficient Off-Grid Base Stations for Heterogeneous Network" Energies 16, no. 1: 169. https://doi.org/10.3390/en16010169
APA StyleIslam, K. Z., Hossain, M. S., Ruhul Amin, B. M., Shafiullah, G. M., & Sohel, F. (2023). Renewable Energy-Based Energy-Efficient Off-Grid Base Stations for Heterogeneous Network. Energies, 16(1), 169. https://doi.org/10.3390/en16010169

