Cloud Computing and IoT Based Intelligent Monitoring System for Photovoltaic Plants Using Machine Learning Techniques
Abstract
:1. Introduction
2. The Proposed Intelligent Monitoring System (IMS)
- IMS structure;
- IoT platform;
- Cloud data logger;
- Cloud server;
- Web monitor.
2.1. IMS Architecture
2.2. Internet of Thing (IoT) Platform
2.3. Cloud Server
2.4. Cloud Data Logger
2.5. Web Monitor
3. The IMS Using Machine Learning Techniques
3.1. Power Forecasting Architecture
3.1.1. LSTM Structure
3.1.2. LSTM Ensemble Architecture
3.1.3. Evaluation Methods
3.2. Fault Detection and Classification
3.2.1. Feature Extraction
3.2.2. Feature Selection Algorithm
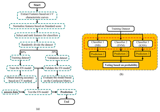
3.2.3. The Proposed Ensemble Learning Algorithm
3.2.4. Evaluation Metrics
4. Experimental Verification
4.1. Data Acquisition
4.2. Experimental Results
4.2.1. Power Forecasting Results
4.2.2. Fault Detection (FD) Layer
4.2.3. Fault Classification (FC) Layer
5. Conclusions
Author Contributions
Funding
Informed Consent Statement
Data Availability Statement
Conflicts of Interest
References
- Jager-Waldau, A. Snapshot of Photovoltaics-March 2021. EPJ Photovolt. 2021, 12, 2. [Google Scholar] [CrossRef]
- Daher, D.H.; Gaillard, L.; Ménézo, C. Experimental Assessment of Long-Term Performance Degradation for a PV Power Plant Operating in a Desert Maritime Climate. Renew. Energy 2022, 187, 44–55. [Google Scholar] [CrossRef]
- Aghaei, M.; Fairbrother, A.; Gok, A.; Ahmad, S.; Kazim, S.; Lobato, K.; Oreski, G.; Reinders, A.; Schmitz, J.; Theelen, M. Review of Degradation and Failure Phenomena in Photovoltaic Modules. Renew. Sustain. Energy Rev. 2022, 159, 112160. [Google Scholar] [CrossRef]
- Eskandari, A.; Milimonfared, J.; Aghaei, M. Fault Detection and Classification for Photovoltaic Systems Based on Hierarchical Classification and Machine Learning Technique. IEEE Trans. Ind. Electron 2020, 68, 12750–12759. [Google Scholar] [CrossRef]
- Sizkouhi, A.M.; Esmailifar, S.; Aghaei, M.; Karimkhani, M. RoboPV: An Integrated Software Package for Autonomous Aerial Monitoring of Large Scale PV Plants. Energy Convers. Manag. 2022, 254, 115217. [Google Scholar] [CrossRef]
- Eskandari, A.; Milimonfared, J.; Aghaei, M.; Reinders, A.H. Autonomous Monitoring of Line-to-Line Faults in Photovoltaic Systems by Feature Selection and Parameter Optimization of Support Vector Machine Using Genetic Algorithm. Appl. Sci. 2020, 10, 5527. [Google Scholar] [CrossRef]
- Eskandari, A.; Milimonfared, J.; Aghaei, M.; de Oliveira, A.K.V.; Ruther, R. Line-to-Line Faults Detection for Photovoltaic Arrays Based on I-V Curve Using Pattern Recognition. In Proceedings of the 2019 IEEE 46th Photovoltaic Specialists Conference (PVSC), Chicago, IL, USA, 16–21 June 2019; pp. 0503–0507. [Google Scholar]
- Gonzalo, A.P.; Marugán, A.P.; Márquez, F.P.G. Survey of Maintenance Management for Photovoltaic Power Systems. Renew. Sustain. Energy Rev. 2020, 134, 110347. [Google Scholar] [CrossRef]
- Ansari, S.; Ayob, A.; Lipu, M.; Saad, M.; Hussain, A. A Review of Monitoring Technologies for Solar PV Systems Using Data Processing Modules and Transmission Protocols: Progress, Challenges and Prospects. Sustainability 2021, 13, 8120. [Google Scholar] [CrossRef]
- Forero, N.; Hernández, J.; Gordillo, G. Development of a Monitoring System for a PV Solar Plant. Energy Convers. Manag. 2006, 47, 2329–2336. [Google Scholar] [CrossRef]
- Chouder, A.; Silvestre, S.; Taghezouit, B.; Karatepe, E. Monitoring, Modelling and Simulation of PV Systems Using LabVIEW. Sol. Energy 2013, 91, 337–349. [Google Scholar] [CrossRef]
- Tina, G.M.; Grasso, A.D. Remote Monitoring System for Stand-Alone Photovoltaic Power Plants: The Case Study of a PV-Powered Outdoor Refrigerator. Energy Convers. Manag. 2014, 78, 862–871. [Google Scholar] [CrossRef]
- Sutikno, T.; Purnama, H.S.; Pamungkas, A.; Fadlil, A.; Alsofyani, I.M.; Jopri, M.H. Internet of Things-Based Photovoltaics Parameter Monitoring System Using NodeMCU ESP8266. Int. J. Electr. Comput. Eng. 2021, 11, 5578–5587. [Google Scholar] [CrossRef]
- Cheddadi, Y.; Cheddadi, H.; Cheddadi, F.; Errahimi, F.; Es-sbai, N. Design and Implementation of an Intelligent Low-Cost IoT Solution for Energy Monitoring of Photovoltaic Stations. SN Appl. Sci. 2020, 2, 1165. [Google Scholar] [CrossRef]
- Han, J.; Lee, I.; Kim, S.-H. User-Friendly Monitoring System for Residential PV System Based on Low-Cost Power Line Communication. IEEE Trans. Consum. Electron. 2015, 61, 175–180. [Google Scholar] [CrossRef]
- Han, J.; Jeong, J.-D.; Lee, I.; Kim, S.-H. Low-Cost Monitoring of Photovoltaic Systems at Panel Level in Residential Homes Based on Power Line Communication. IEEE Trans. Consum. Electron. 2017, 63, 435–441. [Google Scholar] [CrossRef]
- Touati, F.; Al-Hitmi, M.; Chowdhury, N.A.; Hamad, J.A.; Gonzales, A.J.S.P. Investigation of Solar PV Performance under Doha Weather Using a Customized Measurement and Monitoring System. Renew. Energy 2016, 89, 564–577. [Google Scholar] [CrossRef]
- Pereira, R.I.S.; Dupont, I.M.; Carvalho, P.C.M.; Jucá, S.C.S. IoT Embedded Linux System Based on Raspberry Pi Applied to Real-Time Cloud Monitoring of a Decentralized Photovoltaic Plant. Measurement 2018, 114, 286–297. [Google Scholar] [CrossRef]
- López-Vargas, A.; Fuentes, M.; García, M.V.; Muñoz-Rodríguez, F.J. Low-Cost Datalogger Intended for Remote Monitoring of Solar Photovoltaic Standalone Systems Based on ArduinoTM. IEEE Sens. J. 2019, 19, 4308–4320. [Google Scholar] [CrossRef]
- López-Vargas, A.; Fuentes, M.; Vivar, M. IoT Application for Real-Time Monitoring of Solar Home Systems Based on ArduinoTM with 3G Connectivity. IEEE Sens. J. 2018, 19, 679–691. [Google Scholar] [CrossRef]
- Das, U.K.; Tey, K.S.; Seyedmahmoudian, M.; Mekhilef, S.; Idris, M.Y.I.; van Deventer, W.; Horan, B.; Stojcevski, A. Forecasting of Photovoltaic Power Generation and Model Optimization: A Review. Renew. Sustain. Energy Rev. 2018, 81, 912–928. [Google Scholar] [CrossRef]
- Samara, S.; Natsheh, E. Intelligent Real-Time Photovoltaic Panel Monitoring System Using Artificial Neural Networks. IEEE Access 2019, 7, 50287–50299. [Google Scholar] [CrossRef]
- Wang, F.; Zhen, Z.; Wang, B.; Mi, Z. Comparative Study on KNN and SVM Based Weather Classification Models for Day Ahead Short Term Solar PV Power Forecasting. Appl. Sci. 2017, 8, 28. [Google Scholar] [CrossRef] [Green Version]
- Raza, M.Q.; Mithulananthan, N.; Li, J.; Lee, K.Y.; Gooi, H.B.; Nadarajah, M. An Ensemble Framework for Day-Ahead Forecast of PV Output Power in Smart Grids. IEEE Trans. Ind. Inform. 2018, 15, 4624–4634. [Google Scholar] [CrossRef] [Green Version]
- LeCun, Y.; Bengio, Y.; Hinton, G. Deep Learning. Nature 2015, 521, 436–444. [Google Scholar] [CrossRef]
- Berghout, T.; Benbouzid, M.; Bentrcia, T.; Ma, X.; Djurović, S.; Mouss, L.-H. Machine Learning-Based Condition Monitoring for PV Systems: State of the Art and Future Prospects. Energies 2021, 14, 6316. [Google Scholar] [CrossRef]
- Basnet, B.; Chun, H.; Bang, J. An Intelligent Fault Detection Model for Fault Detection in Photovoltaic Systems. J. Sens. 2020, 2020, 6960328. [Google Scholar] [CrossRef]
- Dhimish, M.; Holmes, V.; Mehrdadi, B.; Dales, M.; Mather, P. Photovoltaic Fault Detection Algorithm Based on Theoretical Curves Modelling and Fuzzy Classification System. Energy 2017, 140, 276–290. [Google Scholar] [CrossRef]
- Garoudja, E.; Chouder, A.; Kara, K.; Silvestre, S. An Enhanced Machine Learning Based Approach for Failures Detection and Diagnosis of PV Systems. Energy Convers. Manag. 2017, 151, 496–513. [Google Scholar] [CrossRef] [Green Version]
- Appiah, A.Y.; Zhang, X.; Ayawli, B.B.K.; Kyeremeh, F. Review and Performance Evaluation of Photovoltaic Array Fault Detection and Diagnosis Techniques. Int. J. Photoenergy 2019, 2019, 6953530. [Google Scholar] [CrossRef]
- Abdelgayed, T.S.; Morsi, W.G.; Sidhu, T.S. Fault Detection and Classification Based on Co-Training of Semisupervised Machine Learning. IEEE Trans. Ind. Electron. 2017, 65, 1595–1605. [Google Scholar] [CrossRef]
- Harrou, F.; Sun, Y.; Taghezouit, B.; Saidi, A.; Hamlati, M.-E. Reliable Fault Detection and Diagnosis of Photovoltaic Systems Based on Statistical Monitoring Approaches. Renew. Energy 2018, 116, 22–37. [Google Scholar] [CrossRef] [Green Version]
- Eskandari, A.; Milimonfared, J.; Aghaei, M. Line-Line Fault Detection and Classification for Photovoltaic Systems Using Ensemble Learning Model Based on IV Characteristics. Sol. Energy 2020, 211, 354–365. [Google Scholar] [CrossRef]
- Lee, I.; Lee, K. The Internet of Things (IoT): Applications, Investments, and Challenges for Enterprises. Bus. Horiz. 2015, 58, 431–440. [Google Scholar] [CrossRef]
- Mell, P.; Grance, T. The NIST-National Institute of Standars and Technology-Definition of Cloud Computing. NIST Spec. Publ. 2011, 145–800. [Google Scholar]
- Hochreiter, S.; Schmidhuber, J. Long Short-Term Memory. Neural Comput. 1997, 9, 1735–1780. [Google Scholar] [CrossRef] [PubMed]
- Emamian, M.; Milimonfared, J.; Eskandari, A.; Aghaei, M.; Abardeh, R.H.; Vidal de Oliveira, A.K.; Oliveira, A.K.V. Solar Power Forecasting with LSTM Network Ensemble. In Proceedings of the 36th European Photovoltaic Solar Energy Conference and Exhibition, Marseille, France, 9–13 September 2019; Volume 66, pp. 37–39. [Google Scholar] [CrossRef]
- Zhao, Y.; Ball, R.; Mosesian, J.; de Palma, J.F.; Lehman, B. Graph-Based Semi-Supervised Learning for Fault Detection and Classification in Solar Photovoltaic Arrays. IEEE Trans. Power Electron. 2014, 30, 2848–2858. [Google Scholar] [CrossRef]
- Chen, Z.; Han, F.; Wu, L.; Yu, J.; Cheng, S.; Lin, P.; Chen, H. Random Forest Based Intelligent Fault Diagnosis for PV Arrays Using Array Voltage and String Currents. Energy Convers. Manag. 2018, 178, 250–264. [Google Scholar] [CrossRef]
- Yi, Z.; Etemadi, A.H. Line-to-Line Fault Detection for Photovoltaic Arrays Based on Multiresolution Signal Decomposition and Two-Stage Support Vector Machine. IEEE Trans. Ind. Electron. 2017, 64, 8546–8556. [Google Scholar] [CrossRef]


















| Module Name | Measurement Type | Measurement Range | Accuracy |
|---|---|---|---|
| DHT22 | Humidity | 0–100% | 2–5% |
| Temperature | −40 to 80 °C | ±0.5 °C | |
| ACS712 | Current | 0–5 volt | 1% |
| Voltage divider | Voltage | - | - |
| Extracted Features | ||
|---|---|---|
| Predicted | |||
|---|---|---|---|
| First Class | Second Class | ||
| Actual | First class | TP | FN |
| Second class | FP | TN | |
| Model | Optimizer | Activation Function | Dropout | Batch Size | Epochs |
|---|---|---|---|---|---|
| LSTM | radam | relu | 0.1 | 16 | 100 |
| Model | MAE(W) | MAPE (%) | RMSE(W) |
|---|---|---|---|
| MLP | 14.519 | 4.24 | 19.832 |
| Conv1d | 10.69 | 3.47 | 15.941 |
| LSTM | 9.68 | 3.05 | 15.585 |
| EN-1 | 8.795 | 2.58 | 14.29 |
| EN-2 | 8.856 | 2.69 | 14.353 |
| Layer Type | Scenario 1 | Scenario 2 | ||||||||
|---|---|---|---|---|---|---|---|---|---|---|
| Train Accuracy (Standard Deviation) | Selected Features Train Accuracy (Standard Deviation) | |||||||||
| NB | SVM | KNN | Major Voting | The Proposed Method | NB | SVM | KNN | EN | ||
| Major Voting | The Proposed Method | |||||||||
| FD | 61.14% (2.2%) | 61.7% (3.2%) | 86.2% (1.9%) | 73.4% (3.1%) | 87% (3.2%) | f1, f2, f3, f4, f8, f9 87.7% (3.1%) | f7, f8, f9, f11, f16 92.61% (2.1%) | f3, f13 94.89% (1.7%) | f3, f16 92.73% (1.8%) | f2, f4, f5, f8, f16 96.12% (1.5%) |
| Layer Type | Confusion Matrix (Accuracy %) | F1NB | F1SVM | F1KNN | F1EN | |||||
|---|---|---|---|---|---|---|---|---|---|---|
| NB | SVM | KNN | EN | |||||||
| Major Voting | The Proposed Method | Major Voting | The Proposed Method | |||||||
| FD-S1 | (58.37%) | (65.27%) | (85.46%) | (71.18%) | (85.96%) | F1(C1) = 96% F1(C2) = 0.96% | F1(C1) =93% F1(C2) =93% | F1(C1) = 96% F1(C2) = 96% | F1(C1) = 96% F1(C2) = 96% | F1(C1) = 98% F1(C2) = 98% |
| FD-S2 | (84.97%) | (91.87%) | (93.34%) | (90.39%) | (94.58%) | F1(C1) = 97% F1(C2) = 97% | F1(C1) = 97% F1(C2) = 97% | F1(C1) = 96% F1(C2) = 96% | F1(C1) = 96% F1(C2) = 96% | F1(C1) = 99% F1(C2) = 100% |
| Model Type | Scenario 1 | Scenario 2 | ||||||||
|---|---|---|---|---|---|---|---|---|---|---|
| Training Accuracy (Standard Deviation) | Selected Features Training Accuracy (Standard Deviation) | |||||||||
| NB | SVM | KNN | EN | NB | SVM | KNN | EN | |||
| Major Voting | The Proposed Method | Major Voting | The Proposed Method | |||||||
| FC | 66.79% (4.5%) | 63.35% (5.2%) | 89.03% (2.2%) | 67.34% (4.6%) | 89.11% (2.5%) | f6, f11, f13, f14, f16 75.56% (2.9%) | f2, f6, f9, f15, f16 90% (2.7%) | f4, f6, f16 90.9% (3.6%) | f6, f9, f10, f11, f16 84.64% (2.9%) | f2, f7, f16 94.74% (2.4%) |
| Layer Type | Confusion Matrix (Accuracy %) | F1NB | F1SVM | F1KNN | F1EN | |||||
|---|---|---|---|---|---|---|---|---|---|---|
| NB | SVM | KNN | EN | |||||||
| Major Voting | Proposed Method | Major Voting | Proposed Method | |||||||
| FC-S1 | (65.31%) | (65%) | (91.87%) | (68.12%) | (90.93%) | F1(C1) =49% F1(C2) =54% F1(C3) =90% | F1(C1) =33% F1(C2) =32% F1(C3) =76% | F1(C1) =92% F1(C2) =67% F1(C3) =92% | F1(C1) =63% F1(C2) =56% F1(C3) =88% | F1(C1) =96% F1(C2) =81% F1(C3) =96% |
| FC-S2 | (77.81%) | (91.87%) | (94.68%) | (87.5%) | (95.93%) | F1(C1) =81% F1(C2) =75% F1(C3) =98% | F1(C1) =100% F1(C2) =83% F1(C3) =94% | F1(C1) =79% F1(C2) =76% F1(C3) =97% | F1(C1) =95% F1(C2) =88% F1(C3) =98% | F1(C1) =100% F1(C2) =100% F1(C3) =100% |
| Case Study | Machine Learning Technique | Fault Impedance Range | No. of Learning Datasets Required | Average Accuracy |
|---|---|---|---|---|
| This study | Ensemble learning algorithm | 0–15 Ω | 2030 | 96.72% |
| [38] | Graph-based semi-supervised learning | 0 Ω and 10 Ω | 5594 | 64.61% |
| [39] | Random Forest algorithm | 4 Ω | 108,000 | 98% |
| [40] | SVM learning algorithm | 0–25 Ω | 2976 | 93.07% |
Publisher’s Note: MDPI stays neutral with regard to jurisdictional claims in published maps and institutional affiliations. |
© 2022 by the authors. Licensee MDPI, Basel, Switzerland. This article is an open access article distributed under the terms and conditions of the Creative Commons Attribution (CC BY) license (https://creativecommons.org/licenses/by/4.0/).
Share and Cite
Emamian, M.; Eskandari, A.; Aghaei, M.; Nedaei, A.; Sizkouhi, A.M.; Milimonfared, J. Cloud Computing and IoT Based Intelligent Monitoring System for Photovoltaic Plants Using Machine Learning Techniques. Energies 2022, 15, 3014. https://doi.org/10.3390/en15093014
Emamian M, Eskandari A, Aghaei M, Nedaei A, Sizkouhi AM, Milimonfared J. Cloud Computing and IoT Based Intelligent Monitoring System for Photovoltaic Plants Using Machine Learning Techniques. Energies. 2022; 15(9):3014. https://doi.org/10.3390/en15093014
Chicago/Turabian StyleEmamian, Masoud, Aref Eskandari, Mohammadreza Aghaei, Amir Nedaei, Amirmohammad Moradi Sizkouhi, and Jafar Milimonfared. 2022. "Cloud Computing and IoT Based Intelligent Monitoring System for Photovoltaic Plants Using Machine Learning Techniques" Energies 15, no. 9: 3014. https://doi.org/10.3390/en15093014
APA StyleEmamian, M., Eskandari, A., Aghaei, M., Nedaei, A., Sizkouhi, A. M., & Milimonfared, J. (2022). Cloud Computing and IoT Based Intelligent Monitoring System for Photovoltaic Plants Using Machine Learning Techniques. Energies, 15(9), 3014. https://doi.org/10.3390/en15093014

