Dual Battery Storage Technique for Remote, Location-Based Solar PV System and Standalone Applications
Abstract
:1. Introduction
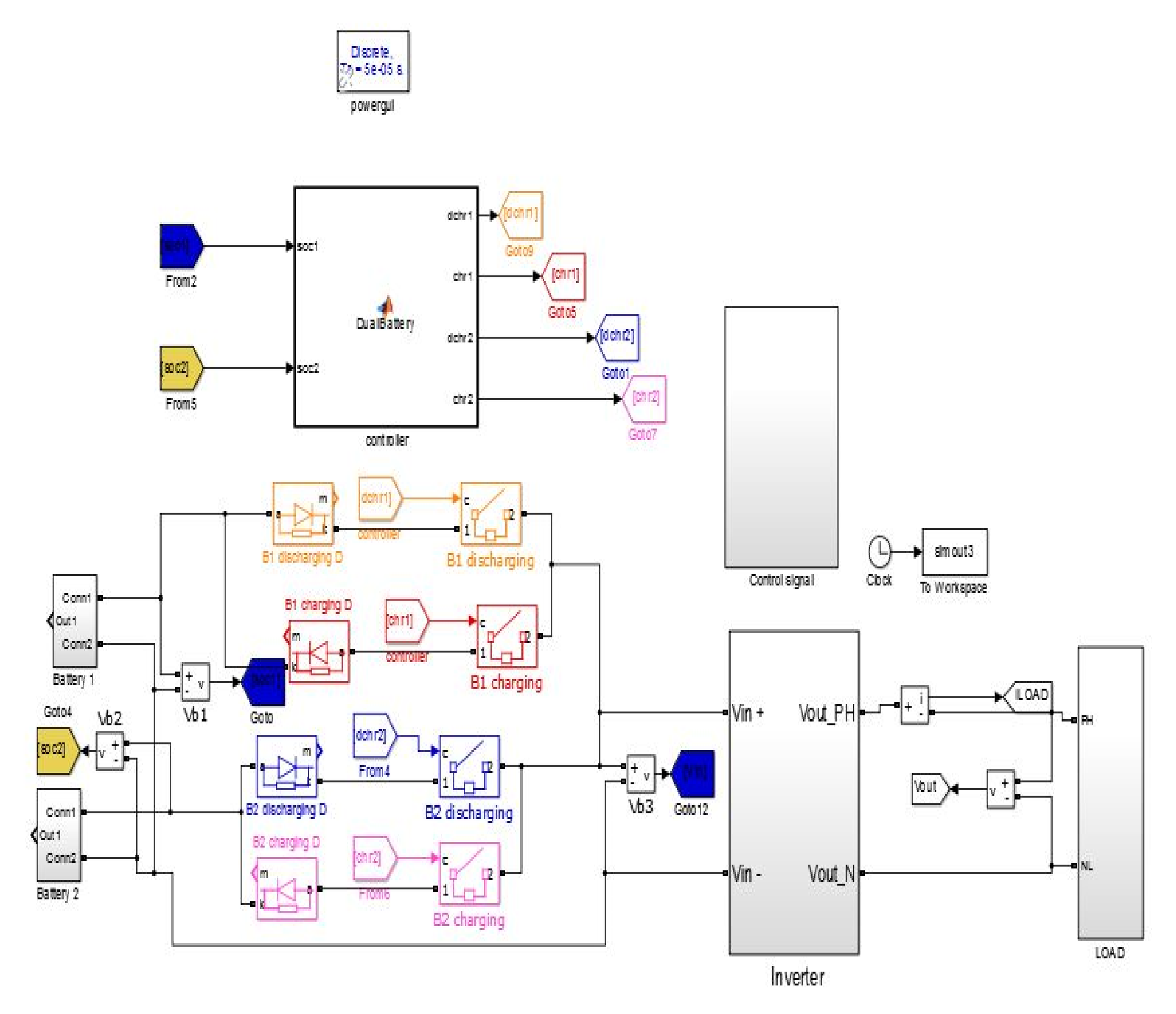
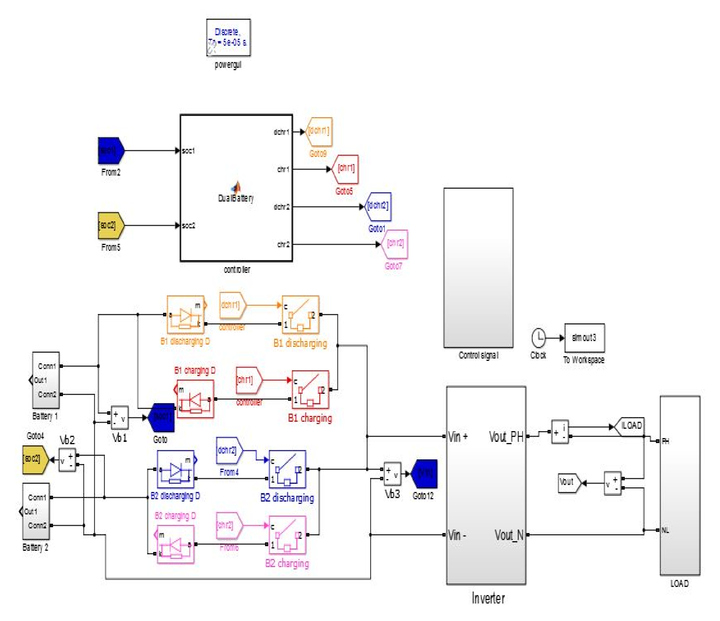
2. Proposed Method
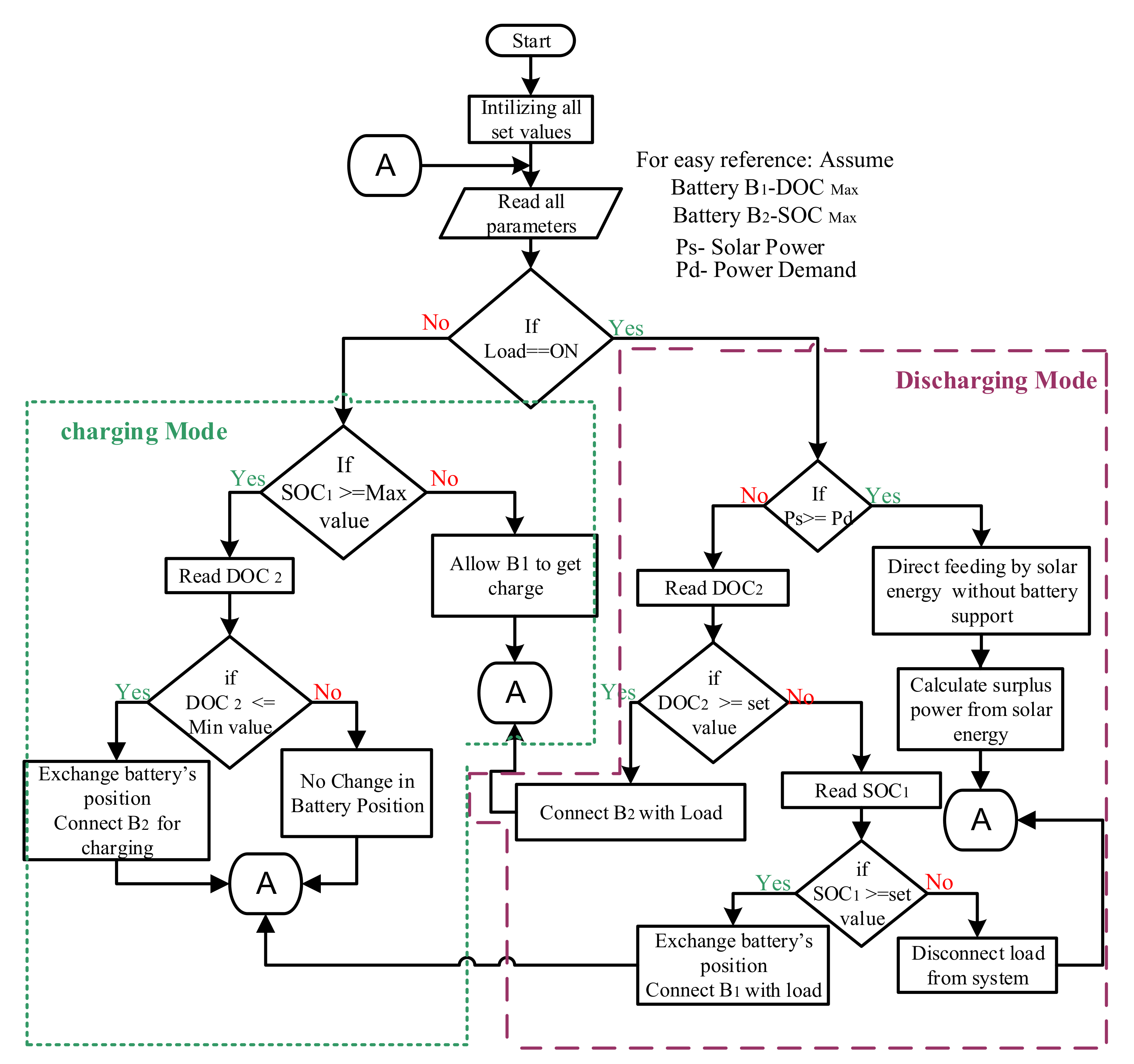
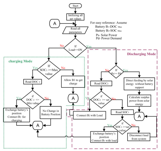
2.1. Dual Battery Mode 1 Operation
2.2. Dual Battery Mode-2 Operation
3. Modelling of Single Diode Cell PV
Solar MMPT Techniques
4. Control Circuit and Driver Circuit
Designing of Driver Circuit
5. Conclusions
Author Contributions
Funding
Institutional Review Board Statement
Informed Consent Statement
Data Availability Statement
Acknowledgments
Conflicts of Interest
References
- Kim, K.; Cha, H.; Kim, H.-G. A New Single-Phase Switched-Coupled-Inductor DC–AC Inverter for Photovoltaic Systems. IEEE Trans. Power Electron. 2017, 32, 5016–5022. [Google Scholar] [CrossRef]
- Babaei, E.; Asl, E.S.; Babayi, M.H. Steady-State and Small-Signal Analysis of High-Voltage Gain Half-Bridge Switched Boost Inverter. IEEE Trans. Ind. Electron. 2016, 63, 3546–3553. [Google Scholar] [CrossRef]
- Li, Y.; Du, S.; Zhang, T.; Tan, X. Model Predictive PWM for Hybrid Active Power Filter. AMSE J.-AMSE IIETA 2017, 90, 98–116. [Google Scholar] [CrossRef]
- Sikkabut, S.; Mungporn, P.; Ekkaravarodome, C.; Bizon, N.; Tricoli, P.; Nahid-Mobarakeh, B.; Davat, B.; Thounthong, P. Control of High-Energy High-Power Densities Storage Devices by Li-ion Battery and Super capacitor for Fuel Cell/Photovoltaic Hybrid Power Plant for Autonomous System Applications. IEEE Trans. Ind. Appl. 2016, 52, 4395–4407. [Google Scholar] [CrossRef] [Green Version]
- Yang, H.; Qin, T.; Deng, T.; Zhang, W.; Zheng, W. Rationalizing the Anion Storage in Cathodes for Optimum Dual-Ion Batteries: State of the Art and the Prospect. Energy Fuels 2020, 34, 15701–15713. [Google Scholar] [CrossRef]
- Shi, X.; Zhang, W.; Wang, J.; Zheng, W.; Huang, K.; Zhang, H.; Seng, S.; Chen, H. (EMIm)+(PF6)−ionic liquid unlocks optimum energy/power density for architecture of nanocarbon-based dual-ion battery. Adv. Energy Mater. 2016, 24, 1601378. [Google Scholar] [CrossRef]
- Ram, J.P.; Rajasekar, N. A Novel Flower Pollination Based Global Maximum Power Point Method for Solar Maximum Power Point Tracking. IEEE Trans. Power Electron. 2017, 32, 8486–8499. [Google Scholar] [CrossRef]
- Oladipo, S.; Sun, Y.; Wang, Z. An enhanced flower pollinated algorithm with a modified fluctuation rate for global optimisation and load frequency control system. IET Renew. Power Gener. 2022. [Google Scholar] [CrossRef]
- Kumar, N.; Hussain, I.; Singh, B.; Panigrahi, B.K. Single sensor based MPPT for partially shaded solar photovoltaic by using human psychology optimisation algorithm. IET Gener. Transm. Distrib. 2017, 11, 2562–2574. [Google Scholar] [CrossRef]
- Thurai Raaj, V.B.; Suresh, K.; Srinivasa Rao, G. Applying Three Port Converter with Dual Battery Storage System for Hybrid Power Generation. J. Sci. Ind. Res. 2020, 79, 640–646. [Google Scholar]
- Ramyar, A.; Iman-Eini, H.; Farhangi, S. Global Maximum Power Point Tracking Method for Photovoltaic Arrays Under Partial Shading Conditions. IEEE Trans. Ind. Electron. 2017, 64, 2855–2864. [Google Scholar] [CrossRef]
- Merhi, H.; Fell, A.; Grübel, B.; Glatthaar, M.; Kluska, S. Inhomogeneity of Plated Contacts for c-Si Solar Cells and Their Impact on Solar Cell Efficiency. IEEE J. Photovolt. 2020, 10, 1455–1462. [Google Scholar] [CrossRef]
- Nabulsi, A.; Dhaouadi, R. Efficiency Optimization of a DSP-Based Standalone PV System Using Fuzzy Logic and Dual-MPPT Control. IEEE Trans. Ind. Inform. 2012, 8, 573–584. [Google Scholar] [CrossRef]
- Echalih, S.; Abouloifa, A.; Lachkar, I.; El Aroudi, A.; Hekss, Z.; Giri, F.; Al-Numay, M.S. A Cascaded Controller for a Grid-Tied Photovoltaic System with Three-Phase Half-Bridge Interleaved Buck Shunt Active Power Filter: Hybrid Control Strategy and Fuzzy Logic Approach. IEEE J. Emerg. Sel. Top. Circuits Syst. 2022, 12, 320–330. [Google Scholar] [CrossRef]
- Guisández Hernández, A.; Santos, S.P. Modelling and Experimental Validation of Aging Factors of Photovoltaic Solar Cells. IEEE Lat. Am. Trans. 2021, 19, 1270–1277. [Google Scholar] [CrossRef]
- Wang, W.; Song, Q.; Li, Y.; Zhang, N. A dual fuzzy logic controller-based active thermal control strategy of SiC power inverter for electric vehicles. IET Electr. Power Appl. 2022, 16, 190–205. [Google Scholar] [CrossRef]
- Li, X.; Wen, H.; Jiang, L.; Xiao, W.; Du, Y.; Zhao, C. An Improved MPPT Method for PV System with Fast-Converging Speed and Zero Oscillation. IEEE Trans. Ind. Appl. 2016, 52, 5051–5064. [Google Scholar] [CrossRef]
- Fard, M.T.; Khan, W.A.; He, J.; Weise, N.; Abarzadeh, M. Fast online diagnosis of open-circuit switching faults in flying capacitor multilevel inverters. Chin. J. Electr. Eng. 2020, 6, 53–62. [Google Scholar] [CrossRef]
- Mansour, R.B.; Khan, M.A.M.; Alsulaiman, F.A.; Mansour, R.B. Optimizing the Solar PV Tilt Angle to Maximize the Power Output: A Case Study for Saudi Arabia. IEEE Access 2021, 9, 15914–15928. [Google Scholar] [CrossRef]
- Leena, N.; Durai Raj, B.; Gunabalan, R. Computer-based laboratory teaching tools: An overview of LabVIEW and MATLAB. In Proceedings of the 2012 IEEE International Conference on Engineering Education: Innovative Practices and Future Trends (AICERA), Kottayam, India, 19–21 July 2012; pp. 1–6. [Google Scholar] [CrossRef]
- Singh, B.; Jain, C. A Decoupled Adaptive Noise Detection Based Control Approach for a Grid Supportive SPV System. IEEE Trans. Ind. Appl. 2017, 53, 4894–4902. [Google Scholar] [CrossRef]
- Guo, L.; Xu, Z.; Li, Y.; Chen, Y.; Jin, N.; Lu, F. An Inductance Online Identification-Based Model Predictive Control Method for Grid-Connected Inverters with an Improved Phase-locked Loop. IEEE Trans. Transp. Electrif. 2021. [Google Scholar] [CrossRef]
- Liu, T.; Sun, Y.; Liu, Y.; Gui, Y.; Zhao, Y.; Wang, D.; Shen, C. Abnormal traffic-indexed state estimation: A cyber–physical fusion approach for Smart Grid attack detection. Future Gener. Comput. Syst. 2015, 49, 94–103. [Google Scholar] [CrossRef]
- Abdelhakim, A.; Mattavelli, P.; Spiazzi, G. Three-Phase Split-Source Inverter (SSI): Analysis and Modulation. IEEE Trans. Power Electron. 2016, 31, 7451–7461. [Google Scholar] [CrossRef]
- Zhang, M.; Liang, R.; Yang, N.; Gao, R.; Zheng, Y.; Deng, Y.; Hu, Y.; Yu, A.; Chen, Z. Eutectic Etching toward In-Plane Porosity Manipulation of Cl-Terminated MXene for High-Performance Dual-Ion Battery Anode. Adv. Energy Mater. 2022, 12, 2102493. [Google Scholar] [CrossRef]
- Meng, Y.-F.; Liang, H.-J.; Zhao, C.-D.; Li, W.-H.; Gu, Z.-Y.; Yu, M.-X.; Zhao, B.; Hou, X.-K.; Wu, X.-L. Concurrent recycling chemistry for cathode/anode in spent graphite/LiFePO4 batteries: Designing a unique cation/anion-co-workable dual-ion battery. J. Energy Chem. 2022, 64, 166–171. [Google Scholar] [CrossRef]
- Zafar, Z.A.; Abbas, G.; Knizek, K.; Šilhavík, M.; Kumar, P.; Jiricek, P.; Houdkova, J.; Frank, O.; Cervenka, J. Chaotropic Anion Based “Water-in-Salt” Electrolyte Realizes a High Voltage Zn–Graphite Dual-Ion Battery. J. Mater. Chem. A 2022. [Google Scholar] [CrossRef]
- Malinowski, M.; Leon, J.I.; Abu-Rub, H. Solar Photovoltaic and Thermal Energy Systems: Current Technology and Future Trends. Proc. IEEE 2017, 105, 2132–2146. [Google Scholar] [CrossRef]
- Kumar, V.; Singh, S.; Jain, S. A Reduced Switch Count Symmetric T-type Multilevel Inverter with Single and Multiple Switch Open Circuit Fault Tolerant Capabilities. IETE J. Res. 2022, 1–23. [Google Scholar] [CrossRef]
- Zhao, Z.; Wang, T.; Benbouzid, M. A fault-tolerant reconfiguration system based on pilot switch for grid-connected inverters. Microelectron. Reliab. 2022, 131, 114511. [Google Scholar] [CrossRef]
- Yang, Y.; Sangwongwanich, A.; Blaabjerg, F. Design for reliability of power electronics for grid-connected photovoltaic systems. CPSS Trans. Power Electron. Appl. 2016, 1, 92–103. [Google Scholar] [CrossRef]
- Jin, Y.; Xiao, Q.; Jia, H.; Ji, Y.; Dragicevic, T.; Teodorescu, R.; Blaabjerg, F. A Novel Detection and Localization Approach of Open-Circuit Switch Fault for the Grid-Connected Modular Multilevel Converter. IEEE Trans. Ind. Electron. 2022. [Google Scholar] [CrossRef]
- Tuckey, A.; Round, S. Grid-Forming Inverters for Grid-Connected Microgrids: Developing “good citizens” to ensure the continued flow of stable, reliable power. IEEE Electrif. Mag. 2022, 10, 39–51. [Google Scholar] [CrossRef]
- Long, B.; Shen, D.; Cao, T.; Rodriguez, J.; Guerrero, J.M.; Garcia, C.; Kil, T.C. Power Losses Reduction of T-type Grid-Connected Converters Based on Tolerant Sequential Model Predictive Control. IEEE Trans. Power Electron. 2022. [Google Scholar] [CrossRef]



















| Solar PV | SOC of Battery 1 | SOC of Battery 2 | Load Position | Grid Position | Power Source |
|---|---|---|---|---|---|
| ON | Max charge | Not fully charged | ON | Ideal | Solar PV |
| OFF | Max charge | Not fully charged | ON | Ideal | Battery 1 |
| OFF | Low charge | Not fully charged | ON | Ideal | Battery 2 |
| OFF | Charge from grid | Charge from grid | ON | Import | Grid |
| ON | Max charge | Max charge | OFF | Export | Ideal |
| SOC Battery 1 | SOC Battery 2 | Pervious Load Status | Battery Support Requirement | DBS Algorithm | |
|---|---|---|---|---|---|
| Output (Discharge) | Input (Charge) | ||||
| Max | Max | Nil | Yes | Battery 1 | Battery 2 |
| Max | Max | Battery:1 | No | - | Battery 2 |
| Not Low | Max | Battery:1 | Yes | Battery 1 | Battery 2 |
| Low | Max | Battery:1 | Yes | Battery 2 | Battery 1 |
| Not Low | Max | Battery:2 | No | - | Battery 1 |
| Max | Not Low | Battery:2 | Yes | Battery 2 | Battery 1 |
| Max | Low | Battery:1 | Yes | Battery 1 | Battery 2 |
Publisher’s Note: MDPI stays neutral with regard to jurisdictional claims in published maps and institutional affiliations. |
© 2022 by the authors. Licensee MDPI, Basel, Switzerland. This article is an open access article distributed under the terms and conditions of the Creative Commons Attribution (CC BY) license (https://creativecommons.org/licenses/by/4.0/).
Share and Cite
Thurai Raaj, V.B.; Gorantla, S.R.; Karunanidy, D.; Dumka, A.; Singh, R.; Rashid, M.; Albagory, Y.; Alshamrani, S.S. Dual Battery Storage Technique for Remote, Location-Based Solar PV System and Standalone Applications. Energies 2022, 15, 2748. https://doi.org/10.3390/en15082748
Thurai Raaj VB, Gorantla SR, Karunanidy D, Dumka A, Singh R, Rashid M, Albagory Y, Alshamrani SS. Dual Battery Storage Technique for Remote, Location-Based Solar PV System and Standalone Applications. Energies. 2022; 15(8):2748. https://doi.org/10.3390/en15082748
Chicago/Turabian StyleThurai Raaj, Vellarivelli Balasubramani, Srinivasa Rao Gorantla, Dinesh Karunanidy, Ankur Dumka, Rajesh Singh, Mamoon Rashid, Yasser Albagory, and Sultan S. Alshamrani. 2022. "Dual Battery Storage Technique for Remote, Location-Based Solar PV System and Standalone Applications" Energies 15, no. 8: 2748. https://doi.org/10.3390/en15082748
APA StyleThurai Raaj, V. B., Gorantla, S. R., Karunanidy, D., Dumka, A., Singh, R., Rashid, M., Albagory, Y., & Alshamrani, S. S. (2022). Dual Battery Storage Technique for Remote, Location-Based Solar PV System and Standalone Applications. Energies, 15(8), 2748. https://doi.org/10.3390/en15082748

