Energy Supply System Modeling Tools Integrating Sustainable Livelihoods Approach—Contribution to Sustainable Development in Remote Communities: A Review
Abstract
:1. Introduction
2. Sustainable Livelihoods Approach Indicators
- -
- Human capital: characterized by levels of health, food, education, and knowledge, among others.
- -
- Social capital: these are networks and connections between individuals with shared interests, forms of social participation, and relationships of trust and reciprocity.
- -
- Natural capital: natural resources useful in terms of livelihood.
- -
- Physical capital: infrastructure and equipment that meet the basic and productive needs of the population.
- -
- Financial capital: this refers to the financial resources that populations use to achieve their livelihood objectives.
Proposed Methodology for the Selection of Indicators and Evaluation of the Community’s Assets
- A participatory analysis of the interaction of capitals. To this end, the results of the capital diagnosis are taken as a starting point, which are socialized with key actors through a workshop in which the interactions between capitals are established and analyzed. This involves conducting a strengths, weaknesses, opportunities, and threats (SWOT) analysis by capital, determining the positive and negative relationship between each capital and its performance.
- Determination of intervention opportunities, in a participatory manner with key stakeholders, based on the results of the capital interaction analysis workshop. The opportunities are based on the priorities of local stakeholders according to the results of previous exercises.
- The design of a protocol for baseline collection, monitoring, and evaluation of the evolution of the community’s capitals and livelihoods, as a starting point for replicating the experience in other communities.
- Guarantee access to affordable, reliable, sustainable, and modern energy for all. Indicators are proposed to measure the population’s access to electricity, the proportion of renewable energies and clean technologies used, and the level of investment in these and energy efficiency projects (Objective 7).
- Make cities and human settlements inclusive, safe, resilient, and sustainable. This evaluates indicators of how communities have incorporated mitigation, resilience, social inclusion, and adaptation to climate change in different initiatives and projects that allow them to respond to adversities with a higher level of social cohesion and integration (Objective 11).
- Take urgent measures to combat climate change and its effects. This includes the implementation of climate change adaptation and mitigation plans, the implementation of adaptation, mitigation, and technology transfer activities and development measures, as well as capacity building for climate change planning and management, including those focused on women, youth, and local and marginalized communities (Objective 13).
3. Energy Planning Models
4. Discussion
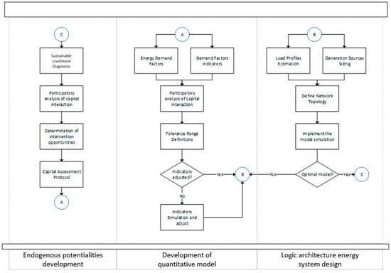
- The characterization of livelihoods and capitals, which begins with a diagnosis of the livelihoods and capitals of the community where the model will be applied, and then proceeds to develop a participatory analysis of capitals interaction to determine the points of intervention for community planning and create an instrument to evaluate over time the change in these assets of the community using the sustainable livelihoods approach.Flora et. al. [8] proposed a strategy for endogenous potentiality development based on the SLs called the community capitals framework, conducted according to the follow steps:Sustainable livelihood diagnostic: this consists of the evaluation of the current state of the capitals of the community through semi-structured interviews applied to the key stakeholders and to the selected households through the snowball random sampling method, which allows obtaining qualitative information from key actors and achieving efficiency in data collection.Participatory analysis of capital interaction: This entails carrying out a SWOT analysis of the capitals of the community, taking as a starting point the results of the diagnosis of capitals, through socialization with key actors who will analyze the interactions between the capitals and the determination of the positive and negative effects of each capital over others.Determination of intervention opportunities: these opportunities are based on the priorities of the local actors according to the results of the previous exercises.Capital assessment protocol: This protocol allows the baseline survey, monitoring, and evaluation of the evolution of the capitals and livelihoods of the community, as a starting point for replication of the experience in other communities.
- The development of a quantitative model will simulate the evolution of the ESS in the short and long term, by detecting the factors that affect energy demand and characterizing the indicators for those key factors that affect demand over time [51]. These indicators should be subjected to control ranges within which they should move because of the analysis of the system constraints and then proceed with the simulation run of the model and adjustment of the established indicators to optimize the planning of the ESS. The demand factor indicators establish the factors that will determine long-term demand growth, and the results obtained in the socialization with key actors of the interactions between the capitals must be adjusted, taking as a reference the energy planning developed in the previous steps.
- Lastly, the design of a network architecture that responds to the energy potential of the community will be carried out and the results will be compared with other supply planning models for remote current communities [72]. For this purpose, the load profiles of the energy services to be supplied will be estimated on the basis of the defined intervention projects, establishing a priority classification. The different sources of energy generation available in the community must be evaluated, after which the network topology configuration must be defined [73]. The simulation of the model must be implemented, and the optimal model must be evaluated through different proposed scenarios. After the implementation of the optimal model, one should return to the first step. With this, the model will have a long-term temporality.
5. Conclusions
Author Contributions
Funding
Institutional Review Board Statement
Informed Consent Statement
Data Availability Statement
Acknowledgments
Conflicts of Interest
References
- United Nations Economic Commission for Europe. Measuring Sustainable Develoment. 2014. Available online: https://unece.org/statistics/publications/measuring-sustainable-development (accessed on 14 January 2021).
- Dawodu, A.; Cheshmehzangi, A.; Williams, A. Expert-Initiated Integrated Approach to the Development of Sustainability Indicators for Neighbourhood Sustainability Assessment Tools: An African Perspective. J. Clean. Prod. 2019, 240, 117759. [Google Scholar] [CrossRef]
- Yang, S.; Zhao, W.; Liu, Y.; Cherubini, F.; Fu, B.; Pereira, P. Prioritizing Sustainable Development Goals and Linking Them to Ecosystem Services: A Global expert’s Knowledge Evaluation. Geogr. Sustain. 2020, 1, 321–330. [Google Scholar] [CrossRef]
- Léga, B.D.; Martí, L.F.; Moreno, Y.R.P. Metodología para el Diseño de Sistemas de Electrificación Autónomos para Comunidades Rurales. Ph.D. Thesis, Universitat Politècnica de Catalunya, Barcelona, Spain, 2013. [Google Scholar]
- Ringkjøb, H.-K.; Haugan, P.M.; Solbrekke, I.M. A Review of Modelling Tools for Energy and Electricity Systems with Large Shares of Variable Renewables. Renew. Sustain. Energy Rev. 2018, 96, 440–459. [Google Scholar] [CrossRef]
- DFID. Sustainable Livelihoods Guidance Sheets. 1999. Available online: https://www.unscn.org/en/resource-center/archive/sustainable-food-systems-archive?idnews=1534 (accessed on 5 August 2020).
- DFID. Hojas Orientativas Sobre Los Medios De Vida Sostenibles. 2001. Available online: https://www.livelihoodscentre.org/es/-/sustainable-livelihoods-guidance-sheets (accessed on 5 August 2020).
- Flora, C.B.; Emery, M.; Fey, S.; Bregendahl, Y.C. Community Capitals: A Tool for Evaluating Strategic Interventions and Projects; North Central Regional Center for Rural Development: Ames, IA, USA, 2006; p. 2. [Google Scholar]
- Mukisa, N.; Zamora, R.; Lie, T.T. Assessment of Community Sustainable Livelihoods Capitals for the Implementation of Alternative Energy Technologies in Uganda & Africa. Renew. Energy 2020, 160, 886–902. [Google Scholar] [CrossRef]
- Duffy, L.N.; Kline, C.; Swanson, J.R.; Best, M.; McKinnon, H. Community Development through Agroecotourism in Cuba: An Application of the Community Capitals Framework. J. Ecotourism 2017, 16, 203–221. [Google Scholar] [CrossRef]
- Gutiérrez-Montes, I.A.; de Imbach, P.B.; Ramírez, F.; Payes, J.L.; Say, E.; Banegas, Y.K. Las Escuelas de Campo del MAP-CATIE: Práctica y Lecciones Aprendidas en la Gestión del Conocimiento y la Creación de Capacidades Locales para el Desarrollo Rural Sostenible; CATIE: Cartago, Costa Rica, 2012; p. 67. [Google Scholar]
- Jacobs, C. Measuring Success in Communities: The Community Capitals Framework; South Dakota State University: Brookings, SD, USA, 2011; p. 3. [Google Scholar]
- FAO. M | Guide for Monitoring and Evaluating Land Administration Programs | Organización de las Naciones Unidas para la Alimentación y la Agricultura. 2021. Available online: http://www.fao.org/in-action/herramienta-Administracion-tierras/glossary/m/Es/ (accessed on 4 April 2020).
- Cherni, J.A.; Dyner, I.; Henao, F.; Jaramillo, P.; Smith, R.; Font, R.O. Energy Supply for Sustainable Rural Livelihoods. A Multi-Criteria Decision-Support System. Energy Policy 2007, 35, 1493–1504. [Google Scholar] [CrossRef]
- Pandey, R.; Jha, S.K.; Alatalo, J.M.; Archie, K.M.; Gupta, A.K. Sustainable Livelihood Framework-Based Indicators for Assessing Climate Change Vulnerability and Adaptation for Himalayan Communities. Ecol. Indic. 2017, 79, 338–346. [Google Scholar] [CrossRef]
- Scoones, I. Sustainable Rural Livelihoods a Framework for Analysis; IDS: McLean, VA, USA, 1997; p. 22. [Google Scholar]
- Jordaan, A.J.; Sakulski, D.M.; Mashimbye, C.; Mayumbe, F. Measuring Drought Resilience Through Community Capitals. In Resilience; Elsevier: Amsterdam, The Netherlands, 2018; pp. 105–115. [Google Scholar] [CrossRef]
- Nogueira, A.; Ashton, W.S.; Teixeira, C. Expanding Perceptions of the Circular Economy through Design: Eight Capitals As Innovation Lenses. Resour. Conserv. Recycl. 2019, 149, 566–576. [Google Scholar] [CrossRef]
- Butler, M. Community Forest Enterprise Governance in the Maya Biosphere Reserve. Ph.D. Thesis, University of Minnesota, Minneapolis, MN, USA, 2020; p. 366. [Google Scholar]
- Henao, F.; Cherni, J.A.; Jaramillo, P.; Dyner, I. A Multicriteria Approach to Sustainable Energy Supply for the Rural Poor. Eur. J. Oper. Res. 2012, 218, 801–809. [Google Scholar] [CrossRef]
- Chen, H.; Zhu, T.; Krott, M.; Calvo, J.F.; Ganesh, S.P.; Makoto, I. Measurement and Evaluation of Livelihood Assets in Sustainable Forest Commons Governance. Land Use Policy 2013, 30, 908–914. [Google Scholar] [CrossRef]
- Fang, Y.-P.; Fan, J.; Shen, M.-Y.; Song, M.-Q. Sensitivity of Livelihood Strategy to Livelihood Capital in Mountain Areas: Empirical Analysis Based on Different Settlements in the Upper Reaches of the Minjiang River, China. Ecol. Indic. 2014, 38, 225–235. [Google Scholar] [CrossRef]
- Horsley, J.; Prout, S.; Tonts, M.; Ali, S. Sustainable Livelihoods and Indicators for Regional Development in Mining Economies. Extr. Ind. Soc. 2015, 2, 368–380. [Google Scholar] [CrossRef]
- Martinkus, N.; Rijkhoff, S.A.; Hoard, S.A.; Shi, W.; Smith, P.; Gaffney, M.; Wolcott, M. Biorefinery Site Selection Using a Stepwise Biogeophysical and Social Analysis Approach. Biomass Bioenergy 2017, 97, 139–148. [Google Scholar] [CrossRef] [Green Version]
- Aquino, R.S.; Lück, M.; Schänzel, H.A. A Conceptual Framework of Tourism Social Entrepreneurship for Sustainable Community Development. J. Hosp. Tour. Manag. 2018, 37, 23–32. [Google Scholar] [CrossRef]
- Herr, D.; Blum, J.; Himes-Cornell, A.; Sutton-Grier, A. An Analysis of the Potential Positive and Negative Livelihood Impacts of Coastal Carbon Offset Projects. J. Environ. Manag. 2019, 235, 463–479. [Google Scholar] [CrossRef]
- Hobson, J.; Lynch, K.; Roberts, H.; Payne, B. Community Ownership of Local Assets: Conditions for Sustainable Success. J. Rural Stud. 2019, 65, 116–125. [Google Scholar] [CrossRef]
- Hendrickson, M.K.; Massengale, S.H.; Cantrell, R. No Money Exchanged Hands, No Bartering Took Place. But it’s Still Local produce: Understanding Local Food Systems in Rural Areas in the U.S. Heartland. J. Rural Stud. 2020, 78, 480–490. [Google Scholar] [CrossRef]
- Sarmidi, T.; Law, S.H.; Jafari, Y. Resource Curse: New Evidence on the Role of Institutions. Int. Econ. J. 2014, 28, 191–206. [Google Scholar] [CrossRef]
- Torres, R.M.A.; Campaña, M.P.; García, L.O.A. Propuesta de un Sistema de Indicadores para Evaluar Proyectos de Desarrollo Local. Opuntia Brava 2019, 11, 240–253. [Google Scholar] [CrossRef]
- Rosa, W. Goal 2. End Hunger, Achieve Food Security and Improved Nutrition, and Promote Sustainable Agriculture. In A New Era in Global Health; Springer Publishing Company: New York, NY, USA, 2018. [Google Scholar] [CrossRef]
- Pedrosa, M.C. Indicadores de Sostenibilidad para el Desarrollo Rural: Actitud y Perspectivas de los Agricultores. Universidade de Santiago de Compostela. 2010. Available online: http://purl.org/dc/dcmitype/Text (accessed on 20 January 2021).
- Emery, M.; Flora, C. Spiraling-Up: Mapping Community Transformation With Community Capitals Framework. Community Dev. 2006, 37, 19–35. [Google Scholar] [CrossRef]
- Kaya, T.; Kahraman, C. Multicriteria Decision Making in Energy Planning Using a Modified Fuzzy TOPSIS Methodology. Expert Syst. Appl. 2011, 38, 6577–6585. [Google Scholar] [CrossRef]
- Bhaskara, S.N.; Chowdhury, B.H. Microgrids—A Review of Modeling, Control, Protection, Simulation and Future potential. In Proceedings of the Power and Energy Society General Meeting, San Diego, CA, USA, 22–26 July 2012; pp. 1–7. [Google Scholar]
- Jacob, D.; Nithiyananthan, Y.K. Smart and Micro Grid Model for Renewable Energy Based Power system. Int. J. Eng. Model. 2009, 22, 89–94. [Google Scholar]
- Liu, Y.; Yu, S.; Zhu, Y.; Wang, D.; Liu, J. Modeling, Planning, Application and Management of Energy Systems for Isolated Areas: A Review. Renew. Sustain. Energy Rev. 2018, 82, 460–470. [Google Scholar] [CrossRef]
- Montecinos, F.J.L. Desarrollo y Validacion de un Modelo de Optimizacion Energetica para una Microrred. Bachelor’s Thesis, Universidad de Chile, Santiago, Chile, 2011; p. 109. Available online: https://repositorio.uchile.cl/handle/2250/104143 (accessed on 11 February 2021).
- Akinyele, D.; Belikov, J.; Levron, Y. Challenges of Microgrids in Remote Communities: A STEEP Model Application. Energies 2018, 11, 432. [Google Scholar] [CrossRef] [Green Version]
- Zhang, L.; Pang, B.; Yi, R.; Gai, P.; Xin, C.; Yang, L.; Li, H. Multi-Objective Day-Ahead Optimal Scheduling of Isolated Microgrid Considering Flexibility. E3S Web Conf. 2018, 53, 01024. [Google Scholar] [CrossRef]
- Neves, D.; Silva, C.A.S.; Connors, S. Design and Implementation of Hybrid Renewable Energy Systems on Micro-Communities: A Review on Case Studies. Renew. Sustain. Energy Rev. 2014, 31, 935–946. [Google Scholar] [CrossRef]
- Perez, Y.; Real, F.J.R. How to Make a European Integrated Market in Small and Isolated Electricity Systems? The Case of the Canary Islands. Energy Policy 2008, 36, 4159–4167. [Google Scholar] [CrossRef]
- Siddaiah, R.; Saini, R. A Review on Planning, Configurations, Modeling and Optimization Techniques of Hybrid Renewable Energy Systems for off Grid Applications. Renew. Sustain. Energy Rev. 2016, 58, 376–396. [Google Scholar] [CrossRef]
- Bhattarai, P.R.; Thompson, S. Optimizing an off-Grid Electrical System in Brochet, Manitoba, Canada. Renew. Sustain. Energy Rev. 2016, 53, 709–719. [Google Scholar] [CrossRef] [Green Version]
- Karthik, N.; Parvathy, A.K.; Arul, R. A Review of Optimal Operation of Microgrids. Int. J. Electr. Comput. Eng. 2020, 10, 2842–2849. [Google Scholar] [CrossRef]
- Ribeiro, L.; Saavedra, O.R.; De Lima, S.L.; De Matos, J.G. Isolated Micro-Grids With Renewable Hybrid Generation: The Case of Lençois Island. IEEE Trans. Sustain. Energy 2010, 2, 1–11. [Google Scholar] [CrossRef]
- Ahmadi, S.E.; Rezaei, N. A New Isolated Renewable Based Multi Microgrid Optimal Energy Management System Considering Uncertainty and Demand Response. Int. J. Electr. Power Energy Syst. 2020, 118, 105760. [Google Scholar] [CrossRef]
- Bhattacharyya, S. Review of Alternative Methodologies for Analysing off-Grid Electricity Supply. Renew. Sustain. Energy Rev. 2012, 16, 677–694. [Google Scholar] [CrossRef]
- De Christo, T.M.; Perron, S.; Fardin, J.F.; Simonetti, D.S.L.; de Alvarez, C.E. Demand-Side Energy Management by Cooperative Combination of Plans: A Multi-Objective Method Applicable to Isolated Communities. Appl. Energy 2019, 240, 453–472. [Google Scholar] [CrossRef]
- Hakimi, S.M.; Hasankhani, A.; Shafie-Khah, M.; Catalão, J.P. Demand Response Method for Smart Microgrids Considering High Renewable Energies Penetration. Sustain. Energy Grids Netw. 2020, 21, 100325. [Google Scholar] [CrossRef]
- Lyden, A.F.; Pepper, R.; Tuohy, P.G. A Modelling Tool Selection Process for Planning of Community Scale Energy Systems Including Storage and Demand Side Management. Sustain. Cities Soc. 2018, 39, 674–688. [Google Scholar] [CrossRef]
- Sarmiento, P.A.P. Planificación Eficiente De Redes Inteligentes (Smartgrids) Incluyendo La Gestión Activa De La Demanda: Aplicacion a Ecuador. Ph.D. Thesis, Universitat Politecnica de Valencia, Valencia, Spain, 2018. Available online: http://hdl.handle.net/10251/103684 (accessed on 14 January 2021).
- Alvarez, S.R. Metodología para el Diseño de Microrredes Aisladas Usando Métodos de Optimización Numérica. Master’s Thesis, Universidad Nacional de Colombia, Bogotá, Colombia, 2016; p. 109. Available online: https://repositorio.unal.edu.co/handle/unal/59110 (accessed on 14 January 2021).
- Fioriti, D.; Pintus, S.; Lutzemberger, G.; Poli, D. Economic Multi-Objective Approach to Design off-Grid Microgrids: A Support for Business Decision Making. Renew. Energy 2020, 159, 693–704. [Google Scholar] [CrossRef]
- Cuesta, M.A.; Castillo-Calzadilla, T.; Borges, C. A Critical Analysis on Hybrid Renewable Energy Modeling Tools: An Emerging Opportunity to Include Social Indicators to Optimise Systems in Small Communities. Renew. Sustain. Energy Rev. 2020, 122, 109691. [Google Scholar] [CrossRef]
- Huang, X.; Xia, F.; Xia, Z.; Cong, P.; Di, Z.; Yang, Z.; Song, L. Dynamic Economic Optimal Dispatch of Microgrid Based on Improved Differential Evolution Algorithm. In IOP Conference Series: Earth and Environmental Science; IOP Publishing: Bristol, UK, 2018; Volume 170. [Google Scholar] [CrossRef] [Green Version]
- Sufyan, M.; Rahim, N.A.; Tan, C.; Muhammad, M.A.; Raihan, S.R.S. Optimal Sizing and Energy Scheduling of Isolated Microgrid Considering the Battery Lifetime Degradation. PLoS ONE 2019, 14, e0211642. [Google Scholar] [CrossRef]
- González, N.; Cusgüen, C.; Mojica-Nava, E.; Pavas, A. Estrategias de Control de Calidad de Energia en Microrredes Rurales. Revista UIS Ingenierías 2017, 16, 93–104. [Google Scholar] [CrossRef] [Green Version]
- Rey, J.M. Modeling, Control and Design of AC Microgrids in Islanded Mode (Short version). Ph.D. Thesis, Universitat Politècnica de Catalunya, Barcelona, Spain, 2019. [Google Scholar] [CrossRef]
- Chedid, R.; Raiman, S. Unit Sizing and Control of Hybrid Windsolar Power system. IEEE Trans. Energy Convers. 1997, 12, 79–85. [Google Scholar] [CrossRef] [Green Version]
- Nadimi, R.; Tokimatsu, K. Potential Energy Saving via Overall Efficiency Relying on Quality of Life. Appl. Energy 2018, 233–234, 283–299. [Google Scholar] [CrossRef]
- Yadav, P.; Davies, P.J.; Abdullah, S. Reforming Capital Subsidy Scheme to Finance Energy Transition for the below Poverty Line Communities in Rural India. Energy Sustain. Dev. 2018, 45, 11–27. [Google Scholar] [CrossRef]
- Yadav, P.; Malakar, Y.; Davies, P.J. Multi-Scalar Energy Transitions in Rural Households: Distributed Photovoltaics As a Circuit Breaker to the Energy Poverty Cycle in India. Energy Res. Soc. Sci. 2019, 48, 1–12. [Google Scholar] [CrossRef]
- Mahmud, K.; Amin, U.; Hossain, J.; Ravishankar, J. Computational Tools for Design, Analysis, and Management of Residential Energy Systems. Appl. Energy 2018, 221, 535–556. [Google Scholar] [CrossRef]
- Chinmoy, L.; Iniyan, S.; Goic, R. Modeling Wind Power Investments, Policies and Social Benefits for Deregulated Electricity Market—A Review. Appl. Energy 2019, 242, 364–377. [Google Scholar] [CrossRef]
- Khanna, R.A.; Li, Y.; Mhaisalkar, S.; Kumar, M.; Liang, L.J. Comprehensive Energy Poverty Index: Measuring Energy Poverty and Identifying Micro-Level Solutions in South and Southeast Asia. Energy Policy 2019, 132, 379–391. [Google Scholar] [CrossRef]
- Søraa, R.A.; Anfinsen, M.; Foulds, C.; Korsnes, M.; Lagesen, V.; Robison, R.; Ryghaug, M. Diversifying Diversity: Inclusive Engagement, Intersectionality, and Gender Identity in a European Social Sciences and Humanities Energy Research Project. Energy Res. Soc. Sci. 2020, 62, 101380. [Google Scholar] [CrossRef]
- Viteri, J.P.; Henao, F.; Cherni, J.; Dyner, I. Optimizing the Insertion of Renewable Energy in the off-Grid Regions of Colombia. J. Clean. Prod. 2019, 235, 535–548. [Google Scholar] [CrossRef]
- Musonye, X.S.; Davíðsdóttir, B.; Kristjánsson, R.; Ásgeirsson, E.I.; Stefánsson, H. Integrated Energy systems; Modeling Studies for Sub-Saharan Africa: A Scoping Review. Renew. Sustain. Energy Rev. 2020, 128, 109915. [Google Scholar] [CrossRef]
- Lozano, L.; Taboada, E.B. Demystifying the Authentic Attributes of Electricity-Poor Populations: The Electrification Landscape of Rural off-Grid Island Communities in the Philippines. Energy Policy 2020, 145, 111715. [Google Scholar] [CrossRef]
- Campos, I.; Marín-González, E. People in Transitions: Energy Citizenship, Prosumerism and Social Movements in Europe. Energy Res. Soc. Sci. 2020, 69, 101718. [Google Scholar] [CrossRef]
- Unamuno, E.; Barrena, J.A. Hybrid ac/Dc microgrids—Part I: Review and Classification of Topologies. Renew. Sustain. Energy Rev. 2015, 52, 1251–1259. [Google Scholar] [CrossRef]
- Al-Ghussain, L.; Samu, R.; Taylan, O.; Fahrioglu, M. Sizing Renewable Energy Systems With Energy Storage Systems in Microgrids for Maximum Cost-Efficient Utilization of Renewable Energy Resources. Sustain. Cities Soc. 2020, 55, 102059. [Google Scholar] [CrossRef]


| Authors | Capitals | ESS Relationship | ||||||
|---|---|---|---|---|---|---|---|---|
| Human | Social | Cultural | Political | Physical | Financial | Natural | ||
| ✓ | ✓ | ✓ | ✓ | ✓ | ✓ | ✓ | No |
| ✓ | ✓ | – | – | ✓ | ✓ | ✓ | Yes |
| ✓ | ✓ | – | – | ✓ | ✓ | ✓ | Yes |
| ✓ | ✓ | – | – | ✓ | ✓ | ✓ | No |
| ✓ | ✓ | – | – | ✓ | ✓ | ✓ | No |
| ✓ | ✓ | – | – | ✓ | ✓ | ✓ | No |
| ✓ | ✓ | ✓ | ✓ | ✓ | ✓ | ✓ | No |
| ✓ | ✓ | – | – | ✓ | ✓ | ✓ | No |
| ✓ | ✓ | ✓ | ✓ | ✓ | ✓ | ✓ | No |
| ✓ | ✓ | ✓ | ✓ | ✓ | ✓ | – | No |
| ✓ | ✓ | ✓ | ✓ | ✓ | ✓ | ✓ | No |
| ✓ | ✓ | – | – | ✓ | ✓ | ✓ | No |
| ✓ | ✓ | ✓ | ✓ | – | ✓ | ✓ | No |
| ✓ | ✓ | ✓ | ✓ | ✓ | ✓ | ✓ | No |
| ✓ | ✓ | ✓ | ✓ | ✓ | ✓ | ✓ | No |
| ✓ | ✓ | – | – | ✓ | ✓ | ✓ | Yes |
| Aspects | Criteria |
|---|---|
| Technical | Efficiency, exergy efficiency, Energy demand profiling, Future energy demand, Technology Selection |
| Economic | Investment cost, operation and maintenance cost, Lifecycle cost |
| Environmental | NOx emissions, CO2 emissions, Environmental impact |
| Social | Social acceptability, job creation, |
| Capitals | Criteria | Authors | Total | |||||||
|---|---|---|---|---|---|---|---|---|---|---|
| Akinyele et al. [39] | Cherni et al. [14] | Bhattarai and Thompson [44] | Karthik et al. [45] | de Souza Ribeiro et al. [46] | Ahmadi and Rezaei [47] | Bhattacharyya [48] | Zhang et al. [40] | |||
| Economic | Initial capital and lifecycle costs | 1 | 1 | 1 | 1 | 1 | 1 | 6 | ||
| Project financing | 1 | 1 | 1 | 3 | ||||||
| Returns on investment | 1 | 1 | 1 | 1 | 4 | |||||
| O&M costs | 1 | 1 | 1 | 1 | 1 | 5 | ||||
| Technological | Energy demand profiling | 1 | 1 | 1 | 1 | 1 | 5 | |||
| Maturity of available technologies | 1 | 1 | 2 | |||||||
| Technology selection | 1 | 1 | 2 | |||||||
| Reliability of supply | 1 | 1 | 1 | 1 | 1 | 5 | ||||
| Future energy demand | 1 | 1 | ||||||||
| Types of load/appliances | 1 | 1 | 1 | 1 | 4 | |||||
| Technical design and feasibility evaluation | 1 | 1 | 1 | 3 | ||||||
| Social | Cooperativism | 1 | 1 | |||||||
| Leadership | 1 | 1 | ||||||||
| Common goals | 1 | 1 | 2 | |||||||
| Project objectives defined | 1 | 1 | ||||||||
| Community Involved Level | 1 | 1 | ||||||||
| Educating the potential | 1 | 1 | ||||||||
| Identifying suitable sites | 1 | 1 | ||||||||
| Characterization of the physical resources of the community: housing, aqueducts, roads, etc. | 1 | 1 | ||||||||
| Environment | Air quality | 1 | 1 | |||||||
| Land | 1 | 1 | ||||||||
| Water and water quality | 1 | 1 | ||||||||
| Environmental impact and benefits analysis | 1 | 1 | 2 | |||||||
| Political | Presence of political will or government support | 1 | 1 | 2 | ||||||
| Fiscal incentives | 1 | 1 | ||||||||
| Public and political acceptance | 1 | 1 | ||||||||
| Regulatory framework for capacity building and job creation | 1 | 1 | ||||||||
| Total | 19 | 6 | 3 | 4 | 5 | 5 | 11 | 6 | 59 | |
| No. | References | Capitals | Demand of Energy Services | Services | Methodology | Temporal Resolution | Spatial Resolution | Evaluation Method |
|---|---|---|---|---|---|---|---|---|
| 1 | Emery and Flora [8] | NC, BC, FC, PC, SC, CC, HC | - | - | Multicriteria study case | Specific conditions | Local | Quantitative, case studies |
| 2 | Cherni et al. [14] | NC, FC, PC, SC, HC | Specific demand | Electricity | Multicriteria study case | Specific conditions | Local | Quantitative, case studies |
| 3 | de Souza Ribeiro et al. [46] | - | Specific demand | Electricity | Study of cases | Specific conditions | Local | Study of cases |
| 4 | Henao [20] | NC, FC, PC, SC, HC | Specific demand | Electricity | Multicriteria study case | Specific conditions | Local | Quantitative, case studies |
| 5 | Chen [21] | NC, FC, PC, SC, HC | - | - | Study of cases | Specific conditions | Local | Quantitative, case studies |
| 6 | Fang et al. [22] | NC, FC, PC, SC, HC | - | - | Multicriteria study case | Specific conditions | Local | Quantitative, case studies |
| 7 | Horsley et al. [23] | NC, FC, PC, SC, HC | - | - | Multicriteria study case | Specific conditions | Local | Quantitative, case studies |
| 8 | Bhattarai and Thompson [44] | - | Specific demand | Electricity | Study of cases, HOMER model | Specific conditions | Local | Study of cases |
| 9 | Martinkus [24] | NC, BC, FC, PC, SC, CC, HC | - | Biofuel production | Study of cases | Specific conditions | Local | Quantitative, case studies |
| 10 | Pandey et al. [15] | NC, FC, PC, SC, HC | - | - | Multicriteria study case | Specific conditions | Local | Quantitative, case studies |
| 11 | Huang et al. [56] | - | Long-term demand | Electricity | Study of cases | Long-term | Regional | Study of cases |
| 12 | Aquino [25] | NC, BC, FC, PC, SC, CC, HC | - | - | Exploratory qualitative | Specific conditions | Local | Quantitative, case studies |
| 13 | Jordaan et al. [17] | NC, BC, FC, PC, SC, CC, HC | - | - | Multicriteria study case | Specific conditions | Local | Quantitative, case studies |
| 14 | Nadimi and Tokimatsu [61] | - | Long-term demand | Electricity | Data analysis | Long-term | Global | Quantitative |
| 15 | Yadav et al. [62] | - | Long-term demand | Electricity | Data analysis | Long-term | Global | Quantitative |
| 16 | Yadav et al. [63] | - | Long-term demand | Electricity | Data analysis | Long-term | Global | Quantitative |
| 17 | Mahmud et al. [64] | - | Long-term demand | Electricity | Data analysis | Long-term | Global | Quantitative |
| 18 | Akinyele et al. [39] | - | Specific demand | Electricity | Study of cases | Specific conditions | Local | Study of cases |
| 19 | Herr et al. [26] | NC, BC, FC, PC, SC, CC, HC | - | - | Case studies analysis | Specific conditions | Regional | Study of cases |
| 20 | Hobson et al. [27] | NC, FC, PC, SC, HC | - | - | Study of cases | Specific conditions | Local | Study of cases |
| 21 | Nogueira et al. [18] | NC, FC, PC, SC, HC, CC, MC, DC | - | - | Study of cases | Specific conditions | Local | Study of cases |
| 22 | Chinmoy et al. [65] | - | Long-term demand | Electricity | Data Analysis | Long-term | Global | Quantitative |
| 23 | Khanna et al. [66] | CEPI | Specific demand | Electricity | Data Analysis | Long-term | Regional | Quantitative |
| 24 | Søraa et al. [67] | - | Long-term demand | Electricity | Data Analysis | Long-term | Global | Quantitative |
| 25 | Karthik et al. [45] | - | Specific demand | Electricity | Study of cases, HOMER | Specific conditions | Local | Study of cases |
| 26 | Viteri et al. [68] | - | Specific demand | Electricity | Study of cases, HOMER | Specific conditions | Regional | Study of cases |
| 27 | Butler [19] | NC, FC, PC, SC, HC, CC, EC, LC | - | - | Study of cases | Specific conditions | Local | Study of cases |
| 28 | Mukisa et al. [9] | NC, FC, PC, SC, HC | Specific demand | Electricity | Multicriteria study case | Specific conditions | Local | Quantitative, case studies |
| 29 | Musonye et al. [69] | - | Long-term demand | Electricity | Data analysis | Long-term | Global | Quantitative |
| 30 | Lozano and Taboada [70] | - | Long-term demand | Electricity | Data analysis | Long-term | Global | Quantitative |
| 31 | Campos and Marín-González [71] | - | Long-term demand | Electricity | Data analysis | Long-term | Global | Quantitative |
| 32 | Ahmadi & Rezaei [47] | - | Specific demand | Electricity | Study of cases, HOMER model | Specific conditions | Local | Study of cases |
| No. | References | Social | Technological | Economic | Environmental |
|---|---|---|---|---|---|
| 1 | Emery and Flora [8] | People’s quality of life | - | - | - |
| 2 | Cherni et al. [14] | People’s quality of life impact | Evaluation of generation technologies | - | Yes |
| 3 | de Souza Ribeiro et al. [46] | People’s quality of life impact | Evaluation of generation technologies | - | - |
| 4 | Henao [20] | People’s quality of life impact | Evaluation of generation technologies | - | Yes |
| 5 | Fang et al. [22] | Impact of labor force and land | - | - | - |
| 6 | Horsley et al. [23] | Mining impact on regional development | - | - | - |
| 7 | Bhattarai & Thompson [44] | - | Evaluation of generation technologies | Yes | - |
| 8 | Pandey et al. [15] | Vulnerability and adaptation on climate change | - | - | - |
| 9 | Huang et al. [56] | - | - | Renewable energy integration | - |
| 10 | Aquino [25] | People’s quality of life | - | - | - |
| 11 | Jordaan et al. [17] | Drought resilience | - | - | - |
| 12 | Nadimi and Tokimatsu [61] | People’s quality of life impact | - | - | - |
| 13 | Yadav et al. [62] | People’s quality of life impact | - | - | - |
| 14 | Yadav et al. [63] | People’s quality of life impact | - | - | - |
| 15 | Mahmud et al. [64] | People’s quality of life impact | - | - | - |
| 16 | Akinyele et al. [39] | - | Evaluation of generation technologies | - | - |
| 17 | Herr et al. [26] | Potential long-term forestry social impacts | - | - | - |
| 18 | Hobson et al. [27] | People’s quality of life impact | - | - | - |
| 19 | Nogueira et al. [18] | Circular economy | - | - | - |
| 20 | Chinmoy et al. [65] | - | - | Wind integration | - |
| 21 | Khanna et al. [66] | People’s quality of life impact | - | - | - |
| 22 | Søraa et al. [67] | People’s quality of life impact | - | - | - |
| 23 | Karthik et al. [45] | - | Evaluation of generation technologies | Yes | - |
| 24 | Viteri et al. [68] | People’s quality of life impact | Evaluation of generation technologies | Yes | Yes |
| 25 | Butler [19] | People’s quality of life impact | - | - | - |
| 26 | Mukisa et al. [9] | Impact of implementing alternative energy technologies | - | - | - |
| 27 | Musonye et al. [69] | People’s quality of life impact | - | - | - |
| 28 | Lozano and Taboada [70] | People’s quality of life impact | - | - | - |
| 29 | Campos and Marín-González [71] | People’s quality of life impact | - | - | - |
| 30 | Ahmadi & Rezaei [47] | - | Evaluation of generation technologies | Yes | - |
Publisher’s Note: MDPI stays neutral with regard to jurisdictional claims in published maps and institutional affiliations. |
© 2022 by the authors. Licensee MDPI, Basel, Switzerland. This article is an open access article distributed under the terms and conditions of the Creative Commons Attribution (CC BY) license (https://creativecommons.org/licenses/by/4.0/).
Share and Cite
Pereyra-Mariñez, C.; Santos-García, F.; Ocaña-Guevara, V.S.; Vallejo-Díaz, A. Energy Supply System Modeling Tools Integrating Sustainable Livelihoods Approach—Contribution to Sustainable Development in Remote Communities: A Review. Energies 2022, 15, 2668. https://doi.org/10.3390/en15072668
Pereyra-Mariñez C, Santos-García F, Ocaña-Guevara VS, Vallejo-Díaz A. Energy Supply System Modeling Tools Integrating Sustainable Livelihoods Approach—Contribution to Sustainable Development in Remote Communities: A Review. Energies. 2022; 15(7):2668. https://doi.org/10.3390/en15072668
Chicago/Turabian StylePereyra-Mariñez, Carlos, Félix Santos-García, Víctor S. Ocaña-Guevara, and Alexander Vallejo-Díaz. 2022. "Energy Supply System Modeling Tools Integrating Sustainable Livelihoods Approach—Contribution to Sustainable Development in Remote Communities: A Review" Energies 15, no. 7: 2668. https://doi.org/10.3390/en15072668
APA StylePereyra-Mariñez, C., Santos-García, F., Ocaña-Guevara, V. S., & Vallejo-Díaz, A. (2022). Energy Supply System Modeling Tools Integrating Sustainable Livelihoods Approach—Contribution to Sustainable Development in Remote Communities: A Review. Energies, 15(7), 2668. https://doi.org/10.3390/en15072668

