Wave Velocity in Sandstone and Mudstone under High Temperature and Overpressure in Yinggehai Basin
Abstract
:1. Introduction
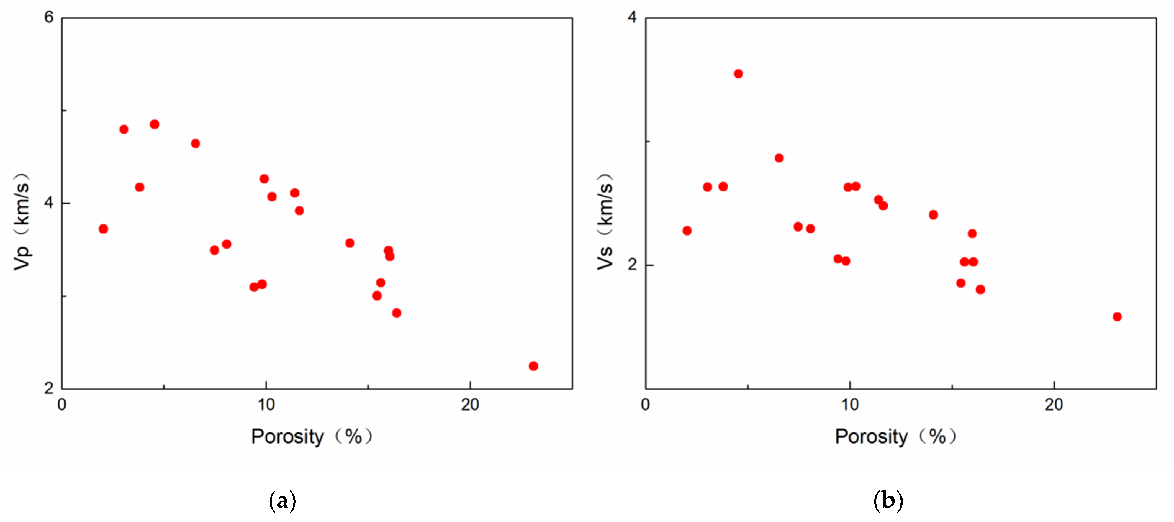
2. Experimental Conditions and Basic Petrophysical Characteristics
3. Influence of Pore
4. Influence of Mineral Composition
5. Pore Pressure
6. Case Analysis and Theoretical Simulation
7. Conclusions
- Porosity had important influence on the relationship between P- and S-wave velocity and PT. The P- and S-wave velocity of the high-porosity sample increased greatly with confining pressure under the condition of 0–60 MPa and increased slowly under 60–120 MPa. The P-wave velocity increased more than 70%. The velocity trend of the low-porosity sample under low pressure was similar to that of the high-porosity sample, but the velocity hardly increased under high pressure, and the P-wave velocity generally increased less than 50%. When the pore pressure increased to 60 MPa, the P- and S-wave velocity decrease of the high-porosity sample was significantly greater than that of the low-porosity sample. The P-wave velocity decreased by more than 8.5%, and by less than 6% for the low-porosity sample. Under high temperature (150 °C), the P-wave velocity of the high-porosity sample decreased by more than 7%, and that of the low-porosity sample decreased by 4%.
- Mineral composition also had certain influence. Under the high confining pressure of 60–120 MPa, the P- and S-wave velocity of the low-clay-content sample gradually slowed down with the increase of pressure, and P-wave velocity increased by 16%, while the velocity of the high-clay-content sample still maintained a large increase range, and P-wave velocity increased by more than 20%. When pore pressure increased to 60 MPa, the P- and S-wave velocity of the high-clay-content sample decreased more than that of the low-clay-content sample, the P-wave velocity decreased more than 7%, and the P-wave velocity of the low-clay-content sample decreased less than 4.5%. Under high temperature (150 °C), the P- and S-wave velocity decrease of the high-clay-content sample was significantly higher than that of the low-clay-content sample. The P-wave velocity of the high-clay-content sample decreased by more than 21%, and that of the low-clay-content sample decreased by 14%.
- The false bright spot and dark spot gas reservoirs of seismic data in Yinggehai basin were related to the differences of pores, clay content, pressure, and temperature of the upper and lower formations. High porosity and clay content formation easily caused abnormal P- and S-wave velocity reduction under high-temperature and overpressure conditions and easily caused a velocity rise under high confining pressure conditions. The velocity difference caused the change of impedance to form the phenomenon of a false bright spot or dark spot gas reservoir.
- The coefficient of PT reflected the sensitivity of pores and skeleton to pressure and temperature. According to the change of PT coefficient, a modified P-wave velocity prediction method was proposed in this paper.
Author Contributions
Funding
Institutional Review Board Statement
Informed Consent Statement
Data Availability Statement
Conflicts of Interest
Appendix A
Appendix A.1. Voight/Reuss and the V-R-H Model
Appendix A.2. Hashin–Shtrikman Averaging
Appendix A.3. Different Effective Medium
References
- Pan, G.C.; Pei, J.; Zhou, J.; Wang, L.F.; Yu, J.F. An Analysis of Flat Spot Features on a Gas-Water Interface in the Middle-Deep Overpressure zone, Yinggehai Basin. China Offshore Oil Gas 2014, 26, 5. (In Chinese) [Google Scholar]
- Pei, J.; Yu, J.; Wang, L.; Hao, D.F.; Liu, F. Key Challenges and Strategies for the Success of Natural Gas Exploration in Mid-Deep Strata of the Yinggehai Basin. Acta Pet. Sin. 2011, 46, 145–146. (In Chinese) [Google Scholar]
- Zhou, J.X.; Liu, W.W.; Ma, G.K.; Wang, L.F.; Liu, B. Fine Description and Prediction of Seismic Attributes of HPHT Gas Reservoir in the Yinggehai Basin. Nat. Gas Ind. 2013, 33, 7–11. (In Chinese) [Google Scholar]
- Pei, J.X.; Pan, G.C.; Zhu, P.Y.; Liu, F. Identification of Low Velocity Mudstone in the Middeep Overpressure zone, Yinggehai Basin. Oil Geophys. Prospect. 2016, 51, 10. (In Chinese) [Google Scholar]
- Kern, H. The Effect of High Temperature and High Confining Pressure on Compressional Wave Velocities in Quartz-Bearing and Quartz-Free Igneous and Metamorphic Rocks. Tectonophysics 1978, 44, 185–203. [Google Scholar] [CrossRef]
- Scheu, B.; Kern, H.; Spieler, O.; Dingwell, D. Temperature Dependence of Elastic P- and S-Wave Velocities in Porous Mt. Unzen Dacite. J. Volcanol. Geotherm. Res. 2006, 153, 136–147. [Google Scholar] [CrossRef]
- Sone, L.T.; Liu, Z.H.; Liu, Z.H.; Wang, Q. Elastic Anisotropy Characteristics of Tight Sands under Different Confining Pressure and Fluid Saturation States. Chin. J. Geophys. 2015, 58, 3401–3411. [Google Scholar]
- Motra, H.B.; Zertani, S. Influence of Loading and Heating Processes on Elastic and Geomechanical Properties of Eclogites and Granulites. J. Rock Mech. Geotechnol. Eng. 2018, 10, 127–137. [Google Scholar] [CrossRef]
- Kern, H. P- and S-Wave Anisotropy and Shear-Wave Splitting at Pressure and Temperature in Possible Mantle Rocks and Their Relation to the Rock Fabric. Phys. Earth Planet. Inter. 1993, 78, 245–256. [Google Scholar] [CrossRef]
- Eberhart-Phillips, D.; Han, D.-H.; Zoback, M.D. Empirical Relationships among Seismic Velocity, Effective Pressure, Porosity, and Clay Content in Sandstone. Geophysics 1989, 54, 82–89. [Google Scholar] [CrossRef]
- Khaksar; Griffiths; McCann. Compressional- and Shear-Wave Velocities as a Function of Confining Stress in Dry Sandstones. Geophys. Prospect. 1999, 47, 487–508. [Google Scholar] [CrossRef]
- Mavko, G.; Mukerji, T.; Dvorkin, J. The Rock Physics Handbook: Tools for Seismic Analysis of Porous Media; Cambridge University Press: Cambridge, UK, 2009. [Google Scholar]
- Liu, Z.; Zhang, F.; Li, X. Elastic Anisotropy and Its Influencing Factors in Organic-Rich Marine Shale of Southern China. Sci. China Earth Sci. 2019, 62, 1805–1818. [Google Scholar] [CrossRef]
- Deng, J.X.; Wang, H.; Zhou, H.; Liu, Z.H.; Song, L.T.; Wang, X.B. Microtexture, Seismic Rock Physical Properties and Modeling of Longmaxi Formation Shale. Chin. J. Geophys. 2015, 58, 2123–2136. [Google Scholar]
- Han, D.; Nur, A.; Morgan, D. Effects of Porosity and Clay Content on Wave Velocities in Sandstones. Geophysics 1986, 51, 2093–2107. [Google Scholar] [CrossRef]
- Salih, M.; Reijmer, J.; El Husseiny, A.; Bashri, M.; Eltom, H.; Mukainah, H.; Kaminski, M. Controlling Factors on Petrophysical and Acoustic Properties of Bioturbated Carbonates: (Upper Jurassic, Central Saudi Arabia). Appl. Sci. 2021, 11, 5019. [Google Scholar] [CrossRef]
- Jaballah, J.; Reijmer, J.; El-Husseiny, A.; Le, J.; Hairabian, A.; Slootman, A. Physical Properties of Cretaceous to Eocene Platform-to-Basin Carbonates from Albania. Mar. Pet. Geol. 2021, 128, 105022. [Google Scholar]
- Dvorkin, J.; Alabbad, A. Velocity–porosity–mineralogy Trends in Chalk and Consolidated Carbonate Rocks. Geophys. J. Int. 2019, 219, 662–671. [Google Scholar]
- Dvorkin, J.; Walls, J.; Davalos, G. Velocity-Porosity-Mineralogy Model for Unconventional Shale and Its Applications to Digital Rock Physics. Front. Earth Sci. 2021, 8, 613716. [Google Scholar] [CrossRef]
- Reijmer, J.J.G.; Blok, C.N.; El-Husseiny, A.; Kleipool, L.M.; Hogendorp, Y.C.K.; Alonso-Zarza, A.M. Petrophysics and Sediment Variability in a Mixed Alluvial to Lacustrine Carbonate System (Miocene, Madrid Basin, Central Spain). Depos. Rec. 2021, 8, 317–339. [Google Scholar] [CrossRef]
- Assefa, S.; McCann, C.; Sothcott, J.; Astin, T.; Johnstad, S. The Effects of Porosity—Pore-Fluid and Mineralogy on VpNs in Carbonate Rocks. In Proceedings of the 61st EAGE Conference and Exhibition, Helsinki, Finland, 7–11 June 1999. [Google Scholar] [CrossRef]
- El-Husseiny, A.; Vega, S.; Nizamuddin, S. The Effect of Pore Structure Complexity and Saturation History on the Variations of Acoustic Velocity as Function of Brine and Oil Saturation in Carbonates. J. Pet. Sci. Eng. 2019, 179, 180–191. [Google Scholar] [CrossRef]
- Grana, D. Pressure–velocity Relations in Reservoir Rocks: Modified Macbeth’s Equation. J. Appl. Geophys. 2016, 132, 234–241. [Google Scholar]
- Neto, I.A.L.; Misságia, R.M.; Ceia, M.; Archilha, N.L.; Oliveira, L.C. Carbonate Pore System Evaluation Using the velocity–porosity–pressure Relationship, Digital Image Analysis, and Differential Effective Medium Theory. J. Appl. Geophys. 2014, 110, 23–33. [Google Scholar] [CrossRef]
- Wu, Z.; Wang, W. First-Principles Calculations of Elasticity of Minerals at High Temperature and Pressure. Sci. China Earth Sci. 2016, 59, 1107–1137. [Google Scholar] [CrossRef]
- Zhang, Y.L.; Sun, Q.; Li, J.X.; Zhang, W.Q. Pore and Mechanical Characteristics of High-Temperature Bakeed Clay. Chin. J. Rock Mech. Eng. 2015, 34, 1480–1488. (In Chinese) [Google Scholar]
- Mao, H.; Qiu, Z.S.; Huang, W.A.; Shen, Z.H.; Yang, L.Y.; Zhong, H.Y. The Effects of Temperature and Pressure on the Hydration Swelling Characteristics of Clay Mineral. Pet. Drill. Technol. 2013, 41, 56–61. (In Chinese) [Google Scholar]
- Bandyopadhyay, K. Seismic Anisotropy-Geological Causes and Its Implications to Reservoir Geophysics. Ph.D. Thesis, Stanford University, Stanford, CA, USA, 2009. [Google Scholar]
- Cheng, W.; Ba, J.; Fu, L.-Y.; Lebedev, M. Wave-Velocity Dispersion and Rock Microstructure. J. Pet. Sci. Eng. 2019, 183, 106466. [Google Scholar] [CrossRef]
- Ba, J.; Xu, W.; Fu, L.-Y.; Carcione, J.M.; Zhang, L. Rock Anelasticity Due to Patchy Saturation and Fabric Heterogeneity: A Double Double-Porosity Model of Wave Propagation. J. Geophys. Res. Solid Earth 2017, 122, 1949–1976. [Google Scholar] [CrossRef]
- Zhang, L.; Ba, J.; Carcione, J.M. Wave Propagation in Infinituple-Porosity Media. J. Geophys. Res. Solid Earth 2021, 126, 2020021266. [Google Scholar] [CrossRef]
- Salih, M.; Reijmer, J.J.; El-Husseiny, A. Diagenetic Controls on the Elastic Velocity of the Early Triassic Upper Khartam Member (Khuff Formation, Central Saudi Arabia). Mar. Pet. Geol. 2020, 124, 104823. [Google Scholar] [CrossRef]
- Francois, F.; Matthieu, P.; Quentin, V.; Thomas, T.; Fei, H.; Emmanuelle, P.; Jean, B.; Philippe, L.; Hairabian, A. The Equivalent Pore Aspect Ratio as a Tool for Pore Type Prediction in Carbonate Reservoirs. AAPG Bull. 2018, 102, 1343–1377. [Google Scholar]
- Jafarian, E.; Kleipool, L.; Scheibner, C.; Blomeier, D.; Reijmer, J. Variations in Petrophysical Properties of Upper Palaeozoic Mixed Carbonate and Non-Carbonate Deposits, Spitsbergen, Svalbard Archipelago. J. Pet. Geol. 2016, 40, 59–83. [Google Scholar] [CrossRef] [Green Version]
- Qian, K.; Zhang, F.; Chen, S.; Li, X.; Zhang, H. A Rock Physics Model for Analysis of Anisotropic Parameters in a Shale Reservoir in Southwest China. J. Geophys. Eng. 2016, 13, 19–34. [Google Scholar] [CrossRef]
- Reuss, A. Berechung der Fliessgrenzen von Mischkristallen auf Grund der Plastizitatsbedingung fur Einkristalle. Z. Angew. Math. Phys. 1929, 9, 49–58. [Google Scholar]
- Hill, R. The Elastic Behavior of Crystalline Aggregate. Proc. Phys. Soc. 1952, 65, 349–354. [Google Scholar]
- Hashin, Z.; Strikman, S. A Variation Approach to the Theory of Effective Magnetic Permeability of Multiphase Materials. J. Appl. Phys. 1962, 33, 3125–3131. [Google Scholar]
- Berryman, J.G. Single-scattering Approximations for Coefficients in Biot’s Equations of Poroelasticity. J. Acoust. Soc. Am. 1992, 91, 551–571. [Google Scholar] [CrossRef]


















| Mineral Type | Bulk Modulus (GPa) | Shear Modulus (GPa) | Vp (km/s) | Vs (km/s) | Density (g/cc) |
|---|---|---|---|---|---|
| Clay (kaolinite) | 1.5 | 1.4 | 1.44 | 0.93 | 1.58 |
| Feldspar | 37.5 | 15 | 4.68 | 2.39 | 2.62 |
| Quartz | 37 | 44 | 6.05 | 4.09 | 2.65 |
| Number | Quartz (%) | Potash Feldspar (%) | Plagioclase (%) | Calcite (%) | Dolomite (%) | Clay (%) | Porosity (%) |
|---|---|---|---|---|---|---|---|
| 1 | 64.78 | 8.68 | 9.79 | 10.97 | 0.66 | 5.12 | 24.1 |
| 2 | 60.39 | 10.62 | 14.34 | 9.91 | 6.84 | 11.9 | 12.21 |
| 3 | 40.07 | 7.51 | 15.83 | 7.22 | 3.52 | 25.85 | 16.15 |
| 4 | 37.31 | 13.62 | 28.86 | 5.92 | 3.68 | 10.61 | 16.43 |
| Sample Number | 1 | 2 | 3 | 4 |
|---|---|---|---|---|
| A (Effective pressure coefficient) | 445.79 | 215.30 | 266.85 | 210.19 |
| B (Temperature coefficient) | −0.89 | −0.36 | −0.46 | −0.27 |
Publisher’s Note: MDPI stays neutral with regard to jurisdictional claims in published maps and institutional affiliations. |
© 2022 by the authors. Licensee MDPI, Basel, Switzerland. This article is an open access article distributed under the terms and conditions of the Creative Commons Attribution (CC BY) license (https://creativecommons.org/licenses/by/4.0/).
Share and Cite
Liu, Z.; Du, X.; Zhu, Z.; Li, X. Wave Velocity in Sandstone and Mudstone under High Temperature and Overpressure in Yinggehai Basin. Energies 2022, 15, 2615. https://doi.org/10.3390/en15072615
Liu Z, Du X, Zhu Z, Li X. Wave Velocity in Sandstone and Mudstone under High Temperature and Overpressure in Yinggehai Basin. Energies. 2022; 15(7):2615. https://doi.org/10.3390/en15072615
Chicago/Turabian StyleLiu, Zichun, Xiangdong Du, Zhenyu Zhu, and Xin Li. 2022. "Wave Velocity in Sandstone and Mudstone under High Temperature and Overpressure in Yinggehai Basin" Energies 15, no. 7: 2615. https://doi.org/10.3390/en15072615
APA StyleLiu, Z., Du, X., Zhu, Z., & Li, X. (2022). Wave Velocity in Sandstone and Mudstone under High Temperature and Overpressure in Yinggehai Basin. Energies, 15(7), 2615. https://doi.org/10.3390/en15072615
