Abstract
Intelligent unmanned mining is a key process in coal mine production, which has direct impact on the production safety, coal output, economic benefits and social benefits of coal mine enterprises. With the rapid development and popularization of 5G+ intelligent mines and coal mine intelligent equipment in China, the intelligentization of intelligent unmanned mining has become an important research topic. Especially with the promulgation of some Chinese policies and regulations, intelligent unmanned mining technology has become one of the key technologies of coal mine production. To understand the connotation, status quo and development trends of intelligent unmanned mining, this paper takes the relationship between key technologies and engineering application of intelligent unmanned mining in China as the perspective. It is proposed that the intelligent unmanned mining technology is in the whole process of working face mining. A research structure of unmanned follow-up operation and safe patrol is changing to the mode of intelligent adaptive mining, followed by the basic concepts and characteristics of intelligent unmanned mining. Relevant researches that maybe beneficial to the proposed research content are reviewed in four layers, which include basic theory, key technology, mining mode, and overall design system theory and technology. Finally, the current intelligent unmanned mining mode and future trends in this field in China are summarized.
1. Introduction
The application of artificial intelligence, industrial Internet, cloud platform, big data, robot, 5G and other advanced technologies in the field of intelligent unmanned coal mining has promoted the innovation and development of intelligent unmanned coal mining in China’s coal industry [1,2,3].
In order to implement The guiding opinions on accelerating the intelligent development of coal mines, jointly issued by the National Development and Reform Commission, the Energy Bureau, the Ministry of Emergency, the Coal Supervision Bureau, the Ministry of Industry and Information Technology, the Ministry of Finance, the Ministry of Science and Technology, and the Ministry of Education [4], as of November 2020, five provinces in China have given specific implementation plans or opinions on the intelligent construction of coal mines. It includes The Implementation Plan of Intelligent Coal Mine Construction in Henan Province, The Implementation Plan of Intelligent Coal Mine Construction in Shandong Province, The Implementation Opinions of Intelligent Coal Mine Construction in Shanxi Province, The Implementation Plan of Intelligent Coal Mine Development in Guizhou Province (2020–2025) and The Implementation Opinions of Accelerating Intelligent Coal Mine Development in Yunnan Province. On 8 December 2020, Shanxi Provincial Energy Bureau issued the Evaluation Method for Intelligent Construction of Coal Mines in the Province (Trial) and the Basic Requirements and Scoring Method for Intelligent Construction of Coal Mines in the Province (Trial). The promulgation and implementation of the implementation plans or opinions for the intelligent construction of coal mines will provide policy basis for the development of intelligent unmanned mining [5,6,7,8].
Intelligent unmanned mining is a key process in the production of coal mines, metal mines, non-metal mines and other mining industries, which directly affects the safety, output and benefit [9,10]. However, although intelligent unmanned mining breaks the traditional idea of controlling the target with single machine position on the basis of manual operation, it improves the degree of automation of fully-mechanized mining, liberates workers from the working face, and realizes the reduction of personnel in working face mining. However, there are also limitations: the level of intelligent construction of coal mines is unbalanced; the level of regional intelligentization with good geological conditions in western China is higher; and the level of regional intelligentization with poor geological conditions in southwestern China is lower [11].
With the rapid development of intelligent unmanned mining technology, a large amount of real-time data and historical data will be generated during the coal mining process, how to collect and monitor those data and experience knowledge, how to realize a higher level of intelligent mining through key technologies, and how to realize unmanned mining of working face. These problems have gradually become research hotspots [12].
Therefore, this paper constructs the research system architecture of the intelligent unmanned mining in the technology-driven mode, introduces the basic concepts and characteristics of the intelligent unmanned mining, and explores the key technologies of intelligent unmanned mining, and summarizes the intelligent unmanned mining mode. Combined with the application of the intelligent unmanned mining in typical coal mines, it points out the problems existing in the research of intelligent unmanned mining in coal mines in China. Finally, the development trend of China’s intelligent unmanned mining is prospected.
2. The Development History of Unmanned Mining Technology
Intelligent unmanned mining is developed on the basis of mechanization, automation, systematization and visualization. At present, unmanned mining technology mainly includes auger unmanned mining, coal planer unmanned mining, comprehensive mechanized unmanned mining, and intelligent unmanned fully-mechanized mining. Unmanned coal mining with auger rigs is generally suitable for the mining of thin coal seams or very thin coal seams, and some coal mines are also used for the mining of side coal in the open pit [13]. At present, three-axis auger has been widely used in coal mining at home and abroad. Unoperated coal plough mining is generally applicable to thin coal seam with coal seam inclination less than 25° and a stable slope of working face, extremely thin coal seam, or coal seam with high gas content [14]. Compared with auger drills, coal ploughs are more stable and reliable, low cost and with a high degree of automation. Intelligent unmanned mining is generally used for the mining of medium and thick coal seams. Through the intelligent control system of the working face, the use of visual remote monitoring is used to realize the intelligent operation of coal mining, support, and coal transportation at the working face. Intelligent fully-mechanized caving for extra-thick coal seams is mainly achieved through the use of ultra-large mining height top coal caving hydraulic supports, intelligent coal caving systems, intelligent control of key technologies, etc., to achieve intelligent mining [15,16]. Comprehensive mechanized unmanned coal mining is of great significance to the development of intelligent unmanned mining. With the development of integrated mechanized unmanned coal mining, new technologies have emerged, including intelligent unmanned mining basic platforms, intelligent hydraulic support systems [17], intelligent mining models, and underground autonomous vehicles [18], etc., which have greatly promoted the development of intelligent unmanned mining developing. The fully-mechanized coal mining face is transforming from mechanization to automation, eventually on the basis of traditional fully-mechanized mining technology, the use of hydraulic supports, coal winning machines, scraper conveyors, and other mining equipment with perception, decision-making and execution capabilities are used to automate the control system in the core, and visual remote monitoring is used as the means to realize the safe and efficient mining mode of “unmanned follow-up operation and manned safety patrol” in the whole process of coal mining at the working face [19].
3. Present Situation of Intelligent Unmanned Mining in China
China’s intelligent unmanned mining has developed rapidly. Up to now, more than 300 intelligent coal mining working faces have been built. Coal production has realized a historic leap from manual operation to mechanization, automation, informationization and intelligence. With the application of new technologies and equipment such as 5G+ intelligent mines, coal mine robots, and coal mine intelligent equipment in intelligent unmanned mining, the intelligent development of coal mine in China has ushered in new development opportunities [20].
Chinese scholars have done a lot of research work in the field of intelligent unmanned mining, and have achieved remarkable results. The details are as follows: Wang Guofa et al. [21] proposed the construction of eight intelligent systems based on the big data application center, pointed out the basic structure and principles of the design and construction of coal mine intelligent systems, and proposed the research direction of intelligent unmanned mining including precise geological information. This included system and mining and mining detection technology and equipment, smart coal mine Internet of Things technology and equipment, roadway intelligent rapid excavation technology and equipment, intelligent unmanned mining key technology and equipment, coal mine robot technology and product research and development. Li Shoubin [22] summarized the four stages of intelligent mining, analyzed the production characteristics and technical requirements of different stages, and proposed a control theory model under the mode of intelligent self-adaptive mining technology, making use of key new technologies to advance toward intelligent mining. Fan Jingdao [23] analyzed the technical problems existing in intelligent fully-mechanized mining of the working face with large mining height, and realized the smooth operation of intelligent mining with large mining height by using high-efficiency mining process, anti-slake control technology, bottom soft intelligent control technology and roof broken intelligent control technology. Zhang Kexue [24,25] studied the current situation and development trend of intelligent mining technology in a fully-mechanized working face, divided the intelligent unmanned mining technology of comprehensive excavating working face into intelligent unmanned mining with visual and remote intervention and intelligent unmanned mining with self-adaptation, and proposed the key technology of intelligent unmanned mining of comprehensive excavating of the working face. The intelligent mining procedure, control system and technical route of comprehensive mining face are obtained, and the method of applicability evaluation of intelligent unmanned mining face is put forward. Based on the development status of visual remote intervention, robot-assisted patrol inspection and inertial navigation technology, Huang Zenghua et al. [26] proposed the basic architecture of intelligent coal mining system with four dimensions of “perception, decision, execution, operation and maintenance”, and identified the technical direction of key technologies of intelligent coal mining to be breakthrough. Wang Cunfei et al. [27] proposed the global model of intelligent unmanned mining transparent working face, including the perception layer, the transmission layer, the information layer and the intelligent application layer. Key technologies for the construction of transparent working face were analyzed, and the technical bottlenecks existing in the construction of transparent working face were presented. Wang Jinhua et al. [28] put forward the next work focus of intelligent technology and equipment in fully-mechanized mining face by studying the intelligent production mode and the status quo of intelligent technology and equipment in fully-mechanized mining face.
4. Basic Theory
4.1. Definition of Intelligent Unmanned Mining
Intelligent unmanned mining refers to the application of advanced technologies such as 4G or 5G communications, Internet of Things, cloud computing, big data, artificial intelligence, and other advanced technology, adopted with independent awareness, independent decision-making and control execution ability of the coal winning machine, hydraulic support, scraper conveyor, reprint machine, crusher, belt conveyor, mining, and transportation equipment, such as an intelligent integrated intelligent control system at the core. By means of visual remote monitoring, a safe and efficient comprehensive mechanized coal mining method with intelligent operation process (self-adaptation of working condition and collaborative control of working procedure) or one-button start-stop operation mode (including unmanned follow-up operation and manned safety patrol) can be realized in coal mining, support and transport of the working face.
4.2. Multi-Source Heterogeneous Data Model
With the rapid development of intelligent unmanned technology and intelligent equipment, the amount of monitoring data in coal mines has increased sharply, and how to collect and process data accurately, quickly, and conveniently has become particularly important.
The multi-source heterogeneous data model [29,30] is a bottom-up method; by extracting different types, different attributes, different levels, and different statuses of the monitoring data, according to the actual information needs, the unified description of the multi-source heterogeneous data, and based on the one-to-one mapping relationship between various monitoring data, a mine information sharing service platform is established to provide key data for coal production. At present, including coal mine big data analysis and decision-making technology, fault self-diagnosis technologies conduct the collection and processing of monitoring data.
Based on the multi-source heterogeneous data model, big data fusion technology, model digitization technology, analysis and decision technology, and machine learning technology, Zhang Kexue established a set of transparent working face intelligent mining systems that can be “forecasted, predicted, and controlled” in a big data analysis and decision-making platform [31]. At present, the multi-source heterogeneous data model has been successfully used in the intelligent analysis and decision-making of the coal mining face mining process. At the same time, it also has broad application prospects in other aspects involving monitoring data, such as intelligent and precise mining of coal mines, intelligent video monitoring of coal mines, and coal mine robots.
4.3. Transparent Geological Prediction Model
Based on the data of fine roadway measurements, borehole detection [32,33,34] and channel wave seismic exploration, using implicit iterative interpolation algorithm and data volume error analysis and other geological modeling techniques to carry out three-dimensional geological modeling, discretize the cutting path of the shearer, and establish the digital coal seam model builds a transparent geological prediction model through continuous updating of realistic data. The key technologies of the transparent geological prediction model include comprehensive detection technology, geological modeling technology, “CT” slice technology, and dynamic update technology [35].
(1) Comprehensive detection technology
The fine measurement of the roadway revealed the geological structure, coal seam floor and coal seam undulations. Borehole detection obtains the spatial position information of the roof and floor of the coal seam in the middle of the working face. Channel wave seismic exploration revealed the hidden structure and coal thickness distribution of coal seams.
The formula for calculating the spatial attitude parameters of borehole detection is as follows:
In the Equations (1)–(3), Gx, Gy, Gz represent the three components of the gravity acceleration sensor. Hx, Hy, Hz represent the three components of the magnetoresistive sensor, Hx, Hy, Hz indicate that the three-axis magnetoresistive sensor measures the different spatial magnetic field components of the geomagnetic field during borehole detection, and outputs them after amplification, filtering and A/D conversion. G0 is the local gravity acceleration value, is the inclination angle, is the tool surface, is the azimuth angle, and the inverse trigonometric function can be solved to obtain the borehole detection space attitude parameters.
(2) Geological modeling technology
Three-dimensional geological modeling includes two parts: structural modeling and attribute modeling. For the current development stage (used for smart working face), the construction model can meet the demand. The key technologies of geological modeling technology include implicit iterative interpolation algorithm and data volume error analysis.
The interpolation principle of the implicit iterative interpolation algorithm is to establish a network of interconnections through a discrete natural body model. If the value of the point on the network meets certain constraints, the value of the unknown node can be solved by solving the linear equations obtained. Aiming at the problem of estimating the (φ) value on the grid node, the implicit iterative interpolation algorithm establishes the objective function of calculating the optimal solution of the grid node:
In Formula (4), is the global roughness function, and is the linear constraint violation function.
By minimizing the objective function two goals are achieved: 1. Minimizing the global roughness function , so that the function value on any node is as close to the mean value of the node in the field as possible, that is, the value of each node the value is as smooth as possible; 2. Convert the original sampled data into linear constraints defined on some nodes to minimize the violation degree of the linear constraints, that is to say, maximize the compliance with the linear constraints, so as to make the value of the related nodes approximate the sampling data as much as possible.
The theoretical formula of the implicit iterative modeling algorithm:
In Formula (5), RMSE represents the root mean square error, which reflects the estimation sensitivity and extreme value effect of using sample data; in Formula (6), MAE represents the average absolute error, which represents the possible error range of the estimated predicted value; x0 is the measured value of the i-th point, is the average of the measured values, xi is the predicted value of the i-th point, is the average of predicted values, and n is the number of inspection points.
(3) “CT” slice technology
Due to the insufficient geological adaptability and stability of the current intelligent mining system, a “CT” slicing technology is proposed, which is to cut the digital model of the coal seam to be mined according to the cutting plan, and then according to the cutting surface and the cutting surface of the digital coal seam model. Intelligent mining requires optimizing the cutting path and parameters of the shearer, and controlling the shearer to mine according to the planned cutting path.
The principle of the discretization of the cutting path is to assume that the projection curve is scattered into n line segments. For the i-th line segment, the coordinates of the two ends are (xi, yi) and (xi+1, yi+1), respectively, and the straight line equation between the two points is calculated as:
In Formula (7), , , , and .
Calculate the intersection of the line equation in the interval B and the grid line. Perform the above two steps on all the line segments to obtain the approximate projection point sequence of the planned cutting route on the two-dimensional plane.
The cutting principle of the coal seam digital model is as follows: For the j-th projection point (xj, yj), set the neighborhood parameter r, and search for all the points where the top grid and bottom grid point plane coordinates fall within the neighborhood area .
The elevations z1i and z2i of the top and bottom plates corresponding to the j-th projection point (xj, yj) can be determined according to two methods: the closest distance method and the distance weighted method. The closest distance method is to take the elevation value of the coal roof and floor corresponding to the grid point with the closest distance to the two-dimensional plane of the projection point in the neighborhood. The distance weighting method calculates the plane distance from each grid point in the neighborhood to the projection point (xj, yj), assigns the top and bottom plate elevation weights according to the reciprocal of the plane distance, and calculates the top and bottom plate elevations z1i and z2i corresponding to the projection point (xj, yj) by weighting, calculated as follows:
In Formulas (8) and (9), Ztm, Zbm, and Wm are the elevation of the top plate, the elevation of the bottom plate corresponding to the m-th grid point in the neighborhood, and the weighted weight at that point. The calculation formula for Wm is:
Figure 1 is a simple schematic diagram of Formulas (7)–(9). Roof represents the roof of the coal seam, Bottom plate represents the floor of the coal seam, xj represents the coordinates in the x-axis direction of the j-th projection point, and yj represents the coordinates in the y-axis direction of the j-th projection point. Ztm, Zbm are the elevation of the top plate and the elevation of the bottom plate corresponding to the m-th grid point in the neighborhood.
Figure 1.
Schematic diagram of “CT” slicing technology.
(4) Dynamic update technology
The data update of the model is that the coal seam exposed during the mining process is re-realistic and combined with the newly generated geological data during the production process to update the model [36,37,38]. With the continuous increase of data, the accuracy of the model is also continuously improved.
Geological prediction models play an important role in the field of intelligent unmanned mining [39]. Take Huangling Mining as an example. On 15 September 2020, the “Intelligent Mining Technology Based on Dynamic Geological Model Big Data Fusion Iterative Planning Control Strategy” project of Huangling Mining Company passed the scientific and technological achievements appraisal of the China Coal Industry Association. The project innovatively developed the 3D modeling technology of an implicit iterative algorithm, built a high-precision geological model of fully-mechanized mining face, and proposed a comprehensive detection and analysis method based on fully-mechanized mining face as the research object to accurately predict abnormal structures in the working face, providing geological guarantee for the intelligent mining. Based on the data of geological realism, borehole radar detection and channel wave seismic exploration, a static geological model of a fully-mechanized mining face is constructed. They developed implicit iterative modeling and dynamic update algorithms to achieve dynamic updates of the static geological model. The accuracy error of the updated model was within 150 mm, and real-time correction of cutting parameters was realized, forming a 22 planned cutting process for the shearer and 14 planning and control processes of hydraulic support [40].
5. Key Technologies for Intelligent Unmanned Mining
The key technologies of intelligent unmanned mining are divided into intelligent automation technology, intelligent control technology, intelligent monitoring technology, intelligent precise positioning technology and other intelligent technologies. Intelligent automation technology includes shearer memory cutting technology and intelligent automatic rapid tunneling technology. Intelligent control technology includes centralized control technology for fully-mechanized mining equipment, intelligent integrated liquid supply control technology, coal flow load feedback coal mining control technology [41] and remote-control technology. Intelligent surveillance technology includes intelligent video surveillance technology and intelligent video positioning and tracking technology. Intelligent precise positioning technology includes personnel precise positioning technology and equipment precise positioning technology. Other intelligent technologies include intelligent auxiliary transportation technology, intelligent ventilation technology, intelligent sorting technology and intelligent underground robot technology.
5.1. Shearer’s Memory Cutting Technology
Figure 2 shows the schematic diagram of the shearer memory cutting technology. When the shearer is located at A-A in the figure, it means that the shearer drum is normally cutting coal. When the shearer is located at B-B in the figure, it means that the position of the shearer drum is lower. Through the shearer memory cutting technology, the height of the drum is automatically adjusted to the normal coal cutting state C-C of the shearer drum. When the shearer is located at D-D in the figure, it means that the position of the shearer drum is on the upper side. Through the shearer memory cutting technology, the height of the drum is automatically adjusted to the normal coal cutting state E-E of the shearer drum. Through a variety of sensors in the body of the shearer to realize the shearer’s mining height, speed and other data acquisition, the shearer self-positioning device was developed to achieve the shearer cutting process of automatic control. Additionally, the memory is carried out in the control program database to realize the learning of “demonstration knife”, and realize the shearer automatically cutting coal according to the memorized curve and technology in the next cycle process, and finally realize the memory cutting [42]. Fan Qigao et al. [43] corrected the grey model by using the Markov chain state probability matrix, and obtained the adaptive adjustment value of shearer cutting height, which greatly improved the automation level of the shearer. Zhang Lili et al. [44,45] used a genetic algorithm or particle swarm algorithm to optimize the memory cutting path of shearer. The experimental results show that genetic algorithm or particle swarm algorithm can quickly and effectively realize the path optimization of the shearer under a complex geological environment, which is beneficial to the memory cutting and automatic control of the shearer.
Figure 2.
Schematic diagram of shearer memory cutting technology: A-A, C-C and E-E means that the shearer drum is normally cutting coal, B-B means that the position of the shearer drum is lower, D-D means that the position of the shearer drum is on the upper side.
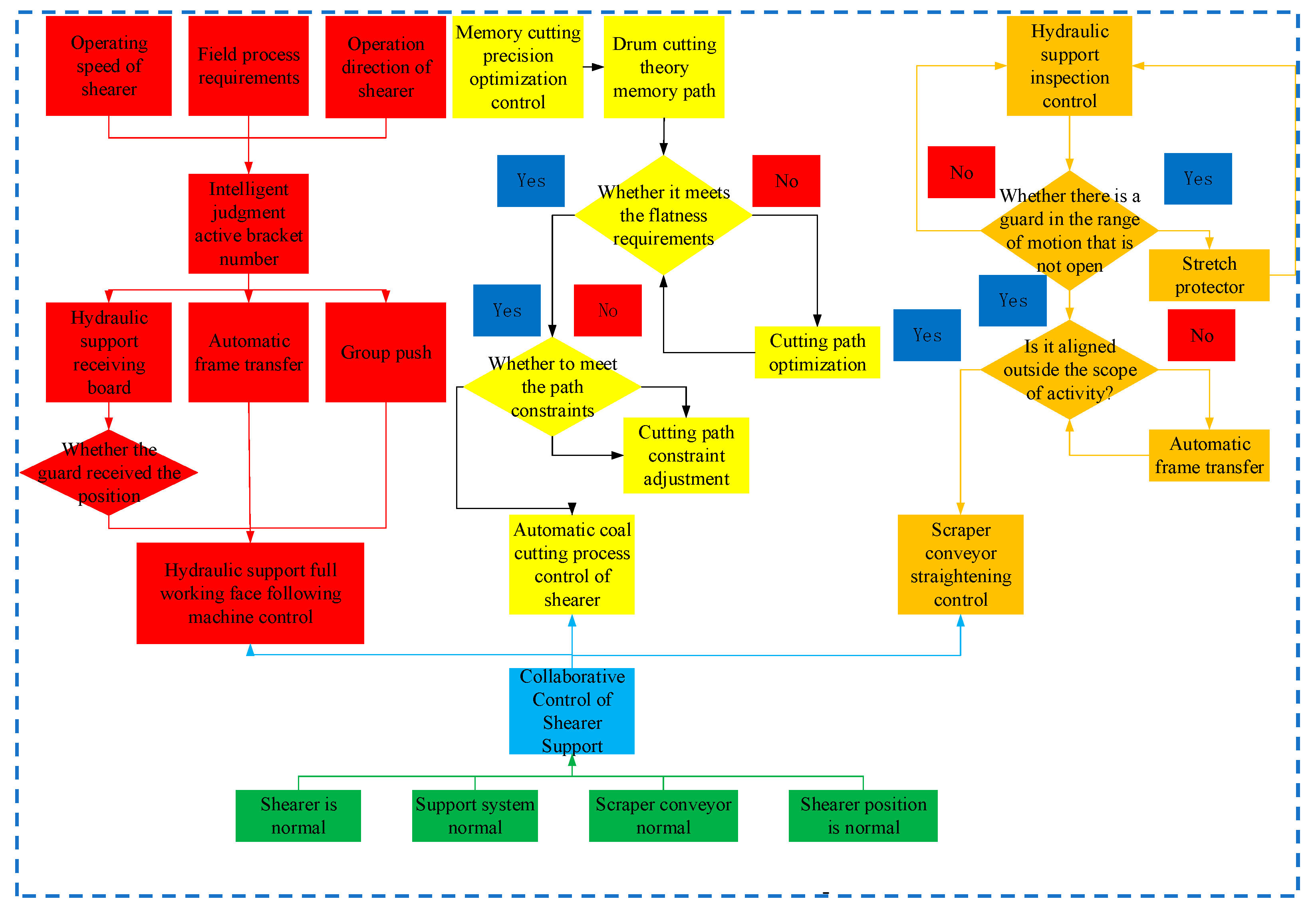
5.2. Intelligent Control Technology of Hydraulic Support
Figure 3 shows the structure diagram of the Inertial Navigation Straight Finding System. Figure 4 shows the schematic diagram of the automation of hydraulic support and machine. The left side of Figure 4 shows the shearer that is cutting coal. At this time, the red line indicates that the scraper conveyor is in a curved state. The automatic follow-up of the hydraulic support is used to automatically straighten it, so that the straightening of the scraper conveyor on the working face is as shown in Figure 4. With the green line on the right, the working face has moved forward. At present, the intelligent hydraulic support with independent intellectual property rights in China has been equipped with the action of following the automatic advancement and automatic support of the shearer, and has realized some intelligent functions, including automatic frame shifting, automatic follow-up, automatic incline adjustment, automatic straightening, intelligent liquid supply, self-testing mine pressure, automatic pressure compensation and centralized control of roadways, etc. [46]. The intelligent control technology of the hydraulic support is real-time control through remote intervention of the hydraulic support, using the monitoring data of the hydraulic support and the visual monitoring technology of the video follower to realize the automatic transfer of the hydraulic support, automatic follow-up, automatic incline adjustment, straightening and other functions.
Figure 3.
Structure diagram of the Inertial Navigation Straight Finding System.
Figure 4.
Schematic diagram of hydraulic support and machine automation.
5.3. Centralized Control Technology of Fully-Mechanized Mining Equipment
Figure 5 shows the process control model of fully mechanized mining equipment. Figure 6 shows the picture of the centralized control software for fully-mechanized mining equipment. Figure 6a is the coal wall monitoring system, which collects coal wall conditions in real time through video; Figure 6b is the hydraulic pump monitoring system, which realizes the visualization of hydraulic data of the hydraulic support, and Figure 6c is the coal shearer monitoring system, which can monitor the shearer drum in real time. In the roof condition, Figure 6d shows that the shearer detection system monitors the relevant data of the shearer, such as shearer speed, traction current, load cutting temperature, etc., to clarify the normal value interval and early warning and alarm thresholds of various monitoring data. Various failures of the shearer equipment, including electrical control, mechanical transmission, hydraulic transmission, etc., are corresponding solutions to the failure; Figure 6e shows the statistics of the use of the shearer. The use of the shearer is recorded and the maintenance is designed. The arrangement of the plan is based on the relevant rules and requirements of the maintenance work. Figure 6f is a 3D scene model of the stope, which supports the location mark of the shearer equipment in the 3D scene and the fine modeling of the equipment, and realizes the three-dimensional visualization of the coal mining face. Through a set of centralized control system for fully-mechanized mining equipment, the centralized automation of “three machines” (scraper conveyor, shearer, hydraulic support), transfer machine, crusher, pump station and other fully-mechanized mining equipment at fully-mechanized mining face is realized control. The centralized control technology of fully-mechanized mining equipment also involves multiple coal mine systems such as the power supply system, liquid supply system, monitoring system and communication system. Huang et al. [47] proposed and designed a set of centralized control systems for fully-mechanized working face equipment, which can integrate control, Ethernet, video, wireless, communication, monitoring and other technologies. It realized the centralized automatic control of fully-mechanized equipment in the roadway monitoring center, and was successfully applied in the 4109 working face of the No. 1 Mine of the Pingshuo Group. Based on the analysis of the necessity of developing electro-hydraulic control technology, Song et al. [48] reviewed the functional requirements and technical characteristics of electro-hydraulic control technology at different stages of development. Then, the current research status of electro-hydraulic control technology at home and abroad is introduced, and the development direction of electro-hydraulic control technology of hydraulic support in fully-mechanized automation working face is prospected. Taking Gaozhuang Coal Industry Co., Ltd. as the research object, Liu et al. [49] designed the integrated control system scheme of fully-mechanized mining equipment, analyzed the automation level of fully-mechanized mining equipment in working face, and studied the control function, data acquisition function, data storage function and alarm function of fully-mechanized mining equipment, which improved the labor efficiency of enterprises, ensured safe production, and increased economic benefits.
Figure 5.
Process control model of fully mechanized mining equipment.
Figure 6.
Centralized control software screen of comprehensive mining equipment: (a) coal wall monitoring system, (b) hydraulic pump monitoring system, (c) coal shearer monitoring system, (d) hearer detection system monitors the relevant data of the shearer, (e) statistics of the use of the shearer, (f) 3D cene model of the stope.
5.4. Intelligent Video Surveillance Technology
Figure 7 shows the schematic diagram of intelligent video surveillance technology. Intelligent video surveillance technology is the key technology to realize intelligent unmanned mining. In addition to the resolution of high-definition and above, auto-focusing function, and meeting the requirements of mine-used intrinsic safety design, the intelligent video surveillance system should have the functions of target detection, target recognition, and behavior analysis. Chen Guiping [50] proposed the use of intelligent visual analysis and pattern recognition combined with intelligent analysis and early warning technology to achieve intelligent operation of coal mine video surveillance, through the analysis of abnormal monitoring screen to achieve active early warning, and effectively overcome the shortcomings of traditional video surveillance system. Cheng et al. [51] studied the structure and technical characteristics of PC and an embedded video server, analyzed the key technology of the video server, and prospected the development trend of the video server.
Figure 7.
Schematic diagram of intelligent video surveillance technology.
5.5. Coal Mine Robot Technology
At present, underground coal mine robots mainly include coal mine intelligent rapid tunneling robots, intelligent coal mining robots in coal mines, coal mine intelligent transportation robots, coal mine intelligent inspection robots and coal mine intelligent detection and disaster relief robots.
The research of coal mine detection and disaster relief robots mainly focuses on power system, explosion-proof design, motion control, and information monitoring and transmission. The inspection robot should have basic functions such as video intelligent monitoring, data transmission and analysis. Inspection robots are divided into belt conveyor inspection robots and fully-mechanized mining face inspection robots. The main functions of the belt conveyor inspection robot include autonomous cruise, autonomous positioning, autonomous obstacle avoidance, autonomous charging and autonomous dust removal. The key to the inspection robot for fully-mechanized mining face [52] mainly includes flexible track technology, precise positioning and navigation technology, precise control technology, dynamic image acquisition technology and 3D stope model construction technology. Song et al. [53] reviewed the application status of five types of coal mine robots in China and abroad, including tunneling, coal mining, transportation, safety control and rescue, studied the application status of bionic robot technology in coal mine operations in China and abroad, and pointed out the development ideas and research directions of coal mine bionic robot technology and equipment. Intelligent coal mining robot in coal mines refers to the precise control of coal face shearers, scraper conveyors, hydraulic supports, transfer machines and advanced supports through integrated intelligent control systems, autonomous operation and multi-machine coordinated linkage operations.
Figure 8 shows the working schematic diagram of the underground coal mine inspection robot. On 23 June 2020, the coal mine intelligent rapid excavation robot system jointly developed by Shanxi Coal Yubei Coal Industry Co., Ltd., Xi’an University of Science and Technology and Xi’an Coal Mining Machinery Co., Ltd. was officially released. On 10 September, the first domestic coal mine intelligent rapid tunneling robot system with a total length of about 100 m, a height of 4.5 m, and a weight of 400 tons was put into use in Shanxi Coal’s Yubei Coal Industry.
Figure 8.
Working diagram of the underground inspection robot in coal mine.
6. Intelligent Unmanned Mining Technology Mode
6.1. Fully-Mechanized Mining Equipment Automation and Remote Visualized Intervention
The main technical support of the intelligent unmanned mining technology mode of “fully-mechanized mining equipment automation and remote visual intervention” at the working face is the automation of a complete set of fully-mechanized mining equipment [54]. Technicians observe and analyze the data collected by sensor equipment, and realize unmanned mining at the working face based on the automation of fully-mechanized mining equipment and manual remote visual intervention. Most of the existing intelligent mining working face in China adopt this kind of intelligent unmanned mining technology mode.
The automation of comprehensive mining equipment is mainly through the integrated control system software to control the main control computer software of the electro-hydraulic control system, the main control computer software of the integrated liquid supply system, the main control computer software for the centralized control of the slot, the industrial Ethernet network management software, the video management software, and the data integrated software, data communication software, etc., are integrated on a unified platform, and run on multiple explosion-proof computer hardware platforms at the same time, to realize distributed integrated control, and complete the fully-mechanized mining equipment of the fully-mechanized mining face, including hydraulic supports, shearers and belts, centralized monitoring and control of machines, scrapers, transfer machines, crushers, belts, pumping stations and other equipment [55].
Remote visualization intervention is mainly through video visualization technology, remote real-time control technology, automatic data push technology, etc., to achieve remote monitoring and control of comprehensive mining equipment in the monitoring center.
6.2. Intelligent Adaptive Mining Technology Mode
In recent years, with the development of new technologies such as the Internet of Things, 5G, and artificial intelligence and their application in the coal industry, a higher level of intelligent unmanned coal mining mode has gradually formed an intelligent adaptive mining technology mode [56]. The intelligent adaptive mining technology mode is based on “integrated mining equipment automation and remote visualization intervention”, making full use of machine vision, multi-source information fusion and three-dimensional physical simulation technology to achieve intelligent analysis of collected data, and automatically make it based on the analysis results; for example, the self-adaptive height adjustment, self-adaptive adjustment and self-adaptation of the shearer drum, so as to truly realize the small and unmanned mining in the coal industry [57].
On 12 September 2020, the “Transparent Intelligent Fully-Mechanized Face Adaptive Coal Mining Key Technology and System” project of Guotun Coal Mine of the Linkuang Group passed the appraisal of scientific and technological achievements by the Appraisal Committee. It is reported that the project has achieved the first time in many coal industries, including the first application of 5G technology to the normal production of underground intelligent and adaptive fully-mechanized mining faces, the first development of a TGIS management and control platform including a digital twin system, and the first development of a full-scale control platform. The dynamic and precise positioning system of the automatic measuring robot makes the intelligent unmanned mining technology move from memory cutting to intelligent adaptive cutting, laying a solid high-tech foundation for the development of intelligent unmanned mining technology, and the social and economic benefits are significant.
6.3. Theory and Technology of Intelligent Unmanned Mining Overall Design System
Figure 9 shows the overall design framework system diagram of intelligent unmanned mining. A unified 4DGIS, virtual mine and configuration software platform was used to manage the spatial data and attribute data of the entire safety production process of “mining, excavation, machine, transportation, and communication”, using a unified GIS, three-dimensional visualization or virtual mine platform [58]. For the integrated automation system, a unified configuration software platform is adopted; production mine operation management, safety production online inspection management, safety production technology comprehensive management, and decision support adopts a unified management platform to achieve the height of the software and hardware system integrated operation, analysis and management; unified data transmission, underground enterprise management, integrated automation, online inspection, and integrated management of safe production uses a unified network for transmission; unified data warehouse, production mine operation management, integrated automation, safe production online inspection management, comprehensive management of safety production technology, and decision support adopt a unified data warehouse to realize data sharing [59,60,61].
Figure 9.
System diagram of the overall design architecture of intelligent unmanned mining.
7. Problems with Intelligent Unmanned Mining
- (1)
- Intelligent fully-mechanized mining equipment. Although China has realized the localization of most of the fully-mechanized mining equipment in the intelligent working face, the intelligent fully-mechanized mining equipment still has problems such as poor reliability, low perception accuracy and poor coordination. At the same time, the sensor technology of fully-mechanized mining equipment also needs further development. Although new optical fiber sensors and MEMS sensors [62] have higher measurement accuracy, are lower in cost, have more functions and easier realization of intelligence than traditional sensors, they are limited by the complex underground environment of coal mines, and multiple functions are still unable to be realized.
- (2)
- The key technology of intelligent unmanned mining needs further development. This includes large-section roadway deformation intelligent control technology, intelligent technology of roadheaders, intelligent technology of bolt support [63], intelligent technology of transportation system, intelligent technology of video monitoring, inertial navigation technology [64] and geological exploration technology, etc.
- (3)
- The degree of intelligence is low. Due to the limitation of technology and equipment, the intellectualization degree of unmanned mining technology in coal mines is relatively low at present, which is mainly due to the contradiction between the static control system and the dynamic application environment.
- (4)
- Government policy. The current relevant laws and policies are mostly instructive policies and are not compulsory. There are many local policies and the differences between different provinces are large. Different local policies have led to the uneven development of coal mine intelligence in each province and city in China. The research hotspots of coal mine intelligence are different, which is not conducive to the healthy development of China’s coal industry.
- (5)
- Talent reserve. At present, there are very few schools in Chinese universities that offer smart mining, there is lack of relevant teaching materials, and a lack of a comprehensive new talent training model.
8. Prospects for the Development of Intelligent Unmanned Mining
- (1)
- Intelligent automation technology. Intelligent automation technology, including shearer memory cutting technology and intelligent automatic rapid tunneling technology, needs further innovation and development. It is necessary to increase investment and research on intelligent mining technology, and promote the development of shearers in the direction of intelligent perception, intelligent planning and autonomous cutting. Moreover, there is a need to increase the research and development of the full-section rectangular rapid roadheader, and improve the technical level of intelligent automatic rapid roadheading in coal mines.
- (2)
- Intelligent control technology. Through the application of 5G, inertial navigation, gigabit industrial Ethernet technology and monitoring technology in the key technologies of intelligent unmanned mining in coal mines, the operation accuracy and application distance of intelligent control are improved, and the reaction time and control error of intelligent control are reduced. Intelligent control technology that realizes fast control and precise control is required
- (3)
- Intelligent monitoring technology. Through continuous improvement of communication quality, data transmission speed, camera resolution and monitoring system stability, in-depth study of high-definition imaging of intelligent working faces based on thermal imaging technology can be conducted, to achieve comprehensive monitoring of coal mining machines, scraper conveyors, hydraulic supports, etc., for real-time tracking of mining equipment.
- (4)
- Other smart technologies. The existing underground coal mine robots are still unable to perform complex underground operations due to technological and technical limitations. In the future, coal mine robots should have multi-joint manipulators like industrial robots, which can achieve multiple degrees of freedom and can complete various complex underground operations. At the same time, we should vigorously develop coal mine intelligent rapid excavation robots and coal mine intelligent detection and disaster relief robots.
9. Conclusions
The basic concepts and characteristics of intelligent unmanned mining are introduced, and the related research that may be beneficial to this research content is reviewed from four aspects of basic theory, key technology, mining mode, and overall design system theory and technology. Finally, the research status and future development trend of intelligent unmanned mining are summarized.
This paper discussed and analyzed intelligent unmanned mining from the relationship between key technologies and engineering applications, as the focus on 5G + intelligent mines and intelligent equipment. This paper introduced the basic concepts and characteristics of intelligent unmanned mining. Then we built a research structure of technology-driven mode, in which four layers were described in detail. Finally, the existing problems and development direction were put forward.
- (1)
- By studying the development history of my country’s intelligent unmanned mining technology, the definition of intelligent unmanned mining is given. It introduces, in detail, the fundamental role of multi-source heterogeneous data models and geological prediction models in the field of intelligent unmanned mining.
- (2)
- Some key technologies of intelligent unmanned mining are introduced, and three major problems in intelligent unmanned mining are given. Including the poor reliability of intelligent fully-mechanized mining equipment, low perception accuracy, and poor coordination, the key technologies of intelligent unmanned mining need to be further developed and the degree of intelligence of unmanned mining technology in coal mines is relatively low.
- (3)
- Aiming at the deficiencies of the key technologies of intelligent unmanned systems, the intelligent automation technology, intelligent control technology, intelligent monitoring technology and other intelligent technologies are prospected, and it is hoped that China’s intelligent unmanned mining technology will flourish.
Author Contributions
Conceptualization, K.Z.; methodology, M.H.; software, C.Z.; validation, D.L.; formal analysis, X.C.; investigation, L.K.; resources, K.Z.; data curation, L.K.; writing—original draft preparation, L.K.; writing—review and editing, K.Z. and L.K.; supervision, X.C. and M.H.; project administration, K.Z.; funding acquisition, K.Z. All authors have read and agreed to the published version of the manuscript.
Funding
This research was funded by the National Natural Science Foundation of China (51804160); Funded Projects for Fundamental Scientific Research Funds of Central Universities (3142019009); Projects Supported by the Natural Science Foundation of Hebei Province (E2019508209); and the State Key Laboratory of Deep Geomechanics and Underground Engineering (Beijing) Open Fund Project (SKLGDUEK1822, SKLGDUEK2133).
Data Availability Statement
The data used to support the findings of this study are available from the corresponding author upon request.
Conflicts of Interest
The authors declare that there is no conflict of interest regarding the publication of this paper.
References
- Wang, G.F.; Pang, Y.H.; Ren, H.W. Intelligent coal mining pattern and technological path. J. Min. Strat. Control. Eng. 2020, 2, 5–19. [Google Scholar]
- Ge, S.R.; Hao, S.Q.; Zhang, S.H.; Zhang, X.F.; Zhang, L.; Wang, S.B.; Wang, Z.B.; Bao, J.S.; Yang, X.L.; Yang, J.J. Status of intelligent coal mining technology and potential key technologies in China. Coal Sci. Technol. 2020, 48, 28–46. [Google Scholar]
- Fan, J.D.; Yan, Z.G.; Li, C. Exploration of intelligent coal mining key technology based on 5G technology. Coal Sci. Technol. 2020, 48, 92–97. [Google Scholar]
- Guidance on Accelerating the Intelligent Development of Coal Mines. China Coal Daily, 5 March 2020.
- Wang, G.F.; Zhao, G.R.; Ren, H.W. Analysis of key core technologies of intelligent coal mining and intelligent mining. Coal J. 2019, 44, 34–41. [Google Scholar]
- Guo, C.; Yang, Z.; Chang, S.; Ren, T.; Yao, W. Precise Identification of Coal Thickness by Channel Wave Based on a Hybrid Algorithm. Appl. Sci. 2019, 9, 1493. [Google Scholar] [CrossRef] [Green Version]
- Wang, T.; Jie, J.; Lin, Z.Y.; Fang, H.M.; Wang, Y.; Liu, Y.F. Coordinated Exploration Model and its Application to Coal and Coal-associated Deposits in Coal Basins of China. Acta Geol. Sin. 2021, 95, 1346–1356. [Google Scholar] [CrossRef]
- Hao, Y.; Wu, Y.; Ranjith, P.G.; Zhang, K.; Zhang, H.Q.; Chen, Y.L.; Li, M.; Li, P. New insights on ground control in intelligent mining with Internet of Things. Comput. Commun. 2020, 150, 788–798. [Google Scholar] [CrossRef]
- Li, J.; Zhan, K. Intelligent Mining Technology for an Underground Metal Mine Based on Unmanned Equipment. Engineering 2018, 4, 381–391. [Google Scholar] [CrossRef]
- Wang, G.F.; Xu, Y.X.; Ren, H.W. Intelligent and ecological coal mining as well as clean utilization technology in China: Review and prospects. Int. J. Min. Sci. Technol. 2019, 29, 161–169. [Google Scholar] [CrossRef]
- Wang, G.F.; Liu, F.; Pang, Y.H.; Ren, H.W.; Ma, Y. Intelligent coal mine—Core technology support for high-quality development of coal industry. J. Coal 2019, 44, 349–357. [Google Scholar] [CrossRef]
- Xie, H.P.; Wang, J.H.; Wang, G.F.; Ren, H.W.; Liu, J.Z.; Ge, S.R.; Zhou, H.W.; Wu, G.; Ren, S.H. The new concept of coal revolution and the concept of coal science and technology development. J. Coal 2018, 43, 1187–1197. [Google Scholar]
- Cheng, G.M.; Huang, K.; Wang, S.J. Spiral drilling technology and its development. Min. Metall. Eng. 2003, 23, 4–6. [Google Scholar]
- Zhao, L.J.; He, J.Q.; Li, F.Q. Numerical simulation of coal plow cutting process. J. China Coal Soc. 2012, 37, 878–883. [Google Scholar]
- Basarir, H.; Oge, I.F.; Aydin, O. Prediction of the stresses around main and tail gates during top coal caving by 3D numerical analysis. Int. J. Rock Mech. Min. Sci. 2015, 76, 88–97. [Google Scholar] [CrossRef]
- Massinaei, M.; Jahedsaravani, A.; Taheri, E.; Khalilpour, J. Machine vision based monitoring and analysis of a coal column flotation circuit. Powder Technol. 2019, 343, 330–341. [Google Scholar] [CrossRef]
- Wang, J.; Huang, Z. The recent technological development of intelligent mining in China. Engineering 2017, 3, 439–444. [Google Scholar] [CrossRef]
- Li, L.G.; Sun, D.Y.; Han, G.G.; Li, X.B.; Hu, Q.C.; Shu, L. Velocity-free Localization of Autonomous Driverless Vehicles in Underground Intelligent Mines. IEEE Trans. Veh. Technol. 2020, 69, 9292–9303. [Google Scholar]
- Zhang, K.X.; Li, S.B.; He, M.C.; Ning, Y.; Zhang, L.; Huang, Z.H. Study on key technologies of intelligent unmanned coal mining series Ⅰ: Study on diagonal adjustment control technology of intelligent fully—Mechanized coal mining face. Coal Sci. Technol. 2018, 46, 139–149. [Google Scholar]
- Wang, G.F.; Wang, H.; Ren, H.W.; Zhao, G.R.; Pang, Y.H.; Du, Y.B.; Zhang, J.H.; Hou, G. The 2025 scenario goal and development path of smart coal mine. Coal J. 2018, 43, 295–305. [Google Scholar]
- Wang, G.F.; Du, Y.B. Development direction of intelligent coal mine and intelligent mining technology. Coal Sci. Technol. 2019, 47, 1–10. [Google Scholar]
- Li, S.B. Progress and development trend of intelligent mining technology. Coal Sci. Technol. 2019, 47, 102–110. [Google Scholar] [CrossRef]
- Fan, J.D. Research on key technologies of intelligent fully mechanized mining on working face with large mining height. Ind. Mine Autom. 2018, 44, 363–371. [Google Scholar]
- Zhang, K.X. Study on intelligent mining technology of fully-mechanized heading face. Coal Sci. Technol. 2017, 45, 106–111. [Google Scholar]
- Zhang, K.X.; Wang, X.L.; He, M.C.; Yin, S.X.; Li, S.B.; Sun, J.D.; Li, D.; Cheng, Z.H.; Zhao, Q.F.; Yin, S.F.; et al. Research on multi-level fuzzy comprehensive evaluation of the applicability of intelligent unmanned mining face. J. Min. Strat. Control. Eng. 2021, 3, 47–56. [Google Scholar]
- Huang, Z.H.; Wang, F.; Zhang, S.X. Research on the architecture and key technologies of intelligent coal mining system. J. China Coal Soc. 2020, 45, 1959–1972. [Google Scholar]
- Wang, C.F.; Rong, Y. Concept, architecture and key technologies for transparent longwall face. Coal Sci. Technol. 2019, 47, 156–163. [Google Scholar] [CrossRef]
- Wang, J.H.; Huang, L.T.; Li, S.B.; Huang, Z.H. Development of intelligent technology and equipment in fully-mechanized coal mining face. J. China Coal Soc. 2014, 39, 1418–1423. [Google Scholar]
- Yuan, J.H.; Luo, X.G.; Li, Y.; Hu, X.Q.; Chen, W.C.; Zhang, Y. Multi criteria decision-making for distributed energy system based on multi-source heterogeneous data. Energy 2022, 239, 122250. [Google Scholar] [CrossRef]
- Yuan, J.H.; Luo, X.G.; Li, Z.D.; Li, L.F.; Ji, P.L.; Zhou, Q.; Zhang, Z.L. Sustainable development evaluation on wind power compressed air energy storage projects based on multi-source heterogeneous data. Renew. Energy 2021, 169, 1175–1189. [Google Scholar] [CrossRef]
- Zhang, K.X.; Xu, L.X.; Li, X.; Mao, M.C.; Fu, D.L.; Zhang, Y.L.; Kang, L.; Wang, X.L. Research on big data analysis and decision-making method and system of intelligent mining in transparent working face. Coal Sci. Technol. 2021. Available online: https://kns.cnki.net/kcms/detail/detail.aspx?dbcode=CAPJ&dbname=CAPJLAST&filename=MTKJ20211202000&uniplatform=NZKPT&v=hhPV5LJlyhYeSh63RHRJvvfZbtlJmfedlYCjk6UnM0DXLk34DviH7kQrFQHuadZ4 (accessed on 5 December 2021).
- Gao, M.; Hao, H.; Xue, S.; Lu, T.; Cui, P.; Gao, Y.; Xie, J.; Yang, B.; Xie, H. Discing behavior and mechanism of cores extracted from Songke-2 well at depths below 4500 m. Int. J. Rock Mech. Min. Sci. 2022, 149, 104976. [Google Scholar]
- Gao, M.; Xie, J.; Gao, Y.; Wang, W.; Li, C.; Yang, B.; Liu, J.; Xie, H. Mechanical behavior of coal under different mining rates: A case study from laboratory experiments to field testing. Int. J. Min. Sci. Technol. 2021, 31, 825–841. [Google Scholar] [CrossRef]
- Gao, M.Z.; Zhang, Z.L.; Yin, X.G.; Xu, C.; Liu, Q.; Chen, H.L. The location optimum and permeability-enhancing effect of a low-level shield rock roadway. Rock Mech. Rock Eng. 2018, 51, 2935–2948. [Google Scholar] [CrossRef]
- Notice on Soliciting Opinions on 4 China Coal Industry Association Group Standards including “Code for Design of Coal Mining Faces Based on Dynamic Geological Model and Independent Planning Mining”. China Coal Assoc. Sci. Technol. Lett. 2021. Available online: http://www.coalchina.org.cn/index.php?m=content&c=index&a=show&catid=61&id=132805 (accessed on 5 December 2021).
- Dong, L.G.; Tong, X.J.; Ma, J. Quantitative Investigation of Tomographic Effects in Abnormal Regions of Complex Structures. Engineering 2020, 7, 1011–1022. [Google Scholar] [CrossRef]
- Dong, L.G.; Tong, X.J.; Hu, Q.C.; Tao, Q. Empty region identification method and experimental verification for the two-dimensional complex structure. Int. J. Rock Mech. Min. Sci. 2021, 147, 104885. [Google Scholar] [CrossRef]
- Dong, L.G.; Hu, Q.C.; Tong, X.J.; Liu, Y.F. Velocity-Free MS/AE Source Location Method for Three-Dimensional Hole-Containing Structures. Engineering 2020, 6, 827–834. [Google Scholar] [CrossRef]
- Cao, B.F.; Luo, X.R.; Zhang, L.K.; Lei, Y.H.; Zhou, J.S. Petrofacies prediction and 3-D geological model in tight gas sandstone reservoirs by integration of well logs and geostatistical modeling. Mar. Pet. Geol. 2020, 114, 104202. [Google Scholar] [CrossRef]
- Zhang, K.X.; Yang, H.J.; He, M.C.; Sun, J.D.; Li, D.; Cheng, Z.H.; Zhao, Q.F.; Yin, S.X.; Kang, L.; Wang, X.L.; et al. Comprehensive evaluation of intelligent fully mechanized mining face based on grey relational analysis. Mod. Tunn. Technol. 2021. Available online: http://kns.cnki.net/kcms/detail/51.1600.U.20210831.1317.004.html (accessed on 5 December 2021).
- Li, S.B. Present situation and prospect on intelligent unmanned mining at work face. China Coal 2019, 45, 5–12. [Google Scholar]
- Liu, C.S.; Chen, J.G. Mathematic Model of Memory Cutting for Coal Shearer Based on Single Demo Knife. Coal Sci. Technol. 2011, 39, 71–73. [Google Scholar]
- Fan, Q.G.; Li, W.; Wang, Y.Q.; Fan, M.B.; Yang, X.F. A memory cutting algorithm for shearer using grey Markov combination model. J. Cent. South Univ. 2011, 42, 3054–3058. [Google Scholar]
- Zhang, L.L.; Tan, C.; Wang, Z.B.; Yang, X.F.; Mi, J.P. Memory cutting path optimization of shearer based on genetic algorithm. Coal Eng. 2011, 23, 111–113. [Google Scholar]
- Zhang, L.L.; Tan, C.; Wang, Z.B.; Mi, J.P.; Zhu, W.C. Mining machine memory cutting path optimization based on particle swarm optimization algorithm. Coal Sci. Technol. 2010, 38, 69–71. [Google Scholar]
- Ren, H.W.; Meng, X.G.; Li, Z.; Li, M.Z. Study on key technology of intelligent control system applied in 8 m large mining height fully-mechanized face. Coal Sci. Technol. 2017, 45, 37–44. [Google Scholar]
- Huang, Z.H.; Miao, J.J. The application research of equipment centralized control technology in fully mechanized mining face. Coal Sci. Technol. 2013, 41, 14–17. [Google Scholar]
- Song, D.Y.; Song, J.C.; Tian, M.Q.; Xu, C.Y.; Song, X.; Li, X.S. Development and application of electro-hydraulic control technology of hydraulic support in fully mechanized coal mining face. J. Taiyuan Univ. Technol. 2018, 49, 240–251. [Google Scholar]
- Liu, Z.R.; Liu, J. The application of automation technology in fully mechanized mining face. Inn. Mong. Coal Econ. 2018, 265, 7–12. [Google Scholar]
- Chen, G.P. The application of intelligent analysis and early warning technology in video surveillance system. Coal Mine Mach. 2014, 35, 172–173. [Google Scholar]
- Cheng, D.Q.; Qian, J.S. Digital video surveillance server and its key technologies. Coal Sci. Technol. 2004, 32, 43–46. [Google Scholar]
- Yang, X.J.; Wang, R.F.; Wang, H.F.; Yang, Y.K. A novel method for measuring pose of hydraulic supports relative to inspection robot using LiDAR. Measurement 2020, 154, 107452. [Google Scholar] [CrossRef]
- Song, R.; Zheng, Y.K.; Liu, Y.X.; Ma, X.; Li, Y.B. Application and prospect analysis of bionic robot technology in coal mine. J. Coal 2020, 45, 2155–2169. [Google Scholar]
- Huang, L.T.; Huang, Z.H.; Zhang, K.X. Key Technology of Mining in Intelligent Fully Mechanized Coal Mining Face with Large Mining Height. Coal Min. 2016, 21, 1–6. [Google Scholar]
- Huang, Z.H.; Nan, T.F.; Zhang, K.X.; Feng, Y.H. Design on intelligent control platform of mechanized mining robot based on Ethernet/IP. Coal Sci. Technol. 2017, 45, 9–15. [Google Scholar]
- Tian, C.J. Research of intelligentized coal mining mode and key technologies. Ind. Mine Autom. 2016, 42, 28–32. [Google Scholar]
- Wang, G.F.; Du, Y.B.; Ren, H.W.; Fan, J.D.; Wu, Q.Y. Top level design and practice of smart coal mines. J. China Coal Soc. 2020, 45, 1909–1924. [Google Scholar]
- Li, C.H.; Mao, S.J.; Jiang, Y.F. Design and Implementation of Mine Virtual Platform and Electromechanical Monitoring and Measuring Application. Coal Sci. Technol. 2011, 39, 94–99. [Google Scholar]
- Zoubir, O.; Doulkifli, B.; Omar, B.; Rachid, C. AuMixDw: Towards an automated hybrid approach for building XML data warehouses. Data Knowl. Eng. 2019, 120, 60–82. [Google Scholar]
- Zeng, L.Y.; Liu, S.Q.; Erhan, K.; Paul, C.; Mahmoud, M. A comprehensive interdisciplinary review of mine supply chain management. Resour. Policy 2021, 74, 102274. [Google Scholar] [CrossRef]
- Song, Z.Q.; Chen, L.L.; Wang, C.Q.; Liu, X.G. Understanding of safe mining conditions for fully mechanized top coal caving. J. China Coal Soc. 1995, 18, 356–360. [Google Scholar]
- Rao, K.; Liu, H.F.; Wei, X.L.; Wu, W.J.; Hu, C.Y.; Fan, J.; Liu, J.Q.; Tu, L.C. A high-resolution area-change-based capacitive MEMS tilt sensor. Sens. Actuators A Phys. 2020, 313, 112191. [Google Scholar] [CrossRef]
- Gao, M.Z.; Xie, J.; Guo, J.; Lu, Y.Q.; He, Z.Q.; Li, C. Fractal evolution and connectivity characteristics of mining-induced crack networks in coal masses at different depths. Geomech. Geophys. Geo-Energy Geo-Resour. 2021, 7, 9. [Google Scholar] [CrossRef]
- Wang, Z.H.; Cheng, X.H. Adaptive Optimization Online IMU Self-Calibration Method for Visual-Inertial Navigation System. Measurement 2021, 180, 109478. [Google Scholar] [CrossRef]
Publisher’s Note: MDPI stays neutral with regard to jurisdictional claims in published maps and institutional affiliations. |
© 2022 by the authors. Licensee MDPI, Basel, Switzerland. This article is an open access article distributed under the terms and conditions of the Creative Commons Attribution (CC BY) license (https://creativecommons.org/licenses/by/4.0/).








