23 Years of Development of the Solar Power Generation Sector in Spain: A Comprehensive Review of the Period 1998–2020 from a Regulatory Perspective
Abstract
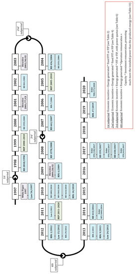
:1. Introduction
1.1. Setting the Context
1.2. State of the Art
1.3. Justification and Main Contributions of the Review
2. The Spanish Solar Energy Policy—Contextualization, Main Goals and Results
- In the period 1998–2004, i.e., the period of validity of the REP 2000–2010, the foundations of the Spanish energy regulation regarding the promotion of RES began to be laid, but the solar PV sector did not evolve as planned. In this period, the cumulative installed PV capacity and the energy generated went from 1.5 MW and 1.1 GWh, respectively, in 1998, to 22.8 MW and 16.9 GWh, respectively, in 2004, far from the REP 2000–2010 forecasts. Even so, at the end of 2004 there were a total of 3266 PV facilities in Spain, compared to the 12 existing in 1998;
- The period 2005–2010, i.e., the period of validity of the REP 2005–2010, stood out for the existence of a very favorable legal–economic framework for PV facilities in Spain, in line with the PV energy promotion policy of the period 1998–2004. The moderate growth of the years 2005–2006 gave way to what is known as the “Spanish solar PV boom” in the years 2007–2008. In this 5-year period, the cumulative installed PV capacity and the energy generated increased to 3829.7 MW and 6073 GWh, respectively, by 2010, well above the REP 2005–2010 forecasts. At the end of 2010 there were a total of 54,949 PV plants in Spain, reaching a 2.3% share of solar PV energy in the energy demand;
- In the period 2011–2020, i.e., the period of validity of the REP 2011–2020, a series of regulatory containment frameworks were approved. From 2010 to 2013 the solar PV sector continued to increase its cumulative installed PV capacity but with a progressive downward trend until the stagnation of this technology in the years 2014–2018. At the end of the period, i.e., years 2019–2020, there was a new boom higher than that of 2007–2008 as a result of the call for new auctions for the solar PV technology. In this period, the cumulative installed PV capacity and the energy generated increased to 10,254.8 MW and 15,092.9 GWh, respectively, in 2020, well above the REP 2011–2020 forecasts. At the end of 2020 there were a total of 61,543 PV facilities in Spain, reaching a 6.1% share of solar PV energy in the energy demand.
- At the end of the period 1998–2004, i.e., the period of validity of the REP 2000–2010, there were no CSP plant in operation or in the construction stage in Spain;
- In the period 2005–2010, i.e., the period of validity of the REP 2005–2010, the first CSP facilities were put into operation as a result of the existence of a more favorable legislation for CSP in Spain. Since the commissioning of the first CSP plant in 2007, the sector began a continuous growth until the end of the period. In this 5-year period, the cumulative installed CSP capacity and the energy generated went from 11 MW and 7.6 GWh, respectively, in 2007, to 531.9 MW and 620.9 GWh, respectively, in 2010, quite close to the REP 2005–2010 forecasts. At the end of 2010 there were a total of 13 CSP facilities in Spain, compared to the 1 existing in 2007, reaching a 0.2% share of solar CSP energy in the energy demand;
- At the beginning of the period 2011–2020, i.e., the period of validity of the REP 2011–2020, and more specifically in the years 2011–2012, there was the boom of the Spanish CSP sector. Since then, 2013 was the last year in which commercial CSP capacity was installed in Spain due to the series of regulatory containment frameworks that were approved. In this period, the cumulative installed CSP capacity and the energy generated increased to 2299.4 MW and 4542.6 GWh, respectively, in 2020, well below the REP 2011–2020 forecasts. At the end of 2020 there were a total of 50 CSP plants in Spain, reaching a 1.8% share of solar CSP energy in the energy demand.
3. Overview of the 1998–2020 Legal–Economic Frameworks for the Solar Power Plants in Spain
3.1. The 1998–2004 Subperiod: Laying the Foundations of the Spanish Solar Power Sector
3.2. The 2004–2008 Subperiod: Ratifying the Unwavering and Forceful Commitment to Solar Power Projects in Spain
3.3. The 2008–2013 Subperiod: The Containment of the Spanish Solar Power Sector
3.4. The 2013–2020 Subperiod: A New Paradigm for the Spanish Solar Power Sector
4. Assessment of the 1998–2020 Energy Policy for the Solar Power Plants in Spain
4.1. Analysis of the 1998–2008 Promotion Stage
4.1.1. Concerning the Solar PV Technology Sector
4.1.2. Concerning the CSP Technology Sector
4.2. Analysis of the 2008–2020 Containment Stage
4.2.1. Concerning the Solar PV Technology Sector
Containment Stage and RD 1578/2008
Containment Stage and Retroactive Energy Policy from 2010 to 2012
Containment Stage and Retroactive Energy Policy from 2013 to 2020
4.2.2. Concerning the CSP Technology Sector
Containment Stage and Retroactive Energy Policy from 2010 to 2013
Containment Stage and Retroactive Energy Policy from 2013 to 2020
5. Conclusions
Author Contributions
Funding
Institutional Review Board Statement
Informed Consent Statement
Conflicts of Interest
Nomenclature
| AET | Average electricity tariff |
| BP | Basis points |
| CO2 | Carbon dioxide |
| CPI | Consumer price index |
| CSP | Concentrating solar power |
| EU | European Union |
| FIP | Feed-in premium |
| FIT | Feed-in tariff |
| GHG | Greenhouse gas |
| IEA | International Energy Agency |
| IRR | Internal rate of return |
| LCOE | Levelized cost of electricity |
| NPV | Net present value |
| PV | Photovoltaic |
| RD | Royal Decree |
| RDL | Royal Decree Law |
| REP | Renewable energy plan |
| RES | Renewable energy sources |
| RPAR | Register of pre-allocation of remuneration |
| SES | Spanish electricity sector |
| SR | Special regime |
References
- Del Río, P. Analysing future trends of renewable electricity in the EU in a low-carbon context. Renew. Sustain. Energy Rev. 2011, 15, 2520–2533. [Google Scholar] [CrossRef]
- Dinçer, F. The analysis on photovoltaic electricity generation status, potential and policies of the leading countries in solar energy. Renew. Sustain. Energy Rev. 2011, 15, 713–720. [Google Scholar] [CrossRef]
- Espinosa, M.P.; Pizarro-Irizar, C. Is renewable energy a cost-effective mitigation resource? An application to the Spanish electricity market. Renew. Sustain. Energy Rev. 2018, 94, 902–914. [Google Scholar] [CrossRef]
- REN21. Renewables 2021 Global Status Report. Paris. 2021. Available online: https://www.ren21.net/wp-content/uploads/2019/05/GSR2021_Full_Report.pdf (accessed on 10 November 2021).
- IEA. World Energy Outlook 2021. Paris. 2021. Available online: https://iea.blob.core.windows.net/assets/888004cf-1a38-4716-9e0c-3b0e3fdbf609/WorldEnergyOutlook2021.pdf (accessed on 10 November 2021).
- Ciarreta, A.; Gutiérrez-Hita, C.; Nasirov, S. Renewable energy sources in the Spanish electricity market: Instruments and effects. Renew. Sustain. Energy Rev. 2011, 15, 2510–2519. [Google Scholar] [CrossRef]
- Abdmouleh, Z.; Alammari, R.A.M.; Gastli, A. Review of policies encouraging renewable energy integration & best practices. Renew. Sustain. Energy Rev. 2015, 45, 249–262. [Google Scholar] [CrossRef]
- Bianco, V.; Driha, O.M.; Sevilla-Jiménez, M. Effects of renewables deployment in the Spanish electricity generation sector. Util. Policy 2019, 56, 72–81. [Google Scholar] [CrossRef]
- De la Hoz, J.; Boix, O.; Martín, H.; Martins, B.; Graells, M. Promotion of grid-connected photovoltaic systems in Spain: Performance analysis of the period 1998–2008. Renew. Sustain. Energy Rev. 2010, 14, 2547–2563. [Google Scholar] [CrossRef]
- Martín, H.; de la Hoz, J.; Velasco, G.; Castilla, M.; García de Vicuña, J.L. Promotion of concentrating solar thermal power (CSP) in Spain: Performance analysis of the period 1998–2013. Renew. Sustain. Energy Rev. 2015, 50, 1052–1068. [Google Scholar] [CrossRef] [Green Version]
- Mir-Artigues, P.; Cerdá, E.; del Río, P. Analyzing the impact of cost-containment mechanisms on the profitability of solar PV plants in Spain. Renew. Sustain. Energy Rev. 2015, 46, 166–177. [Google Scholar] [CrossRef]
- Ibarloza, A.; Heras-Saizarbitoria, I.; Allur, E.; Larrea, A. Regulatory cuts and economic and financial performance of Spanish solar power companies: An empirical review. Renew. Sustain. Energy Rev. 2018, 92, 784–793. [Google Scholar] [CrossRef]
- Liu, W.; Zhang, X.; Feng, S. Does renewable energy policy work? Evidence from a panel data analysis. Renew. Energy 2019, 135, 635–642. [Google Scholar] [CrossRef]
- Marques, A.C.; Fuinhas, J.A.; Macedo, D.P. The impact of feed-in and capacity policies on electricity generation from renewable energy sources in Spain. Util. Policy 2019, 56, 159–168. [Google Scholar] [CrossRef]
- Zafrilla, J.-E.; Arce, G.; Cadarso, M.-Á.; Córcoles, C.; Gómez, N.; López, L.-A.; Monsalve, F.; Tobarra, M.-Á. Triple bottom line analysis of the Spanish solar photovoltaic sector: A footprint assessment. Renew. Sustain. Energy Rev. 2019, 114, 109311. [Google Scholar] [CrossRef]
- Gürtler, K.; Postpischil, R.; Quitzow, R. The dismantling of renewable energy policies: The cases of Spain and the Czech Republic. Energy Policy 2019, 133, 110881. [Google Scholar] [CrossRef]
- Trujillo-Baute, E.; del Río, P.; Mir-Artigues, P. Analysing the impact of renewable energy regulation on retail electricity prices. Energy Policy 2018, 114, 153–164. [Google Scholar] [CrossRef] [Green Version]
- Mir-Artigues, P.; Cerdá, E.; del Río, P. Analysing the economic impact of the new renewable electricity support scheme on solar PV plants in Spain. Energy Policy 2018, 114, 323–331. [Google Scholar] [CrossRef] [Green Version]
- Díez-Mediavilla, M.; Alonso-Tristán, C.; Rodríguez-Amigo, M.C.; García-Calderón, T. Implementation of PV plants in Spain: A case study. Renew. Sustain. Energy Rev. 2010, 14, 1342–1346. [Google Scholar] [CrossRef]
- Girard, A.; Gago, E.J.; Ordoñez, J.; Muneer, T. Spain’s energy outlook: A review of PV potential and energy export. Renew. Energy 2016, 86, 703–715. [Google Scholar] [CrossRef]
- IEA. Spain 2021 Energy Policy Review. Paris. 2021. Available online: https://iea.blob.core.windows.net/assets/2f405ae0-4617-4e16-884c-7956d1945f64/Spain2021.pdf (accessed on 10 November 2021).
- Del Río, P.; Gual, M.A. An integrated assessment of the feed-in tariff system in Spain. Energy Policy 2007, 35, 994–1012. [Google Scholar] [CrossRef]
- Del Río, P.; Mir-Artigues, P. A Cautionary Tale: Spain’s Solar PV Investment Bubble. International Institute for Sustainable Development, 2014. Available online: https://www.iisd.org/gsi/sites/default/files/rens_ct_spain.pdf (accessed on 3 September 2021).
- Blanco-Díez, P.; Díez-Mediavilla, M.; Alonso-Tristán, C. Review of the Legislative Framework for the Remuneration of Photovoltaic Production in Spain: A Case Study. Sustainability 2020, 12, 1214. [Google Scholar] [CrossRef] [Green Version]
- Salas, V.; Olias, E. Overview of the photovoltaic technology status and perspective in Spain. Renew. Sustain. Energy Rev. 2009, 13, 1049–1057. [Google Scholar] [CrossRef]
- Del Río, P.; Mir-Artigues, P. Support for solar PV deployment in Spain: Some policy lessons. Renew. Sustain. Energy Rev. 2012, 16, 5557–5566. [Google Scholar] [CrossRef]
- De la Hoz, J.; Martín, H.; Ballart, J.; Córcoles, F.; Graells, M. Evaluating the new control structure for the promotion of grid connected photovoltaic systems in Spain: Performance analysis of the period 2008–2010. Renew. Sustain. Energy Rev. 2013, 19, 541–554. [Google Scholar] [CrossRef]
- De la Hoz, J.; Martín, H.; Ballart, J.; Monjo, L. Evaluating the approach to reduce the overrun cost of grid connected PV systems for the Spanish electricity sector: Performance analysis of the period 2010–2012. Appl. Energy 2014, 121, 159–173. [Google Scholar] [CrossRef]
- Del Río, P.; Calvo-Silvosa, A.; Iglesias, G. The New Renewable Electricity Support Scheme in Spain: A Comment. Renew. Energy Law Policy Rev. 2015, 6, 17–24. [Google Scholar]
- De la Hoz, J.; Martín, H.; Montalà, M.; Matas, J.; Guzman, R. Assessing the 2014 retroactive regulatory framework applied to the concentrating solar power systems in Spain. Appl. Energy 2018, 212, 1377–1399. [Google Scholar] [CrossRef] [Green Version]
- Schallenberg-Rodriguez, J.; Haas, R. Fixed feed-in tariff versus premium: A review of the current Spanish system. Renew. Sustain. Energy Rev. 2012, 16, 293–305. [Google Scholar] [CrossRef]
- Del Río, P. Designing auctions for renewable electricity support: The case of Spain. Renew. Energy Law Policy Rev. 2017, 8, 23–37. [Google Scholar]
- Del Río, P.; Bleda, M. Comparing the innovation effects of support schemes for renewable electricity technologies: A function of innovation approach. Energy Policy 2012, 50, 272–282. [Google Scholar] [CrossRef]
- Avril, S.; Mansilla, C.; Busson, M.; Lemaire, T. Photovoltaic energy policy: Financial estimation and performance comparison of the public support in five representative countries. Energy Policy 2012, 51, 244–258. [Google Scholar] [CrossRef]
- Talavera, D.L.; Muñoz-Cerón, E.; Ferrer-Rodríguez, J.P.; Nofuentes, G. Evolution of the cost and economic profitability of grid-connected PV investments in Spain: Long-term review according to the different regulatory frameworks approved. Renew. Sustain. Energy Rev. 2016, 66, 233–247. [Google Scholar] [CrossRef]
- Lomas, J.C.; Muñoz-Cerón, E.; Nofuentes, G.; de la Casa, J. Sale of profitable but unaffordable PV plants in Spain: Analysis of a real case. Energy Policy 2018, 117, 279–294. [Google Scholar] [CrossRef]
- Fernández-González, R.; Arce, E.; Garza-Gil, D. How political decisions affect the economy of a sector: The example of photovoltaic energy in Spain. Energy Rep. 2021, 7, 2940–2949. [Google Scholar] [CrossRef]
- Del Río, P.; Peñasco, C.; Mir-Artigues, P. An overview of drivers and barriers to concentrated solar power in the European Union. Renew. Sustain. Energy Rev. 2018, 81, 1019–1029. [Google Scholar] [CrossRef]
- San Miguel, G.; Corona, B. Economic viability of concentrated solar power under different regulatory frameworks in Spain. Renew. Sustain. Energy Rev. 2018, 91, 205–218. [Google Scholar] [CrossRef]
- Kiefer, C.P.; del Río, P. Analysing the barriers and drivers to concentrating solar power in the European Union. Policy implications. J. Clean. Prod. 2020, 251, 119400. [Google Scholar] [CrossRef]
- Fernández-González, R.; Suárez-García, A.; Álvarez Feijoo, M.Á.; Arce, E.; Díez-Mediavilla, M. Spanish Photovoltaic Solar Energy: Institutional Change, Financial Effects, and the Business Sector. Sustainability 2020, 12, 1892. [Google Scholar] [CrossRef] [Green Version]
- Ortega, M.; del Río, P.; Montero, E.A. Assessing the benefits and costs of renewable electricity. The Spanish case. Renew. Sustain. Energy Rev. 2013, 27, 294–304. [Google Scholar] [CrossRef]
- Sarasa-Maestro, C.J.; Dufo-López, R.; Bernal-Agustín, J.L. Photovoltaic remuneration policies in the European Union. Energy Policy 2013, 55, 317–328. [Google Scholar] [CrossRef]
- Del Río, P.; Cerdá, E. The policy implications of the different interpretations of the cost-effectiveness of renewable electricity support. Energy Policy 2014, 64, 364–372. [Google Scholar] [CrossRef]
- Ciarreta, A.; Pizarro-Irizar, C.; Zarraga, A. Renewable energy regulation and structural breaks: An empirical analysis of Spanish electricity price volatility. Energy Econ. 2020, 88, 104749. [Google Scholar] [CrossRef]
- De la Hoz, J.; Martín, H.; Miret, J.; Castilla, M.; Guzman, R. Evaluating the 2014 retroactive regulatory framework applied to the grid connected PV systems in Spain. Appl. Energy 2016, 170, 329–344. [Google Scholar] [CrossRef]
- López Prol, J. Regulation, profitability and diffusion of photovoltaic grid-connected systems: A comparative analysis of Germany and Spain. Renew. Sustain. Energy Rev. 2018, 91, 1170–1181. [Google Scholar] [CrossRef]
- Del Río, P. Ten years of renewable electricity policies in Spain: An analysis of successive feed-in tariff reforms. Energy Policy 2008, 36, 2917–2929. [Google Scholar] [CrossRef]
- Arocena, P.; Kühn, K.-U.; Regibeau, P. Regulatory reform in the Spanish electricity industry: A missed opportunity for competition. Energy Policy 1999, 27, 387–399. [Google Scholar] [CrossRef]
- Del Río, P.; Unruh, G. Overcoming the lock-out of renewable energy technologies in Spain: The cases of wind and solar electricity. Renew. Sustain. Energy Rev. 2007, 11, 1498–1513. [Google Scholar] [CrossRef]
- Caldés, N.; Varela, M.; Santamaría, M.; Sáez, R. Economic impact of solar thermal electricity deployment in Spain. Energy Policy 2009, 37, 1628–1636. [Google Scholar] [CrossRef]
- Heras-Saizarbitoria, I.; Cilleruelo, E.; Zamanillo, I. Public acceptance of renewables and the media: An analysis of the Spanish PV solar experience. Renew. Sustain. Energy Rev. 2011, 15, 4685–4696. [Google Scholar] [CrossRef]
- Azofra, D.; Saenz-Díez, J.C.; Martínez, E.; Jiménez, E.; Blanco, J. Ex-post economic analysis of photovoltaic power in the Spanish grid: Alternative scenarios. Renew. Energy 2016, 95, 98–108. [Google Scholar] [CrossRef]
- Coronas, S.; Martín, H.; de la Hoz, J.; García de Vicuña, L.; Castilla, M. MONTE-CARLO probabilistic valuation of concentrated solar power systems in Spain under the 2014 retroactive regulatory framework. Renew. Sustain. Energy Rev. 2021, 138, 110670. [Google Scholar] [CrossRef]
- Law 54/1997, of 27 November. BOE no. 285, 28 November 1997. Available online: https://www.boe.es/eli/es/l/1997/11/27/54 (accessed on 7 September 2021).
- Law 24/2013, of 26 December. BOE no. 310, 27 December 2013. Available online: https://www.boe.es/eli/es/l/2013/12/26/24 (accessed on 15 September 2021).
- RD 413/2014, of 6 June. BOE no. 140, 10 June 2014. Available online: https://www.boe.es/eli/es/rd/2014/06/06/413 (accessed on 15 September 2021).
- RD 960/2020, of 3 November. BOE no. 291, 4 November 2020. Available online: https://www.boe.es/eli/es/rd/2020/11/03/960 (accessed on 15 September 2021).
- Law 82/1980, of 30 December. BOE no. 23, 27 January 1981. Available online: https://www.boe.es/eli/es/l/1980/12/30/82 (accessed on 7 September 2021).
- RD 2366/1994, of 9 December. BOE no. 313, 31 December 1994. Available online: https://www.boe.es/eli/es/rd/1994/12/09/2366 (accessed on 15 September 2021).
- Law 40/1994, of 30 December. BOE no. 313, 31 December 1994. Available online: https://www.boe.es/eli/es/l/1994/12/30/40 (accessed on 15 September 2021).
- Ministerio de Ciencia y Tecnología. Instituto para la Diversificación y Ahorro de la Energía, IDEA. Plan de Fomento de las Energías Renovables en España 2000–2010. 1999. Available online: https://www.idae.es/uploads/documentos/documentos_4044_PFER2000-10_1999_1cd4b316.pdf (accessed on 7 September 2021).
- Energy for the Future: Renewable Sources of Energy. White Paper for a Community Strategy and Action Plan. European Commission. Communication from the Commission. COM(97)599 Final (26/11/1997). 1997. Available online: https://europa.eu/documents/comm/white_papers/pdf/com97_599_en.pdf (accessed on 7 September 2021).
- Directive 2001/77/CE, of 27 September, 2001. Official Journal of the European Union, L 283. 27 October 2001. Available online: https://www.boe.es/doue/2001/283/L00033-00040.pdf (accessed on 7 September 2021).
- Directive 2003/30/CE, of 8 May, 2003. Official Journal of the European Union, L 123. 17 May 2003. Available online: https://www.boe.es/doue/2003/123/L00042-00046.pdf (accessed on 7 September 2021).
- Ministerio de Industria, Turismo y Comercio; Instituto para la Diversificación y Ahorro de la Energía, IDAE. Plan de Energías Renovables en España 2005–2010. 2005. Available online: https://www.idae.es/sites/default/files/documentos/publicaciones_idae/documentos_10359_plan_de_energias_renovables_2005_2010_9da32b5e.pdf (accessed on 7 September 2021).
- Directive 2009/28/CE, of 23 April, 2009. Official Journal of the European Union, L 140. 5 June 2009. Available online: https://www.boe.es/doue/2009/140/L00016-00062.pdf (accessed on 7 September 2021).
- Instituto para la Diversificación y Ahorro de la Energía, IDAE. Plan de Energías Renovables 2011–2020. Ministerio de Industria, Turismo y Comercio. November 2011. Available online: https://www.idae.es/sites/default/files/documentos/publicaciones_idae/documentos_11227_per_2011-2020_def_93c624ab.pdf (accessed on 7 September 2021).
- CNMC. Energía. Estadísticas. Available online: https://www.cnmc.es/estadisticas (accessed on 7 September 2021).
- RD 2818/1998, of 23 December. BOE no. 312, 30 December 1998. Available online: https://www.boe.es/eli/es/rd/1998/12/23/2818 (accessed on 15 September 2021).
- RD 1955/2000, of 1 December. BOE no. 310, 27 December 2000. Available online: https://www.boe.es/eli/es/rd/2000/12/01/1955 (accessed on 15 September 2021).
- RD 841/2002, of 2 August. BOE no. 210, 2 September 2002. Available online: https://www.boe.es/eli/es/rd/2002/08/02/841 (accessed on 15 September 2021).
- RD 436/2004, of 12 March. BOE no. 75, 27 March 2004. Available online: https://www.boe.es/eli/es/rd/2004/03/12/436 (accessed on 15 September 2021).
- RD 661/2007, of 25 May. BOE no. 126, 26 May 2007. Available online: https://www.boe.es/eli/es/rd/2007/05/25/661 (accessed on 15 September 2021).
- RD 1432/2002, of 27 December. BOE no. 313, 31 December 2002. Available online: https://www.boe.es/eli/es/rd/2002/12/27/1432 (accessed on 15 September 2021).
- RD 2351/2004, of 23 December. BOE no. 309, 24 December 2004. Available online: https://www.boe.es/eli/es/rd/2004/12/23/2351 (accessed on 15 September 2021).
- RDL 7/2006, of 23 June. BOE no. 150, 24 June 2006. Available online: https://www.boe.es/eli/es/rdl/2006/06/23/7 (accessed on 15 September 2021).
- RD 1578/2008, of 26 September. BOE no. 234, 27 September 2008. Available online: https://www.boe.es/eli/es/rd/2008/09/26/1578 (accessed on 15 September 2021).
- RDL 6/2009, of 30 April. BOE no. 111, 7 May 2009. Available online: https://www.boe.es/eli/es/rdl/2009/04/30/6 (accessed on 15 September 2021).
- Resolution of the State Secretariat for Energy of 19 November 2009. BOE no. 283, 24 November 2009. Available online: https://www.boe.es/diario_boe/txt.php?id=BOE-A-2009-18772 (accessed on 15 September 2021).
- RD 1003/2010, of 5 August. BOE no. 190, 6 August 2010. Available online: https://www.boe.es/eli/es/rd/2010/08/05/1003 (accessed on 15 September 2021).
- RD 1565/2010, of 19 November. BOE no. 283, 23 November 2010. Available online: https://www.boe.es/eli/es/rd/2010/11/19/1565 (accessed on 15 September 2021).
- RD 1614/2010, of 7 December. BOE no. 298, 8 December 2010. Available online: https://www.boe.es/eli/es/rd/2010/12/07/1614 (accessed on 15 September 2021).
- RDL 14/2010, of 23 December. BOE no. 312, 24 December 2010. Available online: https://www.boe.es/eli/es/rdl/2010/12/23/14 (accessed on 15 September 2021).
- Law 2/2011, of 4 March. BOE no. 55, 5 March 2011. Available online: https://www.boe.es/eli/es/l/2011/03/04/2 (accessed on 15 September 2021).
- RDL 1/2012, of 27 January. BOE no. 24, 28 January 2012. Available online: https://www.boe.es/eli/es/rdl/2012/01/27/1 (accessed on 15 September 2021).
- Law 15/2012, of 27 December. BOE no. 312, 28 December 2012. Available online: https://www.boe.es/eli/es/l/2012/12/27/15 (accessed on 15 September 2021).
- RDL 29/2012, of 28 December. BOE no. 314, 31 December 2012. Available online: https://www.boe.es/eli/es/rdl/2012/12/28/29 (accessed on 15 September 2021).
- RDL 2/2013, of 1 February. BOE no. 29, 2 February 2013. Available online: https://www.boe.es/eli/es/rdl/2013/02/01/2 (accessed on 15 September 2021).
- RDL 9/2013, of 12 July. BOE no. 167, 13 July 2013. Available online: https://www.boe.es/eli/es/rdl/2013/07/12/9 (accessed on 15 September 2021).
- RD 947/2015, of 16 October. BOE no. 249, 17 October 2015. Available online: https://www.boe.es/eli/es/rd/2015/10/16/947 (accessed on 15 September 2021).
- Order IET/2212/2015, of 23 October. BOE no. 255, 24 October 2015. Available online: https://www.boe.es/eli/es/o/2015/10/23/iet2212 (accessed on 15 September 2021).
- RD 359/2017, of 31 March. BOE no. 78, 1 April 2017. Available online: https://www.boe.es/buscar/doc.php?id=BOE-A-2017-3639 (accessed on 15 September 2021).
- Order ETU/315/2017, of 6 April. BOE no. 84, 8 April 2017. Available online: https://www.boe.es/eli/es/o/2017/04/06/etu315 (accessed on 15 September 2021).
- Resolution of the State Secretariat for Energy of 10 April 2017. BOE no. 87, 29592–29595, 12 April 2017. Available online: https://www.boe.es/buscar/doc.php?id=BOE-A-2017-4094 (accessed on 15 September 2021).
- Resolution of the State Secretariat for Energy of 10 April 2017. BOE no. 87, 29596–29622, 12 April 2017. Available online: https://www.boe.es/buscar/doc.php?id=BOE-A-2017-4095 (accessed on 15 September 2021).
- Resolution of the Directorate General for Energy Policy and Mines of 19 May 2017. BOE no. 125, 26 May 2017. Available online: https://www.boe.es/diario_boe/txt.php?id=BOE-A-2017-5848 (accessed on 15 September 2021).
- Resolution of the Directorate General for Energy Policy and Mines of August 1, 2017. BOE no. 185, 4 August 2017. Available online: https://www.boe.es/diario_boe/txt.php?id=BOE-A-2017-9317 (accessed on 15 September 2021).
- RD 650/2017, of 16 June. BOE no. 144, 17 June 2017. Available online: https://www.boe.es/diario_boe/txt.php?id=BOE-A-2017-6940 (accessed on 15 September 2021).
- Order ETU/615/2017, of 27 June. BOE no. 153, 28 June 2017. Available online: https://www.boe.es/eli/es/o/2017/06/27/etu615 (accessed on 15 September 2021).
- Resolution of the State Secretariat for Energy of 30 June 2017. BOE no. 156, 1 July 2017. Available online: https://www.boe.es/diario_boe/txt.php?id=BOE-A-2017-7632 (accessed on 15 September 2021).
- Resolution of the Directorate General for Energy Policy and Mines of 27 July 2017. BOE no. 179, 28 July 2017. Available online: https://www.boe.es/diario_boe/txt.php?id=BOE-A-2017-8997 (accessed on 15 September 2021).
- Resolution of the Directorate General for Energy Policy and Mines of 10 October 2017. BOE no. 247, 13 October 2017. Available online: https://www.boe.es/diario_boe/txt.php?id=BOE-A-2017-11737 (accessed on 15 September 2021).
- RDL 17/2019, of 22 November. BOE no. 282, 23 November 2019. Available online: https://www.boe.es/eli/es/rdl/2019/11/22/17 (accessed on 15 September 2021).
- Order IET/1045/2014, of 16 June. BOE no. 150, 20 June 2014. Available online: https://www.boe.es/eli/es/o/2014/06/16/iet1045 (accessed on 15 September 2021).
- Order ETU/130/2017, of 17 February. BOE no. 45, 22 February 2017. Available online: https://www.boe.es/eli/es/o/2017/02/17/etu130 (accessed on 15 September 2021).
- Order TED/171/2020, of 24 February. BOE no. 51, 28 February 2020. Available online: https://www.boe.es/eli/es/o/2020/02/24/ted171 (accessed on 15 September 2021).
- De la Hoz, J.; Martín, H.; Martins, B.; Matas, J.; Miret, J. Evaluating the impact of the administrative procedure and the landscape policy on grid connected PV systems (GCPVS) on-floor in Spain in the period 2004–2008: To which extent a limiting factor? Energy Policy 2013, 63, 147–167. [Google Scholar] [CrossRef]







| Legislation | Main Characteristics |
|---|---|
| RD 2818/1998 of December 1998 [70] | |
| Subject | Development of Law 54/1997 with the aim of creating a favorable framework to promote energy generation facilities included in the SR without incurring in discriminatory situations that could curtail free competition. However, setting differentiated situations for those power systems that contributed more effectively to the achievement of the goals established |
| Previous regulations repealed or modified | Derogation of RD 2366/1994 |
| RES goals | 12% of primary energy consumption from RES by 2010 |
| SR group for solar technology | All power plants with a capacity not exceeding 50 MW using solar energy as primary energy were sorted in the group b.1, not distinguishing between PV or CSP technologies |
| Economic regime |
|
| Administrative features | – |
| Other issues | The solar facilities included in group b.1 of the SR could incorporate all the energy produced into the grid, as long as the 12% share of RES in the total energy demand was not reached |
| RD 1955/2000 of December 2000 [71] | |
| Subject | Inclusion of power plants only using solar thermal energy as primary energy in group b.3 of the SR together with those using tidal, wave, geothermal and hot and dry rocks energies |
| Previous regulations repealed or modified | Amendment of RD 2818/1998 |
| RES goals | – |
| SR group for solar technology | b.1 for solar PV technology plants and b.3 for CSP technology facilities (with an installed capacity not exceeding 50 MW) |
| Economic regime | See Table 2 for a detailed summary of the changes introduced by RD 1955/2000 in RD 2818/1998 economic scheme for the solar power plants |
| Administrative features | – |
| RD 841/2002 of August 2002 [72] | |
| Subject | New classification for the SR solar facilities set by RD 2818/1998 |
| Previous regulations repealed or modified | Amendment of RD 2818/1998 and suppression of the modifications introduced by RD 1955/2000 concerning the CSP plants |
| RES goals | – |
| SR group for solar technology | b.1.1 for solar PV facilities and b.1.2 for CSP plants (with an installed power not exceeding 50 MW) |
| Economic regime | See Table 2 for a detailed summary of the changes introduced by RD 841/2002 in RD 2818/1998 economic scheme for the solar power plants |
| Administrative features | – |
| Other issues | Unlike both RD 2818/1998 and RD 1955/2000, RD 841/2002 stated that fuel could be used to keep the temperature of the heat storage system of CSP facilities in subgroup b.1.2 during interruption periods of power production |
| Legislation | Technology | SR Group | Rated Power | Remuneration Options | Time Limit | Review and Update | |
|---|---|---|---|---|---|---|---|
| FIT | FIP 1 | ||||||
| Regulated Tariff [cEUR/kWh] | Premium [cEUR/kWh] | ||||||
| RD 2818/1998 | Solar PV | b.1 | P ≤ 5 kW | 39.6668 | 36.0607 | No | For both FIT and FIP options:
|
| P > 5 kW | 21.6364 | 18.0304 | |||||
| Solar CSP | b.1 | P ≤ 5 kW | 39.6668 | 36.0607 | No | For both FIT and FIP options:
| |
| P > 5 kW | 21.6364 | 18.0304 | |||||
| RD 1955/2000 | Solar PV | b.1 | P ≤ 5 kW | 39.6668 | 36.0607 | No | For both FIT and FIP options:
|
| P > 5 kW | 21.6364 | 18.0304 | |||||
| Solar CSP | b.3 | Any | 6.7313 | 3.2755 | No | For both FIT and FIP options:
| |
| RD 841/2002 | Solar PV | b.1.1 | P ≤ 5 kW | 39.6668 | 36.0607 | No | For both FIT and FIP options:
|
| P > 5 kW | 21.6364 | 18.0304 | |||||
| Solar CSP | b.1.2 | Any | – | 12.0202 | No | For both FIT and FIP options:
| |
| Legislation | Main Characteristics |
|---|---|
| RD 436/2004 of March 2004 [73] | |
| Subject | Setting the methodology for systematizing and updating the legal–economic regime of the power generation activity in the SR |
| Previous regulations repealed or modified | Derogation of RD 2818/1998 and RD 841/2002 |
| RES goals |
|
| SR group for solar technology | b.1.1 for solar PV facilities and b.1.2 for CSP facilities (with an installed capacity not exceeding 50 MW) |
| Economic regime |
|
| Administrative features | From the end of 2005 until the approval of RD 661/2007 it was required a guarantee of 2% of the facility budget to request access to the transmission grid, but not for the distribution grid. The guarantee would be canceled when the petitioner obtained the commissioning certificate for the facility |
| Other issues |
|
| RD 661/2007 of May 2007 [74] | |
| Subject | Regulation of some technical issues to contribute to the expansion of SR technologies, safeguarding the safety of the power system and guaranteeing its quality of supply, as well as to minimize restrictions on production |
| Previous regulations repealed or modified | Suppression of RD 436/2004 |
| RES goals |
|
| SR group for solar technology | b.1.1 for solar PV plants and b.1.2 for CSP facilities (with an installed capacity not exceeding 50 MW) |
| Economic regime |
|
| Administrative features |
|
| Other issues | RD 661/2007 admitted the option of hybridization of different fuels and/or technologies. Among the technologies that could participate in hybridizations was CSP (subgroup b.1.2), but not solar PV (subgroup b.1.1) |
| Legislation | Technology | SR Group | Rated Power | Remuneration Options | Time Limit | Review and Update | ||
|---|---|---|---|---|---|---|---|---|
| FIT | FIP 1 | |||||||
| Regulated Tariff [cEUR/kWh] | Premium [cEUR/kWh] | Incentive [cEUR/kWh] | ||||||
| RD 436/2004 | Solar PV | b.1.1 | P ≤ 100 kW | 575% of AET | – | – | First 25 years | For both FIT and FIP options:
|
| 460% of AET | – | – | Thereafter | |||||
| P > 100 kW | 300% of AET | 250% of AET | 10% of AET | First 25 years | ||||
| 240% of AET | 200% of AET | 10% of AET | Thereafter | |||||
| Solar CSP | b.1.2 | Any | 300% of AET | 250% of AET | 10% of AET | First 25 years | For both FIT and FIP options:
| |
| 240% of AET | 200% of AET | 10% of AET | Thereafter | |||||
| RD 661/2007 | Solar PV | b.1.1 | P ≤ 100 kW | 44.0381 | – | – | First 25 years | For both FIT and FIP options:
|
| 35.2305 | – | – | Thereafter | |||||
| 100 kW < P ≤ 10 MW | 41.7500 | – | – | First 25 years | ||||
| 33.4000 | – | – | Thereafter | |||||
| 10 MW < P ≤ 50 MW | 22.9764 | – | – | First 25 years | ||||
| 18.3811 | – | – | Thereafter | |||||
| Solar CSP | b.1.2 | Any | 26.9375 | 25.4000 | – | First 25 years | For both FIT and FIP options:
| |
| 21.5498 | 20.3200 | – | Thereafter | |||||
| Legislation | Main Characteristics |
|---|---|
| RD 1578/2008 of September 2008 [78] | |
| Subject | Setting the new economic framework for PV plants which obtained their definitive registration in the administrative register of the SR production facilities after 29 September 2008 |
| Previous regulations repealed or modified | Amendment of RD 661/2007 for PV facilities in subgroup b.1.1 which obtained their definitive registration in the administrative register of the SR production facilities after 29 September 2008 |
| RES goals | – |
| SR group for solar technology | Type I for roof-mounted or façade-mounted PV facilities, which in turn are subdivided into (a) subtype I.1 for those up to 20 kW of rated power and (b) subtype I.2 for those beyond 20 kW of rated power, and type II for ground-mounted PV plants and not included in type I |
| Economic regime |
|
| Administrative features |
|
| Other issues |
|
| RDL 6/2009 of May 2009 [79] | |
| Subject | Control of the implementation of new power plants under the SR |
| Previous regulations repealed or modified | – |
| RES goals | – |
| SR group for solar technology | b.1.2 for CSP facilities (PV plants in subgroup b.1.1 not affected) |
| Economic regime |
|
| Administrative features |
|
| RD 1003/2010 of August 2010 [81] | |
| Subject | Setting the procedure to improve the accreditation process of the different PV plants under RD 661/2007 and RD 1578/2008 remuneration frameworks, thus taking a further step in improving the efficiency of the remuneration framework corresponding to each PV facility based on its specific characteristics |
| Previous regulations repealed or modified | Amendment of RD 661/2007 and RD 1578/2008 |
| RES goals | – |
| SR group for solar technology | – |
| Economic regime | – |
| Administrative features |
|
| RD 1565/2010 of November 2010 [82] | |
| Subject | Regulation and modification of certain issues related to the power generation activity under the SR |
| Previous regulations repealed or modified | Amendment of RD 661/2007 and RD 1578/2008 |
| RES goals | – |
| SR group for solar technology | It modified the classification set by RD 1578/2008 for solar PV facilities. It specified that there should be a contracted power supply point inside the PV facility for at least 25% of its nominal power to be included in type I. Furthermore, PV plants located on greenhouse structures and on roofs of irrigation ponds were expressly excluded from this type I |
| Economic regime |
|
| Administrative features | – |
| Other issues |
|
| RD 1614/2010 of December 2010 [83] | |
| Subject | Regulation of certain economic aspects for power plants of wind and CSP technologies, as well as resolution of some inefficiencies in the application of the previous RDL 6/2009 for those technologies |
| Previous regulations repealed or modified | – |
| RES goals | – |
| SR group for solar technology | – |
| Economic regime |
|
| Administrative features | – |
| RDL 14/2010 of December 2010 [84] | |
| Subject | Urgently undertake the correction of the power sector tariff deficit |
| Previous regulations repealed or modified | Amendment of RD 661/2007 |
| RES goals | – |
| SR group for solar technology | – |
| Economic regime |
|
| Administrative features | – |
| Law 2/2011 of March 2011 [85] | |
| Subject | Promotion of a sustainable economic development by means of the transposition into the Spanish legislation of the Directive 2009/28/CE energy goals. Furthermore, setting of the REP 2011–2020 elaboration |
| Previous regulations repealed or modified | Amendment of RD 661/2007 and RDL 14/2010 as for the solar PV technology plants |
| RES goals | Minimum 20% share of RES in the final energy consumption by 2020 |
| SR group for solar technology | – |
| Economic regime |
|
| Administrative features | – |
| Other issues | It specified that in the event of modifying the equivalent operating hours for the PV plants by the Spanish government, those changes would only affect power plants that were not in operation at the time of the entry into force of the corresponding new modification legislation |
| RDL 1/2012 of January 2012 [86] | |
| Subject | Suppression of the economic incentives for electricity production facilities under the SR and the suspension of the RPAR procedure for the granting of the economic regime |
| Previous regulations repealed or modified | Amendment of RD 661/2007 and RD 1578/2008 |
| RES goals | – |
| SR group for solar technology | – |
| Economic regime |
|
| Administrative features | The SR facilities registered in the RPAR finally choosing not to carry out the power plant could renounce the registration in the RPAR without this implying the execution of the guarantees they had deposited, within a maximum period of 2 months from the enactment of RDL 1/2012, provided that the period for the final registration and sale of energy had not expired |
| Law 15/2012 of December 2012 [87] | |
| Subject | Harmonization of the Spanish tax system with a more efficient and respectful use regarding the environment and sustainability |
| Previous regulations repealed or modified | – |
| RES goals | – |
| SR group for solar technology | – |
| Economic regime |
|
| Administrative features | – |
| RDL 29/2012 of December 2012 [88] | |
| Subject | Implementation of some measures to reduce the electricity system tariff deficit |
| Previous regulations repealed or modified | – |
| RES goals | – |
| SR group for solar technology | – |
| Economic regime | – |
| Administrative features |
|
| Legislation | Technology | SR Group | Rated Power and/or Facility Type | Remuneration Options | Time Limit | Review and Update | ||
|---|---|---|---|---|---|---|---|---|
| FIT | FIP 1 | |||||||
| Regulated Tariff [cEUR/kWh] | Premium [cEUR/kWh] | Incentive [cEUR/kWh] | ||||||
| RD 1578/2008 modified by: -RD 1565/2010 | Solar PV | b.1.1 | Subtype I.1 P < 2 MW | 34.0000 (first call under RD 1578/2008)/0.95*FIT first call (RD 1565/2010) | – | – | 25 years maximum |
|
| Subtype I.2 P < 2 MW | 32.0000 (first call under RD 1578/2008)/0.75*FIT first call (RD 1565/2010) | – | – | 25 years maximum | ||||
| Type II P < 10 MW | 32.0000 (first call under RD 1578/2008)/0.55*FIT first call (RD 1565/2010) | – | – | 25 years maximum | ||||
| RD 661/2007 modified by: -RD 1565/2010 -RDL 14/2010 -Law 2/2011 | Solar PV | b.1.1 | P ≤ 100 kW | 44.0381 | – | – | First 28 years (RDL 14/2010)/First 30 years (Law 2/2011) | For both FIT and FIP options:
|
| 0 (RD 1565/2010) | – | – | Thereafter | |||||
| 100 kW < P ≤ 10 MW | 41.7500 | – | – | First 28 years (RDL 14/2010)/First 30 years (Law 2/2011) | ||||
| 0 (RD 1565/2010) | – | – | Thereafter | |||||
| 10 MW < P ≤ 50 MW | 22.9764 | – | – | First 28 years (RDL 14/2010)/First 30 years (Law 2/2011) | ||||
| 0 (RD 1565/2010) | – | – | Thereafter | |||||
| Solar CSP | b.1.2 | Any | 26.9375 | 25.4000 | – | First 25 years | For both FIT and FIP options:
| |
| 21.5498 | 20.3200 | – | Thereafter | |||||
| CSP Technology | Reference Equivalent Operating Hours per Year |
|---|---|
| Stirling | 2350 |
| Fresnel | 2450 |
| Saturated steam tower | 2750 |
| Parabolic trough without storage | 2855 |
| Parabolic trough with 4 h storage | 3450 |
| Parabolic trough with 7 h storage | 3950 |
| Parabolic trough with 9 h storage | 4000 |
| Salt tower with 15 h storage | 6450 |
| Solar PV Technology | Reference Equivalent Operating Hours per Year | ||||
|---|---|---|---|---|---|
| Zone I | Zone II | Zone III | Zone IV | Zone V | |
| One-axis solar tracking facility | 1602 | 1770 | 1940 | 2122 | 2279 |
| Two-axis solar tracking facility | 1664 | 1838 | 2015 | 2204 | 2367 |
| Fixed facility | 1232 | 1362 | 1492 | 1632 | 1753 |
| Solar PV Technology | Reference Equivalent Operating Hours per Year |
|---|---|
| One-axis solar tracking facility | 1644 |
| Two-axis solar tracking facility | 1707 |
| Fixed facility | 1250 |
| Legislation | Main Characteristics |
|---|---|
| RDL 2/2013 of February 2013 [89] | |
| Subject | Adoption of urgent cost reduction measures to continue mitigating the electricity system deficit |
| Previous regulations repealed or modified | Amendment of RD 661/2007 |
| RES goals | – |
| SR group for solar technology | – |
| Economic regime |
|
| Administrative features | – |
| RDL 9/2013 of July 2013 [90] | |
| Subject | To ensure the financial stability of the power sector in Spain |
| Previous regulations repealed or modified |
|
| RES goals | – |
| SR group for solar technology | – |
| Economic regime |
|
| Administrative features | To qualify for the new economic regime for the SR facilities, the enrolment in the specific remuneration regime register managed by the Spanish government became mandatory. Those SR facilities not enrolled in that registry would receive, exclusively, the market price |
| Other issues | An “efficient and well-managed” facility was understood as a plant with the necessary resources to conduct its activity, with the same costs as for an efficient facility in the same activity and considering the corresponding income and a reasonable benefit for the performance of its functions |
| Law 24/2013 of December 2013 [56] | |
| Subject | Setting of the power sector regulation so as to ensure the supply of electricity and to adjust it to the consumers’ needs in terms of efficiency, security, transparency, objectivity and at the lowest cost |
| Previous regulations repealed or modified |
|
| RES goals | – |
| SR group for solar technology | – |
| Economic regime |
|
| Administrative features | – |
| Other issues |
|
| RD 413/2014 of June 2014 [57] | |
| Subject | Development of the fundamentals already included in RDL 9/2013 and incorporated in Law 24/2013 |
| Previous regulations repealed or modified |
|
| RES goals | – |
| SR group for solar technology | The generation power plants using solar energy as primary energy continued to belong to group b.1 (PV plants in subgroup b.1.1 and CSP facilities in subgroup b.1.2) |
| Economic regime |
|
| Administrative features |
|
| Other issues |
|
| RDL 17/2019 of November 2019 [104] | |
| Subject | Adoption of immediate measures for the necessary adjustment of the remuneration parameters affecting the power system |
| Previous regulations repealed or modified | – |
| RES goals | – |
| SR group for solar technology | – |
| Economic regime |
|
| Administrative features | – |
| Other issues | New standard facilities were created for those power plants under the new reasonable profitability of 7.09%, with identical technical and economic characteristics as those under the 7.398% profitability, except for the reasonable return applicable to them. The new standard facility codes to which a profitability of 7.09% was applied for solar PV technology were comprised between IT–20001 and IT–20091, while for CSP technology they were comprised between IT–20601 and IT–20620 [107] |
| Legislation | Technology | SR Group | Facility Type | Remuneration Option | Time Limit | Review and Update |
|---|---|---|---|---|---|---|
| Specific Remuneration 1 | ||||||
| RD 413/2014 (in accordance with RDL 9/2013 and Law 24/2013) | Solar PV | b.1.1 | 91 standard facilities ranging from IT–00001 to IT–00091 based on technology, installed power, year of commissioning and electrical system | For the first regulatory period:
| Regulatory lifetime (30 years) | Review every 6-year regulatory period and/or each 3-year regulatory half-period |
| Solar CSP | b.1.2 | 20 standard facilities ranging from IT–00601 to IT–00620 based on technology, installed power, year of commissioning and electrical system | For the first regulatory period:
| Regulatory lifetime (25 years) | Review every 6-year regulatory period and/or each 3-year regulatory half-period |
| Year | Real PV Costs [M EUR] | PV Costs Expected by the REP 2005–2010 [M EUR] |
|---|---|---|
| 2005 | 14.00 | 9.42 |
| 2006 | 39.89 | 22.67 |
| 2007 | 191.75 | 46.56 |
| 2008 | 984.80 | 85.01 |
| 2009 | 2579.14 | 134.92 |
| 2010 | 2656.29 | 200.84 |
Publisher’s Note: MDPI stays neutral with regard to jurisdictional claims in published maps and institutional affiliations. |
© 2022 by the authors. Licensee MDPI, Basel, Switzerland. This article is an open access article distributed under the terms and conditions of the Creative Commons Attribution (CC BY) license (https://creativecommons.org/licenses/by/4.0/).
Share and Cite
Coronas, S.; de la Hoz, J.; Alonso, À.; Martín, H. 23 Years of Development of the Solar Power Generation Sector in Spain: A Comprehensive Review of the Period 1998–2020 from a Regulatory Perspective. Energies 2022, 15, 1593. https://doi.org/10.3390/en15041593
Coronas S, de la Hoz J, Alonso À, Martín H. 23 Years of Development of the Solar Power Generation Sector in Spain: A Comprehensive Review of the Period 1998–2020 from a Regulatory Perspective. Energies. 2022; 15(4):1593. https://doi.org/10.3390/en15041593
Chicago/Turabian StyleCoronas, Sergio, Jordi de la Hoz, Àlex Alonso, and Helena Martín. 2022. "23 Years of Development of the Solar Power Generation Sector in Spain: A Comprehensive Review of the Period 1998–2020 from a Regulatory Perspective" Energies 15, no. 4: 1593. https://doi.org/10.3390/en15041593
APA StyleCoronas, S., de la Hoz, J., Alonso, À., & Martín, H. (2022). 23 Years of Development of the Solar Power Generation Sector in Spain: A Comprehensive Review of the Period 1998–2020 from a Regulatory Perspective. Energies, 15(4), 1593. https://doi.org/10.3390/en15041593

