Abstract
A customized passive battery management system (BMS), which offers a selection of different operating configurations regarding the connection of external sources and loads, has been developed. The device supports balance, charge, de-balance, discharge and permanent storage battery processes. The control unit is run by its own written algorithm (code). Suggestions for potential hardware and software changes that can be made to expand the capabilities of the device are listed. The device is tested in five different operating configurations and the output data (battery-cell voltages and balancing currents) are plotted in characteristic diagrams. The output data is analyzed and the unique capabilities of the device are explained. The detailed PCB design, code, and output measurement data files are included within the paper.
1. Introduction
The demand for electrical energy in the world increases considerably every year []. Such a trend implies increased air pollution. To reduce this effect, conventional energy sources are planned to be replaced gradually with green energy sources such as wind, solar, etc. []. In recent years, the major industry that advocates for air pollution reduction has been the transportation or more precisely, the automotive industry []. For example, it is estimated that in the next 15 years, the percentage of electric vehicles (EV) sold in the EU will increase by 67% []. Furthermore, some EU countries plan to ban sales of internal combustion engines vehicles (ICEV) in the near future (Netherlands by 2030, Norway by 2035, and Great Britain and France by 2040) []. The rest of the world follows the same trend (e.g., from 2015 to 2020, EV sales increased from 0.58 to 3.24 million vehicle units globally [,]) and by 2025 and 2030, it is expected that approximately 50 and 125 million EV units will be sold, respectively []. Alongside the positive effects of this nature, EVs have many other advantages over ICEV, such as braking energy recuperation, safer and more autonomous driving, more effective traffic regulation, easier maintenance, etc., as many authors have stated in [,,,].
The main pinpoint of every EV is the drivetrain, which consists of three main parts: a battery, power electronic converter, and an electric motor. The weakest link in the EV’s drivetrain chain is the battery, due to its vulnerability to various harsh working environment conditions []. Firstly, when it comes to EV energy storage, it is important to distinguish between the terms battery cell, battery module, and battery pack. A battery cell refers to the single unit (the most common type of lithium-ion battery cell is the cylindrical 18,650 cell, which designator refers to the dimensions of 18 mm in diameter and 65 mm in length []). Since the single cell unit has insufficient voltage and capacity to power the EV, they need to be combined in series and/or parallel to achieve the desired voltage and capacity. By utilizing a fixed number of battery cells connected in series and/or parallel, a battery module can be obtained []. Ultimately, by combining a certain number of battery modules together with various control and protection systems, a battery pack is obtained []. It is important to say that most often (when it comes to EVs), the terms battery and battery pack are used interchangeably. Nonetheless, connecting single battery cells in parallel does not necessarily require any additional management circuitry []. In the other hand, connecting battery cells in series would require some sort of circuitry to balance every individual cell in the series []. Each individual cell is different, starting from manufacturing differences (different initial conditions leads to internal capacities and resistances discrepancies, which also lead to the ageing differences) to the operational differences (different temperature distribution leads to differences in ageing and in self-discharging). In one word, every cell has its own unique profile regarding all battery parameters, which include open circuit voltage, nominal capacity, internal impedance, self-discharge rate, etc. [] These single battery-cell discrepancies, if not properly controlled, will lead over time to the EV’s performance degradation, and eventually to the battery module and battery pack failure []. The solution to the above problems is the circuitry called the battery management system or BMS [].
Apart from the battery-cell balancing, today BMSs used in battery packs in EVs has many others functionalities such as thermal management, state of charge (SOC) and state of health (SOH) estimation, temperature measurement, and estimation, as well as fault detection and diagnosis []. The most dangerous state into which the battery modules and battery packs can be driven is the so-called thermal runaway []. The thermal runaway can occur with overcharging, overheating, high temperatures, and short circuits, where the flammable electrolytes support a fire that is very hard to suppress. The role of BMS is to prevent this reaction with all of the above-mentioned functions of battery surveillance and control. Every BMS consists of a hardware part with sensors and microcontrollers, as well as the software part or microcontroller program. Since every individual cell is monitored and controlled, the communication between the inside and outside of the BMS is crucial. In today’s BMS market, wired as well as wireless communications are used, with various communication protocols options []. This allows users to have a real-time display of battery status, together with some options to tweak the battery options in the EV’s drive. Moreover, communication allows data storage to give insight into the data if the battery malfunctions. There are two basic methods for battery-cell balancing: passive and active voltage cell-balancing methods []. In the passive balancing method, the unbalanced battery cell is discharged through the parallel resistor connected to the battery cell where the excess energy is dissipated in form of heat [], while in the active balancing method, the excess of energy is idling or is reused [].
Two types of BMS topologies are used in passive balancing methods: topology with fixed, and topology with variable resistors. In both topologies, the cell resistor(s) is/are connected parallel with the battery cell. The version with a fixed resistor is the simplest and most cost-effective method of balancing for the most applications, but it has limitations regarding responses, i.e., balancing times []. In applications where the balancing time is crucial, a variable resistor topology is preferred. Here, the balancing time can be regulated by increasing/decreasing the balancing current through the variable resistance of parallel resistors []. The active balancing method has few topologies, which are related to how and where the excess energy is reused. In that sense, active balancing methods can be obtained, such as: cell bypass, cell to cell, cell to pack, pack to cell, and cell to pack to cell [].
Cell bypass is a low-cost and efficient way of balancing battery cells/packs, where the BMS bypasses the battery cell/pack with the highest voltage []. The cell to cell method is that the highest-voltage battery cell transfers energy to the lowest voltage battery cell via capacitor, inductor, or LC resonant tank []. Cell to pack balancing is the method in which the battery cell with the highest voltage transfers the excess energy to the whole pack via inductor, capacitor, or transformer []. The pack to cell method is where the battery pack transfers the battery pack energy on the weaker cell through single or multi-winding or multiple winding transformer, or through the flyback converter []. Finally, a cell to pack to cell method as the most complex balancing method can transfer energy in multiple ways: cell to pack, pack to cell, or pack to pack. This topology uses capacitors, inductors, and transformers as energy buffer storage elements []. The pros and cons of every balancing method is presented in papers [,,,].
The fixed resistor passive BMS is the most-used balancing method in the practice today due to its design simplicity, reliability, and price []. This paper deals with one such topology, since the aim of the paper is to provide simple, yet effective passive BMS design with multiple operation modes to give the insight into operation principles suited for educational purposes. Such a design enables the user to evaluate independently all operation modes in which a battery module or battery pack can operate in its lifecycle. The major motive for designing and assembling one such system is the importance of studying and education in this field of automotive, due to the outlined trends at the beginning of the paper. Moreover, according to the various forecasts, the battery production will increase from 60 GWh (at 2017) to 0.6–4 TWh (at 2040), measured in accumulated battery capacities []. What is more important, every battery cell needs to be monitored and managed using BMS; thus, with expected increase of battery production, the BMS research field will prosper as well, for which studying this issue on a practical basis plays a particularly significant role. In this manner, this paper presents a developed passive BMS system with various modes of operation in depth. Furthermore, the provided Supplementary Materials (in back matter) make this project open-source, with all materials needed to reproduce the presented design; developed schematics, ready two-sided PCB layout, detailed BOM list, developed Arduino software with detailed comments, etc.
The remainder of this paper is organized as follows. In Section 2, the design process starting from schematics to the fully assembled system is explained. In Section 3, the software embedded in Arduino, together with the integrated operation modes is given. In Section 4, measurement results are presented for every operation mode. Section 5 concludes and provides remarks regarding future work.
2. Schematics and Hardware Design
The design is based on a block diagram shown in Figure 1. Here, the power resistor Rn together with MOSFET Qn creates a single balancing circuit branch for battery cell n. When current is flowing through the circuit branch, the energy is being dissipated in the power resistor. In this way, the battery cell connected on that particular branch is being discharged. Although such a passive balancing method is standard and well-known, the implemented methods in the presented design have certain improvements over standard passive BMS, which are introduced later.
Figure 1.
Block diagram of balancing circuit.
In Section 2.1. a brief system overview is given and explained. Unique parts of the design are given in Section 2.2. A three-dimensional look of the PCB is presented in Section 2.3. and important technical information is listed. Section 2.4. offers some useful future hardware upgrades.
2.1. System Description
The block diagram of the system is given in Figure 2. All subsystems here work simultaneously to support the innovative capabilities of the device. The design tends to lean to educational and research standpoints, where the main idea is to let the user manually select certain modes of operation from an integrated user interface. Such features are not available on the commercial BMS market today, even in fully featured devices such as, e.g., []. Likewise, custom Arduino-based passive BMSs (e.g., presented in [,]) lean more toward special practical applications, rather than educational and research purposes. Moreover, many different BMS evaluation modules are available on the market today (e.g., [,,]), but neither of them has all the features as presented in this design.
Figure 2.
System block diagram.
Each battery cell has a voltage measurement with additional circuit designed for adjusting the voltages to the microcontroller analog inputs. The battery pack temperature is monitored via NTC resistor. The additional feature compared to present passive BMS designs are the LEDs as real-time visual indicators of balancing channel activity. Beside acting as the visual indicators, this feature enables the user to estimate the dissipated energy on s certain battery cell in a given amount of time. Furthermore, the presented design includes push-buttons to select the system modes of operation, activating the service menus, discarding error messages, toggling the custom safety mechanisms, etc. Also, the BMS is equipped with a display that enables the user to monitor the current system information, individual battery-cell voltages, system mode information, battery pack temperature value, and safety mechanisms status. As an additional feature, installed measurement points (headers) are used for monitoring individual battery-cell voltages and balancing channel currents with an auxiliary multimeter.
The project features two variants; the basic variant holds only the minimum of components needed for proper operation, while the full version variant (in project files referred to as “No variations”) opens up an area for improvement and advanced operation (variants are explained in further Sections).
2.2. System Design
Schematics are divided into a four organized schematic sheets. The system consists of voltage measuring circuitry, balancing circuitry, MCU (microcontroller unit) circuitry, and display circuitry. All schematic sheets are shown and their important parts are explained in this Section.
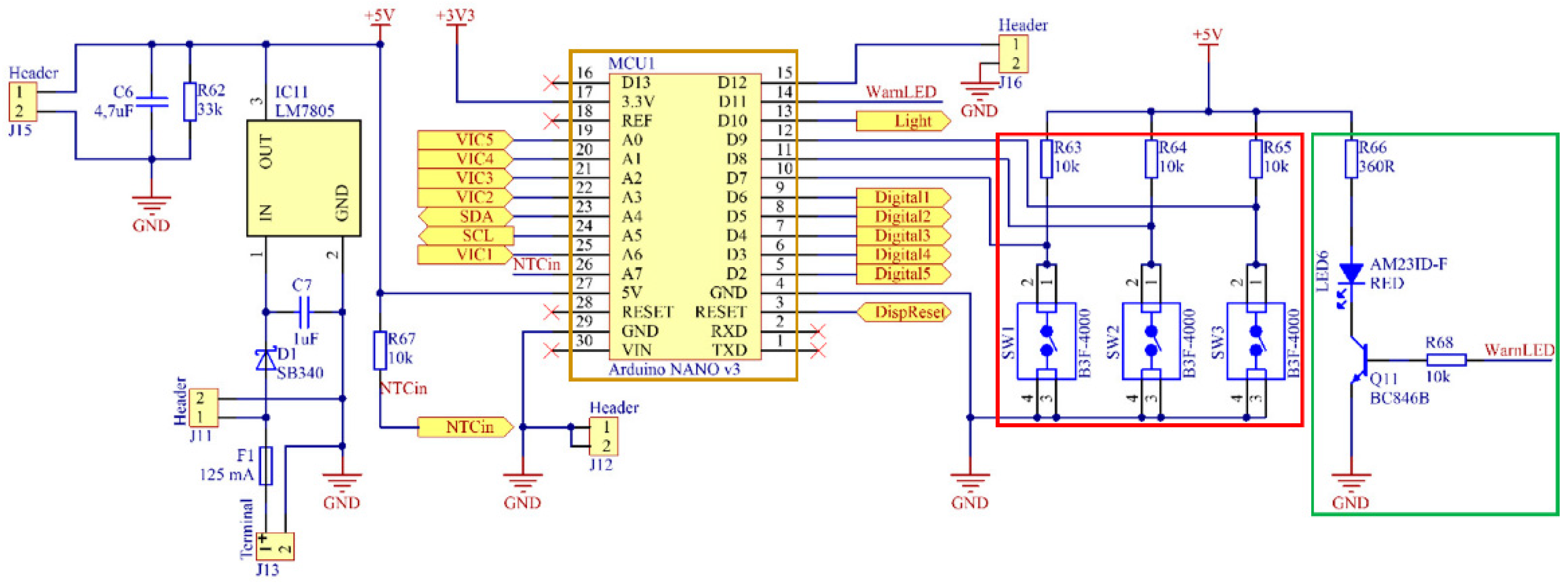
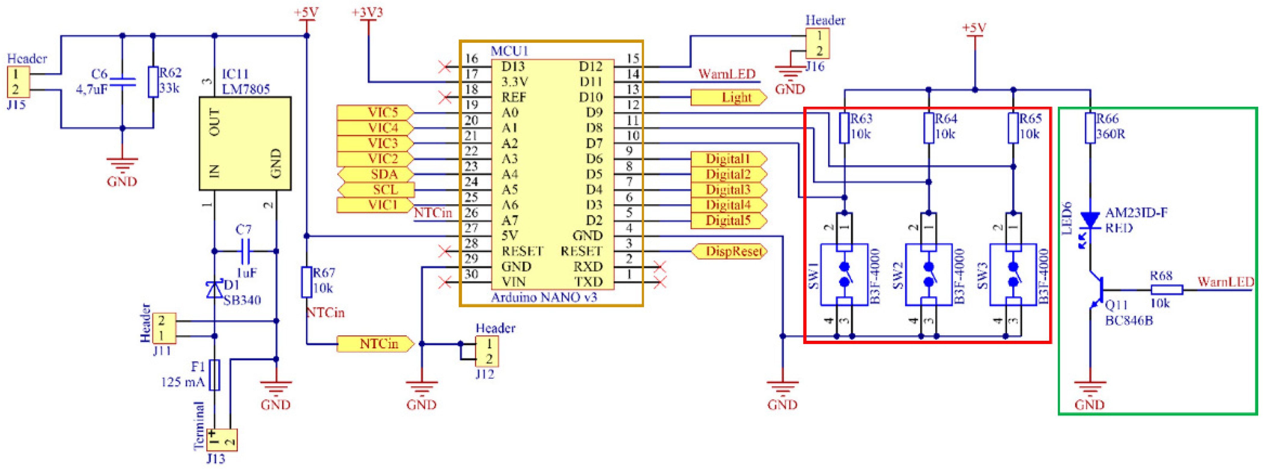
2.2.1. MCU Circuitry
A schematic sheet “Microcontroller” is shown in Figure 3, and contains circuitry that controls the functionality of the whole device. It holds different subsystems and all ports (input and output connections) towards other schematic sheets.
Figure 3.
“Microcontroller” schematic sheet.
The main part of this schematic sheet is an Arduino NANO (v3) microcontroller (marked in brown). It puts the custom system code (algorithms) into operation and manages battery-cell voltage measurement inputs, the push-buttons circuit (marked in red), the balancing channels, the LCD display, the system LED circuit (marked in green), and the NTC circuit. The device is operated via three push-buttons which are marked as: BALANCE, STOP, and DEBALANCE. The system LED is fitted next to the LCD display. The LCD display, push-buttons, and system LEDs are shown in Figure 4.
Figure 4.
User interface related components.
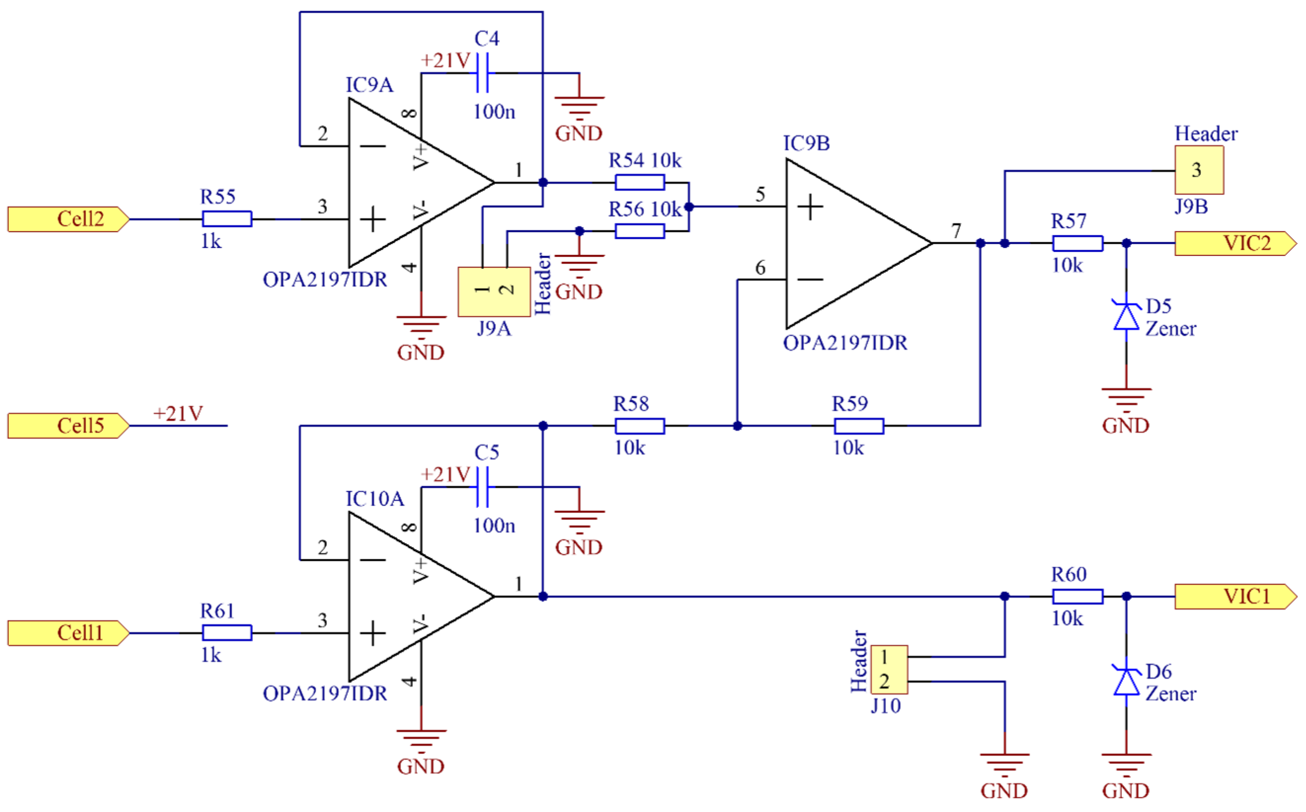
2.2.2. Balancing Circuitry
A single-channel balancing circuitry is shown in Figure 5. It contains circuitry that performs the balancing process of a battery cell and indicates balancing channel activity. The device contains five identical balancing channels; one for each connected battery cell.
Figure 5.
Part of the “Balancing” schematic sheet.
When the balancing channel is active, i.e., when balancing current flows through the balancing circuit branch, the balancing channel indicator LED is illuminated. A measurement header connector is connected in parallel to the balancing resistors. Voltage across that connector is, by Ohm’s law, proportional to current through the balancing circuit branch, according to Expression 1:
where are: Ibal—balancing current in amperes [A], UJ1—voltage across balancing resistors in volts [V], Rbal—equivalent balancing resistors value in ohms [Ω]. Balancing current values can be used for precisely calculating the energy dissipated on power resistors.
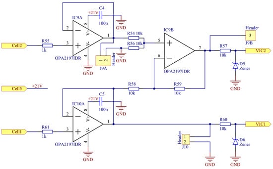
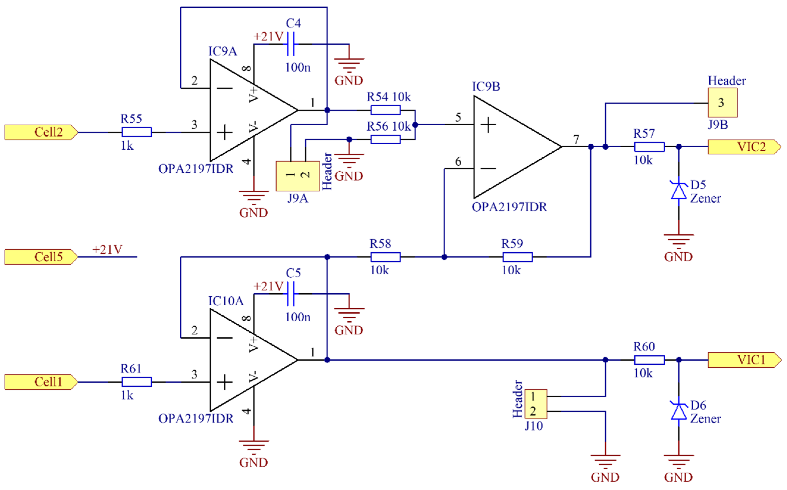
2.2.3. Voltage Measurement Circuitry
A part of voltage measurement circuitry is shown in Figure 6. Device holds five measurement channels. Only the first (type one) and second (type two) balancing channels are shown here.
Figure 6.
A part of the “Measuring” schematic sheet.
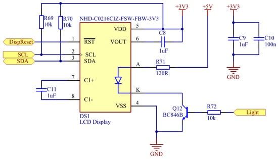
2.2.4. Display Circuitry
A schematic sheet, “Display”, is shown in Figure 7. It contains the display itself, as well as the circuitry that is mandatory for proper display operation. The display shows all the main system information used by the operator.
Figure 7.
Display schematic sheet.
2.3. PCB Assembly
Top-view PCB assembly is shown in Figure 8a, while the bottom-view PCB assembly is shown in Figure 8b.
Figure 8.
Top (a) and bottom (b) view of PCB assembly.
The PCB is designed that way so that it is easy to troubleshoot errors and probe the PCB with instruments. Also, considering that the PCB is designed for use in education, all major components are mounted on the top layer. Spacing between components is large so that components are easily accessible and (re)soldered. The device can operate in room-temperature conditions without overheating the battery pack, the balancing resistors, the power supply circuit (heatsink), or any other components. Those statements are true for the current setup (battery cells, balancing current, charge/discharge currents, etc.). There is no need for active cooling.
2.4. Potential Hardware Design Modifications
The current design does not allow automatic control of flow of current through the battery terminals (i.e., charge and discharge currents when using a power supply or an electronic DC load). That is why optional components are included into the PCB design to serve as a base for future design upgrades.
Potential hardware upgrades can be carried out by using a project variant called “No Variations”. This project variant holds the necessary components for connecting with external devices (connectors for external devices), and components for modifying balancing current values (extra power resistors).
The external trigger connector is a two-pole header connector where one pin is connected to ground and the second pin is connected to a spare digital pin of the microcontroller. That signal, referenced to ground, serves as a trigger for external devices. Its output is currently not defined in the code, but that can be modified to suit the application.
The +5 V external connector is a two-pole header connector where one pin is connected to ground and the second pin is connected to +5 V. It is used for powering external devices with the +5 V rail.
An example of a potential external device is a circuit that uses a transistor to control the flow of current through the battery terminals, considering that the passive BMS device cannot control that current by itself. The external trigger connector and the +5 V external connector can be used for powering and sending trigger signals (which must be programmed in the code) to external devices (circuits).
The basic project variant holds only one power resistor (39 Ω) per balancing channel. That configuration allows an average of 100 mA to flow through the balancing channels (the value depends on battery-cell voltages). Balancing current value can be changed (increased) by replacing those resistors with other ones that have lower resistance values. A similar effect can be achieved by connecting extra resistors in parallel to the five mentioned resistors.
The current design is adapted for exactly five battery cells connected in series. If number of cells in parallel were to increase, hardware modifications may or may not be required. Balancing resistors might have to be replaced so that the balancing current would increase. Increasing the number of battery cells connected in series is not possible without a complete redesign of the device. The microcontroller should also be replaced due to lack of analog input I/O pins. It is possible to use the device with a battery pack that has less than five battery cells connected in series, but that requires a substantial software modification.
3. Software and System Configurations
A microcontroller controls the whole device according to instructions that are written down in the program (code). The program and system modes are explained in Section 3.1. The code contains the needed algorithms for proper operation of the device. The passive BMS device can function in different system configurations. Those configurations are explained in Section 3.2. A proposition on how the algorithm can be modified for advanced use is described in Section 3.3.
3.1. Control Algorithm and System Modes
The microcontroller handles all input and output parameters and variables. Those are managed by the custom control algorithm (system code). The full code together with detailed explanation is given in the Supplementary Files of the paper. The main code flowchart is shown in Figure 9.
Figure 9.
Main system code flowchart.
When the device (microcontroller) is powered on, the code starts. Firstly, variables are initialized, and all start-up parameters are set. After that, a graphical intro starts. Afterwards, the system reads the push-button inputs. If no push-buttons are pressed, the code defaults to standby mode. In standby mode, all battery-cell voltage values are displayed. The algorithm has a custom system protection built in. System error state is evaluated, and proper actions are taken. An error message is displayed if safety mechanisms are switched on and any of the following conditions are fulfilled:
- The battery pack is not connected to the device.
- Any individual battery cell’s voltage value is above 4.2 V.
- All battery-cell voltage values are below 3.7 V.
- The battery pack’s temperature value is outside the rated interval.
The chosen system mode is set. If the system is free of errors (i.e., the system error state is false) the main parameters are displayed, and one of the four possible system modes is activated. Those are: balancing, standby, de-balancing, or permanent storage mode. Balancing mode involves finding the index of a battery cell with the greatest initial voltage and then activating the chosen balancing channel, which discharges that battery cell for a set time period (10 s).
Battery-cell voltage values are displayed during balancing (as well as de-balancing and permanent storage modes) in real time so that the voltage drops (which are caused by the battery cell’s internal and the device’s parasitic impedance values) can be calculated. The balancing mode flowchart is shown in Figure 10a.
Figure 10.
Balancing (a) and permanent storage mode (b) process flowchart.
The only difference between the balancing and de-balancing mode is that the de-balancing mode finds the index of a battery cell with the lowest initial voltage and discharges it until the operator switches off the de-balancing mode or the lower battery cell voltage (3.7 V) is reached, after which the system enters standby mode. Preparing the battery for permanent storage uses functions from the balancing mode. But before the mode starts, the algorithm checks whether there are any battery cells that can be discharged before their voltages drop too much (that voltage value is defined in the variables initialization section).
As battery cells get discharged and their voltages drop to optimal voltage values (3.8 V), permanent storage mode is automatically shut down and the system enters standby mode. Battery cells discharged to voltage values of 3.8 V are ready for permanent or semi-permanent storage considering they will decay minimally under those conditions. Preparation of the battery for permanent storage is shown in Figure 10b.
3.2. System Configurations
The passive BMS device supports three different main system modes that allow five different system (physical) configurations. Main system modes are put into use in the following five system configurations: balance, charge, de-balance, discharge, and permanent storage configuration. Every system configuration uses one of the three system modes. The relationship between system configurations and their corresponding system modes is shown in Table 1.
Table 1.
List of system configurations and modes.
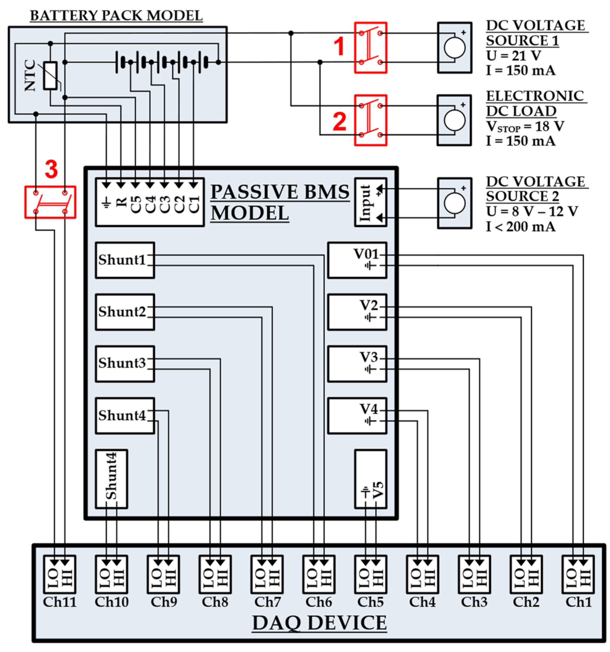
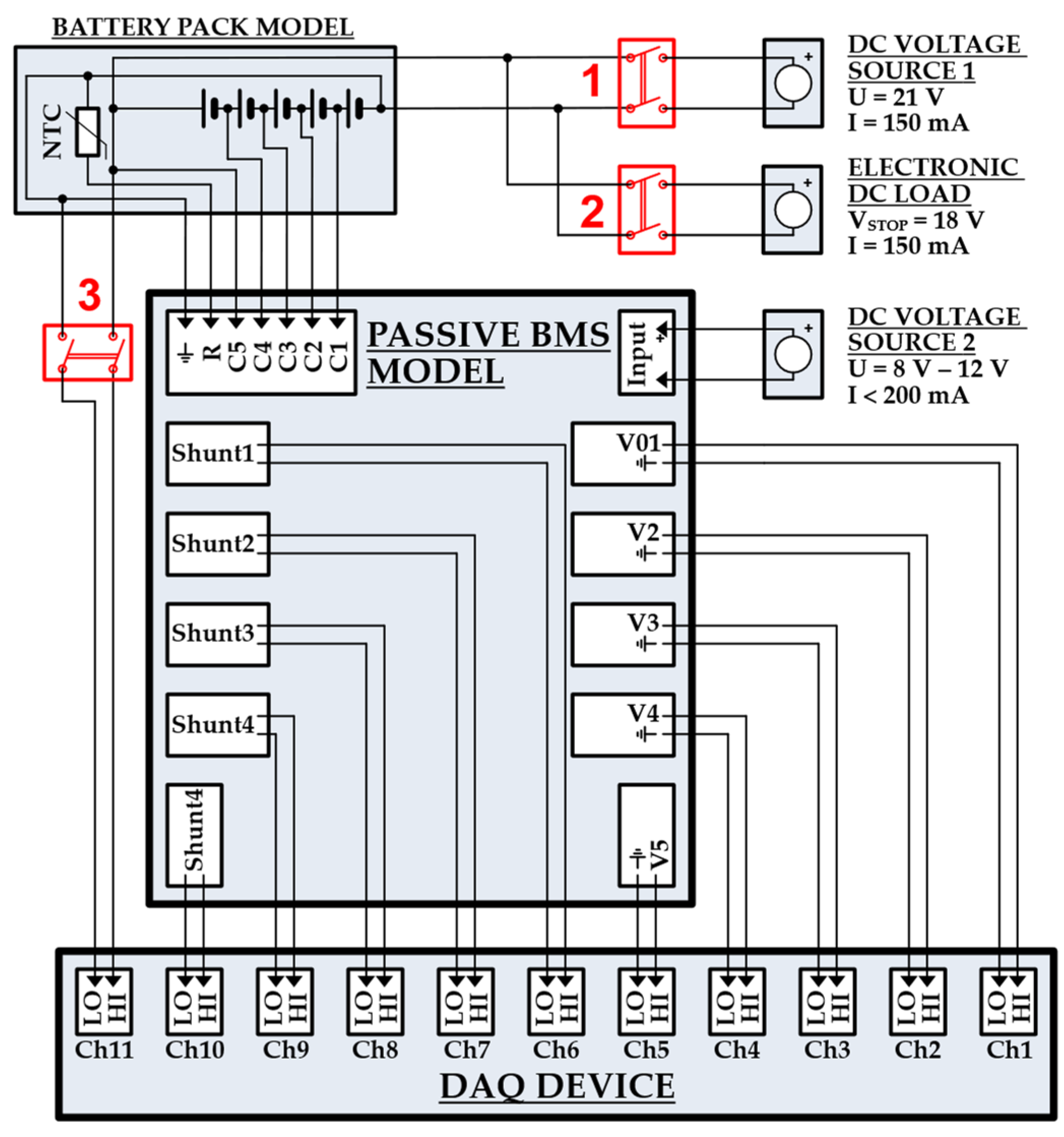
It is mandatory to properly connect the battery pack, DC voltage sources, electronic DC load, and measuring instruments for the system to work safely and precisely. The connection diagram is shown in Figure 11.
Figure 11.
Passive BMS connection diagram.
It is important to note that the elements (battery pack and passive BMS device) shown in Figure 11 are just models of physical devices. Locations of connectors in those models are not positioned in the same way as they are realistically. Measuring equipment (DAQ device or digital voltmeters) is not mandatory for proper device operation but, if connected, it allows supervision over system values and/or data acquisition. DPDT switches are drawn in red because they are not (physically) used when data is being acquired. Instead, they only serve for easier explanation of system configurations. The system configurations explanation follows:
- The balance configuration utilizes balancing mode while the battery pack is neither charging, nor discharging (switches 1, 2 and 3 are opened). It is mandatory to connect the battery pack and DC voltage source 2 to the passive BMS. In this configuration, battery cell voltages are evened out by the passive BMS.
- The charge configuration utilizes balancing mode while the battery pack is being charged using DC voltage source 1 (only switches 1 and 3 are closed). It is also mandatory to connect the battery pack and DC voltage source 2 to the passive BMS. In this configuration, the battery pack is being charged using a precise power supply limited to voltage and current ratings shown in Figure 11, while being monitored and regulated by the passive BMS device.
- The de-balance configuration utilizes de-balancing mode while the battery pack is neither charging, nor discharging (switches 1, 2, and 3 are opened). De-balancing is accomplished by using balancing channels to discharge the battery cell that has the lowest initial voltage. That way, the difference in voltages between that cell and other cells increases over time. It is mandatory to connect the battery pack and DC voltage source 2 to the passive BMS.
- The discharge configuration utilizes balancing mode while the battery pack is being discharged using an electronic DC load (only switches 2 and 3 are closed). It is also mandatory to connect the battery pack and DC voltage source 2 to the passive BMS. In this configuration, the battery pack is being discharged in constant current mode until the voltage on the battery pack terminals decreases below the values shown in Figure 11 while being monitored and regulated by the passive BMS device.
- The permanent storage configuration utilizes permanent storage mode while the battery pack is neither charging, nor discharging (switches 1, 2, and 3 are opened). It is mandatory to connect the battery pack and DC voltage source 2 to the passive BMS. In this configuration, battery cell voltages are being evenly decreased, by activating balancing channels, to a voltage value of 3.8 V per cell, which is optimal for permanent storage of the battery pack.
3.3. Potential Software Modifications
An example of a potential software modification is creating an advanced de-balancing algorithm. The algorithm implemented in a given code only discharges a battery cell with the lowest voltage until a lower voltage limit is reached. That algorithm can be upgraded to an algorithm that calculates battery cell indexes to create a disbalance between all battery cell voltages.
Approximate SOC (state of charge) and SOH (state of health) estimation algorithms, which are based on individual battery-cell voltage measurements, can be implemented. Voltage values can be compared to the battery cell’s characteristic graph, from which the SOC and SOH values would be extracted. Those values can be shown on the display.
4. Laboratory Measurements and Data Analysis
The passive BMS device is tested through five different system configurations (battery management processes), which are explained in Section 3.2. The device’s output connectors were connected to differential inputs of a data acquisition (DAQ) device and data was recorded. All data was stored in an XLS file (full data analysis available in back matter of the paper). Characteristic diagrams were plotted in that same file. Experimental equipment setup on a workbench is shown in Figure 12. Every device, component, or piece of equipment is designated and explained below.
Figure 12.
Experimental workbench setup.
Devices and equipment used in the following experiments are:
- Passive BMS device (Figure 13);
Figure 13. Passive BMS PCB in operation. - Battery pack—five battery cells (Trustfire TF 10440, 3.7 V, Li-ion, 600 mAh) connected in series;
- DAQ device—RIGOL M300 (used for recording output voltages);
- Power supply—RIGOL DP811 (used for charging the battery pack);
- Electronic DC load—RIGOL DL3021 (used for discharging the battery pack);
- Power supply—Voltcraft TNG 30 (used as an input supply for the passive BMS device itself);
- Personal computer (used for modifying the code and plotting diagrams in MS Excel);
- Additional equipment and tools (Dupont wires, Euro cables, pliers, multimeters, etc.)
Individual battery cell voltage signals were connected to the first five differential input channels of a DAQ device. Voltage drops across current shunts (balancing resistors) were measured by the other five differential input channels of a DAQ device. These voltage measurements were internally converted into current values by multiplying them with the conductivity values of the balancing resistors. The eleventh differential input channel measured and recorded a voltage signal from the battery terminals connector. This channel was only used for charge and discharge system configurations testing.
All current shunt resistors (balance resistors) were individually measured, and their resistance values are shown in Table 2. Those values were converted into conductivities and imported into the DAQ device.
Table 2.
Current shunts resistance values.
In this Section, two characteristic diagrams are shown for each system configuration test. Those are battery-cell mean voltage value (trendlines) and balancing channels current oscillograms, which are plotted at the beginning and the end of each process (Figure 14, Figure 15, Figure 16, Figure 17 and Figure 18). Tables with initial and final battery-cell voltages, capacity, and energy values, as well as the whole process duration, are also shown for each system configuration test (Table 3, Table 4, Table 5, Table 6 and Table 7).
Figure 14.
Initial (a) and final (b) battery-cell voltage (trendlines) and balancing channels current oscillograms in the balance system configuration.
Figure 15.
Initial (a) and final (b) battery-cell voltage (trendlines) and balancing channels current oscillograms in the charge system configuration.

Figure 16.
Initial (a) and final (b) battery-cell voltage (trendlines) and balancing channels current oscillograms in the de-balance system configuration.
Figure 17.
Initial (a) and final (b) battery-cell voltage (trendlines) and balancing channels current oscillograms in the discharge system configuration.
Figure 18.
Initial (a) and final (b) battery-cell voltage (trendlines) and balancing channels current oscillograms in the permanent storage system configuration.
Table 3.
Balance system configuration data.
Table 4.
Charge system configuration data.
Table 5.
De-balance system configuration data.
Table 6.
Discharge system configuration data.
Table 7.
Permanent storage system configuration data.
4.1. Balance Configuration Test
Data with initial and final voltage, capacity, and energy values, as well as the whole process duration, regarding the balance system configuration, is shown in Table 3.
In Table 3 are: Ui—initial battery-cell voltage values, Uf—final battery-cell voltage values, ΔU = Uf − Ui—battery-cell voltage differences, N—manual balancing channel activity counter, ΔQ—battery-cell capacity, ΔE—battery-cell energy, Δt—battery-management process time duration.
By using the abovementioned data differences in, before, and after performing battery-managing processes, battery-cell capacity and energy are calculated. Those two variables are calculated according to Expressions 2 and 3, respectively.
Here are: ΔQ—battery-cell capacity difference in mAh, Imean = 100 mA—mean balancing current in mA, —balancing time interval in minutes.
Here, ΔE is a battery-cell energy difference in mWh. When calculating a battery cell’s capacity difference before and after the balancing process, a constant balancing current value is taken, and it amounts to 100 mA. That value is taken because the mean voltage value on a battery cell’s discharge curve is about 3.9 V, considering that it is fully charged at 4.2 V and fully discharged at 3.6 V. The balancing resistor’s resistance value is about 39 Ω, according to Table 2. When those two values are divided according to Ohm’s law (Expression 1), the result is exactly 100 mA. Characteristic battery-cell voltage (trendlines) and balancing channels current oscillograms are shown in Figure 14.
- The balance configuration test (process) lasted for a total of 11.30 min.
- Initial voltage value of battery-cell four (marked in orange) is the highest in the group (Ui = 4.09 V). For that reason, its balancing channel was active more times (N = 19) than any other balancing channel in the group.
- The greatest voltage difference (ΔU = −0.03 V) for battery-cell four confirms the above points.
- For ease of viewing, battery-cell voltage graphs are plotted as mean linear regression lines. That is why the initial battery-cell four voltage graph is not the greatest of all the voltage graphs.
- The voltage value of battery-cell one (marked in bright blue) is the lowest both at the beginning and the end of the process. That is why it was not discharged at all (N = 0), in contrast to other battery cells.
- The voltage value of battery-cell five is not initially the highest, but it becomes the highest after about three and a half minutes of process duration. The reason for that is because other battery cells (with higher initial voltage values) were discharged before the algorithm chose cell five.
4.2. Charge Configuration Test
Data with initial and final voltage, capacity, and energy values, as well as the whole process duration, regarding the charge system configuration, is shown in Table 4.
Characteristic battery-cell voltage (trendlines) and balancing channels current oscillograms are shown in Figure 15. The legend of Figure 15 is the same as given in Figure 14.
- At the set balancing current (100 mA) and a charge current of 150 mA, and by using the aforementioned 600 mAh battery cells, there was just enough time for the passive BMS device to even out all battery-cell voltages.
- Total of 85.05 min have passed until the battery pack was charged and balanced out.
- The initial voltage value measured on battery cell five (marked in dark blue) is the highest in the group (Ui = 3.69 V). Therefore, the balancing channel five was activated the most (N = 105) in the group.
- At the beginning of the process, the balancing current value equaled about 93 mA, while at the end it equaled about 105 mA.
- The difference in battery-cell voltage levels (ΔU) is positive for the charge configuration, in contrast to the other four system configurations.
- Charge which was pushed into the battery pack amounts to about 275 mAh. That value is calculated by multiplying the charge current with the charging time. That energy is about six times greater than the dissipated energy values listed in the table above.
4.3. De-Balance Configuration Test
Data with initial and final voltage, capacity, and energy values, as well as the whole process duration, regarding the de-balance system configuration, is shown in Table 5.
Characteristic battery-cell voltage (trendlines) and balancing channels current oscillograms are shown in Figure 16. The legend of Figure 16 is the same as given in Figure 14.
- The duration of the process was 15.08 min.
- Unlike in all the other system configurations, in the de-balance process only one balancing channel was active. In this case, it is balancing channel one (marked in bright blue).
- It was activated for N = 36 during the whole process.
- It was chosen by the algorithm because the initial voltage of battery-cell one was the lowest at the beginning of the process (Ui = 3.99 V).
- Cell four was not chosen because the voltage of battery-cell one was slightly lower than the fourth one (all analog voltage measurement values were compared in higher resolution than two decimal places as listed above).
- The table shows that no energy was extracted from the other four battery cells, yet voltage values dropped on all five battery cells. This is purely a result of battery cells chemically stabilizing after performing battery management processes back-to-back.
- The channel one current oscillogram had an irregular wave form because the measurement sample rate was set to 2 s and the pause time between deactivating and activating balancing channels was set to 0.5 s. That caused value acquisitions on the rising or falling edges of the acquired signal.
4.4. Discharge Configuration Test
Data with initial and final voltage, capacity, and energy values, as well as the whole process duration, regarding the discharge system configuration is shown in Table 6.
Characteristic battery-cell voltage (trendlines) and balancing channels current oscillograms are shown in Figure 17. The legend of Figure 17 is the same as given in Figure 14.
- Before the process started, all the battery cells were balanced out.
- The differences between individual battery-cell voltage values (Ui) at the beginning of the process are negligible, which confirms the above-listed facts.
- Voltage values at the end of the process are equal to each other (Uf).
- Balancing channels activity counters are relatively close to each other.
- The same applies for the dissipated energy on the balancing resistors.
- The discharge process of the battery pack lasted for Δt = 164.37 min.
4.5. Permanent Storage Configuration Test
Data of initial and final voltage, capacity, and energy values, as well as the whole process duration, regarding the permanent storage system configuration is shown in Table 7.
Characteristic battery-cell voltage (trendlines) and balancing channels current oscillograms are shown in Figure 18. The legend of Figure 18 is the same as given in Figure 14.
- The process of preparing the battery pack for permanent storage had a duration of Δt = 148.08 min.
- Like the discharge process, here the voltage differences between final and initial voltage values (ΔU) are relatively equal.
- The process was automatically stopped when all battery-cell voltage values dropped down to about 3.7 V.
5. Conclusions
The passive BMS device is designed to allow five different battery management processes. The balance process is used when the battery pack is charged to a certain level, but its battery-cell voltage values are not evened out. One example of using this system configuration is the process of balancing the battery during the night when the electric vehicle is parked. The charge process is activated when the battery pack is to be charged. By dissipating the excess energy, the passive BMS device does not allow overcharging of battery cells. The de-balance process is not professionally applicable, but it is suited for demonstrational and educational purposes. This system configuration is used for deliberately creating a difference in battery-cell voltage values. That way, after the de-balance process is finished, the battery pack is ready for the balance configuration. The discharge process simulates a situation where the battery pack is powering a load. Due to the natural uneven battery-cell discharge properties, the passive BMS is used to regulate the battery-cell voltage values so that no battery cells get over-discharged and that the battery pack is used in an efficient way by fully discharging it. The permanent storage process is to be used if the battery pack is to be stored in proper conditions for a relatively long time. The system automatically stops when the optimal battery-cell voltage values are reached.
The balance and de-balance processes had the shortest process durations because they were manually stopped once the desired effect was achieved (battery-cell voltage levels were adequate). The charge, discharge, and permanent storage processes took a longer time to be completed. The discharge process duration was Δt = 164.37 min, which is the maximum among all five battery-management processes.
In all test configurations, except for the de-balance process, the battery-cell voltage levels were being evened out to each other or their balanced state was maintained, from start to finish of the battery-management processes. The passive BMS device is capable of evening out battery-cell voltage levels down to a resolution of 0.01 V. That is why all five voltage values were not the same at the ends of the battery-management processes. Minimum balancing time can be improved by increasing the balancing current. That can be achieved by mounting an extra parallel balancing (power) resistor.
Future work remains open for new measurements and data analysis regarding different battery technologies to optimize the balancing process. Finally, at the time of writing this paper, the upgraded version of passive BMS presented in the paper is already designed and ready for assembly to remove the flaws to further improve the balancing process and to allow simpler operation of the device.
Supplementary Materials
The following are available online at Figshare public repository: https://doi.org/10.6084/m9.figshare.20059682, PCB project: Passive_BMS_PCB_project.rar, Software: Passive_BMS_software.rar.
Author Contributions
Conceptualization, D.P. and A.B.; methodology, D.P. and A.B.; software, M.K.; validation, D.P., A.B. and F.H.; formal analysis, M.K.; investigation, M.K.; resources, M.K. and F.H.; data curation, M.K.; writing—original draft preparation, M.K.; writing—review and editing, A.B. and D.P.; visualization, M.K., A.B. and D.P.; supervision, D.P., A.B. and F.H.; project administration, D.P. All authors have read and agreed to the published version of the manuscript.
Funding
This work was funded by the European Union through the European Regional Development Fund Operational Programme Competitiveness and Cohesion 2014–2020 of the Republic of Croatia under project KK.01.1.1.04.0034, “Connected Stationary Battery Energy Storage”.
Institutional Review Board Statement
Not applicable.
Informed Consent Statement
Not applicable.
Data Availability Statement
Data available in a publicly accessible repository. The data presented in this study are openly available in Figshare at https://doi.org/10.6084/m9.figshare.20059844. Accessed: 12 April 2022.
Conflicts of Interest
The authors declare no conflict of interest.
References
- Nitola, A.; Marin, J.; Rivera, S. Scheduling of a Microgrid with High Penetration of Electric Vehicles Considering Congestion and Operations Costs. Vehicles 2021, 3, 578–594. [Google Scholar] [CrossRef]
- Pavi, J. Biogas and Biomethane Production and Usage: Technology Development, Advantages and Challenges in Europe. Energies 2022, 15, 2940. [Google Scholar] [CrossRef]
- Veza, I.; Abas, M.A.; Djamari, D.W.; Tamaldin, N.; Endrasari, F.; Budiman, B.A.; Idris, M.; Opia, A.C.; Juangsa, F.B.; Aziz, M. Electric Vehicles in Malaysia and Indonesia: Opportunities and Challenges. Energies 2022, 15, 2564. [Google Scholar] [CrossRef]
- Schumacher, S.; Schmid, S.; Wieser, P.; Stetter, R.; Till, M. Design, Simulation and Optimization of an Electrical Drive-Train. Vehicles 2021, 3, 390–405. [Google Scholar] [CrossRef]
- García, J.R.R.; Lenz, G.; Haveman, S.P.; Bonnema, G.M. State of the Art of Mobility as a Service (MaaS) Ecosystems and Architectures—An Overview of, and a Definition, Ecosystem and System Architecture for Electric Mobility as a Service (eMaaS). World Electr. Veh. J. 2019, 11, 7. [Google Scholar] [CrossRef] [Green Version]
- Sagaria, S.; Moreira, A.; Margarido, F.; Baptista, P. From Microcars to Heavy-Duty Vehicles: Vehicle Performance Comparison of Battery and Fuel Cell Electric Vehicles. Vehicles 2021, 3, 691–720. [Google Scholar] [CrossRef]
- Wellings, J.; Greenwood, D.; Coles, S.R. Understanding the Future Impacts of Electric Vehicles—An Analysis of Multiple Factors That Influence the Market. Vehicles 2021, 3, 851–871. [Google Scholar] [CrossRef]
- Deilami, S.; Muyeen, S.M. An Insight into Practical Solutions for Electric Vehicle Charging in Smart Grid. Energies 2020, 13, 1545. [Google Scholar] [CrossRef] [Green Version]
- König, A.; Nicoletti, L.; Lienkamp, M.; Schröder, D.; Wolff, S.; Waclaw, A. An Overview of Parameter and Cost for Battery Electric Vehicles. World Electr. Veh. J. 2021, 12, 21. [Google Scholar] [CrossRef]
- Feng, Y.; Yang, J.; Dong, Z. Fuel Selections for Electrified Vehicles: A Well-to-Wheel Analysis. World Electr. Veh. J. 2021, 12, 151. [Google Scholar] [CrossRef]
- Ding, Z.; Xiang, J. Overview of Intelligent Vehicle Infrastructure Cooperative Simulation Technology for IoV and Automatic Driving. World Electr. Veh. J. 2021, 12, 222. [Google Scholar] [CrossRef]
- Pop, M.-D.; Pandey, J.; Ramasamy, V. Future Networks 2030: Challenges in Intelligent Transportation Systems. In Proceedings of the 2020 8th International Conference on Reliability, Infocom Technologies and Optimization (Trends and Future Directions) (ICRITO), Noida, India, 4–5 June 2020; pp. 898–902. [Google Scholar] [CrossRef]
- Uzair, M.; Abbas, G.; Hosain, S. Characteristics of Battery Management Systems of Electric Vehicles with Consideration of the Active and Passive Cell Balancing Process. World Electr. Veh. J. 2021, 12, 120. [Google Scholar] [CrossRef]
- Xu, B.; Kong, L.; Wen, G.; Pecht, M.G. Protection Devices in Commercial 18650 Lithium-Ion Batteries. IEEE Access 2021, 9, 66687–66695. [Google Scholar] [CrossRef]
- Brandis, A.; Pelin, D.; Topic, D.; Tomasevic, B. Active Li-ion Battery Charge Balancing System Based on Flyback Converter. In Proceedings of the 2020 IEEE 11th International Symposium on Power Electronics for Distributed Generation Systems (PEDG), Dubrovnik, Croatia, 28 September–1 October 2020; pp. 164–169. [Google Scholar] [CrossRef]
- Chen, Y.; Kang, Y.; Zhao, Y.; Wang, L.; Liu, J.; Li, Y.; Liang, Z.; He, X.; Li, X.; Tavajohi, N.; et al. A review of lithium-ion battery safety concerns: The issues, strategies, and testing standards. J. Energy Chem. 2020, 59, 83–99. [Google Scholar] [CrossRef]
- Sun, C.-C.; Chou, C.-H.; Lin, Y.-L.; Huang, Y.-H. A Cost-Effective Passive/Active Hybrid Equalizer Circuit Design. Energies 2022, 15, 2000. [Google Scholar] [CrossRef]
- de Alcântara Dias, B.M.; da Silva, C.T.; Araújo, R.E.; de Castro, R.; Pellini, E.L.; Pinto, C.; Laganá, A.A.M. An Analytic Hierarchy Process for Selecting Battery Equalization Methods. Energies 2022, 15, 2439. [Google Scholar] [CrossRef]
- Shchurov, N.I.; Dedov, S.I.; Malozyomov, B.V.; Shtang, A.A.; Martyushev, N.V.; Klyuev, R.V.; Andriashin, S.N. Degradation of Lithium-Ion Batteries in an Electric Transport Complex. Energies 2021, 14, 8072. [Google Scholar] [CrossRef]
- Guo, R.; Shen, W. A Review of Equivalent Circuit Model Based Online State of Power Estimation for Lithium-Ion Batteries in Electric Vehicles. Vehicles 2021, 4, 1–29. [Google Scholar] [CrossRef]
- Samanta, A.; Williamson, S.S. A Survey of Wireless Battery Management System: Topology, Emerging Trends, and Challenges. Electronics 2021, 10, 2193. [Google Scholar] [CrossRef]
- Un, C.; Aydın, K. Thermal Runaway and Fire Suppression Applications for Different Types of Lithium Ion Batteries. Vehicles 2021, 3, 480–497. [Google Scholar] [CrossRef]
- Singirikonda, S.; Obulesu, Y. Active cell voltage balancing of Electric vehicle batteries by using an optimized switched capacitor strategy. J. Energy Storage 2021, 38, 102521. [Google Scholar] [CrossRef]
- Samaddar, N.; Kumar, N.S.; Jayapragash, R. Passive Cell Balancing of Li-Ion batteries used for Automotive Applications. J. Phys. Conf. Ser. 2020, 1716, 012005. [Google Scholar] [CrossRef]
- Liu, R.; Zhang, C. An Active Balancing Method Based on SOC and Capacitance for Lithium-Ion Batteries in Electric Vehicles. Front. Energy Res. 2021, 9, 773838. [Google Scholar] [CrossRef]
- Monaco, M.D.; Porpora, F.; Tomasso, G.; D’Arpino, M.; Attaianese, C. Design Methodology for Passive Balancing Circuit including Real Battery Operating Conditions. In Proceedings of the 2020 IEEE Transportation Electrification Conference & Expo (ITEC), Chicago, IL, USA, 22–26 June 2020; pp. 467–471. [Google Scholar] [CrossRef]
- Thiruvonasundari, D.; Deepa, K. Optimized Passive Cell Balancing for Fast Charging in Electric Vehicle. IETE J. Res. 2021, 1–9. [Google Scholar] [CrossRef]
- Kurpiel, W.; Deja, P.; Polnik, B.; Skóra, M.; Miedziński, B.; Habrych, M.; Debita, G.; Zamłyńska, M.; Falkowski-Gilski, P. Performance of Passive and Active Balancing Systems of Lithium Batteries in Onerous Mine Environment. Energies 2021, 14, 7624. [Google Scholar] [CrossRef]
- Ramesh, P.; Patra, A.; Kastha, D. Design and Simulation of an On-Board Integrated Charger using Cell Bypass Balancing Circuit for Electric Vehicles. In Proceedings of the IECON 2018—44th Annual Conference of the IEEE Industrial Electronics Society, Washington, DC, USA, 21–23 October 2018; pp. 2032–2037. [Google Scholar] [CrossRef]
- Pham, V.-L.; Duong, V.-T.; Choi, W. High-efficiency active cell-to-cell balancing circuit for Lithium-Ion battery modules using LLC resonant converter. J. Power Electron. 2020, 20, 1037–1046. [Google Scholar] [CrossRef]
- Habib, A.K.M.A.; Hasan, M.K.; Mahmud; Motakabber, S.M.A.; Ibrahimya, M.I.; Islam, S. A review: Energy storage system and balancing circuits for electric vehicle application. IET Power Electron. 2020, 14, 1–13. [Google Scholar] [CrossRef]
- Guo, X.; Geng, J.; Liu, Z.; Xu, X.; Cao, W. A Flyback Converter-Based Hybrid Balancing Method for Series-Connected Battery Pack in Electric Vehicles. IEEE Trans. Veh. Technol. 2021, 70, 6626–6635. [Google Scholar] [CrossRef]
- Hemavathi, H. Overview of cell balancing methods for Li-ion battery technology. Energy Storage 2020, 3, 1–12. [Google Scholar] [CrossRef]
- Vardwaj, V.; Vishakha, V.; Jadoun, V.K.; Jayalaksmi, N.S.; Agarwal, A. Various Methods Used for Battery Balancing in Electric Vehicles: A Comprehensive Review. In Proceedings of the 2020 International Conference on Power Electronics & IoT Applications in Renewable Energy and its Control (PARC), Mathura, India, 28–29 February 2020; pp. 208–213. [Google Scholar] [CrossRef]
- Erd, A.; Stoklosa, J. Energy Dependencies in Li-Ion Cells and Their Influence on the Safety of Electric Motor Vehicles and Other Large Battery Packs. Energies 2020, 13, 6738. [Google Scholar] [CrossRef]
- Orion BMS. Orion BMS 2; Available online: https://www.orionbms.com/products/orion-bms-standard#downloads (accessed on 3 June 2022).
- Scharich, N.; Schniter, B.; Herbert, A.; Islam, M.S. Battery management system using Arduino. In Proceedings of the 2017 IEEE Technology & Engineering Management Conference (TEMSCON), Santa Clara, CA, USA, 8–10 June 2017; pp. 384–387. [Google Scholar] [CrossRef]
- Nizam, M.; Maghfiroh, H.; Rosadi, R.A.; Kusumaputri, K.D.U. Design of Battery Management System (BMS) for Lithium Iron Phosphate (LFP) Battery. In Proceedings of the 2019 6th International Conference on Electric Vehicular Technology (ICEVT), Bali, Indonesia, 18–21 November 2019; pp. 170–174. [Google Scholar] [CrossRef]
- Infineon. TLE9012DQU Evaluation Board; Available online: https://www.infineon.com/cms/en/product/evaluation-boards/tle9012dqu_dtr_bms2/ (accessed on 3 June 2022).
- NXP. MPC5775BE BMS Evaluation System; Available online: https://www.nxp.com/design/development-boards/automotive-development-platforms/mpc57xx-mcu-platforms/mpc5775be-bms-evaluation-system:MPC5775BE-EVB (accessed on 3 June 2022).
- TI BMS Evaluation Module. BQ76PL455EVM; Available online: https://www.ti.com/tool/BQ76PL455EVM (accessed on 3 June 2022).
Publisher’s Note: MDPI stays neutral with regard to jurisdictional claims in published maps and institutional affiliations. |
© 2022 by the authors. Licensee MDPI, Basel, Switzerland. This article is an open access article distributed under the terms and conditions of the Creative Commons Attribution (CC BY) license (https://creativecommons.org/licenses/by/4.0/).