Variable Support Segment-Based Short-Term Wind Speed Forecasting
Abstract
:1. Introduction
- (1)
- We employ the variable support segment method to describe the time-varying and the inertia properties of wind speed;
- (2)
- We modify the Transformer model in order to approximate the variable support segment and complete the forecasting task of each narrowband component;
- (3)
- We propose a combined model based on the modified Transformer model and VMD. Two evaluation indicators and thirteen baseline models were used for a comparative experiment; the results indicate that our model has higher accuracy than comparative models and that the modified Transformer model outperforms other forecasting models.
2. Mathematical Description of Wind Speed Forecasting
- (1)
- Decompose the wind speed series into narrowband components based on the signal decomposition method;
- (2)
- Complete the forecasting task of each narrowband component by estimating the variable support segment corresponding to each narrowband component;
- (3)
- Superimpose the forecasting value of each narrowband component to obtain the future wind speed forecasting value.
3. VMD and Transformer
3.1. VMD
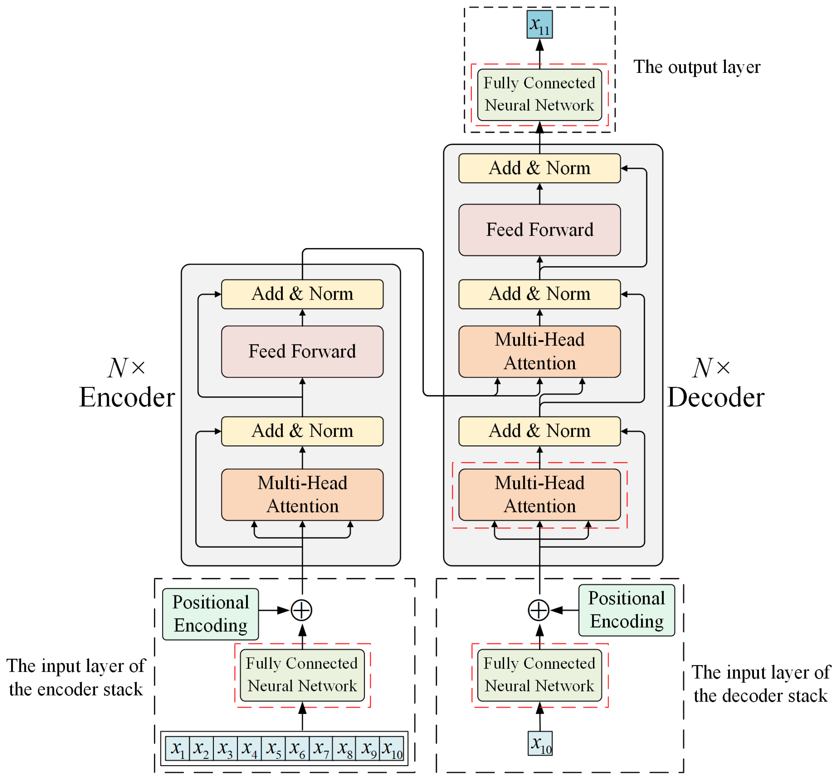
3.2. The Transformer Model
4. The Wind Speed Forecasting Model
4.1. The Modified Transformer Model
- (1)
- The word-embedding module was replaced by a fully-connected neural network (FCNN) to allow the wind speed series to be input directly into the model;
- (2)
- In the decoder, the masked multi-head attention mechanism was replaced by a multi-head attention mechanism, as only a single data source is fed into the decoder stack and the information of the subsequent sequence is not subsequently involved;
- (3)
- The original output layer was removed and the output of the encoder stack directly mapped into the wind speed forecasting result from the FCNN.
4.2. Proposed Model
5. Experiment and Analysis
5.1. Wind Speed Data
5.2. Accuracy Assessment
5.3. Results and Analysis
5.3.1. Forecasting Result
5.3.2. Comparative Experiments
- (1)
- VMD-TF outperforms the other six models. The performance of VMD-TF greatly increased compared with the single models. Using spring as an example, the MAE of VMD-TF fell by 62%, 61%, and 58% compared with ARIMA, BP, and LSSVM, respectively. The reason for this is that the potential of a single model to extract complicated characteristics is limited. However, VMD-TF shows better performance than the three combined models as well. Using autumn as an example, the RMSE of VMD-TF decreased by 49%, 37%, and 21% compared with EAW, WEE, and RWA, respectively, meaning that VMD-TF showed better feature extraction ability than the other combined models.
- (2)
- VMD-TF has the best performance in spring, followed by autumn and winter, and has relatively poor forecasting results in the summer. The properties of the wind speed data in each season have a high relation with the aforementioned results. According to Figure 8, the standard deviation of the summer data are all higher than those in other seasons, indicating that the wind speed in summer fluctuates greatly and is difficult to forecast.
- (3)
- The preceding results illustrate that VMD-TF achieves significant performance. The self-attention mechanism can adjust the attention distribution in a timely fashion according to the input data and realize adaptive estimation of the variable support segment, which is essential for improving wind speed forecasting accuracy.
5.3.3. Effectiveness of VMD
5.3.4. Effectiveness of M-Transformer
6. Conclusions
- (1)
- VMD has a better decomposition effect than EMD and EEMD, and can effectively reduce the effects of wind speed non-stationarity.
- (2)
- The M-Transformer model fully utilizes the characteristics of the self-attention mechanism, which can deeply mine potential information from wind speed series, estimate the variable support segment, and outperform other models in time series forecasting.
- (3)
- VMD-TF combines the advantages of VMD and the self-attention mechanism, achieving significantly improved performance.
Author Contributions
Funding
Institutional Review Board Statement
Informed Consent Statement
Data Availability Statement
Conflicts of Interest
References
- Shang, Z.; He, Z.; Chen, Y.; Xu, M. Short-term wind speed forecasting system based on multivariate time series and multi-objective optimization. Energy 2022, 238, 122024. [Google Scholar] [CrossRef]
- Wang, H.Z.; Wang, G.B.; Li, G.Q.; Peng, J.C.; Liu, Y.T. Deep belief network based deterministic and probabilistic wind speed forecasting approach. Appl. Energy 2016, 182, 80–93. [Google Scholar] [CrossRef]
- Dhiman, H.S.; Deb, D. A review of wind speed and wind power forecasting techniques. arXiv 2020, arXiv:2009.02279. [Google Scholar]
- Huang, X.; Wang, J.; Huang, B. Two novel hybrid linear and nonlinear models for wind speed forecasting. Energy Convers. Manag. 2021, 238, 114162. [Google Scholar] [CrossRef]
- Liu, F.; Li, R.; Li, Y.; Cao, Y.; Panasetsky, D.; Sidorov, D. Short-term wind power forecasting based on TS fuzzy model. In Proceedings of the 2016 IEEE PES Asia-Pacific Power and Energy Engineering Conference (APPEEC), Xi’an, China, 5–28 October 2016; pp. 414–418. [Google Scholar]
- Moreno, S.R.; Mariani, V.C.; Dos Santos Coelho, L. Hybrid multi-stage decomposition with parametric model applied to wind speed forecasting in Brazilian Northeast. Renew. Energy 2021, 164, 1508–1526. [Google Scholar] [CrossRef]
- Fu, W.; Zhang, K.; Wang, K.; Wen, B.; Fang, P.; Zou, F. A hybrid approach for multi-step wind speed forecasting based on two-layer decomposition, improved hybrid DE-HHO optimization and KELM. Renew. Energy 2021, 164, 211–229. [Google Scholar] [CrossRef]
- Sun, S.; Fu, J.; Li, A.; Zhang, P. A new compound wind speed forecasting structure combining multi-kernel LSSVM with two-stage decomposition technique. Soft Comput. 2021, 25, 1479–1500. [Google Scholar] [CrossRef]
- Luo, L.; Li, H.; Wang, J.; Hu, J. Design of a combined wind speed forecasting system based on decomposition-ensemble and multi-objective optimization approach. Appl. Math. Model. 2021, 89, 49–72. [Google Scholar] [CrossRef]
- Ren, C.; An, N.; Wang, J.; Li, L.; Hu, B.; Shang, D. Optimal parameters selection for BP neural network based on particle swarm optimization: A case study of wind speed forecasting. Knowl. Based Syst. 2014, 56, 226–239. [Google Scholar] [CrossRef]
- Erdem, E.; Shi, J. ARMA based approaches for forecasting the tuple of wind speed and direction. Appl. Energy 2011, 88, 1405–1514. [Google Scholar] [CrossRef]
- Santamaría-Bonfil, G.; Reyes-Ballesteros, A.; Gershenson, C. Wind speed forecasting for wind farms: A method based on support vector regression. Renew. Energy 2016, 85, 790–809. [Google Scholar] [CrossRef]
- Nie, Y.; Liang, N.; Wang, J. Ultra-short-term wind-speed bi-forecasting system via artificial intelligence and a double-forecasting scheme. Appl. Energy 2021, 301, 117452. [Google Scholar] [CrossRef]
- Zhou, Q.; Wang, C.; Zhang, G. A combined forecasting system based on modified multi-objective optimization and sub-model selection strategy for short-term wind speed. Appl. Soft Comput. 2020, 94, 106463. [Google Scholar] [CrossRef]
- Li, H.; Wang, J.; Lu, H.; Guo, Z. Research and application of a combined model based on variable weight for short term wind speed forecasting. Renew. Energy 2018, 116, 669–684. [Google Scholar] [CrossRef]
- Jiang, P.; Li, C. Research and application of an innovative combined model based on a modified optimization algorithm for wind speed forecasting. Measurement 2018, 124, 395–412. [Google Scholar] [CrossRef]
- Wang, J.; Heng, J.; Xiao, L.; Wang, C. Research and application of a combined model based on multi-objective optimization for multi-step ahead wind speed forecasting. Energy 2017, 125, 591–613. [Google Scholar] [CrossRef]
- Mallat, S.G. A theory for multiresolution signal decomposition: The wavelet representation. IEEE Trans. Pattern Anal. Mach. Intell. 1989, 11, 674–693. [Google Scholar] [CrossRef] [Green Version]
- Huang, N.E.; Shen, Z.; Long, S.R.; Wu, M.C.; Shih, H.H.; Zheng, Q.; Yen, N.C.; Tung, C.C.; Liu, H.H. The empirical mode decomposition and the Hilbert spectrum for nonlinear and non-stationary time series analysis. Proc. R. Soc. Lond. Ser. A Math. Phys. Eng. Sci. 1998, 454, 903–995. [Google Scholar] [CrossRef]
- Dragomiretskiy, K.; Zosso, D. Variational mode decomposition. IEEE Trans. Signal Process. 2013, 62, 531–544. [Google Scholar] [CrossRef]
- Memarzadeh, G.; Keynia, F. A new short-term wind speed forecasting method based on fine-tuned LSTM neural network and optimal input sets. Energy Convers. Manag. 2020, 213, 112824. [Google Scholar] [CrossRef]
- Naik, J.; Satapathy, P.; Dash, P.K. Short-term wind speed and wind power prediction using hybrid empirical mode decomposition and kernel ridge regression. Appl. Soft Comput. 2018, 70, 1167–1188. [Google Scholar] [CrossRef]
- Moreno, S.R.; da Silva, R.G.; Mariani, V.C.; dos Santos Coelho, L. Multi-step wind speed forecasting based on hybrid multi-stage decomposition model and long short-term memory neural network. Energy Convers. Manag. 2020, 213, 112869. [Google Scholar] [CrossRef]
- Jiang, P.; Liu, Z.; Niu, X.; Zhang, L. A combined forecasting system based on statistical method, artificial neural networks, and deep learning methods for short-term wind speed forecasting. Energy 2021, 217, 119361. [Google Scholar] [CrossRef]
- Liu, H.; Mi, X.; Li, Y. Wind speed forecasting method based on deep learning strategy using empirical wavelet transform, long short term memory neural network and Elman neural network. Energy Convers. Manag. 2018, 156, 498–514. [Google Scholar] [CrossRef]
- Altan, A.; Karasu, S.; Zio, E. A new hybrid model for wind speed forecasting combining long short-term memory neural network, decomposition methods and grey wolf optimizer. Appl. Soft Comput. 2021, 100, 106996. [Google Scholar] [CrossRef]
- Neshat, M.; Nezhad, M.M.; Abbasnejad, E.; Mirjalili, S.; Tjernberg, L.B.; Garcia, D.A.; Alexander, B.; Wagner, M. A deep learning-based evolutionary model for short-term wind speed forecasting: A case study of the Lillgrund offshore wind farm. Energy Convers. Manag. 2021, 236, 114002. [Google Scholar] [CrossRef]
- Hu, H.; Wang, L.; Tao, R. Wind speed forecasting based on variational mode decomposition and improved echo state network. Renew. Energy 2021, 164, 729–751. [Google Scholar] [CrossRef]
- Khodayar, M.; Wang, J. Spatio-temporal graph deep neural network for short-term wind speed forecasting. IEEE Trans. Sustain. Energy 2018, 10, 670–681. [Google Scholar] [CrossRef]
- Vaswani, A.; Shazeer, N.; Parmar, N.; Uszkoreit, J.; Jones, L.; Gomez, A.N.; Kaiser, Ł.; Polosukhin, I. Attention is all you need. Adv. Neural Inf. Process. Syst. 2017, 30, 5998–6008. [Google Scholar]
- Santhosh, M.; Venkaiah, C.; Kumar, D.M.V. Ensemble empirical mode decomposition based adaptive wavelet neural network method for wind speed prediction. Energy Convers. Manag. 2018, 168, 482–493. [Google Scholar] [CrossRef]
- Liu, H.; Mi, X.; Li, Y. An experimental investigation of three new hybrid wind speed forecasting models using multi-decomposing strategy and ELM algorithm. Renew. Energy 2018, 123, 694–705. [Google Scholar] [CrossRef]
- Singh, S.N.; Mohapatra, A. Repeated wavelet transform based ARIMA model for very short-term wind speed forecasting. Renew. Energy 2019, 136, 758–768. [Google Scholar]













| Season | Training Set | Testing Set |
|---|---|---|
| Spring | 25 January–17 February | 18 February–23 February |
| Summer | 14 April–11 May | 12 May–18 May |
| Autumn | 21 July–17 August | 18 August–24 August |
| Winter | 8 September–5 October | 6 October–12 October |
| ARIMA | BP | LSSVM | EAW | WEE | RWA | ||
|---|---|---|---|---|---|---|---|
| Spring | −66% | −61% | −58% | −52% | −48% | −31% | |
| Summer | −65% | −61% | −58% | −48% | −39% | −30% | |
| Autumn | −57% | −54% | −52% | −47% | −43% | −28% | |
| Winter | −65% | −63% | −60% | −45% | −36% | −6% | |
| Spring | −65% | −62% | −59% | −50% | −46% | −31% | |
| Summer | −57% | −54% | −52% | −42% | −28% | −17% | |
| Autumn | −63% | −61% | −53% | −49% | −37% | −29% | |
| Winter | −65% | −61% | −56% | −51% | −42% | −31% | |
| Model | MAE | RMSE |
|---|---|---|
| TF | 0.67 | 0.89 |
| EMD-TF | 0.56 | 0.78 |
| EEMD-TF | 0.47 | 0.65 |
| VMD-TF | 0.33 | 0.44 |
| Model | MAE | RMSE |
|---|---|---|
| VMD-ARIMA | 0.43 | 0.59 |
| VMD-BP | 0.35 | 0.47 |
| VMD-DBN | 0.34 | 0.44 |
| VMD-LSTM | 0.32 | 0.42 |
| VMD-TF | 0.29 | 0.40 |
Publisher’s Note: MDPI stays neutral with regard to jurisdictional claims in published maps and institutional affiliations. |
© 2022 by the authors. Licensee MDPI, Basel, Switzerland. This article is an open access article distributed under the terms and conditions of the Creative Commons Attribution (CC BY) license (https://creativecommons.org/licenses/by/4.0/).
Share and Cite
Zhang, K.; Li, X.; Su, J. Variable Support Segment-Based Short-Term Wind Speed Forecasting. Energies 2022, 15, 4067. https://doi.org/10.3390/en15114067
Zhang K, Li X, Su J. Variable Support Segment-Based Short-Term Wind Speed Forecasting. Energies. 2022; 15(11):4067. https://doi.org/10.3390/en15114067
Chicago/Turabian StyleZhang, Ke, Xiao Li, and Jie Su. 2022. "Variable Support Segment-Based Short-Term Wind Speed Forecasting" Energies 15, no. 11: 4067. https://doi.org/10.3390/en15114067
APA StyleZhang, K., Li, X., & Su, J. (2022). Variable Support Segment-Based Short-Term Wind Speed Forecasting. Energies, 15(11), 4067. https://doi.org/10.3390/en15114067

