Next Article in Journal
Analysis of High-Frequency Common Mode Component Characteristics of Common Mode Peak Voltage Suppression Method for Indirect Matrix Converter
Next Article in Special Issue
VSG Control Applied to Seven-Level PV Inverter for Partial Shading Impact Abatement
Previous Article in Journal
Effect of Comb-Type Copolymers on the Non-Isothermal Crystallization Behavior of Paraffin in Methyl Ethyl Ketone (MEK)–Toluene Dewaxing
Previous Article in Special Issue
Integrating Smart Grid Devices into the Traditional Protection of Distribution Networks
 
 
Font Type:
Arial Georgia Verdana
Font Size:
Aa Aa Aa
Line Spacing:
Column Width:
Background:
Article

Active Distribution Networks with Microgrid and Distributed Energy Resources Optimization Using Hierarchical Model

by
Thaís M. Blasi
1,*,
Cyntia C. C. B. de Aquino
1,
Rafael S. Pinto
1,
Mauro O. de Lara Filho
1,
Thelma S. P. Fernandes
1,
Clodomiro U. Vila
1,
Alexandre R. Aoki
1,
Rodrigo B. dos Santos
2 and
Fabricio H. Tabarro
2
1
Department of Electrical Engineering, Federal University of Paraná, Curitiba 81531-990, Brazil
2
Copel Distribution, Curitiba 81200-240, Brazil
*
Author to whom correspondence should be addressed.
Energies 2022, 15(11), 3992; https://doi.org/10.3390/en15113992
Submission received: 13 April 2022 / Revised: 2 May 2022 / Accepted: 9 May 2022 / Published: 28 May 2022
(This article belongs to the Special Issue Optimization and Energy Management in Smart Grids)

Abstract

:
Distribution networks have undergone a series of changes, with the insertion of distributed energy resources, such as distributed generation, energy storage systems, and demand response, allowing the consumers to produce energy and have an active role in distribution systems. Thus, it is possible to form microgrids. From the active grid’s point of view, it is necessary to plan the operation considering the distributed resources and the microgrids connected to it, aiming to ensure the maintenance of grid economy and operational safety. So, this paper presents the proposition of a hierarchical model for planning the daily operation of active distribution grids with microgrids. In this case, the entire grid operation is optimized considering the results from the microgrid optimization itself. If none of the technical constraints, for example voltage levels, are reached, the grid is optimized, however, if there are some violations in the constraints feedback is sent to the internal microgrid optimization to be run again. Several scenarios are evaluated to verify the iteration among the controls in a coordinated way allowing the optimization of the operation of microgrids, as well as of the distribution network. A coordinated and hierarchical operation of active distribution networks with microgrids, specifically when they have distributed energy resources allocated and operated in an optimized way, results in a reduction in operating costs, losses, and greater flexibility and security of the whole system.

1. Introduction

An active distribution network is a new concept associated with distribution networks that present distributed energy resources (DERs) as distributed generation, controllable loads, and storage systems, as well as new monitoring, communication, and controls, which allow the supervision and management of the resources placed [1].
These new concepts no longer correspond to future scenarios, but rather to what has been seen in different utilities in Brazil and around the world. In the Brazilian scenario, the growth in the connection of distributed generation (DG) systems has occurred exponentially. Even with the COVID-19 pandemic, the search for distributed generation systems intensified, so that by the end of 2020, the number of systems was more than double the previous year, totaling 393,573 consumer units with distributed generation, corresponding to an installed power of 4786 MW. In 2021 this growth continues to happen, presenting at the end of September an installed capacity of more than 7164.4 MW, with more than 630,663 systems installed in all country regions [2].
It is possible to see this growth as a trend and, consequently, the inclusion of new equipment in the network that allows greater use of this generation, as well as maximizing its benefits and reducing its impacts. One of these types of equipment is the storage systems, mostly completed through batteries. BESS is being used at distribution grids on the power-utility scale or even on small scales connected to rooftop PV systems.
With PVs and BESS connected at the consumer units or close to them, there is the possibility of forming and operating microgrids (MG), which can operate connected or disconnected from the grid. In this case, when this part of the system is disconnected from the main grid they are supplied by distributed generation and storage systems belonging to the microgrid.
When connected to the main grid, microgrids can operate as a load or even as a generation providing active and reactive power. Due to the possibility of providing power in different moments, they can realize some ancillary services, such as voltage and frequency control, congestion management, reduction in power losses, and power quality improvements [3,4].
Nowadays, in Brazil, there are some MGs under development, and simultaneously, the development of regulatory aspects for them. One of the initiatives is the implementation of a real microgrid in Curitiba City (Brazil) at the Barigui Park. This system was built inside of the research and development project PD-02866-0511/2019, being composed of 36 kW of solar generation and 7.2 kW/28.8 kWh of an energy storage system with lithium-ion batteries.
It is important that the control system of the microgrids optimize and manage the operation of the resources available in the MG, as well as should operate coordinate, and communicate with the distribution system operator. In this context, this paper presents a hierarchical method for the operation planning of active distribution grids with microgrids integration.
The hierarchical structure proposed here aims to act at the tertiary control level to provide set points for a day ahead based on the status of the microgrid and the primary network to which it is connected [5,6]. Using a centralized structure, the utility has access to control actions that interfere in the operation of microgrids in order to ensure quality indices of the primary network.
According to [5], the implementation of this type of control can be performed via decomposition techniques to reduce computational effort. Thus, the optimization problem involving the primary network and the microgrids is decomposed into several sub-problems that are solved iteratively until convergence.
Therefore, based on this idea of decomposition, the approach of this work is to decompose the problem into two levels of optimization of the daily operation. Level 1: optimizing the operation of the active distribution network and Level 2: optimizing the operation of each microgrid. These two levels are optimized separately, in a hierarchical, iterative, and coordinated way in order to exchange information until a convergence point is reached that reconciles the objectives of each one of them.
In this work, the layout considered for connecting the microgrids to the distribution grid is the multiple microgrids connected to the active distribution grid as a single equivalent bus [5,7]. As for the design of the hierarchical model, which is based on the decomposition of the problem, one can cite the work of [8], which first performs a Power Flow (PF) of the entire active distribution network or primary distribution network to indicate an electrically feasible operating point. The results of this PF are forwarded to each microgrid that performs its optimization process to establish power transactions between the microgrids. This process is repeated until a convergence point is established between the grid and the microgrids, as in a master–slave scheme.
In this paper, the goal is to establish a point or state of operation where the operational and cost constraints of the grid and the microgrid are met or find a compromise solution where these operational constraints are met within an acceptable tolerance criterion. For this purpose, the active distribution grid is analyzed using the non-linear Multiperiod Optimal Power Flow (MOPF), responsible for the optimization of the primary grid (designated as the master model) and for the optimization of the microgrid (designated as the slave model) which is also performed through a Multiperiod Optimal Power Flow but using the mixed-integer linear model.
The main points that will be delineated in this hierarchical model are:
  • Maintain primary grid voltage profile within safety range;
  • Minimize the operating cost of the primary grid and the microgrids;
  • Control the active and reactive power flow between the microgrid and the primary grid, to maintain the load-generation balance;
  • Manage the power injections of the microgrids to ensure operational and economic quality;
  • Perform tertiary control so that the controller (distribution utility), from hourly forecasts of power injection from the microgrid and distributed generation, suggests actions to the microgrid connected to the grid to maintain the power balance and voltage control of the active distribution network of the primary branch;
  • Decomposition of the problem into master–slave optimization subproblems, where the master part optimizes the operation of the primary active grid (which involves voltage adjustment, adjustment of flexible loads, operation of storage systems, and closing the active and reactive power balance) and feeds back the optimization process of the microgrid operation as a slave problem. This slave part separately optimizes the operation of the microgrid (which involves setting flexible loads, operating storage systems, closing the active power balance, and dispatching controllable loads);
  • Feedback the results of the slave problem to the master until a convergence point is reached that reconciles the objectives of each problem, which are coordinated through a centralizing unit;
  • In the master model, the microgrid is represented as a single bus equivalent that injects or absorbs power, while in the slave problem the modeling of the microgrid is performed in detail, considering the internal network of each microgrid;
  • Use a planning horizon of one day ahead (24 h), and each period contemplates an interval of Δ t equal to 1 h.
Paper [9] also proposes a multi-period optimization for a distribution grid, considering the integration of multiple microgrids simultaneously. The approach of the authors is similar to the one proposed in this present paper. However, in [9] the microgrids have their operation optimized by the energy trading with other MGs, as well as the electric vehicles charging behavior, by the way, the current paper proposes the optimization of the microgrids and the distribution grid simultaneously to bring the best operational scenario.
Considering also a multi-microgrids scenario [10] proposes the transformation of the distribution network into a network of microgrids, with multiple agents. In this case, different objectives are considered to be optimized, according to the control level that is being considered. For the primary control, which happens inside of the MG, the objective is to perform a droop control, for secondary control the goal is the frequency/voltage restoration and arbitrary power-sharing and for tertiary control, the objective is to reduce the power losses.
Different hierarchical control approaches can be founded for microgrid integration into the distribution grid. Ref. [11] proposed an enhanced microgrid power flow considering a Newton approach to power-sharing and voltage regulation and a modified Jacobian matrix for secondary control, implementing a droop control. Ref. [12] proposes a multiple ac and dc community microgrid integration considering an economic dispatch that allows the energy flow between microgrids and from microgrids to the main grid, considering the voltage and frequency constraints. This approach is similar to the one proposed in the present paper, which considers the internal microgrid optimization, as well as the integration with the main grid, considering technical and economic aspects.
Ref. [13] considers the real-time pricing strategy for PV system integration into the distribution grid considering the active and reactive power dispatch. In this case, feedback is considered from the distribution system operator to the power conditioning systems from PVs to optimize the entire system operational cost, being this a similar approach that was also considered in the present paper, since the main goal is to reduce the operational cost of grid operation considering a multi-objective approach.
So, the main contribution of this paper is the development of a hierarchical model that plans the operation one day ahead of an active distribution network with a microgrid connected directly to the active primary distribution, using the master-slave methodology. The evaluation of the proposed methodology is made using a real distribution grid in the city of Curitiba/Brazil.
This paper is organized as follows: the second section presents the Material and Methods, comprehending the design of a hierarchical model for joint operation of microgrids and active distribution grid, the multiperiod optimum power flow methodology for grid optimization, the methodology for day ahead optimum planning of microgrids, and the details of the hierarchical model implemented; in the sequence, the scenarios definition and the results of the simulations are evaluated; in the end, the main conclusions are presented.

2. Materials and Methods

2.1. Design of a Hierarchical Model for Combined Operation of Microgrid and Active Distribution Network

This section aims to describe the basic concepts of the methodology that should perform the daily scheduling of microgrids to optimize and coordinate them with the operation of the active distribution grid to which the microgrids are connected. The basic conception of the model is based on the development of a coordinated and hierarchical optimization methodology:
  • Of the radial active distribution network in medium voltage (from buses of the 13.8 kV substations) that contemplate: distributed generation, demand-side management (DSM), and coordination of microgrids and batteries connected in medium voltage;
  • Of microgrids that contemplate DSM of flexible loads, distributed microgeneration, and optimal dispatch of batteries. For this, it considers the flexibility of the loads in the microgrid seeking to reduce the operational costs of the microgrid, avoiding the connection of loads at peak times of the feeder that correspond to more expensive energy prices and increasing the energy efficiency of the system as a whole.
Figure 1 illustrates the structure of an active distribution network, with multiple distributed energy resources connected, as well as a microgrid, able to operate connected or disconnected from the main grid.
The proposed architecture considers centralized/distributed control according to levels of action (master-slave) in order to optimize the overall performance of the system.
At the master level (active distribution grid optimization model using a Multiperiod Optimal Power Flow Model—MOPF), there is a detailed operation of the active distribution grid in medium voltage, and at the slave level (Microgrids Optimization Model—MGOM), there is a detailed operation of the microgrid.

2.2. Multiperiod Optimal Power Flow to Active Distribution Networks Methodology

To perform the daily operation at the master level, the reduced distribution radial feeder is modeled in medium voltage, in which are connected DG generation (fixed according to the solar incidence throughout the day), batteries, DSM, and the management of the power injections from the microgrids.
To operate these elements aiming to maintain this system in a permanent regime, part of the MOPF formulation proposed in [14] is used, which is a non-linear optimization problem that minimizes costs and maximizes load supply of microgrids. The operational constraints are defined by equalities and inequalities expressions representing the operative limits of the grid and the considered equipment, as briefly described below. The MOPF considers np periods, simultaneously resolved.
For the proposed problem, the non-linear equations that correspond to the active and reactive power balances of the grid seek to balance between the power injections from the loads, batteries, microgrids, and DGs in order to satisfy the operational characteristics of the grid, such as limits of voltage magnitudes, power flows through the lines, power, and energy of the batteries; for each of the 24 h of the study horizon.
The objective function (OF) corresponds to a multi-criteria function, composed of three parcels to be minimized: operational cost (1), battery degradation cost (2), and cost of flexible loads (or microgrids) deviations from the predicted power load (3):
f o p e r   =   w c . c ( t = 1 n p i = 1 n b P g i t )
f b a t   =   w b a t . c b a t ( t = 1 n p i = 1 n b P b a t i t )
f m i c r o   =   w m i c r o . c m i c r o ( t = 1 n p i = 1 n b ( g a m m a i t     1 ) 2 )
where np is the number of periods of the horizon time of planning, nb is the number of buses, c( ) is the cost function of the system operation; c b a t ( ) is the cost function of the BESS, c m i c r o ( ) is the cost function of the deviation from the injections power of microgrids calculated by MGOM; P g i t is the total generation power at each bus i and period t (solar + substation); P b a t i t is the power injection of the BESS connected at bus i and period t, g a m m a i t is the percentage of predicted power injection of the microgrids (connected at bus i and period t) to be cut and wc, wbat, and wmicro are the weights of the OF objectives.
The values of g a m m a i t ,that multiply the injection power of microgrids ( F P d i t , calculated from MGOM formulation) (5), decrease their predicted power injection and must deviate minimally from the unit value (which corresponds to the ideal values).
The operation cost of the power utility is based on the Brazilian white tariff [15]. The operation cost of BESS is associated with its degradation cost due to its usage in each cycle [14]. The cost of power injections deviations from the predicted load of microgrids obtained from MGOM is defined as fines for not meeting the loads.
The complete problem formulation is given by:
m i n ( f m i c r o   +   f o p e r   +   f b a t )
s.t.
P s u b i t   +   P P V i t     P b a t i t     P d i t     g a m m a i t . F P d i t   =   P i t ( V ˙ , a r e g )
Q s u b i t   +   P P V i t . t a n ( a c o s ( p f ) )     P b a t i t . t a n ( a c o s ( p f ) )     P d i t   g a m m a i t . F P d i t . t a n ( a c o s ( p f ) )   +   | V ˙ i t | 2 . B s h i t   =   Q i t ( V ˙ , a r e g )
V m i n i t     | V ˙ i t | 2     V m a x i t
  f l m a x j t     f l j t     f l m a x j t
a m i n j t     a r e g j t     a m a x j t
g a m m a m i n i t     g a m m a i t     g a m m a m a x j t
P b a t i m i n     P b a t i t     P b a t i m a x
E b a t a c u m m i n     E b a t i t     E b a t a c u m m a x
i   =   1 , , n b , j   =   1 , , n l   and   t   =   1 , , n p
Equations (5) and (6) are the equality constraints that represent the active and reactive power balance, respectively. In these equations: P s u b i t is the active power provided by the substation bus, P P V i t is the active power of the PV systems at bus i and period t, P b a t i t is active power of BESS injected at bus i and period t, P d i t is the power demand at bus i and period t; F P d i t is the predicted injection of active power of the microgrids at bus i and period t (obtained from MGOM), and P i t ( V ˙ , a r e g ) is the total active power injection at bus i and period t, this power injection depends on the voltage phasor (( V ˙ ) in module and angle) and if there is any voltage regulator or transformer connected to the bar, it will depend on the tap (areg) of this equipment. The injections of reactive power are calculated by the power factor (pf) of PVs and BESS, the reactive power from substation ( P s u b i t ), the reactive power contribution from capacitor banks at bus i and period t ( | V ˙ i t | 2 . B s h i t ), making the total reactive power injection at bus i and period t ( Q i t ( V ˙ , a r e g ) ); g a m m a i t represents a percentage of the predicted power injection of the microgrids ( F P d i t ); and | V ˙ i t | is the voltage magnitude of bus i and period t.
The inequality constraints represent the operational limits of the grid or the equipment. Equation (7) is related to maximum and minim voltage limits ( V m i n i t , V m a x i t ) where | V ˙ i t | is the voltage magnitude of bus i and period t. Equation (8) is related to the limits of the power flow ( f l m a x j t ) through the n l lines of the network; f l j t is the power flow through the line j and period t. Equation (9) represents the maximum and minimum limits ( a m i n j t , a m a x j t ) of the taps positions of voltage regulators and a j t is the tap position of a voltage regulator installed at line j and period t. Equation (9) is related to the maximum and minimum limits ( g a m m a m i n i t , g a m m a m a x i t ) of g a m m a i t . Additionally, Equations (11) and (12) are related to the limits of power and energy of the BESS ( P b a t i m i n , P b a t i m a x , E b a t a c u m m i n , E b a t a c u m m a x ). The sub-indices i represent the buses, j the lines, and t each time step.
The values P b a t i m i n , P b a t i m a x is limited according to the sizing of the BESS and how much power it can absorb (charge, P b a t i t assumes a positive value) or provide (discharge, P b a t i t assumes a negative value) along 24 h.
All the parameters and variables of the MOPF are represented by the system per unit (pu).
The optimization problem (4)–(12) is solved by the Interior-Points Method [16] completely implemented in Python language, without use any solver. More derails about grid and its equipments modeling in MFOP approach can be founded at [14].
The input data of this problem are the power demand, solar generation, voltage limits, taps positions limits of voltage regulators, power lines flow limits, limits of g a m m a i t , values of susceptance capacitive of capacitor banks, system parameters, reference bus, and location of the equipment. For the BESS model, the input parameters are power and energy limits, energy at the begging and final of the evaluation period, system efficiency, and the location of the BESS. For the microgrids, the values of the power injections of the microgrids, F P d i t ,are calculated by the MGOM problem.
The control variables are the power provided by the substation bus at each time step, the voltage magnitudes, taps positions of each voltage regulator also at each time step and the power and energy of the BESS at each time step. Mainly, the values of g a m m a i t indicate the deviations that must be made in the previous calculation obtained by MGOM.

2.3. Methodology for Day-Ahead Optimal Operation Planning for Microgrids

The microgrids are modeled in the slave stage, and they are connected with the active distribution network at one or more nodes called points of common coupling (PCC). The microgrids can be modeled similarly to active distribution networks since they are small portions of networks that can be operated by the distribution system operator or by private owners. Furthermore, microgrids can operate isolated from the main grid and they have specific characteristics of operation, such as greater penetration of intermittent renewable distributed energy resources in microgrids compared to distribution networks; more frequent installation of storage systems to control the intermittence and randomness of renewable sources; typically, low voltage operation, some larger microgrids at medium voltage; capability of operation isolated in relation to the main network; demand response; and, uncertainties and unavailability of renewable generating sources.
The internal networks of microgrids, in low or medium voltage, are mathematically represented as a system of non-linear equations. However, computationally, nonlinear problems are very challenging and often even intractable. Thus, most of the works in the literature on microgrid optimization use linearized models, which simplify the network in exchange for an acceptable loss of precision or single-bus models. Single-bus models completely neglect the existence of an internal network inside the microgrids, this approach can be applied to small microgrids at low voltage.
In this context and considering that a utility distribution feeder can contain several microgrids with different sizes and configurations, the MGOM model proposed in this work considers the single-bus model for smaller microgrids at low voltage.
In summary, the computational methodology of the daily operation of microgrids aims to find the lowest operating cost for the microgrid through the management of its distributed energy resources while satisfying operational constraints.
The proposed model includes energy resources in microgrids, composed of DG, energy storage systems, and demand response through flexible or controllable load management. Island operation of the microgrid is also considered, along with network maintenance windows and other scheduled events. Additionally, the optimization problem is defined for a 24-h window, with hourly steps.
After the optimization of the lowest operating cost, the master stage of the algorithm receives the information about the daily operation schedule for each microgrid at the common connection point between the microgrid and the active distribution network. Thus, the master stage performs its optimization using the MOPF model. If the operation of all microgrids is feasible and does not set operational problems for the main grid, the operational planning for the 24-h window is validated. Otherwise, the MOPF model makes suggestions or includes operational constraints on the microgrids, which must perform a new optimization process within the imposed limits.
As formulated by the MOPF model, the objective of the microgrid is also to minimize operating costs during the considered time horizon. Thus, the problem is defined as:
m i n x t = 1 N ( C b t )   +   L S t . T l s t   +   η
η   =   t = 1 N G r i d t . T t   +   ( | P d i d e a l , t     | P d r e a l i z e d , t | ) . T p e n
where N is the number of periods, C b t is the cost related to battery degradation in a period t (BRL); L S t is the load shedding in a period t (kWh); T l s t represents the load shedding cost (BRL/kWh); η is the auxiliary variable that represents the energy costs; x is the set of variables to be optimized; G r i d t is the net energy to be purchased (positive values) or injected (negative values) into the active distribution network in a period t (kWh); T t is the price for energy purchase/sale in period t (BRL/kWh); P d i d e a l , t is the ideal active power transaction for MFOP in a period t and P d r e a l i z e d , t is the active power transaction realized from MGOM optimization in a period t (kWh); T p e n is a penalty cost for not meeting the value defined by the MOPF (BRL/kWh). The ideal power is calculated with an auxiliary variable g a m m a , which is shared from the hierarquical process to make the adjustment in the energy transaction from the microgrid to the network:
P d i d e a l , t i   =   P d r e a l i z e d , t i 1 . g a m m a t i
where i is the iteration from the hierarchical process. The formulation for demand response and other microgrid operations is adapted from [17].
The load shedding is calculated through the energy balance that depends on critical, non-controllable, and non-controllable loads, as will be shown below. Due to operational constraints for the case of the practical case of the microgrid in the IMAP–Barigui complex, the battery cannot directly inject energy into the main grid, so the energy balance is modeled in two parts, defined in Equations (16) to (19). These equations show that the battery can supply controllable and critical loads. In the case of an island operation, there is no energy injected by the grid into the system.
G r i d t   =   E r 1 t   +   E r 2 t
E r 1 t   =   L t N P   +   L t C P     G p v t   +   A t c     L S 1 t
E r 2 t   =   L t P   +   L t C O N T     A t d     L S 2 t
E r 2 t . X t d =   0  
t   =   1 , , N
where E r 1 t is the energy balance that cannot be supplied by the battery in a period t (kWh); E r 2 t is the energy balance that can be supplied by the battery in a period t (kWh); L t N P , L t P are, respectively, the non-controllable critical load and the non-controllable priority load in a period t (kWh); L t C P is the load of the carport in a period t (kWh); L t C O N T is the controllable load at period t (kWh); G p v t is the photovoltaic generation in a period t (kWh); A t c , A t d are respectively the amount of energy stored and discharged from the battery in a period t (kWh); L S 1 t , L S 2 t are, respectively, the load shedding without and with batteries in a period t (kWh).
The load shedding L S 1 t and L S 2 t are formulated as shown in Equations (20) to (22):
L S t   =   L S 1 t   +   L S 2 t
0     L S 1 t     L t N P
0     L S 2 t     L t P
The amount of controllable load in a period t is defined from Equation (23):
L t C O N T   =   c l = 1 N c c X c c t , c l . P c l c l . W t , c l 60
where N c c is the number of controllable loads present; X c c t , c l is a binary variable that indicates whether a controllable load c l is operating in period t; P c l c l is the power of a controllable load c l (kW); W t , c l is the operating time in minutes of the controllable load c l in a period t.
In order to operate the controllable loads in a way that is useful to the consumer, but also economically efficient, the following data must be included as parameters of the problem:
  • T i ( c l ) and T f ( c l ) represent the time interval in which the load can be operated (e.g., during business hours);
  • N c y c l e s c l is the number of charge cycles that must be operated within the proposed time interval;
  • M T O c l r e a l indicates the cycle time of a controllable load (for example, a washing machine may have an operating cycle longer than one hour, thus incorporating multiple periods).
With these parameters, it is possible to implement the constraints (24) to (28):
X c c t , c l     X c c t 1 , c l   =   Y o n c c t , c l     Z o f f c c t , c l
Y o n c c t , c l   +   l = 1 M T O c l a u x Z o f f c c t + l , c l     1 w h e n T i ( c l )     t     T f ( c l )     1
W t , c l     60 . X c c t , c l
t = T i ( c l ) T f ( c l ) W t , c l   =   60 . N c y c l e s c l . M T O c l r e a l
Y o n c c t + M T O c l a u x , c l     X c c t + M T O c l a u x , c l     2 . Y o n c c t , c l     X c c t , c l 1
where Y o n c c t , c l and Z o f f c c t , c l are binary variables that indicate the beginning and the end of a cycle for a controllable load c l in a period t, respectively; M T O c l a u x is an auxiliary variable that rounds up the cycle time of controllable loads for use in specific constraints.
Constraint (24) uses the time variation of X c c to detect the beginning and end of an operating cycle of a controllable load. Constraint (25) ensures that if a controllable load is turned on, it cannot be turned off until the end of its operating cycle. Constraint (26) defines that the operating time of a load in a period t of one hour is a maximum of 60 min. Constraint (27) represents the total number of operating minutes required for a controllable load to be met. Additionally, Constraint (28) ensures the inclusion of consecutive operating cycles of a controllable load, avoiding the consideration of just one cycle. Equations (24) to (28) also apply for the controllable load of the carport L t C P .

2.4. Hierarchical Model

This section aims to present the formulation of the hierarchical model for daily microgrid scheduling coordination that contemplates: an active medium voltage distribution network composed of distributed generation (DG), coordinating microgrids and batteries connected at medium voltage; and microgrids that contemplate the demand response through the dispatch of flexible loads, distributed microgeneration, and the optimal dispatch of batteries.
The architecture proposed in this paper considers centralized control according to actuation levels (master-slave) to optimize the global performance of the system. The master level uses a Multiperiod Optimal Power Flow (MOPF) that operates the active distribution network in medium voltage, and the slave level uses the Microgrid Optimization Model (MGOM) that operates the microgrid.
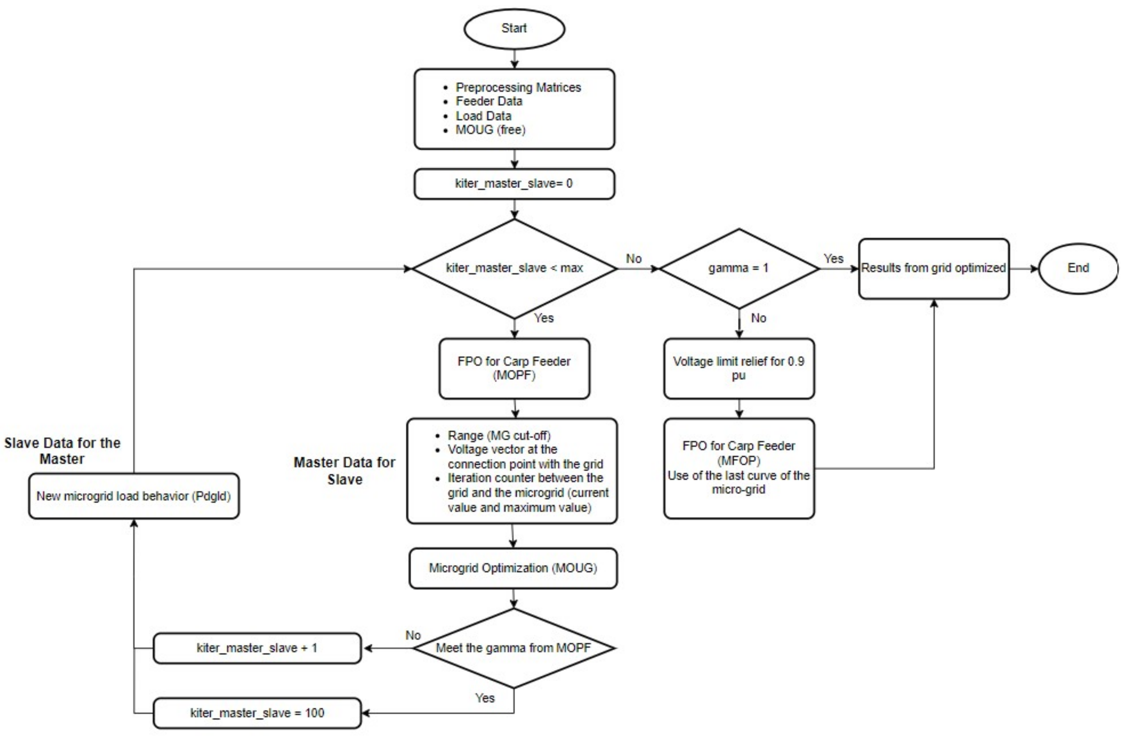
The proposed chaining to interconnect the information between the MFOP Model and the MGOM Model is described in the following Algorithm 1:   
Algorithm 1: Hierarchical Model
Step 1: Declare input parameters.
Step 2: Make k i t e r m a s t e r s l a v e   =   0 .
Step 3: Run first simulation of MGOM, which provides optimal power injection value by the microgrid view, namely as F P d M G O M .
Step 4: Initialize the variables, load the ones already calculated in pre-simulation and run MOPF to obtain F P d M O P F , which is the optimal power injection value to be performed by the microgrid, but prioritizing the feeder. If there is a convergence of the MOPF, go to Step 5, otherwise go to Step 9.
Step 5: If k i t e r m a s t e r s l a v e is greater than the maximum number of resupply (kmax) go to Step 8. If there is dispatch deviation of F P d M O P F from F P D M G O M , go to Step 6. Otherwise, make k i t e r m a s t e r s l a v e   =   100 and go to Step 9.
Step 6: Run MGOM and recalculate new F P d M G O M . If the new value of F P d M G O M satisfies the value of F P d M O P F (calculated in Step 5), go to Step 9. Otherwise, make k i t e r m a s t e r s l a v e   =   k i t e r m a s t e r s l a v e   +   1 .
Step 7: Perform MFOP optimization process and obtain new of F P d M O P F and go to Step 5.
Step 8: If microgrid injection cannot be adjusted after kmax iterations, simulate MOPF with minimum voltage reduced to 0.9 pu and using last load value set by MGOM ( F P d M G O M ).
Step 9: END
If after kmax iterations between Step 2 to 5, no load shedding of the microgrid is achieved, there will be two options: the mandatory easing of power injection proposed by MOPF is recommended, as it trumps feeder operational safety, or the MOPF is executed with relaxation of the minimum voltage levels (Step 9) to meet the power injection proposed by MGOM.
Figure 2 presents the flowchart of the proposed algorithm in the master–slave scheme.

2.5. Simulation Scenarios

To evaluate the grid behavior with the integration of the microgrid using the developed hierarchical model, sets of scenarios were defined to allow a comprehensive evaluation of the grid, considering different load configurations, microgrids, as well as the allocation of this system in the distribution grid.
For the simulations, a real distribution feeder, from Curitiba, Brazil, was considered. This feeder presents 2119.08 kW of installed power, of which 38% corresponds to low voltage consumers and 62% to medium voltage consumers. It has a total number of 359 buses and 358 lines, which were modeled for the power flow simulations.
Figure 3 shows the schematic diagram of the active network feeder, with the substation represented by the pink rectangle at the base of the diagram. In the figure legend, ssdbt means low voltage lines; ssdmt are medium voltage lines, sub corresponds to the substation; ucbt is the low voltage consumers; ucmt are medium voltage consumers; unsemt are medium voltage switches, and untrd are distribution transformers that connect LV to MV (there are a total number of 64 in the circuit).
The IMAP Barigui complex is a microgrid being implemented in the city of Curitiba, Brazil, deployed under the ANEEL R&D project PD-02866-0511/2019. The complex constitutes on premises of the Curitiba City Hall and features batteries, photovoltaic generation, controllable loads, and an electric vehicle charger (carport). Figure 4 shows a single-line diagram of the IMAP–Barigui microgrid. The complex has a total of 36.64 kWp in roof-mounted photovoltaic panels. More data and other specifications of this microgrid can be found in [18].
Thus, the scenarios evaluated comprised:
  • Scenario 1: original load for the feeder and the Barigui microgrid;
  • Scenario 2: condition of programmed microgrid isolation (schedule islanding);
  • Scenario 3: feeder and microgrid with increased load;
  • Scenario 4: consideration of the most complex grid scenario, with the presence of distributed generation and batteries, as well as the microgrid, with load increased.
It should be noted that the Barigui microgrid is allocated at the bus of the circuit referring to the IMAP complex (bus 350 in the active network modeling), the month used as a base was December, with the highest solar generation.

2.6. Materials

To validate the proposed formulation, all experiments and simulations were carried out in Python 3.8 language, with Gurobi Optimizer on a laptop with an Intel Core™ i7-5500U CPU @ 2.40 GHz with 8 GB RAM.The feeder data were obtained from the geographical database of the power utility, as well as the data for characterization of the loads, which was obtained from the treatment and analysis of historical measurement data.

3. Results

3.1. Scenario 1: With Original Loads

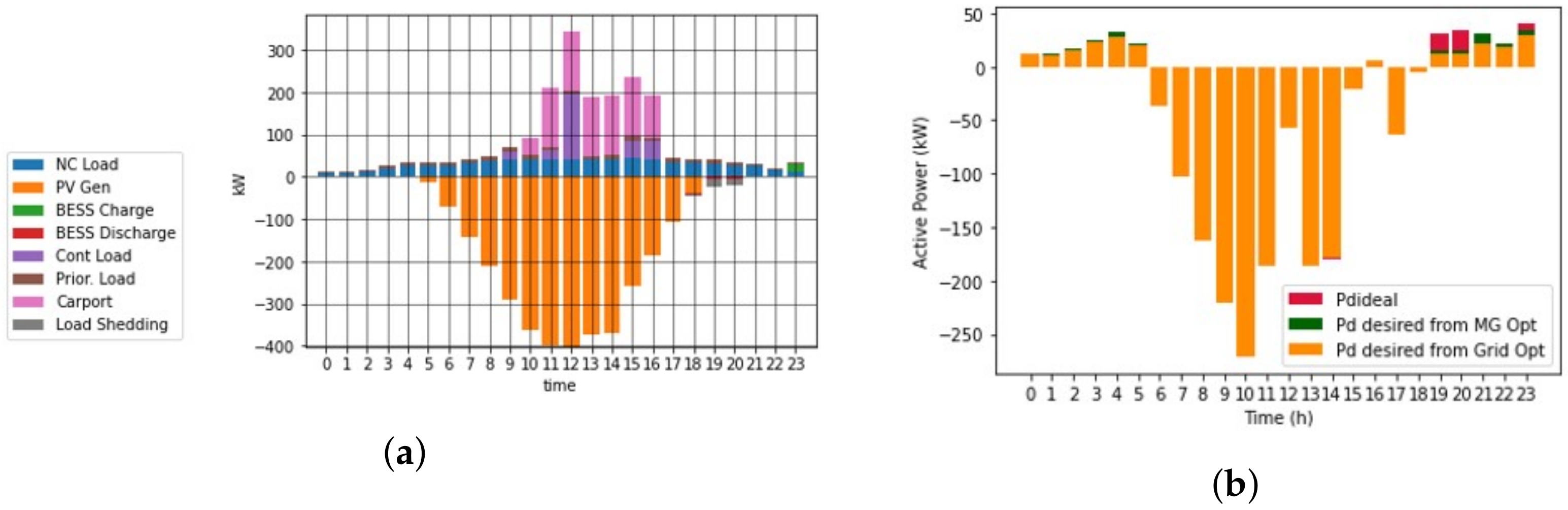
In this scenario, the simulation uses the original loads for the microgrid and active network. The behavior of the load in the feeder is shown in Figure 5.
The initial dispatch proposed by the MGOM model is presented in Figure 6a. For this dispatch, it is possible to observe that the charging (in pink) of electric vehicles is performed during the period from 11:00 a.m. to 4:00 p.m., minimizing the operating cost of the microgrid. The controllable loads are allocated from 9:00 a.m. to 12:00 p.m. and 3:00 p.m., following the operating constraints presented in Table 1. The discharges of batteries (in red) are in the periods of 6:00 p.m. and 7:00 p.m. since the photovoltaic generation is ending and the price of energy is at peak demand, showing that DERs are used to equalize the reduction in generation and reduce the microgrid total cost. In addition, the battery charges during hour 23 (green color), when the off-peak power price is cheaper. No load shedding (gray color) is observed in this scenario.
It is important to highlight that in this step of the hierarchical process there has been no feedback from the main grid yet. This first run ( k i t e r m a s t e r s l a v e   =   0 ) provides the optimal power injection value from the microgrid point of view. In this case, the total cost of dispatching the microgrid is −26.27 BRL, which means that at the end of the day, there is more power injection into the network than consumption. There is no need for the feedback process ( k i t e r m a s t e r s l a v e   =   100 ), because no restrictions were violated, and the main grid operation took place within the operational limits. Thus, the microgrid behavior does not need to be changed, and the operation proposed by the MGOM is accepted by the MOPF calculation. Figure 6b shows the dispatch of the microgrid from the point of view of the network, which shows that the load/injection performed, and the load/injection desired by the microgrid is the same, without the need for changes.
For the voltage profile, it can be observed in Figure 7 that the voltage levels follow what is specified according to the load behavior (light, medium, and heavy), showing a small variation between feeder buses in relation to the specified voltage at the substation. In this case, it is also verified that the voltage magnitudes of all the buses of the feeder are far from the voltage limits of 0.93 and 1.05 pu. The voltage behavior for all the feeder buses is shown in Figure 7a, with the emphasis on the bus where the microgrid is connected Figure 7b.

3.2. Scenario 2: Scheduled Islanding

In this case, it is considered a planned island operation of the microgrid during the periods from 1:00 p.m. to 3:00 p.m. Note that, in the case of islanding, the battery can only supply critical loads on the microgrid. The microgrid dispatch is shown in Figure 8. It is possible to observe that during the islanding period, there is no charging of electric vehicles, nor allocation of controllable loads. The battery discharges to supply critical loads, while non-critical uncontrollable loads are cut off. Once the islanding operation ends, the battery is charged again in the next period. By not using photovoltaic generation, as it is not connected in the same frame as the priority loads, the costs of the microgrid increase to 32.59 BRL.
The behavior of the power injection by t load observed by the main network is shown in Figure 9, in which during the programmed islanding period, there is no energy transition with the main grid. Even so, in other planning periods, it was not necessary to define load shedding on the main grid.

3.3. Scenario 3: Feeder with Load Increase

Since the feeder load and the Barigui microgrid load are composed of low values in the practical case, there are no problems with the voltage profile, and no operational and violated constraints. So, no iterative process occurs within the hierarchical model.
To force feedback and, therefore, verify the hierarchical model, the load values of the active network feeder were increased 9 times and the load values of the microgrid were increased 20 times. These values were defined after exhaustive tests with several other lower values, which did not cause problems for the operation of the network. Here is the sequence of steps performed for this case:
  • Initialization of the counter for the iteration between the methodologies, k i t e r m a s t e r s l a v e   =   0 ;
  • Run the first simulation of the MGOM model, which provides optimal power injection value through the microgrid point of view ( P d G L M G O M ). In this case, the dispatch corresponds to the behavior of load and generation in the summer, with the power increased by 20 times;
  • Run the MOPF model. In this step, all the constraints are checked and a new microgrid operation is proposed by the MOPF ( P D G L D M O P F ), as shown in Figure 10a. The proposed load shedding takes into account the voltage violation that occurs, especially between 7 p.m. and 8 p.m., as shown in Figure 10b. There was a reduction in the microgrid’s load, which tends to improve the voltage magnitude profile, thus avoiding undervoltage.
A new microgrid dispatch (MGOM) is run using the proposed dispatch of MOPF (Figure 10b). There is a load reduction at periods suggested by the main grid, but not enough as suggested by the main grid. Figure 11a shows the load shedding that occurs from 7 p.m. to 8 p.m. by the proposed new dispatch. Furthermore, to better adapt to the suggestion of the MOPF, the MGOM also reduces part of the battery charge and discharge. From the point of view of the main grid, it would be necessary to further reduce the load during the 7 p.m., 8 p.m., and 11 p.m. periods. Therefore, there is a new feedback process, thus sending a new range so that the microgrid can adjust its energy resources to the requests made by the main grid.
After the increase in load shedding and reduction in the use of batteries, a new dispatch is proposed. However, even with the adjustments, the load shedding is very costly for the microgrid during peak hours, which is exactly when the MOPF requests the reduction in load. Therefore, even after three feedbacks from the hierarchical process, the microgrid cannot adapt to the power requested by the MFOP, as shown in Figure 12.
Therefore, the main grid reduces the minimum voltage to 0.9, and the dispatch from the microgrid is accepted by the main grid under these conditions. The behavior of the load at the end of the hierarchical process can be seen in Figure 13, in which the difference between the dispatch initially proposed by the microgrid (ideal load) and the dispatch carried out (realized load) is shown, both from the point of view of the main grid.
Regarding the voltage behavior of all buses at the end of the hierarchical model iterations, it shows that with the new microgrid dispatch it was yet possible to guarantee the voltage of all buses within the operational limits, as shown in Figure 14, where the voltage for all buses of the feeder is within the specified voltage limits.
In the first iteration, the total costs of the microgrid were −525.40 BRL, in which the controllable loads are allocated within the commercial period and the battery is discharged at 6 p.m. and 7 p.m., and it charges at 23 h. In the second iteration, when there was the feedback of the MFOP and the definition of a new range for readjustment in the microgrid dispatch, the total cost was −380.41 BRL, since there was a need to reduce the load between the periods 6 p.m. to 8 p.m., decreasing the financial benefit. For this scenario, after the iteration of the hierarchical process, the microgrid carried out a 6.93% reduction in its load compared to the initial proposition.
The complete behavior of the network presents losses of 3.2% (8.088 MWh) and operating costs of 141,319.57 BRL. It should be noted that in this scenario the costs are higher since the demand supplied by the feeder is 9 times higher than the load in the original scenario, which represents a total of 252 MWh throughout the day.

3.4. Scenario 4: Active Distribution Network with Microgrid + Photovoltaic + Battery, with Load Increase

In this scenario, the operation of the network was considered with the allocation of distributed solar generation systems and batteries operating simultaneously along the feeder, as an active distribution network. In other words, this scenario looks at future cases in which the feeder also has distributed energy resources. The analysis was carried out considering the penetration of 30% of distributed generation in this feeder. The allocation of the distributed energy resources was defined proportionally to the load buses, considering that part of the loads allocated may have solar photovoltaic generation systems (PV).
Regarding the allocation of distributed energy resources, a battery storage system (BESS) with 1 MW/2 MWh was allocated at bus 183, since 80% of the total feeder load is located downstream from this point. For this scenario, the loads of the main grid and of the microgrid were increased in order to evaluate the behavior of the hierarchical model under conditions of stress for the system. The pre-processing follows the behavior of scenarios 2 and 4. However, for this case, there is a slack due to the insertion of BESS and GD; thus, the MOPF did not require readjustment, providing a cost in the microgrid of −525.37 BRL. Figure 15 shows the microgrid dispatches, which is similar and proportional to the microgrid dispatch without increased load. Similarly, Figure 15b also shows the load behavior from the point of view of the network and it is also proportional to the behavior of scenarios 1, 3, and 5.
Regarding other characteristics of the network operation for this scenario with a larger number of elements, it appears that the losses were 3.31% (8.35 MWh), remaining the levels obtained in the previous simulations. Regarding the costs of operation of the network, these are 134,761.88 BRL including the cost of battery depreciation of 6089.52 BRL.
Figure 16 shows the active power balance from the point of view of the substation for the scenario with increased load. In this case, it appears that most of the load is served by the substation since the solar generation power installed in the feeder remained unchanged in relation to scenario 5 (no-load increase).
The battery operation stores 1.537 MWh throughout the day and provide 1.309 MWh of energy for the same period, note that the chosen capacity for the system is 2 MWh. In Figure 17, the behavior of power (upper part of the figure) and energy (lower part) is presented. It can be observed that the charge occurs in the first hours of the day, which has little impact on the feeder operation since the load is at low levels. The discharging, on the other hand, occurs at the peak load time of the feeder, contributing to the fulfilment of the load.
Finally, regarding the voltage behavior, since this scenario has a heavier load, there is a tendency for voltage violation. However, with the battery dispatch, it is possible to perform the network operation in a satisfactory manner, without the occurrence of under or over voltage in any of the feeder buses (Figure 18). Note that for this case, the voltages of all the buses do not reach the minimum limit, perhaps because of the slack that GD and BESS provide to the system.

3.5. Scenarios Comparison

Table 2 shows a comparison of the main characteristics evaluated in all simulation scenarios. Scenario 0 (zero) was added to compare the numeric results and corresponds to the scenario of the feeder with loads only, i.e., without microgrids, distributed generation, and battery. This table presents microgrid costs, total operational costs, total energy consumption, computational time, number of iterations, total power losses, and variation of the original MG and the optimized.
From the results presented in Table 2, it can be seen that adding microgrids to active distribution grids, in general, is beneficial in terms of economic and technical aspects because the costs are not greatly increased (scenarios 1 and 2). The microgrids have enough energy and try to contribute to the grid by injecting energy. In scenarios where there is an increased load (3 and 4), there is a clear reduction in the total costs from the microgrid due to the injection of energy from the microgrid and the DERs to the grid. This reduction in costs and losses for the microgrid is more significant in scenario 4 due to the incorporation of more distributed energy resources in the active distribution grid. The computational costs were effective and appropriate for the size of the problem. The variation of energy injection/consumption by the microgrid for the different scenarios was very little due to the great flexibility and self-sufficiency of the microgrid.

4. Conclusions

This paper presents the integration of two distinct methodologies: (1) an internal optimization of the dispatch of microgrids, and (2) responsible for the optimization of the operation of the distribution network. The integration of these methodologies was accomplished through a hierarchical problem, that joint them as an integrated optimization of the methodologies. From this model, it was possible to test different scenarios considering the application of a real distribution grid and a pilot microgrid implemented in the city of Curitiba/Brazil. Different feeder load levels, and microgrid operations, were evaluated. In addition, only one microgrid input was evaluated, as well as a future scenario of the feeder behaving as an active distribution grid, with distributed generation and energy storage systems.
For the scenarios with the entry of the pilot microgrid in the feeder, the operating costs decrease in relation to the scenario without the microgrid. This happens is since the microgrid contributes to the injection of power into the grid, as well as reducing the load since part of it is supplied by the microgrid’s own resources. When considering the operation of an active grid, the injection of distributed generation, as well as the battery operation contribute to meeting the feeder demand and consequently reduce the operation costs. However, in scenarios of increased load, it is necessary to perform the joint operation of the grid with the microgrid to ensure operation within operational limits, especially in relation to voltage. Even so, thanks to the operation of the hierarchical model it is possible to communicate the optimal dispatch from the grid’s point of view to the microgrid, allowing a redispatch and, therefore, a new grid optimization.
Additionally, for the scenarios with load elevation on the feeder, more expressive losses occur, but they still do not correspond to operational problems, since they do not exceed 5% of the feeder’s daily demand. Furthermore, in relation to the voltage profile behavior, for the light load scenarios, it can be seen that there is little voltage variation on the feeder’s buses in relation to the magnitude of the substation’s output voltage. However, for the higher load scenarios, the impact on voltage behavior is verified in such a way that the voltage decreases with greater intensity along with the buses farther from the substation or that present a higher load. So, in general, both microgrids and other distributed resources that can be incorporated into the active grid, if their operation and the DERs were appropriately optimized/allocated, tend to decrease power losses and operation costs of active grids with microgrids and other DERs.
Furthermore, with more complex compositions of grids, with greater penetration of distributed energy resources and loads growth, it can be observed greater computational requirement to the model achieves convergence, demanding more computational time, and a greater number of iterations.

Author Contributions

Investigation, C.C.C.B.d.A. and R.B.d.S.; Methodology, T.M.B., R.S.P., M.O.d.L.F., T.S.P.F. and C.U.V.; Project administration, A.R.A. and F.H.T.; Resources, F.H.T.; Supervision, T.S.P.F., C.U.V. and A.R.A.; Writing—original draft, T.M.B., C.C.C.B.d.A. and R.S.P.; Writing—review and editing, T.S.P.F., C.U.V. and A.R.A. All authors have read and agreed to the published version of the manuscript.

Funding

This research was founded by Companhia Paranaense de Energia—COPEL research and technological development (RTD) program, through the PD-02866-0511/2019 project, regulated by ANEEL.

Institutional Review Board Statement

Not applicable.

Informed Consent Statement

Not applicable.

Acknowledgments

Authors thanks the grant for Technology Development of CNPQ—National Council for Scientific and Technological Development within the Ministry of Science, Technology, Innovations, and Communications. Authors thank the support of CAPES—Brazilian Federal agency for Support and Evaluation of Graduate Education with the Ministry of Education of Brazil. The authors also thank Companhia Paranaense de Energia—COPEL for the funding from the research and technological development (RTD) program, through the PD-02866-0511/2019 project.

Conflicts of Interest

The authors declare no conflict of interest.

References

  1. Cigre. C6.19 Planning and Optimization Methods for Active Distribution Network; Working Group Technical Report; Cigre: Paris, France, 2014; Available online: https://e-cigre.org/publication/ELT_276_7-planning-and-optimization-methods-for-active-distribution-systems (accessed on 12 April 2022).
  2. ANEEL. Geração Distribuída Aneel. 2021. Available online: https://app.powerbi.com/view?r=eyJrIjoiY2VmMmUwN2QtYWFiOS00ZDE3LWI3NDMtZDk0NGI4MGU2NTkxIiwidCI6IjQwZDZmOWI4LWVjYTctNDZhMi05MmQ0LWVhNGU5YzAxNzBlMSIsImMiOjR9 (accessed on 12 April 2022).
  3. Kurundkar, K.M.; Vaidya, G.A. Ancillary Services through microgrid for Grid Security and Reliability. Electrical India, 5 September 2017. Available online: https://www.electricalindia.in/ancillary-services-through-microgrid-for-grid-security-reliability/(accessed on 12 April 2022).
  4. Cigre. Technical Brochure 435—Ancillary Services: An overview of International Practices; Technical Brochure; Cigre: Paris, France, 2010; Available online: https://e-cigre.org/publication/435-ancillary-services-an-overview-of-international-practicess (accessed on 12 April 2022).
  5. Yazdanian, M.; Mehrizi-SANI, A. Distributed control techniques in microgrids. IEEE Trans. Smart Grid 2014, 5, 2901–2909. [Google Scholar] [CrossRef]
  6. Guerrero, J.M.; Chandorkar, M.; Lee, T.L.; Loh, P.C. Advanced Control Architectures for Intelligent Microgrids—Part I: Decentralized and Hierarchical Control. IEEE Trans. Ind. Electron. 2013, 60, 1254–1262. [Google Scholar] [CrossRef] [Green Version]
  7. Bullich-Massague, E.; Diaz-Gonzalez, F.; Aragues-Penalba, M.; Girbau-Llistuella, F.; Olivella-Rosell, P.; Sumper, A. Microgrid clustering architectures. Appl. Energy 2018, 212, 340–361. [Google Scholar] [CrossRef]
  8. Zhao, B.; Wang, X.; Lin, D.; Calvin, M.; Morgan, J.; Qin, R.; Wang, C. Energy management of multiple microgrids based on a system of systems architecture. IEEE Trans. Power Syst. 2018, 33, 6410–6421. [Google Scholar] [CrossRef]
  9. Liu, Y.; Wang, Y.; Li, Y.; Gooi, H.; Xin, H. Multi-Agent Based Optimal Scheduling and Trading for Multi-Microgrids Integrated With Urban Transportation Networks. IEEE Trans. Power Syst. 2021, 36, 2197–2210. [Google Scholar] [CrossRef]
  10. Wang, Y.; Nguyen, T.; Xu, Y.; Tran, Q.; Caire, R. Peer-to-Peer Control for Networked Microgrids: Multi-Layer and Multi-Agent Architecture Design. IEEE Trans. Smart Grid 2020, 11, 4688–4699. [Google Scholar] [CrossRef]
  11. Feng, F.; Zhang, P. Enhanced Microgrid Power Flow Incorporating Hierarchical Control. IEEE Trans. Power Syst. 2020, 35, 2463–2466. [Google Scholar] [CrossRef] [Green Version]
  12. Che, L.; Shahidehpour, M.; Alabdulwahab, A.; Al-Turki, Y. Hierarchical Coordination of a Community Microgrid With AC and DC Microgrids. IEEE Trans. Smart Grid 2015, 6, 3042–3051. [Google Scholar] [CrossRef]
  13. Hirata, K.; Akutsu, H.; Ohori, A.; Hattori, N.; Ohta, Y. Decentralized Voltage Regulation for PV Generation Plants Using Real-Time Pricing Strategy. IEEE Trans. Ind. Electron. 2017, 64, 5222–5232. [Google Scholar] [CrossRef]
  14. Blasi, T.M.; Fernandes, T.; Aoki, A.; Tabarro, F. Multiperiod Optimum Power Flow for Active Distribution Networks With Provisioning of Ancillary Services. IEEE Access 2021, 9, 110371–110395. [Google Scholar] [CrossRef]
  15. COPEL. White Tariff. 2021. Available online: https://www.copel.com/hpcopel/root/nivel2.jsp (accessed on 12 April 2022).
  16. Granville, S.; Mello, F.C.; Mello, A.C.G. Application of Interior Point Methods to Power Flow Unsolvability. IEEE Trans. Power Syst. 1996, 11, 1096–1103. [Google Scholar] [CrossRef]
  17. Lara Filho, M.; Pinto, R.; Campos, A.; Vila, C.; Tabarro, F. Day-Ahead Robust Operation Planning of Microgrids Under Uncertainties Considering DERs and Demand Response. In Proceedings of the 2021 IEEE PES Innovative Smart Grid Technologies Conference— Latin America (ISGT Latin America), Lima, Peru, 15–17 September 2021; pp. 1–5. [Google Scholar]
  18. Lara Filho, M.O. Modelo Robusto Orientado a Dados para Programação diáRia de Operação de Microrredes Considerando Recursos Energéticos Distribuídos Sob Incertezas. Master’s Thesis, Federal University of Paraná, Curitiba, Brazil, 2021. [Google Scholar]
Figure 1. Illustration of an active distribution network.
Figure 1. Illustration of an active distribution network.
Energies 15 03992 g001
Figure 2. Flowchart of the proposed algorithm in the master–slave scheme.
Figure 2. Flowchart of the proposed algorithm in the master–slave scheme.
Energies 15 03992 g002
Figure 3. Real Feeder schematic diagram.
Figure 3. Real Feeder schematic diagram.
Energies 15 03992 g003
Figure 4. Schematic diagram of the IMAP–Barigui microgrid.
Figure 4. Schematic diagram of the IMAP–Barigui microgrid.
Energies 15 03992 g004
Figure 5. Behavior of the load curve in the feeder.
Figure 5. Behavior of the load curve in the feeder.
Energies 15 03992 g005
Figure 6. Proposed Dispatch for the Pilot microgrid. (a) Microgrid dispatch. (b) Dispatch from the point of view of active network.
Figure 6. Proposed Dispatch for the Pilot microgrid. (a) Microgrid dispatch. (b) Dispatch from the point of view of active network.
Energies 15 03992 g006
Figure 7. Voltage behavior and highlight for voltage on the Bus in which the microgrid is connected. (a) All buses from the feeder. (b) Bus with microgrid connection.
Figure 7. Voltage behavior and highlight for voltage on the Bus in which the microgrid is connected. (a) All buses from the feeder. (b) Bus with microgrid connection.
Energies 15 03992 g007
Figure 8. Dispatch proposed by the microgrids for scheduled islanding.
Figure 8. Dispatch proposed by the microgrids for scheduled islanding.
Energies 15 03992 g008
Figure 9. Behavior of the injection/load power of the microgrid observed by the network in the scenario with programmed islanding.
Figure 9. Behavior of the injection/load power of the microgrid observed by the network in the scenario with programmed islanding.
Energies 15 03992 g009
Figure 10. Proposed dispatch for the microgrid before the feedback process. (a) Dispatch of the microgrid (MGOM). (b) Dispatch from the point of view of the active network (MOPF).
Figure 10. Proposed dispatch for the microgrid before the feedback process. (a) Dispatch of the microgrid (MGOM). (b) Dispatch from the point of view of the active network (MOPF).
Energies 15 03992 g010
Figure 11. Proposed dispatch for the microgrid in the first iteration of the hierarchical model. (a) Dispatch of the microgrid. (b) Dispatch from the point of view of the active network.
Figure 11. Proposed dispatch for the microgrid in the first iteration of the hierarchical model. (a) Dispatch of the microgrid. (b) Dispatch from the point of view of the active network.
Energies 15 03992 g011
Figure 12. Proposed dispatch for the microgrid in the third iteration of the hierarchical model. (a) Dispatch of the microgrid. (b) Dispatch from the point of view of the active network.
Figure 12. Proposed dispatch for the microgrid in the third iteration of the hierarchical model. (a) Dispatch of the microgrid. (b) Dispatch from the point of view of the active network.
Energies 15 03992 g012
Figure 13. Proposed dispatch for the microgrid at the end of the hierarchical process.
Figure 13. Proposed dispatch for the microgrid at the end of the hierarchical process.
Energies 15 03992 g013
Figure 14. Voltage profile of all buses of the feeder after the hierarchical control for the mg dispatch.
Figure 14. Voltage profile of all buses of the feeder after the hierarchical control for the mg dispatch.
Energies 15 03992 g014
Figure 15. Microgrid’s dispatch to active network with increase load. (a) Dispatch of the microgrid. (b) Dispatch from the point of view of the active network.
Figure 15. Microgrid’s dispatch to active network with increase load. (a) Dispatch of the microgrid. (b) Dispatch from the point of view of the active network.
Energies 15 03992 g015
Figure 16. Active power balance of the point of view of the substation for the case with active distribution network and with increased load.
Figure 16. Active power balance of the point of view of the substation for the case with active distribution network and with increased load.
Energies 15 03992 g016
Figure 17. Behavior of the battery for the active distribution network scenario with increase charge.
Figure 17. Behavior of the battery for the active distribution network scenario with increase charge.
Energies 15 03992 g017
Figure 18. Behavior of voltage at all buses for the scenario of active distribution and load increase network.
Figure 18. Behavior of voltage at all buses for the scenario of active distribution and load increase network.
Energies 15 03992 g018
Table 1. Controllable loads of the microgrid.
Table 1. Controllable loads of the microgrid.
CircuitEquipmentPower
(kW)
Number of
Cycles per Day
Cycle Time
(minutes)
Start
Time
Ending
Time
A22Electric Stove52301113
A23Microwave0.755121113
A12Common Outlets1460818
A14Common Outlets1460818
Table 2. Comparison of the results of the scenarios analyzed.
Table 2. Comparison of the results of the scenarios analyzed.
Scenarios01234
Microgrid
Costs (BRL)
-−26.2732.59380.41−525.37
Total Operational
Costs (BRL)
14,662.9114,836.3414,860.52137,326.58137,461.88
BESS: 6089.52
Total Energy
Consumption
27 MWh27.37768 MWh27.4294 MWh245.6516 MWh245.73525 MWh
Charge BESS:
1.537 MWh
Discharge BESS:
1.309 MWh
Computational
Time
2.52 min8.613 min6.592 min27.981 min14.784 min
Number of
iterations
512933, 4, 4, 121
Power
Losses
0.094 MWh
(0.34 %)
0.092 MWh
(0.33 %)
0.093 MWh
(0.34 %)
8.088 MWh
(3.29 %)
8.350 MWh
(3.40 %)
Variation of the
original MG and
the optimized
-0.02%0.50%6.93%0.10%
Publisher’s Note: MDPI stays neutral with regard to jurisdictional claims in published maps and institutional affiliations.

Share and Cite

MDPI and ACS Style

Blasi, T.M.; de Aquino, C.C.C.B.; Pinto, R.S.; de Lara Filho, M.O.; Fernandes, T.S.P.; Vila, C.U.; Aoki, A.R.; dos Santos, R.B.; Tabarro, F.H. Active Distribution Networks with Microgrid and Distributed Energy Resources Optimization Using Hierarchical Model. Energies 2022, 15, 3992. https://doi.org/10.3390/en15113992

AMA Style

Blasi TM, de Aquino CCCB, Pinto RS, de Lara Filho MO, Fernandes TSP, Vila CU, Aoki AR, dos Santos RB, Tabarro FH. Active Distribution Networks with Microgrid and Distributed Energy Resources Optimization Using Hierarchical Model. Energies. 2022; 15(11):3992. https://doi.org/10.3390/en15113992

Chicago/Turabian Style

Blasi, Thaís M., Cyntia C. C. B. de Aquino, Rafael S. Pinto, Mauro O. de Lara Filho, Thelma S. P. Fernandes, Clodomiro U. Vila, Alexandre R. Aoki, Rodrigo B. dos Santos, and Fabricio H. Tabarro. 2022. "Active Distribution Networks with Microgrid and Distributed Energy Resources Optimization Using Hierarchical Model" Energies 15, no. 11: 3992. https://doi.org/10.3390/en15113992

APA Style

Blasi, T. M., de Aquino, C. C. C. B., Pinto, R. S., de Lara Filho, M. O., Fernandes, T. S. P., Vila, C. U., Aoki, A. R., dos Santos, R. B., & Tabarro, F. H. (2022). Active Distribution Networks with Microgrid and Distributed Energy Resources Optimization Using Hierarchical Model. Energies, 15(11), 3992. https://doi.org/10.3390/en15113992

Note that from the first issue of 2016, this journal uses article numbers instead of page numbers. See further details here.

Article Metrics

Back to TopTop