Abstract
Many countries have set a goal for a carbon neutral future, and the adoption of solar energy as an alternative energy source to fossil fuel is one of the major measures planned. Yet not all locations are equally suitable for solar energy generation. This is due to uneven solar radiation distribution as well as various environmental factors. A number of studies in the literature have used multicriteria decision analysis (MCDA) to determine the most suitable places to build solar power plants. To the best of our knowledge, no study has addressed the subject of optimal solar plant site identification for the Al-Qassim region, although developing renewable energy in Saudi Arabia has been put on the agenda. This paper developed a spatial MCDA framework catering to the characteristics of the Al-Qassim region. The framework adopts several tools used in Geographic Information Systems (GIS), such as Random Forest (RF) raster classification and model builder. The framework aims to ascertain the ideal sites for solar power plants in the Al-Qassim region in terms of the amount of potential photovoltaic electricity production (PVOUT) that could be produced from solar energy. For that, a combination of GIS and Analytical Hierarchy Process (AHP) techniques were employed to determine five sub-criteria weights (Slope, Global Horizontal Irradiance (GHI), proximity to roads, proximity to residential areas, proximity to powerlines) before performing spatial MCDA. The result showed that ‘the most suitable’ and ‘suitable’ areas for the establishment of solar plants are in the south and southwest of the region, representing about 17.53% of the study area. The ‘unsuitable’ areas account for about 10.17% of the total study area, which is mainly concentrated in the northern part. The rest of the region is further classified into ‘moderate’ and ‘restricted’ areas, which account for 46.42% and 25.88%, respectively. The most suitable area for potential solar energy, yields approximately 1905 Kwh/Kwp in terms of PVOUT. The proposed framework also has the potential to be applied to other regions nationally and internationally. This work contributes a reproducible GIS workflow for a low-cost but accurate adoption of a solar energy plan to achieve sustainable development goals.
1. Introduction
1.1. Background
Renewable energy is considered the world’s main sustainable energy source. When considering the question of environmental viability, many countries, especially industrialized countries, seek to replace fossil fuels with this newer source of energy to promote the world’s sustainable development [1]. The United Nations adopted Sustainable Development Goals (SDGs) in 2015 as a means to end poverty and protect the planet from climate change. In line with the UN strategy, the Kingdom of Saudi Arabia, which is the country to which the study area of this research belongs, has laid out a set of goals for 2030 including ones related to the field of clean and renewable energy. Specifically, by 2030 all people should have an affordable, reliable, renewable energy source, where investment in energy infrastructure and the use of clean technology is promoted, and support programs are put in place for the least developed and developing countries, especially small island states and landlocked developing countries. By this deadline, the aim is for a doubling of the global rate of improvement in energy efficiency and an enhancement of international co-operation to achieve these results [2]. Saudi Arabia’s electricity demand has been almost exclusively met by fossil fuels [3]. To meet this demand, oil-based electricity generation capacity was boosted by an estimated 900,000 barrels of oil equivalent per day (BOE/d) [4]. Vision 2030 has set a goal of generating 9.5 GW of renewable energy to offset this increase in demand [5]. Saudi Arabia produced 383.8 Terawatt-hours (TWh) of electricity in 2018, with 150.6 TWh derived from oil derivatives, 233.0 TWh from natural gas, and only 0.2 TWh from renewables [6].
One of the most important environmental impacts associated with the use of traditional energy is global warming. In addition, the question of energy does not only interest academics, specialists and economic and political decision makers, but has also gone far beyond these frameworks to become the concern of everyone, regardless of their job and their social status. Moreover, unsurprisingly, interest in energy has grown exponentially, as we, as individuals, have become increasingly concerned about the future of energy resources in the Al-Qassim region in particular and in the world more generally. Energy no longer only affects the level of our daily well-being and the way we conduct business, in response to the growing demand for energy, it also takes on more global importance linked to the critical issues facing societies and in continuing to finance the global economy.
The deployment of renewable energy source technologies has enormous potential because these resources are natural, free, easily replenished and available worldwide. Examples include solar, wind, biomass, and geothermal energy. To prompt a diversified energy sector, various countries have set RES portfolios, which aim to deliver a sustainable, secure, low carbon emissions future. Solar photovoltaic (PV) technology is one of the fastest-growing RES technologies worldwide. Recently, the prices of PV modules have dropped by 80%, and are anticipated to continue falling in the coming years; this is particularly the case, considering the continuing likelihood of historic drivers, including steadily decreasing production costs and impact of market expansion, lowering prices [1].
Based on all of the above, the Al-Qassim region constitutes a fertile field to establish a solar power plant, as all the natural conditions and human infrastructures are favorable for this ambitious project. On the one hand, the Al-Qassim region is far from current sources of fossil fuel located in the eastern province of Saudi Arabia, which implies additional expenditure to transport energy to this region. On the other hand, the natural factors available and the fact that the Al Qassim region is relatively flat, make the concept of installing a solar power plant here more encouraging. To summarize, the Al-Qassim region is a large open space with a small, restricted area of towns and cities as well as small, protected areas. In addition, the most important element in this process is a desert climate characterized by strong sunshine throughout the year, resulting in the production of significant quantities of solar energy.
1.2. Problem Statement
Saudi Arabia (in particular the Al-Qassim region) has attractive sites for solar energy projects, due to abundant solar resources, thus encouraging researchers and stimulating building projects. Additionally, Saudi Arabia is aiming to include around 40 GW of renewable energy generation from solar PV technologies by 2030 [7]. The demand for electricity in Saudi Arabia increased from 120 to 315 TWh between 2000 and 2017 [8]. Therefore, solar energy is essential to support energy production. Thus, there is a need to conduct research that analyses the amount of solar energy obtainable in different places before the installation of a solar energy project can begin.
1.3. Aim and Objectives
The aim of the study is to construct a framework to determine any potential sites for PV installation using GIS techniques for the Al-Qassim region in Saudi Arabia. To achieve the aim, the objectives are presented as follows:
- To identify the contributing parameters that are important in locating PV plants within an area;
- To apply the AHP as a Multicriteria Decision Analysis approach to quantify and develop a weight for each parameter;
- To delineate and map optimal solar PV sites using GIS techniques;
- To calculate the potential photovoltaic electricity production (PVOUT) for each site evaluated for suitability.
The proposed methodological framework will provide a reproduceable workflow to help identify optimal sites for PV installation and evaluate statistics on potential electricity production, not only in the Al-Qassim region but also in any other given area in the world.
1.4. Literature Review
The following comprehensive literature review (Table 1) highlights previous research studies conducted in the field of solar energy and the analysis of the suitability of the sites. They were carried out for objectives similar to that of this research.
Table 1.
Review of the literature on solar plant site selection.
In terms of examining sites on a larger scale, a study conducted by Khan and Rathi [9] presents a decision and methodology to locate potential sites for large-scale solar PV (SPV) plants focusing on various factors. Their research focuses on analysis criteria, such as the availability of solar radiation and vacant land, the distance from highways and existing transmission lines, and the exclusion criteria, namely, variations of local climate, the topography of sites, module soiling, and geotechnical political issues. First, desktop GIS software is used to create, manage, analyze and visualize geographic data concerning a place on earth, thus creating a series of maps that illustrate possible locations for a large-scale SPV power plant. Then, exclusion criteria analyze the resulting sites, and a suitable area is chosen based on the highest solar radiation available [9,10,11,12,13,14,15].
A study by Joseph et al. [10] highlights the methods used in selecting the optimal location for large scale PV power plants in Imo State. The authors use five parameters to select and rank the top ten Local Government Areas (LGA) in the state, according to their suitability for large scale PV power plants. In addition, their research focuses on a comparative assessment of these various parameters that are in turn essential for selecting an optimal location for siting large scale PV electric power generation plants. They also utilize PVsyst software to simulate the output and unit cost of PV energy generators in each of the ten LGAs. The meteorological datasets they use for the simulation are the solar energy datasets and the population density. This article is useful for our research topic, as Joseph et al. [10] explored various crucial parameters that are handy for the site location of large scale PV power plants [16].
On a small scale, a study by Abd [17] was performed in Najaf city, using remote sensing and GIS to determine the best locations for solar cells. The paper uses GIS techniques and remote sensing methods by integrating readily available data. He adopts the Kriging method to obtain the optimum spatial location and highlights the potentiality of using GIS in identifying sites for solar power plants [17].
Another research by Sun et al. [18] argued that one of the most reliable assessment procedures is to use GIS, which can be efficiently used as a method of collecting site selection studies. Screening sites that are suitable for PV is a process that requires immense consideration and research. The decision-making process considers various factors, such as the development of decision-making criteria that will evaluate factors that will impact the suitability of a PV site. Three considerations are essential when using the GIS approach: developing decision-making criteria and restriction factors for the site selection study, developing model-based prioritization of the possible locations, and conducting a sensitivity analysis to understand how reliable the collected data is [18].
Furthermore, another study was conducted by Li [11] on using GIS, which aimed to conduct a solar panel installation and site selection analysis. The study areas selected were the University of Waterloo main campus using a microscale analysis for rooftop installations, and the city of Waterloo using a macroscale analysis for ground mounted installations. When determining the ideal site for solar panels on building rooftops, the accumulated radiation for clear sky and overcast conditions, for use at microscale level, can be measured using Light Detection and Ranging (LiDAR) data. Digital Elevation Model (DEM) data and ArcGIS software were used to create macroscale solar radiation maps used to determine optimal ground mounted PV plant position sites. A multicriteria analysis approach considered both environmental and socioeconomic factors. Moreover, this study combined microscale and macroscale analysis; the microscale was represented by rooftop installations and the macroscale involved city-scale ground installations. Monthly and annual maps of solar radiation accumulated on the roofs of buildings were thus generated in parallel with a shadow map produced from solar radiation. However, a limitation can be outlined in that no topographic features were taken into account in the slope and aspect calculations, and no suitability index was produced for the final suitability map, giving a limited understanding of the analysis [11].
Continuing our focus on site suitability, another study was conducted in Spain by Díaz, Domínguez and Prieto [12], which assessed the individual and combined potential for wind, solar and biomass energy in southern Spain. This study aimed to build up an integrated methodology using MCDA and GIS to derive a renewable energy spatial planning model. Two types of criteria were considered: restrictive criteria and evaluation criteria. Restrictive criteria were used to identify unsuitable areas, while evaluation criteria were applied to resolve the fit issue. According to the researcher, the methodology used is applicable to other regions, and in defining targets, will therefore be useful for planners, managers and investors in their spatial and energy strategies and ultimate decision making [12].
In 2020, an analysis of the suitability of a solar photovoltaic electricity production site was carried out in the south of Gondar, in the region of Amhara. The research aimed to identify a suitable location in Ethiopia for harnessing solar energy, as few researchers have explored solar energy in that area. The technique used to determine site suitability was GIS-based AHP, generating indexing of site suitability maps. In this case, the temperature was not taken into account in the evaluation criteria used for the MCDA approach, but the paper suggested the potentiality of using GIS-based AHP methods for a suitability analysis [13].
A study was conducted utilizing GIS and the Boolean-AHP model to choose a PV location in the Erbil governorate and three parameters were offered in the study, namely: economic weight, environmental weight, and equal weight. Consequently, the final model identified four groups: unsuitable, low suitability, moderately suitable and highly suitable. The criteria from which this study was launched constituted a special strength in that it relied on economic and environmental criteria, but it was more appropriate to add a GHI criterion and consider it because of its paramount importance in this field. Therefore, this research diligently sets a new standard for GHI by taking advantage of the elements and criteria to obtain better results [14].
Another research study was conducted showing a broad study approach by comparing tree-based ensemble machine learning models (RF and extra trees, ET), decision trees (DT) and support vector regression (SVR) which predicts the amount of useful hourly energy collected from solar systems. The importance of these models was compared based on generalization stability, accuracy and computational costs [19].
These previous studies played an important role in defining the general direction of this research, to take advantage of their strengths as well as working to improve and overcome their weaknesses so that the same results are not repeated and the same ideas are not reproduced, thus distinguishing this research in terms of its methodology and the results that will be reached. The above reviewed literature plays a key role in highlighting the strengths and weaknesses of using GIS techniques and suitability analysis, but gives an understanding of the framework that can be adopted in our research. Based on their limitations, this research filled the gap and chose an appropriate method of analysis to produce more detailed results by determining the best ratios for each criterion. Furthermore, this study developed a framework to justify its method and discuss the results based on:
- Ascertaining a better classification method for categorizing residential areas: RF;
- Providing a method for calculating the potential electricity consumption for each region (PVOUT);
- Creating a model that can be replicated to fit various regions, without the need to repeat the project, but providing similar data.
2. Materials and Methods
The aim here was to gather data from the selected area, Al Qassim, and develop a methodological framework to ascertain the optimal sites for solar power plants using multicriteria data analysis, considering economic, climatic and environmental criteria. Optimum photovoltaic output and weight values were considered in producing a GIS-AHP-based model for future reference in building power plants on optimum sites.
2.1. Study Area and Data Collection
The study area (Figure 1) considered in this research is the Al-Qassim region, located in the center of the Kingdom of Saudi Arabia, which is one of the thirteenth administrative regions in the Kingdom, with its capital being Buraydah. The Al-Qassim region is bordered by the Hail region in the northwest, and in the south by the Riyadh region. The western side is bordered by the Al Medina region, representing 12 main governorates. The region covers an area of about 73,000 square kilometers and represents about 3.2% of the total area of the country. According to the general census conducted in 2017, the total population in the Al-Qassim region reached 1.4 million people, representing approximately 4.4% of total population of the Kingdom of Saudi Arabia [20]. The Al-Qassim region topography consists of flat or slightly undulating lands. It is dominated by a desert climate, characterized by heat and dryness in the summer and cold and in the winter, with medium and unstable precipitation. Furthermore, it contains various landforms such as plateaus, deserts, and mountains. It is located on the Najd plateau, which consists of a group of rocky ridges, plateaus, and plains. The elevation of the entire area, except the mountain peaks, ranges from 600 m in the east to 900 m in the west, while the elevation of the mountains range from 1100 m to 1300 m [20]. The value of GHI in the Al Qassim region is very high compared to the rest of the world, shown in Figure 2, implying that there are ample opportunities to use GHI to invest in the production of a significant amount of solar energy.
Figure 1.
Al-Qassim region located in the center of Saudi Arabia.
Figure 2.
World GHI map [21].
Based on the project objectives, environmental, economic and climatic data were used in this study which is shown in Table 2. For data acquisition, multiple data sources have been used. Satellite images and Digital Elevation Models were obtained from the Earth Explorer website, whereas vector data was obtained from OpenStreetMap (power lines, roads). Solargis was used for obtaining solar irradiance data sets.
Table 2.
Thematic layer datasets used in the geospatial analysis model.
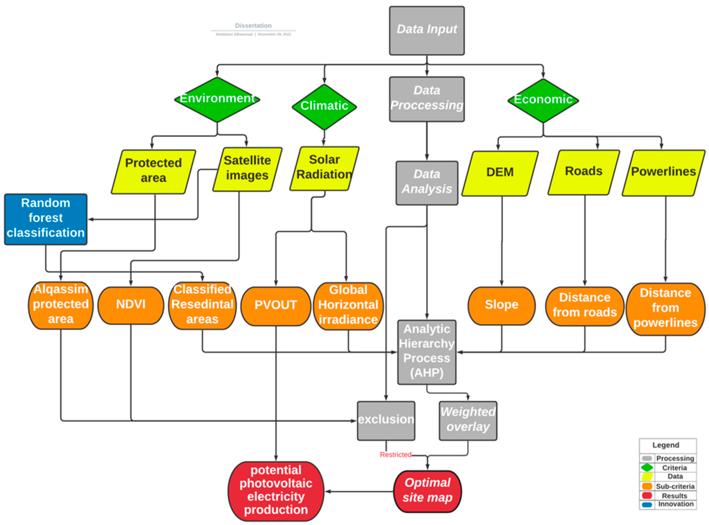
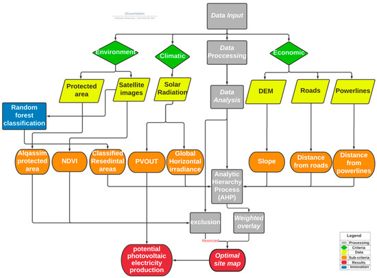
2.2. Methodological Framework
A conceptual and methodological framework (Figure 3) was created to illustrate all the analysis steps, from data input and processing to data analyzing, which led to multiple criteria analysis, and a weighted overlay, using AHP. Finally, we produced an optimal site map and PVOUT, excluding restricted areas. Firstly, the data required were collected from several open sources such as satellite images, roads data, powerlines data, solar radiation data, and DEM classified as environmental, economic and climatic criteria. The data were prepared as sub-criteria to be used in the process of data analysis, for example, to find the value of NDVI and determine the protected areas in the Al-Qassim region. The RF technique was applied to classify the residential areas on the satellite imagery. The data were used in the analysis stage to find a Raster group of sub-criteria to be used in the next process, which was a weighted overlay, for example, to reclassify the sub-criteria using the Euclidean distance for roads and powerlines in addition to residential areas. At this step, values were given to the criteria adopted in this study, according to the importance of each criterion. The values extracted from the AHP process were used as inputs to the weighted overlay process. Restricted areas such as protected areas and residential areas, were excluded. Finally, we created a map that represented suitable areas to establish solar power plants stations, classified from the most suitable to restricted areas. After obtaining the final map, we calculated the potential energy production for each class, excluding restricted areas, by obtaining an average amount of potential photovoltaic electricity production (PVOUT) for each area.
Figure 3.
Conceptual and methodological framework.
2.3. Selection Criteria
To select the optimum sites for solar energy it is necessary to determine effective spatial criteria with consideration for such things as the viability of solar power plants in the area. Expert opinions (Table 3) and previous research studies were used to extract pertinent information for this research. The criteria used in this study are categorized into three groups which are economic, environmental and climatic. The use of multicriteria data analysis in decision making can be beneficial in a variety of human infrastructure domains. It is a set of mathematical approaches and techniques that allows one to compare multiple decision-making versions and factors using a variety of criteria, some of which are conflicting [28,29]. The multicriteria analysis, which is defined as MCDA, is used to determine the best option. The strength of this research appears when a multicriteria analysis is used together with GIS and remote sensing techniques [29,30,31]. In the following paragraphs, we present a summary of the criteria used for solar plant installation site selection.
Table 3.
Experts involved in evaluating the criteria using the AHP approach.
2.3.1. Economic Criteria
The distance to roads, powerlines and the slope were the economic criteria selected for this research, for example, the accessibility to the transportation network reduces the operational costs of power plant installation. Hence, road connectivity is an important factor to reduce the cost of PV installation. Additionally, developing new power lines near an electrical station is necessary in order to reduce any potential energy waste [32].
2.3.2. Environmental Criteria
The environmental criteria selected for this study were the distances from protected areas and the data extracted from satellite images such as NDVI, because the installation of power plants needs vast areas to avoid any potentially harmful effects to the local environment and surrounding communities. Consequently, optimal solar plant site identification should take into consideration the preservation of environmental resources to reduce any possible damage to the environment [33].
2.3.3. Climatic Criteria
Climatic factors should be considered for solar plant site selection. Climatic factors include temperature, precipitation humidity, and sunshine hours, as these factors affect the radiation received. This research focused on one main criterion, namely solar irradiance, to select sites with adequate solar radiation for the power plant [33].
2.4. Data Processing and Modeling
2.4.1. Economic Factors
Proximity to Roads
This criterion was chosen to determine the best sites for the construction of solar power plants according to the distance from the roads, due to the importance of roads and accessibility in this process. Roads constitute an essential means of connection for the transportation and installation of various equipment that is used in the process of producing solar energy. However, keeping a safe distance away from roads is necessary and inevitable to avoid all the risks that may result from placing these installations on the side of roads. Returning to previous studies, there is no fixed criterion for determining the best distance from roads. The study of Noorollahi et al [34] was chosen as a reference to determine discrete distances and we left room for due diligence in this regard, with reference to more than one previous study and the similarity of the nature of the area in this study with that of the area in our research [34]. Figure 4 shows the most appropriate distance from roads as a distance of 100 m, but it is considered restricted because locating a site this close to roads may affect the solar station in terms of the possibility of passing vehicle accidents and the difficulty of security control around the perimeter of the station. Gradually preferable distances can be calculated, with a consideration to safety, but being close enough to allow ease of movement for employees and maintenance vehicles at the stations. The detailed road data for the area was calculated using the following steps in the ArcGIS Pro program to produce the result shown in Figure 4.
Figure 4.
Steps of producing the weighted overlay map for the suitability analysis.
- Clip the road data to the study area boundary.
- Create raster buffers for the roads using the Euclidian distance tool. “Euclidean distance is a way to perform distance analysis in ArcGIS Spatial Analyst. Euclidean distance functions measure the straight-line distance from each cell to the nearest source. Not only can you determine the attribution, but you can also calculate the distance and direction to the nearest source”, [35] paragraph one.
- Reclassify the Euclidian distance data results of the roads using the previous mentioned study to create the buffers.
- These results were then used later on with the weighted overlay analysis in Section 2.5.
Proximity to Powerlines
One of the problems encountered in this study was to obtain data from an official source for existing power lines, as these data are considered as not for public use. There are no established formal criteria to determine the most suitable distances. We relied on Uyan’s [36] study in this particular area, as there are similarities in his research with the nature of our study area [36]. Power line data is necessary for this study because if power lines are located too far from power stations, electricity will be lost, which must be avoided. New lines are considered uneconomic, so it is cost-effective to establish stations in close proximity to power lines. The method used to analyze these data and prepare them for the weighted overlay analysis was the same as the method used in the previous criterion, Proximity to Roads.
Slope
Slope is one of the factors that determines the location of solar power plants, as the determination is made according to the percentage of inclination, as the greater the slope, the less important the area is for establishing a station. Flat areas are more suitable for establishing a station compared to areas with steep slopes. In this study, the percentage of slopes was obtained using the digital elevation model of land for the studied area, using the slope tools in ArcGIS Pro. This tool helped to determine the slopes in each cell of the raster surfacer, as it represents a mirror that reflects the surface of the land. The lower the slope value, the flatter the terrain will be; the steeper the slope, the steeper the terrain [37].
The basic algorithm used to calculate the slope is as follows:
slope radians = ATAN (√ ([dz/dx]2 + [dz/dy]2)),
The most common algorithm to determine the slope is as follows:
slope degrees = ATAN (√ ([dz/dx]2 + [dz/dy]2)) × 57.29578,
(The value 57.29578 seen here is a shortened version of the 180/pi result) [38]. Figure 5. shows the slope value of the study area derived from DEM.
Figure 5.
Slope value of the study area derived from DEM.
2.4.2. Environmental Factors
Distance from Residential Areas
Random Forest classifier, which is tree-based, is a technique based on maximizing the margin between two different classes, thereby improving their performances. To facilitate this, RF classifier combines many decision trees in a bagging-type approach, which was proposed by Leo Breiman and Adèle Cutler in 2006 [39]. Furthermore, RF is a set of classification trees in which the values of a random vector collected separately and with the same probabilities for all trees in the forest are used to determine the value of each tree. As the number of trees in a forest grows higher, the generalization error converges to a limit. The strength of individual trees in the forest and their association determines the generalization error of a forest of trees classifier. Error rates are yielded using a random selection of features to split each node; rates compare favorably, but are more robust with respect to noise than Adaboost. The error strength and correlation are monitored by internal estimates which measure variable importance and are then used to demonstrate the effect of increasing the number of features used in splitting. These concepts can be applied to the regression [40,41]. In this above phase, the RF classifications were used to determine the residential areas in the study area. After identifying RF as a classification, a comparison was made between the RF classification and a group of other classifications to prove the accuracy of RF in identifying built-up areas compared to other classification methods. This comparison was made by performing the process of Maximum Likelihood Supervised Classification and Unsupervised Classification using the ArcGIS Pro program.
The landcover classifications of UN FAO and ESRI were also downloaded and added to the program. Moreover, the Sentinel 2 image of the area was used to compare the results of the classifications and their similarity with the nature of the land in the image. The RF classifier parameters for this study were:
- Maximum number of trees/50
- Maximum tree depth/30
- Maximum number of samples per class/100,000
Subsequently, a raster was produced that represented the built-up areas only, and no data. This process was done using Raster Calculator. After that, the Euclidean distance process was carried out to create a buffer around the built-up areas, taking into account that the cell size was 30 m to match the rest of the classifications. This process was considered acceptable according to ESRI, since areas that represent less than 30 m were not considered as residential areas in this research, and since the Euclidean distance process did not consider them residential either, and the cells were enlarged from 10 m to 30 m [42]. At this stage, the result of the Euclidean distance was reclassified according to a previous study, which was the most reasonable and most used in previous studies [36].
2.4.3. Climatic Factors
Global Horizontal Irradiance (GHI)
By way of a definition, the GHI refers to energy from solar radiation per hour per square meter. This element is considered the most important element in this study due to its importance in determining the energy that can be produced in the region [43].
GHI was calculated using the equation shown below:
where:
- DNI = Direct Normal Irradiance
- θz = zenith angle
- DHI = Diffused Horizontal Irradiance
The GHI data for the region was reclassified using the Geometric Interval classification, as the results in the region are close. Therefore, this classification was considered appropriate for distributing the results evenly over the region and finding five classes to conform to the rest of the study criteria [44].
2.5. Weighted Overlay Analysis Using AHP
This method was used to evaluate the importance of criteria in this study according to Figure 6. The figure shows the numbers based on their importance (Table 4) in a hierarchical manner, where 9 represents the maximum importance and 1 represents equal importance, and unlike 9, 1/9 represents minimal importance. For example, in Table 5, the importance of GHI compared to the slope is 9, meaning that GHI compared to the slope is highly important. Another example is the importance of the proximity to roads compared to the proximity to residential areas being 0.33 (1/9), indicating that to a medium degree, this proximity is less important than the proximity to residential areas.
Figure 6.
The sub-criteria layers and the reclassified raster of each layer.
Table 4.
Relative importance scale of AHP [4].
Table 5.
AHP matrix for determining the weight of each factor [45].
First, find the eigenvalue using Equation (4) to apply the weight which was described in Equation (5), then find the suitability areas applying to Equations (6) and (7). A, B, C, D and E in Equation (4) are sub-criteria defined in Table 5, whereas Egi is the eigenvalue of each class described by Equation (5) [1]. The process was demonstrated in Figure 6.
- PVPI = Photovoltaic potential indicator
- Wj = Weight
- j = the layer
- Xi = value of each class with respect to the j
- m = total number of parameters
- n = total number of classes
Applying all the decided weights with respect to the parameters, the weighted overlay is performed to detect the sites with the aid of ArcGIS techniques (Equation (7)).
Weighted overlay analysis is an effective method of modelling the suitability for multiple criteria-based decision-making purposes. With the use of ArcGIS in the appropriateness analysis, each raster layer is given a weight. To arrive at a suitability value, values are classed to a common suitability scale and raster layers are composited, multiplying each raster cell’s suitability value by its layer weight and totaling the values [45,46]. In this study, five factors are used to identify the solar power plants suitability using raster weighted overlay analysis and they are as follows: GHI, proximity to residential areas, proximity to roads, proximity to powerlines, slope percentage. A weighted overlay analysis applies common scale estimation to different layers to give an ultimate result as an output layer. Each feature is scaled between one and five, with the most extreme significance taking up higher weight values such as Factor (1), and it highlights classes with a negligible effect with lower weight values such as Factor (5), as being settled, or furthermore restricted for some layers. Taking these basic criteria into consideration, the basic ratios can be divided as below:
Table 6 shows the climatic criterion, which represents the GHI, is of the highest importance, followed by the economic and then the environmental criterion.
Table 6.
Criteria and Sub-criteria AHP weight.
2.6. Excluded Areas
2.6.1. Normalized Difference Vegetation Index (NDVI)
Information on changes in vegetation distribution, productivity, and dynamics through time and space, can be provided using NDVI data which allows for the assessment of the ecological effects of climatic calamities such as drought and fire, as well as the monitoring of habitat degradation and fragmentation. It also gives ecologists a perfect way of combining animal distribution, abundance, mobility, survival, and reproductive factors with vegetation [47]. It is a process that is carried out using two bands of satellite image, which are red and near infrared (NIR).
NDVI can be calculated according to the equation below:
The process of monitoring the value of the plants was carried out using a Landsat 8 image with band parameters as shown below:
- red band 1 = band 5 NIR
- green band 2 = band 3 green
- blue band 3 = blue band 2
Following that, the value of the plants in the NDVI visual was determined from 0.20 to 1 by changing the symbols to match these values, so that the raster of the NDVI had two values as follows:
- 1 = from 1 to 0.1999
- 2 = from 0.20 to 1
Thus, two is the value of the plants in the final raster. The Landsat 8 band 5 and band 4 were used to create the NDVI in the study area to illustrate the green space sites that should be avoided when choosing the optimal site for the PV plants. The green areas defined as restricted areas, were agricultural zones located in the center, north east, and west of the study area. Therefore, the southern areas, which were devoid of green, could be considered as suitable locations for installing solar power plants. Further, it is worth mentioning that the study area was part of the desert in which there are no green fields or forests. The NDVI represents only agriculture.
2.6.2. Protected Areas
Protected areas in the Al-Qassim region were registered with the UN Environment Programme World Conservation Centre. The area located southwest of the study area, around 1773 km2, is a protected area covering around a mere two percent of the study area [48].
Figure 7 shows the excluding areas from the weighted overlay map to create the suitability map.
Figure 7.
Excluding areas from the weighted overlay map to create the suitability map.
2.7. Project Analysis Model
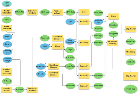
This model represents the core of this research, as it was built according to scientific controls and standards to obtain a final consistent result with the objectives that were outlined for this study (Figure 8). It includes the following criteria: roads, powerlines, satellite images of the classification process, training areas for the classification process, a red band for satellite images, a NIR band for satellite images, GHI, protected areas, DEM to find the slopes, and study area boundaries. These parameters must be provided to obtain the desired result from this model. This model can be used to represent the most appropriate areas for establishing solar power plants for other areas. The Framework is available online for free access (see Supplementary Materials).
Figure 8.
Project model and the parameters of the model using ArcGIS Pro Model builder.
3. Results
The purposes of this study were to develop a GIS-AHP-based model to perform spatial analysis to locate suitable sites for solar energy projects and to find optimal sites for solar power plant establishment, starting from the most suitable to restricted sites. In addition, another purpose was formed, to calculate the amount of the PVOUT for each suitability evaluated area. To achieve these purposes, we relied on three basic criteria: economic, environmental and climatic. All these criteria were overlaid by taking their weight values into consideration. These weight values were calculated using the MCDA-AHP technique.
3.1. The Suitability Maps
Figure 9 and Figure 10 indicate the spatial distribution of suitable places for the establishment of solar power plants in the Al-Qassim region, where we distinguished, using the map, between five levels according to the degree of suitability (most suitable, suitable, moderately suitable, unsuitable, restricted). These levels appear on the map differently in terms of their presence in the territory, as we find that the most suitable areas are concentrated in a very limited space, such as in the southwest of the studied area. Likewise, suitable areas are found predominantly in the south and southwest, in addition to scattered places in the middle of the studied area. As for the medium suitability areas, we find them appearing all over the map as a whole. While unsuitable areas are concentrated in the northern section of the map, the restricted areas prevail in the middle section of the studied area, in addition to some scattered areas in the west and southwest. This is mainly because they represent vegetation and protected areas in which this type of project cannot be established.
Figure 9.
The optimal site map for the Al-Qassim region using multicriteria decision making and AHP evaluation.
Figure 10.
The most suitable areas as a part of the study area.
The geographical distribution of sections according to suitability levels relies highly on GHI. GHI, recorded the highest suitability in the southeast areas, while the northern section recorded lower GHI values compared to the south, except for the excluded areas. In general, it can be said that the value of GHI in this region is very high compared to the rest of the world, shown in Figure 10, implying that there are ample opportunities to use GHI to invest in the production of a significant amount of solar energy. In short, it is clear that the distribution of the most suitable places to establish solar power plants is highly specific, taking into account the optimal ranking of all criteria. This shows the validity of our results, which align with previous studies which all show micro ‘most suitable’ areas. According to the above, these results are based on valid scientific foundations [49,50].
Table 7 shows the distribution of the levels of suitability in the Al-Qassim region, where we find that zones vary in levels of suitability according to various factors. Excluding the restricted sections, the rest of the sections are suitable for establishing solar power plant stations, according to the priority given by this study. Thus, approximately 75% of the studied areas are compatible as sites for power plant establishment. These sections differ in terms of their area, as the most suitable sections represent a mere 0.16% and the suitable sections represent 17.37%, while the moderate areas represent 46.42%, and the sections that are unsuitable for establishing solar power plants represent 10.17% of the study area.
Table 7.
The suitability ranked zones, their areas and area percentages.
As for the restricted areas, which represent about 25%, it is not possible to set up solar energy plants due to several natural and human factors previously mentioned (i.e., protected and residential areas). Decision makers should take this study into consideration and decide to establish a station in the most suitable area, which is about 0.16%; this study then confirms that the most suitable area is the most appropriate site in terms of all the environmental, economic and climatic criteria.
3.2. Potential Photovoltaic Electricity Production
PVOUT is the output of algorithms and data that are used by (SolarGIS) to ascertain the potential energy production of solar energy systems from the highest value of solar radiation. The main datasets used to calculate the PVOUT provide data on the Global Tilted Irradiance (GTI) and air temperature. These datasets are the output of annual calculations from 1999 to 2018 [51]. Figure 11 shows the potential solar energy production in each section. The table shows that the most suitable areas can produce an average of 1905 PVOUT Kwh/Kwp, and in the suitable areas, it can produce 1884 Kwh/Kwp. Moreover, the graph shows that the amount of potential energy production for each area gradually decreases with the decreasing suitability of the area. Restricted areas were excluded from the calculation of potential solar energy production because these areas are not recommended for the establishment of stations. So, it is not appropriate to show potential production results for them.
Figure 11.
The average production of energy in each suitability area.
4. Discussion and Conclusions
The use of GIS in spatial analysis based on AHP proved, in this and previous studies, to be positive in determining the optimal sites for solar power plants. The study shows facts that confirm economic, environmental and climatic benefits. Furthermore, the results clearly confirm that this research closely aligns with previous research, in providing the most correct and effective results for optimal solar power plant site establishment. This study started with the hypothesis that the Al-Qassim region has natural qualifications and characteristics that can be exploited in producing clean and renewable solar energy by building solar power plants there.
Through this study, we found that this hypothesis was supported, as the results have confirmed the hypothesis. In addition, a map was created for the optimal areas that were compatible with the construction of solar power plants, which would help decision makers and planners to decide the ideal sites and areas for their solar projects in the near future. This map and the resultant dataset will help to avoid inappropriate establishment of stations in sites that may result in material and environmental losses. On the other hand, the effectiveness and validity of this study was verified, as potential energy production in each classified area was determined. It was shown that the most suitable areas produced the highest value of potential energy production. All these results were reached after following a highly directed methodology. Datasets were collected and analyzed and appropriate criteria, economic, environmental and climatic, were set, in searching for a solution to the energy problem and to answer the original hypothesis put forward.
Previous studies have been used as references in order to benefit from the efforts of their authors and we have tried to develop some elements from them, such as RF, to achieve a more accurate methodological result [5,9,12,13]. PVOUT has been added to the study results, thus the outcome that has been achieved is a more detailed result. It is particularly beneficial to have free and open sources of data collection. However, it is important that these sources are controlled and revised to suit the stated objectives of this study. In aiming to overcome specific shortcomings that may have formed weaknesses in a previous study, our development of RF and GHI constituted strengths in this research and subsequently provided credible results. The model produced in this study will assist future researchers and reduce time in practical terms.
In this research, a spatial framework was developed to conduct a geospatial analysis of solar energy in the Al-Qassim region based on five criteria, namely: distance from roads, distance from powerlines, distance from residential areas, slopes and GHI. The principal aim of the research was to determine the most suitable sites for building solar power plants in Al-Qassim. In addition, we calculated the potential energy that might be produced by each suitable area. The study also implemented a model based on spatial analysis to find suitable sites for solar energy power plants in general.
The results indicated that the most suitable and suitable areas to establish solar power plants were in the south and southwest of the region, covering about 17.53% of the studied area. The moderately suitable areas and the restricted areas represent about 46.42% and 25.88%, respectively. It was also confirmed that the unsuitable areas represented about 10.17% of the studied area, and they were mainly concentrated in the northern section. In addition, PVOUT values were also considered according to the suitability of areas. Restricted areas were not considered since they are inappropriate. Moreover, a model was created using ArcGIS Pro, which can be adapted by other researchers to produce required solar energy targets in different regions using similar criteria and a similar workflow as we used in this research.
Although this study contributes to the research community with an efficient methodological framework, and the results have demonstrated new findings on the most suitable areas for solar energy according to the study area, the research has some areas in which it can improve in the future. One of the limitations in this paper is the variation of the data sources. Datasets were obtained at different times and the resolutions are inconsistent. For example, resolutions varied for each criterion from 10 to 30 m and the times ranged from 2018 to 2021. In the future, to improve the model accuracy, updated consistent datasets can be used where times and spatial resolutions are consistent. In the future, updated consistent datasets can be used to improve the model accuracy. In addition, social factors can be added to the model, such as population and energy consumption in the study area, which are currently unavailable.
Looking into the future, Saudi Arabia, within their 2030 Vision has developed several strategies to promote the seventeen goals of sustainable development (SDGs), the implications of which will impact many areas, foremost: the availability and sustainable management of water and sanitation for all, access to affordable and reliable sustainable energy for all, safe sustainable human settlements and cities with affordable housing for all, sustainable consumption and production patterns, the protection and restoration of land ecosystems, combatting desertification and halting land degradation and loss of biodiversity, and a strengthening of global partnerships for sustainable development. The strategies developed will also have implications for reducing poverty, increasing life expectancy and reducing infant mortality, increasing literacy by ensuring quality free education for both girls and boys, and achieving food security. In the recognition that social, environmental and economic dimensions are all inherent in and interlinked with the concept of sustainability, the challenges will be to align all programs and strategies with sustainable development goals.
Supplementary Materials
The Framework is available online at https://github.com/s3763447/Optimal-solar-plants-site-identification-.git (accessed on 20 October 2021). The project model and parameters of the model using ArcGIS Pro Model builder.
Author Contributions
Introduction, results interpretation, discussion, contributions to the data analysis, A.A.; resources, conceptualization, methods, reviewing and editing, supervision, Q.S.; reviewing and editing, supervision, Y.T. All authors have read and agreed to the published version of the manuscript.
Funding
This research received no external funding.
Institutional Review Board Statement
Not applicable.
Informed Consent Statement
Not applicable.
Conflicts of Interest
The authors declare no conflict of interest.
References
- Al Garni, H.Z.; Awasthi, A. Solar PV power plant site selection using a GIS-AHP based approach with application in Saudi Arabia. Appl. Energy 2017, 206, 1225–1240. [Google Scholar] [CrossRef]
- United Nations Saudi Arabia. Sustainable Development Goal. Available online: https://saudiarabia.un.org/en/sdgs/7 (accessed on 19 October 2021).
- Alghamdi, A.S. Potential for Rooftop-Mounted PV Power Generation to Meet Domestic Electrical Demand in Saudi Arabia: Case Study of a Villa in Jeddah. Energies 2019, 12, 4411. [Google Scholar] [CrossRef] [Green Version]
- US Energy Information Administration. Country Analysis Brief: Saudi Arabia. Available online: https://www.eia.gov/international/content/analysis/countries_long/Saudi_Arabia/saudi_arabia.pdf (accessed on 24 October 2021).
- Saudi Arabia Government. Saudi Vision 2030. Available online: https://vision2030.gov.sa/en/node/87 (accessed on 27 October 2021).
- BP. BP Statistical Review of World Energy 2019, 68th ed.; BPX Energy: Denver, CO, USA, 2019; Available online: https://www.bp.com/content/dam/bp/business-sites/en/global/corporate/pdfs/energy-economics/statistical-review/bp-stats-review-2019-full-report.pdf (accessed on 27 October 2021).
- Elshurafa, A.M.; Muhsen, A.R. The Upper Limit of Distributed Solar PV Capacity in Riyadh: A GIS-Assisted Study. Sustainability 2019, 11, 4301. [Google Scholar] [CrossRef] [Green Version]
- Asif, M.; Hassanain, M.A.; Nahiduzzaman, K.M.; Sawalha, H. Techno-economic assessment of application of solar PV in building sector: A case study from Saudi Arabia. Smart Sustain. Built Environ. 2019, 8, 34–52. [Google Scholar] [CrossRef]
- Khan, G.; Rathi, S. Optimal site selection for solar PV power plant in an Indian state using geographical information system (GIS). Int. J. Emerg. Eng. Res. Technol. 2014, 2, 260–266. [Google Scholar]
- Joseph, J.I.; Umoren, A.M.; Markson, I. Development of optimal site selection method for large scale solar photovoltaic power plant. Math. Softw. Eng. 2016, 2, 66–75. [Google Scholar]
- Li, D. Using GIS and Remote Sensing Techniques for Solar Panel Installation Site Selection. Master’s Thesis, University of Waterloo, Waterloo, ON, Canada, 2013. Available online: http://hdl.handle.net/10012/7960 (accessed on 10 August 2021).
- Díaz, C.; Domínguez, B.; Prieto, C. Integrating MCDA and GIS for renewable energy spatial models: Assessing the individual and combined potential for wind, solar and biomass energy in Southern Spain. Clean Technol. Environ. Policy 2019, 21, 1855–1869. [Google Scholar] [CrossRef]
- Nebey, A.H.; Taye, B.Z.; Workineh, T.G. Site Suitability Analysis of Solar PV Power Generation in South Gondar, Amhara Region. J. Energy 2020, 2020, 15. [Google Scholar] [CrossRef]
- Ibrahim, G.R.F.; Hamid, A.A.; Darwesh, U.M.; Rasul, A. A GIS-based Boolean logic-analytical hierarchy process for solar power plant (case study: Erbil Governorate—Iraq). Environ. Dev. Sustain. 2021, 23, 6066–6083. [Google Scholar] [CrossRef]
- Teofilo, A.; Radosevic, N.; Tao, Y.; Iringan, J.; Liu, C. Investigating potential rooftop solar energy generated by Leased Federal Airports in Australia: Framework and implications. J. Build. Eng. 2021, 41, 102390. [Google Scholar] [CrossRef]
- Radosevic, N.; Duckham, M.; Liu, G.J.; Sun, Q. Solar radiation modeling with KNIME and Solar Analyst: Increasing environmental model reproducibility using scientific workflows. Environ. Model. Softw. 2020, 132, 104780. [Google Scholar] [CrossRef]
- Abd, M.H. Optimal location for solar cells by using remote sensing and GIS techniques, within Najaf city—Iraq as a case study. Sci. Int. 2018, 30, 587–596. [Google Scholar]
- Sun, Y.W.; Hof, A.; Wang, R.; Liu, J.; Lin, Y.J.; Yang, D.W. GIS-based approach for potential analysis of solar PV generation at the regional scale: A case study of Fujian Province. Energy Policy 2013, 58, 248–259. [Google Scholar] [CrossRef]
- Ahmad, M.W.; Reynolds, J.; Rezgui, Y. Predictive modelling for solar thermal energy systems: A comparison of support vector regression, random forest, extra trees and regression trees. J. Clean. Prod. 2018, 203, 810–821. [Google Scholar] [CrossRef]
- Aldagheiri, M.I. Accessibility Analysis of Roads Network in Al-Qassim Region. J. Arab. Hum. Sci. 2014, 8, 1–25. [Google Scholar]
- Solargis. Global Solar Atlas 2.0. 2020. Available online: https://globalsolaratlas.info/download/world (accessed on 15 July 2021).
- King Saud University. Al Qassim Roads, Vector. Available online: https://fac.ksu.edu.sa/falmutlaq/page/226516 (accessed on 3 March 2021).
- Open Street Map. Alqassim Power Lines, Vector. Available online: https://www.openstreetmap.org/#map=6/24.965/42.710 (accessed on 10 March 2021).
- U.S. Geological Survey. Digital Elevation Model, Raster. Available online: https://www.usgs.gov/faqs/what-digital-elevation-model-dem/ (accessed on 10 March 2021).
- Protected Planet. Protected Areas, Vector. Available online: https://www.protectedplanet.net/country/SAU (accessed on 18 March 2021).
- U.S. Geological Survey. The European Space Agency’s Multispectral Instrument on the Sentinel-2, 2017, Raster, USGS EROS Archive. Available online: https://earthexplorer.usgs.gov/ (accessed on 1 March 2021).
- Solargis; World Bank Group. Solar Resource GIS Data of Saudi Arabia, Raster. Available online: https://solargis.com/maps-and-gis-data/download/saudi-arabia (accessed on 5 March 2021).
- Hejmanowska, B.; Hnat, E. Multi-factoral evaluation of residential area locations: Case study of Podegrodzie local authority. Arch. Photogramm. Cartogr. Remote Sens. 2009, 20, 109–121. [Google Scholar]
- Janke, J.R. Multicriteria GIS modeling of wind and solar farms in Colorado. Renew. Energy 2010, 35, 2228–2234. [Google Scholar] [CrossRef]
- Hott, R.; Santini, R.; Brownson, J. GIS-based Spatial Analysis for Large-scale Solar Power and Transmission Line issues: Case Study of Wyoming, US. In Proceedings of the 41st American Solar Energy Society Meeting, Denver, CO, USA, 13–17 May 2012; pp. 1–6. [Google Scholar]
- Tahri, M.; Hakdaoui, M.; Maanan, M. The evaluation of solar farm locations applying Geographic Information System and Multi-Criteria Decision-Making methods: Case study in southern Morocco. Renew. Sustain. Energy Rev. 2015, 51, 1354–1362. [Google Scholar] [CrossRef]
- Ruiz, H.; Sunarso, A.; Ibrahim-Bathis, K.; Murti, S.; Budiarto, I. GIS-AHP Multi Criteria Decision Analysis for the optimal location of solar energy plants at Indonesia. Energy Rep. 2020, 6, 3249–3263. [Google Scholar] [CrossRef]
- Yousefi, H.; Hafeznia, H.; Yousefi-Sahzabi, A. Spatial site selection for solar power plants using a gis-based boolean-fuzzy logic model: A case study of Markazi Province, Iran. Energies 2018, 11, 1648. [Google Scholar] [CrossRef] [Green Version]
- Noorollahi, E.; Fadai, D.; Akbarpour Shirazi, M.; Ghodsipour, S.H. Land suitability analysis for solar farms exploitation using GIS and fuzzy analytic hierarchy process (FAHP)—A case study of Iran. Energies 2016, 9, 643. [Google Scholar] [CrossRef] [Green Version]
- Environmental Systems Research Institute (ESRI) UK & Ireland. Distance Analysis. Available online: https://www.esriuk.com/software/arcgis/extensions/spatialanalyst/key-features/distance (accessed on 5 October 2021).
- Uyan, M. GIS-based solar farms site selection using analytic hierarchy process (AHP) in Karapinar region, Konya/Turkey. Renew. Sustain. Energy Rev. 2013, 28, 11–17. [Google Scholar] [CrossRef]
- Rodríguez, J.L.G.; Suárez, M.C.G. Comparison of Mathematical Algorithms for Determining the Slope Angle in Gis Environment aplicación de algoritmos matemáticos en la determinación de la inclinación de pendiente en un entorno sig. AquaLAC 2010, 2, 78–82. [Google Scholar]
- Environmental Systems Research Institute (ESRI). How Slope Works. Available online: https://pro.arcgis.com/en/pro-app/latest/tool-reference/3d-analyst/how-slope-works.htm (accessed on 5 October 2021).
- Breiman, L. Random Forests; University of California, Statistics Department: Berkeley, CA, USA, 2001; Volume 94720. [Google Scholar]
- Freund, Y.; Schapire, R. Machine Learning. In Proceedings of the ICML’96: Proceedings of the Thirteenth International Conference on International Conference on Machine Learning, Bari, Italy, 3–6 July 1996; pp. 148–156. [Google Scholar]
- Breiman, L. Random forests. Mach. Learn. 2001, 45, 5–32. [Google Scholar] [CrossRef] [Green Version]
- Environmental Systems Research Institute (ESRI). Euclidean Distance. Available online: https://desktop.arcgis.com/en/arcmap/10.3/tools/spatial-analyst-toolbox/euclidean-distance.htm (accessed on 5 October 2021).
- Padovan, A.; del Col, D.; Sabatelli, V.; Marano, D. DNI estimation procedures for the assessment of solar radiation availability in concentrating systems. Energy Procedia 2014, 57, 1140–1149. [Google Scholar] [CrossRef]
- Frye, C. About the Geometrical Interval Classification Method; Environmental Systems Research Institute (ESRI): Redlands, CA, USA, 2017; Available online: https://www.esri.com/arcgis-blog/products/product/mapping/about-the-geometrical-interval-classification-method/ (accessed on 5 October 2021).
- Saaty, T.L. L. Highlights and critical points in the theory and application of the analytic hierarchy process. Eur. J. Oper. Res. 1994, 74, 426–447. [Google Scholar] [CrossRef]
- Environmental Systems Research Institute (ESRI). Understanding Weighted Overlay 2014. Available online: https://www.esri.com/about/newsroom/wp-content/uploads/2019/05/understanding-weighted-overlay.pdf (accessed on 5 October 2021).
- Pettorelli, N. The Normalized Difference Vegetation Index, 1st ed.; Oxford University Press: New York, NY, USA, 2013. [Google Scholar]
- Protected Planet. UNEP-WCMC 2021, Protected Area Profile for Saudi Arabia from the World Database of Protected Areas. Available online: https://www.protectedplanet.net/en (accessed on 22 October 2021).
- Charabi, Y.; Gastli, A. PV site suitability analysis using GIS-based spatial fuzzy multi-criteria evaluation. Renew. Energy 2011, 36, 2554–2561. [Google Scholar] [CrossRef]
- Yushchenko, A.; de Bono, A.; Chatenoux, B.; Patel, M.K.; Ray, N. GIS-based assessment of photovoltaic (PV) and concentrated solar power (CSP) generation potential in West Africa. Renew. Sustain. Energy Rev. 2018, 81, 2088–2103. [Google Scholar] [CrossRef]
- Solargis. Longterm Yearly Average of Potential Photovoltaic Electricity Production2021, Global Solar Atlas 2.0, Saudi Arabia. Available online: https://globalsolaratlas.info/global-pv-potential-study (accessed on 20 March 2021).
Publisher’s Note: MDPI stays neutral with regard to jurisdictional claims in published maps and institutional affiliations. |
© 2022 by the authors. Licensee MDPI, Basel, Switzerland. This article is an open access article distributed under the terms and conditions of the Creative Commons Attribution (CC BY) license (https://creativecommons.org/licenses/by/4.0/).










