Co-Digestion of Rice Straw with Cow Manure in an Innovative Temperature Phased Anaerobic Digestion Technology: Performance Evaluation and Trace Elements
Abstract
1. Introduction
2. Materials and Methods
2.1. Substrates
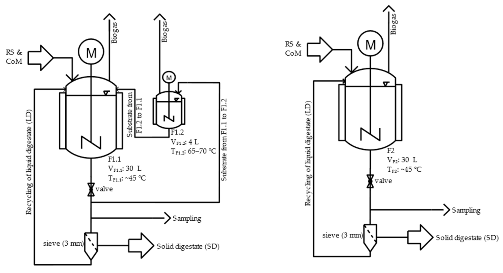
2.2. Experimental Setup
2.3. Experimental Design and Operation
2.4. Sampling Plan
2.5. Analytical Methods
2.6. Calculation of the Theoretical Methane Potential
2.7. Key Performance Indicators
2.8. Statistical Analysis
3. Results
3.1. Performance Evaluation of the Digesters F1 and F2
3.2. pH in F1 and F2
3.3. FOS/TAC in F1 and F2
3.4. NH4+ in F1 and F2
3.5. Trace Elements over Time in F1 and F2
3.6. Status of Trace Elements
4. Discussion
4.1. Substrate and Estimation of Its Theoretical Methane Potential
4.2. Advantages of F1 over F2
4.3. Analysis of the Stability of the AD Process
4.4. Effects of Trace Elements on the AD Process
4.5. Comparison of Available Trace Elements with Recommended Values
5. Conclusions
Author Contributions
Funding
Institutional Review Board Statement
Informed Consent Statement
Acknowledgments
Conflicts of Interest
Abbreviations
| AD | Anaerobic digestion |
| ADE | Anaerobic digestion efficiency |
| BDL | Below detection limit |
| CoM | Cow manure |
| CSTR | Continuously stirred tank reactors |
| FOS/TAC | Ratio Flüchtige Organische Säuren/Totales Anorganisches Carbonat |
| ICP-OES | Inductively coupled plasma-optical emission spectroscopy |
| KPI | Key performance indicators |
| LD | Liquid digestate |
| OLR | Organic loading rate (OLR) |
| RS | Rice straw |
| SD | Solid digestate |
| SMY | Specific methane yield |
| TEs | Trace elements |
| TMP | Theoretical methane potential |
| TPAD | Temperature-phased anaerobic digestion |
| TS | Total solids |
| UMT | Ultrasound-mesophilic-thermophilic |
| VFAs | Volatile fatty acids |
| VMPR | Volumetric methane production rate |
| VS | Volatile solids |
| XA | Crude ash |
| XF | Crude fiber |
| XL | Crude fat |
| XP | Crude protein |
| XX | Nitrogen-free extracts |
References
- FAOSTAT. Global Rice Production by Year. Food and Agriculture of the United Nations. Available online: http://faostat.fao.org (accessed on 19 March 2019).
- Sattar, A.; Arslan, C.; Ji, C.; Sattar, S.; Umair, M.; Zia Bakht, M. Quantification of temperature effect on batch production of bio-hydrogen from rice crop wastes in an anaerobic bio reactor. Int. J. Hydrog. Energy 2016, 41, 11050–11061. [Google Scholar] [CrossRef]
- Gadde, B.; Bonnet, S.; Menke, C.; Garivait, S. Air pollutant emissions from rice straw open field burning in India, Thailand and the Philippines. Environ. Pollut. 2009, 157, 1554–1558. [Google Scholar] [CrossRef]
- Glissmann, K.; Conrad, R. Fermentation pattern of methanogenic degradation of rice straw in anoxic paddy soil. FEMS Microbiol. Ecol. 2000, 31, 117–126. [Google Scholar] [CrossRef]
- Mussoline, W.; Esposito, G.; Lens, P.; Spagni, A.; Giordano, A. Enhanced methane production from rice straw co-digested with anaerobic sludge from pulp and paper mill treatment process. Bioresour. Technol. 2013, 148, 135–143. [Google Scholar] [CrossRef]
- Li, H.; Tan, F.; Ke, L.; Xia, D.; Wang, Y.; He, N.; Zheng, Y.; Li, Q. Mass balances and distributions of C, N, and P in the anaerobic digestion of different substrates and relationships between products and substrates. Chem. Eng. J. 2016, 287, 329–336. [Google Scholar] [CrossRef]
- Baserga, U. Landwirtschaftliche CO-Vergarungs-Biogasanlagen Biogas aus organischen Reststoffen und Energiegras. Forsch. Für Agrarwirtsch. Und Landtech. 1998, 1998, 1–11. [Google Scholar]
- Larsen, O.C.; Spahr, M.; Hoang, T.Q.T.; Fechter, L.; Rotter, V.S.; Fritze, A.; Linden, J. BioRist—Entwicklung und Integration eines innovativen Verfahrens zur Biogasherstellung aus Reisstroh in regionale Wertschöpfungsketten im ländlichen Raum in Südostasien unter Berücksichtigung nachhaltiger Entwicklung und Klimaschutz—Beispiel Vietnam; Technische Informationsbibliothek (TIB) Hannover: Hannover, Germany, 2019; Available online: http://live.icolor.vn/benvung/wp-content/uploads/2020/11/BioRist_2019_Final-report_GER.pdf (accessed on 29 April 2021).
- Mussoline, W.; Esposito, G.; Lens, P.; Garuti, G.; Giordano, A. Design considerations for a farm-scale biogas plant based on pilot-scale anaerobic digesters loaded with rice straw and piggery wastewater. Biomass Bioenergy 2012, 46, 469–478. [Google Scholar] [CrossRef]
- Lianhua, L.; Dong, L.; Yongming, S.; Longlong, M.; Zhenhong, Y.; Xiaoying, K. Effect of temperature and solid concentration on anaerobic digestion of rice straw in South China. Int. J. Hydrog. Energy 2010, 35, 7261–7266. [Google Scholar] [CrossRef]
- Contreras, L.M.; Schelle, H.; Sebrango, C.R.; Pereda, I. Methane potential and biodegradability of rice straw, rice husk and rice residues from the drying process. Water Sci. Technol. 2012, 65, 1142–1149. [Google Scholar] [CrossRef]
- Yu, Q.; Tian, Z.; Liu, J.; Zhou, J.; Yan, Z.; Yong, X.; Jia, H.; Wu, X.; Wei, P. Biogas Production and Microbial Community Dynamics during the Anaerobic Digestion of Rice Straw at 39–50 °C: A Pilot Study. Energy Fuels 2018, 32, 5157–5163. [Google Scholar] [CrossRef]
- Zhang, R.; Zhang, Z. Biogasification of rice straw with an anaerobic-phased solids digester system. Bioresour. Technol. 1999, 68, 235–245. [Google Scholar] [CrossRef]
- Ghosh, A.; Bhattacharyya, B.C. Biomethanation of white rotted and brown rotted rice straw. Bioprocess Eng. 1999, 20, 297–302. [Google Scholar] [CrossRef]
- He, Y.; Pang, Y.; Liu, Y.; Li, X.; Wang, K. Physicochemical Characterization of Rice Straw Pretreated with Sodium Hydroxide in the Solid State for Enhancing Biogas Production. Energy Fuels 2008, 22, 2775–2781. [Google Scholar] [CrossRef]
- Zhao, R.; Zhang, Z.; Zhang, R.; Li, M.; Lei, Z.; Utsumi, M.; Sugiura, N. Methane production from rice straw pretreated by a mixture of acetic-propionic acid. Bioresour. Technol. 2010, 101, 990–994. [Google Scholar] [CrossRef] [PubMed]
- Muhayodin, F.; Fritze, A.; Rotter, V.S. A Review on the Fate of Nutrients and Enhancement of Energy Recovery from Rice Straw through Anaerobic Digestion. Appl. Sci. 2020, 10, 2047. [Google Scholar] [CrossRef]
- CERT-Technical University of Berlin, Chair of Circular Economy and Recycling Technology. BioRist Project: Joint research Project for an Innovative Process Technology for Biogas Production from Rice Straw. Available online: http://www.biorist.tu-berlin.de (accessed on 10 March 2020).
- Sathish, S.; Chandrasekaran, M.; Parthiban, A. Effect of co-digestion agricultural-industrial residues: Various slurry temperatures. Int. J. Ambient Energy 2018, 39, 694–697. [Google Scholar] [CrossRef]
- Gavala, H.N.; Yenal, U.; Skiadas, I.V.; Westermann, P.; Ahring, B.K. Mesophilic and thermophilic anaerobic digestion of primary and secondary sludge. Effect of pre-treatment at elevated temperature. Water Res. 2003, 37, 4561–4572. [Google Scholar] [CrossRef]
- Appels, L.; Baeyens, J.; Degrève, J.; Dewil, R. Principles and potential of the anaerobic digestion of waste-activated sludge. Prog. Energy Combust. Sci. 2008, 34, 755–781. [Google Scholar] [CrossRef]
- Ge, H.; Jensen, P.D.; Batstone, D.J. Pre-treatment mechanisms during thermophilic-mesophilic temperature phased anaerobic digestion of primary sludge. Water Res. 2010, 44, 123–130. [Google Scholar] [CrossRef]
- Gianico, A.; Braguglia, C.M.; Gallipoli, A.; Mininni, G. Innovative two-stage mesophilic/thermophilic anaerobic degradation of sonicated sludge: Performances and energy balance. Environ. Sci. Pollut. Res. Int. 2015, 22, 7248–7256. [Google Scholar] [CrossRef]
- Han, Y.; Sung, S.; Dague, R.R. Temperature-phased anaerobic digestion of wastewater sludges. Water Sci. Technol. 1997, 36, 367–374. [Google Scholar] [CrossRef]
- Watts, S.; Hamilton, G.; Keller, J. Two-stage thermophilic-mesophilic anaerobic digestion of waste activated sludge from a biological nutrient removal plant. Water Sci. Technol. 2006, 53, 149–157. [Google Scholar] [CrossRef]
- Li, D.; Liu, S.; Mi, L.; Li, Z.; Yuan, Y.; Yan, Z.; Liu, X. Effects of feedstock ratio and organic loading rate on the anaerobic mesophilic co-digestion of rice straw and cow manure. Bioresour. Technol. 2015, 189, 319–326. [Google Scholar] [CrossRef] [PubMed]
- Li, D.; Liu, S.; Mi, L.; Li, Z.; Yuan, Y.; Yan, Z.; Liu, X. Effects of feedstock ratio and organic loading rate on the anaerobic mesophilic co-digestion of rice straw and pig manure. Bioresour. Technol. 2015, 187, 120–127. [Google Scholar] [CrossRef]
- Mei, Z.; Liu, X.; Huang, X.; Li, D.; Yan, Z.; Yuan, Y.; Huang, Y. Anaerobic Mesophilic Codigestion of Rice Straw and Chicken Manure: Effects of Organic Loading Rate on Process Stability and Performance. Appl. Biochem. Biotechnol. 2016, 179, 846–862. [Google Scholar] [CrossRef] [PubMed]
- Xu, R.; Zhang, K.; Liu, P.; Khan, A.; Xiong, J.; Tian, F.; Li, X. A critical review on the interaction of substrate nutrient balance and microbial community structure and function in anaerobic co-digestion. Bioresour. Technol. 2018, 247, 1119–1127. [Google Scholar] [CrossRef]
- Rabii, A.; Aldin, S.; Dahman, Y.; Elbeshbishy, E. A Review on Anaerobic Co-Digestion with a Focus on the Microbial Populations and the Effect of Multi-Stage Digester Configuration. Energies 2019, 12, 1106. [Google Scholar] [CrossRef]
- Demirel, B.; Scherer, P. Trace element requirements of agricultural biogas digesters during biological conversion of renewable biomass to methane. Biomass Bioenergy 2011, 35, 992–998. [Google Scholar] [CrossRef]
- Sahm, H. Biologie der Methan-Bildung (Biology of Methane Formation). Chem. Ing. Tech. 1981, 53, 854–863. [Google Scholar] [CrossRef]
- Takashima, M.; Speece, R.E.; Parkin, G.F. Mineral requirements for methane fermentation. Crit. Rev. Environ. Control 1990, 19, 465–479. [Google Scholar] [CrossRef]
- Mudrack, K.; Kunst, S. Biologie der Abwasserreinigung, 5th ed.; Spektrum Akademischer Verlag: Heidelberg/Berlin, Germany, 2003. [Google Scholar]
- Kloss, R. Planung von Biogasanlagen Nach Technischwirtschaftlichen Kriterien; R. Oldenbourg Verlag: München, Austria, 1986. [Google Scholar]
- Chen, Y.; Cheng, J.J.; Creamer, K.S. Inhibition of anaerobic digestion process: A review. Bioresour. Technol. 2008, 99, 4044–4064. [Google Scholar] [CrossRef]
- Mancini, G.; Papirio, S.; Riccardelli, G.; Lens, P.N.L.; Esposito, G. Trace elements dosing and alkaline pretreatment in the anaerobic digestion of rice straw. Bioresour. Technol. 2018, 247, 897–903. [Google Scholar] [CrossRef] [PubMed]
- Cai, Y.; Zhao, X.; Zhao, Y.; Wang, H.; Yuan, X.; Zhu, W.; Cui, Z.; Wang, X. Optimization of Fe2+ supplement in anaerobic digestion accounting for the Fe-bioavailability. Bioresour. Technol. 2018, 250, 163–170. [Google Scholar] [CrossRef] [PubMed]
- Verband Deutscher Landwirtschaftlicher Untersuchungs- und Forschungsanstalten. 125 Jahre Verband Deutscher Landwirtschaftlicher Untersuchungs- und Forschungsanstalten e.V: Eine Dokumentation; VDLUFA-Verl.: Darmstadt, Germany, 2013; ISBN 9783941273146. [Google Scholar]
- Siwek, H.; Włodarczyk, M.; Możdżer, E.; Bury, M.; Kitczak, T. Chemical Composition and Biogas Formation potential of Sida hermaphrodita and Silphium perfoliatum. Appl. Sci. 2019, 9, 4016. [Google Scholar] [CrossRef]
- Lossie, U.; Pütz, P. Targeted Control of Biogas Plants with the Help of FOS/TAC. Practice Report. Hach-Lange. Available online: http://it.hach.com (accessed on 1 April 2020).
- VDI-Gesellschaft Energietechhnik. Vergärung Organischer Stoffe (Fermentation of Organic Materials) VDI-Richtlinie 4630; VDI-Handbuch Energietechnik: Düsseldorf, Germany, 2006. [Google Scholar]
- Flachowsky, G. Stroh als Futtermittel: Ergebnisse und Erfahrungen bei der Strohaufbereitung und Beim Einsatz von Unterschiedlich Behandeltem Stroh als Futtermittel; VEB: Berlin, Germany, 1987. [Google Scholar]
- Buswell, A.M.; Mueller, H.F. Mechanism of methane fermentation. Ind. Eng. Chem. 1952, 44, 550–552. [Google Scholar] [CrossRef]
- Zeb, I.; Ma, J.; Frear, C.; Zhao, Q.; Ndegwa, P.; Yao, Y.; Kafle, G.K. Recycling separated liquid-effluent to dilute feedstock in anaerobic digestion of dairy manure. Energy 2017, 119, 1144–1151. [Google Scholar] [CrossRef]
- Amon, T.; Amon, B.; Kryvoruchko, V.; Machmüller, A.; Hopfner-Sixt, K.; Bodiroza, V.; Hrbek, R.; Friedel, J.; Pötsch, E.; Wagentristl, H.; et al. Methane production through anaerobic digestion of various energy crops grown in sustainable crop rotations. Bioresour. Technol. 2007, 98, 3204–3212. [Google Scholar] [CrossRef] [PubMed]
- Speckmaier, M.; Schlattmann, M.; Metzner, T.; Freising, A.G. Determining Biogas Yields from Co-Substrates in Semi-Continuously Operated Laboratory-Scale Digesters. Landtechnik 2005, 60, 340–341. [Google Scholar]
- Mittweg, G.; Oechsner, H.; Hahn, V.; Lemmer, A.; Reinhardt-Hanisch, A. Repeatability of a laboratory batch method to determine the specific biogas and methane yields. Eng. Life Sci. 2012, 12, 270–278. [Google Scholar] [CrossRef]
- Shi, X.S.; Dong, J.J.; Yu, J.H.; Yin, H.; Hu, S.M.; Huang, S.X.; Yuan, X.Z. Effect of Hydraulic Retention Time on Anaerobic Digestion of Wheat Straw in the Semicontinuous Continuous Stirred-Tank Reactors. Biomed Res. Int. 2017, 2017, 2457805. [Google Scholar] [CrossRef]
- Li, Y.; Park, S.Y.; Zhu, J. Solid-state anaerobic digestion for methane production from organic waste. Renew. Sustain. Energy Rev. 2011, 15, 821–826. [Google Scholar] [CrossRef]
- Andey, W.S.; Rivard, C.J.; Shiang, M.; Himmel, M.E. Anaerobic digestion of lignocellulosic biomass and wastes. Appl. Biochem. Biotechnol. 1991, 30, 165–183. [Google Scholar]
- Pezzolla, D.; Di Maria, F.; Zadra, C.; Massaccesi, L.; Sordi, A.; Gigliotti, G. Optimization of solid-state anaerobic digestion through the percolate recirculation. Biomass Bioenergy 2017, 96, 112–118. [Google Scholar] [CrossRef]
- Wan, C.; Zhou, Q.; Fu, G.; Li, Y. Semi-continuous anaerobic co-digestion of thickened waste activated sludge and fat, oil and grease. Waste Manag. 2011, 31, 1752–1758. [Google Scholar] [CrossRef] [PubMed]
- Leitfaden Biogas Von der Gewinnung zur Nutzung; 7. Auflage; Fachagentur Nachwachsende Rohstoffe; Deutsches Biomasse Forschungs Zentrum; Kuratorium für Technik und Bauwesen in der Landwirtschaft; Institut für Agrartechnologie und Biosystemtechnik; Druckerei Weidner: Rostock, Germany, 2016; ISBN 3000143335.
- Benabdallah El Hadj, T.; Astals, S.; Galí, A.; Mace, S.; Mata-Alvarez, J. Ammonia influence in anaerobic digestion of OFMSW. Water Sci. Technol. 2009, 59, 1153–1158. [Google Scholar] [CrossRef] [PubMed]
- Schattauer, A.; Abdoun, E.; Weiland, P.; Plöchl, M.; Heiermann, M. Abundance of trace elements in demonstration biogas plants. Biosyst. Eng. 2011, 108, 57–65. [Google Scholar] [CrossRef]
- Möller, K.; Müller, T. Effects of anaerobic digestion on digestate nutrient availability and crop growth: A review. Eng. Life Sci. 2012, 12, 242–257. [Google Scholar] [CrossRef]
- Mähnert, P. Kinetik der Biogasproduktion aus Nachwachsenden Rohstoffen und Gülle. Ph.D. Thesis, Humboldt-Universität zu Berlin, Berlin, Germany, 28 May 2007. [Google Scholar]
- González-Suárez, A.; Pereda-Reyes, I.; Oliva-Merencio, D.; Suárez-Quiñones, T.; José da Silva, A.; Zaiat, M. Bioavailability and dosing strategies of mineral in anaerobic mono-digestion of maize straw. Eng. Life Sci. 2018, 18, 562–569. [Google Scholar] [CrossRef]
- Lindorfer, H.; Ramhold, D.; Frauz, B. Nutrient and trace element supply in anaerobic digestion plants and effect of trace element application. Water Sci. Technol. 2012, 66, 1923–1929. [Google Scholar] [CrossRef]
- Pobeheim, H.; Munk, B.; Lindorfer, H.; Guebitz, G.M. Impact of nickel and cobalt on biogas production and process stability during semi-continuous anaerobic fermentation of a model substrate for maize silage. Water Res. 2011, 45, 781–787. [Google Scholar] [CrossRef]
- Ariunbaatar, J.; Esposito, G.; Yeh, D.H.; Lens, P.L.N. Enhanced Anaerobic Digestion of Food Waste by Supplementing Trace Elements: Role of Selenium (VI) and Iron (II). Front. Environ. Sci. 2016, 4, 142. [Google Scholar] [CrossRef]
- Bischofsberger, W.; Dichtl, N.; Rosenwinkel, K.H.; Seyfried, C.F.; Böhnke, B. Anaerobtechnik, 2nd ed.; Springer: Berlin, Germany, 2005. [Google Scholar]








| Digester | Experimental Day | CoM |
|---|---|---|
| F1 and F2 | 1 to 50 | CoM1 |
| 51 to 172 | CoM2 | |
| 173 to 245 | CoM3 | |
| 246 to 314 | CoM4 |
| Parameter | RS Avg (Min/Max) | CoM1 Avg (Min/Max) | CoM2 Avg (Min/Max) | CoM3 Avg (Min/Max) | CoM4 Avg (Min/Max) |
|---|---|---|---|---|---|
| TS (%) | 89.7 (89.6/89.8) | 5.8 (5.6/6.1) | 7.8 (7.8/7.9) | 8.4 (8.1/8.6) | 8.6 (8.6/8.6) |
| VS (% of TS) | 84.6 (84.6/84.6) | 75.0 (74.6/75.5) | 78.0 (78.0/78.0) | 75.4 (74.9/76.0) | 75.1 (74.9/75.4) |
| x_C (% of TS) | 40.9 (40.9/40.9) | 39.5 (39.4/39.6) | 40.4 (40.4/40.4) | 40.8 (40.6/41.1) | 40.8 (40.6/41.0) |
| x_N (% of TS) | 0.82 (0.82/0.83) | 1.82 (1.75/1.88) | 1.95 (1.93/1.97) | 2.24 (2.22/2.27) | 1.78 (1.77/1.80) |
| C/N_Calculated | 49.6 (49.4/49.8) | 21.8 (21.1/22.5) | 20.7 (20.5/20.9) | 18.2 (17.9/18.5) | 22.9 (22.5/23.2) |
| x_XP (% of TS) | 3.9 | NA | 19.4 | 22.7 | 21.5 |
| x_XF (% of TS) | 38.3 | NA | 17.9 | 26.1 | 17.4 |
| x_XL (% of TS) | 0.5 | NA | 2.9 | 2.2 | 2.3 |
| x_XA (% of TS) | 15.8 | NA | 22.3 | 23.8 | 24.5 |
| Fe (mg/kg TS) | 265 (262/267) | NA | NA | 1115 (1058/1172) | 1431 (1382/1480) |
| Ni (mg/kg TS) | 1.69 (1.41/1.96) | NA | NA | 2.62 (2.55/2.69) | 2.85 (2.84/2.86) |
| Co (mg/kg TS) | 0.59 (0.58/0.60) | NA | NA | 0.88 (0.77/1.03) | 1.15 (1.12/1.18) |
| Mo (mg/kg TS) | 1.10 (1.08/1.11) | NA | NA | 1.26 (1.23/1.29) | 1.16 (-/-) |
| Cu (mg/kg TS) | NA | NA | NA | NA | 72.9 (70.8/75.1) |
| Zn (mg/kg TS) | NA | NA | NA | NA | 296 (288/303) |
| Se (mg/kg TS) | BDL | BDL | BDL | BDL | BDL |
| Digester | Experimental Day | OLR (g VS L−1 d−1) | tHR (Days) |
|---|---|---|---|
| F1 and F2 | 1 to 50 | 3.4 | 35 |
| 51 to 95 | 3.2 | 50 | |
| 96 to 314 | 4.3 | 40 |
| F1 | F2 | |
|---|---|---|
| TEs | mg/L | |
| Co | 0.16 ± 0.0 | 0.19 ± 0.0 |
| Cu | 5.24 ± 0.4 | 4.81 ± 0.5 |
| Fe | 258.2 ± 31.7 | 242.0 ± 27.6 |
| Mo | 0.31 ± 0.1 | 0.97 ± 0.1 |
| Ni | 0.74 ± 0.1 | 4.20 ± 0.5 |
| Zn | 27.46 ± 1.6 | 24.52 ± 2.4 |
| Se | BDL | BDL |
| TEs | Sahm [32] | Takashima et al. [33] | Mudrack et al. [34] | Bischofsberger et al. [63] (Cited Sahm [32]) | Kloss [35] |
|---|---|---|---|---|---|
| mg/L | |||||
| Co | 0.06 | >0.00059–0.12 | 0.003–0.06 | 0.06 | 0.5–20 |
| Cu | 0.06–64 | - | - | - | - |
| Fe | - | >0.28–50.4 | 1–10 | - | 10–200 |
| Mo | 0.05 | >0.00096–0.048 | 0.005–0.05 | 0.05 | 0.1–0.35 |
| Ni | 0.006 | 0.0059–5 | 0.005–0.5 | 0.006 | 0.5–30 |
| Zn | - | - | - | - | - |
| Se | 0.008 | 0.079–0.79 | - | 0.008 | 0.1–0.35 |
Publisher’s Note: MDPI stays neutral with regard to jurisdictional claims in published maps and institutional affiliations. |
© 2021 by the authors. Licensee MDPI, Basel, Switzerland. This article is an open access article distributed under the terms and conditions of the Creative Commons Attribution (CC BY) license (https://creativecommons.org/licenses/by/4.0/).
Share and Cite
Muhayodin, F.; Fritze, A.; Larsen, O.C.; Spahr, M.; Rotter, V.S. Co-Digestion of Rice Straw with Cow Manure in an Innovative Temperature Phased Anaerobic Digestion Technology: Performance Evaluation and Trace Elements. Energies 2021, 14, 2561. https://doi.org/10.3390/en14092561
Muhayodin F, Fritze A, Larsen OC, Spahr M, Rotter VS. Co-Digestion of Rice Straw with Cow Manure in an Innovative Temperature Phased Anaerobic Digestion Technology: Performance Evaluation and Trace Elements. Energies. 2021; 14(9):2561. https://doi.org/10.3390/en14092561
Chicago/Turabian StyleMuhayodin, Furqan, Albrecht Fritze, Oliver Christopher Larsen, Marcel Spahr, and Vera Susanne Rotter. 2021. "Co-Digestion of Rice Straw with Cow Manure in an Innovative Temperature Phased Anaerobic Digestion Technology: Performance Evaluation and Trace Elements" Energies 14, no. 9: 2561. https://doi.org/10.3390/en14092561
APA StyleMuhayodin, F., Fritze, A., Larsen, O. C., Spahr, M., & Rotter, V. S. (2021). Co-Digestion of Rice Straw with Cow Manure in an Innovative Temperature Phased Anaerobic Digestion Technology: Performance Evaluation and Trace Elements. Energies, 14(9), 2561. https://doi.org/10.3390/en14092561

