Next Article in Journal
The Impact of the Geometry of the Effective Propped Volume on the Economic Performance of Shale Gas Well Production
Next Article in Special Issue
Optimal Transmission Line Switching to Improve the Reliability of the Power System Considering AC Power Flows
Previous Article in Journal
Diagnostic Row Reasoning Method Based on Multiple-Valued Evaluation of Residuals and Elementary Symptoms Sequence
Previous Article in Special Issue
Algorithm for Customizing the Material Selection Process for Application in Power Engineering
 
 
Font Type:
Arial Georgia Verdana
Font Size:
Aa Aa Aa
Line Spacing:
Column Width:
Background:
Article

Adaptive Mho Distance Protection for Interconnected Transmission Lines Compensated with Thyristor Controlled Series Capacitor

by
Ghada M. Abo-Hamad
1,
Doaa Khalil Ibrahim
1,
Essam Aboul Zahab
1 and
Ahmed F. Zobaa
2,*
1
Department of Electrical Power Engineering, Faculty of Engineering, Cairo University, Giza 12613, Egypt
2
College of Engineering, Design and Physical Sciences, Brunel University London, Uxbridge UB8 3PN, UK
*
Author to whom correspondence should be addressed.
Energies 2021, 14(9), 2477; https://doi.org/10.3390/en14092477
Submission received: 8 March 2021 / Revised: 21 April 2021 / Accepted: 21 April 2021 / Published: 26 April 2021

Abstract

This paper proposes an adaptive dynamic Mho distance relay based on a phase comparator scheme for protecting interconnected transmission networks compensated with a Thyristor Controlled Series Capacitor (TCSC). The proposed relay uses an impedance index factor to initiate the fault detection subroutine. The RMS of the positive sequence current of the faulted loop and the TCSC terminal current are compared for TCSC zone identification. A phase comparator for ground and phase distance elements is proposed, relying on the positive sequence voltage as a polarized memory quantity, while the operating and polarizing quantities are developed using estimated TCSC impedance to mitigate its negative impact. The proposed scheme is easy in implementation and independent on synchronized data transfer, as minimum communication requirements are needed. To evaluate the performance of the proposed scheme, extensive simulation studies were carried out on an IEEE9 bus system compensated with TCSC for different firing angles covering four modes of TCSC operations, different fault types, and fault locations. In addition, an IEEE-39 bus network, as a large interconnected system, is tested for validation purposes. The achieved results designate the precision of the proposed scheme. Moreover, the results indicate its effectiveness for fault resistance tolerance, close-in three phase faults, and stable power swing phenomenon compared with conventional relays.

1. Introduction

The protective relay philosophy is the art of managing relay operation to guarantee the dependability and security of its function. Distance relays are the most favorable protection devices for transmission lines (TLs) worldwide. The key advantage for that is the independency of its fault coverage for the protected line on the source impedance changes. Mho relay is the most popular distance relay used, as Mho relay has an economical and easy comparator implementation feature [1,2].
The difficulties that face classical distance relays are diverse; some of these difficulties are dependent on fault conditions such as fault resistance, fault type, and fault location, where the close-in three phase faults are considered a substantial challenge for distance relays [3]. Some of the other difficulties are reliant on the protection tripping methodology where the single-pole tripping mode is more advantageous than the three-poles tripping mode [4]. A phase comparator-based relay requires operating quantity and polarized quantity to detect the fault. In general, the polarization types are self-polarization, cross-polarization, self/cross with memory polarization, and combined polarization. Self-polarized distance relays may mal-operate for close-in reverse faults or fail to operate for close-in forward faults. Although the cross-polarization has good offset expansion for faults, it is unreliable for close-in three-phase faults and requires directional element supervision. On the other hand, the memorized reference shall be persistent enough and settled under faulty conditions to ensure that the distance element picks up until fault clearance occurs. Therefore, the memory polarization-based relays offer the security for external faults, the stability for single-pole open conditions, as well as the dependability for close-in faults and fault-resistance tolerance [5].
Nowadays, series compensation technologies present many advantages in power systems. A Fixed Series Capacitor (FSC) is a prevalent solution that can compensate for the voltage drop caused by the line inductance and increase the power transfer capability, but it has several limitations [6]: lack of effective controllability at high compensation levels, lack of smooth controllability in variations of the compensation levels, re-inserting capacitors can cause a voltage offset across capacitors, and low damping performance within sub-synchronous frequency ranges can cause Sub-Synchronies Resonance (SSR). These unfavorable effects of FSC can be avoided by employing variable levels of series compensation using a Thyristor Controlled Series Capacitor (TCSC). In fact, TCSC compensated lines prove TCSC advantages, and therefore, many TCSC projects have been commissioned all over the world in different countries such as the USA, Sweden, China, India, and Brazil starting from 1990 until now. TCSC compensated lines have met different system contingencies including the transient stability, power oscillations, and SSR as well as enhancing the voltage support and the continuous control of power flow [6,7].
On the other hand, employing TCSC for TLs has additional significant negative effects on distance relays performance due to the remarkable variation in the compensated line impedance that affects the apparent impedance seen by distance relays. In [8], a study for the distance relays performance is demonstrated for TLs possessing TCSC. The study has built its evaluation upon the errors that cause distance relay over-reaching or under-reaching with the TCSC operation mode without compensating for the TCSC impedance effect, which badly affects the accuracy of the results. TCSC impedance calculations based on synchronized signals are applied to evaluate distance relays performance, as investigated in [9,10]. However, the TCSC practical parameters are not addressed in [9], which limits the effects of fault type or fault location. The evaluation of TCSC impact on the impedances seen by distance relays presented in [10] is achieved under a variety of loading conditions based on load flow studies using the Newton–Raphson method.
Several efforts for communications-aided based schemes are also discussed in the literature to mitigate the negative impact of TCSC such as in [11,12,13,14,15,16]. Some of these schemes are mainly based on the classical distance communication schemes such as direct under-reach transfer trip, permissive under-reach transfer trip, and directional comparison blocking trip [11,12] without introducing additional schemes to alleviate the effect of TCSC and without considering TCSC practical design parameters model that seriously reflect on the achieved results. Based on phasor measurement units (PMUs), pilot protection schemes are investigated in [13], where PMUs at both ends of TL terminals are used to detect and locate faults. Further communication-based studies are conducted toward the objective of enhancing the distance relays performance, and thus, the synchronized firing angle signal is fed from the TCSC substation to the distance relay terminal via fast communication channels, as applied in [14], but the examined faults in that study are restricted to single line to ground faults. Moreover, the adaptive fault current limiter distance relay technique is also suggested in [15] to correct the apparent impedance seen by the distance relay by adapting the firing angle of TCSC by a current- limiting mode and accurately estimating TCSC impedance. Such a technique relies on the synchronized TCSC voltage to adapt the firing angle; however, its validation results did not cover the different system conditions, and the TCSC controller did not fully consider the practical TCSC operating modes, and the resonance effect is neglected in its modeling as well. A voltage compensator scheme is also suggested in [16] by subtracting the voltage at the TCSC terminal from the voltage that is used to calculate the impedance seen by the relay.
Several other efforts based on computational intelligence techniques have been illustrated in [17,18]. Data mining-based distance relay for TLs including TCSC is investigated in [17]. Generally, the accuracy of data mining-based relays is dependent on the excessive data used in the training set. The adaptive artificial neural network (ANN)-based distance relay for a TCSC-compensated TL is proposed in [18]; however, the evaluations have only considered Zone 1, and the method has been limited for the case where TCSC is located at the mid-point of the protected line. As well, the application of the ANN-based methods includes substantial time for training a large number of neurons.
An adaptive distance relay technique is also suggested in [19] by improving the conventional relay setting based on comprehensive study done on a tested system. However, this methodology cannot be generalized, as the proposed setting platform is based on the specific case study. Wavelet transform-based distance relay is also employed in [20] for faulty phase and section identification in a TCSC-compensated TL. Generally, the need for multi-level filtration and proper mother wavelet selection are the main difficulties for using the wavelet-based relay method.
As a quick evaluation of the aforementioned studies, the key gaps can be summarized as follows:
-
The practical parameters for TCSC design are not sufficiently considered in most of the existing research, and therefore, the effectiveness of their protection schemes is significantly affected by TCSC modeling parameters, which reflected on the insufficiency of their results.
-
Some reported research studies have developed solutions to compensate for the TCSC effect based on the synchronized data transfer between the two terminal ends of the TL and TCSC as [12,13,15,16], and therefore, several factors should be considered such as cost, speed, redundancy, and the reliability of the communication system, as its failure leads to the complete mal-operation of the protection scheme.
-
In addition, some solutions rely on excessive computational intelligence techniques such as [17] or the multi-filtering technique as in [20], which exceeds the computational burden of existing microprocessor relays.
-
Some research studies have limitations such as in [11], which depended on the positive sequence polarized idea, but the relay is not tested as a back-up protection for Zone 2 and Zone 3 faults.
-
The published scheme in [18] has results for fault types under a narrow variation of firing angle changes, fault resistance, for only Zone 1 of protection. In addition, the method in [19] cannot be generalized, as the study is based on a specific case study. As well, the method in [14] has considered only one type of fault (LG).
-
For most of the published approaches, to compensate for the negative TCSC effect on the distance relay, no information is mentioned about the performance regarding security to stable power swings and dependability regarding close-in faults.
This paper embraces the idea of improving the performance of Mho distance relays protecting TCSC compensated lines. The key objective is to develop an adaptive Mho scheme via the following:
-
Applying a simple and accurate expression of TCSC compensation factor based on the practical design of TCSC parameters. Such a compensation factor is used to support the accurate calculations of TCSC impedance;
-
Proposing an adaptive dynamic Mho relay-based phase comparator scheme to mitigate the negative impact that faces the distance relay in interconnected TLs;
-
Minimal communication requirements between the TCSC substation and the proposed relay are needed in the zone identification subroutine, where only the RMS positive sequence TCSC current and firing angle shall be transmitted from TCSC to relay only upon requested, when the fault detection subroutine is initiated;
-
The proposed scheme has a good performance for three-phase close-in faults;
-
The proposed distance relay is secure during the stable power swing phenomenon;
-
The effectiveness of the proposed scheme to be applied for different scales of power transmission systems either small or large is comprehensively validated.
-
The proposed distance relay is easy in implementation, as it does not require excessive calculations and synchronized instantaneous transmitted data.
-
Finally, by getting use of technical and economic benefits of the proposed scheme, it could be used for updating, improving, and refurbishing of the existing Mho distance relays.
The proposed scheme is extensively tested on two standard transmission networks, IEEE-9 bus and IEEE-39 bus. The simulations are accomplished on a MATLAB environmental simulator. The scheme is comprehensively tested for different fault types, fault locations that cover the three zones of protection, and different TCSC modes of operation (bypass, inductive, capacitive, and blocking modes). The study is extended to evaluate the proposed distance relay for a wide range of fault resistance in addition to three phase close-in faults. The stable operation of the proposed scheme with non-false trip action is also evaluated during stable power swing phenomenon.
This paper is presented as follows: modeling the tested system environment is explained in Section 2 where the expression of TCSC compensation factor based on the practical design of TCSC parameters is described to support the accurate calculations of TCSC impedance. Section 3 starts with a quick overview of the phase comparator and dynamic Mho relay concepts, and then, it describes the methodology of the proposed phase comparator. Introducing proposed adaptive dynamic Mho distance relay, as well as the proposed scheme implementation and verification through MATLAB simulations on an IEEE-9 bus system are described in Section 4 and Section 5, respectively. Evaluating the proposed scheme performance for an IEEE-39 bus system is presented in Section 6, while the discussions for some aspects affecting distance relaying and a brief comparative assessment are conducted in Section 7, and finally, the conclusions and future work are drawn in Section 8.

2. Modeling Tested System Environment

To delineate our study, two IEEE standard systems are simulated and equipped with TCSC, which are an IEEE-9 bus power system and the New England IEEE-39 bus power system as a large interconnected power system network.
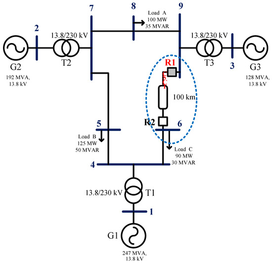
Basically, we will apply the proposed distance relay as a proof-of-concept for a relatively small system such as an IEEE-9 bus power system with three generators, as shown in Figure 1, where the system parameters can be found in [21]. The TL of 100 km between buses 9 and 6 is compensated by TCSC, which is connected at the mid-point in order to improve transient stability, as discussed in [22,23].

TCSC Impedance Calculations

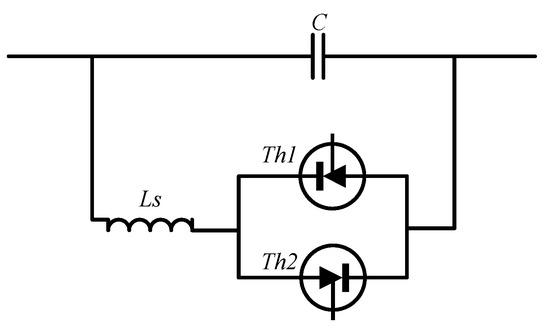
As presented in Figure 2, TCSC involves a series fixed capacitor C shunted with a thyristor-controlled reactor of inductance L s . By regulating the firing angle ( α ) of thyristors, TCSC impedance can be adjusted [24]. The TCSC controller updates its firing angle calculations based on the load flow variations; otherwise, the firing angle remains at its former set value.
In [25], the authors have introduced their comprehensive study to analyze the impact of the TCSC on distance relays. To achieve that, a straightforward and precise expression of the TCSC compensation factor ( ψ ) is settled for TCSC impedance calculations depending on the practical TCSC design parameters. In fact, the achieved transmitted power and TL thermal rating control the choice of TCSC parameters, where the capacitive reactance ( X C ) is a factor of TL impedance ( Z m ) and the capacitive compensation factor ( K C ), while the inductor reactance ( X L s ) is a function of X C and resonance factor ( λ ) [26].
As the firing angle ( α ) changes, the TCSC inductor reactance, X L ( α ) , will change as a function of the firing angle factor, Ʀ ( α ) , as follows:
Ʀ ( α ) = π ( π 2 α s i n 2 α ) .
Thus, the TCSC compensation factor ( ψ ) can be achieved using Ʀ ( α ) , λ , and K C . Consequently, the TCSC impedance X T C S C ( α ) can be calculated using the following expression [25]:
X T C S C ( α ) = ψ . Z m   ,   where   ψ =   K C [ 1   λ 2 Ʀ ( α ) ] .
As discussed, TCSC can operate under four modes of operation for different firing angles depending on the network loading requirement. Accordingly, TCSC will be tested in bypass mode at α = 0 ° , inductive mode at α = 20 ° , capacitive mode at   α = 75 ° , and blocking mode at   α = 90 ° to evaluate the proposed method under different firing angles. The resonance region is considered in our design as dynamic system requirements; therefore, it is not allowed to operate in the range of 40–55°. The system can be operated under a compensation factor from −0.1 to −0.7 in the inductive region and from 0.4 to 0.74 in the capacitive region, as discussed in [25]. The closed loop dynamic TCSC controller that is inserted in the TL is already adapted to mitigate the SSR phenomenon due to TCSC series compensation in the power system network [26].

3. Methodology of Proposed Phase Comparator

As mentioned before, the main contribution of this paper is to develop an adaptive Mho scheme using positive-sequence voltage polarization with memory (PSMV). Accordingly, a brief overview of the concepts of the distance relay phase comparator and also the dynamic Mho relay will be presented here before introducing the details of the proposed compensated phase comparator in Section 3.2.

3.1. Concepts of Phase Comparator and Dynamic Mho Relay

To activate a Mho relay trip action for fault occurrence in a protected TL, the phase comparator theorem is applied based on using operating and polarizing quantities. The vector equation represents the condition of a fault occurring inside the Mho circle characteristic as expressed by [27]:
90 ° < arg ( S 1 S 2 ) < + 90 °
where S 1 and S 2 are the relay operating and polarizing quantities, respectively. Basically, S 1 is a function of the measured relay voltage V , the measured relay loop current I , and the relay setting impedance Z r . Accordingly, the operating quantity will be S 1 = V Z r ·   I , and this equation is reliable for all six-distance relay elements (A-G, B-G, C-G, AB, BC, and CA) according to the measured V and I by the distance relay. The measured voltage and loop current, according to different distance relay elements, are summarized in Table 1, where K 0 and   I 0 denote the residual compensation factor ( Z 0 + Z 1 Z 1 ) , and zero-sequence current ( I A + I B + I C 3 ) , respectively.
A self-polarized based phase comparator uses the faulted phase voltage as a polarizing quantity, resulting in a static Mho characteristic because it does not change with system conditions, fault conditions, or time. Therefore, the circle characteristic on the impedance plane can be described by the following equation, where Z A p p is the apparent impedance seen by the relay [28]:
90 ° < arg ( Z A p p Z r Z A p p ) < + 90 ° .
The dynamic Mho relay is a distance relay that uses a memorized polarized quantity. Such quantity changes the relay characteristic, as the circle expands backward to a specific value Z m (the hypothetical value for backward expansion) where such a value dies out to a firm value, polarized quantity Z p , under steady-state fault conditions depending on the fault type and system parameters. Figure 3 demonstrates the static and dynamic Mho impedance characteristics.
The positive-sequence voltage polarization method will be applied for the proposed scheme. Thus, the vector equation can be expressed as:
90 ° < arg ( Z A p p Z r Z A p p Z m ) < + 90 ° .

3.2. Proposed Compensated Phase Comparator

In order to propose an adequate phase comparator for TL equipped with TCSC, both the operating and polarized quantities shall be developed to include a TCSC impedance effect in the phase comparator equation applied for the six distance relay elements.

3.2.1. Adaptive Operating Quantity

To update the operating voltage equation S 1 for all six distance relay elements, an analytical study will be done on a phase element for a phase ( x ) to a ground fault occurring in TL compensated with TCSC. Then, the equation can be generalized for all distance relay elements. TCSC is assumed to be located at m points from the relay, while the fault point occurs behind TCSC at the end of the TL (F). As shown in Figure 4, the distance relay is denoted by R and the source voltage is designated by V S , the TCSC voltage is described by V T C S C , the source impedance is defined by Z S , and finally, the TL impedance is designated by ZL.
When an SLG occurs at the end of the protected TL, at fault point F behind TCSC, the operating voltage S 1 can be expressed by:
S 1 = V x + V T C S C   Z r ·   I x
  S 1 I x = Z L + X T C S C   Z r .
Equation (7) is valid for all distance relay elements knowing that it is independent on TCSC location on TL, provided that the TCSC is just included in the fault loop.

3.2.2. Adaptive Polarized Quantity

Applying the symmetrical components analysis to get the polarized voltage ( S 2 ) prior to each fault type, as presented in [28], will be adapted here to include TCSC impedance in the TL circuit. The maximum expansion of the dynamic Mho relay, Z m , can be obtained at the fault inception, as the polarized voltage ( S 2 ) is equal to the positive sequence polarized voltage prior to the fault. The positive sequence voltage for ground elements and phase elements are denoted by V 1 x , and V 1 x y respectively, where x ,   y describe phases A, B, or C.
For Ground Distance Relay Elements, the symmetrical component networks (positive, negative, and zero components presented by the subscript 1, 2, and 0 , respectively) are interconnected with the source, as illustrated in Figure 5a, where the TCSC is located at m point of TL and represented by X T C S C and the fault is denoted by F at the end of the protected TL; thus, the polarized voltage is expressed by,
  S 2 = V 1 x = ( V 1 x V 1 F ) + V 1 F
  S 2 = ( V 1 x V 1 F ) V 2 F V 0 F
  S 2 = ( Z 1 L + X 1 T C S C ) . I 1 x ( Z 1 S Z 1 L X 1 T C S C ) . I 2 x ( Z 0 S Z 0 L X 0 T C S C ) . I 0 x
  S 2 = I 1 x · ( ( Z 1 L + X 1 T C S C ) [ 2 + Z 0 L + X 0 T C S C Z 1 L + X 1 T C S C ] + ( Z 1 S ) [ 1 + Z 0 S Z 1 S ] ) .
As previously discussed in Section 3.1, since the positive-sequence voltage polarization method is applied for the proposed scheme, the vector equation can be expressed as presented in Equation (5) by: 90 ° < arg ( Z A p p Z r Z A p p Z m ) < + 90 ° .
By equalizing the denominator of Equation (5) with Equation (11) to get Z m for ground elements as,
Z A p p Z m = I 1 x · ( ( Z 1 L + X 1 T C S C ) [ 2 + Z 0 L + X 0 T C S C Z 1 L + X 1 T C S C ] + ( Z 1 S ) [ 1 + Z 0 S Z 1 S ] )
Z m = ( Z 1 S ) [ 1 + Z 0 S Z 1 S ] [ 2 + Z 0 L   +   X 0 T C S C Z 1 L   +   X 1 T C S C ] .
For Phase Distance Relay Elements, as the same protected TL possessing TCSC at m point of TL, Figure 5b illustrates the representation of the x y phase fault using symmetrical components networks. Accordingly, the polarized voltage for such fault is addressed by,
  S 2 = V 1 x y = ( V 1 x V 1 y )
  S 2 = ( a 2 a ) ( V 1 x V 1 F ) + V 1 F   , where   a = 1 120 °
  S 2 = I 1 x   . j 3   ( 2 ( Z 1 L + X 1 T C S C ) Z 1 S ) .
By equalizing the denominator of Equation (5) with Equation (16) to get Z m for phase elements as,
Z m = Z 1 S 2 .
From Equations (13) and (17), the polarizing quantities for ground and phase elements are adapted. For a double line-to-ground fault, the manufacturer can use a ground polarized element, as it includes a ground return or phase polarized elements as used in this study, it is the manufacturer’s choice [29].
In all unsymmetrical fault types, the Mho characteristic expands at fault inception time based on memory fault type quantity to memorize the dynamic characteristic and shrinks to memorized steady-state characteristic under steady-state fault, as shown in Figure 3. For the three-phase fault, all phase elements can be used to detect such a fault. However, the Mho characteristic for such faults expands backward upon a memorized quantity at fault inception (memorized dynamic characteristic) and returns back to the origin under steady-state fault interval (self-polarized characteristic).
The memory quantity function for both ground and phase distance relay elements is used to enable voltage decays slowly over many cycles to detect close-in faults. In modern microprocessor relays, the positive-sequence voltage polarization with memory (PSMV)-based phase comparator relays are applied. The PSMV scheme offers the greatest characteristic expansion for all types of faults to detect close-in faults, improve resistive coverage, and offer a polarizing reference for all distance-measuring loops that is advantageous for single-pole trip security [1], and thus, it will be applied here in the proposed scheme.
The Mho characteristic expands back to the memory quantity at fault inception for all types of faults. When the fault is in steady state, the memorized voltage shrinks and reaches a firm polarized quantity corresponding to the fault type, as tabulated in Table 2.
Therefore, from Equations (7), (13), and (17), it can be observed that both the operating and polarized voltages for all six distance relay elements are affected by TCSC impedance, not only the operating voltage, as discussed in [11]. So, the proposed phase comparator, for forward direction for all distance relay elements, can be expressed as
β = arg ( Z A p p + X T C S C Z r Z m + Z A p p + X T C S C ) .
Actually, the proposed adaptive distance relay compensates for the TCSC effect in apparent impedance measured by distance relay by adding TCSC reactance to the apparent impedance in the capacitive mode and subtracting it from the apparent impedance in the inductive mode. Accordingly, the tripping condition adapted in the proposed distance relay scheme is stated by,
cos ( β ) > 0 .
According to the setting zone that is used in the calculation of Equation (19), the faulted zone of protection and its corresponding tripping time can be determined.

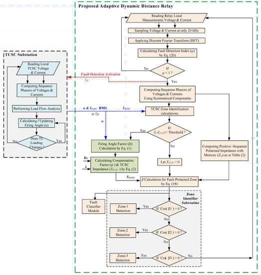
4. Proposed Adaptive Dynamic Mho Distance Relay

As discussed, the steady-state and transient components of the measured voltage and current signals at the relay point in TCSC-compensated TLs are significantly affected by TCSC impedance. These changes create certain problems in the primary system parameters such as line impedances and load currents due to TCSC impedance that causes the apparent impedance seen by the distance relay to be affected during the fault period. The impedance seen by the relay Z A p p is influenced by the injected voltage V T C S C of the TCSC. Therefore, the deviation of the measured impedance is not constant, because of the varying parameters of the injected reactance by TCSC. Hence, the positive-sequence impedance measured by the traditional distance relays is no longer an indicator of the distance to a fault. So, the paper investigates a new starting detection zone to activate the fault detection process.
Moreover, in such compensated lines, two different faults at two different locations of the line (before and after the TCSC) may produce similar apparent impedance seen by distance relays. Therefore, to accurately protect TCSC-compensated TLs along its length, the following main stages are needed:
(1)
The fault detection initiation stage, which characterizes the fault initiation, is considered the first stage for the microprocessor distance relaying-based TL protection scheme.
(2)
Then, the fault zone identification, either before or after the TCSC, is applied.
(3)
Applying the new phase comparator subroutine, as previously described in Section 3.2, to compensate TCSC impedance effect, and get the distance relay decision.
The following subsections will describe the implemented fault detection activation, TCSC zone identification, and finally the proposed adaptive dynamic Mho scheme.

4.1. Fault Detection Activation

The applied fault detector activation is based on using the approach of an under impedance starter concept [30]. This approach investigates a new starting detection zone to cover all zones of protection and to avoid the under-reach occurrence due to the TCSC inductive mode. So, a fault index ( µ ) , used to activate the fault detection starter unit, is calculated by the relay from the local terminal data without any transmitted data from the end line. Basically, the fault index (µ) is a function of the apparent impedance seen by the distance relay ( Z A p p ), and starting detection zone ( Z D ) . Thus, the fault index ( µ ) is described by,
µ = Z A p p Z D
where the starting detection zone Z D is taken here as Zone 4 and calculated by Z D = Z 3 +   X T C S C , where Z 3 is the setting of Zone 3 of the protected TL and X T C S C is the TCSC reactance at α = 35°, as this is the maximum TCSC reactance that can cause distance relay under-reaching. The three conditions for Equation (20) are:
-
µ < 1 ; therefore, Z A p p is inside the starting detection zone Z D ;
-
µ = 1 ; therefore, Z A p p is on the starting detection zone Z D circumference;
-
µ > 1 ; therefore, Z A p p is outside the starting detection zone Z D .
The index is calculated for all six-distance relay elements (A-G, B-G, C-G, AB, BC, and CA) simultaneously. Consequently, for any index, corresponding to the elements, we achieve the condition of fault detection; thus, the fault detection unit will be activated.
Basically, the tested IEEE-9 bus system is examined to confirm that Z D is beyond the loadability area to avoid the load encroachment. Excessive simulations are done to assure the validity of the index µ for different faults conditions in all protected zones of the TL compensated by TCSC (between buses 9 and 6). From Figure 6, Figure 7, Figure 8 and Figure 9, the index µ is evaluated under the TCSC capacitive mode of operation at α = 75° for different fault types (AG, BC, AC-G, and ABC), different fault locations (40, 80, 120, and 160 km), different fault inception times, and for bolted faults, and also at different fault resistances (30, 40, 50, and 60 Ω).
For all examined fault conditions, the figures ensured that the calculated index µ is < 1 for at least one distance relay element such as in Figure 8a–d and Figure 9a, while three distance relay elements ensured the fault detection activation in cases of Figure 6a, Figure 7a, and Figure 9b,c.
The detection index µ is also tested under the TCSC inductive mode of operation at α = 20° for different fault types, location, inception time, and fault resistance as presented in Figure 10, Figure 11, Figure 12 and Figure 13. The accomplished results confirmed that the proposed index µ is < 1 for at least one distance relay element, which ensures the successful fault detection activation for the faults in all protected zones, irrespective of their conditions.
As clearly shown for the tested cases in Zone 1, the proposed index ( µ ) has been activated successfully when its value is reduced below 1 after T µ of 0.0055 s from the fault inception instant for the TCSC capacitive mode and 0.0058 s for the TCSC inductive mode due to its under-reach behavior. Accordingly, the obtained results indicated its applicability to activate the fault detection quickly (within less than 1/2 cycle) for instantaneously identifying zone faults under different fault conditions and under different TCSC operation modes. For activating detecting faults in back-up zones (Zone 2, Zone 3), the activation time may increase to 0.014 and 0.017 s for capacitive and inductive mode respectively, which is quite satisfactory for back-up zones.

4.2. TCSC Zone Identification

The proposed adaptive dynamic Mho distance relay will establish its TCSC compensation subroutine, as described in Section 3.2, based on whether TCSC is included in the faulted loop or not; thus, an effective TCSC zone identification subroutine is essential. So, the TCSC zone identification decision is based on the measurement of both RMS line current and TCSC terminal current at the fault detection initiation time. The difference between these current values is compared with threshold values to distinguish whether the TCSC impedance is inserted with the line impedance seen by the relay or not.
The concept of the applied TCSC zone identification between the two buses of protected TL is described in Figure 14. Once the relay activates the fault detection initiation at T µ , it will transmit a signal to the TCSC substation to get the magnitude of the positive sequence RMS current value calculated at the TCSC terminal ( I T C S C ) by its Phasor Measurement Unit (PMU) and also the firing angle ( α ) that is estimated by the TCSC controller.
This current value will be compared by the magnitude of the positive sequence loop current calculated at the relay terminal ( I L ) at the time T µ . If the absolute value of the difference between the two positive sequence current values is less than the threshold ( | I L I T C S C | < T h r e s h o l d ), it means that the fault is behind TCSC (at   F 2 ), and therefore, the firing angle value will be transmitted to the relay to compensate for the TCSC effect. Otherwise, | I L I T C S C | > T h r e s h o l d , which means that the fault is recognized in front of the TCSC, (at F 1 ) and consequently, X T C S C will be considered by zero value.
To easily justify the acceptable threshold value for the TL between buses 9 and 6 that is compensated by the TCSC (illustrated in Figure 1), A-G faults are simulated before the TCSC with/without fault resistance, and after the TCSC in either capacitive or inductive modes of operation.
-
Under capacitive mode at α = 75°, Figure 15 has illustrated the positive sequence current at the relay terminal ( I L ) compared with the positive sequence current at the TCSC terminal ( I T C S C ) for A-G faults that occurred at 2.0025 s. The currents of Figure 15a,b are drawn for A-G faults simulated at 40 km (in front of TCSC) with R f = zero and 50   Ω respectively, while Figure 15c demonstrates that a bolted A-G fault occurred at 80 km (behind TCSC). As clearly shown, | I L I T C S C | at T µ exceeds the threshold for faults occurring in front of TCSC (Figure 15a,b), while it was less than the threshold for the fault behind TCSC (Figure 15c). Accordingly, specifying the threshold at 10 amperes is adequate to correctly discriminate the faults in front of the TCSC/behind the TCSC for capacitive mode. Such a threshold covers the normal difference current due to TL capacitance.
-
For TCSC inductive mode, Figure 16 demonstrated the aforementioned A-G faults but at α = 20° and at 2.7025 s. Such simulative cases have indicated obviously that the same threshold is valid to distinguish the faults in front of the TCSC/behind the TCSC for the inductive mode also.
As mentioned before, at the detection initiation time ( T µ ), the relay will transmit a signal to the TCSC controller to ask for the positive sequence RMS current value calculated at the TCSC terminal ( I T C S C ) by its PMU at T µ . Thus, such a TCSC positive sequence current value will be captured at around 1/2 cycle from the fault inception for instantaneous zone faults and at maximum 1 cycle for back-up zones faults, as discussed before.

4.3. Implementation of Proposed Adaptive Dynamic Mho Distance Relay

To implement the proposed adaptive distance relay to protect a TL compensated with TCSC, the relay model is linked with the TCSC controller model to get the value of the firing angle and the positive sequence RMS current value calculated at TCSC terminal ( I T C S C ) when the relay activates detection initiation at T µ . The two subsystems can be linked via dark fiber (dedicated fiber optic cable) or multiplexed fiber optic systems [31] to transmit the required data from the TCSC substation to the relay. The key advantage of the proposed adaptive distance relay is that the TCSC controller model is linked to the proposed distance relay through minimal requirements of data transmission. As well, there is no need for synchronized instantaneous signals to be transmitted; the required data are only sent when the fault detection is activated, as discussed in Section 4.1 and Section 4.2. Therefore, the burden on the relay is reduced significantly. In addition, the existing distance relays can be updated to completely compensate for the TCSC effect instead of being replaced. The proposed algorithm for adaptive dynamic distance relay is illustrated in Figure 17.
It is worth mentioning that the protection zone identifier subroutine relies on the tripping condition according to each zone of protection determined by the Z r setting, while the fault classification subroutine is based on logical operation signals of different distance elements calculations. Actually, when the TCSC is out of service, there is no problem to keep the scheme and achieve a normal operation of relay without introducing any interruption on the relay operation, as the TCSC impedance in such cases will have zero value.

5. Proposed Scheme Verification for IEEE-9 Bus System

For the IEEE-9 bus system shown in Figure 1, the performance of the proposed dynamic distance protection scheme is comprehensively examined on the TCSC compensated interconnected TL between buses 9 and 6 (100 km); the disposal of the R1 distance relay will be inspected in the following subsections. The tests only consider R1, as the performance of R2 on the same protected line is similar to that of R1.
Excessive simulations are done to evaluate the performance of the proposed scheme in comparison to the conventional relay under bolted faults at different fault locations and different fault types as well as all TCSC modes of operation. The fault resistance tolerance, close-in faults, and stable power swing are also extensively evaluated.
For different zones of protection, the proposed Mho relay R1 settings are designated as follows: Zone 1 is adjusted to be 80% of the line impedance between buses 9 and 6; Zone 2 is 100% of the line impedance between buses 9 and 6, in addition to 20% of the line impedance between buses 6 and 4; and finally, Zone 3 is considered as 100% of the line impedance between buses 9 and 6, in addition to 100% of the line impedance between buses 6 and 4.

5.1. Evaluating Performance for Bolted Faults at Different Conditions

The precision of adaptive distance relay R1 was extensively tested for the TCSC four modes of operation: bypass, inductive, capacitive, and blocking modes at firing angles of 0°, 20°, 75°, and 90° respectively. In addition, different fault locations from the beginning of the compensated line at bus 9 (75, 110, and 160 km) are investigated in the three zones of protection. The ten different fault types: single line-to-ground (SLG), line-to-line (L-L), double line-to-ground (2L-G), and three phase-to-ground (3L-G) faults are also considered, while the fault resistance was zero.

5.1.1. Effect of TCSC Operational Mode

The proposed relay performance is evaluated under different TCSC operating modes. In Figure 18a,b, the apparent impedance characteristics for SLG faults at the margin of Zone 1 (75 km), under α = 0° and 20° respectively. In fact, the conventional relay is prone to under-reach as it detects the fault in Zone 2 for these two cases, while the proposed relay succeeded to detect such faults accurately in Zone 1.
For SLG faults located in Zone 2 (85 km) at α = 75° and 90°, the proposed relay demonstrated precise performance by correctly detecting such faults in the correct protection zone, as shown in Figure 18c,d, contrary to the conventional one that detected them erroneously in Zone 1 due to over-reaching.

5.1.2. Effect of Fault Location and Fault Type

The correctness of the proposed relay is widely evaluated for different locations before and after TCSC also, covering all zones of protection at 40 km (Zone 1 in front of TCSC), 75 km (Zone 1 behind TCSC), 110 km (Zone 2), and 160 km (Zone 3) from R1 for all fault types at all zones of protection under all different TCSC modes of operation at α = 0°, 20°, 75°, and 90°, respectively. For all these tested conditions, Figure 19, Figure 20, Figure 21 and Figure 22 illustrated the accurate detection action of the proposed scheme.
As shown in Figure 19 and Figure 20, for TCSC bypass and inductive modes, where α = 0° and 20°, the proposed algorithm has succeeded in all cases for all zones of protection. As clearly shown in Figure 20, that presents the critical case under α = 20°; although the trajectory of the apparent impedance is getting in the narrow region of zones, especially for faults close to TCSC (Figure 20b), the distance relay has correctly detected the fault in the precise zone of protection under all fault types.
Similarly, in Figure 21 and Figure 22, when the proposed adaptive distance relay is tested for capacitive and blocking modes α = 75° and 90°, respectively, the correct zone is also achieved for all tested cases. Therefore, the indicated results have proved the effectiveness of the proposed relay as a solution for protecting TL based on TCSC compensation.

5.2. Evaluating the Tolerance of Fault Resistance

In fact, the proposed dynamic distance relay is tested for a wide range of fault resistance to evaluate its performance compared with the conventional one. Therefore, the performance was investigated near the end of each three zones of protection. Accordingly, SLG faults are created at Zone 1 (60 km), Zone 2 (110 km), and Zone 3 (160 km) from bus 9, under four TCSC operating modes. The tabulated results in Table 3 compare the fault resistance tolerance for the proposed (memory-polarized) versus the conventional distance relay (self-polarized).
The achieved results indicate that the proposed distance relay has a wider coverage area for resistance faults tolerance compared with the conventional relay with and without TCSC. Basically, the behavior of the PSMV Mho characteristic is better than the self-polarized one that appears in the tolerance for fault resistance in all cases without TCSC. As clearly shown, the conventional relay has poor performance with TCSC under either inductive or bypass modes due to its under-reach behavior at such modes of TCSC operation that is mitigated by the proposed method. In addition, although the performance of the conventional relay under capacitive and blocking TCSC modes is good, the results of the proposed relay are better, as PSMV has improved the resistive coverage.

5.3. Evaluating the Detection Capability for Close-In Faults

When the relay voltage falls to zero or near zero due to close-in three-phase fault conditions, the conventional Mho distance relay element mal-operates for such fault types, which are considered as the worst fault type case to be detected. This is because under steady-state fault, the dynamic characteristic dies out into a self-polarized characteristic [4,5].
So, in order to evaluate the effectiveness of the proposed dynamic Mho relay possessing TCSC for close-in faults, TCSC has to be included in the faulted path, so the TCSC is relocated to be at the near end after R1; then, a 3L-G fault is directly applied after R1 by 1 km on the same protected TL between buses 9 and 6. The simulation is repeated under different TCSC modes of operation for the proposed and conventional distance relays under both dynamic and self-polarized distance relay characteristics for comparison purposes.
The trajectory impedance for the conventional relay under self-polarized characteristics at α = 0°, 20°, 75°, and 90° respectively is illustrated in Figure 23. The figure clearly shows the inability of conventional relay to detect such faults under a self-polarized Mho relay characteristic for all TCSC operating modes. However, in inductive and bypass modes, the TCSC adds its reactance to the line impedance, but the relay fails to detect such faults, and the fault lasts for 20 cycles from the inception time without detection. The scenario is more complicated for capacitive and bypass modes due to over-reach disposal.
The performance of the proposed PSMV method is demonstrated in Figure 24, for the aforementioned fault at α = 0°, 20°, 75°, and 90°. The characteristic impedance demonstrated in the figure shows the dynamic adaptive distance relay that starts at maximum expansion at fault instant (outer circle) due to the memorized voltage and shrinks with the time to equalize the polarized (static or self-polarized in this case) characteristic at steady-state fault (inner circle).
For both inductive and bypass cases at α = 20° and 0°, respectively, the fault occurs at 2.7025 s and is detected at 2.7078 s and 2.709 s, respectively. For these cases, the detection occurs at the expanded region before the characteristic rests to its static zone, which means that the memory philosophy has effectively supported the distance relay to detect close-in faults in such TCSC operating modes. In addition, in capacitive and blocking mode at α = 75° and 90°, respectively, the faults inception occurs at 2.0025 s and is detected at 2.011 s and 2.012 s, respectively, while the impedance trajectory confirms that the relay has succeeded in detecting such faults in dynamic characteristic (outer circle) for these TCSC operating modes.
As obviously shown, the proposed adaptive PSMV distance relay has correctly detected the close-in faults for all examined cases due to the memorized positive voltage that lasts for time and dies out under steady-state fault. All faults are detected within ½ to ¾ cycle after fault inception during all TCSC modes of operation, which confirms the superiority of the proposed method.

5.4. Evaluating the Performance during Stable Power Swings

The stable power swing phenomenon is generally produced during regular events of the power system, such as reclosing the power switches, overloading of lines, or disconnecting one of the parallel lines due to a fault. The most common type of power swing in power systems is the stable swing [32]. So, the performance of the proposed distance relay is evaluated under stable power swing. This can be modeled by applying a solid 3L-G fault between buses 4 and 5 at 20 km from bus 4, and the fault is cleared after 20 cycles from the fault inception instant, which causes a stable power swing phenomenon [33].
The trajectory impedance of the proposed scheme versus the conventional relay under all TCSC modes of operations is addressed in Figure 25. As shown, although the compensated apparent impedance relies on subtracting TCSC impedance from the seen impedance, the proposed PSMV relay has a positive impact on the distance performance during the stable power swing. As for the case of an inductive region as α = 0° and α = 20°, the compensated apparent impedance is still not involved in the protected zones. Meanwhile, in a capacitive region as α = 75° and α = 90°, the compensated apparent impedance is corrected as appeared beyond the protected zones.
Under α = 75° and α = 90°, it is observed that the conventional relay has falsely sensed such swing as a fault in the third zone. Regarding the proposed scheme performance, the detection index µ has the wrong fault detection activation for such cases due to the starting detection zone Z D value that exceeds Zone 3. Then, the zone identification subroutine is applied. Consequently, the compensated subroutine is applied, and the apparent impedance is compensated by subtracting TCSC impedance from the relay seen impedance; however, the proposed phase comparator is correctly behaving, as the swing is not detected accurately as a fault, which ensures stable operation and non-false trip action.

6. Performance Evaluation for the IEEE-39 Bus New England Power System

To verify the proposed scheme’s effectiveness, its performance is examined when applied to the New England 39-bus power system under several selective cases. The single line diagram of the IEEE-39 bus 60 Hz network is shown in Figure 26, where the voltage levels of this network are 345, 230, and 22 kV buses [34]. The distance relay R1, which protects the line between buses 28 and 29 (1 km line), is considered as a tested relay after applying the TCSC at the mid-point of that line according to [32,35].

6.1. Evaluating the Accuracy of the Proposed Distance Relay

For different fault cases that cover different TCSC operation modes, fault locations, and fault types, the proposed scheme is tested and evaluated. Figure 27 depicts the impedance trajectories detected by R1 for the following cases:
-
Case 1: SLG fault in Zone 1 at 750 m from R1 under α = 0°,
-
Case 2: 2L fault in Zone 1 at 750 m under α = 20°,
-
Case 3: 2L-G in Zone 2 at 850 m under α = 75°,
-
Case 4: 3L-G in Zone 2 at 850 m under α = 90°.
As illustrated in Figure 27a, Case 1 and Case 2 are both detected properly by the proposed scheme in Zone 1, which averts the under-reach behavior of conventional relay. In addition, the proposed scheme has succeeded in detecting the faults of Case 3 and Case 4 correctly in Zone 2 and avoided over-reach problems. The same cases are examined with the conventional (self-polarized characteristic) relay. According to Figure 27b, the unselective operation of the conventional distance relay for such TLs equipped with TCSC is obvious, as primary zones protection cases are erroneously detected in back-up zones by the conventional relay when α = 0°, 20°; in addition, the cases for faults in the back-up zone protection are wrongly detected in the primary zone of protection when α = 75°, 90°.
Therefore, these achieved results reinforce the superiority of the proposed scheme to be also applied for short compensated transmission interconnected lines.

6.2. Evaluating the Detection Capability for Close-in Faults

The close-in fault has also been tested on the IEEE-39 bus system to realize the proposed PSMV distance relay attitude for a short TL system. So, the TCSC is located after R1 by 1 m and a 3L-G fault occurs directly after the relay.
At first, the trajectory impedance of the conventional relay with the self-polarized characteristic is examined for all TCSC modes of operation under α = 0°, 20°, 75°, and 90° in Figure 28. As shown, the conventional relay failed to quickly detect the fault that endures for 20 cycles without clearance under all TCSC modes cases, which ensures the challenge in detecting such faults.
On the contrary, the results demonstrated in Figure 29 proved the successful performance of the proposed scheme for all TCSC modes of operation. As observed, the memorized polarization method has a key advantage to detect such faults, as under most cases, the relay detects the fault in the memorized region before reaching a steady-state characteristic except for α = 75°, where the fault is detected in the steady-state zone due to the proposed compensation impedance. Actually, the fault inception was at 1 s for all TCSC modes, while the relay detects the fault at 1.0122 s, 1.0121 s, 1.007 s, and 1.009 s for α = 0°, 20°, 75°, and 90° respectively, which means that the proposed scheme can detect the fault within ¾ cycle in the worst case at the TCSC inductive mode.

6.3. Evaluating the Performance during Stable Power Swings

The proposed relay is evaluated for a stable power swing compared with the conventional relay under different TCSC modes ( α = 0°, 20°, 75°, and 90°) as illustrated in Figure 30. The stable power swing is modeled by applying 3L-G on the line between buses 29 and 26 at 80 m from bus 29 [32].
For these swing cases, the proposed relay estimates the zone detection index µ , as in Equation (6), to initiate the detection function and then the TCSC zone identification to activate the TCSC compensation subroutine. Actually, this condition is unfulfilled for these tested cases as µ > 1, so the proposed relay considers the X T C S C value as zero, and the proposed relay behaves as a conventional relay (apparent impedances are identical for both of them, as shown in Figure 30). Therefore, the power swing is correctly not detected as a fault in the two relays.
It is worth highlighting that the satisfied performance on the protection side regarding the power swing phenomena is due to the dynamic closed loop TCSC controller, which is considered SSR mitigation for supporting the system stability.

7. Discussions and Comparative Assessment

7.1. General Aspects Affecting Distance Relaying

Some aspects can affect the investigation study of the distance relaying for compensated TL by TCSC, which are as follows:

7.1.1. Effect of the Measurement Errors

In fact, several errors may affect the accuracy of distance relay calculations. The major sources of error are Capacitor Voltage Transformer (CVT), Current Transformer (CT), Line Capacitance, and SSR.
In this article, the ideal performance for both CVT and CT is considered to neglect their errors, while the distributed parameters model is applied to represent the transmission line and fully consider the line capacitance effects. In addition, the closed loop TCSC controller used in [26] is updated here to mitigate SSR effects on the achieved results.

7.1.2. Loss of Synchronism

To ensure the security of the relay function during the power swing phenomenon, a supplementary power swing blocking (PSB) scheme shall be integrated in modern digital distance relays to operate for stable power swing. An Out-of-Step condition is a consequence resulting from an unstable power swing. It requires proper detection of this power swing to separate the unstable part from the entire power system, and thus, the distance relay design has to be equipped with an out-of-step tripping scheme to ensure correct distance relay operation during the severe power swing.
In this article, the stable operation of the proposed scheme with non-false trip action is evaluated during the stable power swing phenomenon for the IEEE-9 bus system compensated with TCSC (in Section 5.4) and for the IEEE-39 bus network (in Section 6.3), and the results indicate it is secure enough for external faults that cause stable power swings.

7.2. Comparative Assessment with Some Published Methods

To focus on the distinctive features of the proposed scheme, a brief comparative assessment with some published methods [11,12,13,14,15,16,17,18,19,20], to mitigate the effect of TCSC on the distance relay, is introduced as shown in Table 4.

8. Conclusions and Future Work

Although the dynamic TCSC controller is considered to mitigate SSR introduced by series compensation in the power system, self-polarized distance relaying faces real challenges for a wide range of dynamic system conditions during faults in TCSC-compensated TLs and consequently has poor performance.
An adaptive dynamic Mho distance relay-based phase comparator is proposed in this paper using the positive-sequence voltage polarization with memory (PSMV) method to compensate for unfavorable TCSC effects. The scheme analysis is done by the detailed modeling of TCSC and power system using a MATLAB simulator. The proposed method applies the under-reach impedance starter concept to develop a new starting detection zone to activate the detection subroutine. Then, the TCSC zone identification subroutine can be initiated by the RMS-positive sequence currents of both the faulted loop and TCSC terminal, which are used to identify whether the TCSC is included in the faulted loop or not to enable the proposed TCSC compensation impedance subroutine to be applied. In fact, the scheme relieves the distance relay from the redundant communication signals as well as the synchronized data required from the TCSC controller, in addition to imposing itself to solve the problems introduced due to TCSC possessing at the faulted loop.
The proposed scheme is investigated for the IEEE-9 bus system with long TLs, in addition to validating its results for short TLs in the IEEE-39 bus system as a large networking power system. The ten types of faults and the three zones of protection under the different four TCSC modes are extensively examined. The achieved results indicate the reliability and thoroughness of the proposed relay during all fault conditions. The proposed relay provides a good fault resistance tolerance in either capacitive or inductive TCSC operating modes up to 25 Ω in the primary zone of protection. In addition, the proposed dynamic relay effectiveness is extended to solve the problem of three-phase close-in faults, which are accurately detected by the proposed relay for both large and small interconnected TLs in long and short TLs. In addition, its good performance during the stable power swing phenomenon is ensured.
As a future work, an optimized controller strategy can be developed to provide the capability of using a wide range of percentage compensation offered by the TCSC for power oscillation damping while mitigating any SSR problems. In addition, a supplementary adaptive controller may be investigated as well for the distance protection of transmission lines and interconnected network to prevent the maloperation of the distance relays during the damping process and a tripping scheme to be used for loss of synchronism.

Author Contributions

Conceptualization, D.K.I., E.A.Z.; methodology, G.M.A.-H. and D.K.I.; software, G.M.A.-H.; investigation, G.M.A.-H.; writing—original draft preparation, G.M.A.-H. and D.K.I.; writing—review and editing, D.K.I., E.A.Z., A.F.Z.; supervision, E.A.Z., A.F.Z. All authors have read and agreed to the published version of the manuscript.

Funding

This research received no external funding.

Institutional Review Board Statement

Not applicable.

Informed Consent Statement

Not applicable.

Data Availability Statement

Exclude this statement.

Conflicts of Interest

The authors declare no conflict of interest.

References

  1. Demetrios, A.T.; Simon, R.C.; Jean-Luc, C.; Juergen, H.; Silvia, M.; Mohindar, S.S.; Constantine, E.Z.; Seung-Jae, L.; Graeme, H.T. Modern Distance Protection Functions and Applications; Working Group B5.15; Green Book 359; CIGRE Publications: Paris, France, 2008; ISBN 978-2-85873-047-6. [Google Scholar]
  2. Mladen, K.; Jinfeng, R.; Saeed, L. Design, Modeling and Evaluation of Protective Relays for Power Systems; Springer International Publishing: Cham, Switzerland, 2016; ISBN 978-3-319-20918-0. [Google Scholar]
  3. Bogdan, K.; Dale, F. Fundamentals of Distance Protection. In Proceedings of the 61st Annual Conference for Protective Relay Engineers, College Station, TX, USA, 1–3 April 2008. [Google Scholar] [CrossRef]
  4. Ricardo, A.; Walmer, F.S.; Fernando, G. Challenges and Solutions in the Protection of a Long Line in the Furnas System. In Proceedings of the 32nd Annual Western Protective Relay Conference, Spokane, WA, USA, 25–27 October 2005; Volume 23, pp. 1–15. [Google Scholar] [CrossRef]
  5. Ashok, K.P.; Premalata, J. Solution to Close-in Fault Problem in Directional Relaying. IEEE Trans. Power Deliv. 2005, 23, 1690–1692. [Google Scholar] [CrossRef]
  6. Mathur, R.M.; Varma, R.K. Thyristor-Based FACTS Controllers for Electrical Transmission Systems; Wiley: New Delhi, India, 2011; Volume 13, ISBN 978-8126532247. [Google Scholar]
  7. Padiyar, K.R. FACTS Controllers in Power Transmission and Distribution, 2nd ed.; New Age International Publishers: New Delhi, India, 2016; Volume 13, ISBN 978-8122439892. [Google Scholar]
  8. Tarlochan, S.; Mojtaba, K. TCSC impact on communication-aided distance-protection schemes and its mitigation. IEE Proc. Gen. Trans. Dist. 2005, 152, 714–728. [Google Scholar] [CrossRef]
  9. Ahad, K.; Shahram, J.; Hossein, S. Distance relay over-reaching in presence of TCSC on next line considering MOV operation. In Proceedings of the 45th International Universities Power Engineering Conference UPEC2010, Cardiff, UK, 31 August–3 September 2010. [Google Scholar]
  10. Jayanta, P.; Gautam, B.; Mainak, S. Effects of Including SVC and TCSC In an Existing Power System Under Normal Operating Condition: A Case Study. In Proceedings of the IEEE International Conference on Power Electronics, Drives and Energy Systems (PEDES), Chennai, India, 18–21 December 2018. [Google Scholar] [CrossRef]
  11. Mojtaba, K.; Tarlochan, S.S. Impact of TCSC on The Protection of Transmission Lines. IEEE Tran. Power Deliv. 2006, 21, 80–87. [Google Scholar] [CrossRef]
  12. Tarlochan, S.S.; Mojtaba, K. Series Compensated Line Protection Enhancement by Modified Pilot Relaying Schemes. IEEE Trans. Power Deliv. 2006, 21, 1191–1198. [Google Scholar] [CrossRef]
  13. Chi-Shan, Y.; Chih-Wen, L.; Sun-Li, L.Y.; Joe-Air, J. A new PMU-based fault location algorithm for series compensated lines. IEEE Trans. Power Deliv. 2002, 17, 33–46. [Google Scholar] [CrossRef]
  14. Ashok, M.; Manoj, T.; Hari, O.G. An advance compensated Mho relay for protection of TCSC transmission line. In Proceedings of the 6th IEEE Power India International Conference, Delhi, India, 5–7 December 2014. [Google Scholar] [CrossRef]
  15. Fanrong, W.; Xiangning, L.; Zhengtian, L.; Le, C.; Muhammad, S.K. A New Distance Protection Method Considering TCSC-FCL Dynamic Impedance Characteristics. IEEE Trans. Power Deliv. 2018, 33, 1428–1437. [Google Scholar] [CrossRef]
  16. Minh, C.D.; Minh, Q.T.; Jae, I.L.; Seok, J.L.; Chur, H.L.; Jongsu, Y.; Minwon, P. Suggestion of a New Protection Scheme for a Transmission System Equipped with a Thyristor-Controlled Series Capacitor. Energies 2019, 12, 2250. [Google Scholar] [CrossRef]
  17. Nima, S.G.; Mohammad, T.B.; Fatemeh, R.; Mahmood, H.I. Data-mining for Fault-Zone Detection of Distance Relay in FACTS-Based Transmission. In Proceedings of the 2020 IEEE Texas Power and Energy Conference (TPEC), College Station, TX, USA, 6–7 February 2020. [Google Scholar] [CrossRef]
  18. Song, Y.H.; Johns, A.T.; Xuan, Q.Y. Artificial neural-network-based protection scheme for controllable series-compensated EHV transmission lines. IEE Proc. Gen. Trans. Dist. 1996, 143, 535–540. [Google Scholar] [CrossRef]
  19. Woo, S.; Min, K.; Sang, K.; Jong, Y.; Chang, H. An Improved Setting Method of The Distance Protective IEDS For Series-Compensated Transmission Lines Based on A Case Study Approach. Electr. Power Syst. Res. 2020, 188, 106554. [Google Scholar] [CrossRef]
  20. Ashok, M.; Manoj, T. Protection of TCSC Transmission Line by Wavelet Based Advance Mho Relay. In Proceedings of the 5th IEEE Uttar Pradesh Section International Conference on Electrical, Electronics and Computer Engineering (UPCON-2018), Gorakhpur, India, 2–4 November 2018. [Google Scholar] [CrossRef]
  21. Asim, H.; Nitai, P.; Debasish, M. Transient Stability Analysis of a Multimachine Power System with TCSC Controller—A Zero Dynamic Design Approach. Int. J. Elect. Power Energy Syst. 2018, 97, 51–71. [Google Scholar] [CrossRef]
  22. Mehdi, A.; Parinaz, A.; Mahmoud, R.H. Risk-based Placement of TCSC For Transient Stability Enhancement. IET Gen. Trans. Dist. 2016, 10, 3296–3303. [Google Scholar] [CrossRef]
  23. Walla, S.S.; Ragab, A.E.; Ahmed, M.A. Optimal allocation of TCSCs by adaptive DE algorithm. IET Gen. Trans. Dist. 2016, 10, 3844–3854. [Google Scholar] [CrossRef]
  24. Einar, V.L.; Kara, C.; Santley, A.M.; Urbanek, J. Characteristics and Rating Considerations of Thyristor-Controller Series Compensation. IEEE Trans. Power Deliv. 1994, 9, 992–1000. [Google Scholar] [CrossRef]
  25. Doaa, K.I.; Ghada, M.H.; Essam, E.M.A.; Ahmed, F.Z. Comprehensive Analysis of the Impact of the TCSC on Distance Relays in Interconnected Transmission Networks. IEEE Access 2020, 8, 228315–228325. [Google Scholar] [CrossRef]
  26. Dragan, J.; Gopinath, N.P. Analytical modeling of TCSC dynamics. IEEE Trans. Power Deliv. 2005, 20, 1097–1104. [Google Scholar] [CrossRef]
  27. Elmer, S. A Novel Analysis of Offset Mho Characteristic of Memory-Polarized and Cross-Polarized Distance Functions. Electr. Power Syst. Res. 2018, 158, 219–227. [Google Scholar]
  28. Fernando, C. Distance elements: Linking theory with testing. In Proceedings of the 62nd Annual Conference for Protective Relay Engineers, College Station, TX, USA, 30 March–2 April 2009. [Google Scholar] [CrossRef]
  29. Donald, D.F. Understanding the Dynamic Mho Distance Characteristic. In Proceedings of the 69th Annual Conference for Protective Relay Engineers (CPRE), College Station, TX, USA, 4–7 April 2016. [Google Scholar] [CrossRef]
  30. Michael, B.; Andrew, D.; Susan, D.; Graham, E.; Peter, H.; Graeme, L.; Alan, M.; Allen, M.; Andrew, M.; Philip, N.; et al. Network Protection & Automation Guide; Alstom: Saint-Ouen, France, 2011; ISBN 978-0-9568678-0-3. [Google Scholar]
  31. Solveig, W.; James, M.; Ince, B. Pilot Protection Communication Channel Requirements. In Proceedings of the 57th Annual Conference for Protective Relay Engineers, College Station, TX, USA, 30 March–1 April 2004. [Google Scholar] [CrossRef]
  32. Behrooz, T.; Mostafa, S. Detection of Power Swing and Prevention of Mal-Operation of Distance Relay Using Compressed Sensing Theory. IET Gen. Trans. Dist. 2020, 14, 5558–5570. [Google Scholar] [CrossRef]
  33. Hamed, F.; Saeed, S. Fault detection and faulty phase(s) identification in TCSC compensated transmission lines. IET Gen. Trans. Dist. 2020, 14, 1042–1050. [Google Scholar] [CrossRef]
  34. Padiyar, K.R. Power System Dynamics—Stability and Control; BS Publications: Hyderabad, India, 2008. [Google Scholar]
  35. Biswajit, S.; Subhransu, R.S. System integrity protection scheme for enhancing backup protection of transmission lines. IEEE Syst. J. 2020, 1–11. [Google Scholar] [CrossRef]
Figure 1. Schematic diagram of the IEEE-9 bus system compensated by TCSC.
Figure 1. Schematic diagram of the IEEE-9 bus system compensated by TCSC.
Energies 14 02477 g001
Figure 2. TCSC module.
Figure 2. TCSC module.
Energies 14 02477 g002
Figure 3. Self, polarized, and memorized polarization Mho characteristics.
Figure 3. Self, polarized, and memorized polarization Mho characteristics.
Energies 14 02477 g003
Figure 4. An SLG occurs at a fault point F at the end of the protected TL compensated with TCSC at m point.
Figure 4. An SLG occurs at a fault point F at the end of the protected TL compensated with TCSC at m point.
Energies 14 02477 g004
Figure 5. Representation of a forward fault at the end of TCSC-compensated TL: (a) ground faults; (b) phase faults.
Figure 5. Representation of a forward fault at the end of TCSC-compensated TL: (a) ground faults; (b) phase faults.
Energies 14 02477 g005
Figure 6. The detection index µ for bolted faults at 40 km under α = 75° (in Zone 1 in front of TCSC) (a) A-G fault at 2.0025 s; (b) C-B fault at 2.005 s; (c) AC-G fault at 2.0075 s; and (d) ABC fault at 2.009 s.
Figure 6. The detection index µ for bolted faults at 40 km under α = 75° (in Zone 1 in front of TCSC) (a) A-G fault at 2.0025 s; (b) C-B fault at 2.005 s; (c) AC-G fault at 2.0075 s; and (d) ABC fault at 2.009 s.
Energies 14 02477 g006
Figure 7. The detection index µ for bolted faults at 80 km under α = 75° (in Zone 1 behind TCSC). (a) A-G fault at 2.001 s; (b) C-B fault at 2.003 s; (c) AC-G fault at 2.005 s; and (d) ABC fault at 2.008 s.
Figure 7. The detection index µ for bolted faults at 80 km under α = 75° (in Zone 1 behind TCSC). (a) A-G fault at 2.001 s; (b) C-B fault at 2.003 s; (c) AC-G fault at 2.005 s; and (d) ABC fault at 2.008 s.
Energies 14 02477 g007
Figure 8. The detection index µ for A-G fault at 120 km under α = 75° at 2.0012 s (in Zone 2 behind TCSC). (a) R f = 30   Ω ; (b) R f = 40   Ω ; (c) R f = 50   Ω ; and (d) R f = 60   Ω .
Figure 8. The detection index µ for A-G fault at 120 km under α = 75° at 2.0012 s (in Zone 2 behind TCSC). (a) R f = 30   Ω ; (b) R f = 40   Ω ; (c) R f = 50   Ω ; and (d) R f = 60   Ω .
Energies 14 02477 g008
Figure 9. The detection index µ for bolted faults at 160 km under α = 75° (in Zone 3 behind TCSC). (a) A-G fault at 2.0035 s; (b) C-B fault at 2.0055 s; (c) AC-G fault at 2.0065 s; and (d) ABC fault at 2.0015 s.
Figure 9. The detection index µ for bolted faults at 160 km under α = 75° (in Zone 3 behind TCSC). (a) A-G fault at 2.0035 s; (b) C-B fault at 2.0055 s; (c) AC-G fault at 2.0065 s; and (d) ABC fault at 2.0015 s.
Energies 14 02477 g009
Figure 10. The detection index µ for bolted faults at 30 km under α = 20° (in Zone 1 in front of TCSC). (a) A-G fault at 2.7025 s; (b) C-B fault at 2.705 s; (c) AC-G fault at 2.7075 s; and (d) ABC fault at 2.709 s.
Figure 10. The detection index µ for bolted faults at 30 km under α = 20° (in Zone 1 in front of TCSC). (a) A-G fault at 2.7025 s; (b) C-B fault at 2.705 s; (c) AC-G fault at 2.7075 s; and (d) ABC fault at 2.709 s.
Energies 14 02477 g010
Figure 11. The detection index µ for bolted faults at 75 km under α = 20° (in Zone 1 behind TCSC). (a) A-G fault at 2.701 s; (b) C-B fault at 2.703 s; (c) AC-G fault at 2.705 s; (d) ABC fault at 2.708 s.
Figure 11. The detection index µ for bolted faults at 75 km under α = 20° (in Zone 1 behind TCSC). (a) A-G fault at 2.701 s; (b) C-B fault at 2.703 s; (c) AC-G fault at 2.705 s; (d) ABC fault at 2.708 s.
Energies 14 02477 g011
Figure 12. The detection index µ for A-G fault at 110 km under α = 20° at 2.0012 s (in Zone 2 behind TCSC) (a) R f = 30   Ω ; (b) R f = 40   Ω ; (c) R f = 50   Ω ; and (d) R f = 60   Ω .
Figure 12. The detection index µ for A-G fault at 110 km under α = 20° at 2.0012 s (in Zone 2 behind TCSC) (a) R f = 30   Ω ; (b) R f = 40   Ω ; (c) R f = 50   Ω ; and (d) R f = 60   Ω .
Energies 14 02477 g012
Figure 13. The detection index µ for bolted faults at 150 km under α = 20° (in Zone 3 behind TCSC) (a) A-G fault at 2.7035 s; (b) C-B fault at 2.7055 s; (c) AC-G fault at 2.7065 s; and (d) ABC fault at 2.7015 s.
Figure 13. The detection index µ for bolted faults at 150 km under α = 20° (in Zone 3 behind TCSC) (a) A-G fault at 2.7035 s; (b) C-B fault at 2.7055 s; (c) AC-G fault at 2.7065 s; and (d) ABC fault at 2.7015 s.
Energies 14 02477 g013
Figure 14. TCSC zone identification concept.
Figure 14. TCSC zone identification concept.
Energies 14 02477 g014
Figure 15. Line, TCSC positive sequence, and difference currents for A-G faults occurred at 2.0025 s in TCSC capacitive mode ( α  = 75°). (a) Bolted A-G fault at 40 km (in front of TCSC); (b) A-G fault with 50 Ω at 40 km (in front of TCSC); (c) Bolted A-G fault at 80 km (behind TCSC).
Figure 15. Line, TCSC positive sequence, and difference currents for A-G faults occurred at 2.0025 s in TCSC capacitive mode ( α  = 75°). (a) Bolted A-G fault at 40 km (in front of TCSC); (b) A-G fault with 50 Ω at 40 km (in front of TCSC); (c) Bolted A-G fault at 80 km (behind TCSC).
Energies 14 02477 g015
Figure 16. Line, TCSC positive sequence, and difference currents for A-G faults that occurred at 2.7025 s in the TCSC inductive mode ( α  = 20°). (a) Bolted A-G fault at 40 km (in front of TCSC); (b) A-G fault with 50 Ω at 40 km (in front of TCSC); (c) Bolted A-G fault at 80 km (behind TCSC).
Figure 16. Line, TCSC positive sequence, and difference currents for A-G faults that occurred at 2.7025 s in the TCSC inductive mode ( α  = 20°). (a) Bolted A-G fault at 40 km (in front of TCSC); (b) A-G fault with 50 Ω at 40 km (in front of TCSC); (c) Bolted A-G fault at 80 km (behind TCSC).
Energies 14 02477 g016
Figure 17. Flowchart for implementing the proposed adaptive dynamic distance relay scheme.
Figure 17. Flowchart for implementing the proposed adaptive dynamic distance relay scheme.
Energies 14 02477 g017
Figure 18. Apparent impedance of the proposed scheme versus the conventional relay for SLG faults at different locations and firing angles: (a) at 75 km (Zone 1) for α = 0°; (b) at 75 km (Zone 1) for α = 20°; (c) at 85 km (Zone 2) for α = 75°; (d) at 85 km (Zone 2) for α = 90°.
Figure 18. Apparent impedance of the proposed scheme versus the conventional relay for SLG faults at different locations and firing angles: (a) at 75 km (Zone 1) for α = 0°; (b) at 75 km (Zone 1) for α = 20°; (c) at 85 km (Zone 2) for α = 75°; (d) at 85 km (Zone 2) for α = 90°.
Energies 14 02477 g018
Figure 19. Apparent impedance of the proposed scheme for all faults type at α = 0° (bypass mode): (a) at 40 km (Zone 1); (b) at 75 km (Zone 1); (c) at 110 km (Zone 2); and (d) at 160 km (Zone 3).
Figure 19. Apparent impedance of the proposed scheme for all faults type at α = 0° (bypass mode): (a) at 40 km (Zone 1); (b) at 75 km (Zone 1); (c) at 110 km (Zone 2); and (d) at 160 km (Zone 3).
Energies 14 02477 g019
Figure 20. Apparent impedance of the proposed scheme for all faults type at α = 20° (inductive mode): (a) at 40 km (Zone 1); (b) at 75 km (Zone 1); (c) at 110 km (Zone 2); and (d) at 160 km (Zone 3).
Figure 20. Apparent impedance of the proposed scheme for all faults type at α = 20° (inductive mode): (a) at 40 km (Zone 1); (b) at 75 km (Zone 1); (c) at 110 km (Zone 2); and (d) at 160 km (Zone 3).
Energies 14 02477 g020
Figure 21. Apparent impedance of the proposed scheme for all faults type at α = 75° (capacitive mode): (a) at 40 km (Zone 1); (b) at 75 km (Zone 1); (c) at 110 km (Zone 2); and (d) at 160 km (Zone 3).
Figure 21. Apparent impedance of the proposed scheme for all faults type at α = 75° (capacitive mode): (a) at 40 km (Zone 1); (b) at 75 km (Zone 1); (c) at 110 km (Zone 2); and (d) at 160 km (Zone 3).
Energies 14 02477 g021
Figure 22. Apparent impedance of the proposed scheme for all fault types at α = 90° (blocking mode): (a) at 40 km (Zone 1); (b) at 75 km (Zone 1); (c) at 110 km (Zone 2); and (d) at 160 km (Zone 3).
Figure 22. Apparent impedance of the proposed scheme for all fault types at α = 90° (blocking mode): (a) at 40 km (Zone 1); (b) at 75 km (Zone 1); (c) at 110 km (Zone 2); and (d) at 160 km (Zone 3).
Energies 14 02477 g022
Figure 23. Apparent impedance of the conventional relay for a 3L-G close-in fault at 1 km at in reference to the self-polarized characteristic: (a) α = 0°; (b) α = 20°; (c) α = 75°; (d) α = 90°.
Figure 23. Apparent impedance of the conventional relay for a 3L-G close-in fault at 1 km at in reference to the self-polarized characteristic: (a) α = 0°; (b) α = 20°; (c) α = 75°; (d) α = 90°.
Energies 14 02477 g023
Figure 24. Impedance trajectory of the proposed relay for a 3L-G close-in fault at 1 km in reference to dynamic characteristic: (a) α = 0°; (b) α = 20°; (c) α = 75°; (d) α = 90°.
Figure 24. Impedance trajectory of the proposed relay for a 3L-G close-in fault at 1 km in reference to dynamic characteristic: (a) α = 0°; (b) α = 20°; (c) α = 75°; (d) α = 90°.
Energies 14 02477 g024
Figure 25. Impedance trajectory of the proposed scheme versus the conventional relay for power swing due to a 3L-G fault at: (a) α = 0°; (b) α = 20°; (c) α = 75°; and (d) α = 90°.
Figure 25. Impedance trajectory of the proposed scheme versus the conventional relay for power swing due to a 3L-G fault at: (a) α = 0°; (b) α = 20°; (c) α = 75°; and (d) α = 90°.
Energies 14 02477 g025
Figure 26. IEEE-39 bus system compensated by TCSC.
Figure 26. IEEE-39 bus system compensated by TCSC.
Energies 14 02477 g026
Figure 27. Trajectory impedance of the proposed scheme versus the conventional relay for different tested cases on the IEEE-39 bus system: (a) the proposed scheme; and (b) the conventional relay.
Figure 27. Trajectory impedance of the proposed scheme versus the conventional relay for different tested cases on the IEEE-39 bus system: (a) the proposed scheme; and (b) the conventional relay.
Energies 14 02477 g027
Figure 28. Performance of the conventional relay through a self-polarized characteristic for a close-in 3L-G fault at 1 m at: (a) α = 0°; (b) α = 20°; (c) α = 75°; and (d) α = 90°.
Figure 28. Performance of the conventional relay through a self-polarized characteristic for a close-in 3L-G fault at 1 m at: (a) α = 0°; (b) α = 20°; (c) α = 75°; and (d) α = 90°.
Energies 14 02477 g028
Figure 29. Performance of the proposed scheme through a dynamic Mho characteristic for a close-in 3L-G fault at 1 m under: (a) α = 0°; (b) α = 20°; (c) α = 75°; and (d) α = 90°.
Figure 29. Performance of the proposed scheme through a dynamic Mho characteristic for a close-in 3L-G fault at 1 m under: (a) α = 0°; (b) α = 20°; (c) α = 75°; and (d) α = 90°.
Energies 14 02477 g029
Figure 30. Impedance trajectory of the proposed scheme versus the conventional relay for power swing due to a 3L-G fault between buses 29 and 26 at: (a) α = 0°; (b) α = 20°; (c) α = 75°; and (d) α = 90°.
Figure 30. Impedance trajectory of the proposed scheme versus the conventional relay for power swing due to a 3L-G fault between buses 29 and 26 at: (a) α = 0°; (b) α = 20°; (c) α = 75°; and (d) α = 90°.
Energies 14 02477 g030
Table 1. Measured voltage and loop current according to ground/phase elements.
Table 1. Measured voltage and loop current according to ground/phase elements.
Distance Relay ElementMeasured Relay VoltageMeasured Relay Loop Current
Ground ElementsA-G V A I A + K 0 · 3   I 0
B-G V B I B + K 0 · 3   I 0
C-G V C I C + K 0 · 3   I 0
Phase ElementsA-B V A   V B I A I B
B-C V B   V C I B I C
C-A V C   V A I C I A
Table 2. Positive-sequence polarized impedance versus positive-sequence polarized impedance with memory for different distance elements.
Table 2. Positive-sequence polarized impedance versus positive-sequence polarized impedance with memory for different distance elements.
Distance Relay Element Positive-Sequence   Polarized   Impedance   ( Z P ) Positive-Sequence   Polarized   Impedance   with   Memory   ( Z m )
Ground Elements ( Z 1 S ) [ 1   +   Z 0 S Z 1 S ] [ 2   +   Z 0 L   +   X 0 T C S C Z 1 L   +   X 1 T C S C ] ( Z 1 S ) [ 2   +   Z 0 S Z 1 S ] [ 2   +   Z 0 L   +   X 0 T C S C Z 1 L   +   X 1 T C S C ]
Phase Elements Z 1 S 2 Z 1 S
Table 3. Performance evaluation of fault resistance range coverage for the proposed relay compared with the conventional one.
Table 3. Performance evaluation of fault resistance range coverage for the proposed relay compared with the conventional one.
TCSC
Operation Mode
Detection ZoneFault Resistance Range Coverage (Ω)
Conventional RelayProposed Relay
Without TCSCZone 1Up to 10 ΩUp to 25 Ω
Zone 2Up to 10 ΩUp to 18 Ω
Zone 3Up to 9 ΩUp to 15 Ω
Bypass Mode
(α = 0°)
Zone 1Up to 10 ΩUp to 25 Ω
Zone 2Up to 10 ΩUp to 17 Ω
Zone 3Up to 8 ΩUp to 20 Ω
Inductive Mode
(α = 20°)
Zone 1
Zone 2
Zone 3
Up to 8 Ω
Up to 10 Ω
Up to 5 Ω
Up to 25 Ω
Up to 17 Ω
Up to 22 Ω
Capacitive Mode
(α = 75°)
Zone 1
Zone 2
Zone 3
Up to 23 Ω
Up to 10 Ω
Up to 20 Ω
Up to 25 Ω
Up to 10 Ω
Up to 22 Ω
Blocking Mode
(α = 90°)
Zone 1
Zone 2
Zone 3
Up to 23 Ω
Up to 12 Ω
Up to 20 Ω
Up to 25 Ω
Up to 15 Ω
Up to 23 Ω
Table 4. Brief comparative assessment study.
Table 4. Brief comparative assessment study.
ItemThe Proposed PSMV SchemePublished Methods
Implementation Requirements
-
The scheme is simple in implementation; thus, any conventional relay can be adapted with the proposed distance relay without replacing existing relays.
-
Likewise, the proposed method does not require a high level of filtration, and its processing can be achieved with minimum communication requirements without synchronized data from the end terminal of the protected TL.
-
Some published solutions, to compensate for the negative TCSC effect on the distance relay, are based on synchronized data transfer between the two terminal ends of the TL and TCSC such as [12,13,15,16].
-
In addition, the computational intelligence techniques such as [17] or implementing the philosophy of the multi-filtering technique as in [20] exceed the computational burden of existing microprocessor relays.
Protection function performance
-
The scheme is validated as a main protection in Zone 1 and back-up protection in Zone 2 and Zone 3.
-
In addition, it is generalized for all types of faults under the four different TCSC modes.
-
The scheme can be applied for long as well as short TLs.
-
Although the relay in [11] is modeled based on a positive sequence polarized idea, the relay is not tested as back-up protection for Zone 2 and Zone 3 faults.
-
As well, the method in [14] has considered only one type of fault (SLG).
-
Likewise, the published scheme in [18] has results for fault types under a narrow variation of firing angle changes, fault resistance, for only Zone 1 of protection.
-
In addition, the method in [19] cannot be generalized as the study is based on a specific case study.
Reliability
-
The proposed scheme is dependable to detect all close-in faults under four TCSC operating modes in interconnected large and small network systems.
-
The proposed scheme is also secure enough for external faults that cause stable power swings.
-
For most of the published approaches, to compensate for the negative TCSC effect on the distance relay, no information is mentioned about the performance regarding security to stable power swings and dependability to close-in faults.
Publisher’s Note: MDPI stays neutral with regard to jurisdictional claims in published maps and institutional affiliations.

Share and Cite

MDPI and ACS Style

Abo-Hamad, G.M.; Ibrahim, D.K.; Aboul Zahab, E.; Zobaa, A.F. Adaptive Mho Distance Protection for Interconnected Transmission Lines Compensated with Thyristor Controlled Series Capacitor. Energies 2021, 14, 2477. https://doi.org/10.3390/en14092477

AMA Style

Abo-Hamad GM, Ibrahim DK, Aboul Zahab E, Zobaa AF. Adaptive Mho Distance Protection for Interconnected Transmission Lines Compensated with Thyristor Controlled Series Capacitor. Energies. 2021; 14(9):2477. https://doi.org/10.3390/en14092477

Chicago/Turabian Style

Abo-Hamad, Ghada M., Doaa Khalil Ibrahim, Essam Aboul Zahab, and Ahmed F. Zobaa. 2021. "Adaptive Mho Distance Protection for Interconnected Transmission Lines Compensated with Thyristor Controlled Series Capacitor" Energies 14, no. 9: 2477. https://doi.org/10.3390/en14092477

APA Style

Abo-Hamad, G. M., Ibrahim, D. K., Aboul Zahab, E., & Zobaa, A. F. (2021). Adaptive Mho Distance Protection for Interconnected Transmission Lines Compensated with Thyristor Controlled Series Capacitor. Energies, 14(9), 2477. https://doi.org/10.3390/en14092477

Note that from the first issue of 2016, this journal uses article numbers instead of page numbers. See further details here.

Article Metrics

Back to TopTop