Validation of Vehicle Driving Simulator from Perspective of Velocity and Trajectory Based Driving Behavior under Curve Conditions
Abstract
:1. Introduction
- (1)
- A simulator validation method is designed under curved road conditions. By designing an experimental scenario for the simulator and conducting systematic analysis of the parameters and model measurement of the parameters, a comprehensive conclusion of simulator validation is attained. The method can effectively remedy the problem of insufficient research on the validation of simulators under complex road conditions.
- (2)
- A simulator vehicle curve trajectory planning model is constructed, which leverages the Bi–LSTM neural network and employs the characteristic parameters of the driving behavior on the curves as input and the lateral offset of the vehicle trajectory as output. The model can replace the desired trajectory of a vehicle driving under complex road conditions, thereby reducing the cost of real vehicle parameter acquisition and improving the efficiency of simulator validation.
2. Methods
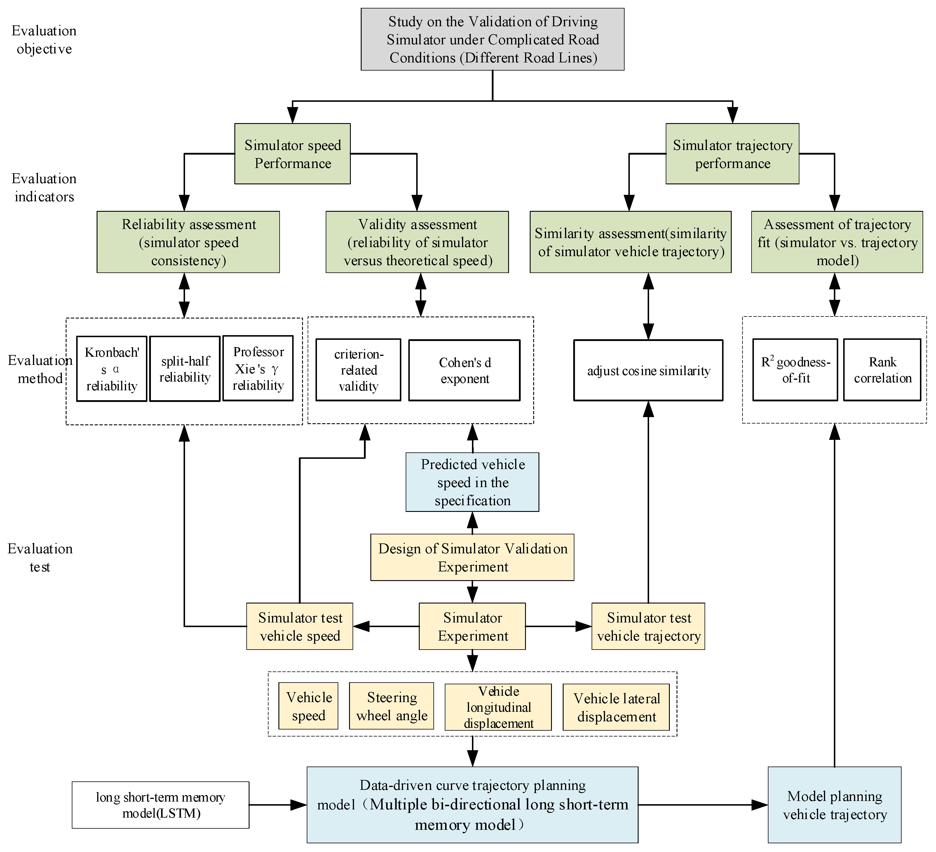
2.1. The Whole Design Framework
2.2. Experimental Design
2.3. Experimental Data Preprocessing
3. Experimental Data Analysis
3.1. Speed Reliability Evaluation of Drivers in Curved Road Tests
3.2. Verification of Driving Speed in Curve Test
3.3. Verification of Vehicle Trajectory in Curve Test
4. Improvement of Simulator Curve Track Planning Model
4.1. Data-Driven Modeling Method
4.1.1. Long Short-Term Memory Recurrent Neural Network
4.1.2. Bi–LSTM
4.1.3. Multilayer Perceptron
4.1.4. Prediction Results and Model Validation
- (a)
- Goodness of fit (R2)
- (b)
- Mean of absolute error (Error Mean)
- (c)
- Standard deviation of absolute error (Error Std)
- (d)
- Mean square error (MSE)
- (e)
- Root mean square error (RMSE)
- (f)
- Normalized root mean square error (NRMSE)
- (g)
- Rank Correlation
4.1.5. Model Training
4.2. Model Verification and Testing
5. Conclusions
Author Contributions
Funding
Informed Consent Statement
Data Availability Statement
Conflicts of Interest
Appendix A
| No. | Sex | Driving Years/Kilo Miles | Age | Accidents in Recent Three Years (Y/N) | Violation in Recent Three Years (Y/N) |
|---|---|---|---|---|---|
| 1 | Female | 9 years/50–60 | 35 | N | N |
| 2 | Male | 24 years/250 | 56 | N | Y |
| 3 | Male | 9 years/100 | 38 | N | Y |
| 4 | Male | 9 years/100 | 38 | N | N |
| 5 | Male | 10 years/80 | 43 | N | Y |
| 6 | Male | 4 years/30 | 28 | N | Y |
| 7 | Male | 8 years/140 | 41 | Y | Y |
| 8 | Female | 7 years/10 | 41 | N | N |
| 9 | Female | 10 years/50 | 38 | N | N |
| 10 | Male | 24 years/200 | 46 | N | Y |
| 11 | Female | 8 years/70 | 39 | N | Y |
| 12 | Female | 6 years/50 | 48 | N | Y |
| 13 | Female | 12 years/100 | 39 | N | Y |
| 14 | Female | 5 years/50 | 32 | N | N |
| 15 | Female | 14 years/60 | 33 | N | Y |
| 16 | Female | 14 years/60 | 38 | N | Y |
| 17 | Male | 15 years/150 | 37 | N | Y |
| 18 | Male | 5 years/60 | 24 | N | N |
| 19 | Male | 4 years/100 | 23 | N | N |
| 20 | Male | 3 years/10 | 23 | N | N |
| 21 | Male | 20 years/300 | 51 | N | N |
| 22 | Male | 3 years/50 | 33 | N | N |
| 23 | Male | 4 years/50 | 23 | N | Y |
| 24 | Male | 3 years/20 | 24 | N | N |
| 25 | Male | 3 years/20 | 24 | N | N |
| 26 | Male | 4 years/80 | 22 | N | N |
| 27 | Male | 3 years/20 | 21 | N | N |
References
- Wynne, R.A.; Beanland, V.; Salmon, P.M. Systematic review of driving simulator validation studies. Saf. Sci. 2019, 117, 138–151. [Google Scholar] [CrossRef]
- Xiong, J.; Zeng, J.G.; Ding, L.; Chen, Z.L.; Shui, R.F. Application and research of vehicle driving simulator for road traffic problems. China J. Highw. Transp. 2002, 15, 117–119. [Google Scholar]
- Broughton, K.L.M.; Switzer, F.; Scott, D. Car following decisions under three visibility conditions and two speeds tested with a driving simulator. Accid. Anal. Prev. 2007, 39, 106–116. [Google Scholar] [CrossRef] [PubMed]
- Cox, S.M.; Cox, D.J.; Kofler, M.J. Driving Simulator Performance in Novice Drivers with Autism Spectrum Disorder: The Role of Executive Functions and Basic Motor Skills. J. Autism Dev. Disord. 2016, 46, 1379–1391. [Google Scholar] [CrossRef] [PubMed]
- Xiong, J.; Wu, A.; Qin, Y. Experimental study on the effectiveness of driving simulator training. Chin. J. Ergon. 2016, 22, 63–67. [Google Scholar]
- Caffò, A.O.; Tinella, L.; Lopez, A.; Spano, G.; Massaro, Y.; Lisi, A.; Stasolla, F.; Catanesi, R.; Nardulli, F.; Grattagliano, I.; et al. The Drives for Driving Simulation: A Scientometric Analysis and a Selective Review of Reviews on Simulated Driving Research. Front. Psychol. 2020, 11, 917. [Google Scholar] [CrossRef] [PubMed]
- Bham, G.H.; Leu, M.C.; Vallati, M.; Mathur, D.R. Driving simulator validation of driver behavior with limited safe vantage points for data collection in work zones. J. Saf. Res. 2014, 49, 53–60. [Google Scholar] [CrossRef]
- Meuleners, L.; Fraser, M. A validation study of driving errors using a driving simulator. Transp. Res. Part F Traffic Psychol. Behav. 2015, 29, 14–21. [Google Scholar] [CrossRef]
- Dong, L.; Sun, D.; Han, G.; Li, X.; Hu, Q.; Shu, L. Velocity-free Localization of Autonomous Driverless Vehicles in Underground Intelligent Mines. IEEE Trans. Veh. Technol. 2020, 69, 9292–9303. [Google Scholar] [CrossRef]
- Chen, X.-M.; Miao, Y.S. Driving decision-making analysis of car-following for autonomous vehicle under complex urban environment. J. Cent. South Univ. 2017, 24, 1476–1482. [Google Scholar] [CrossRef]
- Cao, C.; Luo, Y.; Wang, J. Driving simulator validation for research on driving behavior at entrance of urban underground road. In Proceedings of the 2015 International Conference on Transportation Information and Safety, Wuhan, China, 25–28 June 2015; pp. 147–150. [Google Scholar]
- Bella, F. Driver perception hypothesis: Driving simulator study. Transp. Res. Part F Traffic Psychol. Behav. 2014, 24, 183–196. [Google Scholar] [CrossRef]
- Heiman, S.; Reed, N. Validation of the driver behaviour questionnaire using behavioural data from an instrumented vehicle and high-fidelity driving simulator. Accid. Anal. Prev. 2015, 75, 245–251. [Google Scholar]
- Tozman, T.; Magdas, E.S.; MacDougall, H.G.; Vollmeyer, R. Understanding the psychophysiology of flow: A driving simulator experiment to investigate the relationship between flow and heart rate variability. Comput. Hum. Behav. 2015, 52, 408–418. [Google Scholar] [CrossRef]
- Jesse, M.; Romain, C.; David, N.T. Driving simulator scenarios and measures to faithfully evaluate risky driving behavior: A comparative study of different driver age groups. PLoS ONE 2017, 12, e0185909. [Google Scholar]
- Li, X.; Wang, W.; Roetting, M. Estimating Driver’s Lane-Change Intent Considering Driving Style and Contextual Traffic. IEEE Trans. Intell. Transp. Syst. 2018, 20, 3258–3271. [Google Scholar] [CrossRef]
- Zheng, R.; Nakano, K.; Yamabe, S.; Aki, M.; Nalkamura, H.; Suda, Y. Study on Emergency-Avoidance Braking for the Automatic Platooning of Trucks. IEEE Trans. Intell. Transp. Syst. 2014, 15, 1748–1757. [Google Scholar] [CrossRef]
- Gemou, M. Transferability of driver speed and lateral deviation measurable performance from semi-dynamic driving simulator to real traffic conditions. Eur. Transp. Res. Rev. 2013, 5, 217–233. [Google Scholar] [CrossRef] [Green Version]
- Groeger, J.A.; Murphy, G. Driver performance under simulated and actual driving conditions: Validity and orthogonality. Accid. Anal. Prev. 2020, 143, 105593. [Google Scholar] [CrossRef] [PubMed]
- Zhang, Y.; Guo, Z.; Sun, Z. Driving Simulator Validity of Driving Behavior in Work Zones. J. Adv. Transp. 2020, 2020, 4629132. [Google Scholar] [CrossRef]
- Zhou, X.; Jiang, H.; Li, A.; Ma, S. A New Single Point Preview-Based Human-Like Driver Model on Urban Curved Roads. IEEE Access 2020, 8, 107452–107464. [Google Scholar] [CrossRef]
- Dixit, S.; Fallah, S.; Montanaro, U.; Dianati, M.; Stetvens, A.; McCullough, F.; Mouzakitis, A. Trajectory planning and tracking for autonomous overtaking: State-of-the-art and future prospects. Annu. Rev. Control 2018, 45, 76–86. [Google Scholar] [CrossRef]
- Haigen, G. Psychology and Educational Measurement; Peking University Press: Beijing, China, 2008; pp. 34–40. [Google Scholar]
- Jin, X.; Jia, Z.; Xu, W.; Yi, S. Longitudinal Acceleration Performance of Passenger Cars on Complex Mountain Highways. China J. Highw. Transp. 2017, 30, 115–126. [Google Scholar]
- Sawada, T.; Tomori, K.; Hamana, H.; Ohno, K.; Seike, Y.; Igari, Y.; Fujita, Y. Reliability and validity of on-road driving tests in vulnerable adults: A systematic review. Int. J. Rehabil. Res. 2019, 42, 289–299. [Google Scholar] [CrossRef] [PubMed]
- Jiang, H.; Zhou, J.; Li, A.; Zhou, X.; Ma, S. Human-like trapezoidal steering angle model on two-lane urban curves. Int. J. Adv. Robot. Syst. 2019, 16, 1729881419867614. [Google Scholar] [CrossRef] [Green Version]
- Noreen, I.; Khan, A.; Habib, Z. Optimal Path Planning using RRT based Approaches: A Survey and Future Directions. Int. J. Adv. Comput. Sci. Appl. (IJACSA) 2016, 7, 142–146. [Google Scholar] [CrossRef] [Green Version]
- Taylor, J.; Zhou, X.; Rouphail, N.M.; Portetr, R.J. Method for investigating intradriver heterogeneity using vehicle trajectory data: A Dynamic Time Warping approach. Transp. Res. Part B 2015, 73, 59–80. [Google Scholar] [CrossRef]
- Knauss, A.; Berger, C.; Eriksson, H. Proving Ground Support for Automation of Testing of Active Safety Systems and Automated Vehicles. In Proceedings of the Fourth Internetional Symposium on Future Active Safety Technology toward Zero Traffic Accidents (FASTzero), Nara, Japan, 18–21 September 2017. [Google Scholar]
- Zhang, Y.; Xiong, R.; He, H. Long Short-Term Memory Recurrent Neural Network for Remaining Useful Life Prediction of Lithium-Ion Batteries. IEEE Trans. Veh. Technol. 2018, 67, 5695–5705. [Google Scholar] [CrossRef]
- Xiong, R.; Cao, J.; Quanqing, Y. Reinforcement learning-based real-time power management for hybrid energy storage system in the plug-in hybrid electric vehicle. Appl. Energy 2018, 211, 538–548. [Google Scholar] [CrossRef]
- Zhang, Y.; Huang, Y.; Chen, Z.; Li, G.; Liu, Y. A Novel Learning Based Model Predictive Control Strategy for Plug-in Hybrid Electric Vehicle. IEEE Trans. Transp. Electrif. 2021. [Google Scholar] [CrossRef]
- Liu, Y.; Zhao, P.; Qin, D.; Yang, Y.; Chen, Z. Driving Intention Identification Based on Long Short-Term Memory Neural Network. In Proceedings of the 2019 IEEE Vehicle Power and Propulsion Conference (VPPC), Hanoi, Vietnam, 14–17 October 2019. [Google Scholar]
- Chen, Z.; Zhao, H.; Shu, X. Synthetic state of charge estimation for lithium-ion batteries based on long short-term memory network modeling and adaptive H-Infinity filter. Energy 2021, 228, 120630. [Google Scholar] [CrossRef]
- Li, A.; Jiang, H.; Li, Z.; Zhou, J.; Zhou, X. Human-Like Trajectory Planning on Curved Road: Learning From Human Drivers. IEEE Trans. Intell. Transp. Syst. 2019, 21, 3388–3397. [Google Scholar] [CrossRef]
- Li, X.; Yan, X.; Wong, S.C. Effects of fog, driver experience and gender on driving behavior on S-curved road segments. Accid. Anal. Prev. 2015, 77, 91–104. [Google Scholar] [CrossRef] [PubMed] [Green Version]
- Scialfa, C.T.; Borkenhagen, D.; Lyon, J.; Deschênes, M.; Horswill, M.; Wetton, M. The effects of driving experience on responses to a static hazard perception test. Accid. Anal. Prev. 2012, 45, 547–553. [Google Scholar] [CrossRef]
- Design Specification for Highway Alignment; JTG D20-2017; Ministry of Communications of the People’s Republic of China: Beijing, China, 2017.
- Zeng, J.; Xiong, J.; Wan, H. Development and Application for 3D Scene Generated System of Driving Simulator. J. Syst. Simul. 2002, 14, 752–755. [Google Scholar]
- Qin, Y.; Xiong, J.; Jiang, Y.; Guo, F.; Wan, H.; Jiang, L.; Jia, X. Simulator Evaluation of Drivers’ Performance on Rural Highways in relation to Drivers’ Visual Attention Demands. Adv. Mech. Eng. 2015, 7, 249257. [Google Scholar] [CrossRef] [Green Version]
- Xie, X. γ coefficient as an estimation of reliability. J. Chin. Psychol. Acta Psychol. Sin. 1998, 30, 193–196. [Google Scholar]
- Xie, X. Comparison of 15 equating methods. J. Chin. Psychol. Acta Psychol. Sin. 2000, 32, 217–222. [Google Scholar]
- Li, H. The Confirmation of Measurability: Epistemological Foundation of Psychological and Educational Measurement. Psychol. Explor. 2015, 304–306. [Google Scholar]
- Huajie Engineering Consulting Co., Ltd. Specifications for Highway Safety Audit; JTG B05-2015; People’s Communications Press Co., Ltd.: Beijing, China, 2016. [Google Scholar]
- Kuffner, J., Jr.; Lavalle, S.M. RRT-Connect: An Efficient Approach to Single-Query Path Planning. In Proceedings of the 2000 IEEE International Conference on Robotics and Automation, San Francisco, CA, USA, 24–28 April 2000. [Google Scholar]
- Chen, J.; Chen, Y.; Tian, F. The Method of Sample Generation for Power Grid Simulation Based on LSTM. Proc. CSEE 2019, 39, 4129–4134. [Google Scholar]
- Alkhwiter, W.; Al-Twairesh, N. Part-of-speech tagging for Arabic tweets using CRF and Bi–LSTM. Comput. Speech Lang. 2020, 65, 101138. [Google Scholar] [CrossRef]
- Rosenblatt, F. The perceptron: A probabilistic model for information storage and organization in the brain. Psychol. Rev. 1958, 65, 386–408. [Google Scholar] [CrossRef] [PubMed] [Green Version]
- Mathematical Statistics Group, Institute of Mathematics, Chinese Academy of Sciences. Regression Analysis Method; Science Press: Beijing, China, 1974. [Google Scholar]
- Li, T.; Ni, A.; Zhang, C. Short-term traffic congestion prediction with Conv–BiLSTM considering spatio-temporal features. IET Intell. Transp. Syst. 2021, 14, 1978–1986. [Google Scholar] [CrossRef]
- Seif, H.G.; Hu, X. Autonomous Driving in the iCity—HD Maps as a Key Challenge of the Automotive Industry. Engineering 2016, 2, 159–162. [Google Scholar] [CrossRef] [Green Version]















| Reliability | Curve 6 (Outliers Included) (R = 150 m) | Curve 6 (Outliers Excluded) (R = 150 m) | Curve 9 (Outliers Included) (R = 55 m) | Curve 9 (Outliers Excluded) (R = 55 m) |
|---|---|---|---|---|
| reliability | 0.908 | 0.932 | 0.807 | 0.807 |
| Spearman-Brown coefficient | 0.912 | 0.982 | 0.885 | 0.894 |
| r reliability | 0.714 | 0.844 | 0.59 | 0.61 |
| Mean reliability | 0.845 | 0.919 | 0.761 | 0.770 |
| Cure 6 (60 km/h) | Cure 6 (40 km/h) | Cure 9 (40 km/h) | |
|---|---|---|---|
| Skilled driver | 0.9715 | - | 0.9956 |
| Novice driver | - | 0.8583 | 0.9785 |
| RRT | 60 | 50 | 40 | |
|---|---|---|---|---|
| RRT | - | −0.2156 | −0.3718 | −0.0791 |
| 60 | - | - | 0.7909 | 0.8252 |
| 50 | - | - | - | 0.6732 |
| RRT | 50 | 40 | 30 | |
|---|---|---|---|---|
| RRT | - | −0.539 | 0.2187 | 0.0041 |
| 50 | - | - | 0.6143 | 0.5072 |
| 40 | - | - | -- | 0.6475 |
| Hidden Layers | Iteration Rounds | Lot Size | Model Number |
|---|---|---|---|
| 100–200, Step length is 100 | 32–128, Step length is 32 | 1–6 | |
| 7–12 | |||
| 13–18 | |||
| 19–24 |
| Rank Correlation | R2 | |||||
|---|---|---|---|---|---|---|
| Sample | LSTM | MLP | Mul–Bi–LSTM | LSTM | MLP | Mul–Bi–LSTM |
| Sample a | 0.9703 | 0.9734 | 0.9842 | 0.9380 | 0.9381 | 0.9637 |
| Sample b | 0.9877 | 0.9941 | 0.9925 | 0.9748 | 0.9926 | 0.9878 |
| Sample c | 0.9851 | 0.9845 | 0.9908 | 0.9664 | 0.9778 | 0.9861 |
| Rank Correlation | R2 | |||||
|---|---|---|---|---|---|---|
| LSTM | Mul–Bi–LSTM | Contradistinction | LSTM | Mul–Bi–LSTM | Contradistinction | |
| Curve 6 | 0.9018 | 0.9148 | 1.3% | 0.7294 | 0.8459 | 11.65% |
| Curve 9 | 0.8897 | 0.9046 | 1.49% | 0.7216 | 0.8651 | 14.35% |
| Curve 13 | 0.9669 | 0.9833 | 1.64% | 0.9192 | 0.9677 | 4.85% |
| Error Mean | Error Std | MSE | RMSE | NRMSE | |
|---|---|---|---|---|---|
| LSTM | 0.00393 | 0.05678 | 0.00416 | 0.06235 | 0.03876 |
| MLP | 0.00860 | 0.05396 | 0.00321 | 0.05612 | 0.03513 |
| Mul–Bi–LSTM | 0.00118 | 0.02441 | 0.00060 | 0.02441 | 0.01599 |
Publisher’s Note: MDPI stays neutral with regard to jurisdictional claims in published maps and institutional affiliations. |
© 2021 by the authors. Licensee MDPI, Basel, Switzerland. This article is an open access article distributed under the terms and conditions of the Creative Commons Attribution (CC BY) license (https://creativecommons.org/licenses/by/4.0/).
Share and Cite
Chen, L.; Xie, J.; Wu, S.; Guo, F.; Chen, Z.; Tan, W. Validation of Vehicle Driving Simulator from Perspective of Velocity and Trajectory Based Driving Behavior under Curve Conditions. Energies 2021, 14, 8429. https://doi.org/10.3390/en14248429
Chen L, Xie J, Wu S, Guo F, Chen Z, Tan W. Validation of Vehicle Driving Simulator from Perspective of Velocity and Trajectory Based Driving Behavior under Curve Conditions. Energies. 2021; 14(24):8429. https://doi.org/10.3390/en14248429
Chicago/Turabian StyleChen, Liang, Jiming Xie, Simin Wu, Fengxiang Guo, Zheng Chen, and Wenqi Tan. 2021. "Validation of Vehicle Driving Simulator from Perspective of Velocity and Trajectory Based Driving Behavior under Curve Conditions" Energies 14, no. 24: 8429. https://doi.org/10.3390/en14248429
APA StyleChen, L., Xie, J., Wu, S., Guo, F., Chen, Z., & Tan, W. (2021). Validation of Vehicle Driving Simulator from Perspective of Velocity and Trajectory Based Driving Behavior under Curve Conditions. Energies, 14(24), 8429. https://doi.org/10.3390/en14248429

