Multiscale Decision-Making for Enterprise-Wide Operations Incorporating Clustering of High-Dimensional Attributes and Big Data Analytics: Applications to Energy Hub
Abstract
:1. Introduction
1.1. Background and Motivation
1.2. Literature Survey
1.3. Paper Contribution
2. The Proposed Clustering Algorithm
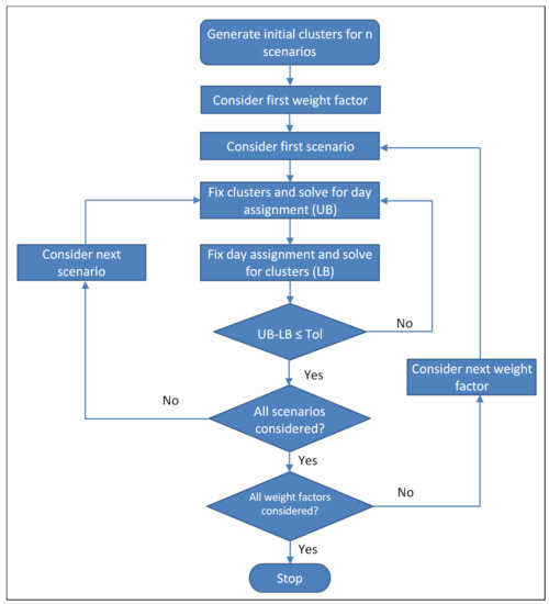
2.1. General Algorithm Formulation
2.2. Size-Reduction Heuristic Algorithm for Multiple Attributes
3. Model Verification and Numerical Results
3.1. Proposed Model Verification and Assessment
3.2. Case Study: Application of Multiple Attribute Clustering to Energy Hubs
3.2.1. Energy Hub Model Formulation
3.2.2. Simulation Results and Discussions
4. Conclusions
Author Contributions
Funding
Conflicts of Interest
Nomenclature/Abbreviations
| MILP | Mixed integer linear programming |
| MINLP | Mixed integer nonlinear programming |
| Std | Standard |
| Avg | Average |
| CHP | Combined heat and power |
| GAMS | General algebraic modeling system |
| LP | Linear programming |
Variables
| Absolute difference between load curve L and clustered curve C for the hth hour in day d for attribute a | |
| b | Unit conversion factor for the natural gas flowrate |
| Lower bound of attribute a load for the hth hour | |
| Upper bound of attribute a load for the hth hour | |
| C | Clusters |
| Cost objective function | |
| D | Load curves |
| Demand for the hth hour in cluster c and attribute a | |
| Demand load of attribute a for the hth hour in day d | |
| CHP’s electricity generation at the hth hour of the dth day | |
| Electricity consumed from the grid at the hth hour of the dth day | |
| Relative error between the cluster and curve loads | |
| Objective function for attribute a | |
| H | Hours |
| Boiler’s heat generation at the hth hour of the dth day | |
| CHP’s heat generation at the hth hour of the dth day | |
| IAEa | Integral absolute error used as a similarity measure for the a attribute |
| Hourly electricity demand in the dth day | |
| Hourly heat demand in the dth day | |
| M | Matrix |
| Maximum installed power and heat generation capacities for the CHP unit | |
| Maximum installed heat generation capacity for the boiler | |
| Number of repetitions (frequency) for corresponding d day | |
| Boiler’s natural gas consumption at the hth hour of the dth day | |
| CHP’s natural gas consumption at the hth hour of the dth day | |
| Boiler’s operation and maintenance cost | |
| CHP’s operation and maintenance cost | |
| Natural gas price | |
| Grid’s hourly electricity price | |
| Relaxation variable for the linearization method | |
| Feasible region | |
| Weight factor for attribute a | |
| Binary variable denoting the assignment of load for the dth day joining cluster c |
Greek Symbols
| Value for objective function 1 | |
| Value for objective function 2 | |
| Utopia point | |
| CHP’s electrical efficiency | |
| CHP’s thermal efficiency | |
| Boiler’s thermal efficiency |
Subscripts
| a | Type of attribute |
| c | Cluster |
| d | Day |
| h | Hour |
Superscript
| elec | Electricity |
| NG | Natural gas |
References
- Weinan, E. Principles of Multiscale Modeling; Cambridge University Press: Cambridge, UK, 2011. [Google Scholar]
- Rao, M.R. Cluster analysis and mathematical programming. J. Am. Stat. Assoc. 1971, 66, 622–626. [Google Scholar] [CrossRef]
- Sağlam, B.; Salman, F.S.; Sayın, S.; Türkay, M. A mixed-integer programming approach to the clustering problem with an application in customer segmentation. Eur. J. Oper. Res. 2006, 173, 866–879. [Google Scholar] [CrossRef]
- Balachandra, P.; Chandru, V. Modelling electricity demand with representative load curves. Energy 1999, 24, 219–230. [Google Scholar] [CrossRef]
- Balachandra, P.; Chandru, V. Supply demand matching in resource constrained electricity systems. Energy Convers. Manag. 2003, 44, 411–437. [Google Scholar] [CrossRef]
- Ahmadian, A.; Sedghi, M.; Aliakbar-Golkar, M. Fuzzy load modeling of plug-in electric vehicles for optimal storage and DG planning in active distribution network. IEEE Trans. Veh. Technol. 2016, 66, 3622–3631. [Google Scholar] [CrossRef]
- Ahmadian, A.; Sedghi, M.; Elkamel, A.; Aliakbar-Golkar, M.; Fowler, M. Optimal WDG planning in active distribution networks based on possibilistic–probabilistic PEVs load modelling. IET Gener. Transm. Distrib. 2017, 11, 865–875. [Google Scholar] [CrossRef]
- Sedghi, M.; Ahmadian, A.; Aliakbar-Golkar, M. Optimal storage planning in active distribution network considering uncertainty of wind power distributed generation. IEEE Trans. Power Syst. 2015, 31, 304–316. [Google Scholar] [CrossRef]
- Ahmadian, A.; Sedghi, M.; Aliakbar-Golkar, M.; Elkamel, A.; Fowler, M. Optimal probabilistic based storage planning in tap-changer equipped distribution network including PEVs, capacitor banks and WDGs: A case study for Iran. Energy 2016, 112, 984–997. [Google Scholar] [CrossRef]
- Zeynali, S.; Rostami, N.; Ahmadian, A.; Elkamel, A. Two-stage stochastic home energy management strategy considering electric vehicle and battery energy storage system: An ANN-based scenario generation methodology. Sustain. Energy Technol. Assess. 2020, 39, 100722. [Google Scholar] [CrossRef]
- Alhameli, F.; Elkamel, A.; Betancourt-Torcat, A.; Almansoori, A. A mixed-integer programming approach for clustering demand data for multiscale mathematical programming applications. AIChE J. 2019, 65, e16578. [Google Scholar] [CrossRef]
- Fazlollahi, S.; Becker, G.; Maréchal, F. Multi-objectives, multi-period optimization of district energy systems: III. Distribution networks. Comput. Chem. Eng. 2014, 66, 82–97. [Google Scholar] [CrossRef] [Green Version]
- Bekta, S. The comparison of L11 and L22-norm minimization methods. Int. J. Phys. Sci. 2010, 5, 1721–1727. [Google Scholar]
- Chelmis, C.; Kolte, J.; Prasanna, V.K. Big data analytics for demand response: Clustering over space and time. In Proceedings of the 2015 IEEE International Conference on Big Data (Big Data), Santa Clara, CA, USA, 29 October–1 November 2015; IEEE: Piscataway, NJ, USA, 2015; pp. 2223–2232. [Google Scholar]
- Green, R.; Staffell, I.; Vasilakos, N. Divide and Conquer? k-Means Clustering of Demand Data Allows Rapid and Accurate Simulations of the British Electricity System. IEEE Trans. Eng. Manag. 2014, 61, 251–260. [Google Scholar] [CrossRef]
- Branke, J.; Branke, J.; Deb, K.; Miettinen, K.; Slowiński, R. Multiobjective Optimization: Interactive and Evolutionary Approaches; Springer Science & Business Media: Berlin/Heidelberg, Germany, 2008; p. 5252. [Google Scholar]
- Singh, S.K. Process Control: Concepts Dynamics and Applications; PHI Learning Pvt. Ltd.: New Delhi, India, 2009. [Google Scholar]
- Nagode, K.; Škrjanc, I. Modelling and internal fuzzy model power control of a Francis water turbine. Energies 2014, 7, 874–889. [Google Scholar] [CrossRef] [Green Version]
- Yin, B.; Liu, Y.; Li, H.; Zhang, Z. Efficient shifted fractional trapezoidal rule for subdiffusion problems with nonsmooth solutions on uniform meshes. BIT Numer. Math. 2021, 1–36. [Google Scholar] [CrossRef]
- Vinod, H.D. Integer programming and the theory of grouping. J. Am. Stat. Assoc. 1969, 64, 506–519. [Google Scholar] [CrossRef]
- Mangasarian, O.L. Absolute value equation solution via dual complementarity. Optim. Lett. 2013, 7, 625–630. [Google Scholar] [CrossRef] [Green Version]
- Gougheri, S.S.; Jahangir, H.; Golkar, M.A.; Moshari, A. Unit commitment with price demand response based on game theory approach. In Proceedings of the 2019 International Power System Conference (PSC), Tehran, Iran, 9–11 December 2019; IEEE: Piscataway, NJ, USA, 2019; pp. 234–240. [Google Scholar]
- Sirikitputtisak, T.; Mirzaesmaeeli, H.; Douglas, P.L.; Croiset, E.; Elkamel, A.; Gupta, M. A multi-period optimization model for energy planning with CO2 emission considerations. Energy Procedia 2009, 1, 4339–4346. [Google Scholar] [CrossRef] [Green Version]
- Üney, F.; Türkay, M. A mixed-integer programming approach to multi-class data classification problem. Eur. J. Oper. Res. 2006, 173, 910–920. [Google Scholar] [CrossRef]
- Maroufmashat, A.; Elkamel, A.; Fowler, M.; Sattari, S.; Roshandel, R.; Hajimiragha, A.; Walker, S.; Entchev, E. Modeling and optimization of a network of energy hubs to improve economic and emission considerations. Energy 2015, 93, 2546–2558. [Google Scholar] [CrossRef]
- Bakker, M.; Van Duist, H.; Van Schagen, K.; Vreeburg, J.; Rietveld, L. Improving the performance of water demand forecasting models by using weather input. Procedia Eng. 2014, 70, 93–102. [Google Scholar] [CrossRef] [Green Version]
- Gougheri, S.S.; Jahangir, H.; Golkar, M.A.; Ahmadian, A.; Golkar, M.A. Optimal participation of a virtual power plant in electricity market considering renewable energy: A deep learning-based approach. Sustain. Energy Grids Netw. 2021, 26, 100448. [Google Scholar] [CrossRef]









| Weight Factor | Electricity | Heat |
|---|---|---|
| 1 | 0.2 | 0.8 |
| 2 | 0.3 | 0.7 |
| 3 | 0.4 | 0.6 |
| 4 | 0.5 | 0.5 |
| 5 | 0.6 | 0.4 |
| 6 | 0.7 | 0.3 |
| 7 | 0.8 | 0.2 |
| 8 | 0.9 | 0.1 |
| Average Solution Time per Scenario (min) | Normal Clustering | Sequence Clustering | ||||
| 4 | 5 | 6 | 4 | 5 | 6 | |
| 5.9 | 6.35 | 10.63 | 1.71 | 2.83 | 7.74 | |
| Weight | Electricity | Heat | ||||
|---|---|---|---|---|---|---|
| Avg (%) | Std (%) | IAE (kWh) | Avg (%) | Std (%) | IAE (kWh) | |
| 1 | 1.07 | 18.30 | 62.4 | 549 | 17.766 | 95 |
| 2 | 1.12 | 15.67 | 49.4 | 426 | 12.935 | 100 |
| 3 | 1.11 | 15.57 | 49.0 | 426 | 13.099 | 100 |
| 4 | 1.07 | 15.44 | 48.4 | 429 | 13.100 | 101 |
| 5 | 0.62 | 13.36 | 41.2 | 533 | 16.688 | 109 |
| 6 | 0.45 | 12.73 | 39.6 | 537 | 15.893 | 112 |
| 7 | 0.26 | 11.51 | 36.8 | 726 | 20.728 | 120 |
| 8 | −0.08 | 9.40 | 29.2 | 1.013 | 25.552 | 160 |
| Weight | Electricity | Heat | ||||
|---|---|---|---|---|---|---|
| Avg (%) | Std (%) | IAE (kWh) | Avg (%) | Std (%) | IAE (kWh) | |
| 1 | −0.55 | 20.65 | 83.2 | 759 | 24.238 | 145 |
| 2 | −0.55 | 20.65 | 83.2 | 759 | 24.238 | 145 |
| 3 | 0.63 | 17.73 | 60.1 | 982 | 28.268 | 155 |
| 4 | 0.64 | 17.52 | 59.5 | 963 | 27.832 | 156 |
| 5 | 0.32 | 16.45 | 56.0 | 1.055 | 34.650 | 160 |
| 6 | 0.36 | 15.87 | 54.7 | 929 | 28.813 | 162 |
| 7 | 0.27 | 15.49 | 53.5 | 928 | 28.768 | 166 |
| 8 | 0.28 | 15.45 | 53.4 | 1.040 | 32.355 | 166 |
| Parameter | Value | Parameter | Value |
|---|---|---|---|
| 0.325 $/m3 | 44.0% | ||
| 0.027 $/kWh | 90.0% | ||
| 0.016 $/kWh | b | 10.7 kW/m3 | |
| 34.6% |
| Weight | Optimal | Number of Clusters (Normal) | Number of Clusters (Sequence) | ||||
|---|---|---|---|---|---|---|---|
| 4 | 5 | 6 | 4 | 5 | 6 | ||
| 1 | 77.1 | 75.8 | 76.0 | 76.5 | 72.6 | 73.2 | 74.3 |
| 2 | 77.1 | 76.0 | 75.9 | 76.3 | 72.6 | 73.2 | 74.7 |
| 3 | 77.1 | 75.9 | 75.9 | 76.4 | 73.1 | 74.2 | 74.7 |
| 4 | 77.1 | 75.8 | 75.9 | 76.3 | 73.5 | 74.4 | 74.8 |
| 5 | 77.1 | 75.7 | 76.1 | 76.3 | 73.6 | 73.9 | 74.6 |
| 6 | 77.1 | 75.7 | 75.8 | 76.1 | 73.8 | 73.9 | 74.4 |
| 7 | 77.1 | 74.7 | 75.7 | 76.2 | 73.6 | 73.9 | 74.2 |
| 8 | 77.1 | 74.4 | 74.6 | 75.9 | 73.6 | 74.2 | 73.6 |
Publisher’s Note: MDPI stays neutral with regard to jurisdictional claims in published maps and institutional affiliations. |
© 2021 by the authors. Licensee MDPI, Basel, Switzerland. This article is an open access article distributed under the terms and conditions of the Creative Commons Attribution (CC BY) license (https://creativecommons.org/licenses/by/4.0/).
Share and Cite
Alhameli, F.; Ahmadian, A.; Elkamel, A. Multiscale Decision-Making for Enterprise-Wide Operations Incorporating Clustering of High-Dimensional Attributes and Big Data Analytics: Applications to Energy Hub. Energies 2021, 14, 6682. https://doi.org/10.3390/en14206682
Alhameli F, Ahmadian A, Elkamel A. Multiscale Decision-Making for Enterprise-Wide Operations Incorporating Clustering of High-Dimensional Attributes and Big Data Analytics: Applications to Energy Hub. Energies. 2021; 14(20):6682. https://doi.org/10.3390/en14206682
Chicago/Turabian StyleAlhameli, Falah, Ali Ahmadian, and Ali Elkamel. 2021. "Multiscale Decision-Making for Enterprise-Wide Operations Incorporating Clustering of High-Dimensional Attributes and Big Data Analytics: Applications to Energy Hub" Energies 14, no. 20: 6682. https://doi.org/10.3390/en14206682
APA StyleAlhameli, F., Ahmadian, A., & Elkamel, A. (2021). Multiscale Decision-Making for Enterprise-Wide Operations Incorporating Clustering of High-Dimensional Attributes and Big Data Analytics: Applications to Energy Hub. Energies, 14(20), 6682. https://doi.org/10.3390/en14206682

