The Use of Robotic Process Automation (RPA) as an Element of Smart City Implementation: A Case Study of Electricity Billing Document Management at Bydgoszcz City Hall
Abstract
:1. Introduction
2. Theoretical Background
2.1. Robotic Process Automation as a Tool to Implement Digital Transformation
- The experience of the organization’s customers (understanding customer needs, introduction of multiple contact channels, and self-service elements);
- Operational processes (the organization’s internal processes and work environment, and productivity-monitoring mechanisms);
- The organization’s operational (business) model (what products and services the organization provides and in what markets) [23].
- RPA enables the development of software robots that operate directly on the user interface of the IT systems, which automate mass (high-volume) activities (performed multiple times within an assumed time unit—for example, within a month or a year), most frequently faithfully reproducing (mimicking) the activities performed previously by an human operator (see Figure 1).
- Developing software robots using RPA tools does not require classic coding. Rather than being written, a robot’s code is “developed by drawing” (like in modern low-code tools) using pre-defined code components (providing specific functionalities) that are presented as graphical objects, which are subsequently configured by entering specific parameters or logging activities (for example, clicks) performed by a human operator.
- When deploying software robots developed using RPA tools, the change in the business processes that are being robotically automated do not need to be changed (optimization or reengineering) is not required, although such action is recommended.
- Using RPA tools does not require developing dedicated programming interfaces for exchanging data between the individual systems.
- Using RPA tools does not require interfering with the source code or the application database (this implies that it is not necessary to have knowledge of the internal structure of the application, which is very important in the case of legacy systems).
- RPA tools use the business logic that constitutes an inherent part of the application that the software robot will be working with, which eliminates the problem of reproducing such logic taking place in the traditional IT system’s integration model.
2.2. Use of Robotic Process Automation (RPA) Tools in the Context of Building Smart Cities
- “Robotic Process Automation” and “Smart Cit *”;
- “Robotic Process Automation” and “municipality”;
- “Robotic Process Automation” and “town hall”;
- “Software robot *” and “Smart Cit *”;
- “RPA” and “Smart Cit *”.
- Implementation of an RPA tool to support internal processes at the Copenhagen city hall (Denmark)—nearly 60 software robots are in operation there [52].
- Implementation of an RPA tool to automate processes at the Trelleborg city hall (Sweden) related to providing social support [53].
- Development of an intelligent bot to automate customer service (especially for residents) at the Oulu city hall (Finland); the bot will be focused on the entire process of handling cases, from initiating contact to the implementation of the process inside the city hall [54].
- Implementation of an RPA tool to automate processes at the Espoo city hall (Finland) related to providing social support and health care services [55].
- Limited financial resources for the implementation of digital transformation projects. This is applicable, in particular, to large projects; this constraint has become especially important during the COVID-19 pandemic and the economic turmoil related to it, which has significantly curtailed local government budgets.
- Very lean human resources that can be allocated to the implementation of digital transformation projects. Very passionate people often work in city halls; however, there are not many of them, while wages in the Polish commercial sector for similar positions (developers, analysts, project managers) are sometimes 6–10 times higher than in city halls.
- City hall IT systems are often not integrated with one another; there is also no integration of city hall systems with solutions used by external entities (such as city companies or central government units). Very often, the role of the integration mechanism must be played by a human official (city hall personnel), as it is not possible to implement data exchange between applications within a reasonable time and budget using an API (application programming interface).
- IT solutions operated by city halls are not based on common technological standards, and they are often stuck with a large technological debt. In general, the development of the cities’ IT solutions was an emerging and not deliberately planned process, as is often the case in enterprises that use the enterprise architecture concept.
- Pro-innovation attitudes and the levels of digital competence among local government unit staff are much lower than is the case for enterprise personnel.
- The costs of developing software robots are much lower than the costs of developing classic applications, and the time it takes to develop such a solution is much shorter than the time needed to develop applications from scratch: it is estimated that developing a classic application takes about three to four times longer and costs about three times more than developing a software robot.
- Developing software robots does not require complicated programming competences—knowledge of the business aspects of the given issue is much more important; additionally, a robot can be sourced based on the “virtual employee” model (robot-as-a-service), as demonstrated by a case discussed later in this article.
- Software robots minimize problems related to data exchange between systems (including external ones); in addition, they do not require the development of dedicated APIs and, at the same time, relieve employees from the task of acting as “protein interfaces”.
- Software robots are not constrained by the lack of standards that are applicable to IT solutions used by city halls or the large technological debt of such solutions.
- The development of software robots has a very low entry barrier: the first robots can be developed by city hall personnel after 2–3 days of training.
3. Methods of Analysis
- It is necessary to evaluate the option of using the RPA tools in real conditions and not in laboratory tests; this takes into account not only the technological but also the organizational (taking particular note of the process aspects), cultural (undoubtedly the organizational culture in public units is significantly different from that in enterprises), and legal context (it should be taken into account that local government units operate strictly in line with legal regulations, which means that they have much less room to maneuver than enterprises).
- Implementation of RPA tools is a complex process, involving many variables and elements, and, therefore, one cannot expect only a single result from the entire project.
4. Choice of Case Study
- CitiEnGov—Cities for good energy management;
- ENERGY@SCHOOL—Energy Optimization and Behavior Change at Central European Schools;
- mySMARTLife—Smart transformation of EU cities towards a new concept of smart living and economy;
- eNeuron—the study of the application of local energy, balancing areas for optimization and development of distributed networks.
4.1. Reasoning behind the Choice
- Fulfillment of the boundary condition—deployment of a software robot in Bydgoszcz city hall, developed using an RPA tool; the robot has been used in the production environment since November 2020.
- Above-standard approach (within the Polish market) of Bydgoszcz city hall to the issue of electricity management, which is expressed, among other things, by the functioning of a dedicated energy management team at city hall.
- Use of a software robot to perform a business process related to the processing (management) of documentation associated with electricity billing for the needs of the city hall and that of its subordinate units (a total of 1400 electricity consumption points).
- Availability of data (there is an obvious push-back among Polish organizations against engaging in research processes and providing information, especially when it is in-depth research that is subsequently to be made available to the public, e.g., in the form of an article).
4.2. Data Collection
- With ForProgress, the company that developed, deployed, and maintains the robot;
- With First Byte, the author of the Wizlink tool used to develop the software robots that were applied at Bydgoszcz city hall.
- Act on Municipal Local Government of 1990 (consolidated text of 2020);
- Energy Law Act of 1997;
- Poland’s energy policy until 2040 adopted by the Council of Ministers;
- National Action Plan on energy efficiency adopted by the Council of Ministers in 2018;
- Assumptions for the National Low-Emission Economy Development Program, adopted by the Council of Ministers in 2011.
4.3. Project Description
- Organizing tenders for group purchases of electricity and gas fuel for the Bydgoszcz Purchasing Group, made up of the City of Bydgoszcz and the municipalities of the Bydgoszcz Metropolis Association;
- Concluding contracts for the supply of heat, electricity, and gas;
- Analyzing the demand of municipal institutions for energy media in order to select the right tariff and optimize consumption;
- Seeking to automate the acquisition of energy data in municipal buildings;
- Investing in energy efficiency and RES;
- The city’s participation in EU and international programs and projects in the field of efficient use of energy, and water and environment protection;
- Disseminating best practices and information on implemented tasks and projects.
- The city hall uses approximately 1400 electricity consumption points, and a gradual increase in the number of such points should be expected.
- The city hall and its units are charged for electricity based on 14 different electricity tariffs, the number of which may vary over time.
- On average, around 20,000 electricity-related invoices are processed annually by the city hall and its subordinate units; additionally, requests for payment, liquidated damages, and interest notes are processed. Such documents are issued by both the electricity distributor as well as the electricity supplier (a statutory separation of electricity distributors and suppliers (unbundling) is in force in Poland).
- Electricity billing documents arrive at the city hall and its subordinate units in paper form and are, on average, between a few and more than a dozen pages long (the most extensive invoice was 150 A4 pages long).
- It is not expected that the electricity suppliers and distributors that the city hall cooperates with will introduce solutions that allows invoice data to be exchanged through a direct integration between systems in the near future; it should be noted that the electricity supplier and the electricity distributor are selected by public tender, and they may change from time to time.
- Methods of collecting information about required payments using solutions based on a centralized database or similar solution do not work in practice.
- Any delay in the payment of electricity invoices results in an interest note being issued, which must be paid from the private funds of the official responsible for the given organizational unit—Polish law prohibits covering the costs of interest notes from public funds.
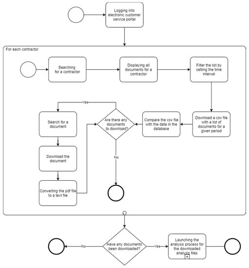
- The robot will log in (in the same way that an employee of the city hall does) to the portals of the electricity supplier and the electricity distributor’s electronic customer service centers at least once a day and download any documents that have not been downloaded since the last login. The robot will download invoices, payment requests, liquidated damages documents, interest notes, and other available documents (for example, payment extensions and requests to supplementary data). The robot will download documents in their source formats and assign them a unique name containing, at least, the document number so as to enable their further processing and data acquisition (see Figure 4).
- Having downloaded the documents, the robot will identify the source document type and convert it into a digital data stream using a data mapping mechanism. The data collected from the documents will be fed into the database set up. In the case of invoices, the following minimum data set will be downloaded:
- ○
- VAT invoice number;
- ○
- Amount to be paid;
- ○
- Total consumption (in kWh, in the case of another unit, the robot is to convert it to kWh);
- ○
- Electricity consumption location (site);
- ○
- Code of the electricity consumption point;
- ○
- Period, from–to;
- ○
- Tariff;
- ○
- Contracted power;
- ○
- Meter number;
- ○
- Consumed power;
- ○
- Active energy meter: 24 h a day;
- ○
- Inductive reactive energy meter: 24 h a day;
- ○
- Capacitive reactive energy meter: 24 h a day;
- ○
- Fixed grid fee, transition fee, quality related fee, variable grid fee;
- ○
- Renewable energy source fee;
- ○
- Cogeneration fee;
- ○
- Subscription fee;
- ○
- Charge for excess consumption of capacitive reactive power above the contracted amount;
- ○
- Charge for excess consumption of inductive reactive power above the contracted amount;
- ○
- Total net amount;
- ○
- Consumption.
- Additionally, the robot must provide information on changes in the documents by sending an alert to an indicated e-mail address, in the event of the following:
- ○
- Deviations from fixed data, such as rates and charges for electricity and electricity distribution, commercial (trading) fees, contracted capacity (power), meter number, and no electricity consumption;
- ○
- An occurrence of double counting for the same billing period (cycle) for a given electricity consumption point;
- ○
- No information about the electricity consumption point on the document, no link between the electricity consumption point and the e-mail address, or no link between the document downloaded with no electricity consumption and the source document from the electricity consumption point.
- The results of the robot’s work (the downloaded and pre-processed electricity-related documents) will be stored in a dedicated database, which will contain data from all the downloaded documents, including detailed data from invoices and links to source files. The data collected every day will automatically be added to the database. The energy management team’s staff will be able to view the data, including an option to filter data by document types and by any of the fields. In addition, the solution developed must be equipped with a mechanism for exporting in XLS format, the data stored in the database.
- The robot must ensure the continuity of its operation even in the event of a change in the system/format for downloading documents in the electronic customer service systems of the electricity distributor or the electricity supplier.
- The energy management team left the choice of whether the robot would be delivered based on the robot-as-a-service model or installed on Bydgoszcz city hall’s servers by the contractor (in the latter case, all technical aspects were to be dealt with by the robot’s supplier, and, additionally, the robot-as-a-service operating model was awarded a higher score in the tender procedure).
- The energy management team made the decision that the supplier would provide one year (technical) of care service for the software robot they delivered. In particular, the supplier will be implementing changes stemming from potential amendments to the documents sent by the electric utilities.
- The energy management team also decided that the transfer of knowledge should be one of the elements of the robotic process automation’s implementation; therefore, it requested training for the city hall’s personnel (officials), broken down into the following:
- ○
- The users (business owners) of the robot;
- ○
- The technical administrators of the robot.
5. Data Analysis and Results
- Assumed vs. actual benefits of deploying software robots using the example of processing documents related to electricity management;
- Identified limitations of deploying software robots using the example of processing documents related to electricity management;
- Prerequisites for the success (success determinants) of developing and implementing software robots using the example of processing documents related to electricity management.
5.1. Assumed Benefits of Software Robot Implementation (Implementation Goals) and the Results Achieved
- The software robot would relieve the personnel of Bydgoszcz city hall and its subordinate units of the need to manually rewrite the data from electricity invoices received in paper form. This goal has been achieved in full. As the energy management team coordinator pointed out during their interview, “300 people had been involved, directly and indirectly, in the processing of invoices prior to the robotic automation of the process—now this number has decreased to a single person”.
- The software robot would change the nature of the work related to electricity invoices—from operator type work to analytical work. This goal has been achieved in full. As the energy management team coordinator indicated during their interview, “currently only a single person representing the energy management team, is responsible for dealing with emergency situations or disruptions of the robot’s standard operation (e.g., double appearance of certain data on the invoice)”.
- The use of the software robot would improve the quality of the collected data that are obtained from electricity billing documents. Before the robot’s deployment, such data had been processed by people with various competences and for whom the data entry task was an additional activity. Moreover, this work was monotonous by nature. All parts of this process could result in errors. The energy management team coordinator indicated that the “people responsible for entering this data were the weakest link; such people changed frequently […], besides, please show me an accountant who can read the electricity invoice correctly”. This goal has been achieved in full. Thanks to the built-in validation rules (12 validation rules were formulated by the energy management team), the robot transfers data from the electricity billing documents to the analytical database practically flawlessly.
- The use of the software robot would speed up the time it takes to process electricity billing documents (before the robot’s deployment, there were situations when Bydgoszcz city hall’s financial team, which provided funds for the payment of the issued invoices, received the data very late, which was caused by information flow bottlenecks on the part of the units that were receiving the invoices). This goal has been achieved in full. The robot processes incoming electricity billing documents within 24 h of the moment they appear in the electricity utilities’ electronic customer service center. As the CEO of First Byte pointed out in his statement, “the stability of the RPA tool and the robots built with the use thereof is extremely important from the point of view of the speed and continuity of the business processes performed”. The use of the software robot linked to the set up database would allow the preparation of advanced analyses to be accelerated with respect to electricity consumption. This goal has been achieved in full. The solution deployed made it possible to generate reports for the needs of Bydgoszcz city hall’s management, as indicated by the energy management team coordinator: “we are able to make the decision on selecting further locations for a photovoltaic installation by generating reports from the database fed by the robot. Previously, we had no confidence in the data collected and it took a long time to prepare such a report”.
5.2. Software Robot Implementation Limitations
5.3. Software Robot Development and Implementation Determinant Factors
- Social factors:
- ○
- The culture of innovation nurtured throughout Bydgoszcz city hall, with particular emphasis placed on the energy management team; it is, among other things, the results of the team’s involvement in international research projects, as indicated by the team coordinator: “Bydgoszcz city hall is involved in the implementation of a number of international projects that open up multiple new opportunities”.
- Competency factors:
- ○
- An awareness on the part of the energy management team of what a software robot is, what capabilities this type of solution offers, and what its limitations are, from the very beginning of the project to the situation where, with respect to the implementation, there was a designated person on the part of the energy management team who was, on an ongoing basis, dealing with emergency situations and business errors occurring during the robot’s processing of the documents related to electricity consumption.
- ○
- The correctly defined business expectations formulated by the energy management team regarding the software robot’s operating principles, which were communicated to the contractor, as indicated by the energy management team coordinator: “With no offence meant to any IT companies that want to profit by offering solutions to local governments, I am warning you that we have already passed the stage of learning from our own mistakes; we had bought systems that did not work out for us twice and now we know perfectly well what we need”.
- Organizational factors:
- ○
- The correctly selected business process in terms of its characteristics (in the context of the software robot’s development principles): a relatively stable process over time, part of which was many monotonous and repetitive activities (to date, performed by operators—city hall personnel) carried out in the form of electronic input (no need to scan electricity billing documents).
- ○
- The energy management team correctly selected the model for acquiring a software robot, i.e., robot-as-a-service, taking into account the implementation capabilities of Bydgoszcz city hall. According to the CEO of First Byte, the “robot-as-a-service model is extremely interesting for cities that do not want to build their own robotic automation competence center—as it allows for achieving the assumed business benefits within a very short time frame”.
- ○
- Close cooperation and efficient communication between the energy management team and the contractor implementing the software robot; it is worth noting that apart from a single three-hour meeting at the beginning of the project works, the remaining communication was carried out using electronic means of communication (messaging applications). As a representative of ForProgress pointed out, the “close cooperation with the employer was the key from the very beginning; [...] we agreed that we were working in weekly sprints; we presented the obtained results remotely at the end of each week; we visited the Bydgoszcz city hall only once—at the very beginning, in order to establish the ground rules for our work, and we were only working remotely afterwards”.
- ○
- No obstacles to the implementation of the robot from the Bydgoszcz city hall’s IT office.
- Technology factors:
- ○
- The correctly selected RPA class software development tool (First Byte’s Wizlink). According to both First Byte’s CEO and ForProgress’ CEO, it offers all the required functionalities, is easy to use, is stable in operation, and, at the same time, is available at a price that is several times lower than that of products offered by global RPA tool vendors (which was important in the context of the supplier selection procedure, a tender in which the price represented 60% of the criteria weight).
- ○
- Minimal interference with the robotically automated business process: only a single change was introduced—the electricity billing documentation was no longer provided in paper form; it was made available by the electricity supplier and the electricity distributor through their dedicated portals (electronic customer service centers) in PDF file form. Conducting an in-depth restructuring of this process could have significantly extended the project completion time while not necessarily bringing much greater business benefits.
5.4. RPA Tool Implementation Success Determinants
6. Conclusions
- Further exploration of the option for using software robots in the area of energy (not only electricity) management in cities; in particular, it may be important to combine software robots developed using RPA tools and the Internet of Things solutions (data collected from sensors installed in energy devices can be loaded into a city hall’s domain systems using software robots).
- Identifying software robot use cases in areas of city functioning other than energy management; they could include such areas as city finances, resident and entrepreneur (business) support management, and handling of public procurement processes carried out by city halls.
- Developing a comprehensive robotic automation model for cities; following the example of enterprises, developing a robotic automation center of excellence concept may be worth considering not only with respect to city halls but also their subordinate units.
Author Contributions
Funding
Institutional Review Board Statement
Informed Consent Statement
Data Availability Statement
Acknowledgments
Conflicts of Interest
References
- Bican, P.M.; Brem, A. Digital Business Model, Digital Transformation, Digital Entrepreneurship: Is There A Sustainable “Digital”? Sustainability 2020, 12, 5239. [Google Scholar] [CrossRef]
- Hanelt, A.; Piccinini, E.; Gregory, R.W.; Hildebrandt, B.; Kolbe, L.M. Digital Transformation of Primarily Physical Industries-Exploring the Impact of Digital Trends on Business Models of Automobile Manufacturers. In Proceedings of the 12th Internationalen Tagung Wirtschaftsinformatik, Osnabrück, Germany, 4–6 March 2015; pp. 1313–1327. [Google Scholar]
- Hämäläinen, M. A Framework for a Smart City Design: Digital Transformation in the Helsinki Smart City. In Entrepreneurship and the Community. Contributions to Management Science; Ratten, V., Ed.; Springer: Cham, Switzerland, 2020; pp. 63–86. [Google Scholar] [CrossRef]
- Wadhawani, P.; Prasenjit, S. Robotic Process Automation (RPA) Market Size, Global Market Insights; Report ID GMI2035; Global Market Insights: Selbyville, DE, USA, 2020; pp. 100–138. [Google Scholar]
- Witkowski, W. Uipath IPO: 5 Things to Know about the ‘Software Robots’ Company Valued at Nearly $30 Billion. Available online: https://www.marketwatch.com/story/uipath-ipo-5-things-to-know-about-the-software-robots-company-valued-at-nearly-30-billion-11618972303 (accessed on 30 May 2021).
- Lacity, M.; Willcocks, L.P. Robotic Process Automation at Telefónica O2. MIS Q. Exec. 2016, 15, 21–35. [Google Scholar]
- Lewicki, P.; Tochowicz, J.; Genuchten, J. Are robots taking our jobs? A RoboPlatform at a Bank. IEEE Softw. 2019, 36, 101–104. [Google Scholar] [CrossRef]
- Kedziora, D.; Penttinen, E. Governance Models for Robotic Process Automation: The Case of Nordea Bank. J. Inf. Technol. Teach. Cases 2020, 11, 1–10. [Google Scholar] [CrossRef]
- Aguirre, S.; Rodriguez, A. Automation of a Business Process Using Robotic Process Automation (RPA): A Case Study. In Workshop on Engineering Applications; Springer: Amsterdam, The Netherlands, 2017; pp. 65–71. [Google Scholar]
- Asatiani, A.; Penttinen, E. Turning Robotic Process Automation into Commercial Success—Case OpusCapita. J. Inf. Technol. Teach. Cases 2016, 6, 67–74. [Google Scholar] [CrossRef]
- Willcocks, L.; Lacity, M.; Craig, A. Robotic process automation: Strategic transformation lever for global business services? J. Inf. Technol. Teach. Cases 2017, 7, 17–28. [Google Scholar] [CrossRef]
- Anagnoste, S. The road to intelligent automation in the energy sector. Manag. Dyn. Knowl. Econ. 2018, 6, 489–502. [Google Scholar] [CrossRef]
- Yamamoto, T.; Hayama, H.; Hayashi, T.; Mori, T. Automatic Energy-Saving Operations System Using Robotic Process Automation. Energies 2020, 13, 2342. [Google Scholar] [CrossRef]
- Corinna, R.; Dibbern, J. Towards a framework of implementing software robots: Transforming human-executed routines into machines. ACM SIGMIS Database 2020, 51, 104–128. [Google Scholar]
- Alisha, A.; Horsman, G. Let the robots do it!—Taking a Look at Robotic Process Automation and its Potential Application in Digital Forensics. Forensic Sci. Int. Rep. 2019, 1, 100007. [Google Scholar]
- Jerry, B.; Johnson, S.; Hesley, J. Robotic disruption and the new revenue cycle. Healthc. Financ. Manag. 2017, 71, 54–62. [Google Scholar]
- Michael, C.; Rozario, A.M.; Zhang, C.A. Exploring the Use of Robotic Process Automation (RPA) in Substantive Audit Procedures. CPA J. 2019, 89, 49–53. [Google Scholar]
- Lindgren, I.; Toll, D.; Melin, U. Automation as a Driver of Digital Transformation in Local Government. In Proceedings of the 22nd Annual International Conference on Digital Government Research, Omaha, NE, USA, 09–11 June 2021; Association for Computing Machinery: New York, NY, USA, 2021; pp. 463–472. [Google Scholar] [CrossRef]
- Berman, S. Digital transformation: Opportunities to create new business models. Strateg. Leadersh. 2012, 40, 16–24. [Google Scholar] [CrossRef]
- Nylén, D.; Holmström, J. Digital innovation strategy: A framework for diagnosing and improving digital product and service innovation. Bus. Horiz. 2015, 58, 57–67. [Google Scholar] [CrossRef] [Green Version]
- Stolterman, E.; Fors, A. Information Technology and the Good Life. In Proceedings of the IFIP 8.2 Manchester Conference, Manchester, UK, 15–17 July 2004. [Google Scholar]
- Liu, D.-Y.; Chen, S.-W.; Chou, T.-C. Resource fit in digital transformation: Lessons learned from the CBC Bank global e-banking project. Manag. Decis. 2011, 49, 1728–1742. [Google Scholar] [CrossRef]
- Westerman, G.; Calméjane, C.; Bonnet, D.; Ferraris, P.; McAfee, A. Digital Transformation: A Road-Map for Billion-Dollar Organizations; Report; Capgemini Consulting & MIT Center for Digital Business: Paris, France; Cambridge, MA, USA, 2011. [Google Scholar]
- Willcocks, L.; Lacity, M. Service Automation: Robots and the Future of Work; Steve Brookes Publishing: Warwickshire, UK, 2016. [Google Scholar]
- Lacity, M.; Willcocks, L. Robotic Process and Cognitive Automation: The Next Phase; Steve Brookes Publishing: Warwickshire, UK, 2018. [Google Scholar]
- Willcocks, L.; Hindle, J.; Lacity, M. Becoming Strategic with Robotic Process Automation; Steve Brookes Publishing: Warwickshire, UK, 2020. [Google Scholar]
- Agostinelli, S.; Marrella, A.; Mecella, M. Research Challenges for Intelligent Robotic Process Automation. In Lecture Notes in Business Information Processing; Springer: Berlin, Germany, 2019; pp. 12–18. [Google Scholar]
- Devarajan, Y. A Study of Robotic Process Automation Use Cases Today for Tomorrow’s Business. Int. J. Comp. Tech. 2018, 5, 12–18. [Google Scholar]
- Anagnoste, S. Robotic Automation Process—The Operating System for the Digital Enterprise. In Proceedings of the 12th International Conference on Business Excellence, Bucharest, Romania, 22–23 March 2018; Volume 12, pp. 54–69. [Google Scholar]
- Shaw, R.D.; Holland, P.C.; Kawalek, P.; Snowdon, B.; Warboys, B. Elements of a business process management system: Theory and practice. Bus. Process. Manag. J. 2007, 13, 91–107. [Google Scholar] [CrossRef] [Green Version]
- Anagnoste, S. Setting Up a Robotic Process Automation Center of Excellence. Manag. Dyn. Knowl. Econ. 2018, 6, 307–322. [Google Scholar] [CrossRef]
- Modi, A.; Gopakumar, A. Makan, H. Understanding Cloud Native RPA. Ensuring a Future-Ready Automation Strategy; Everst Global: Dallas, TX, USA, 2020; Available online: https://www.automationanywhere.com/assets/gated/everest-group-understanding-cloud-native-rpa.pdf (accessed on 27 July 2021).
- Lacity, M.; Willcocks, L. Robotic Process Automation and Risk Mitigation: The Definitive Guide; Steve Brookes Publishing: Warwickshire, UK, 2017. [Google Scholar]
- Nambisan, S.; Lyytinen, K.; Majchrzak, A.; Song, M. Digital innovation management: Reinventing innovation management research in a digital world. Manag. Inf. Syst. Q. 2017, 41, 223–238. [Google Scholar] [CrossRef]
- Suri, V.; Elia, M.; van Hillegersberg, J. Software bots—The next frontier for shared services and functional excellence. Lect. Notes Bus. Inf. Process. 2017, 306, 81–94. [Google Scholar]
- Fernandez, D.; Aman, A. Impacts of Robotic Process Automation on Global Accounting Services. Asian J. Account. Gov. 2018, 9, 123–131. [Google Scholar] [CrossRef]
- Hallikainen, P.; Bekkhus, R.; Pan, S. How OpusCapita Used Internal RPA Capabilities to Offer Services to Clients. MIS Q. Exec. 2018, 17, 41–52. [Google Scholar]
- Stübinger, J.; Schneider, L. Understanding Smart City—A Data-Driven Literature Review. Sustainability 2020, 12, 8460. [Google Scholar] [CrossRef]
- Suartika, G.A.M.; Cuthbert, A. The Sustainable Imperative—Smart Cities, Technology and Development. Sustainability 2020, 12, 8892. [Google Scholar] [CrossRef]
- Elberzhager, F.; Mennig, P.; Polst, S.; Scherr, S.; Stüpfert, P. Towards a Digital Ecosystem for a Smart City District: Procedure, Results, and Lessons Learned. Smart Cities 2021, 4, 35. [Google Scholar] [CrossRef]
- Sharifi, A. A critical review of selected smart city assessment tools and indicator sets. J. Clean. Prod. 2019, 233, 1269–1283. [Google Scholar] [CrossRef]
- Chourabi, H.; Nam, T.; Walker, S.; Gil-Garcia, J.R.; Mellouli, S.; Nahon, K.; Theresa, A.P.; Scholl, H.J. Understanding Smart Cities: An Integrative Framework. In Proceedings of the 45th Hawaii International Conference on System Sciences, Maui, HI, USA, 4–7 January 2012; pp. 2289–2297. [Google Scholar]
- Mora, L.; Deakin, M. The First Two Decades of Research on Smart City Development. Chapter 3. In Untangling Smart Cities; Elsevier: Amsterdam, The Netherlands, 2019; pp. 57–87. [Google Scholar]
- Azevedo Guedes, A.L.; Carvalho Alvarenga, J.; Dos Santos Sgarbi Goulart, M.; Rodriguez y Rodriguez, M.V.; Pereira Soares, C.A. Smart Cities: The Main Drivers for Increasing the Intelligence of Cities. Sustainability 2018, 10, 3121. [Google Scholar] [CrossRef] [Green Version]
- Giffinger, R.; Pichler-Milanović, N. Smart Cities: Ranking of European Medium-Sized Cities; Centre of Regional Science; Vienna University of Technology: Vienna, Austria, 2007. [Google Scholar]
- Yang, J.; Kwon, Y.; Kim, D. Regional Smart City Development Focus: The South Korean National Strategic Smart City Program. IEEE Access 2021, 9, 7193–7210. [Google Scholar] [CrossRef]
- Radu, L.-D. Disruptive Technologies in Smart Cities: A Survey on Current Trends and Challenges. Smart Cities 2020, 3, 51. [Google Scholar] [CrossRef]
- Bokolo, A. Managing digital transformation of smart cities through enterprise architecture—A review and research agenda. Enterp. Inf. Syst. 2021, 15, 299–331. [Google Scholar] [CrossRef]
- Hsu, C.C. Artificial Intelligence in Smart Tourism: A Conceptual Framework. In Proceedings of the 18th International Conference on Electronic Business, Guilin, China, 2–6 December 2018; pp. 124–133. [Google Scholar]
- Gerolf, N.; Cajander, Å. Automatic for the People: Implementing Robotic Process Automation in Social Work. In Proceedings of the 17th European Conference on Computer-Supported Cooperative Work: The International Venue on Practice-Centred Computing and the Design of Cooperation Technologies—Demos and Posters, Salzburg, Austria, 8–12 June 2019; European Society for Socially Embedded Technologies: Troyes, France, 2019. [Google Scholar] [CrossRef]
- Lindgren, I. Exploring the Use of Robotic Process Automation in Local Government. In Proceedings of the Ongoing Research, Practitioners, Posters, Workshops, and Projects at EGOV-CeDEM-ePart 2020 Co-Located with the IFIP WG 8.5 International Conference EGOV-CeDEM-ePart 2020, Linköping University, Linköping, Sweden, 31 August–2 September 2020; pp. 249–258. [Google Scholar]
- UiPath. RPA Improves the Lives of Employees and Citizens for the City of Copenhagen. Available online: https://www.uipath.com/resources/automation-case-studies/copenhagen-municipality-enterprise-rpa (accessed on 30 May 2021).
- UiPath. UiPath Helps Swedish Citizens Regain Self-Sufficienc. Available online: https://www.uipath.com/resources/automation-case-studies/trelleborg-municipality-enterprise-rpa (accessed on 30 May 2021).
- Digital Workforce. The City of Oulu Launches an Innovation Project Utilizing Intelligent Automation. Available online: https://digitalworkforce.com/rpa-news/the-city-of-oulu-launches-an-innovation-project-utilizing-intelligent-automation/ (accessed on 30 May 2021).
- Digital Workforce. The City of Espoo Selects Digital Workforce as Its RPA Development Partner. Available online: https://digitalworkforce.com/rpa-news/the-city-of-espoo-selects-digital-workforce-as-its-rpa-development-partner/ (accessed on 30 May 2021).
- Dul, J.; Hak, T. Case Study Methodology in Business Research; Butterworth-Heinemann: Oxford, UK, 2008. [Google Scholar]
- Stake, R.E. The Art of Case Study Research; Sage: Thousand Oaks, CA, USA, 1995. [Google Scholar]
- Rashid, Y.; Rashid, A.; Warraich, M.A.; Sabir, S.S.; Waseem, A. Case Study Method: A Step-by-Step Guide for Business Researchers. Int. J. Qual. Methods 2019, 18, 1–13. [Google Scholar] [CrossRef] [Green Version]
- Farquhar, J.; Michels, N.; Robson, J. Triangulation in Qualitative Case Study Research: Widening the Scope. Ind. Mark. Manag. 2020, 87, 160–170. [Google Scholar] [CrossRef]
- Urząd Miasta Łodzi (Łódź City Hall). Elektroniczny urzędnik. W Urzędzie Miasta Łodzi będzie pracował Robot (Electronic clerk. A Robot Will Be Working at the Łódź City Hall). Available online: https://uml.lodz.pl/aktualnosci/artykul/elektroniczny-urzednik-w-urzedzie-miasta-lodzi-bedzie-pracowal-robot-id26993/2019/4/1/ (accessed on 30 May 2021).
- Website of Bydgoszcz City Hall. Available online: https://visitbydgoszcz.pl/en/ (accessed on 30 May 2021). (In English).
- Bońdos, T. Koncepcja Zarządzania Energią na Przykładzie Miasta Bydgoszczy—Członka Energie Cités (The Concept of Energy Management on the Example of The City of Bydgoszcz—Member of Energie Cités); Urząd Miasta Bydgoszcz (Bydgoszcz City Hall): Bydgoszcz, Poland, 2017. [Google Scholar]
- Urząd Miasta Bydgoszcz (Bydgoszcz City Hall). Opis Przedmiotu Zamówienia Robotyzacji Procesu Pozyskiwania, Dystrybucji i Archiwizacji Dokumentów za Energię Elektryczną od Sprzedawcy oraz Dystrybutora dla Jednostek Miasta Bydgoszczy Wraz z Pozyskaniem Danych z Tych Dokumentów (Description of the Subject of the Contract. Robotization of the Acquisition, Distribution and Archiving Process Documents for Electricity from the Seller and Distributor for City Units Bydgoszcz Along with Obtaining Data from These Documents; Urząd Miasta Bydgoszcz (Bydgoszcz City Hall): Bydgoszcz, Poland, 2019. [Google Scholar]
- Ivanov, S. Robonomics—principles, benefits, challenges, solutions. Yearb. Varna Univ. Manag. 2017, 10, 283–293. [Google Scholar]
- Gotlib, D.; Kulisiewicz, T.; Muraszkiewicz, M.; Olszewski, R. Multiagency Modeling of Transformation Strategies towards Sustainable Smart Cities. Appl. Sci. 2020, 10, 853. [Google Scholar] [CrossRef] [Green Version]
- Jelonek, D.; Mesjasz-Lech, A.; Stępniak, C.; Turek, T.; Ziora, L. Potential Data Sources for Sentiment Analysis Tools for Municipal Management Based on Empirical Research. In Advances in Information and Communication: Proceedings of the 2019 FICC Conference; Arai, K., Bhatia, R., Eds.; Springer Nature: Cham, Switzerland, 2020; pp. 708–725. [Google Scholar]




| Interviewee’s ID | Interviewee’s Position | Organization | Education | Years of Professional Experience | Interview Duration |
|---|---|---|---|---|---|
| 1 | Energy Management Team Coordinator | Bydgoszcz city hall | University degree (Energy, Economics) | >20 years | 60 min |
| 2 | Member of the Energy Management Team | Bydgoszcz city hall | University degree (Mechatronics) | 5–10 years | 60 min |
| 3 | CEO | ForProgress Sp. z o.o. | University degree (IT) | >20 years | 90 min |
| 4 | CEO | First Byte Sp. z o.o. | University degree (IT) | 15–20 years | 60 min |
| RPA Tool Implementation Success Determinant [6,7,8,9,10,11,24,25,26,27,28,29,32] | Bydgoszcz City Hall Case Study Context |
|---|---|
| Compiled criteria for the selection of business processes to be robotically automated | Bydgoszcz city hall’s previous experience with the implementation of IT systems allowed for the correct selection of the process to be robotically automated, taking into account the city hall’s implementation capabilities and, at the same time, implementation that will bring certain benefits (source: Energy Management Team Coordinator interview). |
| Building awareness of the capabilities and limitations of RPA tools among the subject matter (business) department’s personnel | Selected city hall employees took part in the training on software robot development, targeted at presenting the benefits provided by such technology (source: Energy Management Team Coordinator interview). |
| Developing and promoting a pro-innovative organizational culture among enterprise personnel | The city hall is now participating in many European projects, including those in the field of energy management, e.g., the eNeuron Project—a study of the application of local energy, balancing areas to optimize and develop dispersed (distributed) networks (Horizon 2020); mySMARTLife Project—the smart transition of EU cities towards a new concept of smart life and economy (Horizon 2020) (source: press releases). |
| A strong leader responsible for the RPA tool’s implementation | The energy management team coordinator is the undisputed leader with the vision of using a software robot for processing electricity billing documents (source: ForProgress CEO interview). |
| Monitoring the progress of the robotic automation’s implementation by enterprise management | The progress of robotic process automation work was communicated to the city hall’s management (source: Energy Management Team Coordinator interview). |
| Direct involvement of the subject matter’s (business) part of the organization in the implementation of the RPA tool | The implementation of the software robot was initiated and carried out by a business unit, the energy management team. The role of the IT office was marginal (source: Energy Management Team Coordinator interview). |
| Ensuring technological and management support of the consulting/IT companies | The city hall selected a company that had many years of experience in this area to be responsible for developing a software robot (source: (source: Energy Management Team Coordinator interview, ForProgress CEO interview). |
| A correctly selected and interconnected (integrated) RPA toolkit | The implementation of the software robot in the city hall was preceded by an analysis of the RPA solutions available on the market. The decision was made to select a tool that met both functional and non-functional requirements and, at the same time, allowed the financial regime to be maintained (source: Energy Management Team Coordinator interview). |
Publisher’s Note: MDPI stays neutral with regard to jurisdictional claims in published maps and institutional affiliations. |
© 2021 by the authors. Licensee MDPI, Basel, Switzerland. This article is an open access article distributed under the terms and conditions of the Creative Commons Attribution (CC BY) license (https://creativecommons.org/licenses/by/4.0/).
Share and Cite
Sobczak, A.; Ziora, L. The Use of Robotic Process Automation (RPA) as an Element of Smart City Implementation: A Case Study of Electricity Billing Document Management at Bydgoszcz City Hall. Energies 2021, 14, 5191. https://doi.org/10.3390/en14165191
Sobczak A, Ziora L. The Use of Robotic Process Automation (RPA) as an Element of Smart City Implementation: A Case Study of Electricity Billing Document Management at Bydgoszcz City Hall. Energies. 2021; 14(16):5191. https://doi.org/10.3390/en14165191
Chicago/Turabian StyleSobczak, Andrzej, and Leszek Ziora. 2021. "The Use of Robotic Process Automation (RPA) as an Element of Smart City Implementation: A Case Study of Electricity Billing Document Management at Bydgoszcz City Hall" Energies 14, no. 16: 5191. https://doi.org/10.3390/en14165191
APA StyleSobczak, A., & Ziora, L. (2021). The Use of Robotic Process Automation (RPA) as an Element of Smart City Implementation: A Case Study of Electricity Billing Document Management at Bydgoszcz City Hall. Energies, 14(16), 5191. https://doi.org/10.3390/en14165191

