An Efficient HVAC Network Control for Safety Enhancement of a Typical Uninterrupted Power Supply Battery Storage Room †
Abstract
:1. Introduction
2. State of the Art Analysis
3. Materials and Methods
- 1.1.
- Control of usual actions for complete items that are resident of the battery chamber or zone somewhere an NCP is situated through the software.
- 1.2.
- Critical control (hard-wired), which includes manual start, stop and fire signal; the second one is regarded as the serious regulation, which regulates entirely the usual operation, and fire situation. These are wholly hard-wired in the board.
3.1. Control Panel Equipment
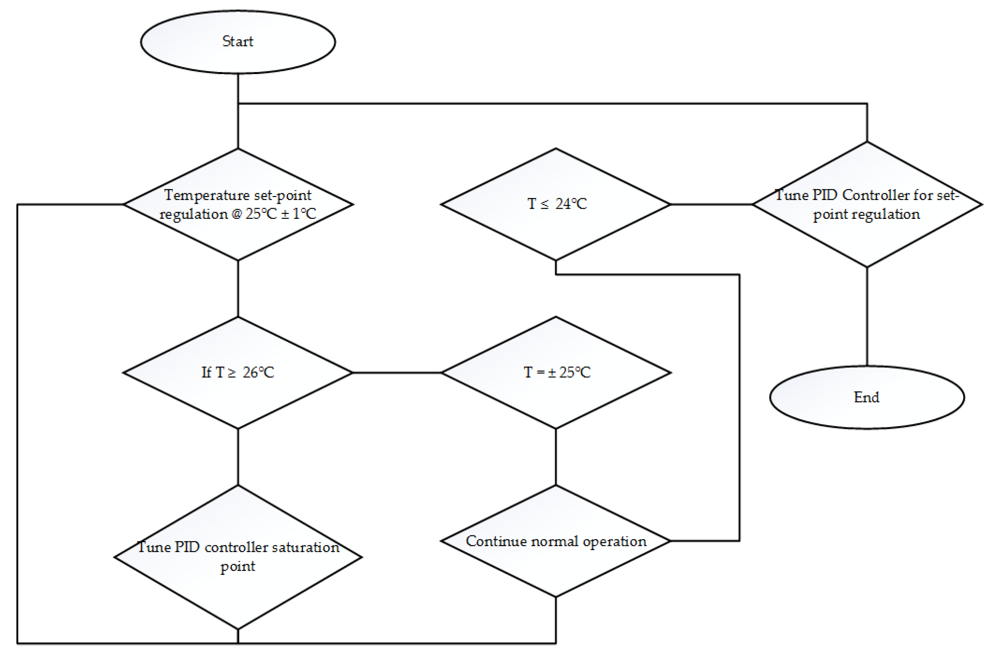
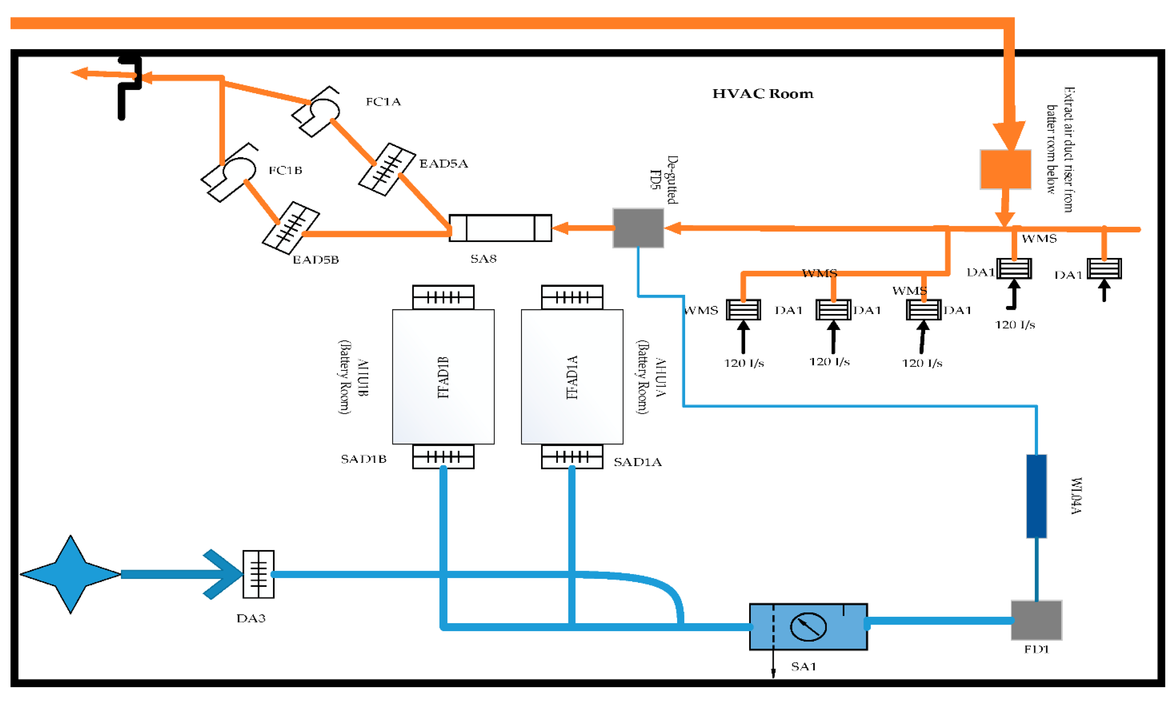
3.2. The Usual Process of an AHU through Interior Space Heating System and External Air Source through the Valve
3.3. Design of the Main Controller
3.4. Hardware, Software Design, and Field Control Equipment
- The controller sends an output signal to open the AHU dampers.
- The controller receives an input signal that is relevant to the AHU dampers and allows the dampers to open.
- Additionally, the controller receives an input signal that is relevant to the AHU fire dampers and allows the dampers to open.
- Then, the controller sends an output signal to startup the fan.
- After 120 s, and after the fan or AHU is commanded to startup, the controller receives airflow feedback, and the fan status is set to “run mode”.
- Heating and cooling are controlled by a single PID loop. This is to avoid simultaneous heating and cooling operation from the AHU.
- Thus, a weekly damper test is conducted two hours before the AHU/fan lead/lag (ie. Run/standby operation) changeover is carried out using a scheduler.
4. Results
4.1. Testing Procedure
- An electrical schematic utilised to develop the system is appropriate.
- A regulator board must be switched off beforehand.
- Wholly apparatus utilised are appropriate.
- The colour selection of the cables is verified to authorise that they are precise. The regulator board is connected as per the illustration: developed arrangement ties with the diagram. The fuse and circuit breaker magnitudes are as per the illustration.
- Cable indicators and additional apparatuses tags are developed as per the diagram. Checked for no wobbly contacts. Checked if the gland bowl, entrance, and transformers are earthed correctly.
- The regulator board is switched on and examined for precise operation employing the cause-and-effect matrix.
4.2. Tested Product Results
5. Conclusions and Recommendations
Author Contributions
Funding
Institutional Review Board Statement
Informed Consent Statement
Data Availability Statement
Acknowledgments
Conflicts of Interest
Abbreviations
| AGM | Absorbed Glass Matt |
| Ah | Ampere hour. |
| AHU | Air-Handling Unit. |
| DRL | Deep Reinforcement Learning. |
| ENN | Elman Network Neural |
| FIS | Fuzzy Inference System |
| HDTT | Humidity Duct Temperature Transmitter. |
| HVACS | Heating Ventilation Air Conditioning System. |
| IEEE | Institute for Electronic and Electrical Engineers. |
| IS | Intrinsic Safety |
| LAB | Lead–Acid Batteries. |
| LEL | Lower Explosive Limit |
| LFL | Lower Flammability Level. |
| LSTM | Long Short-Term-Memory. |
| MPC | Microprocessor-based programmable controller. |
| NCP | Network Control Panel. |
| PI | Proportional-integral |
| PID | Proportional-Integration-Derivative. |
| PPD | Predicted Percentage of Discomfort. |
| RL | Reinforcement Learning. |
| SDRE | State-Dependent-Riccati-Equation. |
| SUT | Scaled Unscented Transformation. |
| TDNN | Time-Delay-Neural Network. |
| UKF | Unscented Kalman Filter. |
| UPS | Uninterruptible Power Supply. |
| VAV | Variable Air Volume. |
| VRLA | Valve Regulated Lead-Acid. |
Appendix A. Approved User Requirement Specification
Appendix B. Equation Derivation
References
- Mahlangu, S.; Sibanyoni, M.; Ngoma, L.; Chowdhury, S.P.D. The Design of HVAC Network Control Panel For Battery Room. In Proceedings of the 2020 6th IEEE International Energy Conference (ENERGYCon), Gammarth, Tunisia, 28 September–1 October 2020; pp. 787–791. [Google Scholar] [CrossRef]
- Magenes, L.; Dinh, H.Q.; Klein, A. How New Energy Codes Impact Electrical Substation Designs: An Overview of the Changing Regulations. IEEE Ind. Appl. Mag. 2020, 26, 21–28. [Google Scholar] [CrossRef]
- Schismenos, S.; Chalaris, M.; Stevens, G. Battery hazards and safety: A scoping review for lead acid and silver-zinc batteries. Saf. Sci. 2021, 140, 105290. [Google Scholar] [CrossRef]
- Zelinsky, M.A.; Koch, J.M.; Young, K.-H. Performance Comparison of Rechargeable Batteries for Stationary Applications (Ni/MH vs. Ni–Cd and VRLA). Batteries 2018, 4, 1. [Google Scholar] [CrossRef] [Green Version]
- Parker, T.; Obeng, L.; Wang, Q. Fire Hazard Assessment of Lead-Acid Batteries. 2020, p. 20. Available online: https://www.nfpa.org/-/media/Files/News-and-Research/Fire-statistics-and-reports/Hazardous-materials/RFLeadAcidBattery.pdf (accessed on 15 May 2021).
- Ziganshin, A.D.; Safiullin, L.S.; Bogatkin, A.V.; Pavlov, P.P.; Gatiyatov, I.Z.; Auhadeev, A.E. Particular properties of operation of stationary lead-acid batteries at power distribution facilities. In IOP Conference Series: Materials Science and Engineering; IOP Publishing: Bristol, UK, 2019; Volume 570, p. 012105. [Google Scholar] [CrossRef]
- Roselli, C.; Sasso, M.; Tariello, F. Assessment of a solar PV-driven desiccant-based air handling unit with different tracking systems. Sustain. Energy Technol. Assess. 2019, 34, 146–156. [Google Scholar] [CrossRef]
- Setayesh, H.; Moradi, H.; Alasty, A. Nonlinear robust control of air handling units to improve the indoor air quality & CO2 concentration: A comparison between H∞ & decoupled sliding mode controls. Appl. Therm. Eng. 2019, 160, 113958. [Google Scholar] [CrossRef]
- Bellofatto, L. Advantages and challenges of modular solutions for electrical substations. In Proceedings of the 2019 Petroleum and Chemical Industry Conference Europe (PCIC EUROPE), Paris, France, 7–9 May 2019; pp. 1–7. [Google Scholar]
- Parra, G.; Komathy, J.; Clement, G.; Anderson, R. Substations in Classified Locations: Integration of NFPA 496 Pressurization Requirements with Other Supporting Systems: Copyright Material IEEE, Paper No. PCIC-2018-44. In Proceedings of the 2018 IEEE Petroleum and Chemical Industry Technical Conference (PCIC), Cincinnati, OH, USA, 24–26 September 2018; pp. 389–398. [Google Scholar] [CrossRef]
- Parra, G.; Komathy, J.; Clement, G.J.; Anderson, R.P. Substations in Classified Locations: Integration of Pressurization Requirements With Other Supporting Systems. IEEE Ind. Appl. Mag. 2021, 27, 82–93. [Google Scholar] [CrossRef]
- Perng, J.-W.; Kuo, Y.-C.; Chang, Y.-T.; Chang, H.-H. Power Substation Construction and Ventilation System Co-Designed Using Particle Swarm Optimization. Energies 2020, 13, 2314. [Google Scholar] [CrossRef]
- Martinaitis, V.; Streckiene, G.; Bagdanavicius, A.; Bielskus, J. A comparative thermodynamic analysis of air handling units at variable reference temperature. Appl. Therm. Eng. 2018, 143, 385–395. [Google Scholar] [CrossRef] [Green Version]
- Lee, J.M.; Hong, S.H.; Seo, B.M.; Lee, K.H. Application of artificial neural networks for optimized AHU discharge air temperature set-point and minimized cooling energy in VAV system. Appl. Therm. Eng. 2019, 153, 726–738. [Google Scholar] [CrossRef]
- Zou, Z.; Yu, X.; Ergan, S. Towards optimal control of air handling units using deep reinforcement learning and recurrent neural network. Build. Environ. 2020, 168, 106535. [Google Scholar] [CrossRef]
- Liu, W.; Kalbasi, R.; Afrand, M. Solutions for enhancement of energy and exergy efficiencies in air handling units. J. Clean. Prod. 2020, 257, 120565. [Google Scholar] [CrossRef]
- Kaam, S.; Raftery, P.; Cheng, H.; Paliaga, G.; Chen, H. Time-averaged ventilation for optimized control of variable-air-volume systems. Energy Build. 2017, 139, 465–475. [Google Scholar] [CrossRef] [Green Version]
- Li, X.; Han, Z.; Zhao, T.; Zhang, J.; Xue, D. Modeling for indoor temperature prediction based on time-delay and Elman neural network in air conditioning system. J. Build. Eng. 2021, 33, 101854. [Google Scholar] [CrossRef]
- Liu, Z.; Li, W.; Chen, Y.; Luo, Y.; Zhang, L. Review of energy conservation technologies for fresh air supply in zero energy buildings. Appl. Therm. Eng. 2019, 148, 544–556. [Google Scholar] [CrossRef]
- Liu, B.; Akcakaya, M.; Mcdermott, T.E. Automated Control of Transactive HVACs in Energy Distribution Systems. IEEE Trans. Smart Grid 2021, 12, 2462–2471. [Google Scholar] [CrossRef]
- Han, O.; Zhang, Y.; Li, A.; Li, J.; Li, Y.; Liu, H. Experimental and numerical study on heavy gas contaminant dispersion and ventilation design for industrial buildings. Sustain. Cities Soc. 2020, 55, 102016. [Google Scholar] [CrossRef]
- Brzezińska, D. Ventilation System Influence on Hydrogen Explosion Hazards in Industrial Lead-Acid Battery Rooms. Energies 2018, 11, 2086. [Google Scholar] [CrossRef] [Green Version]
- Brzezinska, D. Hydrogen Explosion Hazards Limitation in Battery Rooms with Different Ventilation Systems. September 2019. Available online: https://www.h2knowledgecentre.com/content/conference998 (accessed on 15 May 2021).
- Chintala, R.H. A Methodology for Automating the Implementation of Advanced Control Algorithms Such as Model Predictive Control on Large Scale Building HVAC Systems. Ph.D. Thesis, Texas A & M University, College Station, TX, USA, 2018. Available online: https://oaktrust.library.tamu.edu/handle/1969.1/173325 (accessed on 20 May 2021).
- Overgaard, A. Reinforcement Learning for Building Heating via Mixing Loops. Ph.D. Thesis, Aalborg University, Aalborg, Denmark, 2019. [Google Scholar]
- Rawlings, J.B.; Patel, N.R.; Risbeck, M.J.; Maravelias, C.T.; Wenzel, M.J.; Turney, R.D. Economic MPC and real-time decision making with application to large-scale HVAC energy systems. Comput. Chem. Eng. 2018, 114, 89–98. [Google Scholar] [CrossRef]
- Ahn, J.; Cho, S.; Chung, D.H. Analysis of energy and control efficiencies of fuzzy logic and artificial neural network technologies in the heating energy supply system responding to the changes of user demands. Appl. Energy 2017, 190, 222–231. [Google Scholar] [CrossRef]
- Perekrest, A.; Shendryk, V.; Pijarski, P.; Parfenenko, Y.; Shendryk, S. Complex information and technical solutions for energy management of municipal energetics. In Proceedings of the Photonics Applications in Astronomy, Communications, Industry, and High Energy Physics Experiments 2017, Wilga, Poland, 7 August 2017; Volume 10445, p. 1044567. [Google Scholar] [CrossRef]
- Qiang, F.; Qiansu, L.; Yuanyuan, C.; Bowen, L.; Xu, W.; Haibo, J.; Jiyan, Q.; Wei, G.; Tingyun, G.; Lei, C.; et al. Development and Application of Environmental Regulation and Control System in Substation Distribution Room. In Proceedings of the 2019 IEEE 3rd Information Technology, Networking, Electronic and Automation Control Conference (ITNEC), Chengdu, China, 15–17 March 2019; pp. 1784–1788. [Google Scholar] [CrossRef]
- Shah, A.; Huang, D.; Chen, Y.; Kang, X.; Qin, N. Robust Sliding Mode Control of Air Handling Unit for Energy Efficiency Enhancement. Energies 2017, 10, 1815. [Google Scholar] [CrossRef] [Green Version]
- Liavoli, F.B.; Fakharian, A. Sub-Optimal Observer-based Controller Design Using the State Dependent Riccati Equation Approach for Air-Handling Unit. In Proceedings of the 2019 27th Iranian Conference on Electrical Engineering (ICEE), Yazd, Iran, 30 April–2 May 2019; pp. 991–996. [Google Scholar] [CrossRef]
- Hong, G.; Kim, B.S. Development of a Data-Driven Predictive Model of Supply Air Temperature in an Air-Handling Unit for Conserving Energy. Energies 2018, 11, 407. [Google Scholar] [CrossRef] [Green Version]
- Kanaka, S.A. Temperature Control Using an Air Handling Unit Installed with Carel pCO5+ Controller. 2018. Available online: https://recipp.ipp.pt/handle/10400.22/14219 (accessed on 26 July 2021).
- Kurilla, J. Temperature control of multidimensional system using decoupled MPC controllers. In Proceedings of the 2017 21st International Conference on Process Control (PC), Strbske Pleso, Slovakia, 6–9 June 2017; pp. 351–357. [Google Scholar] [CrossRef]
- Gunay, H.B.; Newsham, G.; Ashouri, A.; Wilton, I. Deriving sequences of operation for air handling units through building performance optimization. J. Build. Perform. Simul. 2020, 13, 501–515. [Google Scholar] [CrossRef]
- Zhuang, J.; Chen, Y.; Wu, J. Cascade control for supply air temperature in a variable air volume system. In IOP Conference Series: Earth and Environmental Science; IOP Publishing: Bristol, UK, 2019; Volume 238, p. 012021. [Google Scholar] [CrossRef]
- Gao, J.; Xu, X.; Li, X.; Zhang, J.; Zhang, Y.; Wei, G. Model-based space temperature cascade control for constant air volume air-conditioning system. Build. Environ. 2018, 145, 308–318. [Google Scholar] [CrossRef]
- Abdo-Allah, A.; Iqbal, T.; Pope, K. Modeling, Analysis, and Design of a Fuzzy Logic Controller for an AHU in the S.J. Carew Building at Memorial University. J. Energy 2018, 2018, e4540387. [Google Scholar] [CrossRef] [Green Version]
- Oleolo, I.; Abdullah, H.; Mohamad, M.; Jaafar, M.N.M.; Baharain, A.; Sulaiman, S. Multi-Circuit Air-Conditioning System Modelling for Temperature Control. J. Adv. Res. Fluid Mech. Therm. Sci. 2021, 83, 14–24. [Google Scholar] [CrossRef]
- Fiorentini, M.; Wall, J.; Ma, Z.; Braslavsky, J.; Cooper, P. Hybrid model predictive control of a residential HVAC system with on-site thermal energy generation and storage. Appl. Energy 2017, 187, 465–479. [Google Scholar] [CrossRef] [Green Version]
- Yang, S.; Wan, M.; Chen, W.; Ng, B.F.; Dubey, S. Experimental study of model predictive control for an air-conditioning system with dedicated outdoor air system. Appl. Energy 2020, 257, 113920. [Google Scholar] [CrossRef]
- Afram, A.; Janabi-Sharifi, F. Supervisory model predictive controller (MPC) for residential HVAC systems: Implementation and experimentation on archetype sustainable house in Toronto. Energy Build. 2017, 154, 268–282. [Google Scholar] [CrossRef]
- Erfani, A.; Rajabi-Ghahnaviyeh, A.; Boroushaki, M. Design and construction of a non-linear model predictive controller for building’s cooling system. Build. Environ. 2018, 133, 237–245. [Google Scholar] [CrossRef]
- Raman, N.S.; Devaprasad, K.; Chen, B.; Ingley, H.A.; Barooah, P. Model predictive control for energy-efficient HVAC operation with humidity and latent heat considerations. Appl. Energy 2020, 279, 115765. [Google Scholar] [CrossRef]
- Berouinev, A.; Ouladsine, R.; Bakhouya, M.; Lachhab, F.; Essaaidi, M. A Model Predictive Approach for Ventilation System Control in Energy Efficient Buildings. In Proceedings of the 2019 4th World Conference on Complex Systems (WCCS), Ouarzazate, Morocco, 22–25 April 2019; pp. 1–6. [Google Scholar] [CrossRef]
- Kurrila, J.; Hubinský, P. Model predictive control of room temperature with disturbance compensation. J. Electr. Eng. 2017, 68, 312–317. [Google Scholar] [CrossRef] [Green Version]
- Grygierek, K.; Ferdyn-Grygierek, J. Multi-Objectives Optimization of Ventilation Controllers for Passive Cooling in Residential Buildings. Sensors 2018, 18, 1144. [Google Scholar] [CrossRef] [Green Version]
- Li, W.; Wang, S. A multi-agent based distributed approach for optimal control of multi-zone ventilation systems considering indoor air quality and energy use. Appl. Energy 2020, 275, 115371. [Google Scholar] [CrossRef]
- Shah, A.; Huang, D.; Huang, T.; Farid, U. Optimization of BuildingsEnergy Consumption by Designing Sliding Mode Control for Multizone VAV Air Conditioning Systems. Energies 2018, 11, 2911. [Google Scholar] [CrossRef] [Green Version]
- Zhang, J. Design of a new PID controller using predictive functional control optimization for chamber pressure in a coke furnace. ISA Trans. 2017, 67, 208–214. [Google Scholar] [CrossRef] [PubMed]
- Schito, E.; Conti, P.; Urbanucci, L.; Testi, D. Multi-objective optimization of HVAC control in museum environment for artwork preservation, visitors’ thermal comfort and energy efficiency. Build. Environ. 2020, 180, 107018. [Google Scholar] [CrossRef]
- He, D.; Xiong, Q.; Jiang, Z. A Novel VAV Air Conditioning Control System Based on Swarm Intelligence. In Proceedings of the 2020 39th Chinese Control Conference (CCC), Shenyang, China, 27–29 July 2020; pp. 5007–5012. [Google Scholar] [CrossRef]
- Ning, M.; Zaheeruddin, M. Neural Network Model-Based Adaptive Control of a VAV-HVAC&R System. Int. J. Air-Cond. Refrig. 2019, 27, 1950006. [Google Scholar] [CrossRef]
- Ali, M. Intelligent Control of HVAC Systems. 2019, p. 230. Available online: https://www.researchgate.net/profile/Mohammad-Ali-52/publication/334593941_Intelligent_Control_of_HVAC_Systems/links/5d3393e14585153e5913cf63/Intelligent-Control-of-HVAC-Systems.pdf (accessed on 27 July 2021).
- Wang, W.; Chen, J.; Huang, G.; Lu, Y. Energy efficient HVAC control for an IPS-enabled large space in commercial buildings through dynamic spatial occupancy distribution. Appl. Energy 2017, 207, 305–323. [Google Scholar] [CrossRef]
- Bay, C.J.; Chintala, R.; Rasmussen, B.P. Steady-State Predictive Optimal Control of Integrated Building Energy Systems Using a Mixed Economic and Occupant Comfort Focused Objective Function. Energies 2020, 13, 2922. [Google Scholar] [CrossRef]
- Homod, R.Z.; Gaeid, K.S.; Dawood, S.M.; Hatami, A.; Sahari, K.S. Evaluation of energy-saving potential for optimal time response of HVAC control system in smart buildings. Appl. Energy 2020, 271, 115255. [Google Scholar] [CrossRef]
- Yao, L.; Huang, J.-H. Multi-Objective Optimization of Energy Saving Control for Air Conditioning System in Data Center. Energies 2019, 12, 1474. [Google Scholar] [CrossRef] [Green Version]
- Seong, N.-C.; Kim, J.-H.; Choi, W. Optimal Control Strategy for Variable Air Volume Air-Conditioning Systems Using Genetic Algorithms. Sustainability 2019, 11, 5122. [Google Scholar] [CrossRef] [Green Version]
- Zhao, Z.; Yu, N. The application of advanced control technologies in air conditioning system—A review. Adv. Build. Energy Res. 2015, 11, 52–66. [Google Scholar] [CrossRef]
- Mulder, M.; RE, L.; Madiba, P. Design Guide for Power Station Battery Rooms. Eskom 2015, 1–29. [Google Scholar]
- IEEE/ASHRAE Guide for the Ventilation and Thermal Management of Batteries for Stationary Applications. In IEEE Std 1635-2018ASHRAE Guidel. 21-2018 Revis. IEEE Std 1635-2012 ASHRAE Guidel. 21-2012; IEEE: Piscataway, NJ, USA, 2018; pp. 1–116. [CrossRef]
- Liavoli, F.B.; Fakharian, A. Nonlinear optimal control of air handling unit via State Dependent Riccati Equation approach. In Proceedings of the 2017 5th International Conference on Control, Instrumentation, and Automation (ICCIA), Shiraz, Iran, 21–23 November 2017; pp. 138–143. [Google Scholar] [CrossRef]
- Azarbani, A.; Abbasi, R. Optimal State Estimation of Air Handling Unit System without Humidity Sensor using Unscented Kalman Filter. In Proceedings of the 2019 6th International Conference on Control, Instrumentation and Automation (ICCIA), Sanandaj, Iran, 30–31 October 2019; pp. 1–6. [Google Scholar] [CrossRef]
- Yuan, S.; Zhang, L.; Holub, O.; Baldi, S. Switched Adaptive Control of Air Handling Units With Discrete and Saturated Actuators. IEEE Control Syst. Lett. 2018, 2, 417–422. [Google Scholar] [CrossRef]
- Ionesi, A.; Jouffroy, J. On-line parameter estimation of an Air Handling Unit model: Experimental results using the modulating function method. In Proceedings of the 2018 IEEE/ASME International Conference on Advanced Intelligent Mechatronics (AIM), Auckland, New Zealand, 9–12 July 2018; pp. 81–86. [Google Scholar] [CrossRef]
- Koehler, S.; Danielson, C.; Borrelli, F. A primal-dual active-set method for distributed model predictive control. Optim. Control. Appl. Methods 2017, 38, 399–419. [Google Scholar] [CrossRef]
- Yan, H.; Xia, Y.; Xu, X.; Deng, S.S. Inherent operational characteristics aided fuzzy logic controller for a variable speed direct expansion air conditioning system for simultaneous indoor air temperature and humidity control. Energy Build. 2018, 158, 558–568. [Google Scholar] [CrossRef]
- Ahn, J.; Chung, D.H.; Cho, S. Performance analysis of space heating smart control models for energy and control effectiveness in five different climate zones. Build. Environ. 2017, 115, 316–331. [Google Scholar] [CrossRef]
- Bahramnia, P.; Rostami, S.M.H.; Wang, J.; Kim, G.-J. Modeling and Controlling of Temperature and Humidity in Building Heating, Ventilating, and Air Conditioning System Using Model Predictive Control. Energies 2019, 12, 4805. [Google Scholar] [CrossRef] [Green Version]
- Izawa, A.; Fripp, M. Multi-Objective Control of Air Conditioning Improves Cost, Comfort and System Energy Balance. Energies 2018, 11, 2373. [Google Scholar] [CrossRef] [Green Version]
- Collotta, M.; Messineo, A.; Nicolosi, G.; Pau, G. A Dynamic Fuzzy Controller to Meet Thermal Comfort by Using Neural Network Forecasted Parameters as the Input. Energies 2014, 7, 4727–4756. [Google Scholar] [CrossRef] [Green Version]
- Wang, Y.; Velswamy, K.; Huang, B. A Long-Short Term Memory Recurrent Neural Network Based Reinforcement Learning Controller for Office Heating Ventilation and Air Conditioning Systems. Processes 2017, 5, 46. [Google Scholar] [CrossRef] [Green Version]
- Heidrich, T.; Grobe, J.; Meschede, H.; Hesselbach, J. Economic Multiple Model Predictive Control for HVAC Systems—A Case Study for a Food Manufacturer in Germany. Energies 2018, 11, 3461. [Google Scholar] [CrossRef] [Green Version]
- A Fuzzy Control Strategy Using the Load Forecast for Air Conditioning System—ProQuest. Available online: https://0-www-proquest-com.tkplib01.tut.ac.za/docview/2422315138/59BDAD87A5DA465APQ/46?accountid=42821 (accessed on 28 July 2021).
- Alamin, Y.I.; Castilla, M.D.M.; Álvarez, J.D.; Ruano, A. An Economic Model-Based Predictive Control to Manage the Users’ Thermal Comfort in a Building. Energies 2017, 10, 321. [Google Scholar] [CrossRef]
- Nasruddin; Sholahudin; Satrio, P.; Mahlia, T.M.I.; Giannetti, N.; Saito, K. Optimization of HVAC system energy consumption in a building using artificial neural network and multi-objective genetic algorithm. Sustain. Energy Technol. Assess. 2019, 35, 48–57. [Google Scholar] [CrossRef]
- Yang, S.; Wan, M.P.; Chen, W.; Ng, B.F.; Dubey, S. Experiment study of machine-learning-based approximate model predictive control for energy-efficient building control. Appl. Energy 2021, 288, 116648. [Google Scholar] [CrossRef]
- Carrascal-Lekunberri, E.; Garrido, I.; Van Der Heijde, B.; Garrido, A.J.; Sala, J.M.; Helsen, L. Energy Conservation in an Office Building Using an Enhanced Blind System Control. Energies 2017, 10, 196. [Google Scholar] [CrossRef] [Green Version]
- Mei, J.; Xia, X. Energy-efficient predictive control of indoor thermal comfort and air quality in a direct expansion air conditioning system. Appl. Energy 2017, 195, 439–452. [Google Scholar] [CrossRef] [Green Version]
- Behrooz, F.; Mariun, N.; Marhaban, M.H.; Radzi, M.A.M.; Ramli, A.R. Review of Control Techniques for HVAC Systems—Nonlinearity Approaches Based on Fuzzy Cognitive Maps. Energies 2018, 11, 495. [Google Scholar] [CrossRef] [Green Version]
- Lv, R.; Yuan, Z.; Lei, B.; Zheng, J.; Luo, X. Model Predictive Control with Adaptive Building Model for Heating Using the Hybrid Air-Conditioning System in a Railway Station. Energies 2021, 14, 1996. [Google Scholar] [CrossRef]
- Dhar, N.K.; Verma, N.K.; Behera, L. Adaptive Critic-Based Event-Triggered Control for HVAC System. IEEE Trans. Ind. Inform. 2017, 14, 178–188. [Google Scholar] [CrossRef]
- Ostadijafari, M.; Dubey, A. Tube-Based Model Predictive Controller for Building’s Heating Ventilation and Air Conditioning (HVAC) System. IEEE Syst. J. 2020, 1–10. [Google Scholar] [CrossRef]
- Zhang, X.; Shi, W.; Yan, B.; Malkawi, A.; Li, N. Decentralized and Distributed Temperature Control via HVAC Systems in Energy Efficient Buildings. arXiv 2017, arXiv:1702.03308. Available online: http://arxiv.org/abs/1702.03308 (accessed on 11 June 2021).
- Afram, A.; Janabi-Sharifi, F.; Fung, A.S.; Raahemifar, K. Artificial neural network (ANN) based model predictive control (MPC) and optimization of HVAC systems: A state of the art review and case study of a residential HVAC system. Energy Build. 2017, 141, 96–113. [Google Scholar] [CrossRef]
- Smart Room Control Solutions|Products|Distech Controls. DistechControls. Available online: https://www.distech-controls.com/products/family/room-control-solution (accessed on 25 July 2021).





| Item No. | Description | Size | Manufacturer |
|---|---|---|---|
| 1. | Miniature circuit breaker | 2-Ampere, C-curve | General Electric. |
| 2. | Transformer | 220 V/24 V-AC, 100 VA | DF Electric. |
| 3. | Fuse | 4-Ampere rated | DF Electric. |
| 4. | Controller | 24 VAC/DC, ECL300, 600, and ECx420 | Distech Controls |
| 5. | Damper actuator | 24 VAC, input voltage 0–10VDC | AXIO |
| 6. | Temperature sensor | Thermocouple probe Tk-100 | VCP |
| 7. | Airflow switch | - | VCP |
| Item No. | Description |
|---|---|
| 1. | Lenovo Laptop (Windows 10, 64-bit operating system). |
| 2. | IP subnet for connecting multiple ECY devices for multi-application purposes. |
| 3. | ECY-PTU-107/ECY-PTU-207/ECY-PTU-208 terminal unit controller. |
| 4. | ECL-300 and ECL-600 (Distech Controls). |
| 5. | HVAC-220VAC System. |
| Results of the Tested Control Panel | ||
|---|---|---|
| Under Normal Conditions | ||
| Description | Label | Effect |
| Supply fan A | AHU1A | Run/Standby |
| Supply fan B | AHU1B | Run/Standby |
| Supply damper for AHU1A | SAD1A | Open/Close |
| Supply damper for AHU1B | SAD1B | Open/Close |
| Fire damper 1 | FD1 | Open |
| Exhaust damper A | EAD5A | Open/Close |
| Exhaust damper B | EAD5B | Open/Close |
| Exhaust fan A | FC1A | Run/Standby |
| Exhaust fan B | FC1B | Run/Standby |
| In the Fire Event | ||
| Supply fan A | AHU1A | Off |
| Supply fan B | AHU1B | Off |
| Supply damper for AHU1A | SAD1A | Open/Close |
| Supply damper for AHU1B | SAD1B | Open/Close |
| Fire damper 1 | FD1 | Closed |
| Exhaust damper A | EAD5A | Open/Close |
| Exhaust damper B | EAD5B | Open/Close |
| Exhaust fan A | FC1A | Run/Standby |
| Exhaust fan B | FC1B | Run/Standby |
| Under Normal Conditions | ||||
|---|---|---|---|---|
| Results of the Tested Product | According to Requirements | |||
| Description | Label | Effect | Similar/Different | Status |
| Supply fan A | AHU1A | Run/Standby | similar | Correct |
| Supply fan B | AHU1B | Run/Standby | similar | Correct |
| Supply damper for AHU1A | SAD1A | Open/Close | similar | Correct |
| Supply damper for AHU1B | SAD1B | Open/Close | similar | Correct |
| Fire damper 1 | FD1 | Open | similar | Correct |
| Exhaust damper A | EAD5A | Open/Close | similar | Correct |
| Exhaust damper B | EAD5B | Open/Close | similar | Correct |
| Exhaust fan A | FC1A | Run/Standby | similar | Correct |
| Exhaust fan B | FC1B | Run/Standby | similar | Correct |
| In the Event of a Fire | ||||
| Supply fan A | AHU1A | Off | similar | Correct |
| Supply fan B | AHU1B | Off | similar | Correct |
| Supply damper for AHU1A | SAD1A | Open/Close | similar | Correct |
| Supply damper for AHU1B | SAD1B | Open/Close | similar | Correct |
| Fire damper 1 | FD1 | Closed | similar | Correct |
| Exhaust damper A | EAD5A | Open/Close | similar | Correct |
| Exhaust damper B | EAD5B | Open/Close | similar | Correct |
| Exhaust fan A | FC1A | Run/Standby | similar | Correct |
| Exhaust fan B | FC1B | Run/Standby | similar | Correct |
Publisher’s Note: MDPI stays neutral with regard to jurisdictional claims in published maps and institutional affiliations. |
© 2021 by the authors. Licensee MDPI, Basel, Switzerland. This article is an open access article distributed under the terms and conditions of the Creative Commons Attribution (CC BY) license (https://creativecommons.org/licenses/by/4.0/).
Share and Cite
Lencwe, M.J.; Chowdhury, S.D.; Mahlangu, S.; Sibanyoni, M.; Ngoma, L. An Efficient HVAC Network Control for Safety Enhancement of a Typical Uninterrupted Power Supply Battery Storage Room. Energies 2021, 14, 5155. https://doi.org/10.3390/en14165155
Lencwe MJ, Chowdhury SD, Mahlangu S, Sibanyoni M, Ngoma L. An Efficient HVAC Network Control for Safety Enhancement of a Typical Uninterrupted Power Supply Battery Storage Room. Energies. 2021; 14(16):5155. https://doi.org/10.3390/en14165155
Chicago/Turabian StyleLencwe, Mpho J., SP Daniel Chowdhury, Sipho Mahlangu, Maxwell Sibanyoni, and Louwrance Ngoma. 2021. "An Efficient HVAC Network Control for Safety Enhancement of a Typical Uninterrupted Power Supply Battery Storage Room" Energies 14, no. 16: 5155. https://doi.org/10.3390/en14165155
APA StyleLencwe, M. J., Chowdhury, S. D., Mahlangu, S., Sibanyoni, M., & Ngoma, L. (2021). An Efficient HVAC Network Control for Safety Enhancement of a Typical Uninterrupted Power Supply Battery Storage Room. Energies, 14(16), 5155. https://doi.org/10.3390/en14165155

