Comprehensive Modeling and Control of Grid-Connected Hybrid Energy Sources Using MPPT Controller
Abstract
:1. Introduction
- currently, nuclear reactors include modern electrical loads that are more sensitive to PQ because of numerous microprocessor-based controls;
- intricacy of the nuclear reactor’s various processes;
- restarting-up has high costs and consumes time;
- large computer systems in numerous applications and facilities.
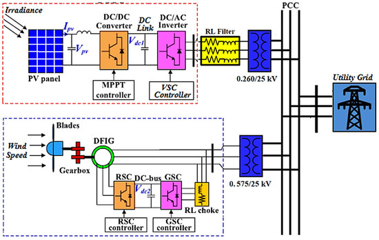
2. Hybrid Solar PV/Wind Systems Configuration
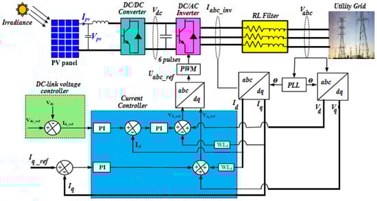
3. Photovoltaic (PV) System Description
3.1. Photovoltaic Generator Model
3.2. Modeling of Boost Converter with MPPT
3.3. Incremental Conductance (IC) Based MPPT
3.4. DC/AC Inverter Controller
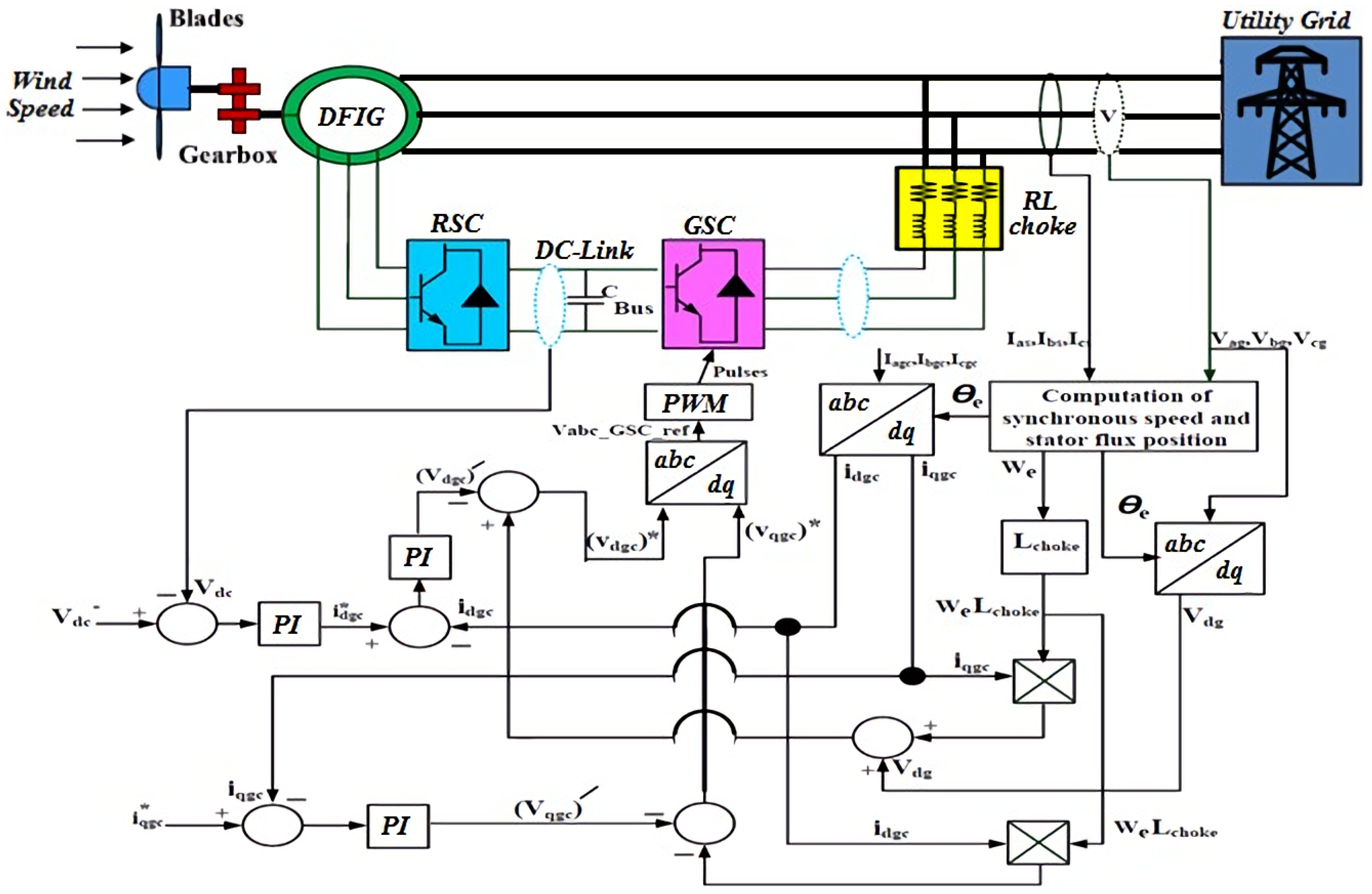
4. Wind Power Description
4.1. Wind Turbine (WT) Model
4.2. DFIG Model
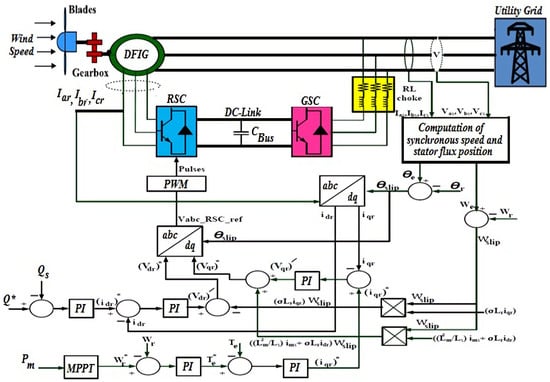
4.3. Rotor Side Converter of DFIG
4.4. Grid Side Converter of DGIG
4.5. Improved MPPT for Wind Energy Conversion System (WECS)
5. Results and Discussion
5.1. Case (I): System Performance of PV
5.2. Case (2): System Performance of Wind Energy
5.3. Case (3): Hybrid PV/Wind System Performance
6. Conclusions
Author Contributions
Funding
Institutional Review Board Statement
Informed Consent Statement
Data Availability Statement
Acknowledgments
Conflicts of Interest
References
- Ishaque, K.; Salam, Z. A review of maximum power point tracking techniques of PV system for uniform insolation and partial shading condition. Renew. Sustain. Energy Rev. 2013, 19, 475–488. [Google Scholar] [CrossRef]
- Tolba, M.; Rezk, H.; Diab, A.A.Z.; Al-Dhaifallah, M. A Novel Robust Methodology Based Salp Swarm Algorithm for Allocation and Capacity of Renewable Distributed Generators on Distribution Grids. Energies 2018, 11, 2556. [Google Scholar] [CrossRef] [Green Version]
- Tolba, M.A.; Rezk, H.; Tulsky, V.; Diab, A.A.Z.; Abdelaziz, A.Y.; Vanin, A. Impact of Optimum Allocation of Renewable Distributed Generations on Distribution Networks Based on Different Optimization Algorithms. Energies 2018, 11, 245. [Google Scholar] [CrossRef] [Green Version]
- Bragg-Sitton, S.M.; Boardman, R.; Ruth, M.; Lyons, P.B. Report of International Workshop to Explore Synergies between Nuclear and Renewable Energy Sources as a Key Component in Developing Pathways to Decarbonization of the Energy Sector; Idaho National Laboratory: Colorado, ID, USA, 2016. [Google Scholar]
- Iaea Nuclear Energy Series No. NG-T-3.8. Electric Grid Reliability and Interface with Nuclear Power Plants; International Atomic Energy Agency: Vienna, Austria, 2012.
- Hossain, J.; Sakib, N.; Hossain, E.; Bayindir, R. Modelling and Simulation of Solar Plant and Storage System: A Step to Mi-crogrid Technology. Int. J. Renew. Energy Res. 2017, 7, 723–737. [Google Scholar]
- Costa, Á.M.; Orosa, J.A.; Vergara, D.; Fernández-Arias, P. New Tendencies in Wind Energy Operation and Maintenance. Appl. Sci. 2021, 11, 1386. [Google Scholar] [CrossRef]
- Duer, S.; Zajkowski, K.; Harničárová, M.; Charun, H.; Bernatowicz, D. Examination of Multivalent Diagnoses Developed by a Diagnostic Program with an Artificial Neural Network for Devices in the Electric Hybrid Power Supply System “House on Water”. Energies 2021, 14, 2153. [Google Scholar] [CrossRef]
- Bansod, P.G.; Adhau, S. Dynamic Modeling and Control of Hybrid Generation System for Grid Connected Application. In Proceedings of the 2016 International Conference on Energy Efficient Technologies for Sustainability (ICEETS), Bangalore, India, 20–21 May 2016; pp. 787–791. [Google Scholar] [CrossRef]
- Hirose, T.; Matsuo, H. Standalone Hybrid Wind-Solar Power Generation System Applying Dump Power Control without Dump Load. IEEE Trans. Ind. Electron. 2012, 59, 988–997. [Google Scholar] [CrossRef]
- Hossain, M.K.; Ali, M. Transient stability augmentation of PV/DFIG/SG-based hybrid power system by parallel-resonance bridge fault current limiter. Electr. Power Syst. Res. 2016, 130, 89–102. [Google Scholar] [CrossRef]
- Parida, A.; Chatterjee, D. Cogeneration topology for wind energy conversion system using doubly-fed induction generator. IET Power Electron. 2016, 9, 1406–1415. [Google Scholar] [CrossRef]
- Bakir, H.; Kulaksiz, A.A. Modelling and voltage control of the solar-wind hybrid micro-grid with optimized STATCOM using GA and BFA. Eng. Sci. Technol. Int. J. 2020, 23, 576–584. [Google Scholar] [CrossRef]
- Rhouma, M.B.; Gastli, A.; Ben Brahim, L.; Touati, F.; Benammar, M. A simple method for extracting the parameters of the PV cell single-diode model. Renew. Energy 2017, 113, 885–894. [Google Scholar] [CrossRef]
- Azali, S.; Sheikhan, M. Intelligent control of photovoltaic system using BPSO-GSA-optimized neural network and fuzzy-based PID for maximum power point tracking. Appl. Intell. 2016, 44, 88–110. [Google Scholar] [CrossRef]
- Koad, R.; Zobaa, A.; Shahat, A. A Novel MPPT Algorithm Based on Particle Swarm Optimisation for Photovoltaic Systems. IEEE Trans. Sustain. Energy 2017, 8, 468–476. [Google Scholar] [CrossRef] [Green Version]
- Calasan, M.; Jovanovic, D.; Rubezic, V.; Mujovic, S.; Dukanovic, S. Estimation of Single-Diode and Two Diode Solar Cell Parameters by Using a Chaotic Optimization Approach. Energies J. 2019, 12, 4209. [Google Scholar] [CrossRef] [Green Version]
- Mohamed, S.A.; El Sattar, M.A. A comparative study of P&O and INC maximum power point tracking techniques for grid-connected PV systems. SN Appl. Sci. 2019, 1, 174. [Google Scholar] [CrossRef] [Green Version]
- Haripriya, T.; Parimi, A.M.; Rao, U.M. Performance evaluatzion of DC Grid Connected Solar PV System for Hybrid Control of DC-DC Boost Converter. In Proceedings of the 2016 10th International Conference on Intelligent Systems and Control (ISCO), Institute of Electrical and Electronics Engineers (IEEE), Coimbatore, India, 7–8 January 2016; pp. 1–6. [Google Scholar]
- Mohsen, S. Overview of grid-connected two-stage transformer-less inverter design. J. Mod. Power Syst. Clean Energy 2018, 6, 642–655. [Google Scholar]
- Bae, S.; Kwasinski, A. Dynamic Modeling and Operation Strategy for a Microgrid with Wind and Photovoltaic Resources. IEEE Trans. Smart Grid 2012, 3, 1867–1876. [Google Scholar] [CrossRef]
- Mohamed, S. Design, Control and Performance Analysis of a Grid-Connected Hybrid System. Egypt J. Eng. Sci. Technol. 2018, 24, 18–26. [Google Scholar] [CrossRef]
- Oskouei, A.B.; Banaei, M.R.; Sabahi, M. Hybrid PV/wind system with quinary asymmetric inverter without increasing DC-link number. Ain Shams Eng. J. 2016, 7, 579–592. [Google Scholar] [CrossRef] [Green Version]
- Parida, A.; Chatterjee, D. An improved control scheme for grid connected doubly fed induction generator considering wind-solar hybrid system. Int. J. Electr. Power Energy Syst. 2016, 77, 112–122. [Google Scholar] [CrossRef]
- Abo-Alela, S.A.-Z. Design and Performance of Hybrid Wind-Solar Energy Generation System for Efficiency Improvement. J. Al-Azhar Univ. Eng. Sect. 2018, 13, 1118–1124. [Google Scholar] [CrossRef]
- Mohamed, S.A.; Abdel-Rahim, A.-M.M. Voltage Regulation Using a Driven-PMSG with Static Compensator. In Proceedings of the 2019 Innovations in Power and Advanced Computing Technologies (i-PACT), Vellore, India, 22–23 March 2019; Volume 1, pp. 1–7. [Google Scholar]
- Subramanian, C.; Casadei, D.; Tani, A.; Rossi, C. Modeling and Simulation of Grid Connected Wind Energy Conversion Sys-tem Based on a Doubly Fed Induction Generator (DFIG). Int. J. Electr. Energy 2014, 2, 161–166. [Google Scholar]
- Jangid, T.; Yadav, D.; Suman, N. Maximum Power Output of DFIG Based WECS Using Improved MPPT Algorithm. In Proceedings of the 2018 International Conference on Inventive Research in Computing Applications (ICIRCA), Coimbatore, India, 11–12 July 2018; pp. 1074–1079. [Google Scholar] [CrossRef]
- Abo-Khalil, A.G.; Alyami, S.; Sayed, K.; Alhejji, A. Dynamic Modeling of Wind Turbines Based on Estimated Wind Speed under Turbulent Conditions. Energies 2019, 12, 1907. [Google Scholar] [CrossRef] [Green Version]





















| SN | Parameters | Rating Values |
|---|---|---|
| 1 | Number of arrays | 10 |
| 2 | Number of series attached modules per string | 5 |
| 3 | Number of parallel strings | 96 |
| 4 | Module type | SunPower SPR-305-WHT |
| 5 | Maximum power per array | 100 kw |
| 6 | Voltage at maximum power | 274 V |
| 7 | Current at maximum power | 386 A |
| 8 | Open circuit voltage (OCV) | 320 V |
| 9 | Short circuit current (SCC) | 392 A |
| SN | Parameters | Rating Values |
|---|---|---|
| 1 | Wind speed base value | 15 m/s |
| 2 | Maximum power at base wind speed | 1.5 MW |
| 3 | Rotational speed base value | 1.2 pu |
| 4 | Tip speed ratio optimal value | λ = 8.1 |
| 5 | Nominal performance coefficient (Cp) | 0.48 pu for [λ = 8.1, β = 0] |
| SN | Parameters | Rating Values |
|---|---|---|
| 1 | Rotor type | Wound rotor |
| 2 | Rated power | 9 MW |
| 3 | Stator nominal voltage (L-L) | 575 V |
| 4 | Nominal frequency | f = 60 Hz |
| 5 | Stator resistance in pu | Rs = 0.03 |
| 6 | Stator inductance in pu | Ls = 0.18 |
| 7 | Rotor resistance in pu | Rr = 0.02 |
| 8 | Rotor inductance in pu | Lr = 0.15 |
| 9 | Magnetizing inductance in pu | Lm = 2.8 |
| 10 | Nominal DC-link voltage | 1150 V |
Publisher’s Note: MDPI stays neutral with regard to jurisdictional claims in published maps and institutional affiliations. |
© 2021 by the authors. Licensee MDPI, Basel, Switzerland. This article is an open access article distributed under the terms and conditions of the Creative Commons Attribution (CC BY) license (https://creativecommons.org/licenses/by/4.0/).
Share and Cite
Mohamed, S.A.; Tolba, M.A.; Eisa, A.A.; El-Rifaie, A.M. Comprehensive Modeling and Control of Grid-Connected Hybrid Energy Sources Using MPPT Controller. Energies 2021, 14, 5142. https://doi.org/10.3390/en14165142
Mohamed SA, Tolba MA, Eisa AA, El-Rifaie AM. Comprehensive Modeling and Control of Grid-Connected Hybrid Energy Sources Using MPPT Controller. Energies. 2021; 14(16):5142. https://doi.org/10.3390/en14165142
Chicago/Turabian StyleMohamed, Shazly A., Mohamed A. Tolba, Ayman A. Eisa, and Ali M. El-Rifaie. 2021. "Comprehensive Modeling and Control of Grid-Connected Hybrid Energy Sources Using MPPT Controller" Energies 14, no. 16: 5142. https://doi.org/10.3390/en14165142
APA StyleMohamed, S. A., Tolba, M. A., Eisa, A. A., & El-Rifaie, A. M. (2021). Comprehensive Modeling and Control of Grid-Connected Hybrid Energy Sources Using MPPT Controller. Energies, 14(16), 5142. https://doi.org/10.3390/en14165142

