1,2—Propanediol Production from Glycerol Derived from Biodiesel’s Production: Technical and Economic Study
Abstract
:1. Introduction
2. Materials and Methods
2.1. Raw Materials and Products
2.1.1. Glycerol
2.1.2. Hydrogen
2.1.3. 1,2-Propanediol
2.2. Glycerol Catalytic Conversion to 1,2-Propanediol
2.3. Reactor Technology Selection and Design
2.4. Design and Simulation Methodology and Considerations
Production Rate Based on the Colombia Case Study
2.5. Economic Analysis Methodology and Considerations
3. Results
3.1. Reactor Design
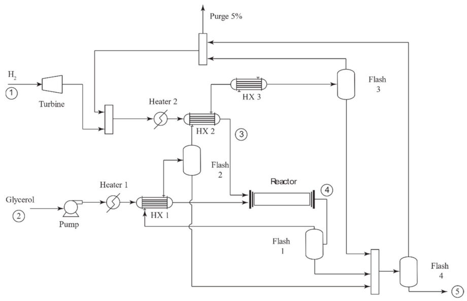
3.2. Simulation and Design Results
3.3. Estimated Capital Cost
3.4. Estimated Profit and Operational Cost
3.5. Sensitivity Analysis
4. Discussion
5. Conclusions
Author Contributions
Funding
Acknowledgments
Conflicts of Interest
References
- D’Adamo, I.; Falcone, P.M.; Huisingh, D.; Morone, P. A circular economy model based on biomethane: What are the opportunities for the municipality of Rome and beyond? Renew. Energy 2021, 163, 1660–1672. [Google Scholar] [CrossRef]
 - D’Adamo, I.; Falcone, P.M.; Morone, P. A new socio-economic indicator to measure the performance of bioeconomy sectors in Europe. Ecol. Econ. 2020, 176, 106724. [Google Scholar] [CrossRef]
 - Alhindawi, R.; Abu Nahleh, Y.; Kumar, A.; Shiwakoti, N. Projection of Greenhouse Gas Emissions for the Road Transport Sector Based on Multivariate Regression and the Double Exponential Smoothing Model. Sustainability 2020, 12, 9152. [Google Scholar] [CrossRef]
 - Raturi, A.K. Renewables 2019 Global Status Report. Available online: https://www.ren21.net/gsr-2019/ (accessed on 17 April 2021).
 - Karinen, R.S.; Krause, A.O.I. New biocomponents from glycerol. Appl. Catal. A Gen. 2006, 306, 128–133. [Google Scholar] [CrossRef]
 - Quispe, C.A.G.; Coronado, C.J.R.; Carvalho, J.A., Jr. Glycerol: Production, consumption, prices, characterization and new trends in combustion. Renew. Sustain. Energy Rev. 2013, 27, 475–493. [Google Scholar] [CrossRef]
 - Chiu, C.-W.; Dasari, M.A.; Sutterlin, W.R.; Suppes, G.J. Removal of residual catalyst from simulated biodiesel’s crude glycerol for glycerol hydrogenolysis to propylene glycol. Ind. Eng. Chem. Res. 2006, 45, 791–795. [Google Scholar] [CrossRef]
 - Posada, J.A.; Rincón, L.E.; Cardona, C.A. Design and analysis of biorefineries based on raw glycerol: Addressing the glycerol problem. Bioresour. Technol. 2012, 111, 282–293. [Google Scholar] [CrossRef]
 - Lari, G.M.; Pastore, G.; Haus, M.; Ding, Y.; Papadokonstantakis, S.; Mondelli, C.; Pérez-Ramírez, J. Environmental and economical perspectives of a glycerol biorefinery. Energy Environ. Sci. 2018, 11, 1012–1029. [Google Scholar] [CrossRef]
 - Zhou, C.-H.C.; Beltramini, J.N.; Fan, Y.-X.; Lu, G.Q.M. Chemoselective catalytic conversion of glycerol as a biorenewable source to valuable commodity chemicals. Chem. Soc. Rev. 2008, 37, 527–549. [Google Scholar] [CrossRef]
 - Len, C.; Delbecq, F.; Corpas, C.C.; Ramos, E.R. Continuous flow conversion of glycerol into chemicals: An overview. Synthesis 2018, 50, 723–741. [Google Scholar] [CrossRef]
 - Muraza, O. Peculiarities of glycerol conversion to chemicals over zeolite-based catalysts. Front. Chem. 2019, 7, 233. [Google Scholar] [CrossRef] [PubMed]
 - Walgode, P.M.; Faria, R.P.V.; Rodrigues, A.E. A review of aerobic glycerol oxidation processes using heterogeneous catalysts: A sustainable pathway for the production of dihydroxyacetone. Catal. Rev. Sci. Eng. 2020, 1–90. [Google Scholar] [CrossRef]
 - Yang, L.; Li, X.; Chen, P.; Hou, Z. Selective oxidation of glycerol in a base-free aqueous solution: A short review. Chin. J. Catal. 2019, 40, 1020–1034. [Google Scholar] [CrossRef]
 - Dimitratos, N.; Porta, F.; Prati, L. Au, Pd (mono and bimetallic) catalysts supported on graphite using the immobilisation method: Synthesis and catalytic testing for liquid phase oxidation of glycerol. Appl. Catal. A Gen. 2005, 291, 210–214. [Google Scholar] [CrossRef]
 - Dimitratos, N.; Porta, F.; Prati, L.; Villa, A. Synergetic effect of platinum or palladium on gold catalyst in the selective oxidation of D-sorbitol. Catal. Lett. 2005, 99, 181–185. [Google Scholar] [CrossRef]
 - Katryniok, B.; Paul, S.; Dumeignil, F. Recent developments in the field of catalytic dehydration of glycerol to acrolein. Acs Catal. 2013, 3, 1819–1834. [Google Scholar] [CrossRef]
 - Zhao, H.; Zheng, L.; Li, X.; Chen, P.; Hou, Z. Hydrogenolysis of glycerol to 1,2-propanediol over Cu-based catalysts: A short review. Catal. Today 2019, 355, 84–95. [Google Scholar] [CrossRef]
 - Nakagawa, Y.; Shinmi, Y.; Koso, S.; Tomishige, K. Direct hydrogenolysis of glycerol into 1,3-propanediol over rhenium-modified iridium catalyst. J. Catal. 2010, 272, 191–194. [Google Scholar] [CrossRef]
 - Kurosaka, T.; Maruyama, H.; Naribayashi, I.; Sasaki, Y. Production of 1,3-propanediol by hydrogenolysis of glycerol catalyzed by Pt/WO3/ZrO2. Catal. Commun. 2008, 9, 1360–1363. [Google Scholar] [CrossRef]
 - Bondioli, P. Overview from oil seeds to industrial products: Present and future oleochemistry. J. Synth. Lubr. 2005, 21, 331–343. [Google Scholar] [CrossRef]
 - Ball, M.; Wietschel, M. The future of hydrogen–opportunities and challenges. Int. J. Hydrogen Energy 2009, 34, 615–627. [Google Scholar] [CrossRef]
 - Holladay, J.D.; Hu, J.; King, D.L.; Wang, Y. An overview of hydrogen production technologies. Catal. Today 2009, 139, 244–260. [Google Scholar] [CrossRef]
 - Bridgwater, A.V.; Chinthapalli, R.; Smith, P.W. Identification and Market Analysis of Most Promising Added-Value Products to Be Co-Produced with the Fuels; Aston University: Birmingham, UK, 2010. [Google Scholar]
 - Dasari, M.A.; Kiatsimkul, P.-P.; Sutterlin, W.R.; Suppes, G.J. Low-pressure hydrogenolysis of glycerol to propylene glycol. Appl. Catal. A Gen. 2005, 281, 225–231. [Google Scholar] [CrossRef]
 - Balaraju, M.; Rekha, V.; Prasad, P.S.S.; Prasad, R.B.N.; Lingaiah, N. Selective hydrogenolysis of glycerol to 1,2 propanediol over Cu--ZnO catalysts. Catal. Lett. 2008, 126, 119–124. [Google Scholar] [CrossRef]
 - Wang, S.; Liu, H. Selective hydrogenolysis of glycerol to propylene glycol on Cu–ZnO catalysts. Catal. Lett. 2007, 117, 62–67. [Google Scholar] [CrossRef]
 - Zhou, Z.; Li, X.; Zeng, T.; Hong, W.; Cheng, Z.; Yuan, W. Kinetics of Hydrogenolysis of Glycerol to Propylene Glycol over Cu-ZnO-Al2O3 Catalysts. Chin. J. Chem. Eng. 2010, 18, 384–390. [Google Scholar] [CrossRef]
 - Restrepo, J.B.; Bustillo, J.A.; Bula, A.J.; Paternina, C.D. Selection, Sizing, and Modeling of a Trickle Bed Reactor to Produce 1,2 Propanediol from Biodiesel Glycerol Residue. Processes 2021, 9, 479. [Google Scholar] [CrossRef]
 - Mary, G.; Chaouki, J.; Luck, F. Trickle-Bed Laboratory Reactors for Kinetic Studies. Int. J. Chem. React. Eng. 2009, 7. [Google Scholar] [CrossRef]
 - Ranade, V.V.; Chaudhari, R.V.; Gunjal, P.R. Trickle Bed Reactors; Elsevier: Amsterdam, The Netherlands, 2011; ISBN 978-0-444-52738-7. [Google Scholar]
 - Xi, Y.; Holladay, J.E.; Frye, J.G.; Oberg, A.A.; Jackson, J.E.; Miller, D.J. A kinetic and mass transfer model for glycerol hydrogenolysis in a trickle-bed reactor. Org. Process Res. Dev. 2010, 14, 1304–1312. [Google Scholar] [CrossRef]
 - Panyad, S.; Jongpatiwut, S.; Sreethawong, T.; Rirksomboon, T.; Osuwan, S. Catalytic dehydroxylation of glycerol to propylene glycol over Cu–ZnO/Al2O3 catalysts: Effects of catalyst preparation and deactivation. Catal. Today 2011, 174, 59–64. [Google Scholar] [CrossRef]
 - HiFUEL® Base Metal Water Gas Shift Catalysts. Available online: https://www.alfa.com/media/HiFUEL_Base_Metal_Water_Gas_Shift_Catalysts.pdf (accessed on 17 April 2021).
 - Renon, H.; Prausnitz, J.M. Local compositions in thermodynamic excess functions for liquid mixtures. AIChE J. 1968, 14, 135–144. [Google Scholar] [CrossRef]
 - Redlich, O.; Kwong, J.N.S. On the thermodynamics of solutions. V. An equation of state. Fugacities of gaseous solutions. Chem. Rev. 1949, 44, 233–244. [Google Scholar] [CrossRef] [PubMed]
 - Turton, R.; Bailie, R.C.; Whiting, W.B.; Shaeiwitz, J.A. Analysis, Synthesis and Design of Chemical Processes; Pearson Education: London, UK, 2008; ISBN 0132459183. [Google Scholar]
 - Douglas, J.M. Conceptual Design of Chemical Processes; McGraw-Hill: New York, NY, USA, 1988. [Google Scholar]
 - El-Halwagi, M.M. Sustainable Design through Process Integration: Fundamentals and Applications to Industrial Pollution Prevention, Resource Conservation, and Profitability Enhancement; Butterworth-Heinemann: Oxford, UK, 2017; ISBN 0128098244. [Google Scholar]
 - Cardona, C.A.; Sanchez, O.J.; Gutierrez, L.F. Process Synthesis for Fuel Ethanol Production; CRC Press: Boca Raton, FL, USA, 2009; ISBN 1439815984. [Google Scholar]
 - Petlyuk, F.B. Distillation Theory and Its Application to Optimal Design of Separation Units; Cambridge University Press: Cambridge, UK, 2004; ISBN 113945563X. [Google Scholar]
 - Westerberg, A.W. The synthesis of distillation-based separation systems. Comput. Chem. Eng. 1985, 9, 421–429. [Google Scholar] [CrossRef]
 - Fedebiocombustibles. Available online: http://www.fedebiocombustibles.com/v3/estadistica-mostrar_info-titulo-Biodiesel.htm (accessed on 17 April 2021).
 - Posada, J.A.; Cardona, C.A.; Cetina, D.M. Bioglicerol como materia prima para la obtención de productos de valor agregado. In CARDONA, CA Avances Investigativos en la Producción de Biocombustibles; Artes Graficas Tizán: Manizales, Colombia, 2009; pp. 103–127. [Google Scholar]
 - Pandia, R. Markets and Potential for Non-polymer Derivatives of Propylene. In Proceedings of the Olefins Asia 2014, Shanghai, China, 6–7 March 2014. [Google Scholar]
 - Cucchiella, F.; D’Adamo, I.; Gastaldi, M.; Miliacca, M. A profitability analysis of small-scale plants for biomethane injection into the gas grid. J. Clean. Prod. 2018, 184, 179–187. [Google Scholar] [CrossRef]
 - Hirunsit, P.; Luadthong, C.; Faungnawakij, K. Effect of alumina hydroxylation on glycerol hydrogenolysis to 1,2-propanediol over Cu/Al2O3: Combined experiment and DFT investigation. RSC Adv. 2015, 5, 11188–11197. [Google Scholar] [CrossRef]
 - Du, Y.; Wang, C.; Jiang, H.; Chen, C.; Chen, R. Insights into deactivation mechanism of Cu–ZnO catalyst in hydrogenolysis of glycerol to 1,2-propanediol. J. Ind. Eng. Chem. 2016, 35, 262–267. [Google Scholar] [CrossRef]
 









| Parameter | Pre-Exponential | Activation Energy | 
|---|---|---|
| 1.54 × 104 | 86.56 | |
| 7.16 × 103 | 57.8 | |
| 2.22 × 10−3 | 36.42 | |
| 8.73 × 10−3 | 25.94 | |
| 5.8 × 10−3 | 25.77 | |
| 1.86 × 10−5 | 36.24 | 
| Parameter | Streams * | |||||||
|---|---|---|---|---|---|---|---|---|
| 1 | 2 | 3 | 4 | 5 | 6 | 7 | 8 | |
| Mass Flow (kg/h) | 87.62 | 3924.00 | 411.91 | 4335.91 | 3997.72 | 2433.55 | 206.59 | 2514.84 | 
| Temperature (°C) | 25.00 | 25.00 | 200.00 | 243.59 | 176.35 | 187.42 | 130.28 | 25.00 | 
| Pressure (bar) | 68.95 | 1.00 | 49.78 | 50.00 | 50.00 | 1.00 | 1.00 | 1.00 | 
| Vapor Frac. | 1.00 | 0.00 | 1.00 | 0.89 | 0.00 | 0.00 | 0.00 | 0.00 | 
| Mass Fraction | ||||||||
| 1,2-Propanediol | 0 | 0 | 0.00009 | 0.58685 | 0.63638 | 0.97500 | 0.80418 | 0.98885 | 
| Ethylene glycol | 0 | 0 | 0 | 0.01383 | 0.01500 | 0.02373 | 0.01060 | 0.00897 | 
| Acetol | 0 | 0 | 0.00007 | 0.00734 | 0.00791 | 0.00127 | 0.08766 | 0.00218 | 
| 1-Popanol | 0 | 0 | 0.00291 | 0.01516 | 0.01447 | 1.17766 × 10−9 | 0.00098 | 1.87134 × 10−9 | 
| Water | 0 | 0.15 | 0.01548 | 0.29239 | 0.30863 | 2.00252 × 10−7 | 0.09631 | 5.00583 × 10−7 | 
| H2 | 1 | 0 | 0.97673 | 0.06631 | 6.64086 × 10−5 | 0 | 0 | 0 | 
| Methanol | 0 | 0.01 | 0.00472 | 0.01811 | 0.01754 | 2.5741 × 10−12 | 0.00028 | 7.1212 × 10−12 | 
| glycerol | 0 | 0.84 | 0 | 0 | 0 | 0 | 0 | 0 | 
| Cost $/hr | 96.58102 | 502.9981 | ||||||
| Labor Cost | Mat Cost | Total Cost | |
|---|---|---|---|
| Equipment | 135,772.95 | 2,573,980.00 | 2,709,752.95 | 
| Piping | 477,683.95 | 333,634.47 | 811,318.42 | 
| Civil | 104,195.42 | 140,486.82 | 244,682.24 | 
| Steel | 16,730.19 | 94,990.92 | 111,721.11 | 
| Instruments | 286,258.38 | 1,162,905.89 | 1,449,164.27 | 
| Electrical | 129,173.18 | 973,076.62 | 1,102,249.80 | 
| Insulation | 138,412.94 | 125,151.70 | 263,564.64 | 
| Paint | 47,330.64 | 18,047.51 | 65,378.15 | 
| Total Direct Field Costs | 1,335,557.65 | 5,422,273.92 | 6,757,831.58 | 
| Total Direct Cost | Equipment Cost | Total Direct Cost | Equipment Cost | ||
|---|---|---|---|---|---|
| Heater 1 | 48,300.00 | 10,000.00 | Distillation Tower 1 | 456,100.00 | 94,400.00 | 
| Heater 2 | 53,300.00 | 11,900.00 | Distillation Tower 2 | 430,000.00 | 81,400.00 | 
| HX 1 | 60,200.00 | 12,400.00 | Distillation Tower 3 | 2,110,200.00 | 1,500,100.00 | 
| HX 2 | 55,400.00 | 10,500.00 | Distillation Tower 4 | 397,500.00 | 92,600.00 | 
| HX 3 | 76,300.00 | 12,500.00 | Cooler | 64,400.00 | 13,600.00 | 
| Flash 1 | 123,300.00 | 32,300.00 | Turbine | 183,100.00 | 92,600.00 | 
| Flash 2 | 109,600.00 | 32,300.00 | Pump | 90,700.00 | 54,900.00 | 
| Flash 3 | 121,900.00 | 32,300.00 | Reactor | 140,900.00 | 32,300.00 | 
| Flash 4 | 121,700.00 | 32,300.00 | Catalyst | 362,700.00 | 349,280.00 | 
| Cost Items | Annual Cost (USD) | Cost Contribution | 
|---|---|---|
| Raw materials | 8,575,486.53 | 85.3% | 
| Labor | 72,735.30 | 0.73% | 
| Maintenance | 202,631.90 | 2.03% | 
| Utilities | 255,044.79 | 2.55% | 
| Operating charges | 18,183.83 | 0.18% | 
| Plant Overhead | 137,683.60 | 1.38% | 
| Administrative cost | 740,941.28 | 7.41% | 
| Total heating duty | kJ/s | 2744.6214 | 
| Total cooling duty | kJ/s | 2336.7594 | 
| Net duty (Total heating duty—Total cooling duty) | kJ/s | 407.8620 | 
| Total heating cost flow | US $/h | 24.0990 | 
| Total cooling cost flow | US $/h | 1.7834 | 
| Net cost (Total heating cost + Total cooling cost) | US $/h | 25.8824 | 
Publisher’s Note: MDPI stays neutral with regard to jurisdictional claims in published maps and institutional affiliations.  | 
© 2021 by the authors. Licensee MDPI, Basel, Switzerland. This article is an open access article distributed under the terms and conditions of the Creative Commons Attribution (CC BY) license (https://creativecommons.org/licenses/by/4.0/).
Share and Cite
Restrepo, J.B.; Paternina-Arboleda, C.D.; Bula, A.J. 1,2—Propanediol Production from Glycerol Derived from Biodiesel’s Production: Technical and Economic Study. Energies 2021, 14, 5081. https://doi.org/10.3390/en14165081
Restrepo JB, Paternina-Arboleda CD, Bula AJ. 1,2—Propanediol Production from Glycerol Derived from Biodiesel’s Production: Technical and Economic Study. Energies. 2021; 14(16):5081. https://doi.org/10.3390/en14165081
Chicago/Turabian StyleRestrepo, Juan B., Carlos D. Paternina-Arboleda, and Antonio J. Bula. 2021. "1,2—Propanediol Production from Glycerol Derived from Biodiesel’s Production: Technical and Economic Study" Energies 14, no. 16: 5081. https://doi.org/10.3390/en14165081
APA StyleRestrepo, J. B., Paternina-Arboleda, C. D., & Bula, A. J. (2021). 1,2—Propanediol Production from Glycerol Derived from Biodiesel’s Production: Technical and Economic Study. Energies, 14(16), 5081. https://doi.org/10.3390/en14165081
        
                                                
