Next Article in Journal
Resilience Assessment of Wind Farms in the Arctic with the Application of Bayesian Networks
Next Article in Special Issue
Power Maximization and Turbulence Intensity Management through Axial Induction-Based Optimization and Efficient Static Turbine Deployment
Previous Article in Journal
Seasonal Analysis Comparison of Three Air-Cooling Systems in Terms of Thermal Comfort, Air Quality and Energy Consumption for School Buildings in Mediterranean Climates
Previous Article in Special Issue
A Model to Improve the Effectiveness and Energy Consumption to Address the Routing Problem for Cognitive Radio Ad Hoc Networks by Utilizing an Optimized Cuckoo Search Algorithm
 
 
Font Type:
Arial Georgia Verdana
Font Size:
Aa Aa Aa
Line Spacing:
Column Width:
Background:
Article

An Ecosystem View of Peer-to-Peer Electricity Trading: Scenario Building by Business Model Matrix to Identify New Roles †

1
Imec-SMIT, Vrije Universiteit Brussel, Pleinlaan 9, 1050 Brussels, Belgium
2
Electa, KU Leuven, Kasteelpark Arenberg 10—Bus 2445, 3001 Heverlee, Belgium
3
Department of Communication Science, Technical University of Twente, P.O. Box 217, 7500 AE Enschede, The Netherlands
4
CiTiP, KU Leuven, Sint-Michielsstraat 6—Box 3443, 3000 Leuven, Belgium
5
Department of Computer Science, The University of Manchester, Manchester M13 9PL, UK
6
Imec-COSIC, KU Leuven, Kasteelpark Arenberg 10—Bus 2452, 3001 Heverlee, Belgium
*
Author to whom correspondence should be addressed.
This paper is an extended version of our paper published in 6th IEEE International Energy Conference (ENERGYCON 2020), Gammarth, Tunis, Tunisia, 28 September–1 October 2020; pp. 389–394.
Energies 2021, 14(15), 4438; https://doi.org/10.3390/en14154438
Submission received: 9 June 2021 / Revised: 6 July 2021 / Accepted: 15 July 2021 / Published: 22 July 2021
(This article belongs to the Special Issue Selected Papers from ENERGYCON 2020 Conference)

Abstract

:
This article introduces new roles in future peer-to-peer electricity trading markets. Following a qualitative approach, firstly, the value network of the current electricity market is presented. To do so, service streams, critical roles, activities, and their setting in the electricity market are identified. Secondly, in order to identify the main sources of uncertainty, the business model matrix framework is utilized to analyze peer-to-peer electricity trading. Thirdly, four future scenarios are built based on user involvement and customer ownership. The outcome of the scenario building is the emergence of new roles, brokers, and representatives in the future peer-to-peer electricity markets. Fourth, based on the four future scenarios, changes in the value network, new roles, and emerging/evolving activities are identified. Finally, the two new roles are discussed from grid structure, security and privacy, legal, and data protection perspectives. The data is gathered by conducting semi-structured interviews with stakeholders in the current electricity market as well as potential disruptors. This article elaborates on the configuration of the value network in the electricity market and highlights the changes that peer-to-peer trading imposes to the status quo. Through the outcomes of the value network analysis, it assists policy makers to consider the requirements and current market players to reconsider their business models.

1. Introduction

Electricity surpluses as the result of applying affordable renewable energy sources (RES, e.g., solar panels) combined with installation of storage devices (e.g., home batteries, electric vehicles, etc.) at citizens’ sites have increased the probability of self-consumption. As a result, local (distributed) energy production is complementing or substituting the traditional pattern of central electricity generation in power plants and delivery through transmission and distribution grids [1]. Fine-grained electricity metering and bidirectional communication are possible due to the deployment of Internet of Things (IoT) devices, such as smart meters and home energy management systems (HEMS), which are penetrating citizens’ lives and are said to make systems smarter. The technological push has played an inevitable role in “smartening up” cities. Over the last decade or so, cities have responded to the call to “smarten up”, and whereas the focus seems to have been on normative framings, where technology has been found to play a primary facilitating role, a shift can be detected in contemporary academic and popular debates in the framing of citizen roles [2]. In fact, it is believed that having better insights into citizen’s needs, preferences, patterns, and so forth will support the development of sophisticated services as well as results tailored to their needs, and which may contribute to, for example, planning initiatives, and the design and expansion of digital infrastructure [3]. Public and private organizations can tap value from this evermore complex urban ecosystem, such as via emerging service models and tailored interventions. At present, however, many smart city initiatives assert to be “citizen-focused” or “citizen-centric”, which, arguably, may be more of a theoretical–normative instead of a materiality, unpinned by the increasing challenge associated with a data-centered discourse in urban space, where the collection of information seems to speak on behalf of citizens [4]. In combination with the mentioned trends and other forces (e.g., market liberalization, technological breakthroughs, sustainability efforts, etc.), an important change in the electricity market can be detected—the emergence of peer-to-peer electricity trading.
Peer-to-peer electricity trading is a new paradigm that enables citizens, in the same or neighboring geographical areas, to trade electricity with other citizens or (small) businesses [5]. It is said to generate value for stakeholders at different levels of the business ecosystem [6]. Table 1 presents the potential of peer-to-peer electricity trading of value generation at four different levels: consumer, business, collaborative, and socio-environmental. Firstly, at the consumer level, it for example decreases the costs of electricity, provides a sense of community identity, and provides a means for a more sustainable lifestyle. Secondly, at the business level, it makes electricity less expensive by making renewable energy more profitable and supporting new (and better than existing) mechanisms for return-on-investment beyond government subsidies. Thirdly, at the collaborative or network level, it helps electricity grid balancing and stability, and it decreases transmission losses. Hence, local energy communities are more robust against failures of the electricity grid. Last but not least, at the socio-environmental level, it provides more socially equitable and cleaner energy systems, involves sharing, provides intangible returns, and generates environmental benefits.
Considering the increasing share of renewable resources in electricity production, the rationale for an increasing interest in peer-to-peer trading points to the intertwined trend of keeping the electricity produced at a local level as well as decreasing transmission losses, so rendering the local communities more robust to grid failures. Accepting this, peer-to-peer electricity trading is said to offer the promise of more efficient use of dispersed resources, increase social resilience, and enhance sustainability [7].
In this view, peer-to-peer electricity trading is changing the value creation paradigm in electricity markets [8], thereby challenging the current activities of various stakeholders in the value network and, likely, to change/disrupt some existing roles and lead to the emergence of some new roles in electricity markets [9]. Currently, technological, economical, and legal barriers still exist for a smooth roll-out for such often market-disruptive (local) trading paradigms.
Given this context, this article seeks to answer this question: “What are the new roles and their activities in peer-to-peer electricity trading in comparison to the current electricity market?” In order to examine this, the following sub-questions are tackled sequentially: What is the current construct of the value network of the electricity market? What future scenarios are imaginable for peer-to-peer electricity trading? What is the reflection of future scenarios on the value network of the electricity market?
This article, extends previous research [10] (the preliminary results of this study were presented at the sixth energy conference (EnerCon. 2020)) by conducting systematic scenario building, providing a privacy and security angle, and improving the discussions on impacts of peer-to-peer electricity trading on the grid structure and legal aspects. This article adds three new contributions to our previous research [10]. First, it utilizes the business model matrix to systematically analyze the electricity market to identify main sources of uncertainty. Hence, it introduces a novel systematic approach to identify sources of uncertainty about the future through an ecosystem perspective. Second, privacy and security angles are utilized to reflect on the changes in the value network in future scenarios for peer-to-peer electricity trading. Third, discussions on impacts of peer-to-peer electricity trading on the grid structure and legal aspects are improved with more detail.
Table 1. Value proposition of peer-to-peer electricity trading at different levels reproduced from [6], Halmstad University Press: 2021.
Table 1. Value proposition of peer-to-peer electricity trading at different levels reproduced from [6], Halmstad University Press: 2021.
Levels of Value GenerationType of ValueReferences
End customer value−  Autarky, self-sufficiency, or independence of energy supply[11,12,13,14,15,16,17]
−  Autonomy[11,15,18,19,20,21,22,23]
−  Green energy[13,15,24]
−  Lower electricity costs[22,23,24,25,26]
−  Positive attitude to regionality[13,19,20,22,23]
−  Sense of community identity[27]
−  Intangible returns (built upon the notion of togetherness, friendship, love, solidarity, and different ways of bonding with others)[28,29]
−  Responsibility to future generation[15]
−  Sustainable lifestyle[21]
−  Desire for greater agency (active participation) in the energy transition[13,21,30,31]
−  Social comparison[13,15,30]
−  Perceived importance of shared generation and consumption and easy implementation[20]
Business value−  Make electricity less expensive, including making renewable energy more profitable and “supporting new and better mechanisms for return-on-investment beyond government subsidies”[13,21,22,23,32]
Collaborative value−  Electricity grid balancing and stability[15]
−  Transmission losses are minimized, making local energy communities more robust against failures of the electricity grid[7]
Socio-Environmental value−  More socially equitable energy system[30,31]
−  Cleaner energy system[31]
−  Involves sharing electricity, underlining that not only monetary but also ideological reasons motivated participation[20,23]
−  Intangible returns are built upon the notion of togetherness, friendship, love, solidarity, and different ways of bonding with others[29]
−  Environmental benefits[13,20,27]
Note: Autarky refers to self-sufficiency or the proportion of energy demand met by the prosumers [33] consuming their own energy [34], or independence of energy supply [19]. Autonomy refers to a way for individuals and communities to take ownership of sustainability; it implies the sense of oversight and decision-making power [20]. Green energy refers to more environmentally-friendly produced energy [24]. Positive attitude to regionality [20] refers to benefits for local communities or regions [31]. Sense of community identity refers to intangible returns built upon the notion of togetherness, friendship, love, solidarity, and different ways of bonding with others [29]. Responsibility to future generations refers to environmental benefits that are often cast in ethical terms [15]. Sustainable lifestyle refers to environmental benefits in cultural terms [21]. Desire for greater agency (active participation) in the energy transition refers to new roles and relationships that the participant can have in these models [31]. Social comparison refers to people comparing themselves with their peers [13]. Perceived importance of shared generation and consumption and easy implementation are mentioned in contrast to financial factors [20,35].
The remaining part of the article is organized as follows: Section 2 gives details on the methodology; value network, scenario building, and business model matrix are introduced as the three utilized tools to study current and future electricity markets in order to identify new activities and roles. Section 3 explains the result of the value network analysis on the current electricity market. Then main sources of uncertainty are identified through analyzing the electricity market by using the business model matrix. This is followed by building four future scenarios based on consumer involvement and customer ownership as the main sources of uncertainty. Then, based on the four future scenarios, the value network of the future electricity market incorporating peer-to-peer electricity trading is introduced. Furthermore, new roles and activities, thanks to peer-to-peer trading of electricity, are introduced. Section 4 investigates the two new emerging roles, brokers and representatives, from grid structure, security and privacy, legal, and data protection perspectives. Finally, Section 5 concludes the article.

2. Materials and Methods

This is a qualitative research study that followed a future-oriented approach. The study utilized different methods to address the research question. Figure 1 shows the research methods in sequential order.
First, the data for identifying the value network (see Section 2.1) of the current electricity market was primarily collected through a systematic literature review, which covers state-of-the-art publications in the field of peer-to-peer electricity trading by incorporating books, journal articles, and conference papers. A first version of the value network was built and then revised, improved, and validated in an evolutionary process through interviews. Considering that the structure of the electricity market is not identical in different countries, the electricity market in Flanders was selected as the research context.
The second utilized method in the study was a critical analysis of the electricity market by use of the business model matrix framework (see Section 2.2). The purpose of the analysis was to identify the main sources of uncertainty in future peer-to-peer electricity trading. A ten to fifteen year time horizon was selected to discuss the future. Having the purpose and time horizon of the analysis in mind, the twelve elements of the business model matrix [36] were critically analyzed.
Thirdly, a scenario building technique (see Section 2.3) was utilized to build four future scenarios based on the two main sources of uncertainty, which were identified by use of the business model matrix. Scenario narratives were developed through expert interviews, and new roles in peer-to-peer electricity trading were identified from the scenario narratives.
Finally, the most inclusive scenario, the one that introduces the most new actors, was used to study the changes in the activities and roles in the value network in comparison to the current value network of the electricity market, which was identified in the first part of the study.
Twenty-three semi-structured interviews were conducted between September 2019 and May 2020 in the context of the SNIPPET project [35]. Interviews were planned to cover several aspects of the current and future electricity markets, including the structure, actors, responsibilities/activities, objectives, resources, etc. To obtain a comprehensive view, interviewees were recruited from different stakeholders in the electricity market, potential disruptors, and researchers whose work focuses on different aspects of peer-to-peer electricity trading. Seven interviewees were researchers who study different aspects of the peer-to-peer electricity trading. At least one researcher with expertise in grid structure, security and privacy, legal, and data protection was interviewed. The rest of the interviewees were selected from the current roles in the market. Energy communities and platform developers were also interviewed as potential disruptors. Interviews were conducted face to face and online via Skype. Interviews lasted for forty-five minutes on average. The overarching strategy was comparison and evaluation of data from multiple sources, and eventually formation and reasoning of the research team’s interpretation.
The preliminary results of this study were presented at the sixth energy conference (EnerCon. 2020). Based on the reviewers’ comments, the research was further developed. Furthermore, the final results were validated by four experts from the Global Observatory on Peer-to-Peer, Community Self-Consumption, and Transactive Energy Models, which is a technology collaboration program of the Users TCP of the International Energy Agency.

2.1. Value Network Analysis

While the value creation paradigms in the industrial age were more linear in comparison to the more intertwined setting of stakeholders today, value chain analysis was able to show the way value was being generated and delivered. Value chain thinking is gradually being replaced by new models of the value network to analyze value creation when there is a network of stakeholders involved in generating value for consumers [37]. Furthermore, consumers themselves are also involved in value creation.
Value network analysis is a generally-accepted technique for organization science, the roots of which can be traced back to Porter’s value chains [38], combined with the more recent insights from the schools of Industrial Organization and Resource Based Management [39,40]. Value networks generate value through complex dynamic exchanges between one or more stakeholders. These networks engage in more than just transactions around goods, services, and revenue. The two other currencies are knowledge value and intangible value or benefits. Revenue-generating value exchanges are just a part of the picture in a value network. The flow of knowledge value and intangible value are of equal importance [37]. The outcome map of the value network analysis shows how critical business interactions occur between the concerned stakeholders throughout the entire business ecosystem and what meaningful service streams are recognizable.

Roles, Transactions, and Deliverables

Transactions are represented by a one directional arrow in the value network map. The arrow represents the directional movement of the deliverable from one role to another. Transactions are temporary and transitory in nature.
Deliverables are the actual things that move from one role to another. A deliverable can be something physical or non-physical. In the analysis of the electricity market, it could be electricity, money, or information.

2.2. Business Model Matrix

A business model as a means to explain the “architecture of a business” [41], which serves two important functions, value creation and value capture [42,43,44], has evolved since its inception in academia. The concept has developed to be able to incorporate several aspects of a business. While in earlier stages business models were used to discuss revenue streams of a single firm, the domain of business model analysis has expanded to cover other aspects of the business, and the unit of analysis has extended towards business ecosystems [36,45,46]. Expectations from business modelling have increased to provide ecosystem level (or at least network level) insights rather than being used as a strategic tool for marketing purposes of a single firm [47]. The two core questions which business modelling pursues answers for in an ecosystem level are “who controls what?” and “where is the value being generated?”. In this view, a harmonious combination between control and value aspects is expected from business modeling [36].
Conceptualizing the design of a business model as configuration of value and control aspects, the business model matrix is an integrative tool [36]. It was initially developed for the telecommunication industry [45] to explain business models’ design options for ICT products/services. The business model matrix framework was later utilized and developed for platforms in the context of smart cities [48], newspaper publishing [49], open data [50], and other sectors.
As shown in Figure 2, the business model matrix framework incorporates four groups of parameters (value network, functional architecture, financial model, and value proposition) under value and control categories. It identifies three critical design parameters in each group. The twelve elements of the business model matrix are combination of assets, vertical integration, customer ownership, modularity, distribution of intelligence, interoperability, cost (sharing) model, revenue model, revenue sharing model, positioning, user involvement, and intended value. Analyzing the elements of the business model matrix framework provides a comprehensive view of the whole value network, i.e., the viewpoint that it provides is not just from the perspective of a single firm, but it has an eye on all involved stakeholders in value creation and capture.

2.3. Scenario Building

There is an inherent dilemma in business-related decision making; Most of the knowns are about past events, but all the decisions are made for the future [52]. Hence, it does not come as a surprise that future-oriented studies based on conjecture rather than facts. Scenario building is a technique that is said to enhance the quality of present decisions. The idea behind scenario building is to provide an inclusive view of all the possibilities in the future, thus making it possible to attribute expected consequences to current decisions.
Although different understandings of scenarios have been prevalent throughout the applications of the technique, scenario building as a means to explore the future in advance has been a dominant method for over fifty years [53]. The application of the technique originally goes back to the military. It paved its road to different private and public sector applications from the technological, industrial, financial, and market related to global-environmental uses.
The main rival for scenario building has been forecasting based on happening-probability. The main difference between the two approaches is while the latter is focused on finding the most probable happening, the former concentrates on the sources that can form the future. To do so, it focuses on identifying the main sources of uncertainty and probable answers to those [54]. Exploring the trends is one of the frequently used (bottom-up) approaches to identify and prioritize sources of uncertainty. This article takes a network perspective and uses the business model matrix framework to identify the sources of uncertainty.

3. Results

3.1. Value Network of the Current Electricity Market

This section briefly describes the roles and activities in the current electricity markets. Then the status quo value network of the electricity market is introduced. This is followed by applying a value network analysis to identify the main sources of uncertainty for the future. Four future scenarios for peer-to-peer electricity trading are built, and the value network of the peer-to-peer electricity trading is introduced. Through comparing the current and future value networks, two new roles are identified: the broker and the representative.

3.1.1. Roles and Activities in Current Electricity Markets

In the past, the entire process of electricity delivery was managed and controlled by a single (usually state-owned) company. This company was responsible for generating, transporting, delivering, and selling electricity to consumers, as well as keeping the grid in balance. However, in recent years liberalized electricity markets have been introduced. The aim was to bring competition in a market (i.e., to have different actors undertaking different roles in the electricity generation and distribution process), which could lead to an increased quality of service and decreased electricity prices. The main actors in the current electricity market are as follows.
  • Consumers are parties that are connected to the grid and consume electricity. If the consumers also own electricity generation units (e.g., solar panels), then they can not only withdraw but also inject electricity to the grid, and they are called prosumers. Consumers/prosumers can be two types: residential or non-residential.
  • Suppliers are responsible for buying and selling electricity. They buy the electricity from the producers, with whom they have bilateral contracts, or from power exchanges. Then, they resell this electricity to their customers, i.e., consumers, who they invoice individually.
  • Distribution System Operators (DSOs) manage, develop, and maintain the medium to low voltage grid, called the distribution network, for a specific territory. They provide new connections to the network and are responsible for reading consumers’ electricity meters. They receive electricity from the transmission networks, local production sites, or neighboring DSOs and distribute it to small businesses and residential houses [1].
  • Transmission System Operator (TSO) transfers electricity at high voltages, via transmission lines from generators and across borders to the distribution network. The TSO develops, builds, and maintains the transmission grid according to long term needs. It monitors the electricity system in real time. It offers market players opportunities to optimize their electricity management by selling their surplus electricity or temporarily reducing consumption. They can request balancing or ancillary services from consumers and generators alike, through flexibility and available capacity, respectively [1].
  • Producers are the generators of electricity, ranging from large nuclear, gas, or coal power plants, to smaller distributed generators such as residential solar panels. They are usually rated by their generating capacity and their operational flexibility [55].
  • Aggregators are the parties that support the TSO in balancing the grid by managing the available flexibility (assets) of large consumers in return for monetary rewards.
  • Regulators monitor and regulate the liberalized electricity markets, ensuring their efficient and reliable operation as well as compliance with environmental and social public service obligations.

3.1.2. Status Quo Value Network of the Electricity Market

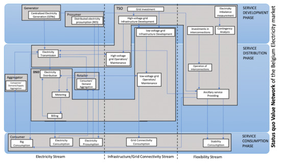
Considering the above-mentioned roles and their responsibilities in the current electricity market, three service streams are recognized: (1) Electricity stream, (2) Infrastructure/grid connectivity, and (3) Flexibility stream. Critical activities and deliverables are shown in Figure 3. Figure 4 shows the same value network by assigning the activities to current market players to identify their roles better in the value generation.
The value network represents the footprint of different actors who are involved in value generation. To capture this the value generation is split in three phases: service development, service distribution, and service consumption. Considering the three identified service streams and three phases in value generation, critical activities and deliverables are mapped in Figure 4. The activities are assigned to the responsible actors in Figure 4.

3.2. Analyzing the Electricity Market to Find Sources of Uncertainty

In the following, twelve elements of the business model matrix are analyzed for the electricity market by considering the peer-to-peer electricity trading as the phenomenon under study. Figure 5 illustrates the outcome of the business model matrix analysis. Ellipses are used to show the dominant choice in the future between the options. If an ellipse has a double color, it shows an uncertainty between the possible situations. An inward arrow shows that a transition to a new situation is already happening, and an outward arrow shows that a transition to a new situation is expected.
  • Combination of assets: There are two extreme conditions imaginable for combination of assets in a network of firms. The combination of assets is categorized as distributed if important resources are in control of several actors. On the opposite extreme, if they are concentrated in the hands of a limited number of actors and the rest only possess generic resources, asset combination is concentrated. The majority of electricity is still centrally generated in power plants. Thanks to the widespread use of RES and an increasing number of batteries, the electricity market is experiencing a transition from concentrated to distributed combination of assets. The overall number and the share of distributed electricity generation are both increasing, which indicates the transition from a concentrated combination of assets to distributed settings.
  • Vertical integration: Markets are considered vertically integrated if most of the value is generated and captured by a limited number of actors. Liberalization attempts to break such vertical integrations. The electricity market has experienced several steps towards liberalization, and some tasks have been delegated by governments to competitive enterprises, but still, there are critical roles in the hands of monopoly actors (e.g., governments, etc.) [56]. Figure 4 shows the current value network of the electricity market, highlighting the actors and their activities. Peer-to-peer electricity trading enforces in favor of more liberalization in the electricity market. Furthermore, it introduces new roles in electricity markets (see Section 4).
  • Customer ownership: This explains which actor in a value network has direct contacts with customers and has direct access to their information. In the case of the electricity market, this parameter represents the access to consumers/prosumers’ information (including their consumption and production patterns).
  • The main two options for customer ownership are direct and indirect choices. In the former, a producer is in direct contact with customers, whereas in the latter there is one or more intermediaries between producers and customers [57]. In the current electricity market, retailers are in direct contact with consumers. Knowing that retailers are not commonly the producer of the electricity and considering scale constraints, which limit the possibility of direct customer ownership, they play the intermediary role between generators and customers. Thus, the customer ownership situation in the current electricity market is intermediated. Smart local energy systems with numerous prosumers equipped with RES (who are not tied to a minimum capacity to be efficient), storage devices, and smart IoT devices with the possibility to trade electricity in peer-to-peer settings make it possible to have direct customer ownership as well in the future. The high value of customer information imposes privacy and security considerations, which make prediction about the future of customer ownership in the electricity market uncertain. Thus, customer ownership is considered as one of the main sources of uncertainty for the future [58].
  • Modularity: From a technical perspective, a system is modular if distinct modules can connect to each other via predetermined interfaces. In a modular system, changing a module does not affect others. If the independence of artifacts is not the case in a system, it is considered integrated. Considering the constraints imposed by the grid infrastructure, modularity is the case before smart meters and integrity is the case after smart meters.
  • Distribution of intelligence: This represents how the processing power is spread and how a system is being controlled/managed to deliver a specific product/service. A shift is expected from a centralized network topology towards a more decentralized one in the future peer-to-peer trading market (e.g., by applying Distributed Ledger Technologies [59,60]).
  • Interoperability: This refers to the possibility of direct exchange of information between different technological systems and to the compatibility of products/services coming from different sources. Interoperable and stand-alone architectures are the main two options for this element. There is a common platform (electricity grid) in place, which every system in the electricity grid tends to be compatible with. It justifies considering the system to be interoperable.
  • Cost (sharing) model: The question is whether investments are made by one (or by a limited number of) actors, or if they distributed over various actors. Most of the required investments in the electricity market (large-scale generation investments, grid infrastructure, maintenance, smart meters, etc.) are still made by a limited number of actors (TSO, DSO, or other monopoly actors). By investing in RES, batteries, HEMS, etc., other actors are getting involved and the cost (sharing) model is going to be more distributed.
  • Revenue model: This is a very contextual element in the business model matrix framework. A traditional trade-off in this regard is between direct and indirect revenue models. In the former model, consumers are the payers for the service which they receive, while in the latter, third parties (e.g., advertisers, subsidies, etc.) are the payers. There is still no observable motivation for third parties to pay on behalf of consumers in pursuit of a profit. Thus, the revenue model in the electricity market can be classified as direct. Indirect revenue models are expected to be justified by utilizing trading platforms.
  • Revenue sharing model: This refers to arrangements on whether and how actors in a value network share revenues with each other. The two main options are having a revenue sharing model in place or not. While in the former option revenues are spread amongst several actors, in the latter revenues are concentrated with a single actor and other actors are involved through direct market mechanisms, licenses, etc. Revenues are concentrated with a limited number of actors, and a set of agreements among actors are in place which clarify how revenues are being shared between actors in the current electricity market. The emergence of the peer-to-peer markets will increase the number of involved actors in revenue sharing. Thus, the revenue sharing model in the electricity market is classified as having a revenue sharing model in place.
  • Positioning: The trade-off is to position a product/service as a complement to a particular set of existing ones, or a substitute for them. Distributed generated electricity (which is the case for trading in the peer-to-peer market) seems to play the role of complement for the centrally generated electricity. Moreover, there are still other important services that consumers are receiving by being connected to the electricity grid (e.g., flexibility services).
  • User involvement: It is a defining success factor of business models, especially for the case of products/services with information ingredients. Active users can be a source of new services. Passive users’ behaviors can open up opportunities for new actors in a market to represent them. The main trade-off regarding user involvement in business modelling is to classify it as high or low. It is high when customers are actively involved and low when they are passive towards value creation and capture through their involvement. Users’ involvement in the electricity market is going to increase as a result of the emergence of peer-to-peer trading. Nevertheless, how active citizens decide to be in future peer-to-peer markets is influenced by several factors (expected monetary returns, etc.). Level of citizen activeness (or passiveness) builds different scenarios for the future. Thus, user involvement is considered as one of the main sources of uncertainty about the future [58].
  • Intended value: Actors in a market adjust their strategies to maximize customer value as one of their objectives. Strategies can be simplified in their roots to price/quality versus custom-made solutions. Price and quality (e.g., stability of service in the electricity market) of the services are more valued by customers in general rather than custom-made solutions in the electricity market.

3.2.1. Building Future Scenarios for Peer-to-Peer Electricity Trading

In order to discuss the future of the electricity market, based on the results of the Business Model Matrix analysis, four future scenarios were built [58]. To have a manageable number of scenarios, two main sources of uncertainty from the conducted analysis in the previous section were selected. The two scenario building parameters were customer ownership and user involvement. A two-dimensional framework was built by the intersection of two axes, which represent the two scenario building parameters. Knowing that any position in this two-dimensional area can represent a future possibility, for sake of simplicity, the two extreme situations of each parameter were chosen for the purpose of scenario building. Hence, four future scenarios were distilled. Figure 6 shows the scenario building axes and four areas that represent the four scenarios. Figure 7 presents four future scenarios for peer-to-peer electricity trading. The four future scenarios are as follows:
(S1)
Direct peers: Active citizens and direct customer ownership.
(S2)
Direct customers: Passive citizens with direct customer ownership. In other words, representatives trade on behalf of their clients.
(S3)
Indirect customers: Passive citizens with intermediate customer ownership. Trade is facilitated by an intermediary party (i.e., broker) who accesses the involved parties’ information.
(S4)
Indirect peers: Active citizens with intermediated customer ownership.
In the following, a brief version of narratives for different scenarios is presented. The selected time horizon for scenario building is ten to fifteen years, which means the scenarios are built and scenario narratives are developed for 2035. In the presented narratives consumers are considered prosumers who do not sell electricity. Hence, the term prosumer represents both prosumers and consumers.
(S1) Direct peers (5a): This scenario is built on the intersection of high user involvement and direct customer ownership. Prosumers actively participate in peer-to-peer electricity trading. Prosumers directly interact with each other to sell or buy electricity. As a result of direct contact between the market participants, they access each other’s information. This information covers a wide range, which in some cases are personal data. The commercial part of the trading happens directly between peers but the traded electricity goes to the distribution grid. Hence, it highlights the requirement of the connection to the distribution grid.
(S2) Direct customers (5b): This scenario is built on the intersection of low user involvement and direct customer ownership. Low user involvement is remedied by recruiting a representative to actively participate on behalf of the client in the peer-to-peer electricity trading. A representative may represent one or several clients in the market. Considering the direct trading between peers in this scenario, direct access to fellow peers’ information is possible. The main difference between this scenario and the first one is the emergence of a new actor, a representative, in the electricity market.
(S3) Indirect customers (5c): This scenario is built on the intersection of low user involvement and indirect customer ownership. As in the second scenario, low user involvement is remedied by recruiting a representative to actively participate on behalf of the client in the peer-to-peer electricity trading. Although in the second scenario direct trading happens between peers, in this scenario, it happens through an intermediary. The intermediary, which is named a broker in this article, has access to involved parties’ information in peer-to-peer trading. The main functions of the broker’s role are facilitating trade between involved parties, and market clearance.
(S4) Indirect peers (5d): This scenario is built on the intersection of high user involvement and indirect customer ownership. This scenario entails the intermediary party to facilitate peer-to-peer electricity trading between highly-involved prosumers. As in the third scenario, access to involved parties’ information is through the broker.

3.2.2. Value Network of the Future Electricity Market: Incorporating the Peer-to-Peer Electricity Trading

Considering the future scenarios, Figure 6 and Figure 7 represent important possible changes in the value network setting. Figure 8 shows the new required activities for peer-to-peer electricity trading in yellow. The new activities are incorporated in the value network, which is presented in Figure 3. Figure 9 presents the two new roles in green. It locates the new roles in the value network of the electricity market in Figure 4. The following section introduces and discusses emerging new roles and their functions in the peer-to-peer electricity markets.
Considering the above-mentioned scenarios, the electricity market expects the emergence of two new roles, namely the broker and representative.
  • Broker is an intermediate actor who facilitates (i.e., supports prosumers to perform) trading in the peer-to-peer electricity markets. It has access to information of all involved parties in the peer-to-peer trading and their transactions. It is reasonable to assume that brokers share this information with the DSOs and the TSO, contributing towards balancing the grid. There are several candidates to undertake this role; amongst the current players, suppliers can be mentioned.
  • Representatives represent their clients (prosumers) in electricity markets (including the peer-to-peer electricity markets). To do so, they manage their clients’ assets (i.e., battery, solar panels, flexibility) and information. In other words, they transform passive citizens to active players in the market. Amongst the current market players, aggregators and suppliers seem to have the required expertise for this role.

4. Discussion

In order to provide a comprehensive view of the new identified roles in peer-to-peer electricity trading, brokers and representatives’ roles are discussed from four different perspectives. Grid structure, security and privacy, legal, and data protection perspectives are utilized to reflect on the new roles.

4.1. Impact on the Electrical Grid

The electrical grid is one of the most complex man-made systems, with specific technical constraints. The stability of the grid requires electricity generation and consumption to be balanced at all times. The electrical grid is also bound by frequency, voltage, and power quality limitations. Additionally, the amount of power flowing through any particular part of the network is limited by capacity constraints, and as a result, losses incur inevitably [61]. Therefore, before peer-to-peer trading, and especially grid-connected peer-to-peer trading, can be opened to a larger public, a thorough investigation on the impact that it will have on the grid needs to be carried out. In those areas where peer-to-peer is found to have a detrimental effect on the grid, new solutions have to be developed and deployed to ensure the reliability of the system. More precisely, a shift in control paradigm for the grid from centralized to decentralized or distributed control may be witnessed. Peer-to-peer trading is usually deployed over the medium to low voltage grid. Traditionally, this part of the network is managed and controlled centrally by the DSO. Depending on the degree of customer involvement in future electricity markets, the DSO might lose visibility on parts of the grid. Moreover, even if a system operator has full knowledge about the transactions taking place on the grid, as the number of participants grows, centralized control runs into scalability issues. Therefore, depending on the scenario and the actors involved, decentralized control can offer the type of flexibility that future smart grids require.
Scenario 1 (see Section 3) is identified to fully decentralized peer-to-peer trading, where peers have the possibility to engage in transactions directly with each other. They might establish bilateral contracts [62], or meet in a virtual market place. Since the number of interactions between individual prosumers is quite large, a decentralized control approach can be suitable for this type of scenario. It can either take the form of local control, where each user adjusts its behavior according to certain grid parameters, such as frequency, or a peer-to-peer form, where a user can communicate with his/her neighbors.
In scenarios 2 and 3, the prosumers are passive, and representatives carry out transactions on their behalf. Representatives can act on behalf of several prosumers, and therefore they can be regarded as intermediaries between the DSO and end-users. Therefore, a hierarchical control approach [63] can be used, where the representatives or the brokers are responsible for managing the production and consumption of their customers according to the status of the grid.
In Scenario 4, active buyers and sellers are matched by a broker in the peer-to-peer market. In this scenario, the broker can still serve as an intermediary in the control layer of the system. However, since the prosumers manage their own assets, the broker cannot directly control their behavior. Consequently, a market-based approach to control, either by integrating the grid constraints into the market clearing process, or by imposing network fees on the transactions based on the state of the network, is suggested.

4.2. Security and Privacy

In peer-to-peer electricity markets, the main commodity that is being traded is users’ electricity or flexibility. In both cases, in order to participate in the market, users first need to calculate their respective amount of electricity/flexibility available for trade, i.e., to devise their bids/offers. This process involves collecting and processing information about the users’ fine-grained consumption patterns, predicted demand, predicted generation from any RES they own, etc.
As demonstrated earlier [64], this information is considered to be personal information, and hence it needs to be protected from unauthorized entities, and the access to these data should be limited only to the entities that have a legitimate right to do so and have obtained necessary user consent. To highlight the risk of this data being leaked to unauthorized parties, consider a scenario where an eavesdropper gains access to the electricity usage data of a prosumer. As discussed in [64], in addition to the eavesdropper gaining an unfair advantage in the trading market, this sensitive information can also be used to infer if the targeted prosumer is at home or not. Consequently, this could lead to potential harmful activities, such as burglary. In the case of direct customer ownership (scenarios 1 and 2 from Section 3), assuming the availability of a secure local data storage, the risk of users’ privacy data is minimal, as the users themselves process the data and devise their bids/offers. Since this data does not need to be transferred to any trusted third party, the risk of data breaches can also be minimized, assuming that a single customer is a less lucrative target than an intermediary that stores data of several customers. In the case of indirect customer ownership (scenarios 3 and 4 from Section 3), the bid/offer generation as well as the bidding in the market is outsourced to a third-party entity, i.e., a representative. In such cases, to minimize the privacy risks on users, the bid/offer generation should also take place locally, within the users’ premises using user-owned or supplied-by the representative’s hardware/software. In such cases, the user’s data is processed locally, and only the computation outcome, the devised bid/offer, is provided to the representative.
Once the user bids/offers are generated, they are submitted either directly to other users or to a central third-party, i.e., the broker, where the bids and offers are matched. Note that as bids might contain information about volume of electricity, location, user preferences, etc., they might expose users’ privacy [64]. To minimize the risk of privacy exposure, the user bids/offers should be modified, such that minimum private information about users can be extracted from them. One way to achieve this is the use of advanced cryptographic techniques such as homomorphic encryption and multiparty computation, which would allow performing operations such as addition, multiplication, and comparison on encrypted data. If users’ bids/offers are protected using these techniques, they could be broadcasted to all users who could perform comparison operations on these protected bids/offers to identify if a bid/offer can satisfy their needs without really having access to other users’ bids/offers. If a broker is used, similar operations can be used to match users’ bids and offers. The application of such cryptographic techniques had already been shown to be practical in the smart metering and peer-to-peer electricity trading context [65,66,67,68].

4.3. Legal Perspective on Emerging Roles

From a regulatory point of view, it remains to be seen how the actors and their tasks, as delineated in the above scenarios, will be translated in the legal frameworks governing the electricity markets. On the one hand, both in the federal as well as regional legislations, the evolution of the markets led to certain market roles and tasks being currently more strictly defined (e.g., “DSO”, “consumer”, “supplier”, …), whereas recent developments have induced more broadly defined roles (e.g., energy service providers). On the other hand, legal concepts such as, for example, “active citizenship” for which behavioral aspects seem detrimental, have not yet materialized.
It is probable of course that the recent developments will lead to changes in these legal frameworks. The EU’s CleanEnergy for all Europeans package envisions increased consumer participation and amended certain provisions as well as several new concepts to the electricity market in this regard. An electricity user may either act as an individual (“active customer”) or collectively. When acting in a group, the active customer will be considered as “jointly acting”, or as part of a citizen energy community.
Firstly, it could be considered how the role of a broker can be qualified, acting as an interface between the user and the market. With regards to the grid operators taking up this role, it could be noted that since the electricity market liberalization, the grid operators have evolved to a more neutral role in the operation and management of the electricity grid. As such, it seems at this moment rather unlikely that these operators will soon be involved in more commercial energy services such as aggregation and demand response [69] without the proper regulatory framework enabling this more clearly. At least as the DSO would presumably be aware of all electricity consumption and generation on its grid from a more value-oriented perspective, proper consideration should be given to the power of this information in a competitive market environment.
Legal questions may further arise as to whether such a broker activity can be performed by electricity customers either jointly acting or in an energy community. In principle, a group of customers can be considered “jointly acting” if it is located on the same premises. Generally, such an association would not be organized as a separate legal entity, but this might need to be reconsidered in view of the role of a broker. In contrast, a citizen energy community is a legal entity, with stricter membership and control requirements.
Secondly, the representative is an agent of the user, to which control over the user’s assets is delegated. As described above, it might be envisioned that an aggregator or supplier will take up this role. At first sight it does not seem that the legal framework surrounding these actors would preclude them taking up such a role. However, they might not be the only potential actors. A similar argument could be made for the energy communities. However, there might be more barriers for aggregators (or other new service providers) than for suppliers.

4.3.1. Data Protection Application

Electricity data may encompass a wide array of types of data: names, addresses, account number, smart meter ID/IP address, consumers’ profile, billing data, electrical appliances, generation and storage devices, production, consumption (load graphics), messages’ metadata, kind of data (metering or tampering alert) [70,71].
These data do often fall under the definition of “personal data” under the General Data Protection Regulation (here-in after “GDPR”) [72]. Personal data are qualified by Article 4.1 GDPR as “any information relating to an identified or identifiable person”. The identification can be direct or indirect. As hinted at in Recital 26 of the GDPR, the concept of identification of an individual is not limited to knowing her name or address but expands to the concept of “singling out” or isolating. Article 29 Working Party in Opinion no. 5/2014 states that not even pseudonymization (encryption included) prevents one from assigning the “personal data” label [73].

4.3.2. Roles Provided by Data Protection Law

Coming to the roles identified by the GDPR in the scope of processing such data, they are, respectively, the data controller and the data processor.
  • Data controller: the one who “alone or jointly with others determine[s] the purposes and means of the processing of personal data” (Article 4.7 GDPR). A controller’s decision establishes why and how data shall be processed.
  • Data processor: someone who processes personal data on behalf of a controller (Article 4.8 GDPR). The activities entrusted to a processor may be limited to a very specific task or context or may be quite general and comprehensive. Data controller and data processor relations must be embodied by a contract or other legal act (Article 28.3 GDPR).
The role assignment is not trivial, as each different role corresponds to different legal obligations. The European Data Protection Supervisor Opinion of 8 June 2012 urged for clarification on the terminology of the actors involved in the smart metering roll out, indicating in the Data Protection Impact Assessment (DPIA) Template the right document where to accomplish such a task [74]. The DPIA Template includes a comprehensive list of subjects that might handle personal data, with the caveat that it could change depending on the different member states’ electricity systems. In each distinct system, in fact, some entities could cover multiple positions or even not exist at all. The list includes the DSO, the TSO, the generator, i.e., the decentralized electricity producer, the centralized electricity supplier, and the metering operator, focused only on the meter reading and management. Finally, there are the Energy Services Companies (ESCs) [75,76,77], an increasing category of companies offering their consultancy in electricity supply to the public [14].
It is fair to say that representatives and brokers, as providers of services different from electricity production, transportation, and distribution or metering, would be classified as ESCs.
In this regard, Article 29 Working Party states that “where personal data are disclosed to the ESCs in order for them to provide a service either to the consumer or to another party, such as a supplier, then the ESCs will assume the role of a data controller” [22]. As data controllers, then, actors such as brokers and representatives would have to comply with all the due obligations. Among them some are particularly central, such as ensuring compliance and the existence of a legal basis (Articles 5 and 6 GDPR), providing information (Articles 12–14 GDPR), making contracts with eventual processors (Article 28 GDPR), keeping records of processing activities (Article 30 GDPR), taking adequate security measures (Article 32 GDPR), and following up and effectively addressing data subject requests (Articles 15–22 GDPR). The data controller must act as a prompt contact point for the data subjects to exercise their rights.
On the other hand, the categorization of the data subject is controversial. To the question of who the electricity data holder is, there are three possible answers: (i) the one who signed the electricity supply contract; (ii) all the members of the family/housemates as a group; (iii) each individual living in the house. Article 29 WP has opted for the first answer in its Opinion 11/2012 because the smart meter is associated with unique identifiers, which in turn are “inextricably linked with the individual responsible for the account”. This option does not adhere to the complex reality: the energy contract signer could rent his/her house and then the tenants’ energy data would be collected and processed, or, even assuming that the signee of the contract lived inside the house him or herself, the other inhabitants would not be considered and represented.
The second option is in contradiction with the definition of the data subject, which in the GDPR refers to a natural person and never to a group of natural persons. Part of the doctrine sustains an extensive interpretation of data subject in situations with a group of people as well. This solution would provide a single voice, but at the same time it would make the actual representation of will more difficult; just think of the impracticality of a cohabitant giving the consent and the other cohabitant refusing it; a single answer would irredeemably affect one’s rights.
In any case, given the high granularity and preciseness of smart meters, it is arguable that the presence of a number of people would hinder the identification of every single member of a group, especially during a long period of collection and with the possibility of linking different databases. Thus, it is the idea of EDPS, which in its 2012 Opinion affirms that “Profiles can thus be developed and then applied back to individual households and individual members of those households”. What has been ultimately said better matches with the data subject identification with every single dwelling inhabitant. The last answer would align with the data subject definition provided by the GDPR and would bring out the complex reality of distinct cohabitants, whose rights would be represented, but, on the other hand, there would be fragmentation in terms of a chance to exercise data protection rights. Considering the business point of view, having multiple subjects to deal with for each dwelling would be a complicated issue to face.
As has been noted, the current legislation does not unequivocally individuate the “data subject” in the smart grid and smart meter environment yet. In the GDPR, the rights’ attribution is correlated to the definition of “data subject”, so clear and authentic individuation in the text of the law in this particular sector, possibly at a national level, would be very useful.
The activity of representatives and brokers as envisaged in the presented scenarios could, if operated by third parties, add more than one layer between the customers and the actors in charge of distribution and transportation of electricity, themselves data controllers for different activities and purposes. Such a plurality of data controllers could be an inconvenience, generating fragmentation and confusion in the data subjects’ willingness to advance their legitimate requests. To this would also be added a constant stream of information regarding data protection from a number of firms [23].

5. Conclusions

Through the outcomes of the value network analysis, the article has shown how peer-to-peer trading associated with the current smart city trend of inclusiveness of citizens (thereby drawing out a value network of “power” in managing the city so as to understand who is influencing and who is in charge) challenges and seemingly changes roles and activities in the future electricity markets. It likely opens up opportunities for the emergence of new roles and requires policy makers to consider the requirements and current market players to reconsider their business models. Various avenues of future scenarios are drawn out. Furthermore, the article provides critical reflections, such as in terms of impacts on the structuring of the value network in the electricity market.
The article answers the research questions by introducing the brokers and representatives as the new roles in the peer-to-peer electricity market. It compares the current electricity market with peer-to-peer electricity market, underpins the new roles and activities in the peer-to-peer electricity market, introduces the current construct of the value network of the electricity market, identifies customer ownership and user involvement as the main sources of uncertainty in the future, builds future scenarios by taking an ecosystem lens through utilizing the business model matrix for analysis, and last but not least, reflects on the two new roles from grid structure, security and privacy, legal, and data protection perspectives to reflect the future scenarios on the value network of the electricity market.

Author Contributions

Conceptualization, M.M., F.Z., S.v.d.G., G.D., D.O., P.B. and M.A.M.; methodology, M.M.; data curation, M.M., F.Z., S.v.d.G., G.D., D.O., P.B. and M.A.M.; writing—original draft preparation, M.M., F.Z., S.v.d.G., G.D., D.O., P.B. and M.A.M.; writing—review and editing, M.M., F.Z., S.v.d.G., G.D., D.O. and M.A.M.; visualization, M.M.; supervision, S.v.d.G., G.D., P.B. and M.A.M.; project administration M.M. and M.A.M. All authors have read and agreed to the published version of the manuscript.

Funding

This work was supported in part by the Research Council of KU Leuven: C16/15/058, and by the Flemish Government through FWO SBO project SNIPPET S007619. Mustafa A. Mustafa is funded by the Dame Kathleen Ollerenshaw Fellowship awarded by The University of Manchester.

Institutional Review Board Statement

Not applicable.

Informed Consent Statement

Not applicable.

Data Availability Statement

Not applicable.

Acknowledgments

The authors would like to thank Akash Madhusudan (COSIC, KU Leuven), and Ruben D’Hauwers (imec-SMIT, Vrije Universiteit Brussel) for the provision of their comments. The authors would like to thank Tom Seymons (imec-SMIT, Vrije Universiteit Brussel) and Laura Temmerman (imec-SMIT, Vrije Universiteit Brussel) for proofreading.

Conflicts of Interest

The authors declare no conflict of interest.

References

  1. Faia, R.; Soares, J.; Pinto, T.; Lezama, F.; Vale, Z.; Corchado, J.M. Optimal Model for Local Energy Community Scheduling Considering Peer to Peer Electricity Transactions. IEEE Access 2021, 9, 12420–12430. [Google Scholar] [CrossRef]
  2. Kitchin, R.; Cardullo, P.; Di Feliciantonio, C. Citizenship, Justice, and the Right to the Smart City. In The Right to the Smart City; Emerald Publishing Limited: Bingley, UK, 2019; pp. 1–24. [Google Scholar]
  3. Van der Graaf, S. In waze we trust: Algorithmic governance of the public sphere. Media Commun. 2018, 6, 153–162. [Google Scholar] [CrossRef] [Green Version]
  4. Van Der Graaf, S. The Right to the City in the Platform Age: Child-Friendly City and Smart City Premises in Contention. Information 2020, 11, 285. [Google Scholar] [CrossRef]
  5. Zhang, C.; Wu, J.; Long, C.; Cheng, M. Review of Existing Peer-to-Peer Energy Trading Projects. Energy Procedia 2017, 105, 2563–2568. [Google Scholar] [CrossRef]
  6. Montakhabi, M.; van der Graaf, S.; Ballon, P.; Walravens, N.; Vanhaverbeke, W. Defining the Business Ecosystem of Peer-to-Peer Electricity Trading. Presented at the NBM 2021, 2021; Available online: https://researchportal.vub.be/en/publications/defining-the-business-ecosystem-of-peer-to-peer-electricity-tradi (accessed on 24 May 2021).
  7. Murkin, J.; Chitchyan, R.; Byrne, A. Enabling peer-to-peer electricity trading. In Proceedings of theICT for Sustainability 2016, Amsterdam, The Netherlands, 29 August–1 September 2016; Atlantis Press: Amsterdam, The Netherlands, 2016; pp. 234–235. [Google Scholar]
  8. Morstyn, T.; Farrell, N.; Darby, S.J.; McCulloch, M.D. Using peer-to-peer energy-trading platforms to incentivize prosumers to form federated power plants. Nat. Energy 2018, 3, 94–101. [Google Scholar] [CrossRef]
  9. Voets, A. Blockchain Technology in the Energy Ecosystem: An Explorative Study on the Disruptive Power of Blockchain Technology in the Dutch Energy Ecosystem. 2017. Available online: https://repository.tudelft.nl/islandora/object/uuid%3Ace37e094-cf9e-4976-afde-2e0ecdf8880a (accessed on 19 May 2021).
  10. Montakhabi, M.; Zobiri, F.; Van Der Graaf, S.; Deconinck, G.; Orlando, D.; Vanhove, S.; Callaerts, R.; Ballon, P.; Mustafa, M.A. New Roles in Peer-to-Peer Electricity Markets: Value Network Analysis. In Proceedings of the 2020 6th IEEE International Energy Conference (ENERGYCon), Gammarth, Tunisia, 28 September–1 October 2020; Institute of Electrical and Electronics Engineers (IEEE): Piscataway, NJ, USA, 2020; pp. 389–394. [Google Scholar]
  11. Ecker, F.; Spada, H.; Hahnel, U.J.J. Independence without control: Autarky outperforms autonomy benefits in the adoption of private energy storage systems. Energy Policy 2018, 122, 214–228. [Google Scholar] [CrossRef]
  12. Fell, M.; Schneiders, A.; Shipworth, D. Consumer Demand for Blockchain-Enabled Peer-to-Peer Electricity Trading in the United Kingdom: An Online Survey Experiment. Energies 2019, 12, 3913. [Google Scholar] [CrossRef] [Green Version]
  13. Ableitner, L.; Tiefenbeck, V.; Meeuw, A.; Wörner, A.; Fleisch, E.; Wortmann, F. User behavior in a real-world peer-to-peer electricity market. Appl. Energy 2020, 270, 115061. [Google Scholar] [CrossRef]
  14. Spasova, B.; Kawamoto, D.; Takefuji, Y. Evaluation of the effects of bidding strategy with cus-tomized pricing on the individual Prosumer in a local energy market. Adv. Sci. Technol. Eng. Syst. J. 2019, 44, 366–379. [Google Scholar] [CrossRef]
  15. Smale, R.; Kloppenburg, S. Platforms in Power: Householder Perspectives on the Social, Environmental and Economic Challenges of Energy Platforms. Sustainability 2020, 12, 692. [Google Scholar] [CrossRef] [Green Version]
  16. Wörner, A.; Meeuw, A.; Ableitner, L.; Wortmann, F.; Schopfer, S.; Tiefenbeck, V. Trading solar energy within the neighborhood: Field implementation of a blockchain-based electricity market. Energy Inform. 2019, 2, 11. [Google Scholar] [CrossRef] [Green Version]
  17. Hahnel, U.J.; Herberz, M.; Pena-Bello, A.; Parra, D.; Brosch, T. Becoming prosumer: Revealing trading preferences and decision-making strategies in peer-to-peer energy communities. Energy Policy 2020, 137, 111098. [Google Scholar] [CrossRef]
  18. Ableitner, L.; Meeuw, A.; Schopfer, S.; Tiefenbeck, V.; Wortmann, F.; Wörner, A. Quartierstrom—Implementation of a Real World Prosumer Centric Local Energy Market in Walenstadt, Switzerland. arXiv 2019, arXiv:1905.07242. Available online: http://arxiv.org/abs/1905.07242 (accessed on 24 May 2021).
  19. Wörner, A.; Ableitner, L.; Meeuw, A.; Wortmann, F.; Tiefenbeck, V. Peer-to-Peer Energy Trading in the Real World: Market Design and Evaluation of the User Value Proposition. 2020. Available online: https://www.scopus.com/inward/record.uri?eid=2-s2.0-85084711668&partnerID=40&md5=d3c7a59f6562e63bc08dbee09eef5f20 (accessed on 1 June 2021).
  20. Hackbarth, A.; Löbbe, S. Attitudes, preferences, and intentions of German households concerning participation in peer-to-peer electricity trading. Energy Policy 2020, 138, 111238. [Google Scholar] [CrossRef] [Green Version]
  21. Wilkins, D.J.; Chitchyan, R.; Levine, M. Peer-to-Peer Energy Markets: Understanding the Values of Collective and Community Trading. In Proceedings of the 2020 CHI Conference on Human Factors in Computing Systems, Honolulu, Hawaii, USA, 25–30 April 2020; ACM: New York, NY, USA, 2020; pp. 1–14. [Google Scholar]
  22. Mengelkamp, E.; Schönland, T.; Huber, J.; Weinhardt, C. The value of local electricity—A choice experiment among German residential customers. Energy Policy 2019, 130, 294–303. [Google Scholar] [CrossRef]
  23. Löbbe, S.; Hackbarth, A.; Stillahn, T.; Pfeiffer, L.; Rohbogner, G. Customer Participation in P2P Trading: A German Energy Community Case Study; Elsevier BV: Amsterdam, The Netherlands, 2020; pp. 83–104. [Google Scholar]
  24. Kubli, M.; Loock, M.; Wüstenhagen, R. The flexible prosumer: Measuring the willingness to co-create distributed flexibility. Energy Policy 2018, 114, 540–548. [Google Scholar] [CrossRef]
  25. Plewnia, F.; Guenther, E. The Transition Value of Business Models for a Sustainable Energy System: The Case of Virtual Peer-to-Peer Energy Communities. Organ. Environ. 2020. [Google Scholar] [CrossRef]
  26. Lüth, A.; Weibezahn, J.; Zepter, J.M. On Distributional Effects in Local Electricity Market Designs—Evidence from a German Case Study. Energies 2020, 13, 1993. [Google Scholar] [CrossRef] [Green Version]
  27. Mengelkamp, E.; Staudt, P.; Garttner, J.; Weinhardt, C.; Huber, J. Quantifying Factors for Participation in Local Electricity Markets. In Proceedings of the 2018 15th International Conference on the European Energy Market (EEM), Lodz, Poland, 27–29 June 2018; Institute of Electrical and Electronics Engineers (IEEE): Piscataway, NJ, USA, 2018; pp. 1–5. [Google Scholar]
  28. Singh, A.; Strating, A.T.; Herrera, N.R.; van Dijk, H.W.; Keyson, D.V. Towards an ethnography of electrification in rural India: Social relations and values in household energy exchanges. Energy Res. Soc. Sci. 2017, 30, 103–115. [Google Scholar] [CrossRef]
  29. Singh, A.; Strating, A.T.; Herrera, N.R.; Mahato, D.; Keyson, D.V.; van Dijk, H.W. Exploring peer-to-peer returns in off-grid renewable energy systems in rural India: An anthropological perspective on local energy sharing and trading. Energy Res. Soc. Sci. 2018, 46, 194–213. [Google Scholar] [CrossRef]
  30. Scuri, S.; Tasheva, G.; Barros, L.; Nunes, N.J. An HCI Perspective on Distributed Ledger Technologies for Peer-to-Peer Energy Trading. In Transactions on Petri Nets and Other Models of Concurrency XV; Springer Science and Business Media LLC: Berlin/Heidelberg, Germany, 2019; pp. 91–111. [Google Scholar]
  31. Wilkinson, S.; Hojckova, K.; Eon, C.; Morrison, G.M.; Sandén, B. Is peer-to-peer electricity trading empowering users? Evidence on motivations and roles in a prosumer business model trial in Australia. Energy Res. Soc. Sci. 2020, 66, 101500. [Google Scholar] [CrossRef]
  32. Kirchhoff, H.; Strunz, K. Key drivers for successful development of peer-to-peer microgrids for swarm electrification. Appl. Energy 2019, 244, 46–62. [Google Scholar] [CrossRef]
  33. Murkin, J.; Chitchyan, R.; Byrne, A. Enabling peer-to-peer electricity trading. Proceedings of ICT for Sustainability 2016. Adv. Comput. Sci. Res. 2016, 234–235. [Google Scholar] [CrossRef] [Green Version]
  34. Montakhabi, M.; van der Graaf, S.; Madhusudan, A.; Sarenche, R.; Mustafa, M.A. Fostering Energy Transition in Smart Cities: DLTs for Peer-to-Peer Electricity Trading. In Proceedings of the 3rd IEEE International Workshop on Smart Circular Economy: In Conjunction with the 17th IEEE International Conference on Distributed Computing in Sensor Systems IEEE DCOSS, 14–16 July 2021. Virtually. [Google Scholar]
  35. Abidin, A.; Callaerts, R.; Deconinck, G.; Van Der Graaf, S.; Madhusudan, A.; Montakhabi, M.; Mustafa, M.A.; Nikova, S.; Orlando, D.; Schroers, J.; et al. Poster: SNIPPET—Secure and Privacy-Friendly Peer-to-Peer Electricity Trading. In Proceedings of the Network and Distributed System Security Symposium (NDSS 2020), San Diego, CA, USA, 23–26 February 2020; p. 3. [Google Scholar]
  36. Ballon, P. Business modelling revisited: The configuration of control and value. Info 2007, 9, 6–19. [Google Scholar] [CrossRef] [Green Version]
  37. Allee, V. Reconfiguring the value network. J. Bus. Strat. 2000, 21, 36–39. [Google Scholar] [CrossRef] [Green Version]
  38. Porter, M.E.; Strategy, C. Techniques for Analyzing Industries and Competitors; Competitive Strategy: New York, NY, USA, 1980. [Google Scholar]
  39. Normann, R.; Ramirez, R. From value chain to value constellation: Designing interactive strategy. Harv. Bus. Rev. 1993, 71, 65–77. [Google Scholar]
  40. Stabell, C.B.; Fjeldstad, Ø.D. Configuring value for competitive advantage: On chains, shops, and networks. Strateg. Manag. J. 1998, 19, 413–437. [Google Scholar] [CrossRef]
  41. Hawkins, R. “The ‘Business Model’ as a Research Problem in Electronic Commerce,” STAR (Socio-Economic Trends Assessment for the Digital Revolution) IST Project. Issue Report; Italy. 2001, Volume 4. Available online: https://lup.lub.lu.se/luur/download?func=downloadFile&recordOId=1337304&fileOId=1646712 (accessed on 8 June 2021).
  42. Chesbrough, H.W. Why companies should have open business models. MIT Sloan Manag. Rev. 2007, 48, 22. [Google Scholar]
  43. Zott, C.; Amit, R.; Massa, L. The Business Model: Recent Developments and Future Research. J. Manag. 2011, 37, 1019–1042. [Google Scholar] [CrossRef] [Green Version]
  44. Montakhabi, M.; van der Graaf, S. Open Business Models’ Actionability in Europe; EU Competi-tion Policy Analysis. J. Bus. Models 2021, 9, 1. [Google Scholar] [CrossRef]
  45. Sousa, T.; Soares, T.; Pinson, P.; Moret, F.; Baroche, T.; Sorin, E. Peer-to-peer and communi-ty-based markets: A comprehensive review. Renew. Sustain. Energy Rev. 2019, 104, 367–378. [Google Scholar] [CrossRef] [Green Version]
  46. Ballon, P.; Kern, S.; Poel, M.; Tee, R.; de Munck, S.G.E. Best Practices in Business Modelling for ICT Services. In TNO-ICT Rep. nr. 3356; Vrije Universiteit Brussel: Brussels, Belgium, 2005. [Google Scholar]
  47. Linder, J. Changing business models: Surveying the landscape. Accent. Inst. Strateg. Chang. 2000, 15, 142–149. [Google Scholar]
  48. Walravens, N.; Ballon, P. Platform business models for smart cities: From control and value to governance and public value. IEEE Commun. Mag. 2013, 51, 72–79. [Google Scholar] [CrossRef]
  49. Van Audenhove, L.; Delaere, S.; Ballon, P. Newspapers on Electronic Paper Devices: A Scenario Analysis of Possible Business Models. J. Media Bus. Stud. 2008, 5, 47–69. [Google Scholar] [CrossRef]
  50. Walravens, N.; Van Compernolle, M.; Colpaert, P.; Ballon, P.; Mechant, P.; Mannens, E. “Open Government Data”—Based Business Models—A Market Consultation on the Relationship with Government in the Case of Mobility and Route-Planning Applications. In Proceedings of the 10th International Conference on Security and Cryptography, Lisbon, Portugal, 26–28 July 2016; SCITEPRESS—Science and Technology Publications: Lisbon, Portugal, 2016; Volume 2, pp. 64–71. [Google Scholar]
  51. Ballon, P. Control and Value in Mobile Communications: A Political Economy of the Reconfiguration of Business Models in The European Mobile Industry. Available at SSRN 1331439. 2009. Available online: https://papers.ssrn.com/sol3/papers.cfm?abstract_id=1331439 (accessed on 8 June 2021).
  52. Robinson, J.A.; De Jouvenel, B.; Lary, N. The Art of Conjecture. Am. Politics Sci. Rev. 1968, 62, 236. [Google Scholar] [CrossRef]
  53. Ratcliffe, J. Scenario building: A suitable method for strategic property planning? Prop. Manag. 2000, 18, 127–144. [Google Scholar] [CrossRef] [Green Version]
  54. Drucker, P.F. Managing in a Time of Great Change; Dutton: New York, NY, USA, 1995. [Google Scholar]
  55. Erbach, G. Understanding Electricity Markets in the EU; European Parliamentary Research Service: Brussels, Belgium, 2016. [Google Scholar]
  56. Erdogdu, E. The Political Economy of Electricity Market Liberalization: A Cross-country Approach. Energy J. 2014, 35. [Google Scholar] [CrossRef] [Green Version]
  57. Walravens, N. Qualitative indicators for smart city business models: The case of mobile services and applications. Telecommun. Policy 2015, 39, 218–240. [Google Scholar] [CrossRef]
  58. Montakhabi, M.; Madhusudan, A.; van der Graaf, S.; Abidin, A.; Ballon, P.; Mustafa, M.A. Sharing Economy in Future Peer-to-peer Electricity Trading Markets: Security and Privacy Analysis. In Proceedings of the Workshop on Decentralized IoT Systems and Security (DISS), San Diego, CA, USA, 23 February 2020; pp. 1–6. [Google Scholar]
  59. Montakhabi, M.; van der Graaf, S.; Madhusudan, A.; Sarenche, R.; Mustafa, M.A. Distributed Ledger Technologies to Foster EnergyTransition in Smart Cities: The Case of Peer-to-PeerElectricity Trading. Presented at the 3rd IEEE International Workshop on Smart Circular Economy: In Conjunction with the 17th IEEE International Conference on Distributed Computing in Sensor Systems IEEE DCOSS, May 2021; Available online: https://researchportal.vub.be/en/publications/distributed-ledger-technologies-to-foster-energytransition-in-sma (accessed on 7 June 2021).
  60. Montakhabi, M.; van der Graaf, S.; Madhusudan, A.; Mustafa, M.A. Distributed Ledger Technologies to Foster Energy Transition in Smart Cities: Peer-to-Peer Electricity Trading Case. Available online: https://researchportal.vub.be/en/publications/distributed-ledger-technologies-to-foster-energy-transition-in-sm (accessed on 7 June 2021).
  61. Tushar, W.; Saha, T.K.; Yuen, C.; Smith, D.; Poor, H.V. Peer-to-peer trading in electricity net-works: An overview. IEEE Trans. Smart Grid 2020, 11, 3185–3200. [Google Scholar] [CrossRef] [Green Version]
  62. Saad, A.; Youssef, T.; Elsayed, A.T.; Amin, A.; Abdalla, O.H.; Mohammed, O. Data-centric hier-archical distributed model predictive control for smart grid energy management. IEEE Trans. Ind. Inform. 2018, 15, 4086–4098. [Google Scholar] [CrossRef]
  63. Deconinck, G.; Thoelen, K. Lessons from 10 Years of Demand Response Research: Smart Energy for Customers? IEEE Syst. Man Cybern. Mag. 2019, 5, 21–30. [Google Scholar] [CrossRef]
  64. Mustafa, M.A.; Cleemput, S.; Abidin, A. A local electricity trading market: Security analysis. In Proceedings of the 2016 IEEE PES Innovative Smart Grid Technologies Conference Europe (ISGT-Europe), Ljubljana, Slovenia, 9–12 October 2016; Institute of Electrical and Electronics Engineers (IEEE): Piscataway, NJ, USA, 2016; pp. 1–6. [Google Scholar]
  65. Abidin, A.; Aly, A.; Cleemput, S.; Mustafa, M.A. Secure and privacy-friendly local electricity trading and billing in smart grid. arXiv 2018, arXiv:1801.08354. [Google Scholar]
  66. Abidin, A.; Aly, A.; Cleemput, S.; Mustafa, M.A. An MPC-Based Privacy-Preserving Protocol for a Local Electricity Trading Market. In Proceedings of the Transactions on Petri Nets and Other Models of Concurrency XV; Springer Science and Business Media LLC: Berlin/Heidelberg, Germany, 2016; pp. 615–625. [Google Scholar]
  67. Mustafa, M.A.; Cleemput, S.; Aly, A.; Abidin, A. A Secure and Privacy-Preserving Protocol for Smart Metering Operational Data Collection. IEEE Trans. Smart Grid 2019, 10, 6481–6490. [Google Scholar] [CrossRef] [Green Version]
  68. Mustafa, M.A.; Zhang, N.; Kalogridis, G.; Fan, Z. DEP2SA: A Decentralized Efficient Privacy-Preserving and Selective Aggregation Scheme in Advanced Metering Infrastructure. IEEE Access 2015, 3, 2828–2846. [Google Scholar] [CrossRef]
  69. Abrishambaf, O.; Lezama, F.; Faria, P.; Vale, Z. Towards transactive energy systems: An analysis on current trends. Energy Strat. Rev. 2019, 26, 100418. [Google Scholar] [CrossRef]
  70. Lee, A.; Brewer, T. Guidelines for Smart Grid Cyber Security: Volume 1, Smart Grid Cyber Security Strategy, Architecture, and High-level Requirements; NISTIR 7628; National Institute of Standards and Technology Interagency: Gaithersburg, MD, USA, 2010.
  71. Force, S.G.T. 14 Expert Group 2: Regulatory Recommendations for Privacy, Data Protection and Cyber-Security in the Smart Grid Environment, Data Protection Impact Assessment Template for Smart Grid and Smart Metering Systems; European Commission: Brussels, Belgium, 2016. [Google Scholar]
  72. Magdziarczyk, M. Right to be forgotten in light of regulation (eu) 2016/679 of the european parliament and of the council of 27 april 2016 on the protection of natural persons with regard to the processing of personal data and on the free movement of such data, and repealing directive 95/46/ec. In 6th SGEM International Multidisciplinary Scientific Conferences on Social Sciences and ARTS Proceedings, Modern Science; Stef92 Technology: Sofia, Bulgaria, 2019; pp. 177–184. [Google Scholar]
  73. Party, D.P.W. Opinion 05/2014 on Anonymisation Techniques. Diunduh Dari. 2014. Available online: https://www.pdpjournals.com/docs/88 (accessed on 7 June 2021).
  74. Buttarelli, G. Opinion of the European Data Protection Supervisor on the Commission Recommendation on Preparations for the Roll-Out of Smart Metering Systems; EU Recommendation: Brussels, Belgium, 2012. [Google Scholar]
  75. Harvey, S.J. Smart meters, smarter regulation: Balancing privacy and innovation in the electric grid. UCLA Law Rev. 2013, 61, 2068. [Google Scholar]
  76. Knyrim, R.; Trieb, G. Smart metering under EU data protection law. Int. Data Priv. Law 2011, 1, 121–128. [Google Scholar] [CrossRef]
  77. King, N.J.; Jessen, P.W. Smart metering systems and data sharing: Why getting a smart meter should also mean getting strong information privacy controls to manage data sharing. Int. J. Law Inf. Technol. 2014, 22, 215–253. [Google Scholar] [CrossRef]
Figure 1. Research methods in sequential order.
Figure 1. Research methods in sequential order.
Energies 14 04438 g001
Figure 2. Business model matrix framework. Reproduced from [51], iMinds-SMIT, VUB: 2009.
Figure 2. Business model matrix framework. Reproduced from [51], iMinds-SMIT, VUB: 2009.
Energies 14 04438 g002
Figure 3. Service streams, critical activities, and deliverables in the current electricity market. Reproduced from [10], Institute of Electrical and Electronics Engineers (IEEE): 2020.
Figure 3. Service streams, critical activities, and deliverables in the current electricity market. Reproduced from [10], Institute of Electrical and Electronics Engineers (IEEE): 2020.
Energies 14 04438 g003
Figure 4. Roles in the current electricity market (note that the diagram represents only roles and actions, not actual physical connections). Reproduced from [10], Institute of Electrical and Electronics Engineers (IEEE): 2020.
Figure 4. Roles in the current electricity market (note that the diagram represents only roles and actions, not actual physical connections). Reproduced from [10], Institute of Electrical and Electronics Engineers (IEEE): 2020.
Energies 14 04438 g004
Figure 5. Results of analyzing the electricity market by using the business model.
Figure 5. Results of analyzing the electricity market by using the business model.
Energies 14 04438 g005
Figure 6. Future scenarios based on customer ownership and user involvement. Reproduced from [58], In Proc. of Workshop on Decentralized IoT Systems: 2020.
Figure 6. Future scenarios based on customer ownership and user involvement. Reproduced from [58], In Proc. of Workshop on Decentralized IoT Systems: 2020.
Energies 14 04438 g006
Figure 7. Future scenarios based on customer ownership and user involvement. Reproduced from [58], In Proc. of Workshop on Decentralized IoT Systems: 2020: (a) (S1) Prosumers participate directly in p2p electricity trading; (b) (S2) Representatives for passive prosumers participate in p2p trading; (c) (S3) Representatives for passive prosumers trade electricity via a broker; (d) (S4) Prosumers trade electricity with each other via a broker.
Figure 7. Future scenarios based on customer ownership and user involvement. Reproduced from [58], In Proc. of Workshop on Decentralized IoT Systems: 2020: (a) (S1) Prosumers participate directly in p2p electricity trading; (b) (S2) Representatives for passive prosumers participate in p2p trading; (c) (S3) Representatives for passive prosumers trade electricity via a broker; (d) (S4) Prosumers trade electricity with each other via a broker.
Energies 14 04438 g007
Figure 8. New activities and deliverables in the future electricity market. Reproduced from [10], Institute of Electrical and Electronics Engineers (IEEE): 2020.
Figure 8. New activities and deliverables in the future electricity market. Reproduced from [10], Institute of Electrical and Electronics Engineers (IEEE): 2020.
Energies 14 04438 g008
Figure 9. New roles in the future electricity market. Reproduced from [10], Institute of Electrical and Electronics Engineers (IEEE): 2020.
Figure 9. New roles in the future electricity market. Reproduced from [10], Institute of Electrical and Electronics Engineers (IEEE): 2020.
Energies 14 04438 g009
Publisher’s Note: MDPI stays neutral with regard to jurisdictional claims in published maps and institutional affiliations.

Share and Cite

MDPI and ACS Style

Montakhabi, M.; Zobiri, F.; van der Graaf, S.; Deconinck, G.; Orlando, D.; Ballon, P.; Mustafa, M.A. An Ecosystem View of Peer-to-Peer Electricity Trading: Scenario Building by Business Model Matrix to Identify New Roles. Energies 2021, 14, 4438. https://doi.org/10.3390/en14154438

AMA Style

Montakhabi M, Zobiri F, van der Graaf S, Deconinck G, Orlando D, Ballon P, Mustafa MA. An Ecosystem View of Peer-to-Peer Electricity Trading: Scenario Building by Business Model Matrix to Identify New Roles. Energies. 2021; 14(15):4438. https://doi.org/10.3390/en14154438

Chicago/Turabian Style

Montakhabi, Mehdi, Fairouz Zobiri, Shenja van der Graaf, Geert Deconinck, Domenico Orlando, Pieter Ballon, and Mustafa A. Mustafa. 2021. "An Ecosystem View of Peer-to-Peer Electricity Trading: Scenario Building by Business Model Matrix to Identify New Roles" Energies 14, no. 15: 4438. https://doi.org/10.3390/en14154438

APA Style

Montakhabi, M., Zobiri, F., van der Graaf, S., Deconinck, G., Orlando, D., Ballon, P., & Mustafa, M. A. (2021). An Ecosystem View of Peer-to-Peer Electricity Trading: Scenario Building by Business Model Matrix to Identify New Roles. Energies, 14(15), 4438. https://doi.org/10.3390/en14154438

Note that from the first issue of 2016, this journal uses article numbers instead of page numbers. See further details here.

Article Metrics

Back to TopTop