Next Article in Journal
A Methodology for Evaluating Driving Styles in Various Road Conditions
Next Article in Special Issue
The Optimum Wood Procurement Scenario and Its Dynamic Management for Integrated Energy and Material Production in Carbon-Neutral Forest Industry
Previous Article in Journal
Community Energy Groups: Can They Shield Consumers from the Risks of Using Blockchain for Peer-to-Peer Energy Trading?
Previous Article in Special Issue
On the Application of Small-Scale Turbines in Industrial Steam Networks
 
 
Font Type:
Arial Georgia Verdana
Font Size:
Aa Aa Aa
Line Spacing:
Column Width:
Background:
Article

Taxonomy, Saving Potentials and Key Performance Indicators for Energy End-Use and Greenhouse Gas Emissions in the Aluminium Industry and Aluminium Casting Foundries

Department of Management and Engineering, Division of Energy Systems, Linköping University, SE-581 83 Linköping, Sweden
*
Author to whom correspondence should be addressed.
Energies 2021, 14(12), 3571; https://doi.org/10.3390/en14123571
Submission received: 21 April 2021 / Revised: 10 June 2021 / Accepted: 11 June 2021 / Published: 15 June 2021
(This article belongs to the Special Issue Energy Management and Energy Efficiency in Industry)

Abstract

Increasing energy efficiency within the industrial sector is one of the main approaches in order to reduce global greenhouse gas emissions. The production and processing of aluminium is energy and greenhouse gas intensive. To make well-founded decisions regarding energy efficiency and greenhouse gas mitigating investments, it is necessary to have relevant key performance indicators and information about energy end-use. This paper develops a taxonomy and key performance indicators for energy end-use and greenhouse gas emissions in the aluminium industry and aluminium casting foundries. This taxonomy is applied to the Swedish aluminium industry and two foundries. Potentials for energy saving and greenhouse gas mitigation are estimated regarding static facility operation. Electrolysis in primary production is by far the largest energy using and greenhouse gas emitting process within the Swedish aluminium industry. Notably, almost half of the total greenhouse gas emissions from electrolysis comes from process-related emissions, while the other half comes from the use of electricity. In total, about 236 GWh/year (or 9.2% of the total energy use) and 5588–202,475 tonnes CO2eq/year can be saved in the Swedish aluminium industry and two aluminium casting foundries. The most important key performance indicators identified for energy end-use and greenhouse gas emissions are MWh/tonne product and tonne CO2-eq/tonne product. The most beneficial option would be to allocate energy use and greenhouse gas emissions to both the process or machine level and the product level, as this would give a more detailed picture of the company’s energy use and greenhouse gas emissions.

1. Introduction

The global demand for aluminium is predicted to double or even triple by 2050 [1,2,3]. The production and processing of aluminium is energy intensive and uses substantial amounts of fossil fuels (both for energy purposes and as reaction materials) and electricity. Thus, improving energy efficiency in the production and processing of aluminium is important in order to reduce greenhouse gas (GHG) emissions.
Identifying the processes where it may be most useful to implement energy efficiency measures (EEMs) requires information about energy end-use (EEU). There are large differences between countries regarding bottom-up data for EEU in industrial small- and medium-sized enterprises (SMEs), and a taxonomy for structuring EEU data and EEMs is needed [4]. Such a taxonomy could help EEMs and GHG mitigation measures to reach their full potential by providing knowledge about which processes have the main potential, deployment levels for how much progress the industry has made, and which areas require future energy policies [4]. Andersson, et al. [5] highlighted the need for EEU data in order to be able to generalise results.
Fleiter, et al. [6] developed a classification scheme for EEMs using 12 attributes based on technical and information contexts, and on the relative advantage of the EEM. The scheme provides a foundation for identifying polices that increase the adoption rate for EEMs [6]. Trianni, et al. [7] developed a classification scheme using 17 attributes and included structuring and sharing knowledge on EEMs. The scheme provides a foundation for analysing drivers that policymakers should implement to promote industrial energy efficiency [7].
The distribution of EEU among end-users and energy saving potentials have previously been studied in industries other than the aluminium industry, e.g., the Jordanian SMEs industries [8], a textile mill in India [9], paper mills in the Netherlands [10], the industrial sector in Malaysia [11], the global cheese-making industry [12], and the Swedish wood industry [13].
Statistics and values regarding EEU and GHG emissions at the process level in the aluminium industry are scarce. IAI (International Aluminium Institute) [14] supplies global statistics on the specific EEU for alumina refining and electrolysis, and specific PFC emissions due to anode effects in electrolysis. IAI [14] also provides some values for specific energy use and GHG emissions for the processes in primary aluminium production. Milford, Allwood and Cullen [3] presented values for yield and specific primary energy use and CO2 emissions for many of the major processes in the aluminium industry. BCS [15] gives values for yields and specific energy use for certain processes in the aluminium industry. Some life-cycle assessments, e.g., Peng, et al. [16], have also presented values for energy use and GHG emissions for the aluminium industry. The statistics and values given for energy use and GHG emissions have focussed on the production processes in the aluminium industry and do not give values for the support processes. A taxonomy for EEU and GHG emissions, and the distribution of EEU and GHG emissions among all processes associated with the production and processing of aluminium, have not been studied in previous research.
Several studies have been conducted regarding improved energy efficiency in the aluminium industry and have identified potentials for energy savings, e.g., Haraldsson and Johansson [17], Johansson, et al. [18], Haraldsson [19], Kvande and Drabløs [20], and Brown Construction Services Inc. [15]. Conservation supply curves for EEMs in the aluminium industry have previously been constructed by Kermeli, et al. [21] and Liu, et al. [22], but only for alumina refining and aluminium electrolysis. Milford, Allwood and Cullen [3] studied the importance of yield improvements as an energy and CO2 abatement strategy in the aluminium and steel industries. Saygin, et al. [23] estimated the regional and global energy efficiency improvement potentials for a number of industries, processes and products, including alumina refining and electrolysis in primary aluminium production. The Swedish Aluminium Association [24] estimates that 260 GWh can be saved within the Swedish aluminium industry in the coming years, and that the Swedish aluminium industry has already saved 200 GWh in recent years. Conservation supply curves and marginal abatement curves for EEMs have not been constructed in previous research for all processes associated with the production and processing of aluminium.
Relevant energy key performance indicators (KPIs) need to be defined when estimating the energy efficiency potential of the industry and making decisions on improvement measures. KPIs can be defined at both the disaggregated level (site or process level, facilitating decisions for industrial actors and policymakers) and aggregated level (sectoral level, facilitating decisions for policymakers). The industrial sector emphasises the need for energy KPIs at process and plant levels [25].
KPIs have been studied previously. Singh and Sultan [26] developed guidelines for evaluating sustainability KPIs (covering the environmental, economic and social aspects of sustainability) in the aluminium extrusion process. Singh and Sultan [27] formulated a mathematical model for evaluating sustainability indicators (amount of electricity use, fuel use, CO2 emissions and solid wastage) and applied it to the extrusion of aluminium. Nabhani, et al. [28] studied the use of KPIs for monitoring the disposal of spent foundry sand at a foundry. Sommarin, et al. [29] reported on a method for collecting industrial bottom-up data in which KPIs are an important element, and included results from a case study on the Swedish foundry industry. Nilsson, et al. [30] studied ten Swedish foundries to benchmark the purchased energy for space heating (kWh/(m2∙year)) and to estimate the potential reduction in space heating demand for the lower-performing companies. KPIs regarding energy and GHG emissions have not yet been studied for all parts of the supply chain associated with the aluminium industry (primary and secondary production facilities, profile extrusion plants, rolling mills and foundries).
The Swedish aluminium industry comprises five companies covering primary (from electrolysis onwards) and secondary aluminium production, profile extrusion and rolling. The Swedish foundry industry has 38 foundries that cast aluminium. Pressure die casting, permanent mould casting and sand casting constitute about 80%, 10% and 10%, respectively, of the produced tonnage of aluminium castings in Sweden [31].
This paper’s aim was to provide a taxonomy for EEU and GHG emissions at the process level in the aluminium industry and aluminium casting foundries. Additionally, this paper analysed what the major energy saving and GHG mitigation measures are in the aluminium industry and aluminium casting foundries from a static facility operation perspective. The following research questions were studied in the paper:
  • How are EEU and GHG emissions in the Swedish aluminium industry and aluminium casting foundries allocated among the processes?
  • What are the major energy saving and GHG mitigation measures in the Swedish aluminium industry and aluminium casting foundries?
  • Which key performance indicators related to energy and GHG emissions are currently applied and/or potentially viable in the aluminium industry and aluminium casting foundries?
The outcome of the study is relevant for policymakers to understand and monitor the impact of implemented policy instruments. In addition, the results are relevant for energy auditors and industrial companies to analyse and structure the energy use and GHG emissions within the aluminium industry and aluminium casting foundries.

2. Methods

The data regarding EEU and EEMs were collected from seven companies through energy audit reports (conducted by internal and external auditors during 2014–2019). The external audits were conducted by different energy audit companies. The data from the energy audit reports were supplemented with responses from interviews conducted with the companies studied. The GHG emissions were based on the EEU reported in the above-mentioned sources. The study was limited to the Swedish aluminium industry and aluminium casting foundries. This means that the mining and refining of bauxite ore and the production of anodes for the electrolysis process within primary aluminium production were excluded, as there are no companies in Sweden dealing with this. All five companies within the Swedish aluminium industry participated in the study. Furthermore, two aluminium casting foundries participated.

2.1. Development of Taxonomy

The processes were divided into production processes and support processes. Production processes are defined as processes used to produce products, while support processes are defined as processes that support production [32]. The taxonomy for the production processes was based on the processes that were observed within the studied companies and their energy audits, and on the authors’ knowledge about the production processes used in the aluminium industry and aluminium casting foundries. The taxonomy developed by Söderström, Carlsson and Hall [32] and Söderström [33] provided a basis for the development of the taxonomy for support processes. Additional support processes were added based on observations within the studied companies and their energy audits. The taxonomy was validated through interviews with the companies (see Section 3.4).

2.2. Allocation of Energy End-Use and Greenhouse Gas Emissions

The EEU data collected from the companies’ energy audits were allocated to the production and support processes based on the taxonomy. The following energy carriers were identified within the studied companies: electricity, district heating, fossil fuels and waste heat. Three different fossil fuels were identified: diesel, domestic heating oil and liquified petroleum gas (LPG).
The allocation of the GHG emissions among the processes was based on the allocation of the EEU. The GHG emissions for each process were calculated by multiplying the annual use of an energy carrier in a process with the emission factor for the same energy carrier. In these calculations, the average mix perspective was used. The reason for this is that the average mix should be used when emissions are divided between actors [34] and when changes in the system are not considered.
Table 1 shows the emission factors for allocating the GHG emissions at the process level. The emission factor for electricity is based on the Nordic electricity mix as the Nordic countries have a joint electricity market. Therefore, it is more appropriate to apply the Nordic electricity mix than the Swedish electricity mix [35]. The emission factor for electricity takes into consideration the efficiency of the power plants.
No information about the fuel composition for the district heating used at the companies was available. When it is not possible to determine what kind of district heating is being studied, it is recommended to use a system with a fuel composition consisting of 89% biofuels, 10% oil and 1% electricity [37].
GHG emissions related to waste heat were calculated as negative emissions, as the waste heat is replacing the use of heat from another energy source. The emission factor for the replaced energy source was used to calculate the GHG emissions for waste heat.
Electrolysis has process-related GHG emissions due to the use of anodes made from fossil coal. The anodes break down and release CO2 as they are oxidised during the aluminium refining process. Values for the process-related emissions from electrolysis were based on statistics from the Swedish Pollutant Release and Transfer Register (SPRTR) (see Swedish Environmental Protection Agency [39]). The values for the GHG emissions in the SPRTR statistics have been calculated according to European Commission Regulation No. 601/2012 [39]. These values include both process-related emissions and emissions related to the combustion of fossil fuels within the company’s facility [40]. The process-related emissions associated with electrolysis were calculated by subtracting the combustion-related emissions (estimated from the primary aluminium producer’s energy audit) from the values collected from the SPRTR.

2.3. Conservation Supply Curves and Marginal Abatement Curves

One of the main focuses of this paper was to study the energy conservation and GHG mitigation potential for different EEMs. The potentials were studied through a static facility perspective, meaning that the potentials are related to the seven studied companies and that future growth of the aluminium industry is not taken into consideration. Furthermore, the study did not take into consideration potential rebound effects from the implementation of EEMs. Table 2 shows an overview of the number of studied EEMs. The companies’ energy audits and contact with the companies were used to identify EEMs, and to gather information about the measures’ annual energy savings, investment costs and annual changes in operation and maintenance costs. For some of the included efficiency measures, the energy use increases for one type of energy carrier while the energy use for another energy carrier is reduced. An example of such an efficiency measure would be to install a heat pump. This results in the use of district heating being reduced, while at the same time, the use of electricity is increased. To obtain the energy saving from these types of efficiency measures, the increased use of one carrier is subtracted from the energy savings achieved in another energy carrier.
The cost of conserved energy (CCE) is shown on the y-axis of an CSC, while the cumulative energy savings are shown on the x-axis. The CCE is calculated according to the following Equation (1).
CCE = Annualised   capital   cos t + Annual   change   in   operation   and   maintenance   cos ts Annual   energy   savings
where the annualised capital cost is calculated as shown in the following Equation (2).
Annualised   capital   cos t = Investment   cos t   of   measure × ( d 1 ( 1 + d ) n )
where d is the discount rate and n is the lifetime of the efficiency measure. The discount rates used in the previous studies vary from low rates of around 4–8% to high rates of 30% [41]. This study used a discount rate of 7%, as the Swedish authorities recommend applying a discount rate of 3.5–4% [42], and the discount rate for private companies should be slightly higher. Another reason for using a 7% discount rate is that previous studies on energy use in the Swedish industry have used this discount rate, e.g., Andersson, Karlsson, Thollander and Paramonova [5], and Johnsson, Andersson, Thollander and Karlsson [13].
Measures relating to adjustments to existing technology have been given an estimated lifetime of five years. Investments in new technology have been given an estimated lifetime of 12 years. These estimated lifetimes are inspired by Backlund and Thollander [43], Andersson, Karlsson, Thollander and Paramonova [5], Johnsson, Andersson, Thollander and Karlsson [13], and Stenqvist and Nilsson [44].
Another relevant application for CSCs is to rank GHG mitigation measures. In this context, CSCs are instead called CO2 abatement curves [45,46]. The cost of GHG mitigation in this paper was calculated according to the following Equation (3).
Cos t   of   GHG   mitigation = Annualised   capital   cos t + Annual   change   in   operation   and   maintenance   cos t Annual   GHG   mitigated
The annual GHG mitigated was calculated by multiplying the annual energy savings of a measure by the emission factor for the type of energy carrier saved. In this case, a marginal perspective was applied as the marginal perspective should be used when a change in a system is studied [47,48]. For fossil fuels, the same emission factors as in Table 1 were used. However, two different emission factors were used for electricity to illustrate how the cost of GHG mitigation varies when the annual GHG mitigation is changed (i.e., a sensitivity analysis). The first emission factor is coal condensing power. The reasons for using coal condensing power are that this is a common assumption for marginal production [48], and coal condensing power is estimated to set the price in the Nordic electricity system 70–75% of the time [49]. An emission factor of 940 kg CO2eq/MWh (based on a plant using sub-bituminous coal) [50] was used for marginal electricity production in this paper. This value represents the average amount of CO2 per MWh of electricity produced in OECD member countries during the period from 2011 to 2015 [50]. The other emission factor is hydropower. Sköldberg and Unger [51] claimed that during some periods of the year, hydropower is on the margin in Swedish and Nordic production.

2.4. Interviews

Semi-structured interviews were used to validate the taxonomy and to identify KPIs related to energy use and GHG emissions currently used by the companies in the Swedish aluminium industry. Respondents from all five companies in the Swedish aluminium industry and one Swedish aluminium foundry were interviewed.
The taxonomy and questions to be discussed during the interviews were sent to the respondents in advance. During the interviews, the parts of the taxonomy relevant to each company were shown and the respondents had the opportunity to give feedback on the processes included in the taxonomy, e.g., if the included processes are relevant and clear, and if any processes are missing. Additionally, questions about the potential division of some of the processes into subprocesses were asked. Questions to clarify parts of the companies’ energy audit reports were asked during the interviews. The questions regarding KPIs aimed to identify which KPIs the companies use today and which additional KPIs could be used by the companies.

3. Results and Analysis

3.1. Taxonomy

This section will describe the taxonomy developed for the processes used in the aluminium industry and aluminium casting foundries. This taxonomy provides guidance when analysing the EEU and GHG emissions from the aluminium industry and aluminium casting foundries. It may not always be possible to allocate a company’s EEU and GHG emissions on such a detailed level, but using the same taxonomy when studying different companies would make the results comparable.
The bullet list below shows the support processes identified in the aluminium industry. Oil purification is associated with rolling mills where oil is used to facilitate the rolling processes. The oil used needs to be cleaned/purified before it can be reused in the processes.
  • Compressed air
  • Lighting
  • Space heating
  • Space cooling
  • Hot tap water
  • Process cooling
  • Internal transports
  • Administration
  • Pumping
  • Ventilation
  • General ventilation
  • Process ventilation
  • Steam
  • Cleaning of flue gases
  • Oil purification
  • Other support processes
The following figures illustrate the production processes used in the aluminium industry and aluminium casting foundries, divided into each part of the supply chain associated with the aluminium industry. Stirring is used in all parts of the supply chain, mainly in holding furnaces, and is, in the studied companies, typically performed using magnetic stirring. Figure 1 shows the production processes used in the primary production of aluminium.
Figure 2 shows the production processes used at rolling mills.
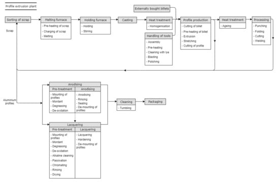
Figure 3 shows the production processes used at profile extrusion plants. The profiles can be either anodised or lacquered. However, lacquered profiles can sometimes be anodised prior to lacquering, which is indicated by the dotted arrow from anodising to lacquering in the figure. There are several different pre-treatment processes that can be used prior to lacquering. However, not all of these are used in every case, and the processes that are chosen depend on what the customer wants. Haraldsson and Johansson [52] highlighted that surface treatments such as anodising and lacquering may not be needed for all products and applications.
Figure 4 shows the production processes used at aluminium casting foundries.
Figure 5 shows the production processes used in the secondary production of aluminium.

3.2. Allocation of Energy Use and Greenhouse Gas Emissions

Figure 6 and Figure 7 show the energy end-use and GHG emissions, respectively, of the aluminium industry and two aluminium casting foundries in Sweden, divided into support and production processes. The energy use and GHG emissions for electrolysis are also shown in the figures, and they will be excluded in the subsequent figures dealing with the energy balance and GHG emissions to make these figures clearer.
Electrolysis accounts for by far the largest share of the energy end-use and GHG emissions in the Swedish aluminium industry and the two aluminium casting foundries, which is as expected due to the high energy intensity of electrolysis. Electrolysis accounts for 73.4% of the total energy use, 81.1% of the electricity use and 80.6% of the total GHG emissions.
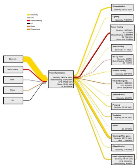
Figure 8 and Figure 9 show the energy end-use and GHG emissions, respectively, of the aluminium industry and two aluminium casting foundries in Sweden regarding support processes. The entry “other support processes” includes values for “other processes” found in the companies’ energy audits (both values purely for support processes and combined values for support processes and production processes), values covering several support processes, and values for support processes that were considered too specific for a company (i.e., a process that probably does not exist at other companies with similar production).
One company uses excess heat from one of its support processes for space heating, which is indicated by the orange arrow to the right in the figures. This provides a saving in both the amount of energy bought and the GHG emissions.
An unexpected result is that one company uses domestic heating oil for space heating and hot tap water, even though there is a large potential for using excess heat from its production processes or compressed air system. A couple of expected results are that district heating is mainly used for space heating and hot tap water, and that diesel is only used for internal transports.
Figure 10 and Figure 11 show the energy end-use and GHG emissions, respectively, of the aluminium industry and two aluminium casting foundries in Sweden regarding production processes divided into each main category. The entry “other production processes” includes values for “other production processes” found in the companies’ energy audits, values covering several production processes from two or more main categories, and values for production processes that were considered to be too specific for a company (i.e., a process that probably does not exist at other companies with similar production).
An expected result is that the heating processes account for the largest share of energy end-use and GHG emissions after primary production (when including electrolysis). All the studied companies have one or more heating processes within their production.
Figure 12 and Figure 13 show the energy end-use and GHG emissions, respectively, of the aluminium industry and two aluminium casting foundries in Sweden for the main categories within the production processes, divided into the processes included within each category. The entry “unallocated” under heating and processing is energy use identified in the energy audits as belonging to heating and processing, respectively, but the processes with which the energy use is associated could not be identified.

3.3. Conservation Supply Curves and Marginal Abatement Curves

A conservation supply curve illustrating the potential for energy savings within the Swedish aluminium industry and two aluminium casting foundries can be seen in Figure 14. The total saving potential is about 236 GWh, which corresponds to approximately 9.2% of the total energy use (2558 GWh) in the Swedish aluminium industry and the two aluminium casting foundries. As can be seen in Figure 14, the largest energy saving potential by far is found within electrolysis in primary production. The saving potential within electrolysis is about 173 GWh. It is not surprising that a large saving potential can be identified in electrolysis, as this process alone accounts for about 1740 of the 2560 GWh used in the Swedish aluminium industry and the two aluminium casting foundries. All the energy saving potentials in the other processes are small in comparison to the saving potential for electrolysis in primary production. When excluding electrolysis, the largest identified savings are for heating (electricity and LPG), space heating (district heating), lighting and process cooling. Due to confidentiality agreements with several of the studied companies, the authors choose not to provide any concrete examples of efficiency measures in this study.
It is difficult to say which processes have a cost-effective energy saving potential, as the energy prices within the studied companies are unknown. For electricity, a price of EUR 50/MWh can be used as a rough comparison for how cost-effective the measures are. This means that measures for compressed air, lighting, space heating, process cooling, pumping, casting, rolling, primary production, lacquering and processing can be seen as cost-effective. Regarding district heating, the price differs depending on the company’s district heating provider. The same applies to LPG and oil.
Marginal abatement curves illustrating the GHG mitigation potential are shown in Figure 15. Figure 15a shows the mitigation potential when coal condensing power is assumed to represent the marginal electricity production. Figure 15b shows the mitigation potential when hydro power is assumed to represent the marginal electricity production. The total GHG mitigation potential for the Swedish aluminium industry and the two aluminium casting foundries is 202,475 t CO2eq when using coal condensing power as the marginal electricity producer and 5588 t CO2eq when using hydropower as the marginal electricity producer. The largest GHG mitigation potential is found in primary production, at 162,150 t CO2eq, followed by heating, at approximately 18,575 t CO2eq. However, the measures that exist for heating are less cost-effective than those for primary production, due to the higher cost per tonne of mitigated GHG emissions.
The authors argue that for the EU, the price of CO2 emissions allowances can be used as a reference for how cost-efficient a GHG mitigation measure is. The current price for European GHG emissions allowances is EUR 25/t CO2eq [53]. About 85% of the total GHG mitigation potential cost is less than EUR 25/t CO2eq when coal condensing power plants are the marginal electricity producer. In the scenario where hydropower is the marginal electricity producer, 0.2% of the GHG mitigation potential cost is less than EUR 25/tonne CO2eq. The results indicate that the GHG mitigation potential significantly decreases when changing the marginal electricity producer from coal condensing power to hydropower. It could therefore be argued that, in a scenario where the marginal electricity is produced using hydropower, the greatest GHG mitigation potential is not found in an electricity-intensive industry, such as the Swedish aluminium industry.
CSCs has been critically assessed by [54]. Some shortcomings of the methodology that are highlighted are the inability to consider interactions between different EEMs and the difficulties with capturing the rebound effect. CSCs are bottom-up estimates, and to further capture the rebound effect, this study would need to be complemented with top-down modelling.

3.4. Key Performance Indicators

Table 3 shows the key performance indicators proposed by the respondents from the Swedish aluminium industry and one aluminium casting foundry. The KPIs relating to energy use should be divided into each energy carrier used at the company. One respondent mentioned that it is important to visualise the energy use and to use KPIs that people understand. Additionally, the respondent thought that KPI kWh/EUR (turnover) is not a sufficiently sharp instrument. Another respondent mentioned that the volume of products produced (in tonnes) should always be included in the KPIs as the number of tonnes has a large impact on the energy use.
KPI MWh/tonne product is currently used by all the studied companies. This KPI was used at different levels by the different companies. Some of companies only studied the total energy use, while others try to use this KPI to allocate the energy use to the process or machine level, or at least to the building level. One respondent stated that they have the potential to study KPIs at the division level, but that they have not come that far yet. The respondent also stated that KPIs need to be studied at the division level before they can be studied at the process or component level.
Energy use (in MWh/tonne product) is commonly monitored by the companies on a monthly basis. However, one company monitors energy use (in MWh/tonne product) for one of its processes on a daily basis, as this provides information about the operating conditions for the process. A respondent from one of the other companies stated that they also use energy use (in MWh/tonne product) as an indicator of how good the operating conditions and functions for some of their processes are.
One respondent used three different scopes for the KPI tonne CO2-eq/tonne product: (1) only process-related emissions, (2) only energy-related emissions, and (3) both process- and energy-related emissions. The company monitors this KPI on a weekly to monthly basis. Another respondent stated that they study GHG emissions at both product and process levels. One company did not have any KPIs relating to GHG emissions. However, it does calculate the size of its facility’s GHG emissions on a yearly basis. The company will also start calculating the GHG emissions arising outside its facility in relation to its operations, and it will set a target for these GHG emissions.
Table 3 presents some examples of explanatory indicators and parameters that affect the value of the proposed KPIs. One respondent stated that the utilisation rate for some of their machines is important in terms of reducing the amount of energy used to produce one tonne of product. This is because these machines have a large base load energy use, implying that a higher production volume (through a higher utilisation rate) would result in a better (lower) KPI value. The explanatory indicators and parameters in Table 3 are those discussed by the respondents, and there may be additional indicators and parameters that affect the value for a specific KPI.

4. Discussion

This paper has developed a taxonomy and KPIs for EEU and GHG emissions in the aluminium industry and two aluminium casting foundries. In order to perform the presented research in other sectors, countries and regions, it is necessary to have access to quality-controlled detailed data on the process level. This can be accessed through detailed energy audits or from companies’ own monitoring and control systems, if this exists. The authors strongly advocate future research in the area, the further fine-tuning of the methodology, and the collection of data. Taking into account that Industry 4.0 and IoT devices are transforming the industry, the current methodology may be applied basically autonomously.
One important issue related to reliability is that there are differences in the reliability of the specific cost of conserved energy and the cost of GHG abatement for the different processes. The reason for this is that the number of measures included for each process varies, as indicated in Table 2. It is thus difficult to say how many EEMs are needed in order to calculate a specific cost of conserved energy with a high degree of reliability. However, it is more likely that the costs of conserved energy and mitigated GHG emissions will be more reliable for processes where a larger number (16–22) of EEMs has been studied, e.g., lighting, heating or space heating, than for processes with fewer EEMs, e.g., processing and lacquering.
The only production process where more than four EEMs were identified was heating, with 20 identified efficiency measures. One possible explanation for this is that all the studied companies had processes that could be categorised as heating. Processes like anodising, lacquering, rolling and primary production are examples of processes that are found in only one or two companies within the Swedish aluminium industry. This could be one reason why a low number of EEMs was identified for those processes. Other possible explanations for the low number of suggested efficiency measures for certain process could be: (1) the auditors did not have enough competence about the process to suggest suitable EEMs, (2) the measures for the process were rejected by the energy auditors or companies due to not being cost-efficient, or (3) the companies work with efficiency measures internally that are not included in the audit reports (the main source of identifying efficiency measures in this paper has been to study the audit reports). Casting is a process that is found within all the studied companies, except one. Despite this, only one energy efficiency measure was identified for casting. The energy use for casting is divided into the casting of slabs, billets and ingots, and shape casting. When looking at the casting of slabs, billets and ingots, the energy use is about 1134 MWh/year. This relatively low energy use could be one reason why no energy efficiency measure was identified for the casting of slabs, billets and ingots. Shape casting, on the other hand, has an energy use of 19,379 MWh/year, which makes it more likely that the process will receive EEMs. One energy efficiency measure for shape casting was identified.
One of the efficiency measures suggested for rolling was excluded from the study as its energy saving potential was very small in comparison to the investment cost. The authors believe that this measure was suggested primarily for product quality improvement reasons and not for energy efficiency purposes. The cost of conserved energy does not take into consideration factors such as improved quality, and it is therefore not appropriate to calculate how cost-effective quality improvement measures are using the cost of conserved energy. Before excluding the efficiency measure, the cost of conserved energy for rolling was EUR 385/MWh. After excluding the efficiency measure, the cost of conserved energy decreased to EUR 27/MWh.
There are 38 aluminium foundries in Sweden. Only two of these foundries were included in this study. The energy use and GHG emissions for some processes would be higher if more foundries were included in the study. The processes that would be most affected by including more foundries in the study are casting, heating and processing. Data from Statistics Sweden reveal that the companies under NACE 24.5.3 (Casting of light metals) have a total energy use of 132 GWh/year. The total energy use of the aluminium foundries in this study is about 70 GWh/year, which means that approximately 62 GWh is not covered by the studied companies. The companies included in NACE 24.5.3 are potentially also working with light metals other than aluminium, and it is difficult to know how large a share of the companies’ production consists of aluminium. Additionally, the companies themselves choose which NACE codes they belong to, and some aluminium foundries might not have chosen NACE 24.5.3, which means that their energy use is included under other NACE codes instead.
How cost-efficient an efficiency measure is from an energy conservation point of view depends on the energy price a company pays for an energy carrier. As the energy price varies between different countries, an efficiency measure does not need to be cost-effective in all countries. How cost-efficient a measure is from a GHG mitigation point of view depends on the energy source used for marginal energy generation. The reason for this is that different energy sources have different emissions factors, meaning that different amounts of emissions are saved, resulting in different costs per saved tonne of CO2eq. In addition, the discount rate and the cost of emitting GHG in a certain region also affect how cost-effective a measure is.
The results from this study show that the Swedish aluminium industry and the two aluminium casting foundries could save a total of 236 GWh/year if all the studied EEMs were to be implemented and reach their full potential. This corresponds to 7.9% of the total energy use in the Swedish aluminium industry and the two aluminium casting foundries. This saving potential is comparable to the 134–200 GWh/year identified in the Swedish aluminium industry and aluminium casting foundries through a questionnaire study conducted by Haraldsson [19] and the 260 GWh/year identified in the Swedish aluminium industry by the Swedish Aluminium Association [24]. It is also comparable to the 8–16% identified for one supply chain in the Swedish aluminium industry (including a secondary aluminium producer, a foundry and a car producer) by Johansson, Haraldsson and Karlsson [18], and the 9.7% identified in the Swedish iron and steel industry by Brunke, et al. [55]. Additionally, the saving potential is slightly lower than the 12.4% identified in the Swedish wood industry by Johnsson, Andersson, Thollander and Karlsson [13], the 12% identified in Swedish manufacturing industries by Backlund, et al. [56], and the 14% identified in the European pulp and paper industry by Moya and Pavel [57].
Section 3.4 presents some KPIs related to EEU and GHG emissions, and examples of explanatory indicators/parameters applicable to the aluminium industry and aluminium casting foundries that are proposed by the respondents. Additional explanatory indicators/parameters could, for example, include the chosen alloy and operating times for lighting. The chosen alloy has an impact on how easy it is to extrude the metal into profiles and, thus, the energy use for extrusion.
As indicated by the results, the companies apply the KPIs to different levels. The most beneficial approach would be to allocate the energy use and GHG emissions to the process or machine level, as this would give a more detailed image of the company’s energy use and GHG emissions. This would be more beneficial in the work with improved energy efficiency and reduced GHG emissions. KPIs at the process level would facilitate comparison and benchmarking with other companies, as well as identifying potential ways to improve energy efficiency and reduce GHG emissions within the company. Another approach, which is already used by some of the studied companies, would be to use KPIs at the product level. The energy use and GHG emissions may vary between different products. Additionally, the products delivered from suppliers and demands from, for example, customers, can have impacts on the energy use and the amount of material waste within a company [52]. This would have impacts on the KPI values for a product. Therefore, formulating KPIs at the product level and identifying parameters that have impacts on the KPIs would be beneficial for the companies. This would facilitate the identification of potential measures to improve energy efficiency and reduce GHG emissions within the company, both those measures that the company can carry out on its own and measures that can be carried out with suppliers or customers. It is beneficial to monitor KPIs on a regular basis, at least on a weekly to monthly basis, to find any abnormalities in the EEU and GHG emissions, and to drive forward the work to improve energy efficiency and reduce GHG emissions.
There are different approaches to calculating KPIs at the process or component level. KPIs at the process or component level can be calculated from the beginning for some processes. For example, the EEU for lighting can be calculated from the installed power and the operating time. For other processes and components, sub-metering of the EEU would be needed. Another approach, as highlighted by one of the respondents (see Section 3.4), is to study KPIs at the division level before studying KPIs at the process or component level. If the EEU is known at the division level and for some of the processes within each division, the EEU for the other processes within each division can be estimated. Which approach the company should adopt depends on a number of factors, such as the desired precision of the estimates, and the costs and worktime needed. For example, having sub-metering for all processes and components would provide the most reliable and precise values for the EEU for each process, but would also require an investment in measuring equipment. On the other hand, having sub-metering at the division level and/or the largest or most important processes and calculating the EEU for the other processes would reduce the investment cost, but would result in lower precision for some processes and extra worktime due to the need to conduct the calculations for certain processes.
It is important to mention that the Swedish aluminium industry lacks some of the processes that are traditionally associated with the aluminium industry’s supply chain. These processes are bauxite mining, alumina refining and anode production. This study is not able to say anything about these three steps. What can be seen, though, is that the primary production of aluminium is by far the largest energy using process in both the Swedish and the global aluminium industries [15,58]. To the authors’ knowledge, there are no significant differences in the layout of the processes between the Swedish and the global aluminium industries. The authors therefore believe that the suggested taxonomy for EEU and the KPIs are applicable to the global aluminium industry. For aluminium foundries, several different shape casting methods can be employed [17]. In this study, only foundries using pressure die casting have been studied, which implies that there might be additional processes that are not accounted for in the taxonomy. The potentials for energy conservation and GHG mitigation are not applicable to the global aluminium industry, as there may be differences between countries regarding whether or not any of the EEMs have been implemented to a large degree. Additionally, the cost-effectiveness of the measures regarding both energy conservation and GHG mitigation varies across countries and regions, due to the variations in energy prices and policies for energy and the environment. The potentials for energy conservation and GHG mitigation presented in the study are based on the current production levels in the studied companies. The potentials do not consider the impact of increased production levels or rebound effects from the EEMs.

5. Conclusions

The aim of this paper was to provide a taxonomy for EEU and GHG emissions at the process level in the aluminium industry and aluminium casting foundries. Furthermore, the aim was to analyse the potential for energy conservation and GHG mitigation in the Swedish aluminium industry and two aluminium casting foundries. As far as the authors are aware, no such study has previously been conducted for the aluminium industry. The major contributions of this paper to the research field are:
  • A general taxonomy for categorising the EEU and GHG emissions of the processes in the aluminium industry.
  • Currently used KPIs are presented together with suggestions for new KPIs for the aluminium industry.
Electrolysis in primary production is by far the largest energy using and GHG emitting process within the aluminium industry. Notably, almost half of the total GHG emissions from electrolysis come from process-related emissions, while the other half come from the use of electricity.
The study has shown that there is a total saving potential of about 236 GWh/year or 9.2% of the total energy use in the Swedish aluminium industry and the two aluminium casting foundries. The total GHG mitigation potential for the Swedish aluminium industry and the two aluminium casting foundries is 202,475 tonnes CO2eq/year for coal condensing power as the marginal electricity producer and 5588 tonnes CO2eq/year for hydropower as the marginal electricity producer. By far, the greatest potentials for energy conservation and GHG mitigation are also found within electrolysis in primary production. The cost-effectiveness of the measures for energy conservation and GHG mitigation are affected by parameters such as discount rate, energy source, energy price and cost of emitting GHG.
This paper has identified several KPIs relating to energy and GHG emissions that are already used and/or are potentially viable in the aluminium industry and aluminium casting foundries. Additionally, some explanatory indicators/parameters have been identified. The most important KPI for EEU is MWh/tonne product, as the number of produced tonnes has a large impact on the energy use and all studied companies used this KPI. Similarly, tonne CO2-eq/tonne product is the most important KPI for GHG emissions. The most beneficial option would be to allocate the energy use and GHG emissions to both the process or machine level and the product level, as this would give a more detailed image of the company’s energy use and GHG emissions. This would be particularly beneficial in the work to improve energy efficiency and reduce GHG emissions. It is also beneficial to monitor KPIs on a regular basis, at least on a weekly to monthly basis, to find any abnormalities in the EEU and GHG emissions, and to drive forward the work to improve energy efficiency and reduce GHG emissions. There may be different approaches for utilising KPIs at the process or component level, and the choice of approach depends on a number of factors, such as the desired precision of the estimates, and the costs and worktime needed.
An area for further research could be to study how statistical analysis, artificial intelligence and machine learning can be applied on process level energy data to perform comparisons of energy performance between industries in different countries. Furthermore, research is suggested in the area to investigate dynamic scenarios including the impact of electricity exports from the Nordic region. This in order to validate the impact of energy savings.

Author Contributions

Conceptualization, J.H. and S.J.; methodology, J.H. and S.J.; software, J.H. and S.J.; validation, J.H. and S.J.; formal analysis, J.H. and S.J.; investigation, J.H. and S.J.; resources, J.H. and S.J.; data curation, J.H. and S.J.; writing—original draft preparation, J.H. and S.J.; writing—review and editing, J.H., S.J., P.T. and M.W.; supervision, P.T. and M.W. All authors have read and agreed to the published version of the manuscript.

Funding

This research has been funded by the Swedish Environmental Protection Agency and the Swedish Agency for Marine and Water Management, within the Carbonstruct research project (project no. 802-0082-17).

Institutional Review Board Statement

Not applicable.

Informed Consent Statement

Not applicable.

Data Availability Statement

The data are not publicly available due to confidentiality agreements with the studied companies.

Acknowledgments

We would like to thank the respondents for their time and valuable information provided during the work involved in this study. We would also like to thank our colleagues at the Division of Energy Systems for their valuable comments on the preliminary results and article drafts.

Conflicts of Interest

The authors declare no conflict of interest.

References

  1. Liu, G.; Bangs, C.E.; Müller, D.B. Unearthing Potentials for Decarbonizing the U.S. Aluminum Cycle. Environ. Sci. Technol. 2011, 45, 9515–9522. [Google Scholar] [CrossRef]
  2. Cullen, J.M.; Allwood, J.M. Mapping the Global Flow of Aluminum: From Liquid Aluminum to End-Use Goods. Environ. Sci. Technol. 2013, 47, 3057–3064. [Google Scholar] [CrossRef] [PubMed]
  3. Milford, R.L.; Allwood, J.M.; Cullen, J.M. Assessing the potential of yield improvements, through process scrap reduction, for energy and CO2 abatement in the steel and aluminium sectors. Resour. Conserv. Recycl. 2011, 55, 1185–1195. [Google Scholar] [CrossRef]
  4. Thollander, P.; Paramonova, S.; Cornelis, E.; Kimura, O.; Trianni, A.; Karlsson, M.; Cagno, E.; Morales, I.; Navarro, J.P.J. International study on energy end-use data among industrial SMEs (small and medium-sized enterprises) and energy end-use efficiency improvement opportunities. J. Clean. Prod. 2015, 104, 282–296. [Google Scholar] [CrossRef]
  5. Andersson, E.; Karlsson, M.; Thollander, P.; Paramonova, S. Energy end-use and efficiency potentials among Swedish industrial small and medium-sized enterprises–A dataset analysis from the national energy audit program. Renew. Sustain. Energy Rev. 2018, 93, 165–177. [Google Scholar] [CrossRef]
  6. Fleiter, T.; Hirzel, S.; Worrell, E. The characteristics of energy-efficiency measures–a neglected dimension. Energy Policy 2012, 51, 502–513. [Google Scholar] [CrossRef]
  7. Trianni, A.; Cagno, E.; De Donatis, A. A framework to characterize energy efficiency measures. Appl. Energy 2014, 118, 207–220. [Google Scholar] [CrossRef]
  8. Al-Bashir, A.; Al-Ghandoor, A.; Abdallat, Y.; Al-Hadethi, R. Energy end-use model of the Jordanian SMES industries. In Proceedings of the Sixth Global Conference on Power Control and Optimization; AIP Publishing: College Park, MD, USA, 2012; pp. 151–163. [Google Scholar]
  9. Ganesan, P.; Thirugnanasambandam, M.; Rajakarunakaran, S.; Devaraj, D. Specific Energy Consumption and Co2Emission Reduction Analysis in a Textile Industry. Int. J. Green Energy 2015, 12, 685–693. [Google Scholar] [CrossRef]
  10. Laurijssen, J.; Faaij, A.; Worrell, E. Benchmarking energy use in the paper industry: A benchmarking study on process unit level. Energy Effic. 2013, 6, 49–63. [Google Scholar] [CrossRef]
  11. Saidur, R.; Rahim, N.; Masjuki, H.; Mekhilef, S.; Ping, H.; Jamaluddin, M. End-use energy analysis in the Malaysian industrial sector. Energy 2009, 34, 153–158. [Google Scholar] [CrossRef]
  12. Xu, T.; Flapper, J.; Kramer, K.J. Characterization of energy use and performance of global cheese processing. Energy 2009, 34, 1993–2000. [Google Scholar] [CrossRef]
  13. Johnsson, S.; Andersson, E.; Thollander, P.; Karlsson, M. Energy savings and greenhouse gas mitigation potential in the Swedish wood industry. Energy 2019, 187, 115919. [Google Scholar] [CrossRef]
  14. IAI (International Aluminium Institute). The International Aluminium Institute’s Homepage. Available online: http://www.world-aluminium.org/ (accessed on 14 August 2020).
  15. Brown Construction Services Inc. U.S. Energy Requirements for Aluminum Production: Historical Perspective, Theoretical Limits and Current Practices; U.S. Department of Energy: Washington DC, USA, 2007.
  16. Peng, T.; Ou, X.; Yan, X.; Wang, G. Life-cycle analysis of energy consumption and GHG emissions of aluminium production in China. Energy Procedia 2019, 158, 3937–3943. [Google Scholar] [CrossRef]
  17. Haraldsson, J.; Johansson, M.T. Review of measures for improved energy efficiency in production-related processes in the aluminium industry–From electrolysis to recycling. Renew. Sustain. Energy Rev. 2018, 93, 525–548. [Google Scholar] [CrossRef]
  18. Johansson, M.T.; Haraldsson, J.; Karlsson, M. Energy efficient supply chain of an aluminium product in Sweden-What can be done in-house and between the companies? In Proceedings of the ECEEE 2018 Industrial Summer Study Proceedings, Berlin, Germany, 11–13 June 2018; pp. 369–377. [Google Scholar]
  19. Haraldsson, J. Improved Energy Efficiency in the Aluminium Industry and its Supply Chains; Linköping University Electronic Press: Linköping, Sweden, 2020. [Google Scholar]
  20. Kvande, H.; Drabløs, P.A. The Aluminum Smelting Process and Innovative Alternative Technologies. J. Occup. Environ. Med. 2014, 56, S23–S32. [Google Scholar] [CrossRef]
  21. Kermeli, K.; ter Weer, P.-H.; Crijns-Graus, W.; Worrell, E. Energy efficiency improvement and GHG abatement in the global production of primary aluminium. Energy Effic. 2015, 8, 629–666. [Google Scholar] [CrossRef]
  22. Liu, S.; Wang, S.; Wang, K.; Yue, H.; Liu, L.; Yang, S.; Zhang, P.; Zhang, R. Energy Consumption and GHG Emission for Regional Aluminum Industry: A Case Study of Henan Province, China. Energy Procedia 2017, 105, 3391–3396. [Google Scholar] [CrossRef]
  23. Saygin, D.; Worrell, E.; Patel, M.; Gielen, D. Benchmarking the energy use of energy-intensive industries in industrialized and in developing countries. Energy 2011, 36, 6661–6673. [Google Scholar] [CrossRef]
  24. Swedish Aluminium Association. Material och Energiflöden i Svensk Aluminiumindustri-GeniAl II; Swedish Aluminium Association: Västerås, Sweden, 2016. [Google Scholar]
  25. Bunse, K.; Vodicka, M.; Schönsleben, P.; Brülhart, M.; Ernst, F.O. Integrating energy efficiency performance in production management–gap analysis between industrial needs and scientific literature. J. Clean. Prod. 2011, 19, 667–679. [Google Scholar] [CrossRef]
  26. Singh, K.; Sultan, I. Modelling and Evaluation of KPIs for the Assessment of Sustainable Manufacturing: An Extrusion process case study. In Proceedings of the Materials Today: Proceedings; Elsevier BV: Amsterdam, The Netherlands, 2018; Volume 5, pp. 3825–3834. [Google Scholar]
  27. Singh, K.; Sultan, I. A computer-aided unit process sustainable modelling for manufacturing processes: Case for extrusion process. Prod. Manuf. Res. 2019, 7, 143–160. [Google Scholar] [CrossRef]
  28. Nabhani, F.; McKie, M.; Hodgson, S.N.B. A case study on a sustainable alternative to the landfill disposal of spent foundry sand. Int. J. Sustain. Manuf. 2013, 3, 1–19. [Google Scholar] [CrossRef]
  29. Sommarin, P.; Svensson, A.; Thollander, P. A method for bottom-up energy end-use data collection–Results and experience. In Proceedings of the ECEEE Industrial Summer Study on Energy Efficiency: Retool for a Competitive and Sustainable Industry, Arnhem, The Netherlands, 2–5 June 2014; pp. 435–439. [Google Scholar]
  30. Nilsson, E.; Andersson, E.; Rohdin, P.; Thollander, P. Benchmarking of space heating demand for a sample of foundries in Nordic climate. In Proceedings of the 2018 ECEEE Industrial Summer Study on Industrial Efficiency: Leading the Low-Carbon Transition, Berlin, Germany, 11–13 June 2018; pp. 345–352. [Google Scholar]
  31. The Swedish Foundry Association. Kort om Gjuteriindustrin [Briefly about the Foundry Industry]. Available online: https://www.gjuteriforeningen.se/gjuteriindustrin/kort-om-gjuteriindustrin/ (accessed on 9 August 2019).
  32. Söderström, M.; Carlsson, P.; Hall, O. Enhetsprocesser–Ett sätt att strukturera industrins energianvändning [Unit processes–A way to structure industrial energy use]; Linköping University: Linköping, Sweden, 1994. [Google Scholar]
  33. Söderström, M. Industrial Electricity Use Characterized by Unit Processes-A Tool for Analysis and Forecasting. In Proceedings of the 13th International Congress on Electricity Applications, Birmingham, UK, 16–20 June 1996. [Google Scholar]
  34. Gode, J.; Byman, K.; Persson, A.; Trygg, L. Miljöutvärdering av el ur systemperspektiv-En vägledning för hållbar utveckling; IVL Swedish Environmental Research Institute: Stockholm, Sweden, 2009. [Google Scholar]
  35. Johansson, M.T. Effects on global CO2 emissions when substituting LPG with bio-SNG as fuel in steel industry reheating furnaces—the impact of different perspectives on CO2 assessment. Energy Effic. 2016, 9, 1437–1445. [Google Scholar] [CrossRef]
  36. Engström, R.; Gode, J.; Axelsson, U. Vägledning till metodval vid beräkning av påverkan från förändrad energianvändning på de svenska miljömålen B1822; IVL Swedish Environmental Research Institute: Stockholm, Sweden, 2009. [Google Scholar]
  37. Martinsson, F.; Gode, J.; Arnell, J.; Höglund, J. Emissionsfaktor för nordisk elproduktionsmix; IVL Swedish Environmental Research Institute: Stockholm, Sweden, 2012. [Google Scholar]
  38. Swedish Environmental Protection Agency. Emission Factors and Heating Values 2018; Swedish Environmental Protection Agency: Stockholm, Sweden, 2018. [Google Scholar]
  39. Swedish Environmental Protection Agency. Search in the Swedish PRTR. Available online: http://utslappisiffror.naturvardsverket.se/?epslanguage=en (accessed on 7 January 2021).
  40. European Commission. Commission Regulation (EU) No 601/2012 of 21 June 2012 on the Monitoring and Reporting of Greenhouse Gas Emissions Pursuant to Directive 2003/87/EC of the European Parliament and of the Council. 2012. Available online: https://eur-lex.europa.eu/LexUriServ/LexUriServ.do?uri=OJ:L:2012:181:0030:0104:en:PDF (accessed on 15 May 2021).
  41. Tesema, G.; Worrell, E. Energy efficiency improvement potentials for the cement industry in Ethiopia. Energy 2015, 93, 2042–2052. [Google Scholar] [CrossRef]
  42. Swedish Scientific Council for Sustainable Development. Möjligheter och begränsningar med Samhällsekonomiska Analyser; Swedish Scientific Council for Sustainable Development: Stockholm, Sweden, 2018. [Google Scholar]
  43. Backlund, S.; Thollander, P. Impact after three years of the Swedish energy audit program. Energy 2015, 82, 54–60. [Google Scholar] [CrossRef]
  44. Stenqvist, C.; Nilsson, L.J. Energy efficiency in energy-intensive industries—an evaluation of the Swedish voluntary agreement PFE. Energy Effic. 2011, 5, 225–241. [Google Scholar] [CrossRef]
  45. Subramanyam, V.; Ahiduzzaman, M.; Kumar, A. Greenhouse gas emissions mitigation potential in the commercial and institutional sector. Energy Build. 2017, 140, 295–304. [Google Scholar] [CrossRef]
  46. Hasanbeigi, A.; Menke, C.; Price, L. The CO2 abatement cost curve for the Thailand cement industry. J. Clean. Prod. 2010, 18, 1509–1518. [Google Scholar] [CrossRef]
  47. Rosén, T. Efficiency of Heat and Work in a Regional Energy System; Linköping University Electronic Press: Linköping, Sweden, 2019. [Google Scholar]
  48. Dotzauer, E. Greenhouse gas emissions from power generation and consumption in a nordic perspective. Energy Policy 2010, 38, 701–704. [Google Scholar] [CrossRef]
  49. Åhman, M.; Burtraw, D.; Palmer, K. Interaction Between the EU ETS and the Nordic Electricity Market: Setting the Scene B1737; Elforsk AB: Stockholm, Sweden, 2009. [Google Scholar]
  50. International Energy Agency. CO2 Emissions from Fuel Combustion-Highlights; International Energy Agency: Paris, France, 2017. [Google Scholar]
  51. Sköldberg, H.; Unger, T. Marginalel och Miljövärdering av el; Elforsk AB: Stockholm, Sweden, 2006. [Google Scholar]
  52. Haraldsson, J.; Johansson, M.T. Energy Efficiency in the Supply Chains of the Aluminium Industry: The Cases of Five Products Made in Sweden. Energies 2019, 12, 245. [Google Scholar] [CrossRef]
  53. EU-ETS. CO2 European Emission Allowances (Commodity). Available online: https://markets.businessinsider.com/commodities/co2-european-emission-allowances (accessed on 18 December 2019).
  54. Fleiter, T.; Hagemann, M.; Hirzel, S.; Eichhammer, W.; Wietschel, M. Costs and potentials of energy savings in European industry-a critical assessment of the concept of conservation supply curves. In Proceedings of the ECEEE 2009 Summer Study, La Coulle sur Loup, France, 1–6 June 2009; pp. 1261–1272. [Google Scholar]
  55. Brunke, J.-C.; Johansson, M.; Thollander, P. Empirical investigation of barriers and drivers to the adoption of energy conservation measures, energy management practices and energy services in the Swedish iron and steel industry. J. Clean. Prod. 2014, 84, 509–525. [Google Scholar] [CrossRef]
  56. Backlund, S.; Broberg, S.; Ottosson, M.; Thollander, P. Energy efficiency potentials and energy management practices in Swedish firms. In Proceedings of the eceee 2012 Summer Study on Energy Efficiency in Industry, Arnhem, The Netherlands, 11–14 September 2012; pp. 669–678. [Google Scholar]
  57. Moya, J.A.; Pavel, C.C. Energy Efficiency and GHG Emissions: Prospective Scenarios for the Pulp and Paper Industry; EC’s Joint Research Centre: Luxembourg, 2018. [Google Scholar]
  58. Sauvage, J. Measuring Distortions in International Markets-The Aluminium Value Chain; OECD Publishing: Paris, France, 2019. [Google Scholar]
Figure 1. Production processes associated with the primary production of aluminium.
Figure 1. Production processes associated with the primary production of aluminium.
Energies 14 03571 g001
Figure 2. Production processes associated with rolling mills.
Figure 2. Production processes associated with rolling mills.
Energies 14 03571 g002
Figure 3. Production processes associated with profile extrusion plants.
Figure 3. Production processes associated with profile extrusion plants.
Energies 14 03571 g003
Figure 4. Production processes associated with aluminium foundries.
Figure 4. Production processes associated with aluminium foundries.
Energies 14 03571 g004
Figure 5. Production processes associated with the secondary production of aluminium. * This is sometimes called a “converter”.
Figure 5. Production processes associated with the secondary production of aluminium. * This is sometimes called a “converter”.
Energies 14 03571 g005
Figure 6. The energy end-use of the aluminium industry and two aluminium casting foundries in Sweden, divided into support and production processes. For production processes, the energy use for electrolysis is also shown.
Figure 6. The energy end-use of the aluminium industry and two aluminium casting foundries in Sweden, divided into support and production processes. For production processes, the energy use for electrolysis is also shown.
Energies 14 03571 g006
Figure 7. The GHG emissions of the aluminium industry and two aluminium casting foundries in Sweden, divided into support and production processes. For production processes, the GHG emissions for electrolysis are also shown. The average mix perspective and the emission factors in Table 1 were used here, as described in Section 2.2.
Figure 7. The GHG emissions of the aluminium industry and two aluminium casting foundries in Sweden, divided into support and production processes. For production processes, the GHG emissions for electrolysis are also shown. The average mix perspective and the emission factors in Table 1 were used here, as described in Section 2.2.
Energies 14 03571 g007
Figure 8. The energy end-use of the aluminium industry and two aluminium casting foundries in Sweden regarding support processes. Processes occurring at several companies in the supply chain have been combined into one entry each.
Figure 8. The energy end-use of the aluminium industry and two aluminium casting foundries in Sweden regarding support processes. Processes occurring at several companies in the supply chain have been combined into one entry each.
Energies 14 03571 g008
Figure 9. The GHG emissions of the aluminium industry and two aluminium casting foundries in Sweden regarding support processes. Processes occurring at several companies in the supply chain have been combined into one entry each. The average mix perspective and the emission factors in Table 1 were used here, as described in Section 2.2.
Figure 9. The GHG emissions of the aluminium industry and two aluminium casting foundries in Sweden regarding support processes. Processes occurring at several companies in the supply chain have been combined into one entry each. The average mix perspective and the emission factors in Table 1 were used here, as described in Section 2.2.
Energies 14 03571 g009
Figure 10. The energy end-use of the aluminium industry and two aluminium casting foundries in Sweden regarding production processes, divided into each main category. Electrolysis is excluded. Processes occurring at several companies in the supply chain have been combined into one entry each.
Figure 10. The energy end-use of the aluminium industry and two aluminium casting foundries in Sweden regarding production processes, divided into each main category. Electrolysis is excluded. Processes occurring at several companies in the supply chain have been combined into one entry each.
Energies 14 03571 g010
Figure 11. The GHG emissions of the aluminium industry and two aluminium casting foundries in Sweden regarding production processes, divided into each main category. Electrolysis is excluded. Processes occurring at several companies in the supply chain have been combined into one entry each. The average mix perspective and the emission factors in Table 1 were used here, as described in Section 2.2.
Figure 11. The GHG emissions of the aluminium industry and two aluminium casting foundries in Sweden regarding production processes, divided into each main category. Electrolysis is excluded. Processes occurring at several companies in the supply chain have been combined into one entry each. The average mix perspective and the emission factors in Table 1 were used here, as described in Section 2.2.
Energies 14 03571 g011
Figure 12. The energy end-use of the aluminium industry and two aluminium casting foundries in Sweden for the main categories within the production processes, divided into the processes included within each category. Electrolysis is excluded. Processes occurring at several companies in the supply chain have been combined into one entry each.
Figure 12. The energy end-use of the aluminium industry and two aluminium casting foundries in Sweden for the main categories within the production processes, divided into the processes included within each category. Electrolysis is excluded. Processes occurring at several companies in the supply chain have been combined into one entry each.
Energies 14 03571 g012
Figure 13. The GHG emissions of the aluminium industry and two aluminium casting foundries in Sweden for the main categories within the production processes, divided into the processes included within each category. Electrolysis is excluded. Processes occurring at several companies in the supply chain have been combined into one entry each. The average mix perspective and the emission factors in Table 1 were used here, as described in Section 2.2.
Figure 13. The GHG emissions of the aluminium industry and two aluminium casting foundries in Sweden for the main categories within the production processes, divided into the processes included within each category. Electrolysis is excluded. Processes occurring at several companies in the supply chain have been combined into one entry each. The average mix perspective and the emission factors in Table 1 were used here, as described in Section 2.2.
Energies 14 03571 g013
Figure 14. The energy saving potential at a process and energy carrier level for the Swedish aluminium industry and two aluminium casting foundries.
Figure 14. The energy saving potential at a process and energy carrier level for the Swedish aluminium industry and two aluminium casting foundries.
Energies 14 03571 g014
Figure 15. The GHG mitigation potential for the Swedish aluminium industry and two aluminium casting foundries. Figure (a) shows the mitigation potential when coal condensing power is assumed to represent the marginal electricity production. Some processes have a small energy saving potential and are therefore difficult to visualise in the abatement curve. These processes are processing (GHG mitigation cost: EUR 0 t CO2eq), lacquering (GHG mitigation cost: EUR 3/t CO2eq), anodising (GHG mitigation cost: EUR 65/t CO2eq) and process ventilation (GHG mitigation cost: EUR 90/t CO2eq). Figure (b) shows the mitigation potential when hydro power is assumed to represent the marginal electricity production. Some processes have a small energy saving potential and are therefore difficult to visualise in the abatement curve. These processes are processing (GHG mitigation cost: EUR 0/t CO2eq), lacquering (GHG mitigation cost: EUR 277/t CO2eq), anodising (GHG mitigation cost: EUR 65/t CO2eq) and process ventilation (GHG mitigation cost: EUR 8469/t CO2eq).
Figure 15. The GHG mitigation potential for the Swedish aluminium industry and two aluminium casting foundries. Figure (a) shows the mitigation potential when coal condensing power is assumed to represent the marginal electricity production. Some processes have a small energy saving potential and are therefore difficult to visualise in the abatement curve. These processes are processing (GHG mitigation cost: EUR 0 t CO2eq), lacquering (GHG mitigation cost: EUR 3/t CO2eq), anodising (GHG mitigation cost: EUR 65/t CO2eq) and process ventilation (GHG mitigation cost: EUR 90/t CO2eq). Figure (b) shows the mitigation potential when hydro power is assumed to represent the marginal electricity production. Some processes have a small energy saving potential and are therefore difficult to visualise in the abatement curve. These processes are processing (GHG mitigation cost: EUR 0/t CO2eq), lacquering (GHG mitigation cost: EUR 277/t CO2eq), anodising (GHG mitigation cost: EUR 65/t CO2eq) and process ventilation (GHG mitigation cost: EUR 8469/t CO2eq).
Energies 14 03571 g015
Table 1. The emission factors used for allocating GHG emissions at the process level.
Table 1. The emission factors used for allocating GHG emissions at the process level.
Energy Carrier Emission Factor (kg CO2eq/MWh)Source
Electricity a131.2[36]
District heating55.6[37]
Diesel187.1[38]
Heating oil269.6[38]
LPG234.6[38]
a Nordic electricity mix.
Table 2. An overview of the studied EEMs. In total, 100 EEMs were studied for four different energy carriers. Only processes with at least one proposed efficiency measure are shown in the table.
Table 2. An overview of the studied EEMs. In total, 100 EEMs were studied for four different energy carriers. Only processes with at least one proposed efficiency measure are shown in the table.
ProcessEnergy Carrier Number of Proposed EEMs
AnodisingDistrict heating2
CastingElectricity1
Compressed air Electricity8
HeatingDistrict heating1
HeatingElectricity14
HeatingLPG5
LacqueringElectricity1
LightingElectricity22
Primary productionElectricity4
Process coolingElectricity9
Process ventilationElectricity1
ProcessingElectricity1
PumpingElectricity6
RollingElectricity4
Space heatingDistrict heating13
Space heatingElectricity1
Space heatingLPG4
Space heatingOil1
VentilationElectricity2
The EEMs will be presented in conservation supply curves (CSCs).
Table 3. Key performance indicators proposed by the respondents in the Swedish aluminium industry and one aluminium casting foundry.
Table 3. Key performance indicators proposed by the respondents in the Swedish aluminium industry and one aluminium casting foundry.
ProcessKey Performance IndicatorExplanatory Indicators/Parameters
AllMWh/tonne productAmount of compressed air (Nm3)
Amount of leakages in compressed air system (Nm3)
Material yield (%)
Utilisation rate (%)
Current efficiency 1 (%)
Anodising and lacquering 2MWh/m2 treated metal
All 3kWh/EUR (turnover)
All 3MWh/workhour
Alltonne CO2-eq/tonne productEnergy use (MWh/t)
Energy carrier
Number of anode effects per cell and day
Average anode effect duration (minutes per anode effect)
Consumption of carbon anodes (kg anode/tonne Al)
Anodising and lacquering 4tonne CO2-eq/m2 treated metal
All 3tonne CO2-eq/EUR (turnover)
1 A certain amount of aluminium is produced for every ampere that enters the electrolysis process. Some of this aluminium is lost due to back reactions in electrolysis. The current efficiency is a measure of how much of the produced aluminium is withdrawn from the electrolysis cells. 2 In addition to using MWh/tonne product. 3 This KPI was used by one company in one part of its production. However, the KPI may be applicable to all companies and all processes within the companies. 4 In addition to using tonne CO2-eq/tonne product.
Publisher’s Note: MDPI stays neutral with regard to jurisdictional claims in published maps and institutional affiliations.

Share and Cite

MDPI and ACS Style

Haraldsson, J.; Johnsson, S.; Thollander, P.; Wallén, M. Taxonomy, Saving Potentials and Key Performance Indicators for Energy End-Use and Greenhouse Gas Emissions in the Aluminium Industry and Aluminium Casting Foundries. Energies 2021, 14, 3571. https://doi.org/10.3390/en14123571

AMA Style

Haraldsson J, Johnsson S, Thollander P, Wallén M. Taxonomy, Saving Potentials and Key Performance Indicators for Energy End-Use and Greenhouse Gas Emissions in the Aluminium Industry and Aluminium Casting Foundries. Energies. 2021; 14(12):3571. https://doi.org/10.3390/en14123571

Chicago/Turabian Style

Haraldsson, Joakim, Simon Johnsson, Patrik Thollander, and Magnus Wallén. 2021. "Taxonomy, Saving Potentials and Key Performance Indicators for Energy End-Use and Greenhouse Gas Emissions in the Aluminium Industry and Aluminium Casting Foundries" Energies 14, no. 12: 3571. https://doi.org/10.3390/en14123571

APA Style

Haraldsson, J., Johnsson, S., Thollander, P., & Wallén, M. (2021). Taxonomy, Saving Potentials and Key Performance Indicators for Energy End-Use and Greenhouse Gas Emissions in the Aluminium Industry and Aluminium Casting Foundries. Energies, 14(12), 3571. https://doi.org/10.3390/en14123571

Note that from the first issue of 2016, this journal uses article numbers instead of page numbers. See further details here.

Article Metrics

Back to TopTop