Design Optimisation of a Current-Fed Solid-State Transformer for MV Grid-Connected Applications †
Abstract
1. Introduction
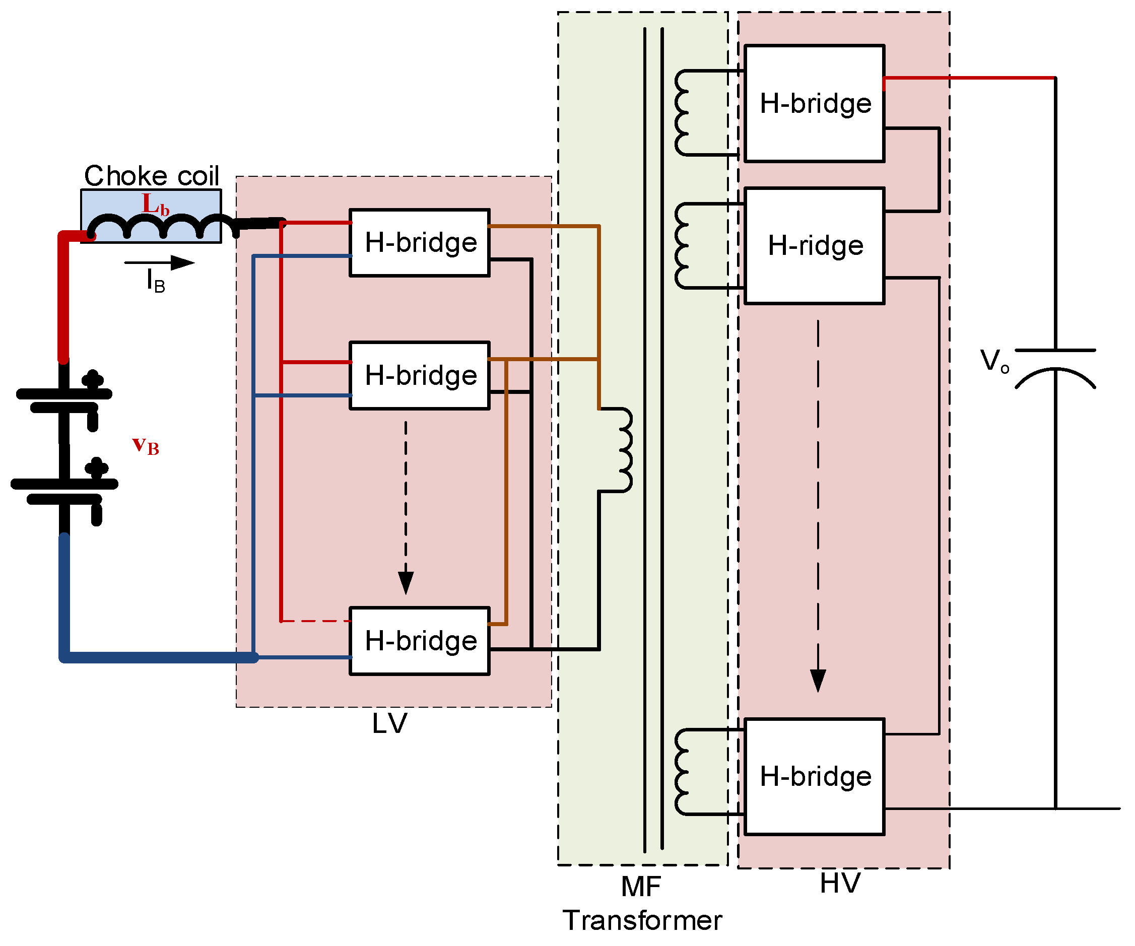
2. CF-SST System Configuration
3. CF-SST Power Losses Calculations
3.1. Transformer Core and Copper Losses
3.2. Choke Core and Copper Losses
3.3. Power Electronics Losses
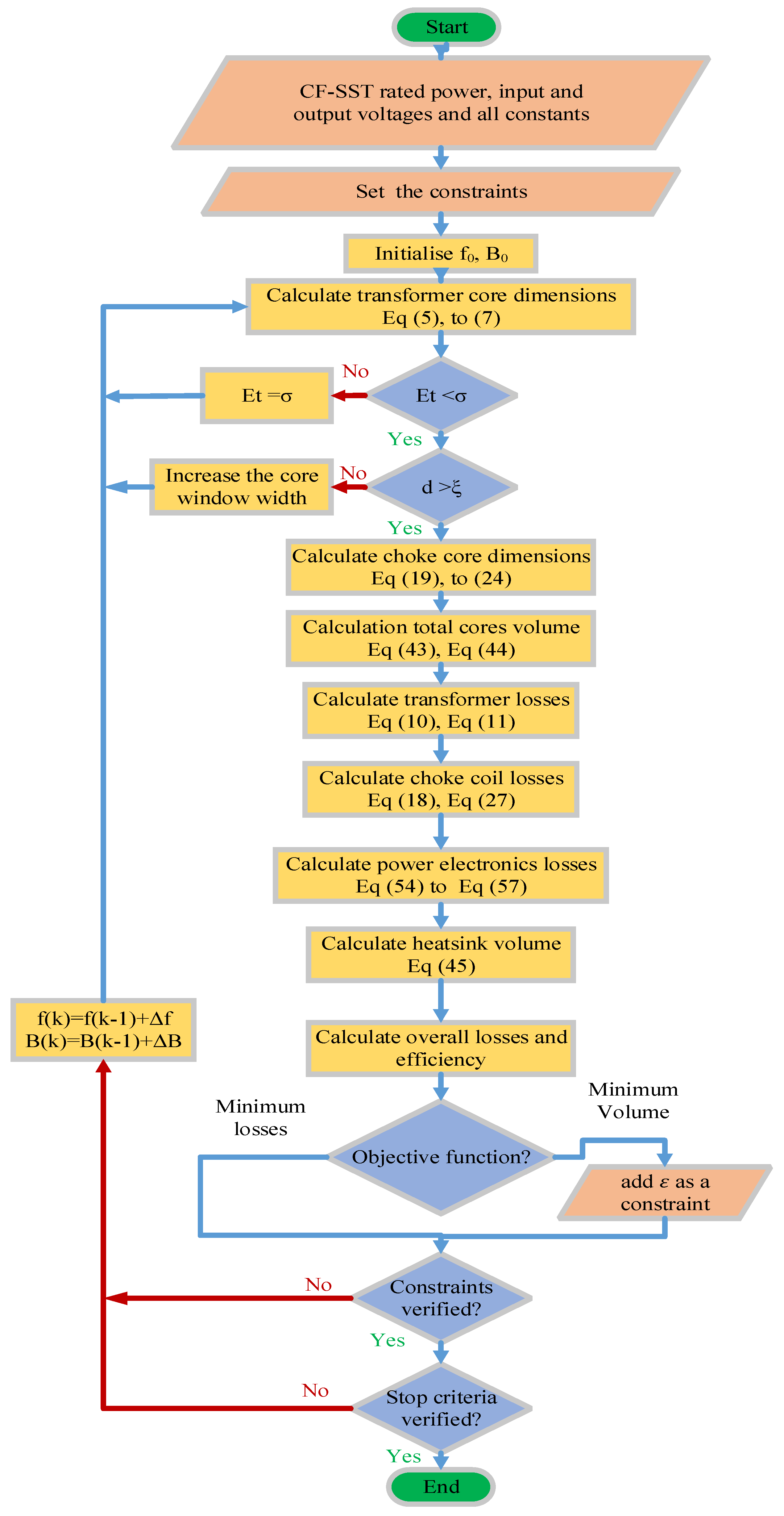
4. CF-SST Design Optimisation Strategy
5. Simulation Results
5.1. Validation of Power Losses
5.1.1. Transformer Core Losses
5.1.2. Power Electronics Losses
5.2. CF-SST Design, Case Study
6. Conclusions
Author Contributions
Funding
Institutional Review Board Statement
Informed Consent Statement
Data Availability Statement
Acknowledgments
Conflicts of Interest
Nomenclature
| Notation | Nomenclature |
| Cross-sectional area of the choke coil core | |
| Transformer cross-sectional areas of the primary winding conductors | |
| Transformer cross-sectional areas of the secondary winding conductors | |
| Transformer core cross-sectional area | |
| Area product of the choke coil core | |
| Transformer core window area | |
| Choke coil core window area | |
| Transformer maximum flux density | |
| Maximum transformer core flux | |
| Choke coil maximum flux density. | |
| Minimum transformer core flux | |
| Initial flux density | |
| CF-DAB | Current-fed Dual Active Bridge |
| Duty cycle of the transformer voltage | |
| Duty cycle of the H-bridge 1 | |
| DAB | Dual Active Bridge |
| Effective core diameter of the transformer | |
| Choke coil circumscribing circle | |
| Transformer’s voltage per turn | |
| Energy in watt-seconds | |
| ESS | Energy Storage System |
| Transformer operating frequency | |
| Minimum operating frequency | |
| Maximum operating frequency | |
| Initial frequency | |
| High of the choke coil core cross-section | |
| , | Height of the choke coil core window |
| RMS value of the supply current | |
| RMS value of the leakage inductance current (primary current) | |
| Switch current when the switch is ON | |
| Average supply current | |
| Current density | |
| Ratio of the net core cross-sectional area to the circumscribing circle of the transformer | |
| Choke coil ratio of the winding area to the core cross-section area. | |
| Choke coil filling factor | |
| Transformer core staking factor | |
| Choke coil window utilization factor | |
| Effective window factor for the choke coil core | |
| Transformer winding fill factor. | |
| , , | Core material power losses constants |
| Clearance distance between the transformer windings | |
| Choke coil inductance | |
| Total length of the primary winding of the transformer | |
| Total length of the secondary winding of the transformer | |
| Choke coil mean length of the winding turn | |
| Number of turns | |
| Transformer turns ratio | |
| Choke coil total number of turns | |
| Transformer core losses | |
| Transformer copper losses | |
| Conduction losses of the diode | |
| Conduction losses of the switch | |
| Switching losses of the diode | |
| Switching losses of the switch | |
| Transformer time-average power losses per unit volume | |
| Constant depending on the flux and ampere-turn of the transformer. | |
| RES | Renewable Energy Source |
| On-state resistances for the IGBT | |
| Choke coil resistance | |
| On-state resistances for diode | |
| Radii of the transformer primary winding conductors, respectively | |
| Radii of the transformer secondary winding conductors, respectively | |
| Transformer ac primary winding resistance | |
| Transformer ac secondary winding resistance | |
| Thermal resistance | |
| Ratio of the winding window height to the width for transformer core | |
| SST | Solid State Transformers |
| Switching period | |
| Ambient temperature. | |
| Time when the diode is OFF | |
| Junction temperature | |
| Time when the switch is OFF | |
| Collector to emitter voltage, when the switch is ON | |
| Maximum voltage. | |
| Chock coilvolume | |
| Converters’ heat sink volume | |
| Total volume of the transformer | |
| Volumetric resistance | |
| VF-DAB | Voltage-fed Dual Active Bridge |
| Primary voltage of the transformer | |
| Secondary voltages of the transformer | |
| Width of the choke coil core cross-section | |
| Width of the choke coil core window | |
| Maximum allowed ripple in the dc supply current | |
| Transformer peak-to-peak flux density | |
| Resistivity of the winding material | |
| Skin depth. | |
| Clearance between two coils constraint | |
| Voltage per turn constraint | |
| Ratio of the supply ripple current over the average supply current |
References
- She, X.; Huang, A.Q.; Burgos, R. Review of Solid-State Transformer Technologies and Their Application in Power Distribution Systems. IEEE J. Emerg. Sel. Top. Power Electron. 2013, 1, 186–198. [Google Scholar] [CrossRef]
- Wang, G.; Konstantinou, G.; Townsend, C.D.; Pou, J.; Vazquez, S.; Demetriades, G.D.; Agelidis, V.G. A Review of Power Electronics for Grid Connection of Utility-Scale Battery Energy Storage Systems. IEEE Trans. Sustain. Energy 2016, 7, 1778–1790. [Google Scholar] [CrossRef]
- Krishnamoorthy, H.S.; Rana, D.; Enjeti, P.N. A New Wind Turbine Generator/Battery Energy Storage Utility Interface Converter Topology with Medium-Frequency Transformer. In Proceedings of the 2013 28th Annual IEEE Applied Power Electronics Conference and Exposition (APEC), Long Beach, CA, USA, 17–21 March 2013. [Google Scholar]
- Jayasinghe, S.D.G.; Vilathgamuwa, D.M.; Madawala, U.K. A Battery Energy Storage interface for wind power systems with the use of grid side inverter. In Proceedings of the 2010 IEEE Energy Conversion Congress and Exposition, Atlanta, GA, USA, 12–16 September 2010. [Google Scholar]
- Thomas, S.; Stieneker, M.; Doncker, R.W.D. Development of a Modular High-Power Converter System for Battery Energy Storage System. In Proceedings of the 2011 14th European Conference on Power Electronics and Applications, Birmingham, UK, 30 September–1 August 2011. [Google Scholar]
- Trintis, I.; Munk-Nielsen, S.; Teodorescu, R. A New Modular Multilevel Converter with Integrated Energy Storage. In Proceedings of the IECON 2011—37th Annual Conference of the IEEE Industrial Electronics Society, Melbourne, VIC, Australia, 7–10 November 2011. [Google Scholar]
- Jih-Sheng, L.; Maitra, A.; Mansoor, A.; Goodman, F. Multilevel Intelligent Universal Transformer for Medium Voltage Applications. Proceedings of 40th IAS Annual Meeting. Conference Record of the 2005 Industry Applications Conference, Hong Kong, China, 2–6 October 2005. [Google Scholar]
- Sha, D.; Xu, G. High-Frequency Isolated Bidirectional Dual Active Bridge. DC–DC Converters with Wide Voltage Gain; Springer: Singapore, 2019. [Google Scholar]
- Pan, X.; Li, H.; Liu, Y.; Zhao, T.; Ju, C.; Rathore, A.K. An Overview and Comprehensive Comparative Evaluation of Current-Fed-Isolated-Bidirectional DC/DC Converter. IEEE Trans. Power Electron. 2020, 35, 2737–2763. [Google Scholar] [CrossRef]
- Pan, X.; Rathore, A.K. Comparison of Bi-Directional Voltage-Fed and Current-Fed Dual Active Bridge Isolated DC/DC Converters Low Voltage High Current Applications. In Proceedings of the 2014 IEEE 23rd International Symposium on Industrial Electronics (ISIE), Istanbul, Turkey, 1–4 June 2014. [Google Scholar]
- Redl, R.; Sokal, N.O. Push-Pull Current-Fed Multiple-Output DC/DC Power Converter with Only One Inductor and with 0 to 100% Switch Duty Ratio. In Proceedings of the 1980 IEEE Power Electronics Specialists Conference, Atlanta, GA, USA, 16–20 June 1980. [Google Scholar]
- Thottuvelil, V.J.; Wilson, T.G.; Owen, H.A. Analysis and Design of a Push-Pull Current-Fed Converter. In Proceedings of the 1981 IEEE Power Electronics Specialists Conference, Boulder, CO, USA, 29 June–3 July 1981. [Google Scholar]
- Baumann, E.D.; Kheraluwala, M.N.; Gascoigne, R.W.; Divan, D.M. Performance Characterization of a High-Power Dual Active Bridge DC-to-DC Converter. IEEE Trans. Ind. Appl. 1992, 28, 1294–1301. [Google Scholar]
- Zhao, B.; Yu, Q.; Sun, W. Extended-Phase-Shift Control. of Isolated Bidirectional DC–DC Converter for Power Distribution in Microgrid. IEEE Trans. Power Electron. 2012, 27, 4667–4680. [Google Scholar] [CrossRef]
- Zhao, B.; Song, Q.; Liu, W. Power Characterization of Isolated Bidirectional Dual-Active-Bridge. DC–DC Converter with Dual-Phase-Shift Control. IEEE Trans. Power Electron. 2012, 27, 4172–4176. [Google Scholar] [CrossRef]
- Xuewei, P.; Rathore, A.K. Novel Bidirectional Snubberless Naturally Commutated Soft-Switching Current-Fed Full-Bridge. Isolated DC/DC Converter for Fuel Cell Vehicles. IEEE Trans. Ind. Electron. 2014, 61, 2307–2315. [Google Scholar] [CrossRef]
- Xuewei, P.; Rathore, A.K. Novel bidirectional snubberless soft-switching naturally clamped zero current commutated current-fed dual active bridge (CFDAB) converter for fuel cell vehicles. In Proceedings of the 2013 IEEE Energy Conversion Congress and Exposition, Denver, CO, USA, 15–19 September 2013. [Google Scholar]
- Chen, R.Y.; Lin, R.N.; Liang, T.J.; Chen, J.F.; Tseng, K.C. Current-fed full-bridge boost converter with zero current switching for high voltage applications. In Proceedings of the 40th IAS Annual Meeting. Conference Record of the 2005 Industry Applications Conference, Hong Kong, China, 2–6 October 2005. [Google Scholar]
- Wu, T.-F.; Chen, Y.-C.; Yang, J.-G.; Kuo, C.-L. Isolated Bidirectional Full-Bridge. DC–DC Converter With a Flyback Snubber. IEEE Trans. Power Electron. 2010, 25, 1915–1922. [Google Scholar]
- Miura, Y.; Kaga, M.; Horita, Y.; Ise, T. Bidirectional isolated dual full-bridge DC–DC converter with active clamp for EDLC. In Proceedings of the 2010 IEEE Energy Conversion Congress and Exposition, Atlanta, GA, USA, 12–16 September 2010. [Google Scholar]
- Hurley, W.G.; Wolfle, W.H.; Breslin, J.G. Optimized transformer design: Inclusive of high-frequency effects. IEEE Trans. Power Electron. 1998, 13, 651–659. [Google Scholar] [CrossRef]
- Petkov, R. Optimum design of a high-power, high-frequency transformer. IEEE Trans. Power Electron. 1996, 11, 33–42. [Google Scholar] [CrossRef]
- Zhang, L.; Zhao, Z.; Qin, J. Efficiency optimization design of DC-DC solid state transformer based on modular multilevel converters. In Proceedings of the 2017 IEEE Energy Conversion Congress and Exposition (ECCE), Cincinnati, OH, USA, 1–5 October 2017. [Google Scholar]
- Youngsil, L.; Vakil, G.; Feldman, R.; Goodman, A.; Wheeler, P. Design optimization of a high-power transformer for three-phase dual active bridge DC-DC converter for MVDC grids. In Proceedings of the 8th IET International Conference on Power Electronics, Machines and Drives (PEMD 2016), Glasgow, UK, 19–21 April 2016. [Google Scholar]
- Jauch, F.; Biela, J. Generalized modeling and optimization of a bidirectional dual active bridge DC-DC converter including frequency variation. In Proceedings of the 2014 International Power Electronics Conference (IPEC-Hiroshima 2014—ECCE ASIA), Hiroshima, Japan, 18–21 May 2014. [Google Scholar]
- Mogorovic, M.; Dujic, D. Sensitivity Analysis of Medium-Frequency Transformer Designs for Solid-State Transformers. IEEE Trans. Power Electron. 2019, 34, 8356–8367. [Google Scholar] [CrossRef]
- Fritz, N.; Rashed, M.; Bozhko, S.; Cuomo, F.; Wheeler, P. Analytical modelling and power density optimisation of a single phase dual active bridge for aircraft application. J. Eng. 2019, 17, 3671–3676. [Google Scholar] [CrossRef]
- Tian, H.; Vaisambhayana, S.; Tripathi, A. Multi-objective Optimization and Modeling of High. Frequency Transformers for DC-DC Stage in Solid State Transformer. In Proceedings of the 2019 10th International Conference on Power Electronics and ECCE Asia (ICPE 2019—ECCE Asia), Busan, Korea, 27–30 May 2019. [Google Scholar]
- Olowu, T.O.; Jafari, H.; Moghaddami, M.; Sarwat, A.I. Physics-Based Design Optimization of High. Frequency Transformers for Solid State Transformer Applications. In Proceedings of the 2019 IEEE Industry Applications Society Annual Meeting, Baltimore, MD, USA, 29 September–3 October 2019. [Google Scholar]
- García, P.; Saeed, S.; Navarro-Rodríguez, A.; García, J. Switching frequency optimization for a solid state transformer with energy storage capabilities. In Proceedings of the 2016 IEEE Energy Conversion Congress and Exposition (ECCE), Milwaukee, WI, USA, 18–22 September 2016. [Google Scholar]
- Beiranvand, H.; Rokrok, E.; Liserre, M. Volume Optimization in Si IGBT based Dual-Active-Bridge Converters. In Proceedings of the 2019 10th International Power Electronics, Drive Systems and Technologies Conference (PEDSTC), Shiraz, Iran, 12–14 February 2019. [Google Scholar]
- Steinmetz, C.P. On the law of hysteresis. Proc. IEEE 1984, 72, 197–221. [Google Scholar] [CrossRef]
- Li, J.; Abdallah, T.; Sullivan, C.R. Improved calculation of core loss with nonsinusoidal waveforms. In Proceedings of the IEEE Industry Applications Society Annual Meeting, Chicago, IL, USA, 30 September–4 October 2001. [Google Scholar]
- Hurley, W.G.; Wölfle, W.H. Transformers and Inductors for Power Electronics; John Wiley & Sons Ltd.: Chichester, UK, 2013. [Google Scholar]
- Yue, S.; Yang, Q.; Li, Y.; Zhang, C. Core loss calculation for magnetic materials employed in SMPS under rectangular voltage excitations. AIP Adv. 2018, 8, 056121. [Google Scholar] [CrossRef]
- Park, K.; Lee, H.; Hahn, S. Finite-Element Modeling and Experimental Verification of Stray-Loss Reduction in Power Transformer Tank With Wall Shunt. IEEE Trans. Magn. 2019, 55, 1–4. [Google Scholar] [CrossRef]
- Hussain, E.K.; Abusara, M.; Sharkh, S.M. Power Losses Calculation for Medium Voltage DC/DC Current-Fed Solid State Transformer for Battery Grid-Connected. In Proceedings of the 2020 22nd European Conference on Power Electronics and Applications (EPE’20 ECCE Europe), Lyon, France, 7–11 September 2020. [Google Scholar]
- Montoya, R.J.G. High-Frequency Transformer Design for Solid-State Transformers in Electric Power Distribution Systems. Master’s Thesis, University of Arkansas, Fayetteville, 2015. [Google Scholar]
- Bean, R.L. Transformers for the Electric Power Industry; McGraw-Hill: New York, NY, USA, 1959. [Google Scholar]
- Say, M.G. Alternating Current Machines, 5th ed.; Pitman: London, UK, 1983. [Google Scholar]
- Hochart, B. Power Transformer Handbook, 1st ed.; Butterworths: London, UK, 1987. [Google Scholar]
- Hurley, W.G.; Wölfle, W.H. Transformers and Inductors for Power Electronics: Theory, Design and Applications, 1st ed.; Wiley: Hoboken, New York, USA, 2013. [Google Scholar]
- McLyman, C.W. Transformer and Inductor Design Handbook; Marcel Dekker, Inc.: New York, NY, USA, 1978. [Google Scholar]
- Arendt Wintrich, W.T.; Reimann, T. Application Manual Power Semiconductors; Semikron: Ilmenau, Germany, 2015. [Google Scholar]
- Wintrich, A.; Ulrich, N.; Tursky, W.; Reimann, T. Application Manual Power Semiconductors; SEMIKRON International GmbH: Nuremberg, Germany, 2015. [Google Scholar]
- Seshasayee, N. Understanding Thermal Dissipation and Design of a Heatsink. 2011. Available online: https://www.ti.com/lit/an/slva462/slva462.pdf?ts=1622694013435&ref_url=https%253A%252F%252Fwww.google.com.hk%252F (accessed on 25 July 2019).
- Sawir, E. Language difficulties of international students in Australia: The Effects of Prior Learning Experience. Int. Educ. J. 2005, 6, 567–580. [Google Scholar]
- ABB. LinPak Phase Leg IGBT Module. Available online: https://library.e.abb.com/public/766b5fc8ed264c47ae634455dbade759/5SNG%200450X330300%205SYA%201458-02%2012-2018.pdf (accessed on 25 February 2019).
- MathWorks, Loss Calculation in a Three-Phase 3-Level Inverter. Loss Calculation in a Three-Phase 3-Level Inverter-MATLAB & Simulin-MathWorks United Kingdom. Available online: https://www.mathworks.com/help/physmod/sps/ug/loss-calculation-in-a-three-phase-3-level-inverter.html (accessed on 25 July 2019).
















| Parameter | Value |
|---|---|
| Iron core cross-section | 0.0147 m2 |
| Diameter of the core circumscribing circle | 0.158 m |
| Width of winding window | 0.216 m |
| Height of winding window | 0.541 m |
| Number of primary turns | 21 Turns |
| Number of secondary winding turns | 325 Turns |
| Width of the winding allowing for clearance | 0.004 m |
| Distance between windings | 0.05 m |
| Height of winding | 0.441 m |
| Parameter | Value |
|---|---|
| Iron core cross-section | 0.0375 m2 |
| Diameter of the core circumscribing circle | 0.25 m |
| Width of winding window | 0.178 m |
| Height of winding window | 0.265 m |
| Number turns | 36 Turns |
| Area product | 23.48 m4 |
| Parameter | Value | Parameter | Value |
|---|---|---|---|
| 3.1 V | 1.43 J | ||
| 450 A | 2.25 V | ||
| 1800 V | 0.58 J |
| Efficiency | Optimum Flux [T] | Optimum Frequency [Hz] | Total Cores Volume [m3] |
|---|---|---|---|
| >80 | 1.2 | 3613 | 1.142 |
| >90 | 1.2 | 3275 | 1.144 |
| >92 | 1.2 | 2318 | 1.199 |
| >93 | 1.2 | 1840 | 1.274 |
| >94 | 1.2 | 1359 | 1.419 |
| >95 | 1.18 | 962 | 1.684 |
| >95.5 | 1.056 | 809 | 1.8988 |
| >96 | 0.903 | 647 | 2.245 |
| >96.5 | 0.651 | 470 | 3.001 |
| >97.5 | 0.249 | 372 | 5.245 |
| >98 | Not achievable | ||
Publisher’s Note: MDPI stays neutral with regard to jurisdictional claims in published maps and institutional affiliations. |
© 2021 by the authors. Licensee MDPI, Basel, Switzerland. This article is an open access article distributed under the terms and conditions of the Creative Commons Attribution (CC BY) license (https://creativecommons.org/licenses/by/4.0/).
Share and Cite
Hussain, E.; Abusara, M.; Sharkh, S. Design Optimisation of a Current-Fed Solid-State Transformer for MV Grid-Connected Applications. Energies 2021, 14, 3283. https://doi.org/10.3390/en14113283
Hussain E, Abusara M, Sharkh S. Design Optimisation of a Current-Fed Solid-State Transformer for MV Grid-Connected Applications. Energies. 2021; 14(11):3283. https://doi.org/10.3390/en14113283
Chicago/Turabian StyleHussain, Essam, Mohammad Abusara, and Suleiman Sharkh. 2021. "Design Optimisation of a Current-Fed Solid-State Transformer for MV Grid-Connected Applications" Energies 14, no. 11: 3283. https://doi.org/10.3390/en14113283
APA StyleHussain, E., Abusara, M., & Sharkh, S. (2021). Design Optimisation of a Current-Fed Solid-State Transformer for MV Grid-Connected Applications. Energies, 14(11), 3283. https://doi.org/10.3390/en14113283

