Progress in Modeling and Control of Gas Turbine Power Generation Systems: A Survey
Abstract
1. Introduction
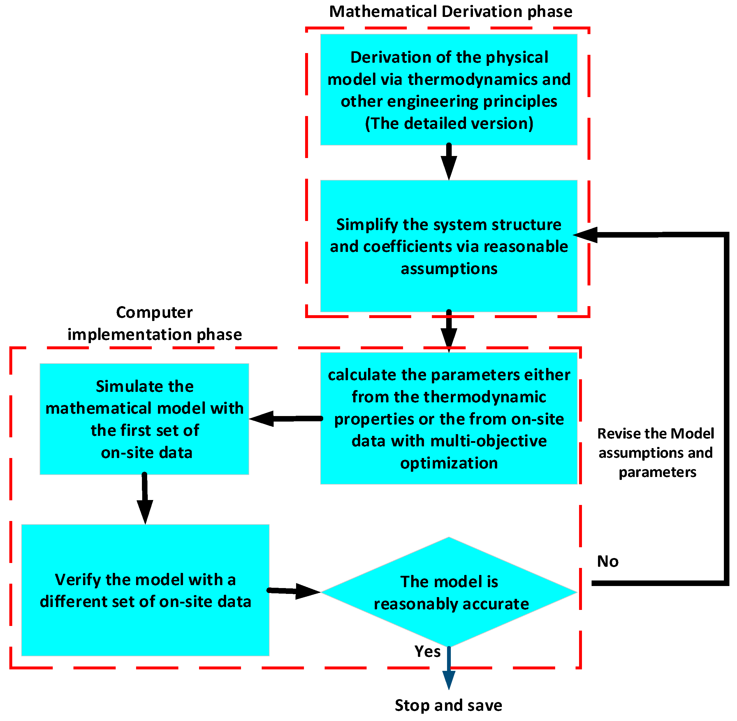
2. An Overview on Gas Turbines Power Plants and the Purposes of Their Dynamical Modeling
- Physical models based on the physical laws and parameters identification by data sets.
- Empirical models with predefined structure, which are based on operational data sets.
- Simplified mathematical models which are mostly transfer functions derived from system physics and identified to fit the plant manufacturer responses.
3. Modeling Approaches for Gas Turbine Power Generation Plants
3.1. Physical Modeling
3.2. Empirical (Black-Box and Grey-Box) Modeling
3.2.1. System Identification Techniques
3.2.2. Artificial Intelligence (AI) and Machine Learning Modeling
3.3. Simplified Mathematical Models
4. Control Strategies for Gas Turbines Power Generation
5. The Proposed New Trends
- For instance, for first-principle models, there are many of these models that have distributed parameter models, lumped parameters, or mixed lumped/distributed according to the model reported assumptions, and some of these physical-based models have lumped parameters tuned by multi-objective optimization. Our suggestion is to employ other state-of-the-art optimization techniques that haven’t been applied before, such as: ant colony optimization (ACO), artificial bee colony (ABC) optimization, PSO, the gravitational search algorithm (GSA), and so on. These techniques can be used to revisit the model lumped parameters to attain more accurate results. Some of these techniques are defined as follows:
- Ant Colony Optimization: ACO is a population-based meta-heuristic algorithm that was inspired by and stimulated through consideration of ant colonies. It has a world-side promising performance for industrial systems and can be efficiently applied to tune the model parameters and investigate its optimization performance in comparison with GA. A relevant suggested textbook for ACO for preliminary researchers is suggested [88]. Some successful recent industrial applications can be found [89,90]. Henceforth, it is expected that ACO is capable of making significant improvements in GTPGP model parameter identification.
- Artificial Bee Colony Optimization: this is another population-based optimization algorithm, which is based on the intelligent behaviour of honey bees. Both the ACO and ABC algorithms are related to heuristic methods, but they have some differences in velocity of computation and accuracy depending upon the application. This issue can be further investigated by one of them, or both can be used then in refining the simplified GT model parameters.
- Particle Swarm Optimization: although it has been proved that GA is more robust than PSO for identification of coal mill model parameters [91], further investigations are required on GTPGP models because coal mills are slower in dynamics than GTPGP. Because the GTPGP models embed much faster dynamics and time variations than coal mill models, the PSO is expected to outperform GA in case of GTPGP model identification. This major difference in the responses between dynamical systems opens the way for further investigations between GA and PSO to discover which is truly more robust for parameter identification problem of GTPGP models. This highly interdisciplinary research combines between two different experiences in intelligent computing and power generation disciplines and allow extracting some advantages and drawbacks for each method.
- Gravitational Search Algorithm: this method is based on Newton’s theory of gravity between masses. It has been recently used for identification of unknown parameters of induction motors and proved to be much better than other evolutionary computation techniques [92]. It could be an interesting research area for GTPGP model parameter identification. It is still unclear whether the GSA method will outperform other evolutionary techniques for identifying the parameters of thermodynamic systems like GTPGP.
- For the empirical techniques of modelling, deep neural networks (DNNs) can be a future research area to pursue and overcome some of the limitations in the conventional ANN. DNN has more multiple layers between the input and output layers, which are expected to computationally handle a wider range of data analysis in the training and validation phases.
- There is a lack of models describing the startup and shutdown processes. The applications of control in load-following mode are far more than startup process. The starting and forced outage shall be optimized with the shortest possible time form safe, economical, and commercial operation. Data-driven models with advanced SI techniques can be very useful in this task as they have natural suitability for control implementation and can be incorporated with uncertainties with ease. The optimization of the startup process can be either linear or nonlinear. At the beginning of the startup process, under assumption that the system is still not driven enough into the nonlinear region of operation, the startup process can be optimized via linear MPC to gain faster computation demand than the NMPC. This is another significant point to be considered as a future research opportunity, and the whole implementation procedure can be easily done by MATLAB. Two startup process sets of data are needed for the same GTPGP to identify and validate the model, and then optimize the process via classical discrete-time MPC to integrate the GT into the grid at the earliest possible time. The HNMPC proposed in [73] is nonlinear, so the alternative suggestion to attain a lower computational burden is either to use classical MPC and linear subspace identification of the internal model or trying other algorithms of MPC, such as explicit MPC.
- For deep technical analysis of the control system in load-following mode, some algorithms can be suggested. Intelligent nonlinear controls, like ANN, have indicated lower optimization time when they act as NMPC. However, the small variation trends of some variables, such as the grid frequency, cannot be precisely captured by ANN due to rounding-down and -up of these small variations with the corresponding values of the training data during computation of other set of data. However, the state-space based MPC has considerable capability to handle this problem and other modern control techniques are available. In control theory, the linearized states-space model and the robust control theory are used to derive a stabilising controller to handle the nonlinearity and the uncertainty. H2 and H∞ can be applied to derive stability conditions in the form linear matrix inequalities (LMIs). NMPC based on the extended Kalman filter (EKF) has been applied previously in an oil-fired power plant [93]. Moreover, comparative study of SMC and MPC in GT control seems to be a possible forthcoming research proposal.
6. Conclusions
Author Contributions
Funding
Conflicts of Interest
References
- Rayaprolu, K. Boilers for Power and Process; CRC Press: Boca Raton, FL, USA, 2009. [Google Scholar]
- Mohamed, O.; Wang, J.; Khalil, A.; Limhabrash, M. The Application of System Identification Via Canonical Variate Algorithm to North Benghazi Gas Turbine Power Generation System. In Proceedings of the IEEE Jordan Conference on Applied Electrical Engineering and Computing, Amman, Jordan, 3–5 November 2015; pp. 1–6. [Google Scholar]
- Mohamed, O.; Wang, J.; Khalil, A.; Limhabrash, M. Predictive control strategy of a gas turbine for improvement of combined cycle power plant dynamic performance and efficiency. SpringerPlus 2016, 5, 980. [Google Scholar] [CrossRef] [PubMed]
- Jansohn, P.; Griffin, T.; Mantzaras, I.; Marechal, F.; Clemens, F. Technologies for gas turbine power generation with CO2 mitigation. Energy Procedia 2011, 4, 1901–1908. [Google Scholar] [CrossRef]
- Rashid, K.; Sheha, M.N.; Powell, K.M. Real-time optimization of a solar-natural gas hybrid power plant to enhance solar power utilization. In Proceedings of the 2018 Annual American Control Conference (ACC), Milwaukee, WI, USA, 27–29 June 2018; pp. 3002–3007. [Google Scholar]
- Roumeliotis, I.; Aretakis, N.; Alexiou, A. Industrial Gas Turbine Health and Performance Assessment with Field Data. ASME J. Eng. Gas Turbines Power 2017, 139, 051202. [Google Scholar] [CrossRef]
- Yee, S.K.; Milanovic, J.V.; Hughes, F.M. Overview and Comparative Analysis of Gas Turbine Models for System Stability Studies. IEEE Trans. Power Syst. 2008, 23, 108–118. [Google Scholar] [CrossRef]
- Asgari, H.; Chen, X.; Sainudiin, R. Considerations in modelling and control of gas turbines—A review. In Proceedings of the 2nd International Conference on Control, Instrumentation and Automation (ICCIA), Shiraz, Iran, 27–29 December 2011; pp. 84–89. [Google Scholar]
- Alobaid, F.; Mertens, N.; Starkloff, R.; Lanz, T.; Heinze, C.; Epple, B. Progress in dynamic simulation of thermal power plants. Prog. Energy Combust. Sci. 2017, 59, 79–162. [Google Scholar] [CrossRef]
- Fentaye, A.D.; Baheta, A.T.; Gilani, S.I.; Kyprianidis, K.G. A Review on Gas Turbine Gas-Path Diagnostics: State-of-the-Art Methods, Challenges and Opportunities. Aerospace 2019, 6, 83. [Google Scholar] [CrossRef]
- Hanachi, H.; Mechefske, C.; Liu, J.; Banerjee, A.; Chen, Y. Performance-based gas turbine health monitoring diagnostics and prognostics: A survey. IEEE Trans. Reliab. 2018, 67, 1340–1363. [Google Scholar] [CrossRef]
- Kehlhofer, R. Combined Cycle Steam & Gas Turbine Power Plants; PenWell: Tulsa, OK, USA, 1997. [Google Scholar]
- Kulikov, G.G.; Thompson, H.A. Dynamic Modelling of Gas Turbines: Identification, Simulation, Condition Monitoring and Optimal Control; Springer: London, UK, 2004. [Google Scholar]
- Sonntag, R.E.; Borgnakke, C. Fundamentals of Thermodynamics; John Wiley & Sons: Hoboken, NJ, USA, 1998. [Google Scholar]
- Power System Dynamic Performance Committee. Dynamic Models of Turbine-Governors in Power System Studies; Tech. Rep. PES-TR1; IEEE Power & Energy Society: Piscataway, NJ, USA, 2013. [Google Scholar]
- Lu, S. Dynamic modelling and simulation of power plant systems. Proc. Inst. Mech. Eng. Part A J. Power Energy 1999, 213, 7–22. [Google Scholar] [CrossRef]
- Kola, V.; Bose, A.; Anderson, P.M. Power plant models for operator training simulators. IEEE Trans. Power Syst. 1989, 4, 559–565. [Google Scholar] [CrossRef]
- Villasana, E.J.R.; Alegría, Y.M.; Arena, J.J.Z.; Cardoso, M.J.; Cruz, R.C. Development of a Gas Turbine Full Scope Simulator for Operator’s Training. In Proceedings of the Second UKSIM European Symposium on Computer Modeling and Simulation, Liverpool, UK, 8–10 September 2008; pp. 376–381. [Google Scholar]
- Wang, W.; Xu, Z.; Tang, R.; Li, S.; Wu, W. Fault Detection and Diagnosis for Gas Turbines Based on a Kernelized Information Entropy Model. Sci. World J. 2014, 14, 1–13. [Google Scholar] [CrossRef]
- Booth, C.; McDonald, J.R.; Donald, P.; Lines, N.; Cooke, N.; Smith, C. Model-Based Condition Monitoring of Gas Turbines for Power Generation Duty. IEEE Power Eng. Rev. 2001, 21, 62–63. [Google Scholar] [CrossRef]
- Zeng, D.; Zhou, D.; Tan, C.; Jiang, B. Research on Model-Based Fault Diagnosis for a Gas Turbine Based on Transient Performance. Appl. Sci. 2018, 8, 148. [Google Scholar] [CrossRef]
- Mohamed, O.; Za’ter, M.E. Comparative Study between Three Modeling Approaches for a Gas Turbine Power Generation System. Arab. J. Sci. Eng. 2020, 45, 1803–1820. [Google Scholar] [CrossRef]
- Hung, W. Digital Simulation of a Gas Turbine Generating Unit. Ph.D. Thesis, Loughborough University, Loughborough, UK, 1983. [Google Scholar]
- Jordan, F.D.; Hum, M.R.; Carras, A.N. An Analog Computer Simulation of a Closed Brayton Cycle System; ASME Paper; 69-GT-50; ASME: New York, NY, USA, 1969; pp. 1–15. [Google Scholar]
- Schobeiri, M.T.; Attia, M.; Lippke, C. GETRAN: A generic modularly structured computer code for simulation of dynamic behavior of aero- and power generation gas turbine engines. ASME J. Eng. Gas Turbines Power 1994, 116, 483–494. [Google Scholar] [CrossRef]
- Hussain, A.; Seifi, H. Dynamic modeling of a single shaft gas turbine. In Proceedings of the IFAC Symposium on Control of Power Plants and Power Systems, Munich, Germany, 9–11 March 1992; pp. 43–48. [Google Scholar]
- Chaibakhsh, A.; Amirkhani, S. A simulation model for transient behaviour of heavy-duty gas turbines. Appl. Therm. Eng. 2018, 132, 115–127. [Google Scholar] [CrossRef]
- El Hefni, B.; Bouskela, D.; Lebreton, G. Dynamic modeling of a combined cycle power plant with ThermoSysPro. In Proceedings of the 8th Modelica Conference, Dresden, Germany, 20–22 March 2011; pp. 265–375. [Google Scholar]
- El Hefni, B.; Bouskela, D. Gas Turbine Modeling. In Modeling and Simulation of Thermal Power Plants with ThermoSysPro; Springer: Cham, Switzerland, 2019; pp. 297–309. [Google Scholar]
- Casella, F.; Pretolani, F. Fast Start-up of A Combined Cycle Power Plant: A Simulation Study with Modelica. In Proceedings of the 5th International Modelica Conference, Vienna, Austria, 4–6 September 2006; pp. 3–10. [Google Scholar]
- Reddy, V.V.; Selvam, K.; De Prosperis, R. Gas turbine shutdown thermal analysis and results compared with experimental data. In Proceedings of the ASME Turbo Expo 2016: Turbomachinery Technical Conference and Exposition, Seoul, Korea, 13–17 June 2016. GT2016-56601. [Google Scholar]
- Kim, J.H.; Song, T.W.; Kim, T.S.; Ro, S.T. Model development and simulation of transient behavior of heavy duty gas turbines. ASME J. Eng. Gas Turbines Power 2001, 123, 589–594. [Google Scholar] [CrossRef]
- Shin, J.Y.; Jeon, Y.J.; Maeng, D.J.; Kim, J.S.; Ro, S.T. Analysis of the dynamic characteristics of a combined-cycle power plant. Energy 2002, 27, 1085–1098. [Google Scholar] [CrossRef]
- Oyedepo, S.O.; Kilanko, O. Thermodynamic Analysis of a Gas Turbine Power Plant Modelled with an Evaporative Cooler. Int. J. Thermodyn. 2014, 17, 14–20. [Google Scholar] [CrossRef][Green Version]
- Kim, T.S.; Lee, D.K.; Ro, S.T. Dynamic behavior analysis of a heat recovery steam generator during start-up. Int. J. Energy Res. John Wiley Sons 2000, 24, 137–149. [Google Scholar] [CrossRef]
- Mohammadian, P.K.; Saidi, M.H. Simulation of startup operation of an industrial twin-shaft gas turbine based on geometry and control logic. Energy 2019, 183, 1295–1313. [Google Scholar] [CrossRef]
- Yee, S.K.; Milanović, J.V.; Hughes, F.M. Validated models for gas turbines based on thermodynamic relationships. IEEE Trans. Power Syst. 2011, 26, 270–281. [Google Scholar] [CrossRef]
- Rashid, K.; Mohammadi, K.; Powell, K. Dynamic simulation and techno-economic analysis of a concentrated solar power (CSP) plant hybridized with both thermal energy storage and natural gas. J. Clean. Prod. 2020, 248, 119193. [Google Scholar] [CrossRef]
- Kaviri, A.K.; Jaafar, M.N.M. Thermodynamic modeling and exergy optimization of a gas turbine power plant. In Proceedings of the IEEE 3rd International Conference on Communication Software and Networks (ICCSN), Xi’an, China, 27–29 May 2011; pp. 366–370. [Google Scholar]
- Gülen, S.C.; Kihyung, K. Gas Turbine Combined Cycle Dynamic Simulation: A Physics Based Simple Approach. ASME J. Eng. Gas Turbines Power 2013, 136, 011601. [Google Scholar] [CrossRef]
- Tavakoli, M.R.; Vahidi, B.; Gawlik, W. An educational guide to extract the parameters of heavy duty gas turbines model in dynamic studies based on operational data. IEEE Trans. Power Syst. 2009, 24, 1366–1374. [Google Scholar] [CrossRef]
- Haseli, Y.; Dincer, I.; Naterer, G.F. Thermodynamic modeling of a gas turbine cycle combined with a solid oxide fuel cell. Int. J. Hydrog. Energy 2008, 33, 5811–5822. [Google Scholar] [CrossRef]
- Cengel, Y.; Boles, M. Thermodynamics: An Engineering Approach, 8th ed.; McGraw-Hill: New York, NY, USA, 2015. [Google Scholar]
- Yu, Y. Electric Power System Dynamics; Academic Press: New York, NY, USA, 1983. [Google Scholar]
- Mohamed, O. Study of Energy Efficient Supercritical Coal-Fired Power Plant Dynamic Responses and Control Strategies. Ph.D. Thesis, University of Birmingham, Birmingham, UK, 2012. [Google Scholar]
- Ho, B.L.; Kalman, R.E. Effective construction of linear state-variable models from input/output functions. Regelungstechnik 1966, 14, 545–548. [Google Scholar] [CrossRef]
- Stanton, K.N. Estimation of turboalternator transfer functions using normal operating data. Proc. IEEE 1965, 112, 1713–1720. [Google Scholar] [CrossRef]
- Katayama, T. Subspace Methods for System Identification; Springer: London, UK, 2005. [Google Scholar]
- Basso, M.; Giarré, L.; Groppi, S.; Zappa, G. NARX models of an industrial power plant gas turbine. IEEE Trans. Control Syst. Technol. 2005, 13, 599–604. [Google Scholar] [CrossRef]
- Jurado, F. Modeling micro-turbines using Hammerstein Models. Int. J. Energy Res. 2005, 29, 841–855. [Google Scholar] [CrossRef]
- Mohammadi, E.; Montazeri-Gh, M. A new approach to the gray-box identification of Wiener models with the application of gas turbine engine modeling. ASME J. Eng. Gas Turbines Power 2015, 137, 071202-1–071202-12. [Google Scholar] [CrossRef]
- Abdollahi, Z.; Hantehzadeh, M.; Sedigh, A.K.; Khaledi, H. Multi linear Modeling and Identification of the V94.2 Gas Turbine for Control System Design Purposes. In Proceedings of the 4th UK Sim European Symposium on Computer Modeling and Simulation (EMS), Pisa, Italy, 17–19 November 2010; pp. 295–300. [Google Scholar]
- Mohamed, O.; Younis, D.; Abdulwahab, H.; Anizei, A.; Elobidei, B. Comparative Study Between Subspace Method and Prediction Error Method for Identification of Gas Turbine Power Plant. In Proceedings of the 6th International Congress on Ultra Modern Telecommunications and Control Systems and Workshops, St. Petersburg Russia, (ICUMT), St. Petersburg, Russia, 6–8 October 2014; IEEE Press: Piscataway, NJ, USA, 2014; pp. 521–528. [Google Scholar]
- Holcomb, C.; de Callafon, R. Subspace identification for disturbance rejection control design in gas turbines. In Proceedings of the IEEE European Control Conference (ECC), Linz, Austria, 15–17 July 2015; pp. 842–847. [Google Scholar]
- Pandey, A.; de Oliveira, M.; Holcomb, C.M. Multi-stage system identification of a gas turbine. In Proceedings of the ASME Turbo Expo 2017: Turbomachinery Technical Conference and Exposition, Charlotte, NC, USA, 26–30 June 2017; p. V006T05A030. [Google Scholar]
- Xu, X.; Li, K.; Qi, F.; Jia, H.; Deng, J. Identification of microturbine model for long-term dynamic analysis of distribution networks. Appl. Energy 2017, 192, 305–314. [Google Scholar] [CrossRef][Green Version]
- Kulikov, G.; Arkov, V.; Abdulnagimov, A. Markov modelling for energy efficient control of gas turbine power plant. In Proceedings of the IFAC Conference on Control Methodologies and Technology for Energy Efficiency, Faro, Portugal, 29–31 March 2010; pp. 63–67. [Google Scholar]
- Wang, L.; Hugues, G. System Identification, Environmental Modelling, and Control System Design, 1st ed.; Springer: London, UK, 2011. [Google Scholar]
- Asgari, H.; Chen, X.; Morini, M.; Pinelli, M.; Sainudiin, R.; Rugerro Spina, P.; Venturini, M. NARX models for simulation of the start-up operation of a single-shaft gas turbine. Appl. Therm. Eng. 2016, 93, 368–376. [Google Scholar] [CrossRef]
- Asgari, H. Modeling, Simulation and Control of Gas Turbines Using Artificial Neural Networks. Ph.D. Thesis, University of Canterbury, Christchurch, New Zealand, 2014. [Google Scholar]
- Elashmawi, W.; Kotp, N.A.; El Tawel, G. Neural Network Monitoring for Industrial Gas Turbine. Asian J. Appl. Sci. 2017, 5, 608–613. [Google Scholar]
- Rashid, M.; Kamal, K.; Zafar, T.; Sheikh, Z.; Shah, A.; Mathavan, S. Energy prediction of a combined cycle power plant using a particle swarm optimization trained feed-forward neural network. In Proceedings of the IEEE International Conference on Mechanical Engineering Automation and Control Systems, Tomsk, Russia, 1–4 December 2015; pp. 1–5. [Google Scholar]
- Talaat, M.; Gobran, M.H.; Wasfi, M. A hybrid model of an artificial neural network with thermodynamic model for system diagnosis of electrical power plant gas turbine. Eng. Appl. Artif. Intell. 2018, 68, 222–235. [Google Scholar] [CrossRef]
- Boccaletti, C.; Cerri, G.; Seyedan, B. A Neural Network simulator of a gas turbine with a waste heat recovery section. ASME J. Eng. Gas Turbine Power 2001, 123, 371–376. [Google Scholar] [CrossRef]
- Loboda, I.; Injeti, G. Gas Turbine Condition Monitoring and Diagnostics in Gas Turbines; InTech: Rijeka, Croatia, 2010; pp. 119–145. [Google Scholar]
- ILoboda, I.; Feldshteyn, Y.; Ponomaryov, V. Neural networks for gas turbine fault identification: Multilayer perceptron or radial basis network? Int. J. Turbo JET-Engines 2012, 29, 37–48. [Google Scholar]
- Enríquez-Zárate, J.; Trujillo, L.; de Lara, S.; Castelli, M.; Z-Flores, E.; Muñoz, L.; Popovič, A. Automatic modeling of a gas turbine using genetic programming: An experimental study. Appl. Soft Comput. 2017, 50, 212–222. [Google Scholar] [CrossRef]
- Rowen, W.I. Simplified mathematical representations of heavy duty gas turbines. ASME J. Eng. Gas Turbines Power 1983, 105, 865–869. [Google Scholar] [CrossRef]
- Hannett, L.N.; Khan, A.H. Combustion turbine dynamic model validation from tests. IEEE Trans. Power Syst. 1993, 8, 152–158. [Google Scholar] [CrossRef]
- De Mello, F.P.; Ahner, D.J. Working Group on Prime Mover and Energy Supply Models. Dynamic models for combined cycle plants in power system studies. IEEE Trans. Power Syst. 1994, 9, 1698–1708. [Google Scholar]
- Qin, S.J.; Badgwell, T.A. A survey of industrial model predictive control technology. Control Eng. Pract. 2003, 11, 733–764. [Google Scholar] [CrossRef]
- Flynn, D. Thermal Power Plant: Simulation & Control; IEE: London, UK, 2003. [Google Scholar]
- Tica, A.; Gueguen, H.; Dumur, D.; Faille, D.; Davelaar, F. Hierarchical nonlinear model predictive control for combined cycle start-up optimization. In Proceedings of the IEEE Conference on Decision and Control, Maui, HI, USA, 10–13 December 2012; pp. 2593–2598. [Google Scholar]
- Jurado, F.; Acero, N.; Echarri, A. Enhancing the Electric System Stability Using Predictive Control of Gas Turbines. In Proceedings of the IEEE Canadian Conference on Electrical and Computer Engineering, Ottawa, ON, Canada, 7–10 May 2006; pp. 438–441. [Google Scholar]
- Saez, D.; Milla, F.; Vargas, L.S. Fuzzy predictive supervisory control based on genetic algorithms for gas turbines of combined cycle power plants. IEEE Trans. Energy Convers. 2007, 22, 689–696. [Google Scholar] [CrossRef]
- Saez, D.; Cipriano, A. Supervisory predictive control of a combined cycle thermal power plant. In Thermal Power Plant: Simulation & Control; IEE: London, UK, 2003; pp. 161–178. [Google Scholar]
- Poncia, G.; Bittani, S. Multivariable Model Predictive Control of a Thermal Power Plant with Built-in Classical Regulation. Int. J. Control 2001, 74, 1118–1130. [Google Scholar] [CrossRef]
- Hou, G.L.; Gong, L.J.; Dai, X.Y.; Wang, M.Y.; Huang, C.Z. A Novel Fuzzy Model Predictive Control of a Gas Turbine in the Combined Cycle Unit. Complexity 2018, 2018, 6468517. [Google Scholar] [CrossRef]
- Rosini, A.; Palmieri, A.; Lanzarotto, D.; Procopio, R.; Bonfiglio, A. A Model Predictive Control Design for Power Generation Heavy-Duty Gas Turbines. Energies 2019, 12, 2182. [Google Scholar] [CrossRef]
- Kim, J.S.; Powell, K.M.; Edgar, T.F. Nonlinear model predictive control for a heavy-duty gas turbine power plant. In Proceedings of the American Control Conference, Washington, DC, USA, 17–19 June 2013; pp. 2952–2957. [Google Scholar]
- Peizhi, L.; Shuanzhu, S.; Yiguo, L.; Jiong, S.; Junli, Z. Observer based model predictive control of a MGT-CCHP system. In Proceedings of the Chinese Control and Decision Conference (CCDC), Yinchuan, China, 28–30 May 2016; pp. 1165–1170. [Google Scholar]
- Zhang, Y.; Zhang, F.; Wu, X.; Zhang, J.; Sun, L.; Shen, J. Supervisory optimization of the MGT-CCHP system using model predictive control. In Proceedings of the 17th International Conference on Control, Automation and Systems (ICCAS), Jeju, Korea, 18–21 October 2017; pp. 836–841. [Google Scholar]
- Bonfiglio, A.; Cacciacarne, S.; Invernizzi, M.; Lanzarotto, D.; Palmieri, A.; Procopio, R. A Sliding Mode Control Approach for Gas Turbine Power Generators. IEEE Trans. Energy Convers. 2019, 34, 921–932. [Google Scholar] [CrossRef]
- Smith, C.A.; Burnham, K.J.; Ham, P.A.L.; Zachariah, K.J.; James, D.J.G. Adaptive fuzzy control of combined cycle plant start up. In Proceedings of the International Conference on Opportunities and Advances in International Electric Power Generation, Durham, UK, 18–20 March 1996; pp. 115–118. [Google Scholar]
- Casella, F.; Farina, M.; Righetti, F.; Scattolini, R.; Faille, D.; Davelaar, F.; Tica, A.; Gueguen, H.; Dumur, D. An optimization procedure of the start-up of combined cycle power plants. In Proceedings of the 18th IFAC World Congress, Milano, Itlay, 28 August–2 September 2011; pp. 7043–7048. [Google Scholar]
- Camporeale, S.; Dambrosio, L.; Fortunato, B. One step ahead adaptive control for gas turbine power plants. In Proceedings of the ASME International Gas Turbine Aeroengine Congress and Exhibition, Indianapolis, IN, USA, 7–10 June 1999; pp. 1–11. [Google Scholar]
- Oland, E.; Kandepu, E.R.; Li, X.; Ydstie, R.E. Nonlinear control of a gas turbine using backstepping. In Proceedings of the IEEE 54th Annual Conference on Decision and Control, Osaka, Japan, 15–18 December 2015; pp. 2607–2612. [Google Scholar]
- Dorigo, M.; Stutzle, T. Ant Colony Optimization; MIT Press: Cambridge, MA, USA, 2004. [Google Scholar]
- Bi, W.; Xu, Y.; Wang, H. Comparison of Searching Behaviour of Three Evolutionary Algorithms Applied to Water Distribution System Design Optimization. Water 2020, 12, 695. [Google Scholar] [CrossRef]
- Priyadarshi, N.; Ramachandaramurthy, V.K.; Padmanaban, S.; Azam, F. An Ant Colony Optimized MPPT for Standalone Hybrid PV-Wind Power System with Single Cuk Converter. Energies 2019, 12, 167. [Google Scholar] [CrossRef]
- Gue, S.; Wang, J.; Wei, J.; Zachariades, P. A new model-based approach for power plant Tube-ball mill condition monitoring and fault detection. Energy Convers. Manag. 2014, 80, 10–19. [Google Scholar] [CrossRef]
- Díaz-Cortés, M.A.; Cuevas, E.; Rojas, R. Gravitational search algorithm applied to parameter identification for induction motors. In Engineering Applications of Soft Computing, Intelligent Systems Reference Library; Springer: Cham, Switzerland, 2017; pp. 45–57. [Google Scholar]
- Prasad, G.; Irwin, G.W.; Swidenbank, E.; Hogg, B.W. Plant-wide physical model based control for a thermal power plant. In Proceedings of the 1999 Conference on Decision and Control, Phoenix, AZ, USA, 7–10 December 1999; pp. 4631–4636. [Google Scholar]







| Parameters Determinations | Philosophy: Detailed/Simplified | Feasibility for Control System Design/Expansion | Operation Mode | |||
|---|---|---|---|---|---|---|
| Parameters identified by Multi–Objectives Optimization [22,27]. | Detailed | Simplified | [22,23,24,25,26,27,28,29,30,31,32,33,34,35,36,37,38,39,40,41,42] | Start-up [30,35,36] | Shutdown or trip-out [28,31] | Load following [22,23,24,25,26,27,28,29,32,33,34,36,37,38,39,40] |
| [23,25,27,30,32,35,36,37,38,41,42] | [22,26,39,40] | |||||
| Parameters calculated from Thermodynamic Properties in gas and water and /or Thermo-Physical Properties in the system [23,24,25,26,28,29,30,31,32,33,34,35,36,37,38,39,40,41,42]. | Remark: The detailed models are generally more accurate than simplified models from wide observation of the results. However, the computation demands for the simplified ones are less. | Remark: The control systems are easier to implement for the simplified models. This is mainly due to the large computation burden behind the simulation of detailed models that embed high nonlinearity, such as CFD models. However, proper design of control systems result in successful application on both, detailed and simplified. | Remark: some models can be applicable to simulate two modes of operation. For instance, reference [28] presents the results for load reduction and GT trip-out. Then it can be regarded as multi-process GT model. | |||
| Category | Model structure | Identification Algorithm | References |
|---|---|---|---|
| Nonlinear | Wiener and Enhanced Wiener Models | Least Square Method (LSM) | [51] |
| NARX model | (LSM) | [49,51] | |
| State space model incorporated with saturation effect | Subspace Identification (N4SID) | [56] | |
| Hammerstein Models | Not mentioned: It was reported that the parameters found by comparison with physical simulator | [50] | |
| Linear | Linear Discrete-time state space models | Subspace Identification Algorithm (mainly N4SID) | [2,53,54,55] |
| Prediction Error Method (PEM) | [53] | ||
| ARX and z-domain transfer functions | Least Square Method (LSM) | [52] | |
| Markov Modeling | Moore-Penrose Pseudo-Inverse in least square sense | [57] |
© 2020 by the authors. Licensee MDPI, Basel, Switzerland. This article is an open access article distributed under the terms and conditions of the Creative Commons Attribution (CC BY) license (http://creativecommons.org/licenses/by/4.0/).
Share and Cite
Mohamed, O.; Khalil, A. Progress in Modeling and Control of Gas Turbine Power Generation Systems: A Survey. Energies 2020, 13, 2358. https://doi.org/10.3390/en13092358
Mohamed O, Khalil A. Progress in Modeling and Control of Gas Turbine Power Generation Systems: A Survey. Energies. 2020; 13(9):2358. https://doi.org/10.3390/en13092358
Chicago/Turabian StyleMohamed, Omar, and Ashraf Khalil. 2020. "Progress in Modeling and Control of Gas Turbine Power Generation Systems: A Survey" Energies 13, no. 9: 2358. https://doi.org/10.3390/en13092358
APA StyleMohamed, O., & Khalil, A. (2020). Progress in Modeling and Control of Gas Turbine Power Generation Systems: A Survey. Energies, 13(9), 2358. https://doi.org/10.3390/en13092358
