Next Article in Journal
Computational Simulation and Dimensioning of Solar-Combi Systems for Large-Size Sports Facilities: A Case Study for the Pancretan Stadium, Crete, Greece
Previous Article in Journal
Phasing out Energy Subsidies to Improve Energy Mix: A Dead End
 
 
Font Type:
Arial Georgia Verdana
Font Size:
Aa Aa Aa
Line Spacing:
Column Width:
Background:
Article

Use of Analytic Hierarchy Process for Wind Farm Installation Region Prioritization–Case Study

by
Rômulo Lemos Bulhões
1,
Eudemário Souza de Santana
2 and
Alex Álisson Bandeira Santos
1,*
1
SENAI CIMATEC-Integrated Campus of Manufacturing and Technology, Salvador 41650-010, Brazil
2
Master Program in Energy, UNIFACS–Salvador University, Salvador 40140-110, Brazil
*
Author to whom correspondence should be addressed.
Energies 2020, 13(9), 2284; https://doi.org/10.3390/en13092284
Submission received: 6 March 2020 / Revised: 15 April 2020 / Accepted: 16 April 2020 / Published: 5 May 2020
(This article belongs to the Section A3: Wind, Wave and Tidal Energy)

Abstract

Electricity generation via renewable sources is emerging as a possible solution to meet the growing demand for electricity worldwide. Additionally, the need to produce clean energy, with little or no pollutants or greenhouse gas emission is paramount. Due to these factors, wind farms are noticeably increasing in number, especially in Brazil. However, the vast size of the country and the poor quality of its infrastructure are among several factors that make it difficult for effective decision-making to accelerate the growth of this segment in Brazil. With the purpose of assisting government agencies, regulatory agencies and other institutions in this area, the use of a multi-criteria selection method called the analytic hierarchy process is proposed here to assist in decision-making and to select priority regions for implementing wind farms. This work focuses on a case study of the state of Bahia, in which 27 territories were selected for an installation priority evaluation. Computational tools were used to hierarchize these chosen territories, including Matlab, for the construction of the computational algorithm. The results indicate the priority pf the regions according to the established criteria, which allows installation locations to be mapped—these could serve as a basis for regional investment.

1. Introduction

The global power matrix has undergone a process of change, with increased demand caused by population increase and the emergence of new industries. At the same time, environmental awareness has increased. Therefore, clean and efficient energy production has been pursued in order to reduce or eliminate the production of gases or environment harmful wastes and to ensure low cost production and better energy use. Mainly due to the scarcity of various energy resources during crises, e.g., during the oil crisis in the 1970s [1] and its price increase in the 1990s and in 2008 [2], as well as the waste and gases emitted by some energy sources, countries have adopted measures to meet their energy needs through alternative sources of power [3].
Brazil has also added renewable sources to its energy matrix that, until recently, were either not used or constituted an insignificant percentage of installed power. Wind power is a good example of the recent commitment to a new source of power. In 2018, wind power was 8.25% of the total power generated in the country [4], whereas ten years ago it was only 0.39% of the installed power [5]. New projects are still in the execution phase, and energy auctions are still largely concentrated on exploring high speed wind as the energy source, especially near the coast of northeastern Brazil.
Bahia is one of the states in the northeastern region of Brazil that stand out in terms of wind farm installation. Its covers an area of slightly over 567,000 km², which is larger than the area of the French Metropolitan region (550,000 km2), and according to recent studies, its wind power potential at a height of 150 m is 195 GW [6]. In 2018, Bahia had installed power of 2.5 GW and was the second highest wind power generating state in Brazil; however, due to newly contracted projects, it is expected that this state will be in first place in 2020, when it will have installed wind power of 5.9 GW [7]. Although the state of Bahia is rich in natural wealth, it ranks in 22nd place on the Human Development Index (HDI) of the 27 states in the Brazilian federation, according to the Atlas of Human Development in Brazil 2013 [8].
The economic viability of wind generation ventures is assessed by private investors who, consider how much profit the venture will earn for the generating company. However, other criteria are used by public and regulatory agencies because investments in less developed areas can improve social isonomy. In the state of Bahia the actions of these agencies are led by the state government. The infrastructure for energy transport and distribution (transmission and distribution lines) is assessed by regulatory agencies using criteria that is meant to encourage, through energy purchase auctions, the development of power generation enterprises in specific regions.
One of the great difficulties in hierarchizing macroregions to be prioritized by public agencies is how to weight the main indexes, namely: social, regions with worse social conditions have greater need for investment in the macroregion; infrastructure, regions with denser road and railway networks, transmission and distribution line grids are better able to build and distribute the power produced by wind farms; and generation potential, the greater the potential of a region to generate wind power (high-speed winds), the more interesting it is for investors. In general, regions with the worst social indices also have little infrastructure; however, the wind potential is dependent exclusively on natural phenomena.
The use of computational algorithms is useful when several criteria are used to make a choice or a ranking among a very large number of options In the case of macroregion selection for energy generation, it is essential to include the opinions of local experts (researchers, members of regulatory agencies, state government, engineers from power generating companies, etc.) who have different opinions about which criteria are the most relevant. The analytic hierarchy process (AHP) method has stood out in recent years with regard to hierarchization in complex problems in the environmental and energy fields [9] and, therefore, was selected it for use in the present study.
Regardless of the multi-criteria method chosen, there are problems with data processing because expert opinion should consider items that are subjective, such as the degree of importance that one criterion has compared to another. In turn, objective data, such as energy transport or transmission line grids, should be weighted by creating mathematical indices that quantify each of the grids. In the present work, indexes created to evaluate the objective criteria were based on data that were made available by several sectors including energy infrastructure, transportation infrastructure, and private and government services and research. These data were used as input for the AHP method for the hierarchization of Bahia’s 27 regions (the same regions used by the Bahia state government for the implementation of its public policies) for wind farms installation considering the potential for generation, the infrastructure and social indexes. To elaborate the methodology used in this study, such as the choice of criteria and sub-criteria involved, the studies of Rojas-Zerpa and Yusta [10] and Höfer et al. [11] were used as a reference. To code the AHP analysis, the studies of Silva [12], Haas and Meixner [13], and Costa [14] were used as the main references. We also referred to a similar study that was done for photovoltaic energy [15], which included specific criteria for this energy source. More recently, other studies have investigated multi-criteria decision making in the energy sector (Ullah et al. [16]; Malkawi et al. [17]; Saracoglu et al. [18]; Otay and Jaller [19]; Emeksiz and Demirci [20]; Ayodele et al. [21]; Ali et al. [22]; Gigović et al. [23]).
Otay and Jaller, Ayodele et al. and Ali et al. used a similar methodology to the proposed study. Otay and Jaller [19] studied the evaluation and selection of wind power farm locations with AHP methods, using new techniques like Pythagorean Fuzzy AHP.
Ayodele et al. [21] studied wind farm ranking in Nigeria. The authors used the GIS (geographic information system) and used the wind speed criterion and others, such as environmental, economic and social factors.
Ali et al. [22] researched wind farm ranking in Pakistan. The authors used the AHP on the criteria of wind speed, wind power density, distance from grid station, capacity factor, transport cost and population density.
Despite using similar techniques for ranking, the proposed study differs from previous ones due to the use of different important factors in decision making. In addition to technical aspects such as wind speed, factors such as infrastructure (roadways/railroads to access the wind farms), regional economic development, the possibility social development in the region and the proximity of power transmission lines for the flow of electricity were considered.
Thus, the aim of this study was to establish a model to select priority regions for the implantation of wind farms by using of the multi-criteria AHP method as a tool to assist public agencies and private institutions in ranking the most appropriate regions through important criteria for the deployment of wind energy.

2. Materials and Methods

2.1. AHP Fundamentals

According to Saaty [24], the pioneer of the AHP method, to make decisions it is necessary to know the problem, the needs and possible solutions. The criteria and the sub-criteria are used to hierarchize the possible solutions to contemplate the constraints of the interested parties and affected groups. According to Silva and Belderrain [25], the MCDA methods (multi-criteria decision analysis), including the AHP, typically operate according to the following sequence of actions:
  • Define choice alternatives
  • Define the relevant criteria for the decision problem
  • Evaluate the alternatives in relation to the criteria
  • Evaluate the relative importance of each criteria
  • Determine the global evaluation of each alternative.
The AHP is a theory of measurement that relies on expert judgments to obtain priority scales through pairwise comparisons. Such information, however, is intangible, i.e., cannot be measured objectively. The AHP method, however, is able to compare intangible measurements in relative terms. The comparisons are performed using an absolute judgment scale representing how much one element prevails over another regarding a given attribute [10]. The hierarchy presented in Figure 1 shows how the AHP method is structured.
As observed in Figure 1, the main objective is at the top of the diagram, which, for the present study, is the prioritization of the territories in the state of Bahia for wind farm installation. The criteria for choosing the alternatives that satisfy the main objective are directly below it, and subordinate to these criteria are the sub-criteria, if they exist. It is also possible to add one more layer (sub-sub-criteria, for example) or as many as needed.
To perform the comparison, a number scale that indicates how much more important or dominant an element is over the other regarding a criterion or property on which the comparison is based is necessary. Table 1 presents this scale [24].
According to Silva and Belderrain [25], the AHP method has three ways of obtaining the order of alternatives, as follows:
  • Relative: when each alternative is compared pairwise regarding a given criterion
  • Absolute: situations in which the alternatives are classified on an intensity scale for a given criterion
  • Benchmarking: when a known alternative is added to the group of alternatives and the other alternatives are compared to it.
It is important to note that in the present study, a mixture of two methods was used. In one, the comparison of intangible criteria is performed, and, in this case, the relative comparison based on the Saaty scale, as shown in Table 1, was used. In the other, the tangible criteria (sub-criteria, in the present study) undergo an absolute comparison, since, in this case, numerical values can be obtained for these items, and these data were normalized on a scale of 0 to 1.
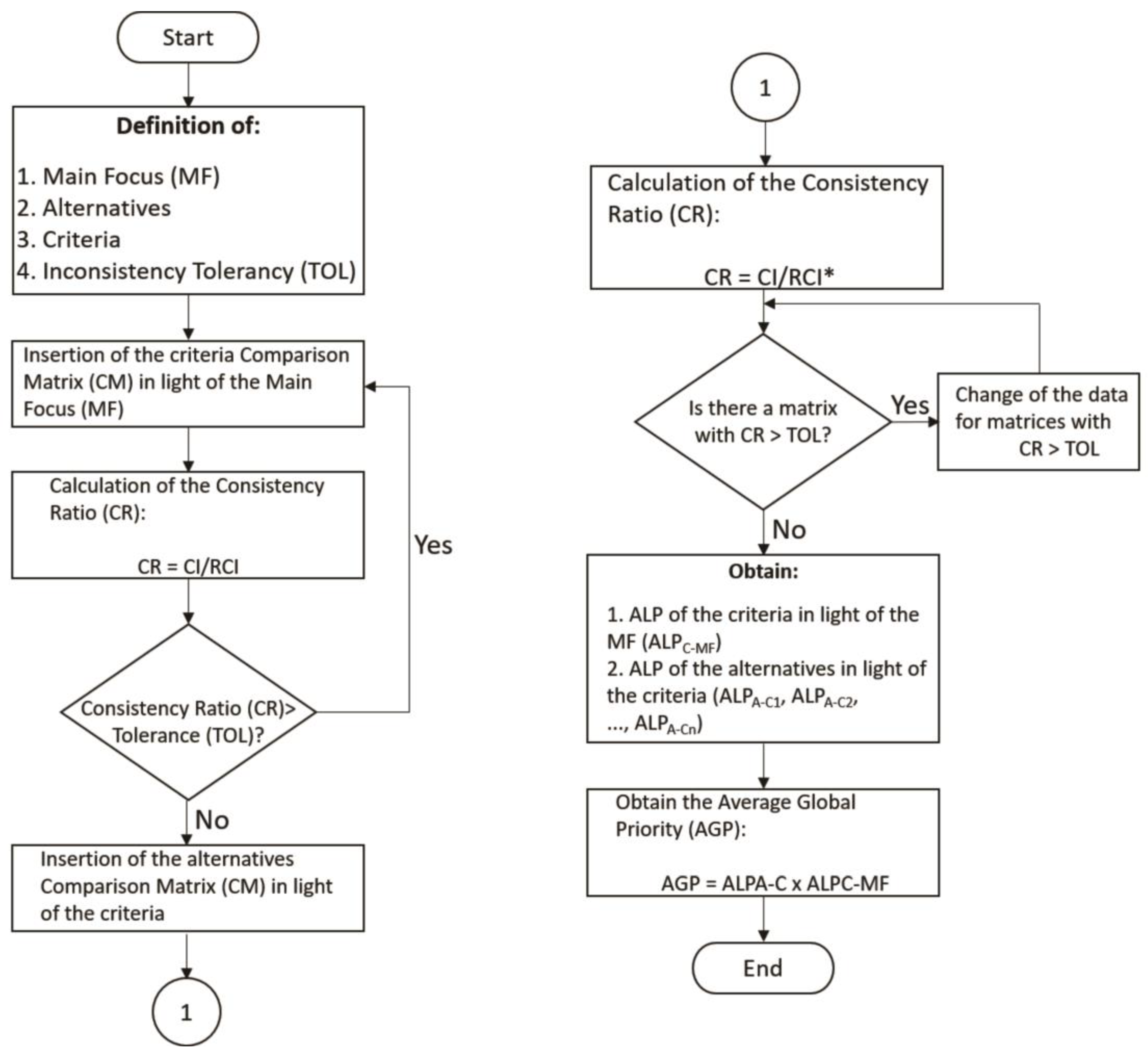
The AHP algorithm can be represented in a simplified way by the flow chart shown in Figure 2. The algorithm requires the expert opinions to be consistent for the hierarchy to be subsequently calculated within each criterion (the average local priorities or ALP). These can then be used to generate the AGP (average global priority), which shows the hierarchy of the evaluated regions.

2.2. Questionnaire for Specialists

For the present study, a questionnaire was completed by specialists related to the field of wind energy (engineers, economists, researchers, teachers and entrepreneurs). The experts were asked to judge the criteria for ranking the wind generation investments according to Section 2.3. The paired comparison was performed according to the acceptance requirements established by the AHP method.

2.3. Data and Indices Used

The regions to be analyzed as potential candidates for investment in wind generation were established based on the criterion already adopted by the Department of Government Planning of Bahia [26]. This criterion considers 27 territories (areas with geographic and cultural similarities) that are used for the creation and implementation of public policies in the state. In the map in Figure 3, the territories are numbered, and the names of each of them are listed in the second column of Table A1 in the Appendix A.
To differentiate the regions according to social criteria, the mean FIRJAN Municipal Development Index (FMDI) of each territory was adopted [27]. Since the FMDI has data by city, it was necessary to process the data and find a weighted mean considering each one of the cities that make up a region and its population. The FMDI values for each region are shown in the third column of Table A1.
An economic comparison between the regions was made based on the level of industrialization of the territories because locations with strong industries have a higher demand for electricity, and typically, they already having material and services suppliers for the installation and operation of wind farms. The index used to measure the level of industrialization was the ratio of the industrial GDP to the total GDP of the region. The values of each of these parameters, as well as their ratio in percentage values, are given in columns four, five and six of Table A1.
The Bahia Wind Atlas of 2013 [6] was used as the data source to obtain the mean annual wind potential in the state of Bahia (see map in Figure 4). This atlas has wind potential maps for the state of Bahia at a height of 150 meters, a height that has not yet been exploited, but which is a trend, since the power generation potential is higher at greater heights [28]. The speeds considered were discretized into the values, 5.5, 6.0, 6.5 and 7.0 m/s because it was necessary to superimpose the maps that delineate the territories with the wind power potential map, and it was impossible to identify the exact values for the colors that represent the intermediate speeds. The index used as the input for the prioritization algorithm was the calculation of available area x annual mean wind speed at 150 m for each territory, according to Equation (1) (results for two scenarios are shown in Table A1: with winds between 5.5 and 6.5 m/s in column 7, and above 7 m/s in column 8 of the same table). Equation (1) is as follows:
i = 1 N n V i T n . A i T n = V 1 T n A 1 T n + V 2 T n A 2 T n + + V N n T n A   N n T n
where:
  • V iT n = Average wind speed in territory T n with n = 1, 2, 3, …, 27;
  • A 1 T n ,   A 2 T n , ,   A N n T n = Selected areas in territory T n .;
  • V 1 T n ,   V 2 T n ,   , V N n T n = Wind speed of the respective areas of territory T n ; and
  • A iT n = A 1 T n + A 2 T n + + A N n T n = Total area of territory T n .
It is worth mentioning that not every area within each territory was selected for the calculations because the conservation units (CUs) were not considered as available areas, as will be explained in more detail below, when discussing the sub-criteria of useful areas for power plant installation.
Horizontal-axis wind turbines are the most frequently used wind turbine type in commercial high-power wind farms, and they require that the winds have some constancy regarding their direction. This is because frequent changes in wind direction mean that the position of the horizontal-axis wind turbine must be corrected frequently, as it operates with maximum efficiency when the wind strikes perpendicular to the surface formed by the rotation of the blades. The wind rose map shows the relationship between wind frequency and direction, with the mapping for the state of Bahia presented in Figure 5.
To calculate the wind directivity (α), which is shown in column 9 of Table A1, the wind rose map (frequencies x directions) (Figure 5) presented in [6] was needed. Equation (2) was used for the calculation:
α y T n = D max D y T n . p 1 . D y 1 + p 2 . D y 2 + p 3 . D y 3 + p 4 . D y 4 + p 5 . D y 5 + p 6 . D y 6 D y T n  
where:
  • α y T n = Directivity of the y wind rose with y = 1, 2, 3... N in territory   T n
  • D max = Maximum number of directions for the wind roses
  • D y T n = Number of directions of the y wind rose with y = 1, 2, 3... N in territory T n
  • D y 1   = Number of directions of the y wind rose with frequency D 1     10 %
  • D y 2   = Number of directions of the y wind rose with frequency 10 %   <   D 2     20 %
  • D y 3 = Number of directions of the y wind rose with frequency 20 %   <   D 3     30 %
  • D y 4 = Number of directions of the y wind rose with frequency 30 %   <   D 4     40 %
  • D y 5 = Number of directions of the y wind rose with frequency 40 %   <   D 5     50 % ;
  • D y 6 = Number of directions of the y wind rose with frequency D 6   >   50 %
  • p 1 = 1 , Weight for the number of directions with frequency D 1     10 %
  • p 2 = 10 , Weight for the number of directions with frequency 10 %   <   D 2     20 %
  • p 3 = 100 , Weight for the number of directions with frequency 20 %   <   D 3     30 %
  • p 4 = 1000 , Weight for the number of directions with frequency 30 %   <   D 4     40 %
  • p 5 = 10,000 , Weight for the number of directions with frequency 40 %   <   D 5     50 %
  • p 6 = 100,000 , Weight for the number of directions with frequency D 6   >   50 % .
The installation of large wind farms demands large areas and regions with low population density are more appealing because the cost per square meter is lower, and there are no technical impediments due to the proximity to people. Thus, the per capita area index (inverse of the population density) was used to obtain a scale in which a larger number indicated a region of greater interest, according to the data in column 10 of Table A1. The population data and the estimated areas used for the area calculation per inhabitant were acquired from reference [29].
The sub criterion used, in which the environmental preservation aspect is taken into account, is the useful area available for power plant installation A_uT (see the result in column 11 of Table A1), which disregards the areas of conservation units (CUs), as shown in Equation (3):
A u T n = ( α T n ) . ( β T n ) = ( A T n - P T n A T n ) . ( A T n - P T n )  
where:
  • β T n = ( A T n - P T n ) = Available area in territory T n , with n = 1, 2, …, 27, which is the difference between the total area of territory T n and the total preservation area of that territory.
  • α T n = ( A T n - P T n A T n ) = Relative available area in territory T n   , which is the ratio between the available area and the total area of territory T n , with n = 1, 2, …, 27.
  • P T n = Total area of conservation units in territory T n , with n = 1, 2, …, 27, including bird route regions in the case of wind farms.
  • A T n = Area of territory T n , with n = 1, 2, …, 27.
The available area, as denominated in this study, is the difference between the total area of the territory ( A T n ) and the total area of all conservation units belonging to that territory ( P T n ). It is worth mentioning that the useful area defined here is not synonymous with the area that is appropriate for power plant installation because large regions are evaluated. A later study is necessary to identify the most appropriate site for the design and construction of the plant.
It is also worth mentioning that the available area ( β T n = A T n -   P T n ) rejects only the conservation areas of the territories and does not exclude areas around the conservation units (Figure 6). It is known, however, that in Brazil, according to Article 2, Item XVIII of the SNUC Law (Law nos. 9985/2000), the installation of an enterprise needs to take into account an area called the buffer zone (BZ) [30], which is an area located “around a conservation unit, where human activities are subjected to specific norms and restrictions, with the purpose of minimizing negative impacts on the unit” [31]. Therefore, the sub criterion of useful area for power plant installation uses a depreciation factor ( α T n ), which minimizes the absolute available area ( β T n = A T n - P T n ) of the territory.
In the questionnaire, the term proximity to roadways/railroads was used to evaluate the attractiveness of an energy generation enterprise. Because the evaluation is by region (the “identity” territory) and the exact location of the power plant installation is unknown a priori, the density of roads (length/area) was used to infer the possible proximity between the roadways and railroads and the enterprises to be installed in a region. The result is shown in column 12 of Table A1. The map used for calculating the lengths of the roadways/railroads can be found in [6,32], which also provided an infrastructure map of Bahia.
For the electricity transport infrastructure, a criterion similar to the one used for proximity to roadways/railroads was considered; thus, the density of the length of distribution and transmission lines was used as an index to evaluate the attractiveness of a region with regard to the flow of the electricity generated. Since the wind farms to be built may have very different power capacities (from a few tens of MW to hundreds of MW), densities were calculated for lines above 230 kV (which are likely to be used by wind farms with higher power capacity). These values are shown in column 13 of Table A1, and the values for all voltages (from 34.5 kV to 500 kV which are used by wind farms of all power capacities) are shown in column 14 of Table A1.

3. Results and Discussions

In this section, the results are presented such that the application of the AHP method with the proposed criteria results in a hierarchical rank of the regions prioritized for investment in wind generation. In all, four scenarios were evaluated (all for wind farms with horizontal–axis turbines), and the corresponding results and analyses are described as follows: Section 3.1 presents a case study for high-power wind farms with wind speeds ≥ 7 m/s; in Section 3.2, a case study for high-power wind farms with wind speeds in the range of 5.5 m/s to 6.5 m/s is shown; in Section 3.3, a case study for intermediate-power wind farms with wind speeds ≥ 7 m/s is presented; in Section 3.4, a case study for intermediate-power wind farms with wind speeds in the range of 5.5 m/s to 6.5 m/s is shown. It is important to note that 11 valid answers were obtained from the questionnaire applied, using the coherence ratio of 0.10 as a reference.
According to Alegría et al. [35], intermediate- and high-power wind farms, which are connected to high-voltage transmission systems, are those that have power capacities above 50 MW, for countries such as Denmark, Germany and Spain. Based on the wind farm survey by Corrêa [36], it is believed that most of the wind farms installed, under construction and in bidding in the state of Bahia, are considered as intermediate- and high-power. By contrast, Poole et al. [37] classify wind farms in terms of installed power in two ways: less than or equal to 20 MW are low-power, and above 20 MW are high-power. There is no information regarding the loading of transmission lines in Bahia (with this information, the amount of power that could be connected to each transmission line would be known more accurately) or any Brazilian regulatory document or another reference that classifies intermediate-and high-power wind farms or wind complexes. Therefore, the present study uses the term “intermediate-power” for those wind farms with installed power equal or more than 5 MW (because it does not include the mini-generation that is distributed in Brazil [38]), and less than or equal to 20 MW. For those with more than 20 MW, the term “high-power” is used. In the AHP algorithm, the high-power wind farm is treated by only considering transmission lines above or equal to 230 kV, while for the intermediate-power wind farm, all voltages above 34 kV for the available grids are used.
The groups of criteria (Table A1, in Appendix A) were compared by renewable energy experts, and the weights obtained from each group are presented in Table 2, according to the opinions of the interviewed experts. The means presented in Table 2, can be used to observe which criteria groups the interviewed experts selected as most important and their respective weights.
Table 3 shows that experts considered wind speed to be a much more important criterion than wind direction frequency, even though generation currently uses horizontal-axis turbines that consume energy when they align with the wind direction in order to optimize the wind power generated. Table 4 and Table 5 present the opinions of the interviewed experts regarding the technical sub-criteria, from the viewpoint of generation potential, infrastructure and territorial availability, respectively. According to Table 4, the experts believe that the means to transport the generated electricity is more important than the transport structure to the wind farm installation site. Table 5 shows that the experts believe that the useful area for the installation of wind farms is more important than the population density, which is due to the possible interaction of other activities with wind power generation.
According to reference [6], “the minimum limit for an investment in wind power generation to be attractive depends on the economic and institutional contexts of each country, varying in terms of annual mean speeds, between 5.5 and 7 m/s.” Therefore, the wind power potential of Bahia is high because it has vast territorial dimensions and attractive wind speeds that can be exploited. Case studies for wind speeds equal to or greater than 7 m/s (Section 3.1 and Section 3.3) and in the range equal to or above 5.5 m/s and below or equal to 6.5 m/s (Section 3.2 and Section 3.4) were carried out. The first case study (wind speeds ≥ 7 m/s) includes regions to be exploited first, while the second case study (wind speeds ≥ 5 m/s and ≤ 6.5 m/s) involves the regions to be exploited at a later time. It is important to note that the graduated scale of wind speed colors [6] was discretized in 0.5 m/s steps because very similar colors are difficult to distinguish.

3.1. Priority Map for High-Power Wind Farms: Wind Speeds ≥ 7 m/s

Table 6 shows the results for the average global priority (AGP), with scores for the territories normalized from 0 to 100 for the current case. Note that the territories are labeled with numbers; the name of each region is shown in column 2 of Table A1.
In Figure 7, the territories in Bahia are grouped by color based on Table 6, according to the priority given to each territory. The numbers in Figure 7 and in the following maps refer to the territory (Table A1, columns 1 and 2), and not to its order of priority. Also presented in Figure 7 are the wind farms (represented by gray circles) that are already installed at all heights lower than 150 m that have not yet been fully exploited, are under construction or are under bidding, according to the website of the Growth Acceleration Program (PAC, for Programa de Aceleração do Crescimento) of the Federal Government [39]. The size of the gray circles is directly related to the number of wind farms in a certain region and not to the installed wind power because it was not possible to obtain this information for all wind farms, especially those under bidding.
The ranking position for the territories in Table 6 shows that the seven priority territories are as follows: 10—Sertão do São Francisco, 11—Rio Grande Bay, 13—Sertão Produtivo, 24—Itaparica, 03—Chapada Diamantina, 07—Extreme South, and 21—Recôncavo. The proposed AHP model has the following territories in common compared to the wind farms surveyed for the state of Bahia: 10—Sertão do São Francisco, 13—Sertão Produtivo, and 03—Chapada Diamantina. According to the results of the model presented herein, other territories that need further study to evaluate locations for investments are as follows: 11—Rio Grande Bay, 24—Itaparica (both neighboring territory 10—Sertão do São Francisco), 07—Extreme South, and 21—Recôncavo.

3.2. Priority Map for High-Power Wind Farms: Winds Speeds between 5.5 m/s and 6.5 m/s

According to the results of the analysis shown in Figure 8, and based on the opinion of the interviewed experts, the selected criteria and sub-criteria, and the calculated indices, the priority areas are as follows: 12—Paramirim Bay, 14—Piemonte do Paraguaçu, 19—Portal do Sertão, 22—Middle de Contas River, 20—Southwest Bahia or Vitória da Conquista, 25—Piemonte Norte do Itapicuru, and 24—Itaparica.
As can be observed, the territories selected as priorities are not the same as those selected in the previous case (Section 3.1), for wind speed ≥ 7 m/s, just as the territories selected as priorities in the present case (5.5 m/s ≤ wind speed ≤ 6.5 m/s) are different from the locations where wind farms are currently being installed, are under construction, or under bidding. This mapping, therefore, is not a description of the current situation; however, it is relevant for the planning of future wind farm installations and to help guide decision makers in this renewable energy sector. Locations with lower wind speeds should only be exploited after locations where the wind speed is greater than or equal to 7 m/s are exhausted.

3.3. Priority Map for Intermediate-Power Wind Farms: Wind Speeds ≥ 7 m/s

The color distribution in the map in Figure 9 is the same as that obtained for the map in Figure 7 (high power and wind speed ≥ 7 m/s). However, even though the color groupings for the priorities are the same, the priority order of the regions is slightly different. With regard to the input data of the algorithm, what differentiates intermediate-power plants from high-power plants, is the voltage levels established for the transmission and distribution systems. In the present case, all voltage levels are considered and the changes in the data from column 13 to column 14 (Table A1) were not sufficient to change the top-ranking positions.

3.4. Priority Map for Intermediate-Power Wind Farms: Wind Speeds between 5.5 m/s and 6.5 m/s

Figure 10 presents the priority map for intermediate-power wind farms with wind speeds between 5.5 m/s and 6.5 m/s, in which the territories chosen as priorities are as follows: 11—Rio Grande Bay, 13—Sertão Produtivo, 18—Northern Coast and Agreste, 21—Recôncavo, 24—Itaparica, 23—Rio Corrente Bay, and 19—Portal do Sertão.
The results showed that for intermediate-power wind farms, the territories of 11—Rio Grande Bay, 13—Sertão Produtivo, and 24—Itaparica are viable to be exploited for wind farms requiring annual mean wind speeds of ≥ 7 m/s and wind speeds between 5.5 m/s 6.5 m/s. However, for the latter wind speed range only Rio Corrente Bay (a neighboring territory of 11—Rio Grande Bay) and the territories surrounding the capital of the state of Bahia, the most populated and urbanized region that would have great difficulty hosting wind farms, and territory 26—Metropolitan Salvador, were identified. The territories around the capital are as follows: 18—Northern Coast and Agreste, 19—Portal do Sertão, and 21—Recôncavo.
Compared with the mean wind speed of the territories, territory 23—Rio Corrente Bay has good wind potential in terms of annual mean wind speed, the lowest population density among the territories, and the second largest useful area for installation, which are positive for the implementation of wind farms. In turn, the territories neighboring 26—Metropolitan Salvador, which are 18—Northern Coast and Agreste, 19—Portal do Sertão, and 21—Recôncavo, do not have high wind directivity, but they have high economic and social indicators (see columns 3 and 6 of Table A1), and they also have high densities of transport networks (roadways and railways) and transmission line grids. Territory 18—Northern Coast still has a good annual mean wind speed range.

4. Conclusions

In the present study, the AHP method was used as the multi-criteria method of choice to survey the priority regions for the installation of wind farms, with the purpose of assisting public agencies and private institutions in choosing the most appropriate regions. Technical, economic, social and environmental aspects were included through indices that were created based on publicly accessible data.
It is important to remember that in this work we did not propose specific sites for the installation of wind farms within the territories chosen as priority areas. For this reason and by extending its application, the same method can be used for strategic studies of other states, countries or continents. It should also be noted that for energy generation through means other than wind power, other criteria must be adopted, for example, in the case of power generation by biomass, the area of fertile land available for cultivation would be a criterion to be taken into account, while for tidal power plants, some index that addresses fishing activity on the coast is important for assessing its economic impact.
The results presented in Section 3.1 (high-power wind farms) and Section 3.2 (intermediate-power wind farms), for annual mean wind speeds greater than or equal to 7 m/s, show that the AHP model identified priority territories in common with those normally chosen for the installation of wind farms (already installed, under construction or planned). This is the case for the following territories: 10—Sertão do São Francisco, 13—Sertão Produtivo, and 03—Chapada Diamantina. However, according to the opinions of the experts and the chosen sub-criteria, the AHP model suggests the inclusion of new territories for study and analysis, with the purpose of providing new opportunities to the stakeholders for wind farm installation. This is the case for the following territories: 11—Rio Grande Bay, 24—Itaparica, 07—Extreme South, and 21—Recôncavo.
For the same type of installed power (intermediate or high), the idea was to obtain priority maps of regions to be explored initially (wind velocities ≥ 7 m/s) and those to be explored at subsequent or later times (for wind speeds of 5.5 m/s to 6.5 m/s).The results are useful because new priority territories were found for wind speeds between 5.5 m/s and 6.5 m/s, although some were maintained (appearing in both cases), showing that they have potential for wind speeds ≥ 7 m/s and in the range of 5.5 m/s and 6.5 m/s; an example of a territory that is prioritized in more than one wind speed range is 24—Itaparica.
Regarding the voltage levels that were chosen, only a voltage level ≥ 230 kV was used for plants or wind farms with high installed power (> 20 MW). For wind farms considered in the present study as intermediate-power (between 5 MW and 20 MW), all voltage levels were used (from 34 kV). However, this differentiation in the voltage levels did not affect the priority maps, i.e., Figure 7 and Figure 9 show the same seven priority regions, even though some ranking positions changed.
It is important to note that some of the numerical data (infrastructure and territorial availability criteria, for example) are not definitive and may improve or worsen the structural, economic and social conditions of locations, resulting in a change in the priority order of the territories. Therefore, the constructed AHP algorithm should be further investigated in future strategic studies.

Author Contributions

Individual contributions are as follow: conceptualization, R.L.B., E.S.d.S. and A.Á.B.S.; methodology, R.L.B., E.S.d.S. and A.Á.B.S.; software, R.L.B., E.S.d.S; validation, R.L.B., E.S.d.S.; formal analysis, R.L.B., E.S.d.S.; investigation, R.L.B., E.S.d.S. and A.Á.B.S.; resources, A.Á.B.S.; data curation, R.L.B., E.S.d.S.; writing—original draft preparation, R.L.B., E.S.d.S.; writing—review and editing, R.L.B., E.S.d.S. and A.Á.B.S.; visualization, R.L.B., E.S.d.S.; supervision, R.L.B., E.S.d.S.; project administration, R.L.B., E.S.d.S.; funding acquisition, A.Á.B.S. All authors have read and agreed to the published version of the manuscript.

Funding

This work was supported by the Integrated Campus of Manufacturing and Technology (CIMATEC).

Conflicts of Interest

The authors declare no conflict of interest.

Appendix A

Table A1. Territories of Bahia and AHP Criteria.
Table A1. Territories of Bahia and AHP Criteria.
Criteria
SocialEconomicWind SpeedWind RosePopulation DensityUseful AreaTransportTransmission Lines
OrderIdentity TerritoryMean FMDIIndustrial GDP (R$)Total GDP (R$)Industrial GDP by Total GDP IndexIndex for Wind Speed ≥ 5.5 m/s and ≤ 6.5 m/sIndex for Wind Speed ≥ 7.0 m/sMean Wind Directivity IndexArea Per InhabitantArea Useful for Installation of Plants (km²)Density of Roadways and Railways (km/km²)Density of Length of Transmission Lines (km/km²). V ≥ 230 kVDensity of Length of Transmission Lines (km/km²). All Voltage Levels
1Irecê0.5266153,124.572,449,020.626.25%16.43159.38560.450.060518,964.110.048310.01640.0268
2Velho Chico0.4917124,019.652,273,812.105.45%061.09693.040.113725,565.110.037290.01540.0272
3Chapada Diamantina0.5079195,126.442,446,641.887.98%22.5196.726113.850.08252,714.180.064470.00970.0213
4Sisal0.4681451,809.673,657,011.5812.35%107.3910.1205.40.032517,251.040.06980.00740.0089
5Southern Coast0.53531,750,790.738,557,843.2620.46%49.08014.370.01866,244.610.119980.01360.0349
6Low South0.47672,163,570.755,614,290.7938.54%28.52013.010.02111,224.630.066910.01620.0162
7Extreme South0.60291,178,009.615,204,092.2822.64%12.25114.5515.790.040216,174.970.07360.01190.031
8Middle Southwest0.4888319,343.551,877,103.1017.01%24.03015.390.044710,541.320.068870.00770.0221
9Jiquiriçá Valley0.5051146,458.332,007,623.647.30%18.6951.2936.360.03319,181.950.104620.02130.0276
10Sertão do São Francisco0.5397567,089.834,165,365.7913.61%35.34376.633347.220.112621,994.860.02830.01270.027
11Rio Grande Bay0.62971,255,810.769,701,840.8112.94%221.4169.5840.320.165446,323.650.038020.01120.0171
12Paramirim Bay0.529637,999.38815,563.854.66%11.721.665350.140.04935,182.260.0470.01740.0174
13Sertão Produtivo0.6212687,536.303,732,556.8518.42%68.0530.966419.480.04916,378.960.07030.02580.0288
14Piemonte do Paraguaçu0.481168,576.011,899,474.688.87%53.1516.98304.590.06215,532.170.103590.01380.0172
15Jacuípe Bay0.5006216,268.901,476,001.2214.65%73.310107.090.04310,037.620.082640.00060.0015
16Piemonte da Diamantina0.4897232,733.671,684,090.2313.82%33.3846.272755.110.047110,238.630.066760.01650.0165
17Semiário Nordeste II0.5006160,734.532,683,398.305.99%53.5933.19201.860.036412,715.220.081580.02410.025
18Northern Coast and Agreste0.57453,299,493.809,571,335.3134.47%82.685.4164.710.020910,562.180.096210.01780.038
19Portal do Sertão0.63443,405,484.5812,380,225.1827.51%31.125.2751.950.0065,497.950.13440.0060.0358
20Vitória da Conquista0.571798,737.876,521,015.3912.25%82.8559.3131.420.037426,016.840.069940.00680.014
21Recôncavo0.60831,500,698.926,038,917.2424.85%31.61079.450.00844,383.900.153660.09520.1029
22Middle de Contas River0.525584,768.263,290,635.5317.77%23.6117.54585.890.02558,608.990.083680.02020.0393
23Rio Corrente Bay0.4974133,533.552,431,748.385.49%151.3921.17101.90.210737,689.420.026920.01370.02
24Itaparica0.5924413,768.591,701,910.8524.31%24.8658.972685.910.06689,610.300.049120.03830.0474
25Piemonte Norte do Itapicurú0.5354358,602.801,975,403.3418.15%34.1950.271271.350.04989,134.910.064270.02630.0263
26Metropolitan Salvador 0.708618,145,612.8969,257,843.2926.20%8.84072.630.00071,793.280.097650.01920.0483
27Descobrimento Coast0.6357798,299.484,531,236.9917.62%64.772.7111.610.03149,731.410.072970.00960.0251

References

  1. Nitsch, M. The Proalcool Biofuels Program in the Context of the Brazilian Energy Strategy. Political Economy Mag. 1991, 2, 123–138. [Google Scholar]
  2. Index Mundi. Available online: https://www.indexmundi.com/pt/pre%C3%A7os-de-mercado/?mercadoria=petr%C3%B3leo-bruto&meses=300 (accessed on 8 August 2018).
  3. Brazil Environmental. Available online: http://www.mma.gov.br/clima/energia/energias-renovaveis/energia-eolica (accessed on 3 September 2018).
  4. Brazil. ANEEL-BIG. Generation Information Bank. Available online: https://www2.aneel.gov.br/aplicacoes/capacidadebrasil/capacidadebrasil.cfm. (accessed on 3 September 2018).
  5. National Energy Balance 2009-Base Year 2008. Available online: https://ben.epe.gov.br/downloads/Relatorio_Final_BEN_2009.pdf (accessed on 5 September 2018).
  6. Camargo Schubert Engenheiros Associados. Aeolian Atlas of Bahia, 1st ed.; Editora Gráfica Burti: São Paulo, Brazil, 2013; p. 96. [Google Scholar]
  7. Bahia State Government. Available online: http://www.sudic.ba.gov.br/modules/noticias/article.php?storyid=549 (accessed on 30 August 2018).
  8. ONU. Federation Units MHDI Ranking 2010. Available online: http://www.pnud.org.br/atlas/ranking/Ranking-IDHM-UF-2010.aspx (accessed on 24 August 2016).
  9. Mardani, A.; Jusoh, A.; Zavadskas, E.K.; Cavallaro, F.; Khalifah, Z. Sustainable and Renewable Energy: An Overview of the Application of Multiple Criteria Decision Making Techniques and Approaches. Sustainability 2015, 7, 13947–13984. [Google Scholar] [CrossRef]
  10. Rojas-Zerpa, J.C.; Yusta, J.M. Application of multicriteria decision methods for electric supply planning in rural and remote areas. Renew. Sustain. Energy Rev. 2015, 52, 557–571. [Google Scholar] [CrossRef]
  11. Höfer, T.; Sunak, Y.; Siddique, H.; Madlener, R. Wind farm siting using a spatial Analytic Hierarchy Process approach: A case study of the Städteregion Aachen. Appl. Energy 2016, 163, 222–243. [Google Scholar] [CrossRef]
  12. Silva, D.M.R. Application of the AHP Method for Evaluation of Industrial Projects. Ph.D. Thesis, PUC-Rio, Rio de Janeiro, Brazil, 20 August 2007. [Google Scholar]
  13. Haas, R.; Meixner, O. An Illustrated Guide to the Analytic Hierarchy Process. Available online: http://scholar.google.com/scholar?hl=en&btnG=Search&q=intitle:An+Illustrated+Guide+to+the+Analytical+Hierarchy+Process#0 (accessed on 25 August 2018).
  14. Costa, H.G. Introduction to the Hierarchical Analysis Method, 1st ed.; SBPO: Niterói, Brazil, 2002; p. 104. [Google Scholar]
  15. Bulhões, R.; Santana, E.S.; Santos, A.A.B. Use of Analytic Hierarchy Process for Prioritization of Regions for Installation of Photovoltaic Solar Power Plants-Case Study in the State of Bahia; Anais do X National Congress of Mechanical Engineering: Salvador, Brazil, 2018. [Google Scholar]
  16. Ullah, K.; Hamid, S.; Mirza, F.M.; Shakoor, U. Prioritizing the gaseous alternatives for the road transport sector of Pakistan: A multi criteria decision making analysis. Energy 2018, 165, 1072–1084. [Google Scholar] [CrossRef]
  17. Malkawi, S.; Azizi, D. A multi-criteria optimization analysis for Jordan’s energy mix. Energy 2017, 127, 680–696. [Google Scholar] [CrossRef]
  18. Saracoglu, B.O.; Ohunakin, O.S.; Adelekan, D.S.; Gill, J.; Atiba, O.E.; Okokpujie, I.P.; Atayero, A.A. A framework for selecting the location of very large photovoltaic solar power plants on a global/supergrid. Energy Rep. 2018, 4, 586–602. [Google Scholar] [CrossRef]
  19. Otay, I.; Jaller, M. Multi-criteria and Multi-expert Wind Power Farm Location Selection Using a Pythagorean Fuzzy Analytic Hierarchy Process. In Intelligent and Fuzzy Techniques in Big Data Analytics and Decision Making. INFUS 2019, Advances in Intelligent Systems and Computing; Kahraman, C., Cebi, S., Cevik Onar, S., Oztaysi, B., Tolga, A., Sari, I., Eds.; Springer: Cham, Switzerland, 2020; Volume 1029, pp. 905–914. [Google Scholar] [CrossRef]
  20. Emeksiz, C.; Demirci, B. The determination of offshore wind energy potential of Turkey by using novelty hybrid site selection method. Sustain. Energy Technol. 2019, 36, 100562. [Google Scholar] [CrossRef]
  21. Ayodele, T.R.; Ogunjuyigbe, A.S.O.; Odigie, O.; Munda, J.L. A multi-criteria GIS based model for wind farm site selection using interval type-2 fuzzy analytic hierarchy process: The case study of Nigeria. Appl. Energy 2018, 228, 1853–1869. [Google Scholar] [CrossRef]
  22. Ali, Y.; Butt, M.; Sabir, M.; Mumtaz, U.; Salman, A. Advances in Control and Decision for Power and Energy Systems Selection of suitable site in Pakistan for wind power plant installation using analytic hierarchy process (AHP). J. Control Decis. 2018, 5, 117–128. [Google Scholar] [CrossRef]
  23. Gigović, L.; Pamučar, D.; Božanić, D.; Ljubojević, S. Application of the GIS-DANP-MABAC multi-criteria model for selecting the location of wind farms: A case study of Vojvodina, Serbia. Renew. Energy 2017, 103, 502–521. [Google Scholar] [CrossRef]
  24. Saaty, T.L. Decision making with the analytic hierarchy process. Int. J. Serv. Sci. 2008, 1, 83–98. [Google Scholar] [CrossRef]
  25. Da Silva, R.M.; Belderrain, M.C.N. Thoughts on Multicriteria Mecision Methods; XI Encita: São José dos Campos/SP, Brazil, 2005. [Google Scholar]
  26. Bahia. Planning Secretariat [SEPLAN]. Identity Territories. Available online: http://www.seplan.ba.gov.br/modules/conteudo/conteudo.php?conteudo=17 (accessed on 13 October 2016).
  27. Firjan. [Federation of Industries of the State of Rio de Janeiro] Municipal Development Index (IFDM). Available online: http://www.firjan.com.br/ifdm/ (accessed on 13 October 2016).
  28. Tolmasquim, M.T. Renewable Energy-Hydraulics, Biomass, Wind, Solar, Oceanic; Empresa de Pesquisa Energética–EPE: Rio de Janeiro, Brazil, 2013; pp. 1–452. [Google Scholar]
  29. Brazil. IBGE. Cities. Available online: http://cidades.ibge.gov.br/xtras/perfil.php?codmun=292740 (accessed on 19 October 2016).
  30. OECO. What Conservation Units Are. 2013. Available online: http://www.oeco.org.br/dicionario-ambiental/27099-o-que-sao-unidades-de-conservacao/ (accessed on 4 June 2017).
  31. OECO. What a Buffer Zone Is. 2014. Available online: http://www.oeco.org.br/dicionario-ambiental/28754-o-que-e-uma-zona-de-amortecimento/ (accessed on 4 June 2017).
  32. Bahia. Secretariat of Science, Technology and Innovation [SECTI]. Infrastructure Map of Bahia. Available online: http://www2.secti.ba.gov.br/atlasWEB/mapa01.html?mapa=img/mapas/mapa-1pt1 (accessed on 4 June 2017).
  33. Bahia. Electronic Information System [SEI]. Identity Territories-State of Bahia-2015. Available online: http://www.sei.ba.gov.br/site/geoambientais/mapas/pdf/territ_ident_2v25m_2015.pdf (accessed on 15 June 2017).
  34. Annual Report of Migratory Bird Routes and Areas of Concentration in Brazil; ICMBIoL: Cabedelo, Brazil, 2014; pp. 1–88.
  35. De Alegría, I.M.; Andreu, J.; Martín, J.L.; Ibanez, P.; Villate, J.L.; Camblong, H. Connection requirements for wind farms: A survey on technical requierements and regulation. Renew. Sustain. Energy Rev. 2007, 11, 1858–1872. [Google Scholar] [CrossRef]
  36. Corrêa, K.C. Integration of Wind Generation into the Electricity Network: Challenges of Brazil. Cadernos Acadêmicos 2014, 5, 112–133. [Google Scholar]
  37. Brazil’s Wind Potential is 500 GW, According to DEW. Available online: http://www.revistafatorbrasil.com.br/ver_noticia.php?not=303650 (accessed on 7 August 2016).
  38. Brazil. ANEEL. Normative Resolution n. 687/2015. Available online: http://www2.aneel.gov.br/cedoc/ren2015687.pdf (accessed on 4 June 2017).
  39. Brazil. Federal Government. PAC 2016. Available online: http://www.pac.gov.br/infraestrutura-energetica/geracao-de-energia-eletrica (accessed on 4 June 2017).
Figure 1. Hierarchy using the analytic hierarchy process (AHP) method.
Figure 1. Hierarchy using the analytic hierarchy process (AHP) method.
Energies 13 02284 g001
Figure 2. Flowchart for the AHP method. * Consistency Index (CI)/ Random Consistency Index (RCI).
Figure 2. Flowchart for the AHP method. * Consistency Index (CI)/ Random Consistency Index (RCI).
Energies 13 02284 g002
Figure 3. Map of the territories in Bahia. Source: [26].
Figure 3. Map of the territories in Bahia. Source: [26].
Energies 13 02284 g003
Figure 4. Wind power potential at a height of 150 m in Bahia. Source: [6].
Figure 4. Wind power potential at a height of 150 m in Bahia. Source: [6].
Energies 13 02284 g004
Figure 5. Wind directivity map. Source: [6].
Figure 5. Wind directivity map. Source: [6].
Energies 13 02284 g005
Figure 6. Map of conservation units (green) and bird routes (blue). Source: The author, based on [33] for the territory boundaries, [6] for the conservation units, and [34] for the bird routes.
Figure 6. Map of conservation units (green) and bird routes (blue). Source: The author, based on [33] for the territory boundaries, [6] for the conservation units, and [34] for the bird routes.
Energies 13 02284 g006
Figure 7. Color classification of the priority for territories for high-power wind farms: wind speeds ≥7 m/s. * Number of wind farms projects (installed, under construction and in the bidding process).
Figure 7. Color classification of the priority for territories for high-power wind farms: wind speeds ≥7 m/s. * Number of wind farms projects (installed, under construction and in the bidding process).
Energies 13 02284 g007
Figure 8. Color classification of the priority for territories for high-power wind farms: wind speeds between 5.5 m/s and 6.5 m/s. * Number of wind farms projects (installed, under construction and in the bidding process).
Figure 8. Color classification of the priority for territories for high-power wind farms: wind speeds between 5.5 m/s and 6.5 m/s. * Number of wind farms projects (installed, under construction and in the bidding process).
Energies 13 02284 g008
Figure 9. Color classification of the priority for territories for intermediate-power wind farms: wind speeds ≥ 7 m/s. * Number of wind farms projects (installed, under construction and in the bidding process).
Figure 9. Color classification of the priority for territories for intermediate-power wind farms: wind speeds ≥ 7 m/s. * Number of wind farms projects (installed, under construction and in the bidding process).
Energies 13 02284 g009
Figure 10. Color classification of the priority for territories for intermediate-power wind farms: wind speeds between 5.5 m/s and 6.5 m/s. * Number of wind farms projects (installed, under construction and in the bidding process).
Figure 10. Color classification of the priority for territories for intermediate-power wind farms: wind speeds between 5.5 m/s and 6.5 m/s. * Number of wind farms projects (installed, under construction and in the bidding process).
Energies 13 02284 g010
Table 1. Saaty scale. Source: Saaty [24].
Table 1. Saaty scale. Source: Saaty [24].
Numerical ValuesVerbal TermsExplanation
1Equal importanceTwo alternatives contribute equally to the objective.
3Moderately more importantExperience and judgment slightly favor one alternative over the other.
5Strongly more importantExperience and judgment strongly favor one alternative over the other.
7Very strongly more importantAn alternative is very strongly favored over the other. Its dominance is demonstrated in practice.
9Extremely more importantEvidence favoring one alternative over another is of the highest possible order of affirmation.
2,4,6 and 8Intermediate importance valuesWhen seeking an intermediate condition between the two conditions.
Reciprocal of the above valuesIf an alternative i has one of the above non-zero values assigned to it when compared to activity j, then j has the reciprocal value when compared to i.A reasonable assumption.
1.1 to 1.9If the importance degrees of the alternatives are very close to each otherIt may be difficult to attribute the best value, but when compared to other alternatives, the difference between the sizes of these numbers might not be perceived, although it may still indicate the relative importance of one option over another.
Table 2. Weights obtained for the criteria according to the opinions of the interviewed experts—wind power cases.
Table 2. Weights obtained for the criteria according to the opinions of the interviewed experts—wind power cases.
Criterion GroupExpert InterviewedGeometric Mean*
1234567891011
Technical Generation Potential0.350.420.320.420.380.050.410.480.350.330.270.31
Technical Territorial Availability0.350.170.320.180.330.040.190.170.150.130.320.19
Technical Infrastructure0.210.250.110.270.120.120.280.210.350.080.270.19
Social0.030.040.030.060.050.360.040.100.050.060.040.06
Economic0.070.110.210.060.120.430.090.040.090.410.100.12
* As Saaty (2008) [24] described, the geometric mean is the only one that works in AHP because it better represents the analysis of the judgments; therefore, the geometric mean was used in this study.
Table 3. Weights obtained for the technical sub-criteria: Generation potential—wind power cases.
Table 3. Weights obtained for the technical sub-criteria: Generation potential—wind power cases.
Technical Sub-Criteria-Generation PotentialExpert InterviewedGeometric Mean
1234567891011
Area x Wind speed0.750.670.250.500.500.830.750.830.830.800.750.65
Wind directivity 0.250.330.750.500.500.170.250.170.170.200.250.28
Table 4. Weights obtained for the technical sub-criteria: Infrastructure—wind power cases.
Table 4. Weights obtained for the technical sub-criteria: Infrastructure—wind power cases.
Technical Sub-Criteria-InfrastructureExpert InterviewedGeometric Mean
1234567891011
Transmission line density0.860.750.830.880.750.830.750.880.750.500.500.74
Railroad/railway density0.140.250.170.130.250.170.250.130.250.500.500.22
Table 5. Weights obtained for the technical sub-criteria: Territorial—wind power cases.
Table 5. Weights obtained for the technical sub-criteria: Territorial—wind power cases.
Technical Sub-Criteria-TerritorialExpert InterviewedGeometric Mean
1234567891011
Population density0.500.330.170.500.170.830.500.170.670.750.170.36
Useful area for wind farm installation0.500.670.830.500.830.170.500.830.330.250.830.51
Table 6. Average global priority between 0 and 100 for high-power wind farms with wind speeds ≥ 7 m/s. The name of each region is listed in column 2 of Table A1.
Table 6. Average global priority between 0 and 100 for high-power wind farms with wind speeds ≥ 7 m/s. The name of each region is listed in column 2 of Table A1.
Ranking Position1234567891011121314
Region Number1011132403072118011926251606
AGP100100.071.068.364.963.563.259.657.356.656.054.452.550.849.7
Ranking Position15161718192021222324252627--
Region Number20122205022709231417081504--
AGP10047.647.244.944.243.442.942.539.639.538.337.436.636.0--

Share and Cite

MDPI and ACS Style

Lemos Bulhões, R.; Souza de Santana, E.; Álisson Bandeira Santos, A. Use of Analytic Hierarchy Process for Wind Farm Installation Region Prioritization–Case Study. Energies 2020, 13, 2284. https://doi.org/10.3390/en13092284

AMA Style

Lemos Bulhões R, Souza de Santana E, Álisson Bandeira Santos A. Use of Analytic Hierarchy Process for Wind Farm Installation Region Prioritization–Case Study. Energies. 2020; 13(9):2284. https://doi.org/10.3390/en13092284

Chicago/Turabian Style

Lemos Bulhões, Rômulo, Eudemário Souza de Santana, and Alex Álisson Bandeira Santos. 2020. "Use of Analytic Hierarchy Process for Wind Farm Installation Region Prioritization–Case Study" Energies 13, no. 9: 2284. https://doi.org/10.3390/en13092284

APA Style

Lemos Bulhões, R., Souza de Santana, E., & Álisson Bandeira Santos, A. (2020). Use of Analytic Hierarchy Process for Wind Farm Installation Region Prioritization–Case Study. Energies, 13(9), 2284. https://doi.org/10.3390/en13092284

Note that from the first issue of 2016, this journal uses article numbers instead of page numbers. See further details here.

Article Metrics

Back to TopTop