Next Article in Journal
Use of Analytic Hierarchy Process for Wind Farm Installation Region Prioritization–Case Study
Previous Article in Journal
Altered Grey Wolf Optimization and Taguchi Method with FEA for Six-Phase Copper Squirrel Cage Rotor Induction Motor Design
 
 
Font Type:
Arial Georgia Verdana
Font Size:
Aa Aa Aa
Line Spacing:
Column Width:
Background:
Article

Phasing out Energy Subsidies to Improve Energy Mix: A Dead End

1
Department of Economics, Faculty of Economics and Business, Universitas Indonesia, Depok 16424, Indonesia
2
Department of Economics, Faculty of Economics and Business, Universitas Padjadjaran, Bandung 40132, Indonesia
3
Department of Economics, Faculty of Economics and Management, Bogor Agricultural University, Bogor 16680, Indonesia
4
Fiscal Policy Agency, Ministry of Finance, Republic of Indonesia, Jakarta 10710, Indonesia
*
Author to whom correspondence should be addressed.
Energies 2020, 13(9), 2281; https://doi.org/10.3390/en13092281
Submission received: 3 March 2020 / Revised: 16 April 2020 / Accepted: 30 April 2020 / Published: 5 May 2020
(This article belongs to the Section C: Energy Economics and Policy)

Abstract

A major energy transformation is required to prolong the rise in global temperature below 2 °C. The Indonesian government (GoI) has set a strategy to gradually remove fuel subsidies to meet its 2050 ambitious energy targets. Using a recursive dynamic computable general equilibrium (CGE) model, the present study aimed to determine whether or not the current energy subsidy reforms would meet the targets of both energy mix and energy intensity. It also incorporated the environmental aspect while developing a source of a detailed database in the energy sector. The energy subsidy reform policy (followed by an increase in infrastructure and renewable energy investments) could be the most appropriate alternative policy if the government aims to reduce energy intensity and emission, as well as improve energy diversification without pronounced reductions in the sectorial and overall economy. However, all simulations suggested that the removal of energy subsidy does not enough in attaining the targeted energy mix and energy intensity goals. Thus, the Indonesian government should also introduce progressive programs in renewable energy.

Graphical Abstract

1. Introduction

Energy transition, from fossil-based to zero-carbon energy, has been a tremendous global concern in the Paris Agreement objective [1], as energy consumption is the most significant contributor to the increasingly growing emission. The transformations towards renewable energy and energy efficiency are essential strategies required for carbon reduction [2,3,4]. Countries implement various measurements to encourage energy transition. In developed countries, energy pricing systems (such as energy or fuel taxation and emission trading system (ETS)) are commonly used market strategies to encourage citizens and investors to favor clean energy over polluting one [5]. However, sustained implementation of fossil energy subsidies in developing countries is a significant barrier to a clean energy system and needs to be overcome in the first place [6]. The removal of energy subsidies will discourage fossil energy consumption, while the collected funds can be used for financing other social securities or clean energy transition programs [6]. Thus, the removal of energy subsidy is heavily encouraged in developing countries.
Indonesia, as the fourth-largest carbon emitter in the world, is a significant contributor to global CO2 emission. Consequently, it has been carrying out energy subsidy reform as a strategy towards its targets in energy transformation. Currently, Indonesia’s energy mix is primarily dominated by fossil energy, such as coal, oil and gas [7], contributing to 91.6% of primary energy mix (while renewables only contribute to 8.4%) [8]. The Indonesian Government (GoI) has set aspiring targets under government regulation No. 79/2014 to reduce the oil share in the primary energy mix (up to 30%) in 2025. Renewable energy share is also targeted to increase up to 31% in 2050, shifting the Indonesian dependency on fossil-based energy [9]. Furthermore, the GoI also aimed at an annual energy intensity reduction of 1% by 2025 [7]. Besides its concerns with renewable power plant investment and diverse sectorial energy efficiency strategies, the government uses energy subsidy reform as primary measures to overcome challenges. As Indonesia plays an essential role in environmental issues, the success of its energy transformation will be a tremendous step in global energy objectives; increasing renewable energy share by two thirds and decreasing energy intensity by two thirds by 2050 [10]. These energy targets are suggested by IRENA [10] as a necessary step to keep in track with Paris Agreement target; keeping earth temperature rise below 2 degree Celsius.
As an initial effort in 2015, the GoI reduced by half the total amount of energy subsidy disbursement compared to the total energy subsidy in 2014 [11]. GoI also kept a strong commitment to gradually reducing energy subsidies on fuel and electricity. However, the current progress of the corresponding measures seemed not in line with the national energy goals. In 2015, the total contribution of fossil fuel energy exceeded 94% and remained constant within the last five years. Meanwhile, the trend in energy intensity has worsened since 2011 [7]. Consequently, the energy subsidy reform strategy seemed inadequate in improving energy efficiency along with the additional capacity of renewable energy (up to 200%) in less than 10 years. Thus, an assessment is needed to verify this presumption through policy evaluation.
Subsidy reform impact analysis has been widely measured in other developing countries [12,13,14,15]. In Indonesia, it has been analyzed through various focuses, such as macroeconomic indicators [16], household income, poverty and income inequality [11,17,18]. In addition, Yusuf et al. [19] extended the analysis by estimating the impact of energy subsidy removal on the regional economic performance at the provincial level. Nonetheless, the critical question of whether or not it could lead Indonesia to the targeted energy mix and energy intensity goals has not been answered.
This study attempts to measure the impact of removing energy subsidies to macroeconomic and environmental indicators through the recursive dynamic computable general equilibrium (CGE) model. The CGE model has been extensively utilized to carry out a wide variety of policy simulations. including subsidy reforms (see [20]). Five energy policy options were simulated, mainly focusing on the ways of reallocating funds from subsidies to various investment options, including infrastructure (in general) and renewable energy (geothermal power plant). Ideas of reallocating savings from subsidy reform to clean energy transition (generally called “swap”) are assumed to magnify the contributions to long-term permanent emission reductions, the economy and jobs [6]. In addition, the ambitious Indonesian target towards infrastructure development and the tremendous potential of geothermal reserves made these two policies the best possible choices for investment options. Indonesia has approximately 40% of the world’s geothermal resources (or equal with 28,617 MW) despite only utilizing tiny parts of it [21]. The Government plans to achieve around 6000 MW of installed geothermal power capacity by 2020, more than a fourfold increase compared to 2012 capacity of 1335 MW [22].
In contrast to the existing literature, this study provides clear contributions as follows (1) An Input–Output (IO) with detailed energy (including renewable) sectors was developed in addition to the Social Accounting Matrix (SAM) data provided by the Indonesian Central Bureau of Statistics. The standard IO only lays out the aggregated data on energy. Thus, comprehensive data on energy by sector (including renewable energy) can be constructed which were absent in most previous studies on energy modeling in Indonesia [17,23]. In addition, the electric power plant was disaggregated by types allowing for further analysis of the alternative sources of renewable energy. (2) The present study also attempts to simulate the impact of subsidy reallocation to an investment fund in infrastructure and renewable energy (geothermal power plant) ignored in previous literature. The existing literature on energy subsidy mostly focused on its impact on the welfare and distribution effects (see, for example, [24,25,26]). This approach can identify how subsidy cut can contribute not only to macroeconomic indicators, but also to energy diversification; and (3) The present study focuses on geothermal energy and measures the impact on CO2 emission rarely assessed in previous Indonesian literature. This issue is crucial since Indonesia is one of the most significant contributors to CO2 emission [23].
The rest of this study is organized as follows: Section 2 presents the theoretical and empirical backgrounds of energy subsidy and their impacts on the economy. Section 3 deals with the research methodology. Section 4 describes the analysis of the CGE output; the conclusion is presented in Section 5.

2. Literature Studies

Both receding production costs and relieving the burden of increasing prices on consumers were carried through energy subsidy designed to favor the production of goods and services [12]. However, energy subsidies may adversely affect price signals and lead to the misallocation of resources. According to the partial equilibrium theory, the subsidies will expand the quantity and reduce the prices. The alternations in the price will be lower than the subsidy [27,28]. The level of price alternations will solely depend on the elasticity of demand and supply curves. In the presence of an inelastic demand curve, the price will decline along with the value of the subsidy.
Some studies demonstrated that the lack of improvements in energy diversification and energy intensity was primarily caused by the existence of natural resource misallocation [4,29,30]. Even though the energy subsidy is justified as encouraging the production of goods and services, its effects on the overconsumption of subsidized energy (inefficiency in budget allocation and encouragement of carbon emission) outdraw its positive effects [11,30,31]. Thus, the extent to which the subsidy cut affects the macroeconomic and energy indicators has been extensively discussed in many developing countries.
Diverse methods were applied to identify the impacts of energy subsidy reform, including econometrics [32], partial equilibrium analysis or numerical model analysis [29,33,34] and mostly general equilibrium analysis. The application of a general equilibrium model, such as CGE, considered all economic sectors. Hence, it represents a comprehensive analysis of the effects of a shock or external change on the economy as a whole or a specific sector [26]. The partial equilibrium theory cannot solely explain the impact of subsidies on the allocation of resources. This issue needs to be addressed through the theory of general equilibrium, including the concept of Pareto optimum since it can assess the existence of natural resource misallocation (see detailed discussion on Taubman and Rasche [28]). Therefore, it is a common and reliable method to identify policy impacts.
Most of the studies on subsidy reform are concerned with the welfare and poverty impacts, especially low-income people, aside from additional assessment in emission or energy indicators (see Table 1). To conclude, all of the studies revealed that subsidy reform would negatively impact the economy. The government must compensate for these adverse effects by considering complementary policies such as social security, cross-subsidy or targeted cash transfer as policy implications for energy subsidies [14,30]. However, other studies also suggested that the subsidy may be reallocated to improve energy efficiency or encourage energy transition, while also reducing emissions, since it contributes to long-term permanent emission reductions and the economy compared to social security transfer [6,35]. Nonetheless, this type of strategy has not been empirically assessed in any energy subsidy studies to date.
Some Indonesian studies searched the probable impacts of energy subsidies removal. There are four arguments supporting the subsidy ameliorations (relieving budgetary pressure, improving the efficiency of social welfare policy, energy security and climate change mitigation) based on a hasty history of the evolution of fossil-fuel subsidies in the country (Beaton and Lontoh [24]). Agustina et al. [39] revealed that Indonesia could reduce the potential risk of state budget vulnerability through a one-fourth reduction in energy subsidies, particularly when facing energy price fluctuations.
Asides from this literature, some studies tried to determine the magnitude of the impacts of abolishing energy subsidies and mitigating the potential party most affected by such policy in Indonesia. Most of those studies focused on the distributional and macroeconomic impacts of subsidy reform. Clements et al. [16], Dartanto [17] and Yusuf & Resosudarmo [23] attempted to answer that question using a computable general equilibrium (CGE). The latter studies employed the 1995 Indonesian Social Accounting Matrix (SAM) as the CGE model database. The results suggested that a decrease in fuel subsidies would enlarge the price level and shrink household consumption. In addition, the high-income group would be more affected than the low-income one. As the poor households in the urban areas were highly vulnerable to the shock, the compensation policy is highly recommended. In the long run, the results suggested that this policy would positively contribute to poverty alleviation due to better fiscal sustainability. However, it was noted that the usage of the 1995 database had two weaknesses. First, the database may no longer be relevant to the current issues since Indonesia experienced significant economic structural changes after the 1998 Asian crisis. Second, it did not specify the petroleum sector as a single specific sector in the analysis.
The study by Yusuf, Patunru, & Resosudarmo [19] presented a relatively more detailed analysis using multi-sector, multi-region CGE models of the Indonesian economy. This multi-regional CGE model used a bottom-up approach followed by the market and the clearing equations in each region. Consequently, at least two critical findings were underlined. First, without a budget recycling mechanism, the removal of energy subsidy would harm the Indonesian economy, particularly in the manufacturing sector. Second, the removal of energy subsidy accompanied by a tax cut policy was expected to bring positive impacts on the output of the manufacturing sector. Even though it has a significant contribution to the detailed multi-region CGE, it did not signify the impact on energy mix and energy diversification. Thus, the question of whether or not energy subsidy reform could help attaining the target of improving energy efficiency and energy diversification in Indonesia has not been answered.

3. Methods

The present study used the Indonesian single-country Recursive Dynamic CGE Model which was based on ORANIG-RD developed by Horridge [40]. The model was improved by adding energy substitution and carbon emission system features to adequately analyze the energy policy. The energy substitution feature was adopted from Wianwiwat & Asafu-Adjaye [41], allowing substitutions among commodities (inter-energy substitution) and between capital and energy (capital-energy substitution). This feature was absent in the standard CGE model as energy commodities were treated as fixed input proportions. Meanwhile, the addition of the carbon emission system enhanced the model capability of running specific shock on carbon tax and examining the environmental impact of CO2 emission.
The model followed the standard ORANIG-RD procedure for the recursive-dynamic mechanism to work, including (i) capital accumulation, (ii) investment adjustment and (iii) employment–wage adjustment. In the first mechanism, there were stock–flow relations between capital stock, capital investment and capital depreciation. Meanwhile, the investment was driven by the rate of profit in each sector in the second mechanism. Lastly, the real wage would rise if employment exceeded the predetermined trend.

3.1. Production Structure with Energy Composite

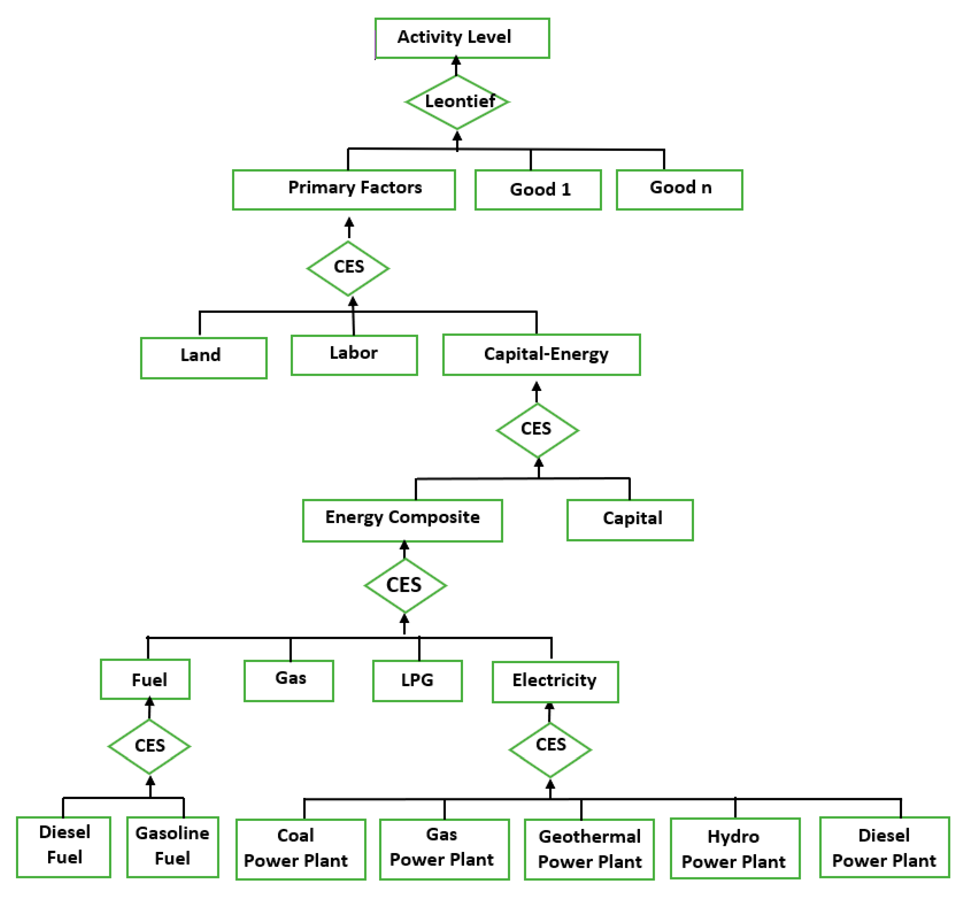
Figure 1 displays the nested production structure in the model. At the top-level nesting, the intermediate inputs and primary factor-energy were combined using a fixed proportion of the Leontief production function. At the lower nesting, the primary input composites of labor, capital-energy and land were obtained by minimizing costs using a Constant Elasticity of the Substitution (CES) function.
At the next lower level, Wianwiwat & Asafu-Adjaye’s [41] method was used to account for the inter substitution between capital and energy. The CES function was used to accommodate the inter substitution between capital and energy in the long run. At the lower level, the energy composite was obtained by combining energy inputs using CES function at two nesting levels to minimize the production cost. At the first level, energy input was nested according to types; (i) fuel, (ii) electricity, (iii) LPG and (iv) gas. At the second level of energy nesting, fuel was a composite of diesel and gasoline-type fuel. At the same time, electricity was a composite of electricity in generator type, including coal, gas, geothermal, hydro and diesel power plants. The energy nesting also applied to the households’ demand for energy.

3.2. Structure of Household Demand

From the demand viewpoint, households will maximize their utility subject to budget constraint. Thus, the allocation of expenditure between commodities is a linear expenditure system (LES) derived from the Klein–Rubin function (Horridge [40]). The total household demand was added to the subsistence and luxury demands using that function. Next, the proportion of imported and domestic goods was consolidated with a CES function.

3.3. Database

The databases were consolidated from the latest available Indonesian input-output (IO) Table and the updated social accounting matrix (SAM) in the present study (the year 2010). Statistics Indonesia (BPS) publishes both IO and SAM every 5 (five) years. The 2010 standard I–O was expanded, i.e., 185 sectors and commodities into 191 sectors and commodities, to get more detailed energy and electricity (power plant) sectors. These energy sectors and commodities included diesel fuel, gasoline fuel, coal, gas and LPG. Meanwhile, the electricity sector was disaggregated by the type of generator, including coal, gas, geothermal, hydro and diesel power plants. The database was aggregated into 63 sectors to simplify and group un-used sectors. The values of elasticity parameters were obtained from the GTAP-9 database [42].
Dynamic simulations require the database to be upgraded to represent current conditions and projected to represent future conditions. The historical macroeconomic data of 2010–2018 were used to update the 2010 reference database to 2018. Next, the baseline scenario was established from 2019 to 2050. In the baseline simulation, the projection of macroeconomic data was used to draw the BAU growth path. The data included the growths in the population, labor supply, capital investment and GDP. From these data, changes in total factor productivity are calculated for the business as usual (BAU). It is the condition representing the growth path of the economy without policy changes. Historical and projected population and labor supply were obtained from the United Nations (2017), while historical and projected GDP data were obtained from the International Monetary Fund (2018).

4. Results and Discussion

A total of five scenarios were used to simulate a series of simulations to analyze the impacts of the Indonesian energy subsidies on energy mix, energy intensity and economy, as shown in Table 2. The simulations assumed that the GoI would eliminate electricity and diesel fuel subsidies and reduces LPG subsidy by half in 2019. It should be noted that, in Indonesia, the government set a regular consumer price for each energy commodity. It will pay a subsidy for the deviation between consumer price and production cost (domestic fuel) /imported price (imported fuel). In the simulations, the price of both domestic and imported fuel increased proportionally due to subsidy removal. In this case, the price of imports and imports substituting domestic products are increasing at the same level.
These scenarios principally differed in how the government should utilize the extra fund from the implementation of a given policy. The GoI could use the revenue from energy subsidy removal as saving (SIM 1) or reallocate the fund (SIM 2–5). In SIM 2, the GoI could expand the government spending and hence redistribute the fund into the economy. This option is also known as an untargeted redistribution policy. Meanwhile, the government also has another way to reallocate the fund by targeting specific sectors. It may spend half of the extra fund as government spending and the other half as an investment in infrastructure sectors (SIM3). Next, in SIM 4, the government could further reduce the allocation of government spending to 25%, 50% for infrastructure investment and the rest is reallocated to developing renewable energy sectors (25%). In the last simulation, 50% were allocated as infrastructure investment and the remaining 50% was invested in renewable energy (SIM 5). The investment in a geothermal power plant was used to stimulate investment in renewable energy in SIM 4 and SIM 5. Geothermal energy was used because Indonesia has abundant geothermal resources (the country possesses 40% of the world’s geothermal resources). The geothermal resources were assessed as the primary potential source in coping with a significant rise in electricity demand [22]. As electricity is the highest energy consumed in a given country, the provision of renewable energy based on electricity sources can be a great deal for both energy and environment in Indonesia. This study highlights the impacts of the renewable energy promotion on macroeconomic indicators, environmental indicators and energy mix, up to 2050.

4.1. The Impact on Macroeconomic Indicator

This section analyzed the economy-wide impact of energy reform in Indonesia. Figure 2 shows the amount of saving the government could get from the energy reforms. Without any further changes in government policy, the saving is about IDR56.2 trillion in 2020 and reaches nearly IDR213 trillion in 2050.
In general, the energy reform (not followed by a significant compensation/reallocation policy) may adversely affect the economy as a whole. Figure 3 compares the macroeconomic impacts among the six simulations. The GDP is immediately lowered at the beginning of the policy implementation in SIM 1. This negative impact is expected to last until the medium and long terms as long as the saved budget from energy subsidy is kept as government savings.
The economy declines as this saving gets large. The decrease in GDP partially caused a decrease in real consumption as households face high energy prices. The real consumption was instantaneously lowered by 0.9% in 2020 compared to the BAU and kept worsening up to 1.3%.
A relatively similar result was observed when the government tried to allocate the extra fund through government spending (SIM 2). The overall economy, measured by GDP, was lower than the BAU, though slightly better than the effect in SIM 1. This result showed that the government was capable to wisely absorb and spend sufficient funds saved from the energy reforms. Moreover, the downside of these two simulations was also reflected in the decrease in real consumption and employment. These negative impacts of the energy subsidy removal on economic growth, real consumption and employment were generally in line with the findings of authors such as Clement et al. [16], Yusuf et al. [19], Gelan [13] and Jiang and Lin [14]. Thus, energy subsidy reforms must not stand independently, but instead need to be combined with other social policies and reforms [14].
Given the limited capacity of government spending, the government could channel some of the funds into infrastructure investment and renewable energy sectors, as simulated in SIM 3 to SIM 5. In general, the reallocation of funds into a mix of government spending, investment in infrastructure, and renewable energy had positive impacts on the economy. The last three simulations contributed to a higher GDP compared to the BAU condition. This result further supports the presumption that energy subsidy reform would distort the economy when a sufficient budget reallocation scheme does not accompany it.
If the GoI chooses to implement SIM 1 and SIM 2, the real consumption is expected to be persistently lower than that in the BAU condition. This result showed that government expenditure could not compensate for the decrease in real consumption as the households face higher energy prices. On the other hand, the reallocation of the extra budget in infrastructure and renewable energy investment slightly improves the impacts on real consumption. Under SIM 3 to SIM 5, the real consumption in the short run is expected to be slightly lower than the BAU condition, but it gradually improves and turns to be positive in the long run. It is also worthily noted that investment in renewable energy created a slightly less positive impact on the GDP compared to government spending. This result is caused by the contribution of the renewable energy sector to GDP that is relatively small compared to infrastructure sectors.
The effect of the simulations in employment generally had a similar pattern with the effect on real consumption. Employment is expected to be harmful in the short term and starts to recover in the medium term and level to the BAU in the long term as the model employed full employment in the long run. In the short term, the sectors will experience negative impacts as a consequence of higher energy prices. The three scenarios, i.e., SIM 3, SIM 4 and SIM 5, seemed to be superior to other scenarios.
Figure 4 showed that the impacts of phasing out energy subsidies varied across sectors. The immediate impact of subsidy removal directly affected the output reduction in the utility sector and trade transport in the short term, as price/input becomes more expensive (observable in all simulations). In addition, there were at least five interesting findings from these simulations. First, the reform on energy subsidies, not followed by compensation programs, could bring negative impacts to all sectors, except the mining sector. This result is primarily due to the high energy prices raising the production cost. However, the mining sector slightly benefited as the primary input for electricity, which had high prices from subsidy removal. Second, it was apparent that the other service sectors improved significantly as the government allocated the extra fund to government spending as part of this sector (see SIM 2). However, in the longer term, this positive impact diminished as the government had limited capacity to absorb the fund.
Thirdly, the re-allocations to infrastructure, as well as renewable energy sectors (SIM3 to SIM 5), were better than those of the previous two simulations (except the utility and trade transport in the short run). All sectors experienced improvements in their outputs compared to the BAU. This result can be explained by the fact that sectors need infrastructure, inducing significant improvements in the overall final output. However, this was not the case for the utility and trade transport sectors because the demand for these sectors may shrink as the prices of electricity, diesel fuel and LPG increase. Meanwhile, in the long run, all sectors, including utility and trade transport, experienced improvements. Fourthly, given the re-allocation to government spending by 50%, the sectorial result of SIM 3 was more favorable to other services, in which it reached the highest increase in 2040 by 1.18% compared to the BAU. Fifthly, when the fund is re-allocated to renewable energy (25% in SIM 4 % and 50% in SIM 5), utility sectors gained more than the other sectors. It can experience an increase of 1.35% higher than the BAU in 2040.

4.2. The Impact on Environmental Indicator

It can be inferred in Figure 5 that the energy subsidy reforms had positive effects on environmental indicators such as CO2 emission and energy intensity. Both indicators were expected to be lower than the baseline, implying less pressure on the environment. These findings corroborate the ideas of Bridle et al. [6] and The World Bank [35], suggesting that the re-allocation of energy subsidy could improve energy efficiency and contributes to a lower emission in the long term [32,36]. Interestingly, the impacts of all five scenarios on those two environmental indicators had different patterns. In the first two scenarios, SIM 1 and SIM 2, the energy subsidy reform was expected to have a significantly lower (up to −1.5%) CO2 emission compared to the BAU. The shrinking in the overall economy size solely caused this significant reduction in CO2 emission. This significant favorable effect on CO2 emission could not be maintained in the SIM 3. As half of the extra fund was channeled into infrastructure sectors, the CO2 emission started to increase in the medium and long terms as the infrastructure construction finished and became functional, boosting the economic output. This adverse effect on CO2 emission can be remedied in Sim4 and Sim5, as part of the extra fund was re-allocated to renewable energy. Though the renewable energy sector is not large, an increase in investment in this sector could be a game-changer for environmental conditions. It could boost the effectiveness of energy price reform and rectify the misallocation of resources. The resulting high price of fossil fuel would give production sectors more incentive for energy-saving and renewable energy that could further dampen the environmental pressure. This result is in line with theories and empirical studies that also identified the impact of energy subsidy reforms on emission [12,13,14,43].
In addition, any scenarios to reform energy subsidy is expected to reduce energy intensity by 0.3% to 1% in each period compared to the BAU condition. However, if the target of the Indonesian Government to reduce energy intensity by 1% per year is considered, the impact of the energy subsidy reform on energy intensity supports the target.

4.3. The Impact on Energy Mix

Figure 6 shows the long-run effects of electricity and LPG subsidy reforms on the Indonesian energy mix. In general, this result showed that the energy reform could increase the use of gas and renewable energy, relatively more environmentally friendly than those of coal and oil. This result reflects those of [3,4,6,44] who stressed the benefit of phasing out energy subsidy on clean energy transition and later extended as one of the dominant strategies for carbon emission reduction. Without specific re-allocation in renewable energy, the share of this energy could increase from 0.16% (SIM 3) to 0.18% (SIM 1 and SIM2). This number could double (0.45%) when 25% of the extra fund is allocated to the investment in the renewable energy sector. It can further increase (0.83%) if 50% of the extra fund is allocated to boost the renewable energy sector. At the end of the simulation period, SIM 5 would have 8.44% as the share of renewable energy compared to 7.61% in the BAU (from the total energy use).
In conclusion, the results suggested that the GoI should fully redistribute the extra budget from the electricity, diesel fuel, and LPG subsidy reforms back in the economy to have a more substantial positive economic impact. Regarding the energy mix, even if all of the subsidies were re-allocated to fund renewable energy investment, the results from electricity, diesel fuel and LPG subsidy reforms, were still far from the targets. Thus, the GoI cannot rely only on subsidy reform. Based on government regulation No. 79 of 2014, the GoI wants to reach an optimal energy mix scenario consisting of 20% oil, 24% gas, 25% coal and 31% renewable energy by 2050 while in simulation 5, the Indonesian energy mix is expected to reach 38.45% oil, 17.78% gas, 35.33% coal and 8.44% renewable energy. The GoI should apply electricity and LPG subsidy reform policies along with other robust energy policies to reduce the contribution of the energy mix by half. Finally, it is recommended that the GoI complement the energy subsidy reform with more progressive policies on renewable energy.

5. Conclusions

This study attempts to highlight its effect on energy diversification and energy intensity, while other energy subsidy reform analysis focused on welfare indicators. Five scenarios were developed to simulate the national energy policies through the elimination of energy subsidies followed by the re-allocation of the budget using the recursive dynamic CGE model. Some important conclusions from this study can be taken into consideration by the policymaker. First, as found in previous literature (in general), the energy reform not followed by a significant compensation/reallocation policy may harm the economy as a whole. Second, the energy reform policy followed by a re-allocation policy through increased government spending was not able to compensate for the negative impacts caused by the energy subsidy reform policy. Third, the policy of re-allocating funds into a mix of government spending, infrastructure investment, and renewable energy had positive impacts on the economy. Fourth, as it is commonly found in other studies, energy reform policy has a positive impact on environmental indicators, such as CO2 emission and energy intensity with different degrees. Thus, the subsidy reform is empirically proven to disincentive fossil-based energy consumption affecting emission and energy status.
Furthermore, as carbon emission and renewable energy targets have been widely adopted in many countries, valuable lessons could be drawn for them. Those lessons include: (i) the policy of reducing energy subsidy combined with increased government spending and infrastructure investment is the best option if the government solely focuses on macroeconomic indicators; (ii) if the government considers both macroeconomic and environmental indicators, then the policy of reducing energy subsidies by re-allocating funds into a combination of government spending, infrastructure investment, and renewable energy can be an alternative policy choice.
Nonetheless, the subsidy removal and investment policy are not enough in achieving the desired energy mix target. Energy diversification is still far from its target, even if half of the subsidy is re-allocated to renewable energy investment. In addition, another challenge that needs attention is lack of political support. As the country seeks for energy affordability to fuel its developing economy, the government often prioritize cheap energy source such as coal. This condition is indicated by the significant addition of coal-based power plants in the medium-term business plan despite energy mix and carbon emission targets already in place [45]. Therefore, the GoI should also introduce more progressive programs in renewable energy, such as allocating massive investment to renewable energy with a longer timeframe to reach the targets.

Author Contributions

Conceptualization & methodology, D.H., T.I., A.N., A.K.; software & data curation, A.N., A.K., D.H.; formal analysis, A.K., D.H.; writing—original draft preparation, T.I., A.K., D.H.; writing—reviewing and editing, D.H., T.I., A.K., A.N. All authors have read and agreed to the published version of the manuscript.

Funding

The present research was funded by Q1Q2 grants from the Directorate of Research and Community Engagement, Universitas Indonesia.

Conflicts of Interest

The authors declared that they had no competing financial interests or personal relationships that influenced the work reported in this study.

References

  1. Coordinating Ministry for Economic Affairs. UNDP Profile of Greenhouse Gas Emissions; Coordinating Ministry for Economic Affairs: Jakarta, Indonesia, 2018. [Google Scholar]
  2. IRENA. Renewable Power Generation Costs in 2018; IRENA: Abu Dhabi, United Arab Emirates, 2019. [Google Scholar]
  3. Tran, T.T.; Fujimori, S.; Masui, T. Realizing the Intended Nationally Determined Contribution: The Role of Renewable Energies in Vietnam. Energies 2016, 9, 587. [Google Scholar] [CrossRef]
  4. Siagian, U.W.R.; Yuwono, B.B.; Fujimori, S.; Masui, T. Low-carbon energy development in Indonesia in alignment with Intended Nationally Determined Contribution (INDC) by 2030. Energies 2017, 10, 52. [Google Scholar] [CrossRef]
  5. Ramstein, C.; Dominioni, G.; Ettehad, S.; Lam, L.; Quant, M.; Zhang, J.; Mark, L.; Nierop, S.; Berg, T.; Leuschner, P.; et al. State and Trends of Carbon Pricing 2019; The World Bank: Washington, DC, USA, 2019. [Google Scholar] [CrossRef]
  6. Bridle, R.; Sharma, S.; Mostafa, M.; Geddes, A. Fossil Fuel to Clean Energy Subsidy Swaps: How to Pay for an Energy Revolution; International Institute for Sustainable Development: Manitoba, Canada, 2019. [Google Scholar]
  7. Ministry of Energy and Mineral Resources (MEMR). Electricity Statistic 2018; MEMR: Jakarta, Indonesia, 2018.
  8. Ministry of Energy and Mineral Resources. Handbook of Energy & Economic Statistics of Indonesia 2018; MEMR: Jakarta, Indonesia, 2019.
  9. Indonesian Government. Indonesian Government Law No 79 In 2014 about National Energy Policy; Indonesian Government: Jakarta, Indonesia, 2014.
  10. International Renewable Energy Agency (IRENA). Global Energy Transformation: A Roadmap to 2050; International Renewable Energy Agency (IRENA): Abu Dhabi, United Arab Emirates, 2018. [Google Scholar] [CrossRef]
  11. Asian Development Bank (ADB). Fossil Fuel Subsidies in Indonesia Fossil Fuel Subsidies in Indonesia; Asian Development Bank (ADB): Manila, Philippines, 2015. [Google Scholar]
  12. Akinyemi, O.; Alege, P.O.; Ajayi, O.O.; Okodua, H. Energy pricing policy and environmental quality in Nigeria: A dynamic computable general equilibrium approach. Int. J. Energy Econ. Policy 2017, 7, 268–276. [Google Scholar]
  13. Gelan, A. Economic and environmental impacts of electricity subsidy reform in Kuwait: A general equilibrium analysis. Energy Policy 2018, 112, 381–398. [Google Scholar] [CrossRef]
  14. Lin, B.; Jiang, Z. Estimates of energy subsidies in China and impact of energy subsidy reform. Energy Econ. 2011, 33, 273–283. [Google Scholar] [CrossRef]
  15. Wesseh, P.K.; Lin, B.; Atsagli, P. Environmental and welfare assessment of fossil-fuels subsidies removal: A computable general equilibrium analysis for Ghana. Energy 2016, 116, 1172–1179. [Google Scholar] [CrossRef]
  16. Clements, B.; Jung, H.S.; Gupta, S. Real and distributive effects of petroleum price liberation: The case of Indonesia. Dev. Econ. 2007, 45, 220–237. [Google Scholar] [CrossRef]
  17. Dartanto, T. Reducing fuel subsidies and the implication on fiscal balance and poverty in Indonesia: A simulation analysis. Energy Policy 2013, 58, 117–134. [Google Scholar] [CrossRef]
  18. Widodo, T.; Sahadewo, G.A.; Setiastuti, S.U.; Chaeriyah, M. Impact of Fuel Subsidy Removal on the Indonesian Economy. In Energy Market Integration in East Asia: Theories, Electricity Sector and Subsidies; Economic Research Institute for ASEAN and East Asia (ERIA): Jakarta, Indonesia, 2011; Volume 17, pp. 173–206. [Google Scholar]
  19. Yusuf, A.A.; Patunru, A.A.; Resosudarmo, B.P. Reducing Petroleum Subsidy in Indonesia: An Interregional General Equilibrium Analysis Arief. In Regional Growth and Sustainable Development in Asia; Springer: Cham, Switzerland, 2017; Volume 7, pp. 91–112. [Google Scholar] [CrossRef]
  20. Dennis, A. Household welfare implications of fossil fuel subsidy reforms in developing countries. Energy Policy 2016, 96, 597–606. [Google Scholar] [CrossRef]
  21. Alhamid, M.I.; Daud, Y.; Surachman, A.; Sugiyono, A.; Aditya, H.B.; Mahlia, T.M.I. Potential of geothermal energy for electricity generation in Indonesia: A review. Renew. Sustain. Energy Rev. 2016, 53, 733–740. [Google Scholar]
  22. Asian Development Bank (ADB). Unlocking Indonesia’s Geothermal Potential; Asian Development Bank (ADB): Manila, Philippines, 2015. [Google Scholar]
  23. Yusuf, A.A.; Resosudarmo, B.P. On the distributional impact of a carbon tax in developing countries: The case of Indonesia. Environ. Econ. Policy Stud. 2015, 17, 131–156. [Google Scholar] [CrossRef]
  24. Beaton, C.; Lontoh, L. Lessons Learned from Indonesia’s Attempts to Reform Fossil-fuel Subsidies; International Institute for Sustainable Development (IISD): Winnipeg, Canada, 2010; pp. 1–38. [Google Scholar]
  25. Pacudan, R.; Hamdan, M. Electricity tariff reforms, welfare impacts, and energy poverty implications. Energy Policy 2019, 132, 332–343. [Google Scholar] [CrossRef]
  26. Solaymani, S.; Kari, F.; Zakaria, R.H. Evaluating the Role of Subsidy Reform in Addressing Poverty Levels in Malaysia: A CGE Poverty Framework. J. Dev. Stud. 2014, 50, 556–569. [Google Scholar] [CrossRef]
  27. Bazilian, M.; Onyeji, I. Fossil fuel subsidy removal and inadequate public power supply: Implications for businesses. Energy Policy 2012, 45, 1–5. [Google Scholar] [CrossRef]
  28. Taubman, P.; Rasche, R. Subsidies, Economic Lives, and Complete Resource Misallocation. Am. Econ. Rev. 2012, 61, 938–945. [Google Scholar]
  29. Barkhordar, Z.A.; Fakouriyan, S.; Sheykhha, S. The role of energy subsidy reform in energy efficiency enhancement: Lessons learnt and future potential for Iranian industries. J. Clean. Prod. 2018, 197, 542–550. [Google Scholar] [CrossRef]
  30. Mourougane, A. Phasing out Energy Subsidies; OECD Publishing: Paris, France, 2011. [Google Scholar] [CrossRef]
  31. Fattouh, B.; El-Katiri, L. Energy subsidies in the Middle East and North Africa. Energy Strateg. Rev. 2013, 2, 108–115. [Google Scholar] [CrossRef]
  32. Acharya, R.H.; Sadath, A.C. Implications of energy subsidy reform in India. Energy Policy 2017, 102, 453–462. [Google Scholar] [CrossRef]
  33. Moshiri, S.; Martinez Santillan, M.A. The welfare effects of energy price changes due to energy market reform in Mexico. Energy Policy 2018, 113, 663–672. [Google Scholar] [CrossRef]
  34. Aune, F.R.; Grimsrud, K.; Lindholt, L.; Rosendahl, K.E.; Storrøsten, H.B. Oil consumption subsidy removal in OPEC and other Non-OECD countries: Oil market impacts and welfare effects. Energy Econ. 2017, 68, 395–409. [Google Scholar] [CrossRef]
  35. The World Bank. Putting a Price on Carbon with a Tax Carbon Tax at a Glance; The World Bank: Washington, DC, USA, 2013; pp. 1–4. [Google Scholar]
  36. Bhattacharyya, R.; Ganguly, A. Cross subsidy removal in electricity pricing in India. Energy Policy 2017, 100, 181–190. [Google Scholar] [CrossRef]
  37. Wang, Y.; Ali Almazrooei, S.; Kapsalyamova, Z.; Diabat, A.; Tsai, I.T. Utility subsidy reform in Abu Dhabi: A review and a Computable General Equilibrium analysis. Renew. Sustain. Energy Rev. 2016, 55, 1352–1362. [Google Scholar] [CrossRef]
  38. Solaymani, S.; Kari, F. Impacts of energy subsidy reform on the Malaysian economy and transportation sector. Energy Policy 2014, 70, 115–125. [Google Scholar] [CrossRef]
  39. Agustina, C.D.R.D.; del Granado, J.A.; Bulman, T.; Fengler, W.; Ikhsan, M. Black Hole or Black Gold? The Impact of Oil and Gas Prices on Indonesia’s Public Finances; The World Bank: Washington, DC, USA, 2008; pp. 1–35. [Google Scholar] [CrossRef]
  40. Horridge, J.M. ORANIG-RD: A Recursive Dynamic Version of ORANIG; Centre of Policy Studies, Monash University: Melbourne, Australia, 2002. [Google Scholar]
  41. Wianwiwat, S.; Asafu-Adjaye, J. Is there a role for biofuels in promoting energy self sufficiency and security? A CGE analysis of biofuel policy in Thailand. Energy Policy 2013, 55, 543–555. [Google Scholar] [CrossRef]
  42. Narayanan, B.; Dimaranan, B.V.; McDougali, R. Chapter 2: Guide to the GTAP Data Base. In Global Trade, Assistance, and Production: The GTAP 7 Data Base; Center for Global Trade Analysis, Purdue University: West Lafayette, IN, USA, 2008. [Google Scholar]
  43. Farajzadeh, Z.; Bakhshoodeh, M. Economic and environmental analyses of Iranian energy subsidy reform using Computable General Equilibrium (CGE) model. Energy Sustain. Dev. 2015, 27, 147–154. [Google Scholar] [CrossRef]
  44. International Renewable Energy Agency (IRENA). Renewable Power Generation Costs in 2017; International Renewable Energy Agency (IRENA): Abu Dhabi, United Arab Emirates, 2018. [Google Scholar]
  45. Al Irsyad, M.I.; Halog, A.; Nepal, R. Renewable Energy Projections for Climate Change Mitigation: An Analysis of Uncertainty and Errors. Renew. Energy 2019, 130, 536–546. [Google Scholar] [CrossRef]
Figure 1. Production structure. Source: Horridge [40], modified by authors.
Figure 1. Production structure. Source: Horridge [40], modified by authors.
Energies 13 02281 g001
Figure 2. Impacts of phasing out fossil fuel subsidies on government savings. Source: authors’ calculation (2019).
Figure 2. Impacts of phasing out fossil fuel subsidies on government savings. Source: authors’ calculation (2019).
Energies 13 02281 g002
Figure 3. Impacts of abolishing fossil fuel subsidies on macroeconomic indicators. Source: authors’ calculation (2019).
Figure 3. Impacts of abolishing fossil fuel subsidies on macroeconomic indicators. Source: authors’ calculation (2019).
Energies 13 02281 g003
Figure 4. The sectoral impacts of fossil fuel subsidy elimination. Source: authors’ calculation (2019).
Figure 4. The sectoral impacts of fossil fuel subsidy elimination. Source: authors’ calculation (2019).
Energies 13 02281 g004
Figure 5. Impacts of phasing out fossil fuel subsidies on environmental indicators. Source: authors’ calculation (2019).
Figure 5. Impacts of phasing out fossil fuel subsidies on environmental indicators. Source: authors’ calculation (2019).
Energies 13 02281 g005
Figure 6. Impacts of phasing out fossil fuel subsidies on the Indonesian energy mix. Source: authors’ calculation (2019).
Figure 6. Impacts of phasing out fossil fuel subsidies on the Indonesian energy mix. Source: authors’ calculation (2019).
Energies 13 02281 g006
Table 1. Latest Studies on Subsidy Reform Impact.
Table 1. Latest Studies on Subsidy Reform Impact.
AuthorMethodObjectivesSimulation/StrategyRelevant Results
Acharya et al. [32]ARDL & ECMEffect of subsidy reform in India to welfareAnalyze short-run and long-run price and the income elasticity of various energy productsSubsidy adjustment will lead to the erosion of real income. It will also have related welfare ramifications
Moshiri & Martinez [33]Nonlinear SUREEffect of subsidy removal to welfare in different income groups in MexicoAnalyze elasticity of income in different income householdThere is a pronounced heterogeneity in elasticity among energy types and income groups. The low-income households had the most adverse effects.
Aune et al. [34]Numerical DynamicEffect of removal of oil subsidies in transport to consumption, production and welfare in Organization of the Petroleum Exporting Countries (OPEC) and several countriesScenarios: (1) subsidy removed in OPEC countries, (2) subsidy removed in both OPEC and other countries, (3) add fuel taxesAlthough the OPEC consumers are handicapped by the subsidy removal, the total welfare improved due to higher profits from oil production.
Bhattacharya et al. [36]CGEEffect of electricity cross-subsidy removal to macroeconomic in IndiaScenarios: (1) Removing cross-subsidy, (2) replace cross-subsidy with progressive tariffThe deletion of cross-subsidies will raise inflation, subsequently declining household incomes, especially in rural area.
Wang et al. [37]CGEEffect of utility subsidy reduction to macroeconomic and environment in Abu DhabiScenarios: (1) reduction electricity subsidy, (2) reduction water subsidy, (3) reduction of both subsidyThe subsidy erasure increased GDP, while reducing carbon emission and energy-intensive products along with wages
Wesseh et al. [15]CGEEffect of removing fossil fuel subsidy on welfare and environment in GhanaScenario: fossil fuel reductionEnergy subsidy shifting should be implemented along with policies stimulating economic activities
Solaymani et al. [38]CGEeffects of the subsidy reform on the macroeconomic, welfare and poverty in MalaysiaScenario: Removed all subsidies and transfer to a household without further redistributionSubsidies abolition decrease macroeconomic indicators and welfare, while increasing poverty levels.
Table 2. Policy and simulation scenarios.
Table 2. Policy and simulation scenarios.
SIMScenarios
1Keep the extra fund as saving
2100% for government spending
350% for government spending and 50% for infrastructure investment
425% for government spending, 50% for infrastructure investment and 25% for the renewable energy sector
550% for investment in infrastructure and 50% for the renewable energy sector

Share and Cite

MDPI and ACS Style

Hartono, D.; Komarulzaman, A.; Irawan, T.; Nugroho, A. Phasing out Energy Subsidies to Improve Energy Mix: A Dead End. Energies 2020, 13, 2281. https://doi.org/10.3390/en13092281

AMA Style

Hartono D, Komarulzaman A, Irawan T, Nugroho A. Phasing out Energy Subsidies to Improve Energy Mix: A Dead End. Energies. 2020; 13(9):2281. https://doi.org/10.3390/en13092281

Chicago/Turabian Style

Hartono, Djoni, Ahmad Komarulzaman, Tony Irawan, and Anda Nugroho. 2020. "Phasing out Energy Subsidies to Improve Energy Mix: A Dead End" Energies 13, no. 9: 2281. https://doi.org/10.3390/en13092281

APA Style

Hartono, D., Komarulzaman, A., Irawan, T., & Nugroho, A. (2020). Phasing out Energy Subsidies to Improve Energy Mix: A Dead End. Energies, 13(9), 2281. https://doi.org/10.3390/en13092281

Note that from the first issue of 2016, this journal uses article numbers instead of page numbers. See further details here.

Article Metrics

Back to TopTop