Abstract
The decommissioning of nuclear facilities indicates that the site is finally released according to a limited or unlimited site reuse purpose. In this process, the assessment of exposure dose to decommissioning workers and nearby residents is essential. Based on MARSSIM, a widely used decommissioning guideline in the United States, derivation of the exposure dose and derived concentration guideline level (DCGL) is mandatory using the probabilistic analysis of the RESRAD code. Here, DCGL is the radionuclide-specific concentration that satisfies the site release criteria. By applying the priority 1 parameter, which has the greatest effect on the dose, the dose is derived through deterministic and probabilistic analyses. The results were compared and analyzed. The purpose of this study was to provide a basic database that can be applied to the development of parameter lists and distributions suitable for the characteristics of nuclear facilities in South Korea. In addition, the process of deriving the dose by applying the deterministic and probabilistic analyses of RESRAD was assessed.
1. Introduction
In the decommissioning of nuclear facilities, there is a risk of radiation exposure to receptors due to the residual radioactivity of the site or building. According to the critical characteristics of the nuclear facilities’ decommissioning, it is necessary to carefully carry out the decommissioning process following the appropriate decommissioning instructions. The MARSSIM is a decommissioning guideline document that provides detailed guidance for planning, implementing, and evaluating environmental and radiological facility surveys conducted to demonstrate compliance with dose- or risk-based regulations. The MARSSIM was developed by the US Department of Defense (DOD), US Department of Energy (DOE), Environmental Protection Energy (EPA), and US Nuclear Regulatory Commission (NRC) [1]. It is also expected to be applied to South Korea as it is applied to cases of decommissioning around the world. The MARSSIM provides the following decommissioning steps: Historical site assessment (HSA), scoping survey, characterization survey, remedial action support survey, final status survey (FSS), regulatory agency confirmation, and verification.
The derived concentration guideline level (DCGL), first derived from the scoping survey, is applied to classify contaminated sites, and is updated at each stage as new contaminants are found. The DCGL is the radionuclide-specific concentration that satisfies the site release criteria. After decommissioning, the residual radioactivity is lower than that of the DCGL, and the site can be released. Therefore, DCGL is an essential standard for decommissioning.
The RESRAD, developed by Argonne National Laboratory (ANL) in the USA, is mainly used to derive the exposure dose and DCGL. This study was performed using probabilistic and deterministic analyses of the RESRAD-ONSITE code [2]. The dose was derived for situations in which residual radioactivity exists in the soil, and the receptor is exposed to it.
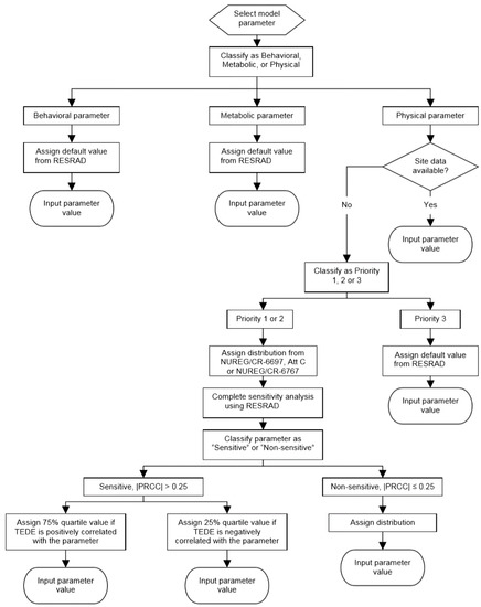
The ANL, which developed the RESRAD code, has been actively researching parameters and codes. As a result, various parameters were identified, and the identification criteria were as follows [3]: (1) Parameter relevance in dose calculation, (2) dose variability according to the changes in parameter values, (3) parameter types (behavior/metabolic/physical), and (4) data availability in the literature.
By assigning the scores according to the criteria, the parameters are divided into priority 1, priority 2, and priority 3. Priority 1 means high priority; priority 2 means medium priority; and priority 3 means low priority. Among the RESRAD parameters, 10 parameters are classified as high priority, 39 as medium priority, and 96 as low priority. The parameter distribution was developed for 49 parameters of priority 1 and 2. The priority 3 parameters were shown to have a low impact on dose assessments. Therefore, priority 3 parameters are excluded from the distribution analysis by the ANL and the US NRC Dose Modeling Working Group. Among the priority 1 and 2 parameters, no distribution was assigned to site-specific parameters, such as directly measurable radionuclide concentrations, contaminated area width, and contaminated area thickness [3].
The dose derived from the RESRAD codes depends on the accuracy and reliability of the input parameters. In addition, parameters represent different values depending on the geographic characteristics of the sites. Therefore, it is essential to develop site-specific parameter lists and distributions that are appropriate for each site. Relevant field studies are needed to develop these lists and distributions.
In South Korea, which is about to decommission its first commercial nuclear power plant, Kori Unit 1, research on the exposure dose and DCGL using RESRAD is being actively conducted [4,5,6,7,8,9,10,11,12]. However, no accurate comparative analysis between deterministic and probabilistic analyses has been performed.
In this study, the priority 1 parameters were entered into the RESRAD-ONSITE code, and the exposure dose was derived by applying deterministic and probabilistic analyses. The characteristics of the two methods were compared by analyzing the doses derived from each analysis.
2. Methods
2.1. Priority 1 Parameters
In general, a priority 1 parameter has a greater effect on the dose and tends to vary from site to site. In addition, it can be easily found in the literature and is not hard to characterize. Therefore, data collection and analysis should first focus on priority 1 parameters [13].
The priority 1 parameters for dose derivation are shown in Table 1 [3].
Table 1.
Priority 1 parameter list and assignment of probability density functions.
Among the priority 1 parameters, the distribution coefficient and transfer factors for plants have different values for each radionuclide. Therefore, it is difficult to assign them a single value. The density of the cover material is excluded to derive a conservative dose. As a result, a total of seven parameters were used in this study, except for the above three parameters. There are three distribution types of priority 1 parameters: Truncated normal, uniform, and bounded lognormal. The probability density function for each distribution is as follows: (1) Uniform, (2) Bounded Lognormal, (3) Truncated Normal.
Figure 1 shows the probability density function graph for each distribution type. It was derived by using the relevant probability density function for each parameter and the minimum, highest, average, standard deviation, lower quantile, and upper quantile values.
Figure 1.
Assigned distribution type graph for priority 1 parameter: (a) uniform; (b) bounded lognormal; (c) truncated normal.
2.2. Probabilistic Analysis
The RESRAD code provides deterministic and probabilistic analyses to derive the dose and DCGL. In the deterministic analysis, a single dose value is derived by entering a single value for all parameters. If the input value is correct, the correct dose value can be derived quickly. However, in actual decommissioning cases, many parameters range over various values rather than a single value. Therefore, it is not possible to derive a dose from a single value, in which case, the probabilistic analysis method is used.
The probabilistic analysis method uses a parameter distribution rather than a single parameter value and calculates various doses. Among the various dose results obtained, the peak of the mean dose is adopted to demonstrate compliance with 10 CFR Part 20, Subpart E [14]. The NUREG-1757 contains a description of how a license holder can be compliant by using probabilistic analysis [15].
The derivation of sensitive parameters should precede the derivation of the dose through probabilistic analysis. If there are no available site data among the physical parameters, the partial rank correlation coefficient (PRCC) value is derived for priority 1 and 2 parameters. The parameter whose absolute value of PRCC is higher than 0.25 is identified as a sensitive parameter. Correlation can be quantified by the partial correlation coefficient (PCC), standardized regression coefficient (SRC), and standardized rank regression coefficient (SRRC) values in addition to PRCC. Table 2 summarizes the advantages and disadvantages of each correlation coefficient [3].
Table 2.
Comparison of correlation coefficients.
In general, the use of PRCC and SRRC is recommended over PCC or SRC when the input and output values are nonlinear, with different scales or long tails. Since the PRCC strongly indicates the input correlation, it was used to derive the sensitive parameters. The process of deriving the sensitive parameters is shown in Figure 2 [16].
Figure 2.
Sensitive parameter selection procedure.
After identifying the sensitive parameter and assigned values, the peak of the mean dose was derived. The deterministic analysis derives a total of four doses using the upper, middle, lower, and default values of the priority 1 parameter distribution. Then, we compared the doses with the peak of the mean dose derived using the probabilistic analysis.
2.3. Input Value of RESRAD
The radionuclides of concern used in this study are expected to exist in Kori Unit 1, the first commercial nuclear power plant in South Korea. The radionuclides were chosen based on a previous study. According to a previous study, Rancho Seco and Zion NPP were selected as reference nuclear power plants [5]. In addition, NUREG documents [17,18,19], decommissioning technical documents [20,21,22], and sampling analysis data were used to derive significant radionuclides.
The list of radionuclides is shown in Table 3 [5].
Table 3.
List of concerned potential radionuclides.
After entering the radionuclide, the parameter values and distribution are entered to derive the sensitive parameters. The dose limit was selected as 0.1 mSv/year, the site release criteria of South Korea.
For the sensitivity analysis, the random seed was set to 1000, and the number of observations to 100. The process was repeated three times to ensure the accuracy of the calculation. This input set is used to generate a result set that will be generated from the sensitivity/probability analysis.
The sampling method option is Latin hypercube or Monte Carlo. The Monte Carlo method took random samples over the entire area. Therefore, this method has the possibility of generating duplicate samples in the same area. On the other hand, the Latin hypercube method extracts samples by regions of the same size during sampling, and samples can be obtained without overlapping. After entering the above values, the probabilistic analysis was performed.
For the deterministic analysis, the upper, median, lower, and default values of the priority 1 parameter distribution were used. Table 4 shows the input values of the seven parameters for the deterministic analysis.
Table 4.
Input values for deterministic analysis.
The parameter values and distributions listed in this section were entered into the RESRAD-ONSITE code. As a result, four types of doses were derived using deterministic analysis, and the peak of the mean dose was derived using probabilistic analysis.
3. Results
3.1. Resultant Dose
In Section 2, a sensitivity analysis was completed after inputting parameter values and distributions so that a probabilistic analysis for deriving the peak of the mean dose can be performed. To ensure the reliability of the results, the PRCC values obtained by performing the same calculation three times are shown in Table 5.
Table 5.
PRCC value of each parameter.
Although there are changes in the PRCC value and rank, the sensitive parameters are the same as the depth of the roots and the density of the contaminated zones. In the case of the depth of the roots, the PRCC value is less than −0.25, so the lower quartile 25% value of 1.21857 is given to the assigned value. In the case of the density of the contaminated zone, the PRCC values are greater than 0.25. Therefore, the upper quartile 75% value of 1.67468 is given to the assigned value. When the RESRAD was run after applying the assigned value, the value of the peak of the mean dose was derived, and the value is shown in Table 6.
Table 6.
Peak of the mean dose derived by probabilistic analysis.
The dose derived through the deterministic analysis is shown in Table 7.
Table 7.
Maximum total dose derived by deterministic analysis.
3.2. Dose Analysis
3.2.1. Deterministic Analysis of the Resultant Dose
In this section, an analysis of the dose derived by RESRAD was performed. Figure 3 shows the contributions of radionuclides to the maximum total dose and dose changes from 1 to 1000 years.
Figure 3.
Dose graph by time according to value: (a) upper value, (b) median value, (c) lower value, and (d) default value.
As time passes, the dose tends to decrease. Therefore, the highest dose occurs at the initial time (0 years) and the dose converges to 0 as it approaches 1000 years. As a singularity of each case, in the case of (d), the maximum dose of 14C shows the highest value of 0.4 mSv/year at 3 years instead of 0 years. In addition, the highest influence radionuclide on the total maximum dose is 60Co, which is the same in all cases. However, in the case of (a), the second-highest influence radionuclide on the dose is 134Cs rather than 90Sr.
The total dose and the highest dose for each radionuclide represent different values for each case due to the differences in the priority 1 parameter values. However, the tendency to decrease the dose over time is the same. Figure 3 shows that the radionuclide most affected by the change in parameter values is 14C. 14C produces a dose close to zero or a dose of 0.5 mSv/year, depending on the change in the parameter value. The reason for the variation in the 14C dose is estimated to be the low saturated zone hydraulic conductivity and unsaturated zone thickness.
Furthermore, the contribution of each pathway to the dose was analyzed. The dose graphs by the pathway are shown in Figure 4.
Figure 4.
Dose graph by exposure pathway according to value: (a) upper value, (b) median value, (c) lower value, and (d) default value.
The pathway that contributes the most to the maximum dose is the external, and the pathway that has the second most influence is plant ingestion (water independent). In addition, the dose change of 14C, which can be seen in Figure 3, is dominantly influenced by the fish ingestion pathway.
The radionuclide was leached from the contaminated zone to the surface water (including the unsaturated zone, saturated zone, and groundwater), then the fish ingested the contaminated water. Therefore, it was estimated that saturated zone hydraulic conductivity and unsaturated zone thickness contributed to the dose change for 14C.
3.2.2. Probabilistic Analysis of the Resultant Dose
For the probabilistic analysis, the RESRAD code performs many simulations based on the specified setting values to calculate the dose. As a result, the peak of the mean dose was derived. In addition, the code provides information about the probabilistic dose and cumulative probability distributions. The cumulative probability is the probability that the value of a random variable is in a specified range and represents the probability that the random variable is less than or equal to the specified value.
The dose and cumulative probability information are shown in Figure 5.
Figure 5.
Cumulative probability and dose of each radionuclide: (a) C-14, (b) Co-60, (c) Cs-134, (d) Cs-137, (e) Ni-63, and (f) Sr-90.
Cumulative probability graphs describe the cumulative probability, range, and distribution of the dose. In addition, Figure 5a indicates different cumulative probabilities from other radionuclides. The cumulative probability of 14C exhibited that the cumulative probability increased rapidly from the low dose range. For other radionuclides, a wide range of doses were generated until the cumulative probability was 50%, and then cumulative probabilities near the maximum dose were up to 100%. The exact dose range and dose value for each radionuclide can be found in the text report.
The dose range of 14C is 0.2 ~ 1.1 mSv/year, 60Co is 2.23 ~ 2.26 mSv/year, 134Cs is 1.21 ~ 1.27 mSv/year, 137Cs is 0.53 ~ 0.58 mSv/year, 63Ni is 0.0008 ~ 0.0016 mSv/year, and 90Sr is 0.6 ~ 1.3 mSv/year. In addition, the cumulative probability graph indicates that the dose of 60Co is the highest and that of 63Ni is the lowest.
The probabilistic dose for each radionuclide is shown in Table 8.
Table 8.
Probabilistic dose of each radionuclide.
The probabilistic analysis results indicate that 60Co contributed the most to the dose and 63Ni generated a negligible dose. In addition, 60Co, 134Cs, and 137Cs present a small difference between the maximum and minimum dose values compared with other radionuclides. 14C is a radionuclide because of the large change in the dose value.
Table 9 is a table of dose values for the priority 1 parameters derived from this study. The value of D1 is the peak of the mean dose derived by applying only the priority 1 parameter distribution. D2 is the default value applied dose in the deterministic analysis, D3 is the lower value applied dose in the deterministic analysis, D4 is the median value applied dose in the deterministic analysis, D5 is the upper value applied dose in the deterministic analysis, and D6 is the peak of the mean dose that applied the assigned value.
Table 9.
The resultant doses of priority 1 parameters were determined by deterministic analysis and probabilistic analysis.
In the case of the dose derived through probabilistic analysis (D1, D6), D6 is 5.3% (0.293 mSv/year) higher than D1. Therefore, the assigned value of the sensitive parameter is a conservative value of the parameter, which contributes to the dose variation. In addition, if the assigned value is applied, a more conservative dose is derived.
4. Conclusions
In this study, the dose was derived through the probabilistic and deterministic analyses of RESRAD-ONSITE using the priority 1 parameter. The doses derived from each analysis were compared and analyzed. In addition, the radionuclides and pathways contributing to the maximum dose were analyzed.
Sensitivity analysis was performed to derive PRCC values, sensitive parameters, and assigned values. As a result, the peak of the mean dose was obtained. This dose was located between the dose derived by the default value and the dose derived from the lower value.
In conclusion, the default value of the RESRAD code is conservative. If the decommissioning licensee needs to derive a conservative dose quickly, it is an effective way to derive a dose using the RESRAD default value instead of the parameter distribution.
In addition, the peak of the mean dose can be a definite radiation protection standard obtained by conservative derivation. The default values and distributions built into RESRAD derive the conservative dose and ensure public safety.
However, if the dose is overestimated, significant decommissioning costs, time, and effort will be spent. Therefore, site-specific parameters for the site should be used as much as possible. Additionally, using the reliable and well-calibrated RESRAD code, optimized dose values can be obtained.
If the parameter values are not single, then a parameter distribution should be developed, and an optimized parameter distribution that reflects the site characteristics should be developed.
The results of the dose analysis showed that the most contributing radionuclide to the dose was 60Co, and the least influential radionuclide was 63Ni. In addition, the radionuclide of interest was 14C, which represents a dose change depending on the parameter value variation. The pathway analysis of the 14C dose indicates that fish ingestion is the most contributing pathway.
In this study, the process of deriving the dose by applying the deterministic and probabilistic analyses of RESRAD was studied. This methodology will be the basis for deriving exposure doses by applying the characteristic site parameters in each country. It will also be a valuable background for developing parameter lists and parameter distributions.
Author Contributions
S.J.P. designed, performed experiments and wrote the paper, J.B. designed the paper, S.A. supervised the paper. All authors have read and agreed to the published version of the manuscript.
Funding
This researchwas funded by the National Research Foundation of Korea grant funded by the Korean government [No. NRF-2018M2B2B1065637], and was funded by the National Research Foundation of Korea grant funded by the Korean government [No. NRF-2019M2C9A1057807].
Conflicts of Interest
The authors declare no conflict of interest.
References
- U.S. Nuclear Regulatory Commission. Multi-Agency Radiation Survey and Site Investigation Manual (MARSSIM); NUREG-1575; U.S. Nuclear Regulatory Commission: North Bethesda, MD, USA, 2000.
- ANL RESRAD Code Website. Available online: https://resrad.evs.anl.gov/codes/resrad-onsite/ (accessed on 20 July 2016).
- U.S. Nuclear Regulatory Commission. Probabilistic Dose Analysis Using Parameter Distributions Developed for RESRAD and RSERAD-BUILD Codes; NUREG/CR-6676; U.S. Nuclear Regulatory Commission: North Bethesda, MD, USA, 2000.
- Min, J.S.; Lee, K.W.; Kim, H.R.; Lee, C.W. Radiological assessment of the decontaminated and decommissioned Korea Research Reactor-1 building. Nucl. Eng. Des. 2017, 322, 492–496. [Google Scholar] [CrossRef]
- Byon, J.; Park, S.J.; Ahn, S. Preliminary surface soil derived concentration guideline levels derivation for Kori Unit 1 by RESRAD probabilistic analysis. Nucl. Eng. Technol. 2018, 50, 1289–1297. [Google Scholar] [CrossRef]
- Seo, H.Y.; Sohn, W. Calculation of preliminary site-specific DCGLs for nuclear power plant decommissioning using hybrid scenarios. Nucl. Eng. Technol. 2019, 51, 1098–1108. [Google Scholar] [CrossRef]
- Sohn, W.; Seo, H.W.; Jeong, K. Approach to determining reasonable sample sizes of MARSSIM final status surveys for decommissioning of nuclear facilities. Ann. Nucl. Energy 2019, 131, 378–384. [Google Scholar] [CrossRef]
- Seo, H.W.; Sohn, W. Scenario options to calculation of Derived Concentration Guideline Levels for a multi-unit decommissioning site. Ann. Nucl. Energy 2019, 133, 347–358. [Google Scholar] [CrossRef]
- Cho, S.E.; Kim, Y.O.; Park, D.A.; Park, C.H. A study on DCGL determination and the classification of contaminated areas for preliminary decommission planning of KEPCO-NF nuclear fuel fabrication facility. Nucl. Eng. Technol. 2019, 51, 1951–1956. [Google Scholar] [CrossRef]
- Byon, J.; Park, S.J.; Ahn, S. Preliminary surface soil area factor for elevated residual radioactivity of Kori Unit 1 considering adjacent Unit 2. Ann. Nucl. Energy 2020, 135, 106958. [Google Scholar] [CrossRef]
- Sohn, W.; Jeong, W.; Jeong, K. Theoretical comparative study of t tests and nonparametric tests for final status surveys of MARSSIM at decommissioning sites. Ann. Nucl. Energy 2020, 135, 106945. [Google Scholar] [CrossRef]
- Park, S.J.; Byon, J.; Ahn, S. Derivation of preliminary derived concentration guideline level (DCGL) by reuse scenario for Kori Unit 1 using RESRAD-BUILD. Nucl. Eng. Technol. stage of publication (accepted). 2020. [Google Scholar] [CrossRef]
- U.S. Nuclear Regulatory Commission. Development of Probabilistic RESRAD 6.0 and RESRAD-BUILD 3.0 Computer Codes; NUREG/CR-6697; U.S. Nuclear Regulatory Commission: North Bethesda, MD, USA, 2000.
- U.S. Nuclear Regulatory Commission. Standards for Protection against Radiation, 10 Code of Federal Regulations (CFR) Subpart E; U.S. Nuclear Regulatory Commission: North Bethesda, MD, USA, 1997.
- U.S. Nuclear Regulatory Commission. Consolidated Decommissioning Guidance; NUREG-1757; U.S. Nuclear Regulatory Commission: North Bethesda, MD, USA, 2006.
- Sacramento Municipal Utility District. Rancho Seco License Termination Plan; Sacramento Municipal Utility District: Sacramento, CA, USA, 2006. [Google Scholar]
- U.S. Nuclear Regulatory Commission. Long-Lived Activation Products in Reactor Materials; NUREG/CR-3474; U.S. Nuclear Regulatory Commission: North Bethesda, MD, USA, 1984.
- U.S. Nuclear Regulatory Commission. Residual Radionuclide Contamination within and around Commercial Nuclear Power Plants; NUREG/CR-4289; U.S. Nuclear Regulatory Commission: North Bethesda, MD, USA, 1986.
- U.S. Nuclear Regulatory Commission. Technology, Safety, and Costs of Decommissioning a Reference Pressurized Water Reactor Power Station; NUREG/CR-0130; U.S. Nuclear Regulatory Commission: North Bethesda, MD, USA, 1986.
- Dyer, N.C.; Bechtold, T.E. Radionuclides in United States Commercial Nuclear Power Reactors, WINCO-1191; Westinghouse Idaho Nuclear Company, Inc.: Cranberry, PA, USA, 1994. [Google Scholar]
- Zion Solutions Inc. Radionuclides of Concern for Soil and Basement Fill Model. Source Terms, TSD 14-019; Zion Solutions Inc.: Zion, IL, USA, 2014. [Google Scholar]
- Zion Solutions Inc. Technical Support for Potential Radionuclides of Concern during the Decommissioning of the Zion Station, TSD 11-001; Zion Solutions Inc.: Zion, IL, USA, 2015. [Google Scholar]
© 2020 by the authors. Licensee MDPI, Basel, Switzerland. This article is an open access article distributed under the terms and conditions of the Creative Commons Attribution (CC BY) license (http://creativecommons.org/licenses/by/4.0/).




