IEC 61850-Based Centralized Busbar Differential Protection with Data Desynchronization Compensation
Abstract
1. Introduction
2. Data Acquisition for Centralized Backup Protection
2.1. Centralized Backup Protection
2.2. Phasor Data Acquisition Using IEC 61850-9-2
3. Centralized Busbar Differential Protection
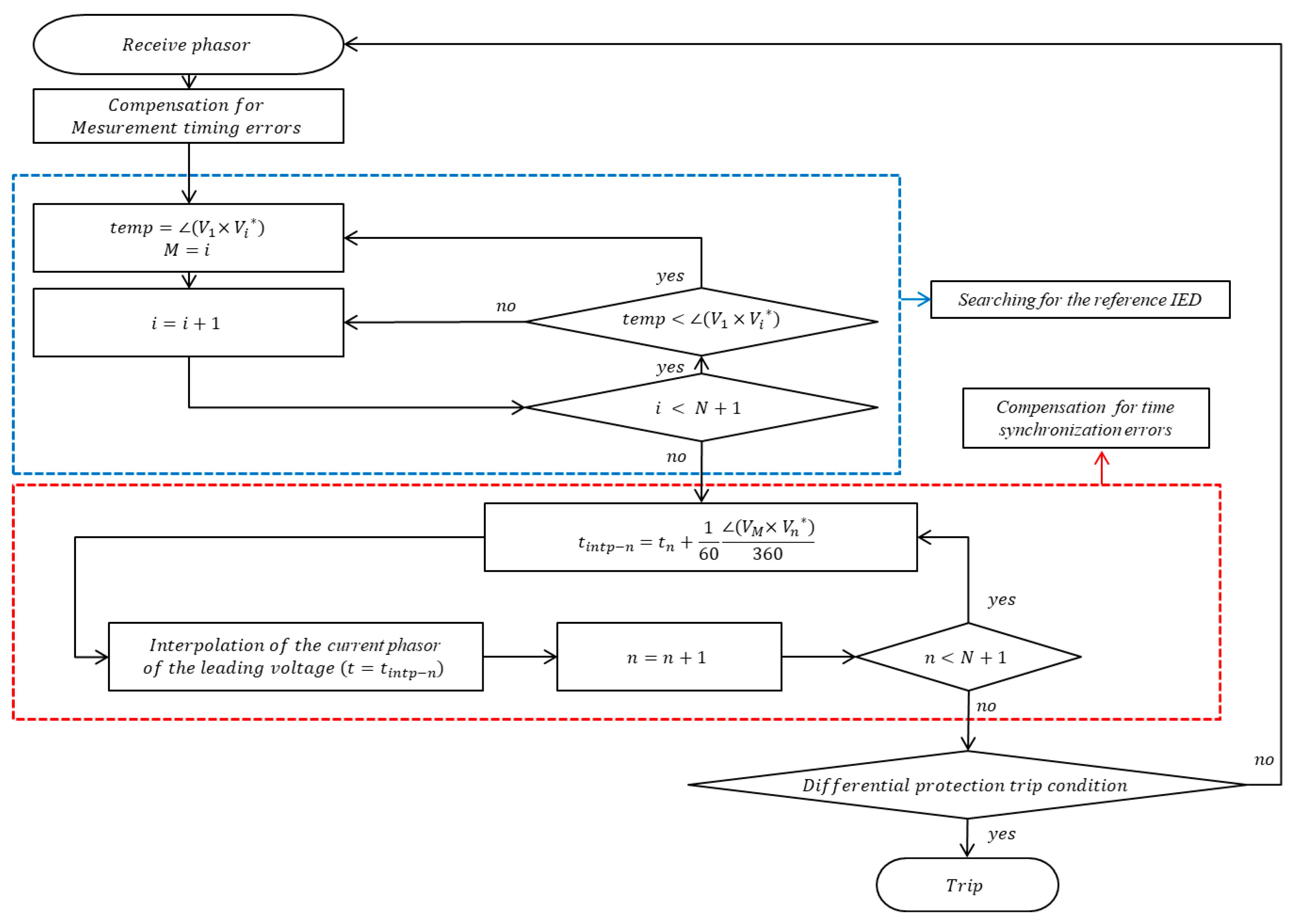
3.1. Data Desynchronization Compensation
3.1.1. Compensation for Measurement Timing Errors
3.1.2. Compensation for Time Synchronization Errors
3.2. Centralized Busbar Differential Protection with Desynchronization Compensation
4. Performance Evaluation
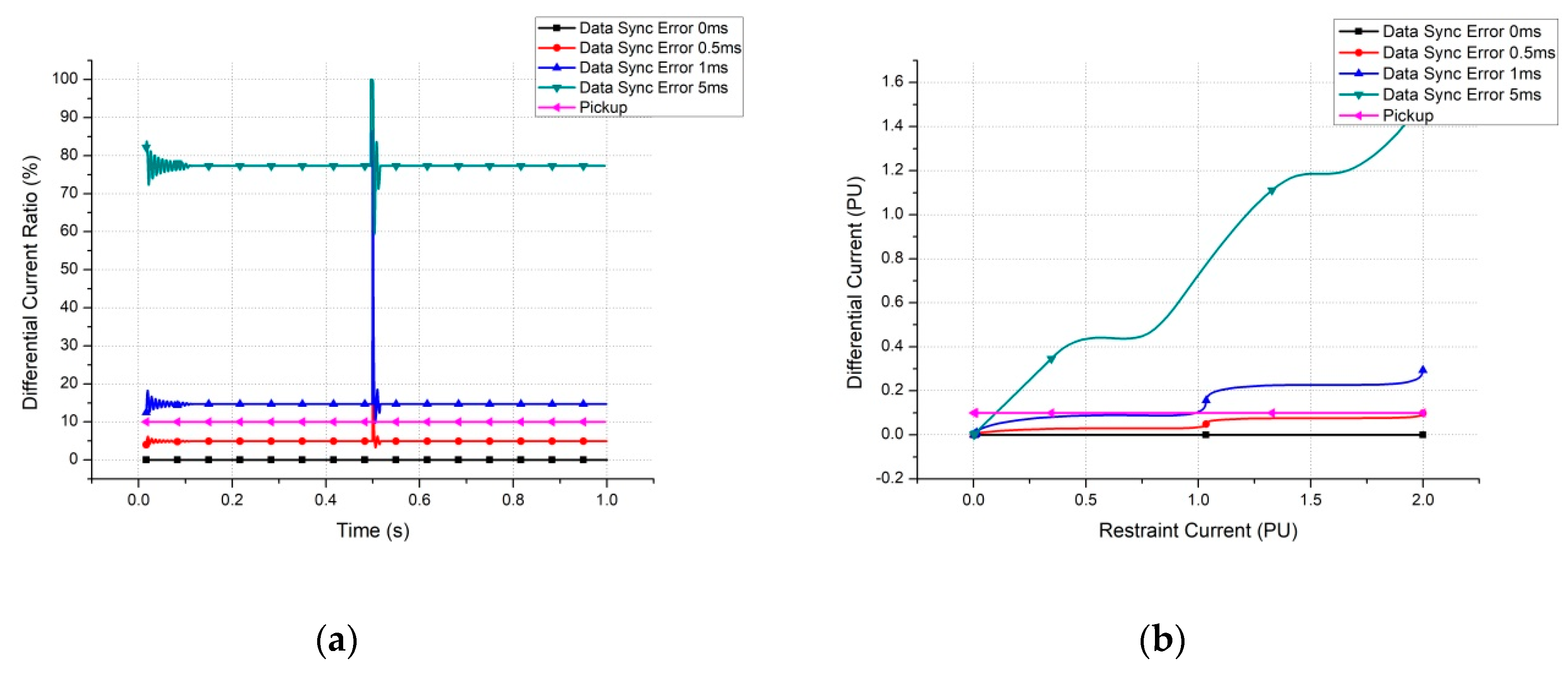
4.1. Simulation Tests
4.2. Hardware Tests
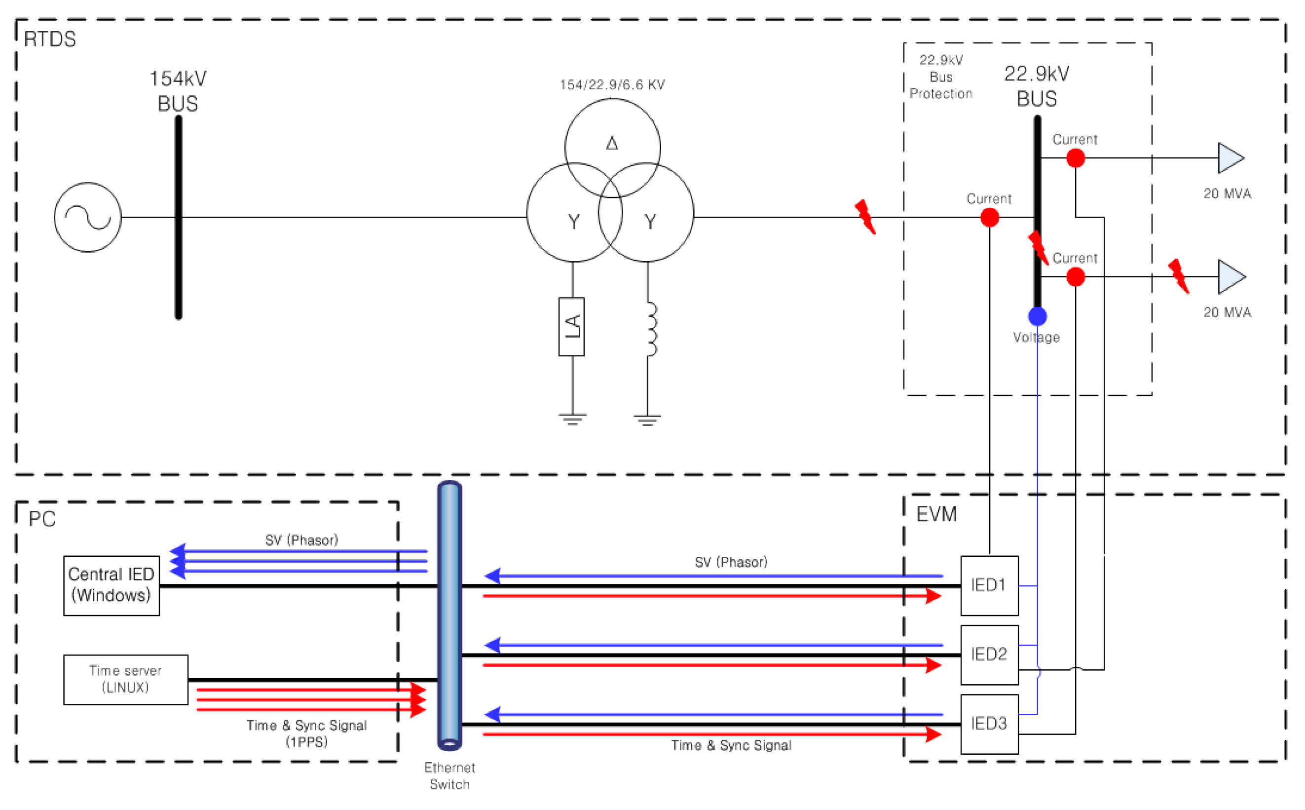
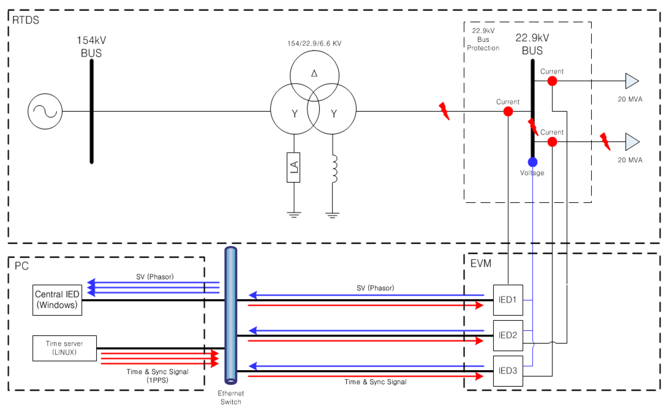
4.2.1. Test Environment
4.2.2. Case Studies
5. Conclusions
Author Contributions
Funding
Conflicts of Interest
References
- International Electrotechnical Comission (IEC). Communication Networks and System for Utility Automation—Part 1: Introduction and Overview, 2nd ed.; IEC 61850-1; IEC: Geneva, Switzerland, 2012. [Google Scholar]
- Silos, A.; Senis, A.; De Pozuelo, R.M.; Zaballos, A. Using IEC 61850 GOOSE Service for Adaptive ANSI 67/67N Protection in Ring Main Systems with Distributed Energy Resources. Energies 2017, 10, 1685. [Google Scholar] [CrossRef]
- Jurisic, G.; Havelka, J.; Capuder, T.; Sucic, S. Laboratory Test Bed for Analyzing Fault-Detection Reaction Times of Protection Relays in Different Substation Topologies. Energies 2018, 11, 2482. [Google Scholar] [CrossRef]
- Ustun, T.S.; Ozansoy, C.; Zayegh, A. Modeling of a Centralized Microgrid Protection System and Distributed Energy Resources According to IEC 61850-7-420. IEEE Trans. Power Syst. 2012, 27, 1560–1567. [Google Scholar] [CrossRef]
- Monadi, M.; Gavriluta, C.; Luna, A.; Candela, J.I.; Rodriguez, P. Centralized Protection Strategy for Medium Voltage DC Microgrids. IEEE Trans. Power Deliv. 2017, 32, 430–440. [Google Scholar] [CrossRef]
- Deng, W.; Pei, W.; Shen, Z.; Zhao, Z.; Qu, H. Adaptive Micro-Grid Operation Based on IEC 61850. Energies 2015, 8, 4455–4475. [Google Scholar] [CrossRef]
- Wang, Y.; Syed, M.H.; Guillo-Sansano, E.; Xu, Y.; Burt, G.M. Inverter-Based Voltage Control of Distribution Networks: A Three-Level Coordinated Method and Power Hardware-in-the-Loop Validation. IEEE Trans. Sustain. Energy 2019. [Google Scholar] [CrossRef]
- Kim, S.K. The Situation and Future of the Technology for IEC 61850 Based Substation Automation System in Korea. In Proceedings of the 18th IERE General Meeting and Japan Forum, Kyoto, Japan, 21–24 May 2018. [Google Scholar]
- Yi, Y.H.; Zhang, J.T.; Liu, B.; Xu, L.Z.; Cao, Y.J.; Guo, C.X. A new-style centralized IED based on IEC 61850. In Proceedings of the IEEE Power and Energy Society General Meeting—Conversion and Delivery of Electrical Energy in the 21st Century, Pittsburgh, PA, USA, 20–24 July 2008. [Google Scholar]
- Li, Q.; Zhou, Z.; Du, D.; Li, Z.; Li, W.; Wang, X. A novel substation area backup protection for smart substation. In Proceedings of the 2013 IEEE PES Asia-Pacific Power and Energy Engineering Conference (APPEEC), Kowloon, China, 8–11 December 2013. [Google Scholar]
- Ali, I.; Hussain, S.M.S.; Tak, A.; Ustun, T.S. Communication Modeling for Differential Protection in IEC-61850-Based Substations. IEEE Trans. Ind. Appl. 2018, 54, 135–142. [Google Scholar] [CrossRef]
- Gao, H.; Liu, Y.; Zou, G.; Cui, D.; Liu, M.; Li, X. Principle and implementation of substation-area backup protection for digital substation. In Proceedings of the 12th IET International Conference on Developments in Power System Protection (DPSP 2014), Copenhagen, Denmark, 31 March–3 April 2014. [Google Scholar]
- Li, Y.; Gao, H.; Gao, W.; Peng, F. Development of a Substation-Area Backup Protective Relay for Smart Substation. IEEE Trans. Smart Grid 2017, 8, 2544–2553. [Google Scholar] [CrossRef]
- Brahma, S. Advancements in Centralized Protection and Control Within a Substation. IEEE Trans. Power Deliv. 2016, 31, 1945–1952. [Google Scholar] [CrossRef]
- Albinali, H.F.; Meliopoulos, A.P.S. Resilient Protection System Through Centralized Substation Protection. IEEE Trans. Power Deliv. 2018, 33, 1418–1427. [Google Scholar] [CrossRef]
- Hohn, F.; Rabuzin, T.; Wang, J.; Nordstrom, L. Distributed signal processing units for centralised substation protection and control. J. Eng. 2018, 2018, 1223–1228. [Google Scholar] [CrossRef]
- Li, W.; Tan, Y.; Li, Y.; Cao, Y.; Chen, C.; Zhang, M. A New Differential Backup Protection Strategy for Smart Distribution Networks: A Fast and Reliable Approach. IEEE Access 2019, 7, 38135–38145. [Google Scholar] [CrossRef]
- Teoh, C.P.; Newman, P.; Lloyd, G.; Qin, H.; Hunt, R.; Mendez, J.; Smith, T. A Solution to Eliminate Conventional Busbar Protection with Process Bus. In Proceedings of the Relay Conference, College Station, TX, USA, 25–28 March 2019. [Google Scholar]
- Orr, P.; Gordon, N.; Clayburn, L.; Ma, Z.; Hong, Q.; Tzelepis, D.; Hurzuk, N.S.; Loken, R.; Booth, C. Implementation of centralised numerical busbar protection using distributed photonic current sensors. In Proceedings of the PAC World Conference, Glasgow UK, 17–20 June 2019. [Google Scholar]
- IEC/IEEE Standard for Precision Time Protocol Profile for Power Utility Automation; IEC/IEEE 61850-9-3; IEC: Geneva, Switzerland, 2016.
- IEC Technical Report for Use of Logical Nodes for Modeling Application Functions and Related Concepts and Guidelines for Substations, 1st ed.; IEC TC-57, IEC TR 61850-7-500; IEC: Geneva, Switzerland, 2017.
- Jv, H.; Gao, X.H. Application of Time Synchronization System Based on SNTP in Digital Substation. In Proceedings of the 2008 China International Conference on Electricity Distribution (CICED), Guangzhou, China, 10–13 December 2008. [Google Scholar]
- Ussoli, M.; Prytz, G. SNTP time synchronization accuracy measurements. In Proceedings of the 2013 IEEE 18th Conference on Emerging Technologies & Factory Automation (ETFA), Guangzhou, China, 10–13 December 2013. [Google Scholar]
- Manembu, P.; Kewo, A.; Welang, B. Missing data solution of electricity consumption based on Lagrange Interpolation case study: IntelligEnSia data monitoring. In Proceedings of the 2015 International Conference on Electrical Engineering and Informatics (ICEEI), Denpasar, Indonesia, 10–11 August 2015. [Google Scholar]
- Song, M.H.; Lee, N.H.; Nam, S.R. A study on IEC 61850 based Centralized 22.9kV Bus Protection considering Time Synchronization Errors. Trans. Korean Inst. Electr. Eng. 2019, 68, 965–971. [Google Scholar] [CrossRef]
- Cai, Y.; Chen, Y.; Li, Y.; Cao, Y.; Zeng, X. Reliability Analysis of Cyber-Physical Systems: Case of the Substation Based on the IEC 61850 Standard in China. Energies 2018, 11, 2589. [Google Scholar] [CrossRef]
- Wannous, K.; Toman, P.; Jurak, V.; Wasserbauer, V. Analysis of IEC 61850-9-2LE Measured Values Using a Neural Network. Energies 2019, 12, 1618. [Google Scholar] [CrossRef]
- Leon, H.; Montez, C.; Valle, O.; Vasques, F. Real-Time Analysis of Time-Critical Messages in IEC 61850 Electrical Substation Communication Systems. Energies 2019, 12, 2272. [Google Scholar] [CrossRef]
- Kanabar, M.G.; Sidhu, T.S. Performance of IEC 61850-9-2 Process Bus and Corrective Measure for Digital Relaying. IEEE Trans. Power Deliv. 2011, 26, 725–735. [Google Scholar] [CrossRef]
- Ingram, D.M.E.; Schaub, P.; Taylor, R.R.; Campbell, D.A. Performance Analysis of IEC 61850 Sampled value Process Bus Networks. IEEE Trans. Ind. Inform. 2013, 9, 1445–1454. [Google Scholar] [CrossRef]
- SISCO. MMS Lite—IEC 61850 for Embedded Systems. Available online: https://sisconet.com/wp-content/uploads/2019/04/MktLit_MMS-Lite_01232018.pdf (accessed on 20 February 2020).
- TI. SGI EVM Hardware Manual. Available online: http://processors.wiki.ti.com/index.php/SGI_EVM_Hardware_Manual (accessed on 20 February 2020).
- IEC Standard for Specific Communication Service Mapping (SCSM)—Mappings to MMS (ISO/IEC 9506-1 and ISO/IEC 9506-2) and to ISO/IEC 8802-3, 2nd ed.; IEC TC-57, IEC 61850-8-1; IEC: Geneva, Switzerland, 2011.
- IEC Standard for Communication Networks and Systems for Power Utility Automation—Part 7-1: Basic Communication Structure—Principles and Models, 2nd ed.; IEC TC-57, IEC 61850-7-1; IEC: Geneva, Switzerland, 2011.
- IEC Standard for Communication Networks and Systems for Power Utility Automation—Part 9-2: Specific Communication Service Mapping (SCSM)—Sampled Values over ISO/IEC 8802-3, 2nd ed.; IEC TC-57, IEC 61850-9-2; IEC: Geneva, Switzerland, 2009.
- IEC Standard for Communication Networks and Systems for Power Utility Automation–Part 7-3: Basic Communication Structure—Common Data Classes, 2nd ed.; IEC TC-57, IEC 61850-7-3; IEC: Geneva, Switzerland, 2009.
- IEC Standard for Communication Networks and Systems for Power Utility Automation—Part 7-4: Basic Communication Structure—Compatible Logical Node Classes and Data Object Classes, 2nd ed.; IEC TC-57, IEC 61850-7-4; IEC: Geneva, Switzerland, 2009.
- Christoph, S.B.; Gerhard, L.; Frederic, L.; Fred, F. Implementation Guideline for Digital Interface to Instrument Transformers Using IEC 61850-9-2; UCA International Users Group: Raleigh, NC, USA, 2004. [Google Scholar]
- Power System Protection Team. RTDS-Based Procedure for Testing the IEDs to be Used in KEPCO 154-kV Substations; KEPCO: Naju, Korea, 2012. [Google Scholar]


















| Area | IEC 61850 9-2 | IEC 61850 9-2 LE |
|---|---|---|
| Sampling rate | Free parameter | 80 samples/period (protection and metering) 256 samples/period (power quality) |
| Dataset | Configurable | 3 phase current + neutral current 3 phase voltage + neutral voltage |
| Time synchronization | Not defined | Optical pulse per second (1PPS) |
| Type | Parameter (%Z, 100 MVA Base) | |
|---|---|---|
| Source (154 kV) | R1 + jX1, R0 + jX0 | 0.081 + j0.866, 0.384 + j1.956 |
| Transformer (Y-Y-D) | 154/22.9/6.6 kV (3-phase 60 MVA) | %Z12 = j31% %Z13 = j50% %Z23 = j13% |
| LA, NGR grounding | NGR (j34%) = 0.6 Ω | |
| Feeder(22.9 kV) | R1 + jX1, R0 + jX0 | 0.1 + j34, 0 + j47 |
| Load | 20 MVA * 2, P.F = 0.9 | R = 47.61 Ω L = 0.0611 H |
© 2020 by the authors. Licensee MDPI, Basel, Switzerland. This article is an open access article distributed under the terms and conditions of the Creative Commons Attribution (CC BY) license (http://creativecommons.org/licenses/by/4.0/).
Share and Cite
Song, M.-H.; Kang, S.-H.; Lee, N.-H.; Nam, S.-R. IEC 61850-Based Centralized Busbar Differential Protection with Data Desynchronization Compensation. Energies 2020, 13, 967. https://doi.org/10.3390/en13040967
Song M-H, Kang S-H, Lee N-H, Nam S-R. IEC 61850-Based Centralized Busbar Differential Protection with Data Desynchronization Compensation. Energies. 2020; 13(4):967. https://doi.org/10.3390/en13040967
Chicago/Turabian StyleSong, Myeong-Hoon, Sang-Hee Kang, Nam-Ho Lee, and Soon-Ryul Nam. 2020. "IEC 61850-Based Centralized Busbar Differential Protection with Data Desynchronization Compensation" Energies 13, no. 4: 967. https://doi.org/10.3390/en13040967
APA StyleSong, M.-H., Kang, S.-H., Lee, N.-H., & Nam, S.-R. (2020). IEC 61850-Based Centralized Busbar Differential Protection with Data Desynchronization Compensation. Energies, 13(4), 967. https://doi.org/10.3390/en13040967

