Abstract
PV hosting capacity (PVHC) analysis on a distribution system is an attractive technique that emerged in recent years for dealing with the planning tasks on high-penetration PV integration. PVHC uses various system performance indices as judgements to find an available amount of PV installation capacity that can be accommodated on existing distribution system infrastructure without causing any violation. Generally, approaches for PVHC assessments are implemented by iterative power flow calculations with stochastic PV deployments so as to observe the operation impacts for PV installation on distribution systems. Determination of the stochastic PV deployments in most of traditional PVHC analysis methods is automatically carried out by the program that is using random selection. However, a repetitive problem that exists in these traditional methods on the selection of the same PV deployment for a calculation was not previously investigated or discussed; further, underestimation of PVHC results may occur. To assess PVHC more effectively, this paper proposes an improved stochastic analysis method that introduces an innovative idea of using repetitiveness check mechanism to overcome the shortcomings of the traditional methods. The proposed mechanism firstly obtains all PV deployment combinations for the determination of all possible PV installation locations. A quick-sorting algorithm is then used to remove repetitive PV deployments that are randomly selected during the solution procedure. Finally, MATLAB and OpenDSS co-simulations implemented on a small distribution feeder are used to validate the performance of the proposed method; in addition, PVHC enhancement by PV inverter control is investigated and simulated in this paper as well. Results show that the proposed method is more effective than traditional methods in PVHC assessments.
1. Introduction
In recent years, the integration of renewable energy (RE) into the power system has grown significantly due to the price fall of PV products and continued support of national green energy policies. Meanwhile, in many countries PV power generation is becoming mainstream in the development of various RE resources. An example in Taiwan shows that its government has taken the initiative to raise the installation of RE to meet the goal of 20% of total power generation in 2025 coming from RE sources; meanwhile, a total of 20 GW PV installations—17 GW for ground-type PV and 3 GW for rooftop-type PV—are planned [1].
Generally, most of the few kW or MW capacity PV power generation is centralized or distributed to install in low (LV) or medium-voltage (MV) distribution systems. With the intermittent nature of PV power output and the unidirectional power flow property of the system, following commonly seen impacts occurred in design, planning and operation phases when high-penetration PV integrated to existing distribution systems:
- Impact on voltage quality—PV installation on the end of the feeder, such as the concentrated rooftop-type PV in the residential area, may cause various voltage problems. The problem of voltage rise is often given more attention by grid utility since most of the electric grids have been designed based to the assumption that the voltage may drop from the substation to the end of the feeder with the increased load demand [2]. Instead of restraining this voltage drop by the operation of PV power generation, when too much PV installation is improperly planned it may result in unacceptable overvoltage effect. PV power output may rapidly and unpredictably change due to the weather condition, thus producing voltage fluctuation in electric grids. The fluctuation response may sometimes be quicker than the typical voltage regulation controls used in systems. It thus affects the quality of supply voltage for electricity customers and increases the operational complexity of the voltage regulation equipment likes capacitor banks and transformers’ tap changers [3]. In addition, when PV deployment is excessively aggregated on a certain electrical phase, voltage imbalance problem may occur [4].
- Thermal loading and protection limit—it is a problem related to the net load demand on the electric feeder. When high-penetration PV occurs at peak power generation period and the electric feeders reduce net load demand at that time, it can potentially cause a considerable reverse power flow on the electric feeders. This condition may affect the setting of protection coordination devices and the operation of line voltage regulator; furthermore, when fault events occur, they may lead to congestion problems in the electric feeders. Islanding operation is another noteworthy issue; it may arbitrarily form when traditional generation units interrupt from any one of electric feeders. Once islanding forms, there might not be sufficient change in the voltage amplitude or frequency at the point of PV interconnection due to activated reference for anti-islanding protection that is provided by inverter functionality (or other grid facilities); further electrical risks may possibly be caused [5].
- Effect of the power quality distortion—voltage distortion may generally be amplified by harmonic distortion caused by harmonic current injection from used power conversion technologies in PV power generation. Both operation behavior of PV power generation and the characteristics of the different distribution feeders are influential factors in this problem. Most of current studies mainly focus on investigating low-order characteristic harmonics, interharmonics and supraharmonics problems [6,7,8].
Care must be taken for the above-mentioned impacts and problems when facing high-penetration PV integration into distribution systems. Traditionally, distribution system planners have used the methodology of performing system impact analysis to determine the maximum allowed PV installation capacity that can be accommodated on a specific distribution feeder without affecting required criteria by a grid code or technical standard [9,10]. However, this methodology only considers the PV installation under a given location and capacity. Only a workable PV installation that relates to this given condition can be found. But the information used to estimate a wider range of PV installation capacity, as well as finding possible installation locations along the distribution feeders may be deficient. To overcome this drawback, the concept and application of PVHC assessment is introduced as an alternative planning and design tool for distribution systems.
PVHC is defined as the amount of new PV installation that can be integrated into the distribution systems without causing any violation on existing grid infrastructure configuration when considering a specified system performance index [11]. Literature survey shows there are three major categories for PVHC methods: (i) iterative-based, (ii) streamlined and (iii) stochastic-based. For the iterative-based method, PV power generation is directly modelled on the distribution system to determine hosting capacity. Power flow simulations are usually performed by iteratively increasing PV penetration in user-defined step PV size at a selected location. Operation limits are checked at each iteration until a violation of system performance index occurs and then the hosting capacity can be obtained. The utilities Southern California Edison (SCE) and San Diego Gas and Electric Company (SDG & E) adopt this method for integration capacity analysis on distribution energy resources (DERs) planning [12]. For the streamlined method, it is a technique developed by the Electric Power Research Institute (EPRI) in 2014, which uses an advanced tool—the DRIVE—to estimate PVHC on a system-wide frame with lower computational burden. This method provides a simplified screen but not a replacement of conventional detailed system impact analysis to approximate the PV capacity limit at each bus across the distribution system [12]. Besides, the utility Pacific Gas and Electric (PG&E) uses the streamlined method as DERs integration analysis in [13]. However, the complexity of the streamlined method is higher and there are methodological inconsistencies in the methods between EPRI and other utilities. At present, the streamlined method is continuously seeking improvements on the essence of the algorithm and its analysis procedures. Lastly, the stochastic-based method is used most commonly for PVHC assessment with uncertain and random PV deployments. Large numbers of scenarios are needed for simulations so as to obtain comprehensive PVHC results according to the “worst-case” response that occurs on a certain feeder location in distribution systems. One “scenario” means a kind of PV deployment that presents a PV power generation installed at a certain location and with a certain capacity. Complexity and computational efficacy of this method depend on the required solution accuracy and the number of designed scenarios.
This paper focuses on the investigation of the stochastic-based PVHC analysis method and two primary features—iterative power flow calculation and random PV deployment—must be included in this method category. Some past studies on this method category have been carried out, for example, Al-Alamat, F., et al., in [14] presented a deterministic analysis method by combining MATLAB and MATPOWER tools to investigate how to increase PVHC of radial distribution grids in Jordan. However, only iterative simulations with a given step PV size at each iteration are implemented in this study and any stochastic properties for PV deployment cannot be found. Monte Carlo analysis mode was then applied to [15,16,17]. For [15] and [16], a random scenario generation mechanism is introduced to present the manner of random PV deployment when compared to the deterministic analysis method. Method in [17] used a similar calculation to those in [15] and [16], but the concepts of probability and statistics were introduced, which transferred the distribution of hosting capacity to the probability density function and the cumulative density function. References [18,19,20] was presented in recent years, also using a Monte Carlo-based calculation for their individual-solution framework to deal with the PVHC assessment problems. In [18], the PVHC analysis method is illustrated by the calculation on an actual 12.47 kV distribution feeder under overvoltage risk considerations. Sensitivity analysis is also implemented in this work for finding the influenced factors on PVHC results. A comprehensive PVHC assessment on rooftop-type PV power generations is studied in [19]; the authors used a total of 50,000 radial LV systems serving 98 cities with electricity for analysis. Meanwhile, different voltage quality and equipment loading limits were used to create a risk-based guide for PV integration. The concept of interval overvoltage probability to PVHC analysis method is presented in [20], which provided interval arithmetic and affine arithmetic to deal with the uncertainties caused by PV and loads when implementing PVHC analysis.
EPRI in 2012 developed an advanced distribution system planning tool to estimate the PVHC for distribution feeders and this method later became a well-known basis/reference for many other stochastic-based methods [21,22,23,24]. For the stochastic-based methods, this study finds a problem of repetitive PV deployment, which may be met in the random selection mechanisms during the calculation procedure, using the methods given in above-mentioned works. Two adverse influences may thus be caused: (i) time-consuming power flow calculations may need to be implemented many times; (ii) under setting iteration numbers, it cannot be guaranteed that all bus locations on the feeders can be selected for PV installation. To overcome these influences, this paper proposes an improved stochastic analysis method that introduces a repetitiveness check mechanism in the solution procedure. Primary impacts of voltage quality, i.e., overvoltage, voltage deviation, and voltage imbalance are used as system performance indices in this paper, which define appropriate limits for the determination of PVHC. In addition, PV inverter controls are introduced in order to investigate the capabilities of the PVHC enhancement. Other main parts of this paper are as follows: methodology descriptions—the testing system modelling, PV inverter controls and used co-simulation mechanism are given in Section 2; simulation results and discussions are shown in Section 3; and Section 4 gives conclusions.
2. Methodologies for PVHC Analysis
2.1. Sketch of PV Hosting Capacity
A system-wide and multi-scenario analysis of possible PV deployments is simulated using a PVHC analysis. A commonly seen illustration for the sketch of PVHC analysis results is shown in Figure 1; it presents the used system performance index value versus total amount of PV installation capacity. Meanwhile, three different zones, Z1 to Z3, can also be delimited, which express safety levels when feeders face various PV deployments. For these zones, Z1 presents all the PV deployments, regardless of individual PV installation capacity or location, that do not cause the assign system performance index to exceed the given limit; meanwhile, a minimum PVHC can be found. In Z2, a part of PV deployments is acceptable without causing any violation; however, with the increase of PV deployments, some of the other PV deployments may cause a violation. A maximum PVHC can be obtained in Z2 that presents the highest PV installation capacity that the distribution can accommodate. All PV deployments in Z3 are not acceptable since they exceed the limit of the system performance index.
Figure 1.
Schematic diagram of PV hosting capacity.
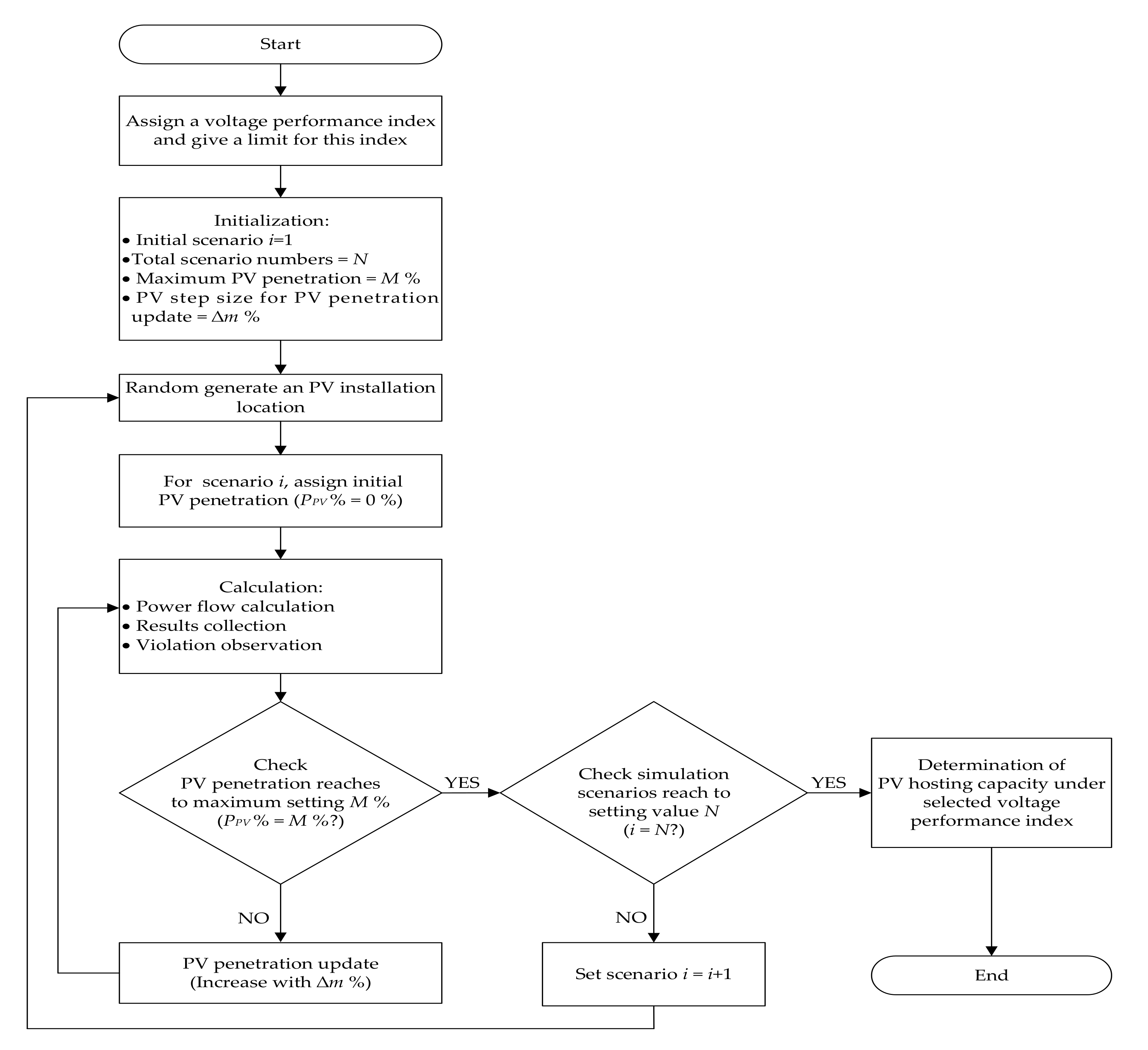
2.2. General Stochastic Analysis Method (GSAM)
Methods used in [18,19,20,21,22,23,24] are classified to GSAM in this study since these methods have similar features related to solution procedures, and the concept of GSAM used in the literature is depicted in Figure 2. Representations of the GSAM solution procedures in Figure 2 are summarized as follows:
Figure 2.
Flowchart of GSAM.
- Step 1: assign a system performance index and its limit; here, overvoltage, voltage fluctuation, and voltage imbalance are in sequence used in this study;
- Step 2: initialization to set initial scenario value (i = 1) and total scenarios values (N), maximum PV penetration (M%) and PV step size (Δm%); meanwhile, PV penetration ( in (1) defined as the ratio of peak PV installation capacity to peak loads on distribution feeders is used to determine current PV installation capacity [25]:
- Step 3: a PV installation location is randomly produced by the program;
- Step 4: for scenario i, assign an initial PV penetration value for the calculation, here 0% is used;
- Step 5: calculation, power flow analysis are performed according to setting of PV deployment, and calculation results are collected and the voltage violations on distribution feeders are checked;
- Step 6: check if the reaches the maximum M%; if true, go to next step; otherwise, update PV size with increasing Δm% capacity, then repeat power following the calculation in step 3;
- Step 7: check if the reaches maximum penetration M%; if true, go to next step; otherwise, update PV penetration with PV step size Δm% capacity, then repeat power following the calculation in step 5;
- Step 8: check if iteration number reaches maximum scenario N; if true, PVHC is determined; otherwise, randomly generate new scenario and repeat steps 3 to 7.
Solution procedures in Figure 2 must be executed independently when considering different voltage performance indexes for PVHC assessment. A common problem among various studies using GSAM described in the Introduction can be found in step 3 of Figure 2, where only a random manner is used to produce a new PV installation location and without considering any mechanism to avoid the repetitive selection of the PV installation location. Such a problem resulting in the same calculation task may be repeatedly performed many times on the same PV installation locations within an assigned iteration number; and then, it wastes much execution time obtaining the analysis results. Another shortcoming of using GSAM—some applicable bus locations may never be selected for PV installation, which causes underestimation of PVHC analysis.
2.3. Proposed Stochastic Analysis Method (PSAM)
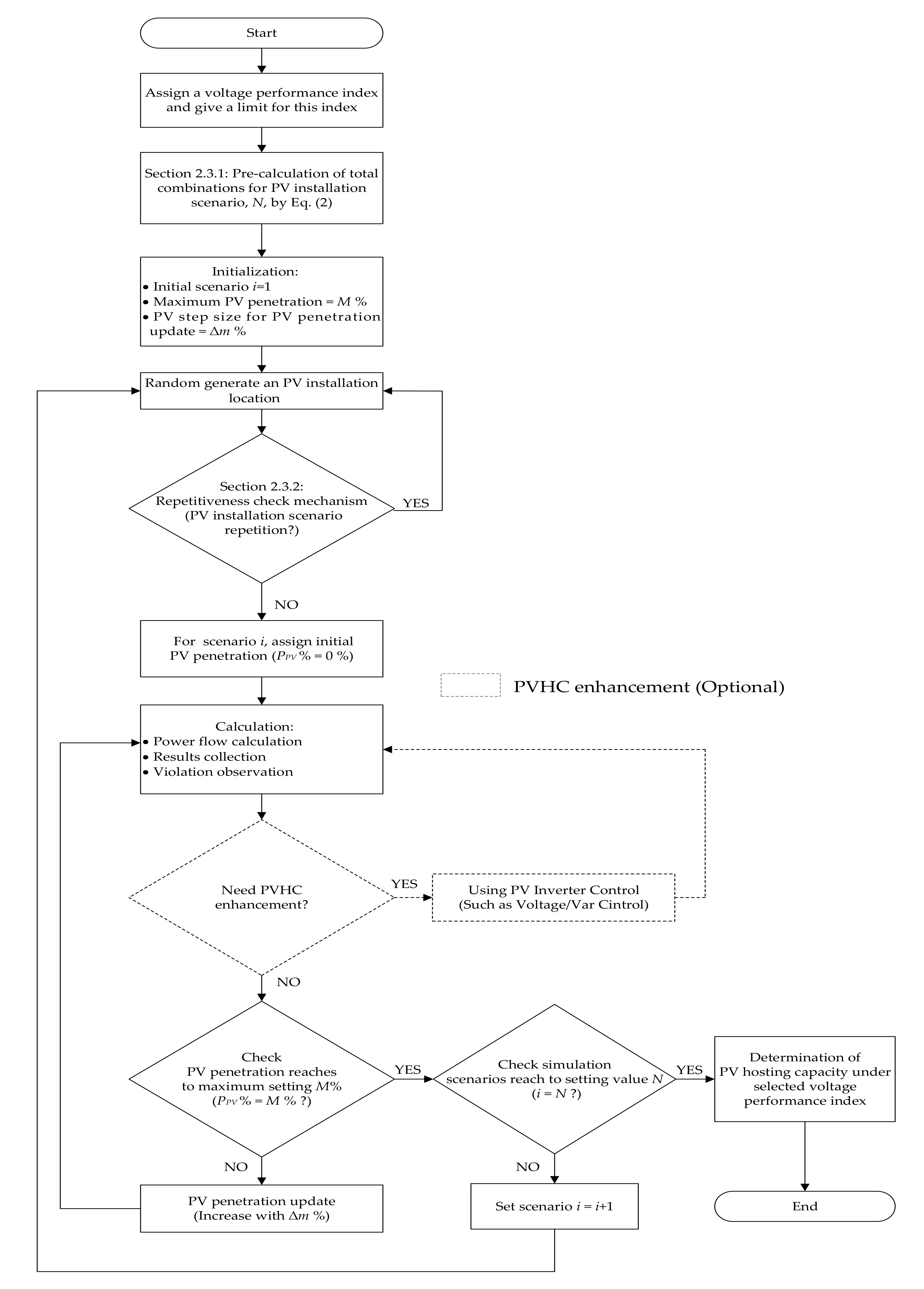
To improve the implementation in GSAM, Figure 3 presents a proposed stochastic analysis method (PSAM), which introduces an innovative idea of adding three new elements to improve the shortcomings in GSAM: (i) pre-calculation of PV installation scenario combinations, (ii) repetitiveness check mechanism is used and (iii) an optional PVHC enhancement capability can be chosen. In addition to the same solution procedures in GSAM, the following gives the descriptions of these new elements used in PSAM.
Figure 3.
Flowchart of the proposed stochastic analysis method (PSAM).
2.3.1. Calculations of PV Installation Scenario Combinations
The purpose for the calculations of PV installation location combinations is to obtain a total number of possible PV installation scenarios, i.e., N in Figure 2 and Figure 3, in distribution feeders. Based on the binomial theorem of combinatorics [26], this combination number for PV installation scenarios can be found by (2):
where n represents the total bus number with loads in the distribution feeder and m represents the number of bus selected from the total bus number n for PV installation.
2.3.2. Repetitiveness Check Mechanism
An example in Figure 4 illustrates the proposed procedure for repetitiveness check, where a quick sort algorithm is responsible for the bus number permutation from a small one to a large one. It is assumed that bus 2 and 4 are in sequence selected for PV installation from a random procedure in the first scenario. Simultaneously, a value 24 is stored on the first item of a 1 × K matrix. In the second scenario, buses 4, 2, 7, 1, 3, 5 and 6 with a random feeder permutation are automatically generated by the program for PV installations. A quick sort algorithm is then used for the bus number permutation. As shown in Figure 4, a quick sort algorithm uses the first value of a number sequence as a pivot value in each layer for comparisons; for a bus number smaller than this pivot value, these buses are arranged on the left side of the pivot value; conversely, buses are arranged on the right side. After a multi-layer implementation, the sorted results can be obtained. The purpose for implementing this sort of procedure is to avoid misjudgment on the latter numerical comparison procedure. After sorting in the second scenario, a value 1234567 is stored on the second item of a 1 × K matrix. Then, the value 1234567 is compared with the value 24 in the former scenario. If these two values are the same, it means a new bus location for PV installation is repetitive and the program may interrupt the current solution procedure then go back to generating another PV installation scenario. On the other hand, if repetition does not happen, the program may continue to execute the following procedures.
Figure 4.
Example for the illustration of repetitiveness check mechanism in PSAM.
2.4. Used Voltage Performance Indices and Their Limits
System planning criteria and limits for various RE and DERs have been provided by many different practices, technical standards and grid codes so as to identify a safety operation range for distribution system integration with these energy resources. Most commonly seen categories of potential concern on these system performance indices are voltage, loading (or called thermal limits), protection and other power quality issues, such as harmonics [27]. Three voltage performance indices, overvoltage, voltage deviation and voltage imbalance listed in Table 1, are used in this study. Voltage deviation, defined in [28], is calculated by (3), where V is bus voltage after PV is installed into distribution feeders, V0 is original voltage without PV installation. Voltage imbalance, caused by different PV installation capacity on different electrical phase, is calculated according to (4) from IEEE definition in [29], where Va, b, c are the magnitudes of phase voltages and Vavg is the average of the three-phase voltages. The limits for these voltage performance indices refer to domestic grid code in [30].
Table 1.
Voltage performance indices and limits for the analysis in study.
2.5. Modelling of Testing Distribution Feeder
A practical 11.4 kV distribution feeder with 7 buses is investigated in this study for the PVHC assessment, as shown in Figure 5. This testing distribution feeder is located in central Taiwan and has a transmission line, consists of underground cables and overhead lines of about 4.8 km in length and connects from a 69 kV/11.4 kV secondary substation (S/S) to an under-planned 5 MW test wind turbine. Only 4 buses have loads, buses 2, 3, 4 and 6 with 2000 kW, 600 kW, 2000 kW and 30 kW peak load power, respectively; bus 7 used the wind turbine to connect; and buses 1 and 5 are spared for future electricity planning. The whole distribution feeder modeling is entirely implemented in OpenDSS.
Figure 5.
7 bus testing distribution feeder for PV hosting capacity (PVHC) analysis.
2.6. PVHC Enhancement by PV Inverter Control
In addition to a PVHC assessment, an investigation of PVHC enhancement is also discussed in this paper. In order to provide the informative presentation on how to increase PVHC on the distribution feeder, a PV inverter with voltage/var control (VVC) is used to regulate the voltage at the terminals of PV systems so as to meet the limits of different voltage performance indices. For VVC implementation, it allows each individual PV power generation to provide a unique var compensation according to the factors like the voltage at the terminals of PV systems, available apparent power of inverters and user/utility-defined voltage-var curve. Figure 6 shows a typical VVC curve that includes a deadband design around the normal voltage Vnom, available var capacity is determined by the present active power output and the full-scale apparent power rating of the inverter. When the voltage detected by the inverter within the deadband zone, no reactive power is produced for voltage regulation. The deadband may delay the reactive power regulations of the inverter until the detected voltage exceeds the band and near the voltage limits given by grid code. VVC curve can also be defined without deadband design, as used in this paper; meanwhile, the inverter directly provides continued var control from point V1 to V4, the setting points on V2, V3, Q2 and Q3 can thus be ignored. With reference to non-deadband VVC curve, the following setting points are used: Vnom of 1.0 p.u., V1 of 0.97 p.u., V4 of 1.03 p.u., Q1 of 100% available capacitive reactive power and Q4 of 100% available inductive reactive power.
Figure 6.
PV inverter voltage/var control.
2.7. MATLB and OpenDSS Co-Simulation Mechanism
An implementation of MATLAB and OpenDSS co-simulation is carried out in this paper to realize the proposed analysis method, as shown in Figure 7. Three simulation task phases are included in this co-simulation mechanism:
Figure 7.
Implemented co-simulation mechanism in the study.
- Data input phase—in this phase, data of load profile and considered solar irradiance and temperature for PV are collected. These data can come from measurements of on-site metering facilities or records of supervisory control and data acquisition (SCADA) system, and the former is used in this study.
- Solution phase—first, OpenDSS script is used to build models for distribution feeders, PV power generations, and PV inverter controls based on test feeder parameters, received solar irradiance and temperature from the previous phase and designed control curves, respectively. Then, the implementation of GSAM/PSAM is achieved by MATLAB M-file program. MATLAB calculated results, i.e., PV deployments, are updated in OpenDSS by component object model (COM) interface for updated power flow execution.
- Result output phase—steady-state stochastic analysis results can be provided for PV impact study. It takes a large-scenario simulation for various PV deployments; meanwhile, the “worst case” response that occurs on the feeders is presented.
3. Simulations and Discussions
Simulations performed on the 7-bus testing distribution feeder in Section 3.1 is used to validate the performance of proposed PVHC analysis method and also to verify the effectiveness of using PV inverter control for the PVHC enhancement. In testing the distribution feeder, bus 1 and 3 currently do not connect to any loads; otherwise, load bus 2, 3, 4 and 6 have different peak load power that refers to 15-day three-phase active power profiles in Figure 8. For the bus with loads, desired PV penetration can be arbitrarily determined and the study assumed maximum PV penetration M% for PVHC analysis is 400%. Under each randomly generated PV installation scenario, let PV step size Δm% increase 1% each time on power flow calculations and until the calculations reach 400% penetration, i.e., 400 times power flow calculations are required for a one-time PV installation scenario. Then, the output of the analysis results for this time PV installation scenario, and all simulations, are finished after all PV installation scenarios are implemented. Furthermore, solar irradiance was used for simulations that were under standard testing conditions, i.e., 1000 W/m2 irradiance, 25 °C ambient temperature and AM 1.5 G solar spectrum.
Figure 8.
Three-phase load profile for bus 2, 3, 4 and 6.
3.1. Case 1: PVHC Assessment under the PV Installations without Enhancement Techniques
In this case, PVHC assessment is implemented under the PV systems without using any enhancement techniques described in Section 2.6. Both GSAM and PSAM methods in Section 2.2 and Section 2.3 were used to assess the PVHC under different system performance indices. Figure 9a–c gives the results in sequence for “Overvoltage”, “Voltage Deviation”, and “Voltage Imbalance” performance indices, respectively. In these figures, results with “o” red symbol are from GSAM and “✽” blue symbol are from PSAM. Maximum limit for each voltage performance index relates to the value in Table 1. Major findings of the results in this case are summarized as follows:
Figure 9.
PVHC assessment results for Case 1.
- PVHC assessment under “Overvoltage” index—minimum PVHC of about 3800 kW (82% penetration) for GSAM and 3945 kW (85% penetration) for PSAM in Zone 1, respectively. Maximum PVHC of about 8000 kW (173% penetration) for GSAM and 8153 kW (176% penetration) for PSAM in Zone 2, respectively.
- PVHC assessment under “Voltage Deviation” index—minimum PVHC of about 2020 kW (44% penetration) for GSAM and 2080 kW (45% penetration) for PSAM in Zone 1, respectively. Maximum PVHC of about 4650 kW (100% penetration) for GSAM and 4808 kW (104% penetration) for PSAM in Zone 2, respectively. In this analysis, the permitted PV installation capacity on the distribution feeder may be less than that in “Overvoltage” index. It means the distribution feeder meets a higher impact to voltage deviation problem.
- PVHC assessment under “Voltage Imbalance” index—under the limitation of using 400% PV penetration setting, minimum PVHC is about 16,000 kW (346% penetration) for GSAM and 16,120 kW (348% penetration) for PSAM in Zone 1, respectively. Maximum PVHC is about 16,668 kW (360% penetration) for GSAM and 17,020 kW (368% penetration) for PSAM in Zone 2, respectively. The voltage imbalance problem in this analysis has a minor impact to the distribution feeder with high PV penetration.
Different minimum and maximum PVHCs are found using the two methods in above simulations due to the effect of randomly generated PV installation scenarios on the distribution feeder. In this paper, only the bus with peak load is used to determine the PV penetration; if a certain bus without any load, i.e., bus 1, 5 and 7 in testing distribution feeder, they will not be selected for PV installation. According to (2), total 15 PV installation scenario combinations, i.e., 24−1, from the remainder bus 2, 3, 4 and 6 are thus considered for PVHC analysis. In simulations, the selected PV installation scenarios for the two methods are shown in Figure 10. It is found that GSAM presents high repeatability among every voltage indices under 15 iteration numbers setting. For example, to observe the fourth column of bus combination in Figure 10, only bus 6 is selected for PV installation in this scenario. Under “Overvoltage” index, the calculation for bus 6 is only performed one time when using PSAM; but is also repeatedly performed five times by GSAM. Besides, some bus at some scenarios are never selected for PV installation, such as column 3, 6 and 8 to 13, when using GSAM. Thus, GSAM only completes PV installation scenario analysis seven times for “Overvoltage” index. If one would like to complete another eight PV installation scenario analyses by GSAM, more iteration number settings may be required but it may thus consume more simulation time. In PSAM, due to the introduction of the repetitiveness check mechanism on the analysis method, a total of 15 PV installation scenario analyses can be completed even under different voltage performance indices. Improved simulation execution time by PSAM is shown in Table 2.
Figure 10.
PV installation scenario combinations for the different methods.
Table 2.
Computational time of different methods.
3.2. Case 2: PVHC Assessment under the PV Installation with Enhancement Technologies
Performance from PSAM can be observed in Case 1, the problem of repetitiveness in analysis procedure can be avoided and the computational speed is raised as well. In Case 2, PV inverters with VVC control used in PSAM is provided to observe the enhancement of PVHC. Functionality of PV inverter control is designed in PV systems and the setting of VVC based on the curve characteristics outlined in Section 2.6. Figure 11 shows the simulation results for different voltage performance indices. Major findings of the results in this case are summarized as follows:

Figure 11.
Results of PVHC enhancement.
- PVHC enhancement under “Overvoltage” index—minimum and maximum PVHC of about 3945 kW (85% penetration) and 8153 kW (176% penetration) are respectively given from PSAM without using any control. With VVC control, PVHC enhances to 18,520 kW, which allows for all considered PV installation capacities, i.e., 400% penetration, to be installed to testing distribution feeder and without causing any violation on overvoltage.
- PVHC enhancement under “Voltage Deviation” index—minimum and maximum PVHC of about 2080 kW (45% penetration) and 4808 kW (104% penetration) are respectively given from PSAM without using any control. With VVC control, PVHC enhances to 18,520 kW, which allows for all considered PV installation capacities, i.e., 400% penetration, to be installed to testing distribution feeder and without causing any violation on voltage deviation.
- PVHC enhancement under “Voltage Imbalance” index—minimum and maximum PVHC of about 16,120 kW (348% penetration) and 17,020 kW (368% penetration) are respectively given from PSAM without using any control. With VVC control, PVHC enhances to 18,520 kW, which allows for all considered PV installation capacities, i.e., 400% penetration, to be installed to testing distribution feeder and without causing any violation on voltage imbalance.
Overall, the quantities of PVHC results in this case are summarized in Table 3. It is found that PVHC on testing distribution feeder can be effectively enhanced with the use of PV inverter VVC control. Other, using enhancement techniques such as various reactive power compensation equipment or energy storage can also be considered for assessment.
Table 3.
PVHC analysis results with PV inverter enhancement technique.
3.3. Discussion
Hosting capacity approach has been considered as a useful analysis and planning means to evaluate the various system impacts when high-penetration PV systems are integrated into distribution feeders. Meanwhile, the implementation of the approach was mainly based on the stochastic analysis with features of iterative power flow calculations and random PV deployments. However, in this study, it could be seen that the GSAM obviously presents the repetition problem on the selection process of PV deployments. To overcome this problem in GSAM, increasing the iterative numbers for solution calculations could be possible, but more simulation execution time must be consumed and it still would not guarantee all PV deployments could be completed on this iterative addition. On the other hand, PSAM introduces repetitiveness check mechanism which assures that all PV deployments can be absolutely assessed without causing any repetitiveness. In simulation Case 1, minimum PVHC corresponding to overvoltage, voltage deviation and voltage imbalance index is raised separately by 3%, 1% and 12%; then by 3%, 4% and 8% for maximum PVHC. Under 15 iteration calculations, 16 to 24 s execution time was cut for simulations when using PSAM. More iteration numbers increased the savings on simulation execution time. Moreover, PVHC enhancement technology using PV inverter controls was also investigated in this study. In simulation Case 2, it was found that all PV installation capacity, i.e., 400% penetration, could be accommodated to testing distribution feeder when the use of PV inverter VVC control was added.
Other planned and ongoing extended works in this study are as follows:
- To create a more robust technique for the large-scale renewable energy integration applications;
- To investigate the sensitivity analysis study in order to find the affected factors and uncertainties in PVHC results;
- To develop optimization algorithms for prior elimination of unsuitable bus locations for PV installations, then speed up the performance on PVHC assessment;
- To investigate advanced PVHC enhancement techniques, such as implementation of various flexible AC transmission system (FACTS) equipment and energy storage and use of system reconfiguration;
- To study other hosting capacity analysis techniques, such as dynamic PVHC methods.
4. Conclusions
Currently, most of the review process on the various renewable energy interconnection in the distribution system relies on the implementation of detailed impact analysis to ensure the safety and reliability after this interconnection. However, such a system planning technique is considered as available only on a known installation capacity and location for renewable energies. When facing excessive penetration of renewable energies, the implementation of a traditional system impact analysis may lead to be insufficient. It is thus necessary to seek novel planning tools for the interconnection problem on distribution systems. In this paper, an improved stochastic analysis method for PVHC assessment has been proposed to satisfy this necessity. The proposed method applies repetitiveness check mechanism that consists of combinatorics and a quick sorting algorithm to avoid the repetition problem on the selection process of PV deployments. With the simulation tests on a small distribution feeder, it is concluded that the proposed method is more effective on analysis results and cutting down simulation execution time than using traditional methods for PVHC assessment. Application of the proposed method can continuously be extended to other energy resources, for example, it can be used to investigate the integration problem on wind power generation and electric vehicle application. Furthermore, various system performance parameters, besides the voltage used in this study, can also be considered for comprehensive assessment. In practice, the application of the proposed method can be used as a planning tool to help utilities create supplementary review work in renewable energy interconnection and then raise the development of distribution systems.
Author Contributions
Individual contributions include: conceptualization and methodology, Y.-J.L.; software, validation, and result analysis, Y.-J.L., Y.-H.T., and C.-W.L.; writing—original draft preparation, Y.-J.L. and Y.-H.T.; writing—review and editing, Y.-D.L. and J.-L.J. All authors were involved throughout the study of this research work. All authors have read and agreed to the published version of the manuscript.
Funding
This work was supported by the Institute of Nuclear Energy Research of Taiwan, under Grant number 109A009 and by the Ministry of Science and Technology of Taiwan, under Grant number MOST 108-2221-E-194-030.
Conflicts of Interest
The authors declare no conflict of interest.
Abbreviations
| PV | Photovoltaic |
| PVHC | Photovoltaic Hosting Capacity |
| RE | Renewable Energy |
| LV | Low-Voltage |
| MV | Medium-Voltage |
| EPRI | Electric Power Research Institute |
| SCE | Southern California Edison |
| SDG&E | San Diego Gas and Electric Company |
| PG&E | Pacific Gas and Electric |
| DERs | Distribution Energy Resources |
| GSAM | General Stochastic Analysis Method |
| PSAM | Proposed Stochastic Analysis Method |
| S/S | Secondary Substation |
| VVC | Voltage/Var Control |
| SCADA | Supervisory Control and Data Acquisition |
| COM | Component Object Model |
| AM 1.5G | Air Mass 1.5 Global |
| FACTS | Flexible AC transmission system |
Nomenclature
| PV penetration (%) | |
| i | scenario number |
| N | total scenario number |
| M | maximum PV penetration (%) |
| Δm | PV step size (%) |
| C | PV installation scenario combinations |
| n | total bus number with loads in the distribution feeder |
| m | number of bus selected from the total bus number n for PV installation |
| ΔV | voltage deviation rate (%) |
| V | bus voltage after PV installed into the distribution feeder (V) |
| original bus voltage without PV installation (V) | |
| VI | voltage Imbalance rate (%) |
| the magnitudes of phase voltages (V) | |
| the average of the three-phase voltages (V) |
References
- Executive Yuan, Two-Year Plan for Promoting Solar Photovoltaic Power Generation. Available online: https://energywhitepaper.tw/upload/201711/151080022394587.pdf (accessed on 8 September 2020).
- Kenneth, A.P.; Folly, K. Voltage rise issue with high penetration of grid connected PV. In Proceedings of the 19th World Congress of the International Federation of Automatic Control, Cape Town, South Africa, 24–29 August 2014. [Google Scholar]
- Long, C.; Ochoa, L.F. Voltage control of PV-rich LV networks: OLTC-fitted transformer and capacitor banks. IEEE Trans. Power Syst. 2016, 31, 4016–4025. [Google Scholar] [CrossRef]
- Zolkifri, N.I.; Gan, C.K.; Khamis, A.; Baharin, K.A.; Lada, M.Y. Impacts of residential solar photovoltaic systems on voltage unbalance and network losses. In Proceedings of the 2017 IEEE Region 10 Conference, Penang, Malaysia, 5–8 November 2017. [Google Scholar]
- Zhan, H.; Wang, C.; Wang, Y.; Yang, X.; Zhang, X.; Wu, C.; Chen, Y. Relay protection coordination integrated optimal placement and sizing of distributed generation sources in distribution networks. IEEE Trans. Smart Grid 2016, 7, 55–65. [Google Scholar] [CrossRef]
- Liang, X. Emerging power quality challenges due to integration of renewable energy sources. IEEE Trans. Ind. Appl. 2017, 53, 855–866. [Google Scholar] [CrossRef]
- Mithulananthan, N.; Saha, T.K.; Chidurala, A. Harmonic impact of high penetration photovoltaic system on unbalanced distribution networks-learning from an urban photovoltaic network. IET Renew. Power Gener. 2016, 10, 485–494. [Google Scholar]
- Heimbach, C.B.; Desmet, S.R.J.; Meyer, S.R.J. Power quality and electromagnetic compatibility. In Proceedings of the 25th International Conference on Electricity Distribution, Madrid, Spain, 3–6 June 2019. [Google Scholar]
- IEEE Standards for Interconnection and Interoperability of Distributed Energy Resources with Associated Electric Power System Interfaces. IEEE Std. 1547–2018, February 2018. Available online: https://standards.ieee.org/standard/1547a-2020.html (accessed on 10 September 2020).
- Standard for Inverter, Converter, Controllers and Interconnection System Equipment for Use with Distributed Energy Resources. UL 1741 SA, September 2016. Available online: https://standardscatalog.ul.com/ProductDetail.aspx?productId=UL1741 (accessed on 10 September 2020).
- Quintero-Molina, V.; Romero-L, M.; Pavas, A. Assessment of the hosting capacity in distribution networks with different DG location. In Proceedings of the 12th IEEE PowerTech Conference, Manchester, UK, 18–22 July 2017. [Google Scholar]
- San Diego Gas & Electric Company. Demonstration of Grid Support Functions of Distributed Energy Resources (DER). Electric Program Investment Charge (EPIC), EPIC-1, Project 4, December 2017. Available online: https://www.sdge.com/sites/default/files/EPIC-1%20Project%204_Module%203_Final%20Report_0.pdf (accessed on 10 September 2020).
- Pacific Gas and Electric Company. Demonstration A—Enhanced Integration Capacity Analysis, PG&E ICA Methodology Details and Technical Assumptions; Technical Report; Pacific Gas and Electric Company: San Francisco, CA, USA, 2016; Available online: https://drpwg.org/wp-content/uploads/2016/07/ICAWG_PGE_DemoA_Interim_Report_30-Sept-2016-1.pdf (accessed on 10 September 2020).
- Al-Alamat, F.; Faza, A. Distributed PV hosting capacity estimation and improvement: 33kV distribution system case study. Jordan J. Electr. Eng. 2017, 3, 224–234. [Google Scholar]
- Arshad, A.; Lindner, M.; Lehtonen, M. An analysis of photo-voltaic hosting capacity in Finnish low voltage distribution networks. Energies 2017, 10, 1702. [Google Scholar] [CrossRef]
- Zio, E.; Delfanti, M.; Giorgi, L.; Olivieri, V.; Sansavini, G. Monte Carlo simulation-based probabilistic assessment of DG penetration in medium voltage distribution networks. Electr. Power Energy Syst. 2015, 64, 852–860. [Google Scholar] [CrossRef]
- Apostolopoulou, D. Effect of solar and wind generation integration of feeder hosting capacity. In In Proceedings of the IEEE PES Transmission and Distribution Conference and Exposition, Dallas, TX, USA, 3–5 May 2016. [Google Scholar]
- Dubey, A.; Santoso, S. On estimation and sensitivity analysis of distribution circuit’s photovoltaic hosting capacity. IEEE Trans. Power Syst. 2017, 32, 2779–2789. [Google Scholar] [CrossRef]
- Torquato, R.; Salles, D.; Pereira, O.C.; Meira, M.C.P.; Fretas, W. A comprehensive assessment of PV hosting capacity on low-voltage distribution systems. IEEE Trans. Power Deliv. 2018, 33, 1002–1012. [Google Scholar] [CrossRef]
- Wang, S.; Dong, Y.; Yan, B. Interval overvoltage risk based PV hosting capacity evaluation considering PV and load uncertainties. IEEE Trans. Smart Grid 2020, 11, 2709–2721. [Google Scholar] [CrossRef]
- Smith, J.W.; Dugan, R.; Rylander, M.; Key, T. Advanced distribution planning tools for high penetration PV deployment. In In Proceedings of the IEEE Power and Energy Society General Meeting, San Diego, CA, USA, 22–26 July 2012. [Google Scholar]
- Coogan, K.; Reno, M.J.; Grijalva, S.; Broderick, R.J. Locational dependence of PV hosting capacity correlated with feeder load. In In Proceedings of the IEEE Power and Energy Society T&D Conference and Exposition, Chicago, IL, USA, 14–17 April 2014. [Google Scholar]
- Jonsson, D.O. Conservative Estimation of Overvoltage-Based PV Hosting Capacity. Master’s Thesis, The University of Texas at Austin, Austin, TX, USA, August 2014. [Google Scholar]
- Chang, G.W.; Tang, N.C. A stochastic approach for determining PV hosting capacity of a distribution feeder considering voltage quality constraints. In In Proceedings of the 18th International Conference on Harmonics and Quality of Power, Ljubljana, Slovenia, 13–16 May 2018. [Google Scholar]
- Hoke, A.; Bulter, R.; Hambrick, J.; Kroposki, B. Steady-state analysis of maximum photovoltaic penetration levels on typical distribution feeders. IEEE Trans. Sustain. Energy 2013, 4, 350–357. [Google Scholar] [CrossRef]
- Keller, T.M.; Trotter, T.W. Applied Combinatorics. Chapter 2. 2017. Available online: https://www.rellek.net/book-2017/app-comb-2017.pdf (accessed on 2 November 2020).
- Arshad, A.; Püvi, V.; Lehtonen, M. Monte carlo-based comprehensive assessment of PV hosting capacity and energy storage impact in realistic Finnish low-voltage networks. Energies 2018, 11, 1467. [Google Scholar] [CrossRef]
- Ding, F.; Nagarajan, A.; Chakraborty, S.; Baggu, M.; Nguyen, A.; Walinga, S.; McCarty, M.; Bell, F. Photovoltaic Impact Assessment of Smart Inverter Volt-Var Control on Distribution System Conservation Voltage Reduction and Power Quality; Technical Report, NREL/TP-5D00-67296; National Renewable Energy Laboratory: Golden, CO, USA, 2016. [Google Scholar]
- IEEE Recommended Practice for Electric Power Distribution for Industrial Plants. IEEE Std. 141-1993, April 1994. Available online: https://doi.org/10.1109/IEEESTD.1994.121642 (accessed on 17 September 2020).
- Taiwan Power Company, Renewable Energy Power Generation System Interconnection Technology Act. 2016. Available online: http://www.taipower.com.tw (accessed on 17 September 2020).
Publisher’s Note: MDPI stays neutral with regard to jurisdictional claims in published maps and institutional affiliations. |
© 2020 by the authors. Licensee MDPI, Basel, Switzerland. This article is an open access article distributed under the terms and conditions of the Creative Commons Attribution (CC BY) license (http://creativecommons.org/licenses/by/4.0/).











