Deterministic and Interval Wind Speed Prediction Method in Offshore Wind Farm Considering the Randomness of Wind
Abstract
1. Introduction
- Physical modes, which mainly use numerical weather prediction (NWP) data to complete wind speed prediction by establishing variable ratio expressions of wind speed and air pressure, air density, air humidity, etc. [13].
- Statistical models, which mainly use time series modeling, including autoregressive integrated moving average model (ARIMA) and Kalman filtering, etc. [14].
- Temporal-spatial correlation models, which mainly use data from different measuring points to predict wind speed [15].
- Artificial intelligence models, which are hot spots for WSP, such as recurrent neural network (RNN), support vector machine (SVM), and fuzzy logic method, etc. [16].
2. Introduction of Basic Algorithm for Building the Model
2.1. Variational Mode Decomposition
2.2. PCA-RBF Model
2.3. LSTM Model
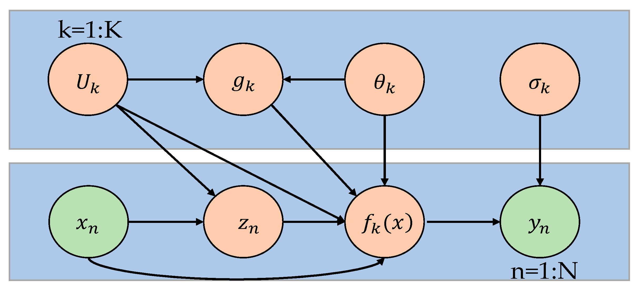
2.4. Mixture Gaussian Process Regression (MGPR)
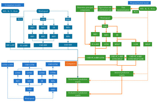
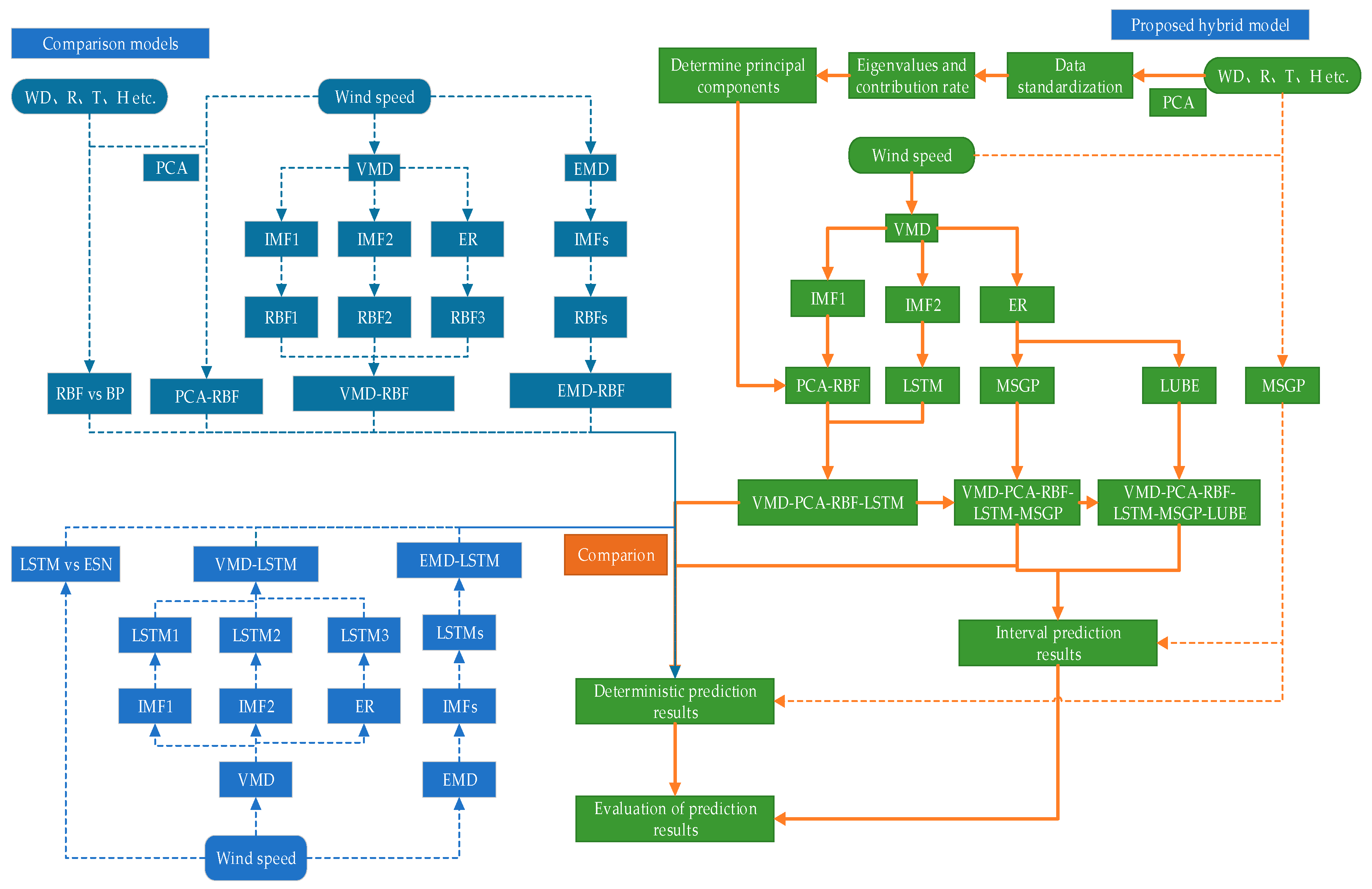
3. Wind Speed Prediction Process
3.1. Data Analysis
3.1.1. Data Preprocessing
3.1.2. Decomposition of Wind Speed Data
3.2. The Process of Modeling
- 1.
- Data processing section.
- 2.
- Modeling part.
- 3.
- The validity of the model is illustrated in detail in Section 4.
3.3. Evaluation of Prediction Results
4. Analysis of Prediction Results
4.1. Analysis of Deterministic Prediction Results
4.2. Analysis of Interval Prediction Results
5. Conclusions
Author Contributions
Funding
Conflicts of Interest
Nomenclature
| WSP | Wind speed prediction | NWP | Numerical weather prediction |
| VMD | Variational mode decomposition | MSE | Mean square error |
| PCA | Principal component analysis algorithm | MAE | Mean absolute error |
| RBF | Radial Basis Function | RMSE | Relative mean bias error |
| RNN | Recurrent neural network | MAPE | Mean absolute percent error |
| ARIMA | Autoregressive integrated moving average model | ER | Error series |
| SVM | Support vector machine | IMF | Intrinsic mode function |
| ESN | Echo State Network | CIs | Confidence interval |
| EMD | Empirical mode decomposition | PIs | Prediction interval |
| WT | Wavelet transform | ADF | Augmented Dickey-Fuller |
| EWT | Empirical wavelet transform | MPIW | Mean prediction interval width |
| GPR | Gaussian process regression | BP | Back propagation |
| PRBF | The method combined with PCA and RBF | LUBE | Lower and upper bound estimation method |
| PICP | Prediction interval coverage percentage | VMD-RBF | The method combined with VMD and RBF |
| LSTM | Long-Short Term Memory network | VMD-LSTM | The method combined with VMD and LSTM |
| MGPR | Mixture Gaussian Process Regression | VMD-PRBF-LSTM | Data is pre-processing by VMD and PCA, and RBF is used in IMF1, LSTM is used in IMF2.The model combined IMF1 and IMF2 is named as VMD-PRBF-LSTM. |
| VMD-PCA-RBF-LSTM-MGPR | MGPR is built to predicted ER, and the model of recombining IMF1,IMF2 and ER is named as VMD-PCA-RBF-LSTM-MGPR | ||
| VMD-PCA-RBF-LSTM-MGPR-LUBE | Based on the deterministic result of VMD-PCA-RBF-LSTM-MGPR, LUBE is used to predictive the PIs of wind speed. The model combined with VMD-PCA-RBF-LSTM-MGPR and LUBE is named as VMD-PCA-RBF-LSTM-MGPR-LUBE | ||
References
- QianYao Technology. Polaris Wind Power Grid. Available online: http://news.bjx.com.cn/html/20200720/1090384.shtml (accessed on 20 July 2020).
- Calif, R.; Schmitt, F. Multiscaling and Joint Multiscaling of the Atmospheric Wind Speed and The Aggregate Power Output From A Wind Farm. Nonlinear Process. Geophys. 2014, 21, 379–392. [Google Scholar] [CrossRef]
- Yang, X.Y.; Liang, G.S. Development of wind power generation and its market prospect. Pow. Syst. Technol. 2003, 27, 78–79. [Google Scholar]
- Yang, J.; Zhao, X.; Wei, H.; Zhang, K. Sample Selection Based on Active Learning for Short-Term Wind Speed Prediction. Energies 2019, 12, 337. [Google Scholar] [CrossRef]
- Karakasidis, T.E.; Charakopoulos, A. Detection of Low-dimensional Chaos in Wind Time Series. Chaos Solitons Fractals 2009, 41, 1723–1732. [Google Scholar] [CrossRef]
- Drisya, G.V.; Asokan, K.; Kumar, K.S. Diverse dynamical characteristics across the frequency spectrum of wind speed fluctuations. Renew. Energy 2018, 119, 540–550. [Google Scholar] [CrossRef]
- Luo, S.; Ding, Q.W.; Li, C.; Huang, Z.Q. Chaotic Characteristic Analysis and Nonlinear Short-Term Prediction of Wind Speed Time Series. Energy Eng. 2019, 50–56. [Google Scholar]
- Shivam, K.; Tzou, J.-C.; Wu, S.-C. Multi-Step Short-Term Wind Speed Prediction Using a Residual Dilated Causal Convolutional Network with Nonlinear Attention. Energies 2020, 13, 1772. [Google Scholar] [CrossRef]
- Huang, Y.; Yang, L.; Liu, S.; Wang, G. Multi-Step Wind Speed Forecasting Based on Ensemble Empirical Mode Decomposition, Long Short Term Memory Network and Error Correction Strategy. Energies 2019, 12, 1822. [Google Scholar] [CrossRef]
- Adnan, R.M.; Liang, Z.; Yuan, X.; Kisi, O.; Akhlaq, M.; Li, B. Comparison of LSSVR, M5RT, NF-GP, and NF-SC Models for Predictions of Hourly Wind Speed and Wind Power Based on Cross-Validation. Energies 2019, 12, 329. [Google Scholar] [CrossRef]
- Sfetsos, A. A Comparison of Various Forecasting Techniques Applied to Mean Hourly Wind Speed Time Series. Changzhou Univers. 2016, 21, 23–35. [Google Scholar] [CrossRef]
- Huang, X.L.; Liu, Z.R.; Zhu, R.J.; Yang, Z.; Zhou, G.; Wang, C.; Ji, Z. Impact of Power System Integrated with Large Capacity of Variable Speed Constant Frequency Wind Turbines. Transact. China Electrotech. Soc. 2010, 25, 142–149. [Google Scholar]
- Administration of Quality Supervision, Inspection and Quarantine of the People’s Republic of China. State Electricity Regulatory Commission of People’s Republic of China. In GB/T 19963-2011 Technical Rule for Connecting Wind Farm to Power System; General: Beijing, China, 2011. [Google Scholar]
- Yang, M.; Chen, X.X.; Huang, B.Y. Ultra-short-term Multi-step Wind Power Prediction Based on Fractal Scaling Factor Transformatio. Renew. Sustain. Energy 2018, 10, 053310. [Google Scholar] [CrossRef]
- Tang, B.; Chen, Y.; Chen, Q.; Su, M. Research on Short-Term Wind Power Forecasting by Data Mining on Historical Wind Resource. Appl. Sci. 2020, 10, 1295. [Google Scholar] [CrossRef]
- Erick, L.; Carlos, V.; Héctor, A.; Esteban, G.; Henrik, M. Wind Power Forecasting Based on Echo State Networks and Long Short-Term Memory. Energies 2018, 11, 526. [Google Scholar]
- Wang, J.; Li, X.; Zhou, X.D.; Liu, B.; Zhao, S. Ultra-short-term Wind Speed Prediction Based on VMD-LSTM. Power Syst. Prot. Control. 2020, 48, 45–52. [Google Scholar]
- Li, Y.; Peng, C.H.; Fu, Y.; Sun, H.J. Short Term Wind Power Prediction Based on CNN-LSTM Network Model. East China Jiaotong Univers. 2020, 37, 109–115. [Google Scholar]
- Li, X.; Liu, Y.; Xin, W. Wind Speed Prediction Based on Genetic Neural Network. In Proceedings of the 2009 4th IEEE Conference on Industrial Electronics and Applications, Xi’an, China, 25–27 May 2009; pp. 2448–2451. [Google Scholar] [CrossRef]
- Li, J.Y.; Wang, D.F.; Zhang, Y. Short-term Wind Speed Prediction Method Based on Grey Relation Analysis. Shandong Electr. Power. 2020, 47, 15–19. [Google Scholar]
- Lu, B.J.; Zhou, P.; Wang, X.; Zhou, K. Research on Short-term Wind Speed Forecasting Model Based on EEMD and LSTM. Softw. Eng. 2020, 23, 43–48. [Google Scholar]
- Sinha, S.; Tiwari, S. An Improvement in Performance and Computational Cost of ANN Based Wind Speed Prediction System. In Proceedings of the 2019 International Conference on Communication and Electronics Systems (ICCES), Coimbatore, India, 17–19 July 2019; pp. 542–546. [Google Scholar]
- Li, D.Z.; Li, Y.Y.; Wang, C. Short-term Wind Speed Prediction Based on Convolutional Recurrent Neural Network and Deep Learning. Electr. Power. Sci. Eng. 2019, 35, 1–6. [Google Scholar]
- Huang, N.E.; Shen, Z.; Long, S.R.; Wu, M.C.; Shih, H.H.; Zheng, Q.; Yen, N.-C.; Tung, C.C.; Liu, H.H. The Empirical Mode Decomposition and The Hilbert Spectrum for Nonlinear and Non-stationary Time Series Analysis. Proc. R. Soc. A. Math. Phys. Eng. Sci. 1998, 454, 903–995. [Google Scholar] [CrossRef]
- Dragomiretskiy, K.; Zosso, D. Variational Mode Decomposition. IEEE Trans. Signal Process. 2014, 62, 531–544. [Google Scholar] [CrossRef]
- Ye, G.Q.; Li, W.G.; Wang, H. Study of RBF Neural Network Based on PSO Algorithm in Nonlinear System Identification. In Proceedings of the 2015 8th International Conference on Intelligent Computation Technology and Automation (ICICTA), Nanchang, China, 14–15 June 2015; pp. 852–855. [Google Scholar] [CrossRef]
- Khosravi, A.; Nahavandi, S.; Creighton, D.; Atiya, A.F. Lower Upper Bound Estimation Method for Construction of Neural Network-Based Prediction Intervals. IEEE Trans. Neural Netw. 2010, 22, 337–346. [Google Scholar] [CrossRef] [PubMed]
- Zhou, S.L.; Mao, M.Q.; Su, J.W. Prediction of Wind Power Based on Principal Component Analysis and Artificial Neural Network. Power Grid Technol. 2011, 128–132. [Google Scholar]
- He, D.; Liu, R.Y. Ultra-Short-Term Wind Power Prediction Using Ann Ensemble Based on The Principal Components Analysis. Power syst. Protect. Control 2013, 41, 50–54. [Google Scholar]
- Xiao, J.H. Research on Hybrid Model of Short-term Wind Speed Forecast for Wind Farm Based on Machine Learning; Dong Hua University: Shanghai, China, 2020. [Google Scholar]
- Rasmussen, C.E.; Williams, C.K.I. Gaussian Processes for Machine Learning; MIT Press: Cambridge, MA, USA, 2006. [Google Scholar]



















| Principal Component | Principal Component Eigenvalues | Eigenvalue Contribution Rate | Cumulative Contribution Rate |
|---|---|---|---|
| First | 3.053 | 0.508 | 0.508 |
| Second | 1.031 | 0.172 | 0.680 |
| Third | 0.929 | 0.155 | 0.835 |
| Fourth | 0.587 | 0.098 | 0.933 |
| Fifth | 0.352 | 0.059 | 0.992 |
| Sixth | 0.049 | 0.008 | 1 |
| MAE | MSE | RMSE | MAPE | |
|---|---|---|---|---|
| BP | 2.9010 | 13.3476 | 3.6534 | 0.4426 |
| RBF | 3.1535 | 6.0185 | 2.4533 | 0.3128 |
| PCA-RBF | 1.3507 | 3.0501 | 1.7465 | 0.1886 |
| VMD-RBF | 1.2884 | 2.6233 | 1.6197 | 0.2149 |
| EMD-RBF | 2.6530 | 8.9093 | 2.9848 | 0.3539 |
| ESN | 83.5093 | 4.5839 | 2.141 | 0.2413 |
| LSTM | 58.4243 | 2.0863 | 1.4444 | 0.1586 |
| VMD-LSTM | 33.594 | 0.6765 | 0.8225 | 0.1008 |
| EMD-LSTM | 75.3289 | 3.0046 | 1.7334 | 0.2431 |
| MGPR | 2.2739 | 7.0604 | 2.6571 | 0.3714 |
| VMD-PCA-RBF-LSTM | 0.8049 | 1.0229 | 1.0114 | 0.1183 |
| VMD-PCA-RBF-LSTM-MSGP | 0.4796 | 0.3158 | 0.5619 | 0.0713 |
| MGPR | 85% | 0.3714 | 0.86 | 8.1148 |
| 90% | 0.96 | 9.2723 | ||
| 95% | 0.98 | 11.0486 | ||
| VMD-PCA-RBF-LSTM-MSGP | 85% | 0.0713 | 0.86 | 1.5865 |
| 90% | 0.94 | 1.8127 | ||
| 95% | 0.94 | 2.16 | ||
| VMD-PCA-RBF-LSTM-MSGP-LUBE | 85% | 0.0713 | 0.94 | 2.1240 |
| 90% | 0.98 | 2.3996 | ||
| 95% | 0.98 | 2.8079 |
Publisher’s Note: MDPI stays neutral with regard to jurisdictional claims in published maps and institutional affiliations. |
© 2020 by the authors. Licensee MDPI, Basel, Switzerland. This article is an open access article distributed under the terms and conditions of the Creative Commons Attribution (CC BY) license (http://creativecommons.org/licenses/by/4.0/).
Share and Cite
Chen, Q.; Chen, Y.; Bai, X. Deterministic and Interval Wind Speed Prediction Method in Offshore Wind Farm Considering the Randomness of Wind. Energies 2020, 13, 5595. https://doi.org/10.3390/en13215595
Chen Q, Chen Y, Bai X. Deterministic and Interval Wind Speed Prediction Method in Offshore Wind Farm Considering the Randomness of Wind. Energies. 2020; 13(21):5595. https://doi.org/10.3390/en13215595
Chicago/Turabian StyleChen, Qin, Yan Chen, and Xingzhi Bai. 2020. "Deterministic and Interval Wind Speed Prediction Method in Offshore Wind Farm Considering the Randomness of Wind" Energies 13, no. 21: 5595. https://doi.org/10.3390/en13215595
APA StyleChen, Q., Chen, Y., & Bai, X. (2020). Deterministic and Interval Wind Speed Prediction Method in Offshore Wind Farm Considering the Randomness of Wind. Energies, 13(21), 5595. https://doi.org/10.3390/en13215595
