Development of HVRT and LVRT Control Strategy for PMSG-Based Wind Turbine Generators †
Abstract
1. Introduction
2. Grid Codes in Different Nations
3. WTG Modeling and Control Strategy
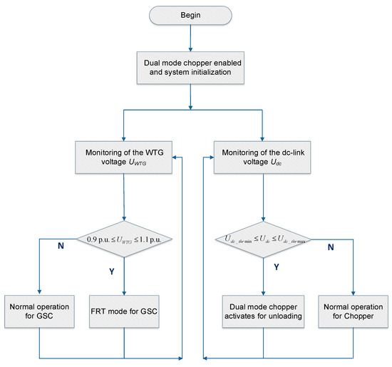
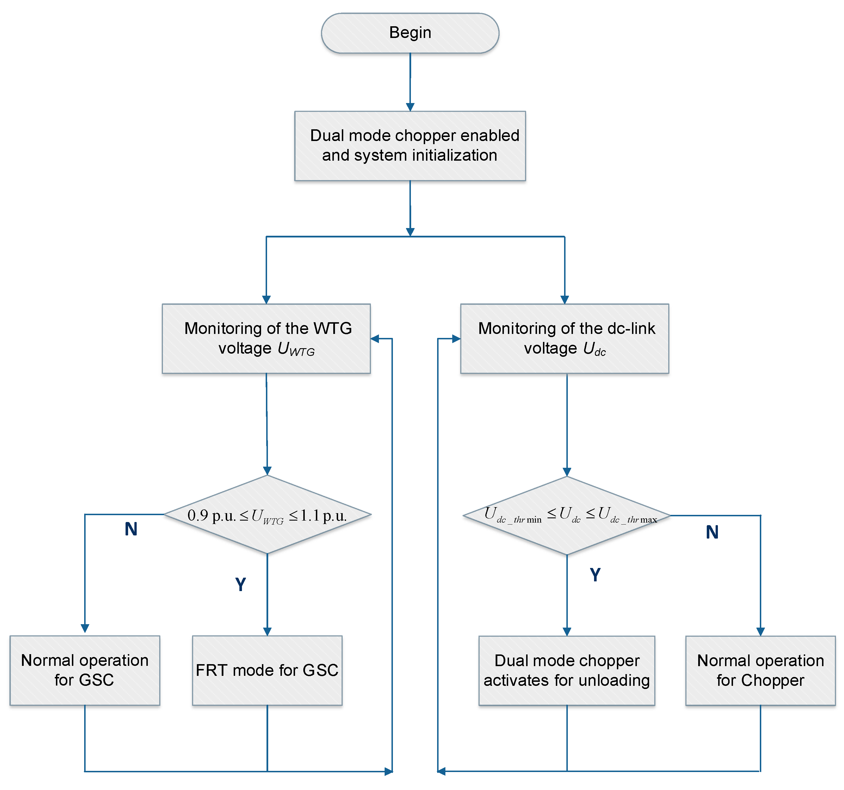
4. Coordinated HVRT and LVRT Control Strategy
4.1. Transient Behaviors during HVRT and LVRT
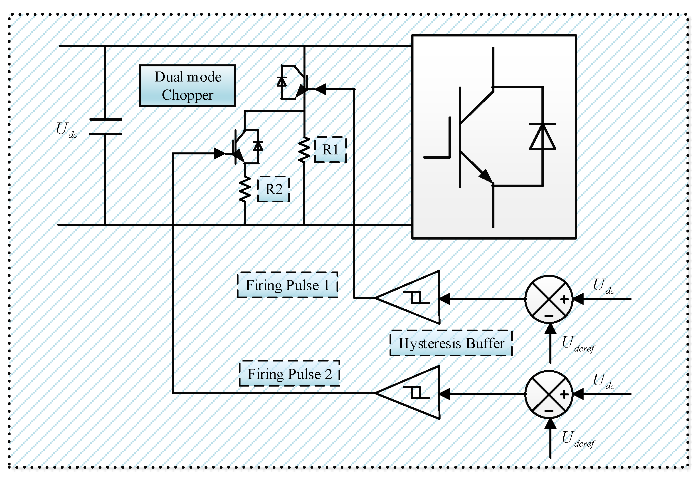
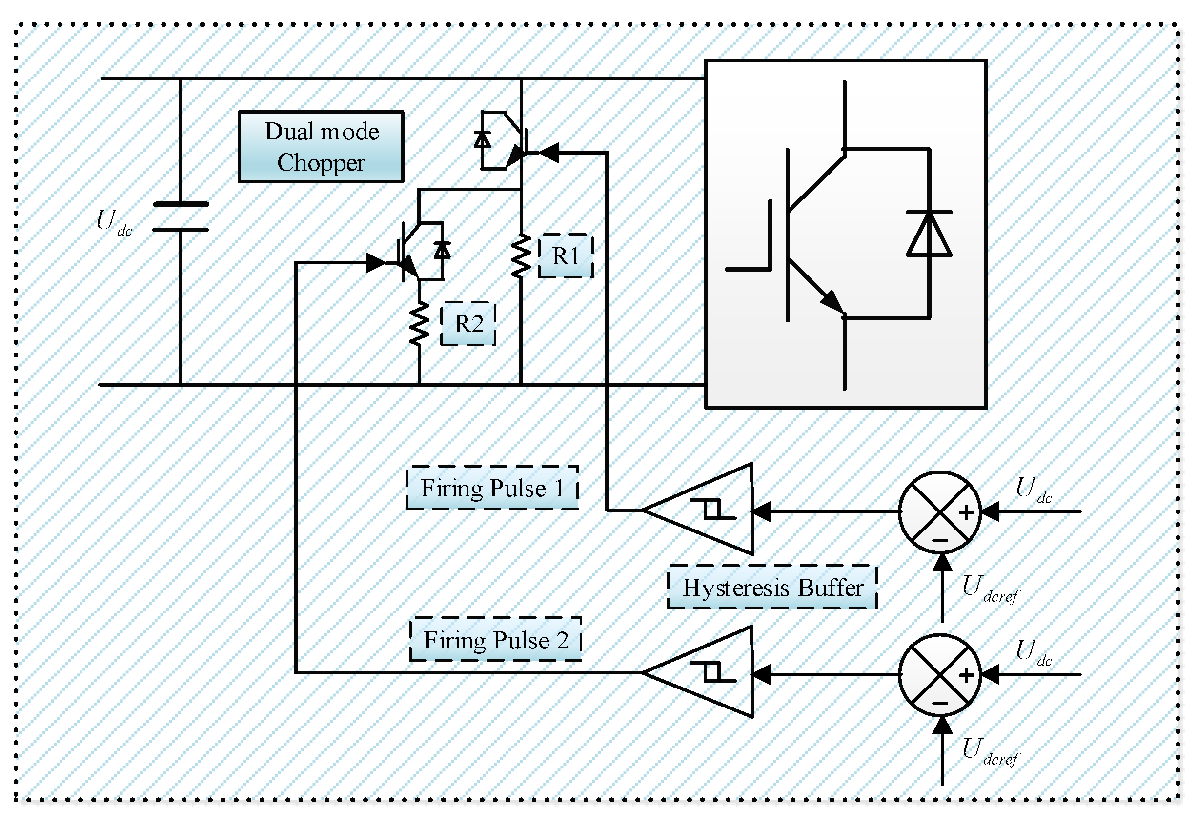
4.2. DC-Link Protection
4.3. Dynamic Reactive Current Injection
4.3.1. Maximum Iq Injection under Deep Voltage Dip
4.3.2. Deadband Protection under Edge L/HVRT Conditions
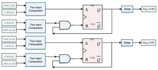
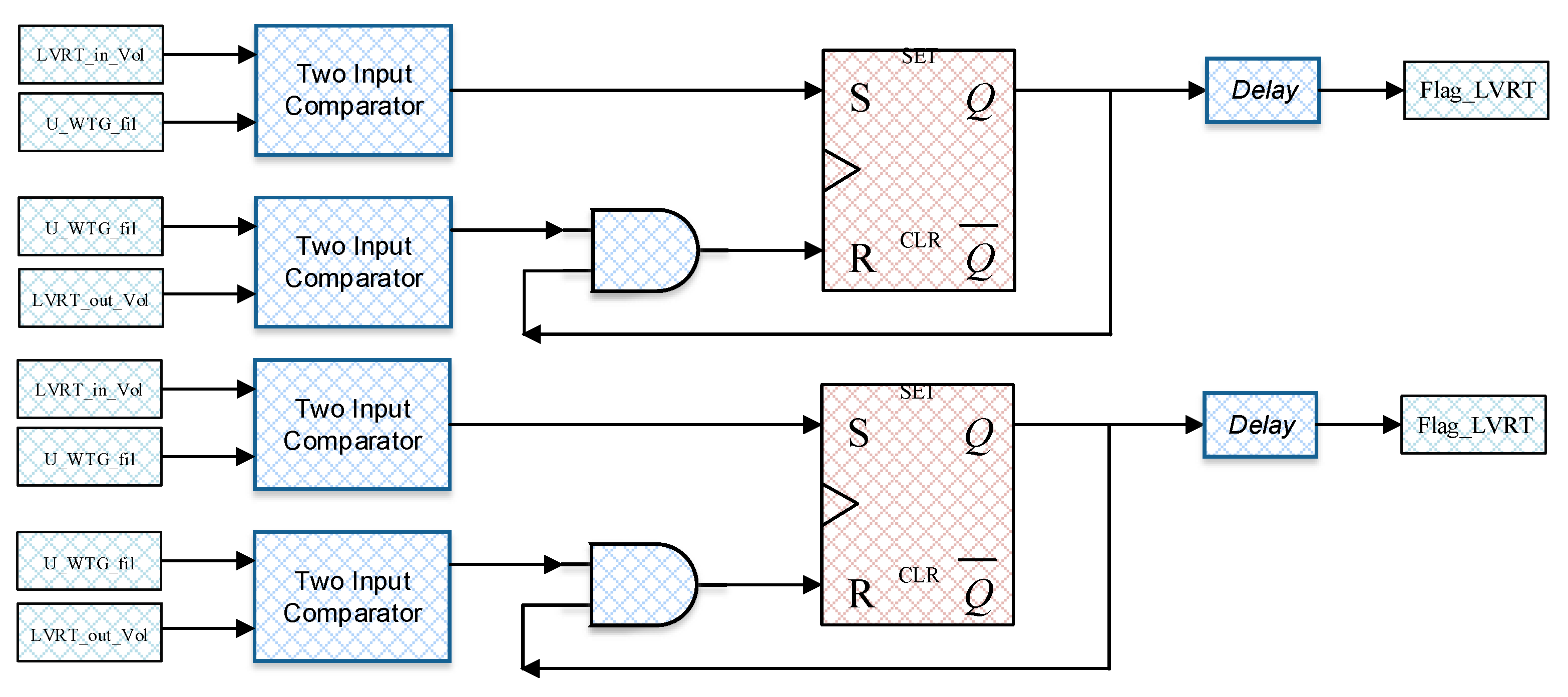
4.4. Coordinated L/HVRT Control Scheme
5. Simulation Validation
5.1. Dual-Mode Chopper Protection Test
5.2. Comparison Tests under Different LVRT Conditions
5.3. Comparison Tests under Different HVRT Conditions
5.4. Comparison Tests under Edge LVRT Conditions
6. Conclusions
Author Contributions
Funding
Conflicts of Interest
References
- Yuan, L.; Meng, K.; Dong, Z.Y. Hierarchical control scheme for coordinated reactive power regulation in clustered wind farms. IET Renew. Power Gener. 2018, 12, 1119–1126. [Google Scholar] [CrossRef]
- Clean Energy Council. Clean Energy Australia Report 2020. April 2020. Available online: https://assets.cleanenergycouncil.org.au/documents/resources/reports/clean-energy-australia/clean-energy-australia-report-2020.pdf (accessed on 16 October 2020).
- Australian Energy Market Operator (AEMO). Black System South Australia 28 September 2016. March 2017. Available online: https://www.aemo.com.au/-/media/Files/Electricity/NEM/Market_Notices_and_Events/Power_System_Incident_Reports/2017/Integrated-Final-Report-SA-Black-System-28-September-2016.pdf (accessed on 16 October 2020).
- Yan, R.F.; Nahid-Al-Masood; Saha, T.K.; Bai, F.F.; Gu, H.J. The Anatomy of the 2016 South Australia Blackout: A Catastrophic Event in a High Renewable Network. IEEE Trans. Power Syst. 2018, 33, 5374–5388. [Google Scholar] [CrossRef]
- Yuan, L.; Meng, K.; Huang, J.; Dong, Z.Y.; Zhang, W. Coordinated HVRT and LVRT Control Scheme for PMSG-based Wind Farm. In Proceedings of the 2019 29th Australasian Universities Power Engineering Conference (AUPEC), Nadi, Fiji, 26–29 November 2019; pp. 1–6. [Google Scholar]
- Yuan, L.; Meng, K.; Huang, J.; Dong, Z.Y. Investigating subsynchronous oscillations caused by interactions between PMSG-based wind farms and weak AC systems. Int. J. Electr. Power Energy Syst. 2020, 115, 105477. [Google Scholar] [CrossRef]
- Mahela, O.P.; Gupta, N.; Khosravy, M.; Patel, N. Comprehensive Overview of Low Voltage Ride through Methods of Grid Integrated Wind Generator. IEEE Access 2019, 7, 99299–99326. [Google Scholar] [CrossRef]
- Xie, D.; Xu, Z.; Yang, L.; Østergaard, J.; Xue, Y.; Wong, K.P. A Comprehensive LVRT Control Strategy for DFIG Wind Turbines with Enhanced Reactive Power Support. IEEE Trans. Power Syst. 2013, 28, 3302–3310. [Google Scholar] [CrossRef]
- Saeed, M.A.; Khan, H.M.; Ashraf, A.; Qureshi, S.A. Analyzing effectiveness of LVRT techniques for DFIG wind turbine system and implementation of hybrid combination with control schemes. Renew. Sustain. Energy Rev. 2018, 81, 2487–2501. [Google Scholar] [CrossRef]
- Shen, Y.W.; Ke, D.P.; Qiao, W.; Sun, Y.Z.; Kirschen, D.S.; Wei, C. Transient Reconfiguration and Coordinated Control for Power Converters to Enhance the LVRT of a DFIG Wind Turbine with an Energy Storage Device. IEEE Trans. Energy Convers. 2015, 30, 1679–1690. [Google Scholar] [CrossRef]
- Karkri, Y.E.; Rey-Boué, A.B.; Moussaoui, H.E.; Stöckl, J.; Strasser, T.I. Improved Control of Grid-connected DFIG-based Wind Turbine using Proportional-Resonant Regulators during Unbalanced Grid. Energies 2019, 12, 4041. [Google Scholar] [CrossRef]
- Arani, M.F.M.; Mohamed, Y.A.R.I. Assessment and Enhancement of a Full-Scale PMSG-Based Wind Power Generator Performance under Faults. IEEE Trans. Energy Convers. 2016, 31, 735–746. [Google Scholar] [CrossRef]
- Kim, K.H.; Jeung, Y.C.; Lee, D.C.; Kim, H.G. LVRT Scheme of PMSG Wind Power Systems Based on Feedback Linearization. IEEE Trans. Power Electron. 2012, 27, 2376–2384. [Google Scholar] [CrossRef]
- Geng, H.; Liu, L.; Li, R.Q. Synchronization and Reactive Current Support of PMSG-Based Wind Farm During Severe Grid Fault. IEEE Trans. Sustain. Energy 2018, 9, 1596–1604. [Google Scholar] [CrossRef]
- Zhong, C.; Wei, L.; Yan, G. Low Voltage Ride-through Scheme of the PMSG Wind Power System Based on Coordinated Instantaneous Active Power Control. Energies 2017, 10, 995. [Google Scholar] [CrossRef]
- Zoghlami, M.; Kadri, A.; Bacha, F. Analysis and Application of the Sliding Mode Control Approach in the Variable-Wind Speed Conversion System for the Utility of Grid Connection. Energies 2018, 11, 720. [Google Scholar] [CrossRef]
- Liu, C.; He, J.; Xie, Z. High voltage ride-through of grid-side converter for PMSG based directly driven wind turbines. In Proceedings of the 2016 35th Chinese Control Conference (CCC), Chengdu, China, 27–29 July 2016; pp. 8528–8532. [Google Scholar]
- Xie, Z.; Zhang, X.G.; Zhang, X.; Yang, S.Y.; Wang, L.X. Improved Ride-Through Control of DFIG during Grid Voltage Swell. IEEE Trans. Ind. Electron. 2015, 62, 3584–3594. [Google Scholar] [CrossRef]
- Wu, Y.K.; Chang, S.; Mandal, P. Grid-Connected Wind Power Plants: A Survey on the Integration Requirements in Modern Grid Codes. In Proceedings of the 2019 IEEE/IAS 55th Industrial and Commercial Power Systems Technical Conference (I&CPS), Calgary, AB, Canada, 5–8 May 2019; pp. 1–9. [Google Scholar]
- Energinet. Technical Regulation 3.2.5 for Wind Power Plants above 11 Kw. July 2016. Available online: https://en.energinet.dk/Electricity/Rules-and-Regulations/Regulations-for-grid-connection (accessed on 16 October 2020).
- VDE FNN. Technical Connection Rules for High-Voltage (VDE-AR-N 4120). 2018. Available online: https://www.vde.com/en/fnn/topics/technical-connection-rules/tar-for-high-voltage (accessed on 16 October 2020).
- Standardization Administration of the People’s Republic of China (SAC), Wind Turbines—Test Procedure of Voltage Fault Ride through Capability, PRC National Standard GB/T 36995-2018. 2019. Available online: http://www.gb688.cn/bzgk/gb/newGbInfo?hcno=A9D6F07EB8A70DEFA2974C513C6F3325 (accessed on 16 October 2020).
- Australian Energy Market Commission. National Electricity Rules Version 124, Chapter 5. August 2019. Available online: https://www.aemc.gov.au/energy-rules/national-electricity-rules/national-electricity-rules-version-124 (accessed on 16 October 2020).
- Cheng, Y.; Huang, S.F.; Zhang, Y.; Conto, J. ERCOT Dynamic Model Review Platform Development. In Proceedings of the 2018 IEEE Power & Energy Society General Meeting (PESGM), Portland, OR, USA, 5–10 August 2018; pp. 1–5. [Google Scholar]
- Hu, Y.L.; Wu, Y.K.; Chen, C.K.; Wang, C.H.; Chen, W.T.; Cho, L.I. A Review of the Low-Voltage Ride-Through Capability of Wind Power Generators. Energy Procedia 2017, 141, 378–382. [Google Scholar] [CrossRef]
- Liu, X.; Li, X.; Jiao, D. Theoretical Study on Control Strategy of Grid-Connected High Voltage Ride Through in Doubly-Fed Wind Farm. IEEE Access 2019, 7, 107453–107464. [Google Scholar] [CrossRef]
- International Electrotechnical Commission (IEC). Wind Energy Generation System–Part 21–1: Measurement and Assessment of Electrical Characteristics–Wind Turbines: IEC 61400–21:2019. 2019. Available online: https://webstore.iec.ch/publication/29528 (accessed on 16 October 2020).















| Nation | Maximum Voltage Dip | Maximum Dip Duration | Maximum Voltage Swell | Maximum Swell Duration |
|---|---|---|---|---|
| Denmark Energinet | 0.2 pu | 0.5 s | 1.30 pu | 0.1 s |
| Germany VDE FNN | 0.0 pu | 0.15 s | 1.25 pu | 0.1 s |
| America WECC | 0.0 pu | 0.15 s | 1.20 pu | 1 s |
| Australia AEMC | 0.0 pu | 0.12 s | 1.30 pu | 0.2 s |
| China SAC | 0.2 pu | 0.625 s | 1.30 pu | 0.5 s |
| Parameter | Value | Parameter | Value |
|---|---|---|---|
| Nominal capacity | 1.5 MW | Rated terminal voltage | 620 V |
| Filter inductance | 0.24 mH | Filter capacitance | 450 uF |
| Nominal wind speed | 10.3 m/s | Rated DC-link voltage | 1150 V |
| Switching frequency | 2.8 kHz | DC-link capacitance | 85 mF |
Publisher’s Note: MDPI stays neutral with regard to jurisdictional claims in published maps and institutional affiliations. |
© 2020 by the authors. Licensee MDPI, Basel, Switzerland. This article is an open access article distributed under the terms and conditions of the Creative Commons Attribution (CC BY) license (http://creativecommons.org/licenses/by/4.0/).
Share and Cite
Yuan, L.; Meng, K.; Huang, J.; Dong, Z.Y.; Zhang, W.; Xie, X. Development of HVRT and LVRT Control Strategy for PMSG-Based Wind Turbine Generators. Energies 2020, 13, 5442. https://doi.org/10.3390/en13205442
Yuan L, Meng K, Huang J, Dong ZY, Zhang W, Xie X. Development of HVRT and LVRT Control Strategy for PMSG-Based Wind Turbine Generators. Energies. 2020; 13(20):5442. https://doi.org/10.3390/en13205442
Chicago/Turabian StyleYuan, Liang, Ke Meng, Jingjie Huang, Zhao Yang Dong, Wang Zhang, and Xiaorong Xie. 2020. "Development of HVRT and LVRT Control Strategy for PMSG-Based Wind Turbine Generators" Energies 13, no. 20: 5442. https://doi.org/10.3390/en13205442
APA StyleYuan, L., Meng, K., Huang, J., Dong, Z. Y., Zhang, W., & Xie, X. (2020). Development of HVRT and LVRT Control Strategy for PMSG-Based Wind Turbine Generators. Energies, 13(20), 5442. https://doi.org/10.3390/en13205442

