A Practical Approach to Optimising Distribution Transformer Tap Settings †
Abstract
:1. Introduction
2. Materials and Methods
2.1. Evolution Strategy Optimisation
2.2. Objective Function
2.3. Load Partitioning and Monte Carlo Simulations
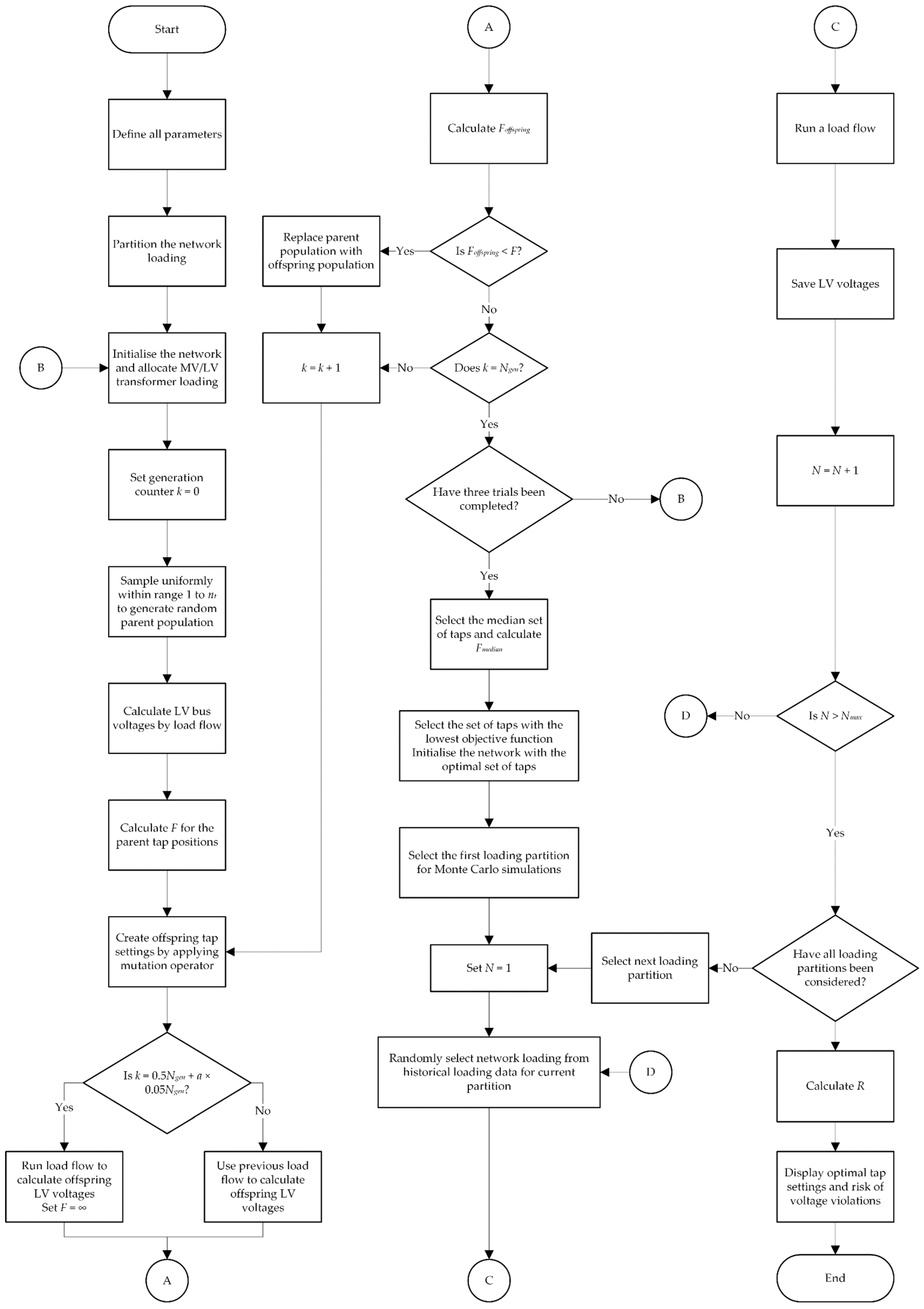
2.4. Algorithm Description
- Parameters required for optimisation are defined, and the network is initialised with the network loading as described in Section 2.3. The transformer tap settings are all randomised.
- A (1 + 1)-Evolution Strategy is implemented to produce a set of transformer taps that sufficiently optimise the objective function F. Load flows are not computed at each generation, but are instead calculated at strategic intervals according to Equation (2) to improve the computation time. Three sets of transformer taps are calculated by completing this step three times.
- A fourth set of transformer taps is established by calculating the median tap setting for each transformer from each of the three trials. Its objective function is compared to the objective functions computed from the result of each of the trials. The lowest objective function corresponds to the set of taps that best optimise the network for the average loading case.
- The tap settings are applied to the network. Monte Carlo simulations are then applied as described in Section 2.3 to determine the likelihood of voltage violations throughout the time period given by the data for each of the loading partitions. The risk of voltage violations R is then calculated from the results of the Monte Carlo simulations using Equation (6).
3. Results
3.1. Seven-Bus Test Network
3.2. Real Distribution Network
- Case 1: Highly-loaded feeder with the voltage regulator and SWER section bypassed.
- Case 2: Load-partitioned infeed with the voltage regulator and SWER section bypassed.
- Case 3: Load-partitioned infeed with voltage regulator and SWER section unbypassed.
3.2.1. Case 1—Highly-Loaded Feeder with Voltage Regulator and SWER Section Bypassed
3.2.2. Case 2—Load-Partitioned Infeed with the Voltage Regulator and SWER Section Bypassed
3.2.3. Case 3—Load-Partitioned Infeed with the Voltage Regulator and SWER Section Included
4. Conclusions
Supplementary Materials
Author Contributions
Funding
Acknowledgments
Conflicts of Interest
References
- Paoli, J.; Brinkmann, B.; Negnevitsky, M. Optimising low-voltage transformer tap settings in distribution networks. In Proceedings of the 29th Australasian Universities Power Engineering Conference (AUPEC), Nadi, Fiji, 26–29 November 2019. [Google Scholar] [CrossRef]
- Aziz, T.; Ketjoy, N. Enhancing PV penetration in LV networks using reactive power control and on load tap changer with existing transformers. IEEE Access 2018, 6, 2683–2691. [Google Scholar] [CrossRef]
- Haque, M.M.; Wolfs, P. A review of high PV penetrations in LV distribution networks: Present status, impacts and mitigation measures. Renew. Sustain. Energy Rev. 2016, 62, 1195–1208. [Google Scholar] [CrossRef]
- Masters, C.L. Voltage rise: The big issue when connecting embedded generation to long 11 kV overhead lines. Power Eng. J. 2002, 16, 5–12. [Google Scholar] [CrossRef]
- Priye, A.; Komla, K. Voltage rise issue with high penetration of grid connected PV. IFAC Proc. Vol. 2014, 47, 4959–4966. [Google Scholar] [CrossRef]
- Alam, M.J.E.; Muttaqi, K.M.; Sutanto, D. A comprehensive assessment tool for solar PV impacts on low voltage three phase distribution networks. In Proceedings of the 2nd International Conference on the Developments in Renewable Energy Technology (ICDRET 2012), Dhaka, Bangladesh, 5–7 January 2012; pp. 1–5. [Google Scholar]
- Abur, A.; Exposito, A.G.A. Power System State Estimation Theory and Implementation, 2nd ed.; Marcel Dekker, Inc.: New York, NY, USA, 2004. [Google Scholar]
- Feng, H.; Babizki, A.; Breker, S.; Rudolph, J. Intelligent control of on-load tap-changer based on voltage stability margin estimation using local measurements. In Proceedings of the Cigre SC-C6, Paris, France, 21–26 August 2016; pp. 952–955. [Google Scholar]
- Kryonidis, G.C.; Demoulias, C.S.; Papagiannis, G.K. A probabilistic evaluation of voltage control strategies in active MV networks. In Proceedings of the 52nd International Universities Power Engineering Conference (UPEC), Heraklion, Greece, 28–31 August 2017; pp. 1–6. [Google Scholar] [CrossRef]
- Brinkmann, B.; Negnevitsky, M. A probabilistic approach to observability of distribution networks. IEEE Trans. Power Syst. 2017, 32, 1169–1178. [Google Scholar] [CrossRef]
- Brinkmann, B.; Negnevisky, M. A practical approach to observability analysis and state estimation in distribution networks. In Proceedings of the 2016 IEEE Power and Energy Society General Meeting (PESGM), Boston, MA, USA, 17–21 July 2016; pp. 1–5. [Google Scholar] [CrossRef]
- Brinkmann, B.; Negnevisky, M. Robust state estimation in distribution networks. In Proceedings of the 2016 Australasian Universities Power Engineering Conference (AUPEC), Brisbane, Australia, 25–28 September 2016; pp. 1–5. [Google Scholar] [CrossRef]
- Back, T.; Hoffmeister, F.; Schwefel, H.P. A survey of evolution strategies. In Proceedings of the fourth international conference on genetic algorithms, San Diego, CA, USA, 13–16 July 1991. [Google Scholar]
- Standards Australia. Electromagnetic Compatibility (EMC) Part 3. 100: Limits—Steady State Voltage Limits in Public Electricity Systems; Standards Australia: Sydney, Australia, 2011. [Google Scholar]
- Negnevitsky, M. Artificial Intelligence: A Guide to Intelligent Systems, 2nd ed.; Pearson Eduction Limited: Harlow, UK, 2005. [Google Scholar]
- Beyer, H.; Schwefel, H.P. Evolution strategies—A comprehensive introduction. Nat. Comput. 2002, 1, 3–52. [Google Scholar] [CrossRef]
- Brinkmann, B.; Bicevskis, K.; Scott, R.; Negnevitsky, M. Evaluation of single- and three-phase state estimation in distribution networks. In Proceedings of the 2017 Australasian Universities Power Engineering Conference (AUPEC), Melbourne, Australia, 19–22 November 2017; pp. 1–5. [Google Scholar] [CrossRef]



















| Parameter | Symbol | Value |
|---|---|---|
| Number of taps per transformer | nt | 5 |
| Voltage change per tap | t | 2.5% |
| Total number of generations | Nt | 10,000 |
| Initial standard deviation | σt1 | 0.3 |
| Target voltage | Vset | 1 p.u. |
| Accelerating factor | c | 1.02 |
| Acceleration interval | T | 50 |
| Lower standard deviation limit | σt∞ | 0.17 |
| Parameter | Symbol | Value |
|---|---|---|
| Number of taps per transformer | nt | 5 |
| Voltage change per tap | t | 2.5% |
| Total number of generations | Nt | 30,000 |
| Initial standard deviation | σt1 | 0.3 |
| Target voltage | Vset | 1 p.u. |
| Accelerating factor | c | 1.02 |
| Acceleration interval | T | 30 |
| Lower standard deviation limit | σt∞ | 0.17 |
| Trial | Objective Function, F |
|---|---|
| 1 | 4.8175 × 10−5 |
| 2 | 4.5943 × 10−5 |
| 3 | 4.7616 × 10−5 |
| Median tap settings | 3.4996 × 10−5 |
| Partition Number | Percentage of Time Partition Exists on Network | Percentage of Time Partition Is Outside Regulated Constraint |
|---|---|---|
| 1 | 50.7% | 0% |
| 2 | 46.9% | 0% |
| 3 | 2.4% | 22.5% |
© 2020 by the authors. Licensee MDPI, Basel, Switzerland. This article is an open access article distributed under the terms and conditions of the Creative Commons Attribution (CC BY) license (http://creativecommons.org/licenses/by/4.0/).
Share and Cite
Paoli, J.; Brinkmann, B.; Negnevitsky, M. A Practical Approach to Optimising Distribution Transformer Tap Settings. Energies 2020, 13, 4889. https://doi.org/10.3390/en13184889
Paoli J, Brinkmann B, Negnevitsky M. A Practical Approach to Optimising Distribution Transformer Tap Settings. Energies. 2020; 13(18):4889. https://doi.org/10.3390/en13184889
Chicago/Turabian StylePaoli, Joshua, Bernd Brinkmann, and Michael Negnevitsky. 2020. "A Practical Approach to Optimising Distribution Transformer Tap Settings" Energies 13, no. 18: 4889. https://doi.org/10.3390/en13184889
APA StylePaoli, J., Brinkmann, B., & Negnevitsky, M. (2020). A Practical Approach to Optimising Distribution Transformer Tap Settings. Energies, 13(18), 4889. https://doi.org/10.3390/en13184889

