A Data Ecosystem for Data-Driven Thermal Energy Transition: Reflection on Current Practice and Suggestions for Re-Design
Abstract
1. Introduction
2. Literature Research on the Data Ecosystem Approach
2.1. Data Ecosystem Conceptualization and Definitions
2.2. Data Ecosystem Characteristics and Elements
2.3. The Data Ecosystem Framework: Actor Roles, Elements, and Context
- (1)
- The data producers and/or providers: The entities that produce and provide the data, whereby data can be acquired, stored, and processed over a myriad of technologies and formats.
- (2)
- The data users: The entities with the will and/or skills and technology for data analytics.
- (3)
- The data intermediaries: The entities that organize and facilitate the release and exchange of data and coordinate the participation of data users and providers, i.e., the organizational functions of the intermediary. Additionally, the intermediaries may have data-related functions, e.g., data pre-processing and the development and provision of technology and facilities for data sharing and analytics.
- (1) Data acquisition; (2) data analysis; (3) data curation; (4) data storage; and (5) data usage [28].
- (1) Data collection and registration; (2) data filtering; (3) enrichment and classification; (4) data analytics, modelling, and prediction; (5) data delivery and visualization; and (6) a parallel step of (6a) data re-purposing; (6b) analytics re-factoring; and (6c) secondary processing [18].
2.4. Digital Resources in Data Ecosystems: Big and Open Data
2.5. Challenges and Barriers for Big and Open Data
2.6. A Review of Big and Open Data in the Energy Domain
3. Research Design and Methodology
3.1. Research Design
3.2. Case Description: The City of Utrecht
3.3. Data Collection: Expert Interviews
3.4. Data Treatment and Analysis
4. The Current State of Stakeholders and the Knowledge Provision in the Dutch Heat Transition
4.1. The Socio-Technical System
4.2. The Knowledge Gaps and Data Needs
- (1)
- The detailed characteristics of dwellings that impact the costs of retrofit and the applicability of thermal installation upgrades;
- (2)
- Perceptions and attitudes of citizens and building owners influencing their willingness to act;
- (3)
- The preferences of stakeholders for (a) natural gas alternatives and (b) their role; and
- (4)
- Investment and planning cycles of actors to align these efforts in order to gain momentum and to reduce the societal costs of the transition.
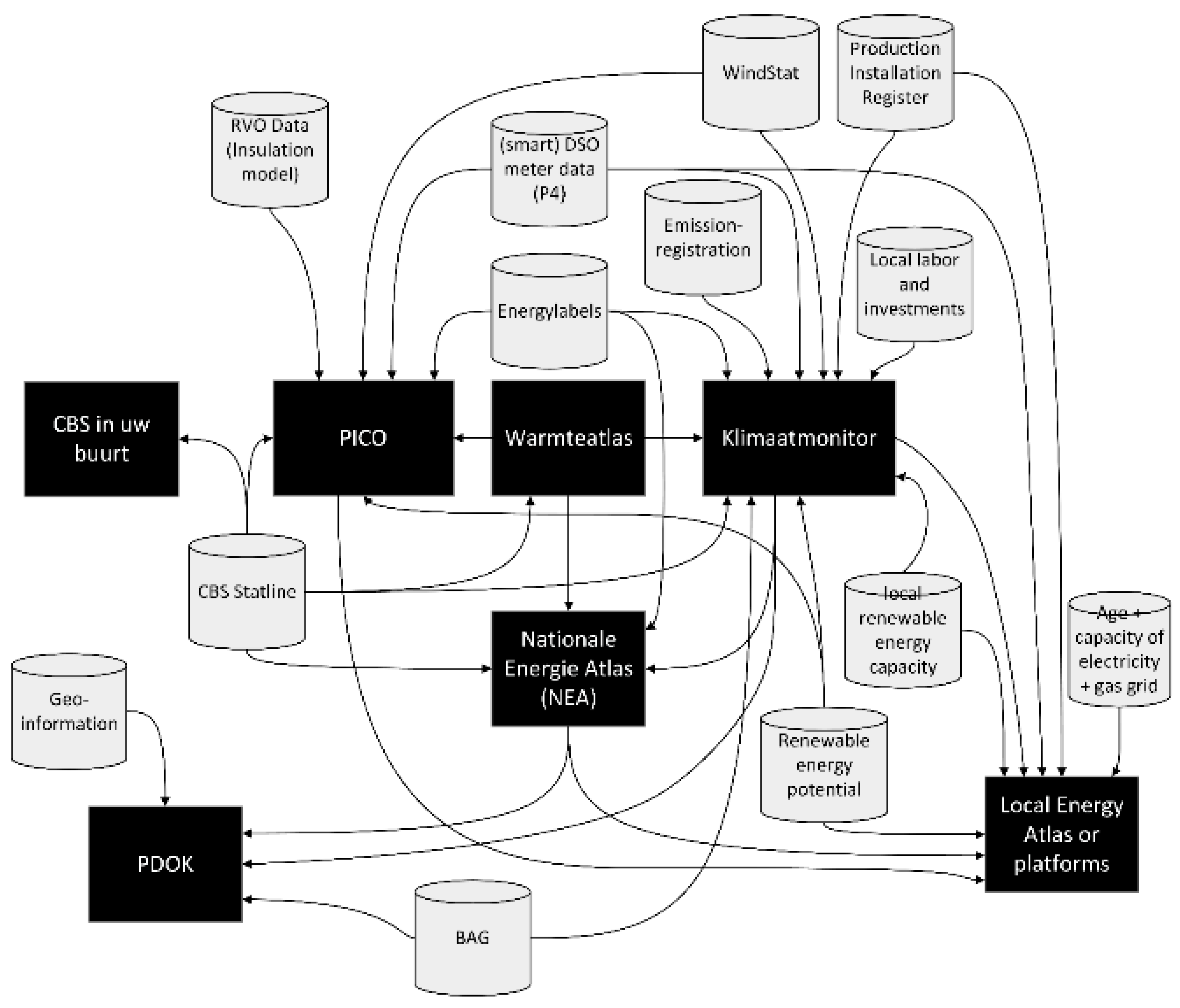
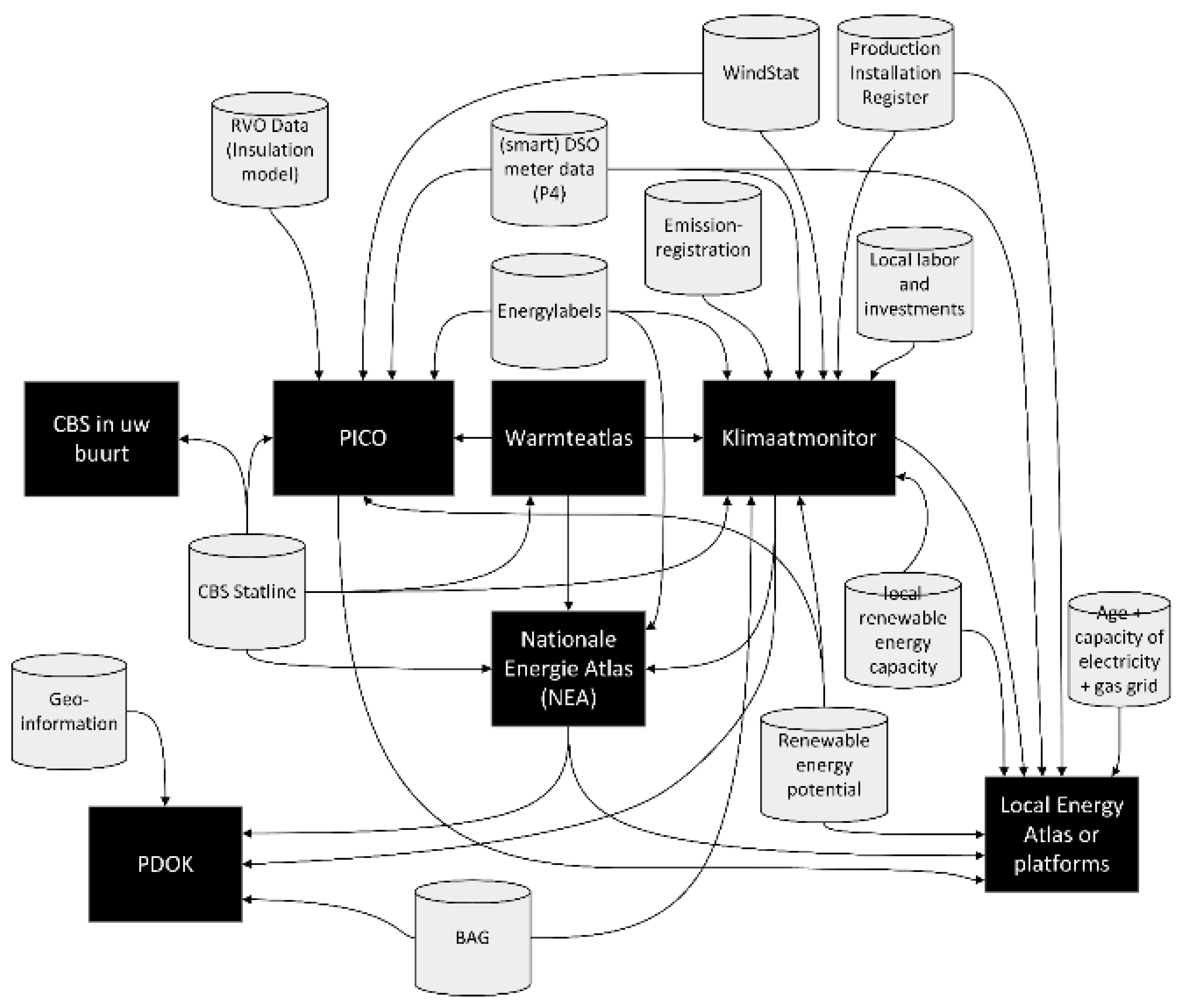
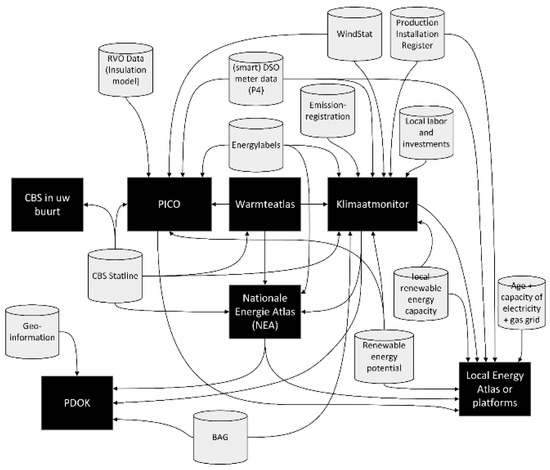
4.3. Databases and Data Platforms for the Heat Transition
4.4. Barriers to Data-Driven Approaches in the Thermal Energy Transition
- (1)
- Privacy legislation, namely the “Algemene Verordening Gegevensbeheer” or AVG as the Dutch implementation of the EU General Data Protection Regulation (GDPR), and the unfamiliarity on how to deal with this AVG and privacy sensitive data of consumers is the most reoccurring barrier stated by the interviewees (11 out of the 18 interviewees). Privacy legislation impacts data release, linking, and analytics. The application of big and open linked data (BOLD), by linking data to derive richer information, is perceived as illegal and thus limits these activities (Business Developer, Eneco, Rotterdam, the Netherlands, 2018).
- (2)
- Difficult and lengthy processes to find and access the necessary data via the appropriate platforms or portals is the second most mentioned barrier. A lot of time and expertise is required to gain access to the data and to utilize the data effectively. Among other aspects, this is caused by the dispersed distribution of data and inconvenient interfaces. This process is experienced as inconvenient, devious, and complex by several interviewees. HoogravenDuurzaam, a sustainable neighborhood citizen initiative, questions whether the added value of insights from the data and platforms outweigh the hassle (Chairman, HoogravenDuurzaam, 2018). In addition, the data may be subject to restrictions and costs, which is also experienced as a barrier (Strategic Adviser, Kadaster, 2018).
- (3)
- The immature state of organizations with regards to data-driven strategies. Organizations, such as the municipality of Utrecht, Heijmans, Rosmalen, the Netherlands, (a construction company), and the citizen initiatives are struggling to comprehend the technological complexity, and lack the facilitating data ecosystem to support them in developing and executing data-driven strategies. In the commercial sector, business firms lack the skills and a clear business case for the added value of utilizing and sharing data; this is a barrier towards the participation of the commercial sector in the data ecosystem (Project Director, Heijmans, Rosmalen, the Netherlands, 2019).
- (4)
- Poor data quality and incomplete data, e.g., missing entries in the BAG (abbreviation for basic registration of addresses and buildings; translation by the authors), and poor database compatibility when combining data (Business Developer, Eneco, Rotterdam, the Netherlands., 2018).
- (5)
- Lack of data at the ultra-local level. Most open data that is available on platforms and portals is on the regional and municipality level; there is little outreach to the lower levels of detail.
- (6)
- Distrust among citizens leads to hesitation and a low willingness to share data, for instance, citizens opt to turn off the smart meter or do not register their photovoltaic solar panels. This is enforced by the perception that the purpose of the data is not always clear. If citizens are not convinced of the purpose the willingness to share data is low (Business Developer, Stedin, Rotterdam, the Netherlands., 2018; Statistical Officer, CBS, 2018).
- (7)
- There is a mismatch between the prevailing legal framework and the design and implementation of novel policy instruments. On the one hand, policy instruments impose the data and services that specific actors need to deliver, but on the other hand the restrictions posed by legislation, such as privacy legislation, limit their ability to comply with these requirements. For example, due to their legal position, DSOs are not allowed to add value to the data they own, e.g., visualizing the data is not allowed. Hence, they are limited to releasing raw open data (Business Developer, Stedin, 2018).
- (8)
- For organizations looking to organize a data ecosystem and improve the release of data, a barrier mentioned is the lack of cooperation by data owners, such as the energy providers (Statistics Officer, CBS, 2018).
- (9)
- Finally, perceived high costs necessary for the training and acquisition of skilled labor and the ICT infrastructure and software are commonly mentioned as a barrier withholding the large-scale roll-out of data-driven strategies.
5. A Data Ecosystem to Drive the Dutch Thermal Energy Transition
5.1. The New or Adjusted Elements in the Proposed Data Ecosystem 2.0
5.1.1. Quality Management System
5.1.2. Metadata
5.1.3. Use-Case Promotion to Improve Data and Platform Use
5.1.4. Result Communication and Visualization
5.1.5. Data Ecosystem 2.0 Addition: Process for Stakeholder Participation and Data Ecosystem Collaboration
5.2. Data Stakeholder Context
5.3. Regulatory Context
5.4. Technological Context
6. Discussion
7. Conclusions
7.1. Main Conclusions
7.1.1. Answering the Main Research Question
7.1.2. The Socio-Technical System
7.1.3. Knowledge Gaps among Stakeholders
7.1.4. Towards the Design of a Data Ecosystem 2.0 for the Thermal Energy Transition
7.2. Limitations
7.3. Recommendations for Future Research
Author Contributions
Funding
Acknowledgments
Conflicts of Interest
Appendix A
| # | Role and Subject | Organization | Stakeholder Type | Interview Type |
|---|---|---|---|---|
| 1 | Researcher-The Policy Lab at TNO | TNO | Research Institute | face to face |
| 2 | Professor and Researcher-Regulating Energy Markets | TNO and University of Amsterdam | Research Institute | face to face |
| 3 | Policy Officer-The energy transition in The Hague | Municipality of The Hague | Municipality | face to face |
| # | Role and Subject | Organisation | Stakeholder Type | Interview Type |
|---|---|---|---|---|
| 1 | Chairman-Coordinating and stimulating sustainable initiatives in the Hoograven district | HoogravenDuurzaam | Local citizen initiatives | Face to face |
| 2 | Initiator and Chairman-Coordinating and stimulating sustainable initiatives in the Scheveningen district | Gasvrij Scheveningen and VNG | Local citizen initiatives | Face to face |
| 3 | Energy Ambassador-Gathering and answering questions from citizens and providing technical support | EnergieU | Energy corporation | (Video)call |
| 4 | Business Developer-Developing Heating solutions for residential purposes, such as District heating networks and Heat pumps | Eneco | Energy utility company | Face to face |
| 5 | Director-Leading the development of integrated sustainable concepts for, e.g., the residential sector | HOMIJ DEC | Installation company | (Video)call |
| 6 | Head of Energy and Project Director-Establishing the new Energy department and leading the Hart van Zuid project | Heijmans | Construction company | Face to face |
| 7 | Senior Advisor and Coordinator Technology-Organization of the sustainability of the building stock | Mitros | Housing corporation | Face to face |
| 8 | Product Developer-Developing data-driven products and services within the network company and towards clients | Stedin | Network company | Face to face |
| 9 | Consultant and Product Owner-Developing the Geomagine product for VR and AR for urban spatial applications | Geodan | Data product and service provider | (Video)call |
| 10 | Innovation-manager Sustainability-Developing new financial products and services around sustainability | Volksbank | Financial sector | (Video)call |
| 11 | Strategic Advisor-Developing new and data-driven approaches for the heat transition in Utrecht | Municipality of Utrecht | Municipality | (Video)call |
| 12 | Geo-architect RVO and adviser PDOK-Data management at RVO and technical advice on the PDOK development | RVO and Geonovum | Government Authority | Face to face |
| 13 | Statistical Officer-Producing statistics on the energy system | CBS | Government Authority | Face to face |
| 14 | Product Developer-Innovative data applications for data-driven statistics | CBS (Center for Big Data Statistics) | Government Authority | Face to face |
| 15 | Strategic Adviser-Development of the public data release by Kadaster and advising on the role of energy | Kadaster | Government Authority | (Video)call |
| 16 | Product owner PDOK-Development of the public data release by Kadaster | Kadaster | Government Authority | (Video)call |
| 17 | Consultant-Advising public and private parties on the natural-gas-free heat transition in a data-driven style | Overmorgen | Consultancy or Advisory firm | (Video)call |
| 18 | Researcher-Research on deriving and coping with the preferences of citizens in the heat transition | TU Delft | Research & Education Institute | Face to face |
| Data-Platform/Portal | Theme | Description |
|---|---|---|
| PICO–Geodan, TNO, Alliander, Ecofys, ESRI Nederland and NRG031 | Energy use, Buildings, Spatial area, Energy potential, Sustainable generation, Energy efficiency, Infrastructure, Spatial planning | PICO provides information on the energy use up to the local level and identifies where opportunities and potential lies to best save energy or generate locally |
| Warmteatlas RVO | Infrastructure, Emissions, Energy supply, Energy potential, Spatial areas | The Warmteatlas from RVO presents heat demand and supply related information on geographic maps. On the supply side this is: locations potentially suitable for heating- and cooling storage, deep geothermal, biomass and waste heat. The demand side presents e.g., gas consumption |
| Nationale EnergieAtlas-National Institute for Public Health and the Environment | Energy use, Sustainable generation, Infrastructure, Energy potential, Spatial area mapping, Spatial planning | The National EnergieAtlas is the information portal from the national government which maps current non-renewable and renewable energy generation. In addition, insights are provided on the potential of an area to become sustainable. Kadaster data on property ownership, potential NOM dwellings and governmental buildings, is included. |
| Klimaatmonitor-Rijkswaterstaat | Emissions, Energy use, Renewable energy, Labor and investments, Residential buildings, Service and utility buildings, Mobility, Industry and agriculture, Infrastructure, Social characteristics | The Klimaatmonitor by Rijkswaterstaat is an extensive platform with dashboards on mainly energy related aspects, but in addition it is enriched with a variety of underlying data on the environmental, societal and economic aspects of areas |
| CBS in uw buurt-CBS | Fossil energy (natural gas, coal and oil) delivery, Electricity and Heat use, Renewable energy generation | CBS in uw buurt is the digital portal which maps CBS Statline data geographically on the neighborhood level. |
| PDOK Platform and Viewer-Kadaster | Energy use, Sustainable generation, Energy potential, Spatial area mapping, Spatial planning, (Subsurface) infrastructure, Hydrological system | PDOK, or Public-service on the map, is a national geographical data portal or platform which combines, releases and visualizes the geo-data-bases from the geo-register (Kadaster), BAG, AHN, Ministry of internal affairs and kingdom relations, Ministry of economic affairs, CBS, National Hydrological Instrumentarium and “Het Waterschaps Huis” |
| Energy atlas or platforms of provinces and municipalities e.g., Warmte transitie Atlas Zuid Holland and Lokale Energie Etalage | Energy use, Sustainable generation, Infrastructure, Energy potential, Spatial area mapping, Spatial planning | These portals have comparable functionality as the above-mentioned platforms. However, the focus is on the specific area (province or municipality) for which the platform is built and maintained. Often these local platforms are enriched with more detailed and accurate local data relative to the platforms from the national government |
| Open Data Portals or Platforms of national and local governments e.g., Utrecht Open Data–Municipality of Utrecht, Dutch National Data portal-the National Government and Waarstaatjegemeente.nl–VNG | Ranging over various variables on society, economy and the environment | These portals focus on the release of the open data and less on the visualization and analysis of that data. The data utilized for the Energy platforms and the visualization on those platforms is often also released over the open data portals in raw format. The data portal of the national government released 12,397 data sets up to now, while the local portal in Utrecht has released 605 data-sets |
| BAG viewer-Cadaster | Address location, building function, building surface, building contour, built year | The BAG Viewer presents BAG data online, both graphically and on a map. Different layers can be selected depending on the zoom level. The BAG viewer is not meant to extract large portions of BAG data, for this more suitable API’s, such as BAG Extract, are developed |
| Data-Platform/Portal | Level | Geo-Visualization | Monitoring | Benchmarking | Potential | Download |
|---|---|---|---|---|---|---|
| PICO | national, regional, local, neighborhood | yes | yes | no | yes | area maps with data layers |
| Warmteatlas | national, regional, local, neighborhood | yes | no | no | yes | no |
| Nationale EnergieAtlas | national, regional, local, neighborhood | yes | no | no | yes | no |
| Klimaatmonitor | national, regional, local, neighborhood | yes (limited) | yes | yes | no | yes (CSV, PDF, PPT, GIF, Open Office etc.) |
| CBS in uw buurt | national, regional, local, neighborhood | yes | yes | no | no | area maps with data layers |
| PDOK Platform and Viewer | national, regional, local, neighborhood | yes | yes | no | yes | data sets + area maps with data layers |
| Energy atlas/platforms of provinces and municipalities | national, regional, local, neighborhood | yes | yes | no | no | varies per platform |
| Open Data Portals or platforms of national and local governments | national, regional, local, neighborhood | yes | yes | no | no | download data sets |
| BAG Viewer | national, regional, local, neighborhood | yes | no | no | no | area maps with data layers |


References
- United Nations. Paris Agreement [Internet]; United Nations: New York, NY, USA, 2015; Available online: https://unfccc.int/sites/default/files/english_paris_agreement.pdf (accessed on 14 January 2020).
- Klimaatberaad. Voorstel Voor Hoofdlijnen van Het Klimaatakkoord; Sociaal-Economische Raad: The Hague, The Netherlands, 2018. [Google Scholar]
- Energie Beheer Nederland. Energie in Nederland [Internet]. 2016, p. 2030. Available online: https://www.energieinnederland.nl/2017/energieverbruik/gebouwde-omgeving (accessed on 14 January 2020).
- Menkveld, M.; Matton, R.; Segers, R.; Vroom, J.; Kremer, A.M. Monitoring Warmte 2015; ECN: Amsterdam, The Netherlands, 2017; p. 66. [Google Scholar]
- Niessink, R.; Rösler, H. Developments of Heat Distribution Networks in the Netherlands; ECN: Petten, The Netherlands, 2015. [Google Scholar]
- Young, J.; Brans, M. Analysis of factors affecting a shift in a local energy system towards 100% renewable energy community. J. Clean Prod. 2017, 169, 117–124. [Google Scholar] [CrossRef]
- Broto, V.C. Urban governance and the politics of climate change. World Dev. 2017, 93, 1–15. [Google Scholar] [CrossRef]
- Dekker, G.; Keller, K.; Swertz, O.; Vroom, J.; Mink, M.; van den Hoek, A.; Noordegraaf, L.; Hoogervorst, N.; Matthijssen, J.; Baltussen, J.; et al. VIVET: Voorstellen om de Informatievoorziening Energietransitie te Verbeteren. Available online: https://www.cbs.nl/nl-nl/achtergrond/2019/14/vivet-betere-informatievoorziening-energietransitie (accessed on 16 January 2020).
- Diran, D. Data-Driven Decision Making towards Inclusive and Sustainable Urban Heating in the Netherlands: The Data Ecosystem Approach. Master’s Thesis, Delft University of Technology, Faculty of Technology, Policy and Management, Delft, The Netherlands, 2019. [Google Scholar]
- Grafakos, S.; Flamos, A.; Enseñado, E. Preferences matter: A constructive approach to incorporating local stakeholders’ preferences in the sustainability evaluation of energy technologies. Sustainability 2015, 7, 10922–10960. [Google Scholar] [CrossRef]
- Koirala, B.P.; Araghi, Y.; Kroesen, M.; Ghorbani, A.; Hakvoort, R.A.; Herder, P.M. Trust, awareness, and independence: Insights from a socio-psychological factor analysis of citizen knowledge and participation in community energy systems. Energy Res. Soc. Sci. 2018, 38, 33–40. [Google Scholar] [CrossRef]
- Kalkbrenner, B.J.; Roosen, J. Citizens’ willingness to participate in local renewable energy projects: The role of community and trust in Germany. Energy Res. Soc. Sci. 2016, 13, 60–70. [Google Scholar] [CrossRef]
- Hatzl, S.; Brudermann, T.; Reinsberger, K.; Posch, A. Do public programs in ‘energy regions’ affect citizen attitudes and behavior? Energy Policy 2014, 69, 425–429. [Google Scholar] [CrossRef]
- Harrison, T.M.; Pardo, T.A.; Cook, M. Creating open government ecosystems: A research and development agenda. Future Internet 2012, 4, 900–928. [Google Scholar] [CrossRef]
- Van Schalkwyk, F.; Willmers, M.; McNaughton, M. Viscous open data: The roles of intermediaries in an open data ecosystem. Inf. Technol. Dev. 2016, 22, 68–83. [Google Scholar] [CrossRef]
- Welle Donker, F.; van Loenen, B. How to assess the success of the open data ecosystem? Int. J. Digit. Earth 2017, 10, 284–306. [Google Scholar] [CrossRef]
- Zuiderwijk, A.; Janssen, M.; Davis, C. Innovation with open data: Essential elements of open data ecosystems. Inf. Polity 2014, 19, 17–33. [Google Scholar] [CrossRef]
- Demchenko, Y.; De Laat, C.; Membrey, P. Defining architecture components of the Big Data Ecosystem. In Proceedings of the 2014 International Conference on Collaboration Technologies and Systems (CTS), Minneapolis, MN, USA, 19–23 May 2014; pp. 104–112. [Google Scholar]
- Oliveira, M.I.S.; Lima, F.B.; Lóscio, B.F. Investigations into Data Ecosystems: A systematic mapping study. Knowl. Inf. Syst. 2019, 1–42. [Google Scholar] [CrossRef]
- Ding, L.; Lebo, T.; Erickson, J.S.; DiFranzo, D.; Williams, G.T.; Li, X.; Michaelis, J.; Graves, A.; Zheng, J.G.; Shangguan, Z.; et al. TWC LOGD: A portal for linked open government data ecosystems. Web Semant. Sci. Serv. Agents World Wide Web 2011, 9, 325–333. [Google Scholar] [CrossRef]
- Davies, T. Open Data: Infrastructure and ecosystems. Open Data Res. 2011, 1, 1–6. [Google Scholar]
- Pollock, R. Building the (open) data ecosystem. Open Knowl Found Blog, 31 March 2011. [Google Scholar]
- Zuiderwijk, A.; Janssen, M.; van de Kaa, G.; Poulis, K. The wicked problem of commercial value creation in open data ecosystems: Policy guidelines for governments. Inf. Polity 2016, 21, 223–236. [Google Scholar] [CrossRef]
- Mercado-Lara, E.; Gil-Garcia, J.R. Open government and data intermediaries: The case of AidData. In Proceedings of the 15th Annual International Conference on Digital Government Research, Aguascalientes, Mexico, 18–22 June 2014; pp. 335–336. [Google Scholar]
- Shin, D.-H.; Choi, M.J. Ecological views of big data: Perspectives and issues. Telemat. Inform. 2015, 32, 311–320. [Google Scholar] [CrossRef]
- van den Homberg, M.; Susha, I. Characterizing Data Ecosystems to Support Official Statistics with Open Mapping Data for Reporting on Sustainable Development Goals. ISPRS Int. J. Geo-Inf. 2018, 7, 456. [Google Scholar] [CrossRef]
- Susha, I.; Janssen, M.; Verhulst, S. Data collaboratives as a new frontier of cross-sector partnerships in the age of open data: Taxonomy development. In Proceedings of the 50th Hawaii International Conference on System Sciences, Hilton Waikoloa Village-Waikoloa, HI, USA, 4–7 January 2017. [Google Scholar]
- Curry, E. The Big Data Value Chain: Definitions, Concepts, and Theoretical Approaches. In New Horizons for a Data-Driven Economy; Springer: Cham, Switzerland, 2016; pp. 29–37. [Google Scholar]
- Toots, M.; McBride, K.; Kalvet, T.; Krimmer, R. Open data as enabler of public service co-creation: Exploring the drivers and barriers. In Proceedings of the E-Democracy and Open Government (CeDEM), Krems, Austria, 17–19 May 2017; pp. 102–112. [Google Scholar]
- Androutsopoulou, A.; Charalabidis, Y. A framework for evidence based policy making combining big data, dynamic modelling and machine intelligence. In Proceedings of the 11th International Conference on Theory and Practice of Electronic Governance, Galway, Ireland, 4–6 April 2018; pp. 575–583. [Google Scholar]
- Clarke, A.; Margetts, H. Governments and citizens getting to know each other? Open, closed, and big data in public management reform. Policy Internet 2014, 6, 393–417. [Google Scholar] [CrossRef]
- Poel, M.; Meyer, E.T.; Schroeder, R. Big data for policymaking: Great expectations, but with limited progress? Policy Internet 2018, 10, 347–367. [Google Scholar] [CrossRef]
- Poel, M.; Schroeder, R.; Treperman, J.; Rubinstein, M.; Meyer, E.; Mahieu, B.; Svetachova, M. Data for Policy: A Study of Big Data and Other Innovative Data-Driven Approaches for Evidence-Informed Policymaking. Rep about State-of-the-Art Amsterdam Technopolis, Oxford Internet Institute; Center for European Policy Studies: Brussels, Belgium, 2015. [Google Scholar]
- Zhou, K.; Fu, C.; Yang, S. Big data driven smart energy management: From big data to big insights. Renew Sustain Energy Rev. 2016, 56, 215–225. [Google Scholar] [CrossRef]
- Dietrich, D.; Gray, J.; McNamara, T.; Poikola, A.; Pollock, R.; Tait, J.; Zijlstra, T. Open Data Handbook Documentation; Open Knowledge Foundation: Cambridge, UK, 2012. [Google Scholar]
- Reis, J.R.; Viterbo, J.; Bernardini, F. A rationale for data governance as an approach to tackle recurrent drawbacks in open data portals. In Proceedings of the 19th Annual International Conference on Digital Government Research: Governance in the Data Age, Delft, The Netherlands, 30 May–1 June 2018; p. 73. [Google Scholar]
- Linder, L.; Vionnet, D.; Bacher, J.-P.; Hennebert, J. Big Building Data-a Big Data Platform for Smart Buildings. Energy Procedia 2017, 122, 589–594. [Google Scholar] [CrossRef]
- Di Corso, E.; Cerquitelli, T.; Piscitelli, M.S.; Capozzoli, A. Exploring energy certificates of buildings through unsupervised data mining techniques. In Proceedings of the 2017 IEEE International Conference on Internet of Things (iThings) and IEEE Green Computing and Communications (GreenCom) and IEEE Cyber, Physical and Social Computing (CPSCom) and IEEE Smart Data (SmartData), Exeter, UK, 21–23 June 2017; pp. 991–998. [Google Scholar]
- Mathew, P.A.; Dunn, L.N.; Sohn, M.D.; Mercado, A.; Custudio, C.; Walter, T. Big-data for building energy performance: Lessons from assembling a very large national database of building energy use. Appl. Energy 2015, 140, 85–93. [Google Scholar] [CrossRef]
- Göçer, Ö.; Hua, Y.; Göçer, K. A BIM-GIS integrated pre-retrofit model for building data mapping. In Building Simulation; Tsinghua University Press: Beijing, China, 2016; pp. 513–527. [Google Scholar]
- Chen, Y.; Hong, T.; Piette, M.A. Automatic generation and simulation of urban building energy models based on city datasets for city-scale building retrofit analysis. Appl. Energy 2017, 205, 323–335. [Google Scholar] [CrossRef]
- Reinhart, C.F.; Davila, C.C. Urban building energy modeling-A review of a nascent field. Build Environ. 2016, 97, 196–202. [Google Scholar] [CrossRef]
- Noussan, M.; Jarre, M.; Poggio, A. Real operation data analysis on district heating load patterns. Energy 2017, 129, 70–78. [Google Scholar] [CrossRef]
- van Veenstra, A.F.; Kotterink, B. Data-driven policy making: The policy lab approach. In International Conference on Electronic Participation; Springer: Cham, Switzerland, 2017; pp. 100–111. [Google Scholar]
- European Commission. Quality of Public Administration: A Toolbox for Practitioners; Publications Office of the European Union: Brussels, Belgium, 2017. [Google Scholar]
- Wang, D.Y.C.; Trappey, A.J.C.; Trappey, C.V.; Li, S.J. Intelligent and Concurrent Analytic Platform for Renewable Energy Policy Assessment Using Open Data Resources. In Moving Integrated Product Development to Service Clouds in the Global Economy; National Chiao Tung University Institutional Repository: Hsinchu, Taiwan, 2014; pp. 781–789. [Google Scholar]
- Visser, J. Barriers in Open Energy Data: An Exploratory Study into Open Energy Data Barriers and Their Mitigation Strategies; Delft University of Technology: Delft, The Netherlands, 2015. [Google Scholar]
- Pfenninger, S.; DeCarolis, J.; Hirth, L.; Quoilin, S.; Staffell, I. The importance of open data and software: Is energy research lagging behind? Energy Policy 2017, 101, 211–215. [Google Scholar] [CrossRef]
- Yin, R.K. Case Study Research and Applications: Design and Methods; Sage publications: Southend Oaks, CA, USA, 2017. [Google Scholar]
- Miles, M.B.; Huberman, A.M. Qualitative Data Analysis: An Expanded Sourcebook; Sage: Southend Oaks, CA, USA, 1994. [Google Scholar]
- Waarstaatjegemeente.nl. Bouwen en Wonen: Utrecht [Internet]. 2019. Available online: https://www.waarstaatjegemeente.nl/dashboard/Bouwen-en-wonen (accessed on 14 January 2020).
- Gemeente Utrecht. Visie op de Warmtevoorziening in Utrecht: Naar een Klimaatneutrale Stad [Internet]. 2017. Available online: https://omgevingsvisie.utrecht.nl/thematisch-beleid/energie (accessed on 14 January 2020).
- Utrecht, G. Utrecht Monitor: Energie [Internet]. 2018. Available online: https://www.utrecht-monitor.nl/fysieke-leefomgeving-groen/milieu-duurzaamheid/energie (accessed on 14 January 2020).
- Van den Wijngaart, R.; van Polen, S.; van Bommel, B.; Harmelink, M. Potentieel en Kosten Klimaatneutrale Gebouwde Omgeving in de Gemeente Utrecht; PBL: Den Haag, The Netherlands, 2018. [Google Scholar]
- Klimaatmonitor. Totaal Energiegebruik Woningen [Internet]. Available online: https://klimaatmonitor.databank.nl/dashboard/Dashboard/Woningen/Totaal-energiegebruik-woningen--781/ (accessed on 14 January 2020).
- QSR International. NVivo [Internet]. 2019. Available online: https://www.qsrinternational.com/nvivo/what-is-nvivo (accessed on 14 January 2020).
- Henry, D.; Dymnicki, A.B.; Mohatt, N.; Allen, J.; Kelly, J.G. Clustering methods with qualitative data: A mixed-methods approach for prevention research with small samples. Prev. Sci. 2015, 16, 1007–1016. [Google Scholar] [CrossRef]
- Macia, L. Using clustering as a tool: Mixed methods in qualitative data analysis. Qual. Rep. 2015, 20, 1083–1094. [Google Scholar]
- Riley, J. Understanding Metadata: What Is Metadata, and What Is It For; NISO Press: Baltimore, MD, USA, 2017. [Google Scholar]
- Van den Wijngaart, R.; van Polen, S.; van Bemmel, B.; Harmelink, M. Het Vesta MAIS Ruimtelijk Energiemodel voor de Gebouwde Omgeving [Internet]. 2017. Available online: https://www.pbl.nl/publicaties/het-vesta-mais-ruimtelijk-energiemodel-voor-de-gebouwde-omgeving-algemene-beschrijving (accessed on 14 January 2020).



| Ecosystem Type | Element or Component | Source |
|---|---|---|
| Open Data Ecosystems | (1) Releasing and publishing open data on the internet | |
| (2) Searching, finding, assessing, and viewing data and the associated licenses | [17] | |
| (3) Cleansing, analyzing, enriching, combining, linking, and visualizing data | ||
| (4) Interpreting and discussing the data and providing feedback to stakeholders and the data providers | ||
| (5) User pathways to inspire users on how data can be used | ||
| (6) A quality management system | ||
| (7) Metadata to connect the elements | ||
| Open Data Ecosystems | (1) Government policies and practices | |
| (2) Innovators as a combination of technology, business, and the government | [25] | |
| (3) Users, civil society, and business | ||
| Big Data Ecosystems | (1) Data models, structures and types | |
| (2) Big data management on, e.g., lifecycle, transformation and staging, and sourcing, curating, and archiving | ||
| (3) Big data analytics and tools, e.g., Big data applications, the target use, presentation, and visualization | [18] | |
| (4) Big data infrastructure for storage, computation, exchange, and big data operational support | ||
| (5) Big data security, on in-rest and in-move data, and through trusted processing environments | ||
| Big Data Ecosystems | (1) Infrastructure | |
| (2) Software and technology | ||
| (3) Service and applications | ||
| (4) Standards | [26] | |
| (5) Users | ||
| (6) Social and cultural factors | ||
| (7) Government | ||
| (8) Industry |
© 2020 by the authors. Licensee MDPI, Basel, Switzerland. This article is an open access article distributed under the terms and conditions of the Creative Commons Attribution (CC BY) license (http://creativecommons.org/licenses/by/4.0/).
Share and Cite
Diran, D.; Hoppe, T.; Ubacht, J.; Slob, A.; Blok, K. A Data Ecosystem for Data-Driven Thermal Energy Transition: Reflection on Current Practice and Suggestions for Re-Design. Energies 2020, 13, 444. https://doi.org/10.3390/en13020444
Diran D, Hoppe T, Ubacht J, Slob A, Blok K. A Data Ecosystem for Data-Driven Thermal Energy Transition: Reflection on Current Practice and Suggestions for Re-Design. Energies. 2020; 13(2):444. https://doi.org/10.3390/en13020444
Chicago/Turabian StyleDiran, Devin, Thomas Hoppe, Jolien Ubacht, Adriaan Slob, and Kornelis Blok. 2020. "A Data Ecosystem for Data-Driven Thermal Energy Transition: Reflection on Current Practice and Suggestions for Re-Design" Energies 13, no. 2: 444. https://doi.org/10.3390/en13020444
APA StyleDiran, D., Hoppe, T., Ubacht, J., Slob, A., & Blok, K. (2020). A Data Ecosystem for Data-Driven Thermal Energy Transition: Reflection on Current Practice and Suggestions for Re-Design. Energies, 13(2), 444. https://doi.org/10.3390/en13020444

