Secure Operation of Integrated Natural Gas and Electricity Transmission Networks
Abstract
1. Introduction
2. Materials and Methods
2.1. Electricity Network Constraints
2.2. Natural Gas Network Constraints
2.3. Coupling Constraint of Natural Gas and Electricity Infrastructures
2.4. Objective Function
2.4.1. Electricity Network Objective Function
2.4.2. Gas Network Objective Function
2.4.3. Proposed INGETN Model Objective Function
2.5. Operation Startegies for NGEN
2.5.1. Enhanced Separated Operation Method
2.5.2. Integrated Operation Method
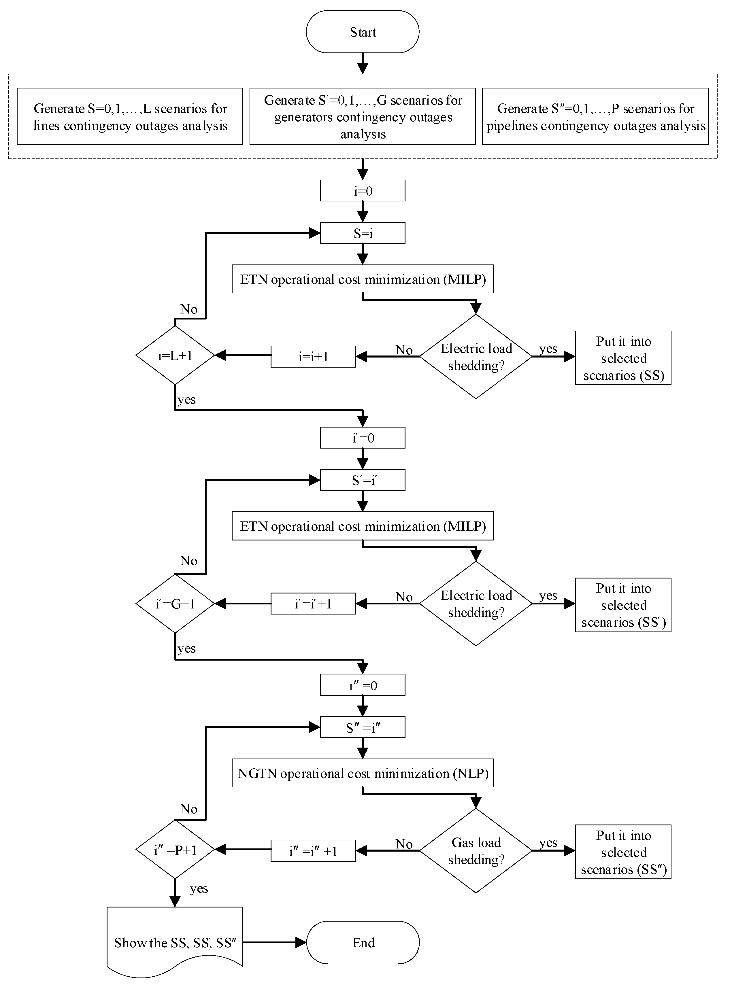
2.6. Proposed Scenario Reduction Algorithm for N-1 Criteria
3. Results
3.1. Case Study
3.1.1. The Updated Version of IEEE RTS 24-Bus
3.1.2. 15-Node Natural Gas Network Test System
3.2. Simulation Results
3.2.1. Selected Scenarios of Transmission Lines Outage
3.2.2. Selected Scenarios of Power Plants Outage
3.2.3. Selected Scenarios of Pipelines Outage
4. Conclusions
Author Contributions
Funding
Conflicts of Interest
References
- International Energy Agency. Available online: https://www.iea.org/gas2018/ (accessed on 13 August 2020).
- International Energy Agency. Available online: https://www.iea.org/renewables2018/ (accessed on 13 August 2020).
- He, C.; Zhang, X.; Liu, T.; Wu, L.; Shahidehpour, M. Coordination of interdependent electricity grid and natural gas network—A review. Curr. Sustain. Renew. Energy Rep. 2018, 5, 23–36. [Google Scholar] [CrossRef]
- Ameli, H.; Qadrdan, M.; Strbac, G. Value of gas network infrastructure flexibility in supporting cost effective operation of power systems. Appl. Energy 2017, 202, 571–580. [Google Scholar] [CrossRef]
- Liu, C.; Shahidehpour, M.; Fu, Y.; Li, Z. Security-constrained unit commitment with natural gas transmission constraints. IEEE Trans. Power Syst. 2009, 24, 1523–1536. [Google Scholar]
- Zhang, X.; Shahidehpour, M.; Alabdulwahab, A.; Abusorrah, A. Hourly electricity demand response in the stochastic day-ahead scheduling of coordinated electricity and natural gas networks. IEEE Trans. Power Syst. 2015, 31, 592–601. [Google Scholar] [CrossRef]
- Sardou, I.G.; Khodayar, M.E.; Ameli, M.T. Coordinated operation of natural gas and electricity networks with microgrid aggregators. IEEE Trans. Smart Grid 2016, 9, 199–210. [Google Scholar] [CrossRef]
- Gyalai-Korpos, M.; Zentkó, L.; Hegyfalvi, C.; Detzky, G.; Tildy, P.; Hegedűsné Baranyai, N.; Pintér, G.; Zsiborács, H. The role of electricity balancing and storage: Developing Input parameters for the european calculator for concept modeling. Sustainability 2020, 12, 811. [Google Scholar] [CrossRef]
- Tafarte, P.; Kanngießer, A.; Dotzauer, M.; Meyer, B.; Grevé, A.; Millinger, M. Interaction of electrical energy storage, flexible bioenergy plants and system-friendly renewables in wind-or solar PV-dominated regions. Energies 2020, 13, 1133. [Google Scholar] [CrossRef]
- Kosman, W.; Rusin, A. The application of molten salt energy storage to advance the transition from coal to green energy power systems. Energies 2020, 13, 2222. [Google Scholar] [CrossRef]
- Ameli, H.; Qadrdan, M.; Strbac, G. Coordinated operation of gas and electricity systems for flexibility study. Front. Energy Res. 2020, 8, 120. [Google Scholar] [CrossRef]
- Ameli, H.; Qadrdan, M.; Strbac, G.; Ameli, M.T. Investing in flexibility in an integrated planning of natural gas and power systems. IET Energy Syst. Integr. 2020, 2, 101–111. [Google Scholar] [CrossRef]
- Yang, L.; Zhao, X.; Li, X.; Yan, W. Probabilistic steady-state operation and interaction analysis of integrated electricity, gas and heating systems. Energies 2018, 11, 917. [Google Scholar] [CrossRef]
- Alabdulwahab, A.; Abusorrah, A.; Zhang, X.; Shahidehpour, M. Stochastic security-constrained scheduling of coordinated electricity and natural gas infrastructures. IEEE Syst. J. 2015, 11, 1674–1683. [Google Scholar] [CrossRef]
- Ameli, H.; Qadrdan, M.; Strbac, G. Coordinated operation strategies for natural gas and power systems in presence of gas-related flexibilities. IET Energy Syst. Integr. 2019, 1, 3–13. [Google Scholar] [CrossRef]
- Zhang, X.; Che, L.; Shahidehpour, M.; Alabdulwahab, A.S.; Abusorrah, A. Reliability-based optimal planning of electricity and natural gas interconnections for multiple energy hubs. IEEE Trans. Smart Grid 2015, 8, 1658–1667. [Google Scholar] [CrossRef]
- Zhang, X.; Shahidehpour, M.; Alabdulwahab, A.S.; Abusorrah, A. Security-constrained co-optimization planning of electricity and natural gas transportation infrastructures. IEEE Trans. Power Syst. 2014, 30, 2984–2993. [Google Scholar] [CrossRef]
- He, C.; Wu, L.; Liu, T.; Shahidehpour, M. Robust co-optimization scheduling of electricity and natural gas systems via ADMM. IEEE Trans. Sustain. Energy 2016, 8, 658–670. [Google Scholar] [CrossRef]
- Qiu, J.; Yang, H.; Dong, Z.Y.; Zhao, J.H.; Meng, K.; Luo, F.J.; Wong, K.P. A linear programming approach to expansion co-planning in gas and electricity markets. IEEE Trans. Power Syst. 2015, 31, 3594–3606. [Google Scholar] [CrossRef]
- Zhang, Y.; Hu, Y.; Ma, J.; Bie, Z. A mixed-integer linear programming approach to security-constrained co-optimization expansion planning of natural gas and electricity transmission systems. IEEE Trans. Power Syst. 2018, 33, 6368–6378. [Google Scholar] [CrossRef]
- Liu, F.; Bie, Z.; Wang, X. Day-ahead dispatch of integrated electricity and natural gas system considering reserve scheduling and renewable uncertainties. IEEE Trans. Sustain. Energy 2018, 10, 646–658. [Google Scholar] [CrossRef]
- He, Y.; Shahidehpour, M.; Li, Z.; Guo, C.; Zhu, B. Robust constrained operation of integrated electricity-natural gas system considering distributed natural gas storage. IEEE Trans. Sustain. Energy 2017, 9, 1061–1071. [Google Scholar] [CrossRef]
- Sun, G.; Chen, S.; Wei, Z.; Cheung, K.W.; Zang, H. Corrective security-constrained optimal power and gas flow with binding contingency identification. IEEE Trans. Sustain. Energy 2019, 11, 1033–1042. [Google Scholar] [CrossRef]
- Qadrdan, M.; Wu, J.; Jenkins, N.; Ekanayake, J. Operating strategies for a GB integrated gas and electricity network considering the uncertainty in wind power forecasts. IEEE Trans. Sustain. Energy 2013, 5, 128–138. [Google Scholar] [CrossRef]
- Parvania, M.; Fotuhi-Firuzabad, M.; Shahidehpour, M. Comparative hourly scheduling of centralized and distributed storage in day-ahead markets. IEEE Trans. Sustain. Energy 2014, 5, 729–737. [Google Scholar] [CrossRef]
- Purchala, K.; Meeus, L.; Van Dommelen, D.; Belmans, R. Usefulness of DC power flow for active power flow analysis. In Proceedings of the IEEE Power Engineering Society General Meeting, San Francisco, CA, USA, 16 June 2005; pp. 454–459. [Google Scholar]
- Osiadacz, A. Simulation and Analysis of Gas Networks; Gulf Publishing Company: Houston, TX, USA, 1987. [Google Scholar]
- Schwele, A.; Ordoudis, C.; Kazempour, J.; Pinson, P. Coordination of power and natural gas systems: Convexification approaches for linepack modeling. In Proceedings of the IEEE Milan PowerTech, Milan, Italy, 23–27 June 2019; pp. 1–6. [Google Scholar]
- Chaudry, M.; Jenkins, N.; Strbac, G. Multi-time period combined gas and electricity network optimisation. Electr. Power Syst. Res. 2008, 78, 1265–1279. [Google Scholar] [CrossRef]
- Grigg, C.; Wong, P.; Albrecht, P.; Allan, R.; Bhavaraju, M.; Billinton, R.; Chen, Q.; Fong, C.; Haddad, S.; Kuruganty, S.; et al. The IEEE reliability test system-1996. A report prepared by the reliability test system task force of the application of probability methods subcommittee. IEEE Trans. Power Syst. 1999, 14, 1010–1020. [Google Scholar] [CrossRef]
- Ordoudis, C.; Pinson, P.; González, J.M.M.; Zugno, M. An Updated Version of the IEEE RTS 24-Bus System for Electricity Market and Power System Operation Studies; Technical University of Denmark (DTU): Lyngby, Denmark, 2016. [Google Scholar]
- Strbac, G.; Pudjianto, D.; Sansom, R.; Djapic, P.; Ameli, H.; Shah, N.; Brandon, N.; Hawkes, A.; Qadrdan, M. Analysis of Alternative UK Heat Decarbonisation Pathways; Imperial College London: London, UK, 2018. [Google Scholar]
- Shabazbegian, V.; Ameli, H.; Ameli, M.T.; Strbac, G. Stochastic Optimization Model for Coordinated Operation of Natural Gas and Electricity Networks. Comput. Chem. Eng. 2020, 142, 107060. [Google Scholar] [CrossRef]









| Operation Cost | Operation Method | |
|---|---|---|
| Separated (m£) | Integrated (m£) | |
| Gas Network | 3.40 | 3.12 |
| Electricity Network | 6.69 | 6.67 |
| Total cost | 10.09 | 9.79 |
| GFPP Unit | Operation Time (h) | ||||||
|---|---|---|---|---|---|---|---|
| 1 | 2 | 3 | 4…21 | 22 | 23 | 24 | |
| 3 | 1 | 1 | 1 | same as integrated method | 1 | 1 | 1 |
| 9 | 0 | 0 | 0 | 1 | 1 | 0 | |
| 10 | 1 | 1 | 1 | 1 | 1 | 1 | |
| 11 | 1 | 1 | 1 | 1 | 1 | 0 | |
| 13 | 0 | 0 | 0 | 0 | 0 | 0 | |
| GFPP Unit | Operation Time (h) | ||||||
|---|---|---|---|---|---|---|---|
| 1 | 2 | 3 | 4…21 | 22 | 23 | 24 | |
| 3 | 0 | 0 | 0 | same as separated method | 0 | 0 | 0 |
| 9 | 0 | 0 | 0 | 1 | 1 | 0 | |
| 10 | 1 | 1 | 1 | 1 | 1 | 1 | |
| 11 | 0 | 0 | 0 | 0 | 0 | 0 | |
| 13 | 0 | 0 | 0 | 0 | 0 | 0 | |
| Operation Cost | Operation Method | |
|---|---|---|
| Separated (m£) | Integrated (m£) | |
| Gas Network | 5.34 | 4.30 |
| Electricity Network | 5.48 | 5.79 |
| Total cost | 10.82 | 10.09 |
| GFPP Unit | Operation Time (h) | |||
|---|---|---|---|---|
| 1…21 | 22 | 23 | 24 | |
| 3 | Same as integrated | 1 | 0 | 0 |
| 9 | 1 | 1 | 1 | |
| 10 | 1 | 1 | 1 | |
| 11 | 0 | 0 | 0 | |
| 13 | 1 | 0 | 0 | |
| GFPP Unit | Operation Time (h) | |||
|---|---|---|---|---|
| 1…21 | 22 | 23 | 24 | |
| 3 | Same as separated | 1 | 1 | 1 |
| 9 | 1 | 0 | 0 | |
| 10 | 1 | 1 | 1 | |
| 11 | 1 | 1 | 1 | |
| 13 | 1 | 0 | 0 | |
| Operation Cost | Operation Method | |
|---|---|---|
| Separated (m£) | Integrated (m£) | |
| Gas Network | 2.75 | 2.55 |
| Electricity Network | 25.62 | 25.62 |
| Total cost | 28.37 | 28.17 |
© 2020 by the authors. Licensee MDPI, Basel, Switzerland. This article is an open access article distributed under the terms and conditions of the Creative Commons Attribution (CC BY) license (http://creativecommons.org/licenses/by/4.0/).
Share and Cite
Rostami, A.M.; Ameli, H.; Ameli, M.T.; Strbac, G. Secure Operation of Integrated Natural Gas and Electricity Transmission Networks. Energies 2020, 13, 4954. https://doi.org/10.3390/en13184954
Rostami AM, Ameli H, Ameli MT, Strbac G. Secure Operation of Integrated Natural Gas and Electricity Transmission Networks. Energies. 2020; 13(18):4954. https://doi.org/10.3390/en13184954
Chicago/Turabian StyleRostami, Ali Mohammad, Hossein Ameli, Mohammad Taghi Ameli, and Goran Strbac. 2020. "Secure Operation of Integrated Natural Gas and Electricity Transmission Networks" Energies 13, no. 18: 4954. https://doi.org/10.3390/en13184954
APA StyleRostami, A. M., Ameli, H., Ameli, M. T., & Strbac, G. (2020). Secure Operation of Integrated Natural Gas and Electricity Transmission Networks. Energies, 13(18), 4954. https://doi.org/10.3390/en13184954

