Design of Battery Storage System for Malaysia Low Voltage Distribution Network with the Presence of Residential Solar Photovoltaic System
Abstract
1. Introduction
2. System Modeling and Analysis
2.1. Network Modeling
2.2. Consumer Demand Profile and Modeling
2.3. Solar Variability Profiles and Modeling
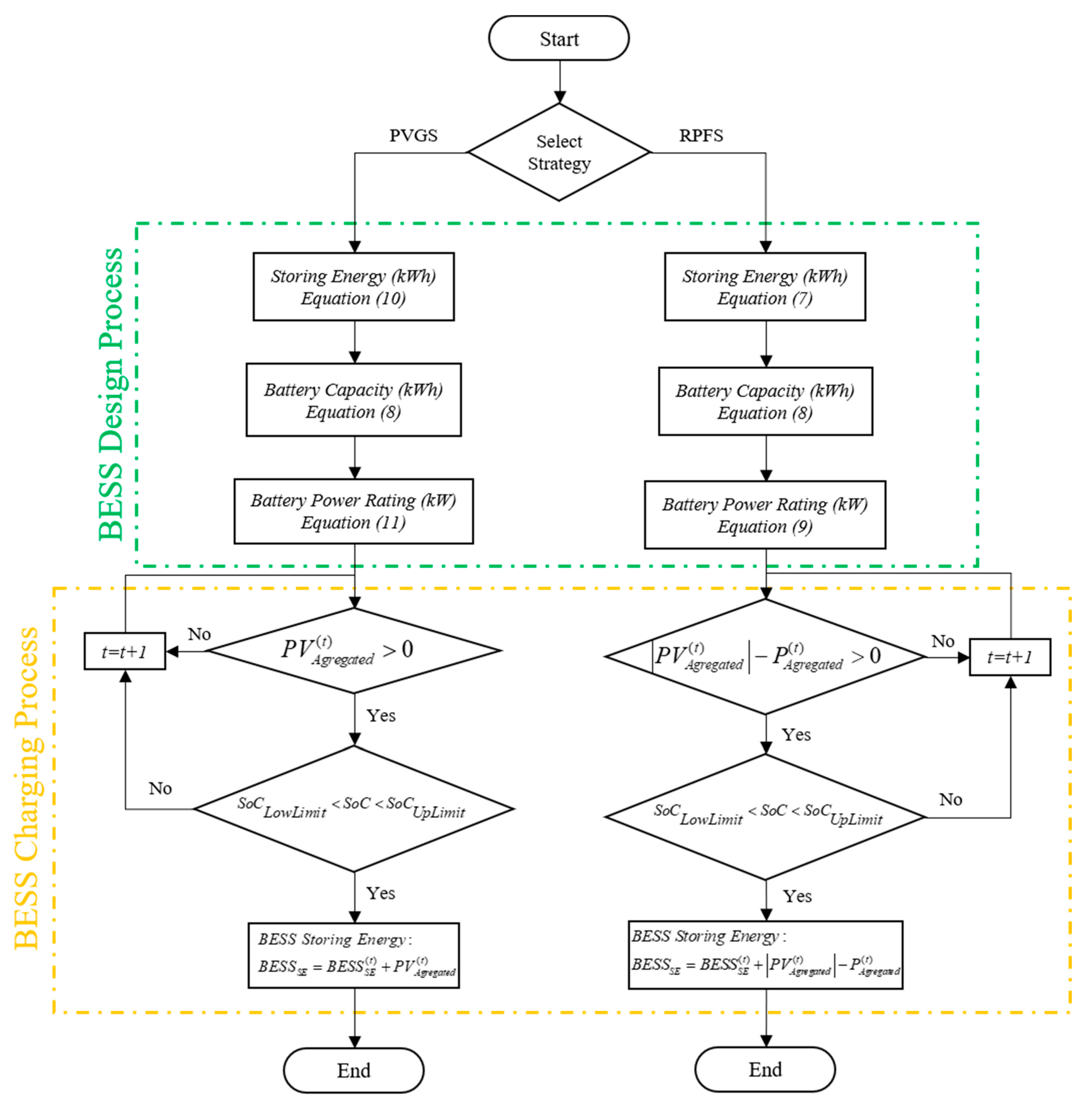
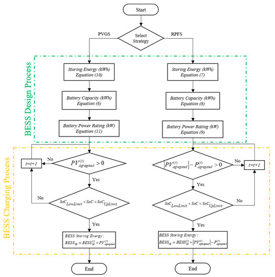
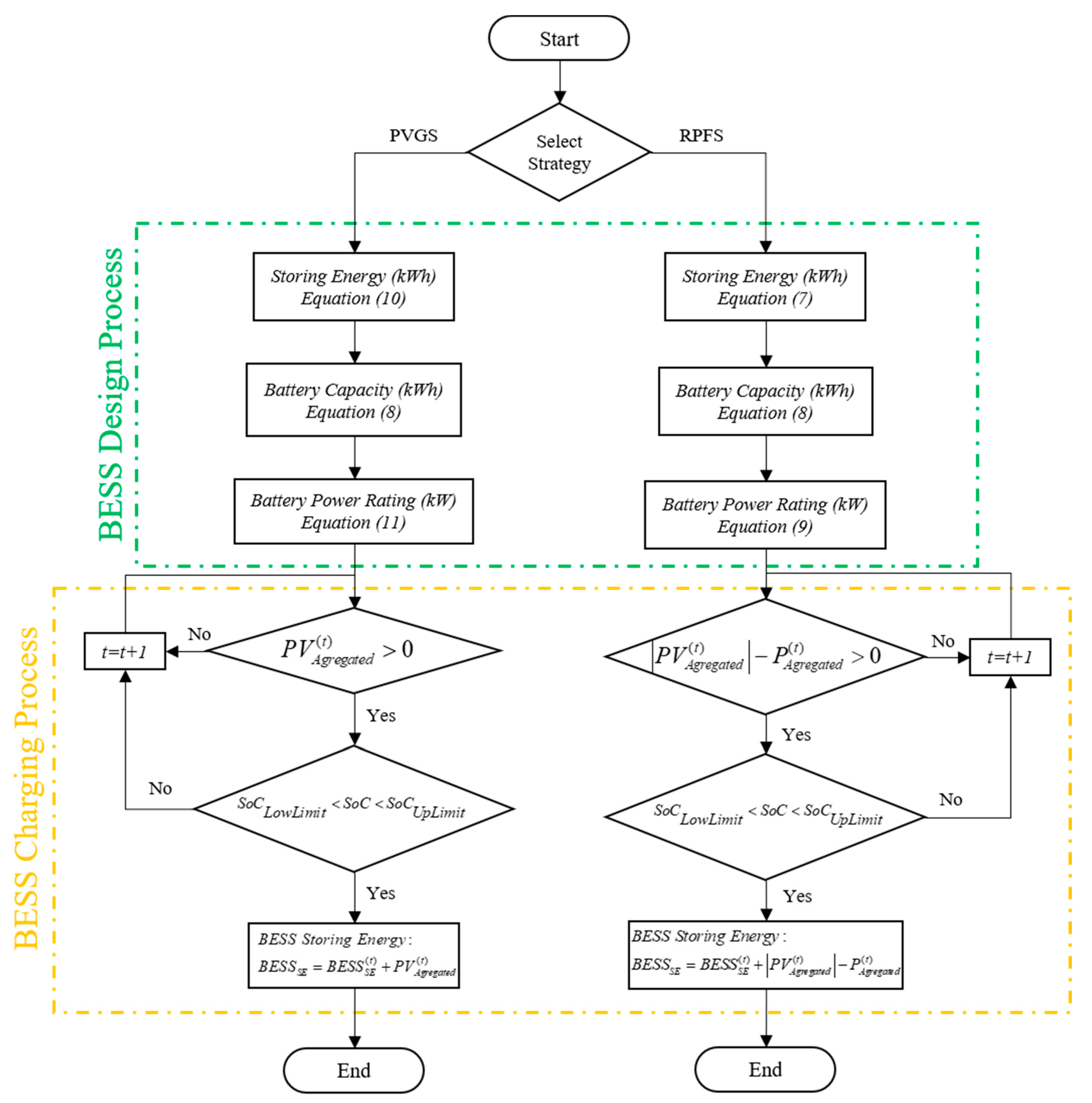
3. Formulation of Battery Control Strategies
- Depth of discharging (DOD), 80%;
- Battery charging efficiency (Effc), 90%;
- Battery discharging efficiency (Effdc), 90%;
- Autonomy days (AD), 0–100%;
3.1. Reverse Power Flow Strategy (RPFS) for Charging BESS
3.2. PV Generation Strategy (PVGS) for Charging BESS
3.3. Peak Reduction Strategy (PRS) for Discharging BESS
4. Results and Discussion of BESS Allocation
5. Conclusions
Author Contributions
Funding
Acknowledgments
Conflicts of Interest
Nomenclature
| nh | Number of households |
| nd | Number of studied days |
| ntps | Number of samples per daily profile |
| Power at time t for i-th household | |
| Aggregated power at time t | |
| Aggregated energy for a day d | |
| Total energy of the given period | |
| PV power generation at time t for i-th household | |
| Aggregated PV power generation at time t | |
| Aggregated PV energy generation for a day d | |
| Total PV energy generation of the given period | |
| Stored energy of given day d | |
| Battery energy storage system capacity in kWh | |
| Battery energy storage system rating in kW | |
| ADMD | After-diversity maximum demand |
| BESS | Battery energy storage system |
| C/D | Charging and discharging |
| DALP | Day-ahead load profile |
| DOD | Depth of discharging |
| LV | Low voltage |
| LF | Load factor |
| PVGS | PV generation strategy |
| PRS | Peak reduction strategy |
| PV | Photovoltaic |
| RPFS | Reverse power flow strategy |
| SEDA | Sustainable Energy Development Authority Malaysia |
| TNB | Malaysia electricity distribution utility |
| VI | Variability index |
Appendix A




References
- Renewable Energy Policy Network for the 21st Century. Renewables 2019 Global Status Report; REN 21: Paris, France, 2019. [Google Scholar]
- Oh, T.H.; Hasanuzzaman, M.; Selvaraj, J.; Teo, S.C.; Chua, S.C. Energy policy and alternative energy in Malaysia: Issues and challenges for sustainable growth–An update. Renew. Sustain. Energy Rev. 2018, 81, 3021–3031. [Google Scholar] [CrossRef]
- Matschoss, P.; Bayer, B.; Thomas, H.; Marian, A.; Matschossa, P. The German incentive regulation and its practical impact on the grid integration of renewable energy systems. Renew. Energy 2019, 134, 727–738. [Google Scholar] [CrossRef]
- Alam, M.J.E.; Muttaqi, K.M.; Sutanto, D. Mitigation of Rooftop Solar PV Impacts and Evening Peak Support by Managing Available Capacity of Distributed Energy Storage Systems. IEEE Trans. Power Syst. 2013, 28, 3874–3884. [Google Scholar] [CrossRef]
- Hasheminamin, M.; Agelidis, V.; Salehi, V.; Teodorescu, R.; Hredzak, B. Index-Based Assessment of Voltage Rise and Reverse Power Flow Phenomena in a Distribution Feeder Under High PV Penetration. IEEE J. Photovolt. 2015, 5, 1–11. [Google Scholar] [CrossRef]
- Watson, J.D.; Santos-Martin, D.; Lemon, S.; Wood, A.R.; Miller, A.J.; Watson, N.R. Impact of solar photovoltaics on the low-voltage distribution network in New Zealand. IET Gener. Transm. Distrib. 2016, 10, 1–9. [Google Scholar] [CrossRef]
- Omran, W.A.; Kazerani, M.; Salama, M.M.A. Investigation of Methods for Reduction of Power Fluctuations Generated From Large Grid-Connected Photovoltaic Systems. IEEE Trans. Energy Convers. 2010, 26, 318–327. [Google Scholar] [CrossRef]
- Tie, C.H.; Gan, C.K. Impact of grid-connected residential PV systems on the malaysia low voltage distribution network. In Proceedings of the 2013 IEEE 7th International Power Engineering and Optimization Conference, PEOCO 2013, Langkawi Island, Malaysia, 3–4 June 2013; Institute of Electrical and Electronics Engineers (IEEE): Piscataway, NJ, USA, 2013. [Google Scholar] [CrossRef]
- Barcellona, S.; Piegari, L.; Musolino, V.; Ballif, C. Economic viability for residential battery storage systems in grid-connected PV plants. IET Renew. Power Gener. 2018, 12, 135–142. [Google Scholar] [CrossRef]
- Yunusov, T.; Frame, D.; Holderbaum, W.; Potter, B. The impact of location and type on the performance of low-voltage network connected battery energy storage systems. Appl. Energy 2016, 165, 202–213. [Google Scholar] [CrossRef]
- Alzahrani, A.; Alharthi, H.; Khalid, M. Minimization of Power Losses through Optimal Battery Placement in a Distributed Network with High Penetration of Photovoltaics. Energies 2019, 13, 140. [Google Scholar] [CrossRef]
- Kichou, S.; Skandalos, N.; Wolf, P. Evaluation of Photovoltaic and Battery Storage Effects on the Load Matching Indicators Based on Real Monitored Data. Energies 2020, 13, 2727. [Google Scholar] [CrossRef]
- Mazza, A.; Mirtaheri, H.; Chicco, G.; Russo, A.; Fantino, M. Location and Sizing of Battery Energy Storage Units in Low Voltage Distribution Networks. Energies 2019, 13, 52. [Google Scholar] [CrossRef]
- Koskela, J.; Rautiainen, A.; Järventausta, P. Using electrical energy storage in residential buildings–Sizing of battery and photovoltaic panels based on electricity cost optimization. Appl. Energy 2019, 239, 1175–1189. [Google Scholar] [CrossRef]
- Parra, D.; Patel, M.K. The nature of combining energy storage applications for residential battery technology. Appl. Energy 2019, 239, 1343–1355. [Google Scholar] [CrossRef]
- Achiluzzi, E.; Kobikrishna, K.; Sivabalan, A.; Sabillon, C.; Venkatesh, B. Optimal Asset Planning for Prosumers Considering Energy Storage and Photovoltaic (PV) Units: A Stochastic Approach. Energies 2020, 13, 1813. [Google Scholar] [CrossRef]
- Strbac, G.; Aunedi, M.; Konstantelos, I.; Moreira, R.; Teng, F.; Moreno, R.; Pudjianto, D.; Laguna, A.; Papadopoulos, P. Opportunities for Energy Storage: Assessing Whole-System Economic Benefits of Energy Storage in Future Electricity Systems. IEEE Power Energy Mag. 2017, 15, 32–41. [Google Scholar] [CrossRef]
- Li, X.; Hui, D.; Lai, X. Battery Energy Storage Station (BESS)-Based Smoothing Control of Photovoltaic (PV) and Wind Power Generation Fluctuations. IEEE Trans. Sustain. Energy 2013, 4, 464–473. [Google Scholar] [CrossRef]
- Worthmann, K.; Kellett, C.M.; Braun, P.; Grüne, L.; Weller, S.R. Distributed and Decentralized Control of Residential Energy Systems Incorporating Battery Storage. IEEE Trans. Smart Grid 2015, 6, 1914–1923. [Google Scholar] [CrossRef]
- De Sisternes, F.J.; Jenkins, J.; Botterud, A. The value of energy storage in decarbonizing the electricity sector. Appl. Energy 2016, 175, 368–379. [Google Scholar] [CrossRef]
- Zhuo, W.; Savkin, A.V.; Meng, K. Decentralized Optimal Control of a Microgrid with Solar PV, BESS and Thermostatically Controlled Loads. Energies 2019, 12, 2111. [Google Scholar] [CrossRef]
- Lamberti, F.; Calderaro, V.; Galdi, V.; Piccolo, A.; Graditi, G.; Francesco, L. Impact analysis of distributed PV and energy storage systems in unbalanced LV networks. In Proceedings of the 2015 IEEE Eindhoven PowerTech 2015, Eindhoven, The Netherlands, 29 June–2 July 2015; Institute of Electrical and Electronics Engineers (IEEE): Piscataway, NJ, USA, 2015. [Google Scholar] [CrossRef]
- Kodaira, D.; Jung, W.; Han, S. Optimal Energy Storage System Operation for Peak Reduction in a Distribution Network Using a Prediction Interval. IEEE Trans. Smart Grid 2020, 11, 2208–2217. [Google Scholar] [CrossRef]
- Baharin, K.A.; Rahman, H.A.; Hassan, M.Y.; Gan, C.K.; Sulaima, M.F. Quantifying Variability for Grid-connected Photovoltaics in the Tropics for Microgrid Application. Energy Procedia 2016, 103, 400–405. [Google Scholar] [CrossRef]
- Miranville, A. Annual Report 2018. AIMS Math. 2019, 4, 166–169. [Google Scholar] [CrossRef]
- Electricity Supply Application Handbook. Available online: https://www.tnb.com.my/assets/files/2020.04.14_ESAH_3.1.pdf (accessed on 14 June 2020).
- Shamshiri, M.; Gan, C.K.; Omar, R. Assessment of distribution networks performance considering residential photovoltaic systems with demand response applications. J. Renew. Sustain. Energy 2017, 9, 045502. [Google Scholar] [CrossRef]
- Gan, C.K.; Lau, Y.; Baharin, K.A.; Pudjianto. Impact of the photovoltaic system variability on transformer tap changer operations in distribution networks. CIRED Open Access Proc. J. 2017. [Google Scholar] [CrossRef]
- Datasheet for Lithium Strorage System TS. Available online: https://www.solarsense-uk.com/wp-content/uploads/2019/05/Tesvolt_TS_Storage_System_Solarsense.pdf (accessed on 14 June 2020).
- Asare-Bediako, B.; Kling, L.W.; Ribeiro, F.P. Day-ahead residential load forecasting with artificial neural networks using smart meter data. In Proceedings of the 2013 IEEE Grenoble Conference PowerTech, POWERTECH 2013, Grenoble, France, 16–20 June 2013; IEEE: Piscataway, NJ, USA, 2013. [Google Scholar] [CrossRef]
- Kong, W.; Dong, Z.Y.; Hill, D.J.; Luo, F.; Xu, Y. Short-Term Residential Load Forecasting Based on Resident Behaviour Learning. IEEE Trans. Power Syst. 2017, 33, 1087–1088. [Google Scholar] [CrossRef]


















| Branch Section | Type of Cable | |
|---|---|---|
| From | To | |
| 500 kVA transformer | Bus 2 | 4 × 500 mm2 PVC/PVC Al |
| Bus 2 | Piecing connection A,B,C,D | 185 mm2 PVC/PVC Al |
| Piecing connection A,B,C,D | Node | Aerial Bundle Cable (ABC) 3 × 185 mm2 + 120 mm2 Al |
| Node | House | 16 mm2 PVC /PVC Cu |
| Type of House | Single Story | Terrace | Type of Network | |||
|---|---|---|---|---|---|---|
| Newly Developed Network | Matured Network | |||||
| ADMD (kW) | 3 kW | 5 kW | Total loading (kW) | Total feeder loading (%) (185 mm2) | Total loading (kW) | Total feeder loading (%) (185 mm2) |
| Feeder A | 37 | 15 | 101 | 43.7 | 125.6 | 54.6 |
| Feeder B | 64 | 0 | 96 | 41.7 | 120.0 | 52.2 |
| Feeder C | 0 | 33 | 99 | 43.0 | 123.8 | 53.8 |
| Item | One Week | One Month | One Year | |||
|---|---|---|---|---|---|---|
| PVGS | RPFS | PVGS | RPFS | PVGS | RPFS | |
| BESS Capacity (kWh) | 2070 | 895 | 2554 | 1126 | 2600 | 1150 |
| BESS Power Rating (kW) | 245 | 185 | 255 | 190 | 260 | 220 |
| 25% | 50% | 75% | 100% | ||
|---|---|---|---|---|---|
| BESS Capacity (kWh) | PVGS | 1300 | 2600 | 3800 | 5000 |
| RFPS | 150 | 1150 | 2300 | 3450 | |
| Difference (%) | 88 | 56 | 40 | 31 | |
| BESS Power Rating (kW) | PVGS | 150 | 260 | 370 | 500 |
| RFPS | 60 | 220 | 360 | 500 | |
| Difference (%) | 60 | 15 | 3 | 0 | |
| Penetration Level (%) | Discharging Strategy | Charging Strategy | BESS Capacity (kWh) | BESS Power Rating (kW) | Energy to Power Ratio | MD Reduction (%) | Difference in MD Reduction (%) |
|---|---|---|---|---|---|---|---|
| 25 | PRS | PVGS | 1300 | 150 | 8.7 | 36.8 | 32.1 |
| RPFS | 150 | 60 | 2.5 | 4.7 | |||
| 50 | PRS | PVGS | 2600 | 260 | 10 | 38.3 | 13.5 |
| RPFS | 1150 | 220 | 5.2 | 24.8 | |||
| 75 | PRS | PVGS | 3800 | 370 | 10.3 | 40.1 | 5.7 |
| RPFS | 2300 | 360 | 6.4 | 34.4 | |||
| 100 | PRS | PVGS | 5000 | 500 | 10 | 46.2 | 6.3 |
| RPFS | 3450 | 500 | 6.9 | 39.9 |
© 2020 by the authors. Licensee MDPI, Basel, Switzerland. This article is an open access article distributed under the terms and conditions of the Creative Commons Attribution (CC BY) license (http://creativecommons.org/licenses/by/4.0/).
Share and Cite
Shamshiri, M.; Gan, C.K.; Sardi, J.; Au, M.T.; Tee, W.H. Design of Battery Storage System for Malaysia Low Voltage Distribution Network with the Presence of Residential Solar Photovoltaic System. Energies 2020, 13, 4887. https://doi.org/10.3390/en13184887
Shamshiri M, Gan CK, Sardi J, Au MT, Tee WH. Design of Battery Storage System for Malaysia Low Voltage Distribution Network with the Presence of Residential Solar Photovoltaic System. Energies. 2020; 13(18):4887. https://doi.org/10.3390/en13184887
Chicago/Turabian StyleShamshiri, Meysam, Chin Kim Gan, Junainah Sardi, Mau Teng Au, and Wei Hown Tee. 2020. "Design of Battery Storage System for Malaysia Low Voltage Distribution Network with the Presence of Residential Solar Photovoltaic System" Energies 13, no. 18: 4887. https://doi.org/10.3390/en13184887
APA StyleShamshiri, M., Gan, C. K., Sardi, J., Au, M. T., & Tee, W. H. (2020). Design of Battery Storage System for Malaysia Low Voltage Distribution Network with the Presence of Residential Solar Photovoltaic System. Energies, 13(18), 4887. https://doi.org/10.3390/en13184887

