V2G Strategy for Improvement of Distribution Network Reliability Considering Time Space Network of EVs
Abstract
1. Introduction
- From an operating point of view, the optimal strategy of V2G for each failure scenario is provided to improve the reliability of the distribution network;
- We select the time-based load priority according to the failure scenario and the optimal EV–network linkage location to minimize ECOST;
- The distribution network reliability is evaluated by the optimal location of EVs and V2G scheduling according to the failure scenario.
2. Problem Definition and Proposed Solution
3. Reliability Assessment Indices
3.1. Radial Distribution System
3.2. Reliability Indices Calculation in Distribution System
4. Operational Reliability Improvement using V2G
4.1. System Fault Scenario Construction
- N-1 contingency in the system is taken into account, and the 3-phase short circuit fault which was influenced by the fault the most is assumed to have occurred;
- The fault occurs at the head of the feeder leading to load and it makes all loads impossible to be supplied from the power grid;
- After the fault occurred, the fault area is islanded by the operation of the protection devices such as breakers, reclosers and fuses;
- ECOST occurs in accordance with the power consumption and fault duration in the islanded areas until the fault is cleared.
4.2. Time–Space Network modeling
4.2.1. Objective Function
4.2.2. Operation Constraints of TSN
4.2.3. Constraints of EV Operation
4.2.4. Operation Constraints of Distribution System
4.3. Opitmal Location and Sizing of Electircal Vehicle
Optimization Model
- Step 1: Data for system reliability assessment are collected, and the initial values for failure time , fault scenario and islanded area are set. It is assumed that the fault scenario mentioned in Section 4.1 has occurred;
- Step 2: For all in the islanded area , analyze ;
- Step 3: Select the EV connection point through the calculated . means the point at which the analyzed in Step 2 is the maximum;
- Step 4: is calculated considering the arrival time of the EV at , using the TSN model;
- Step 5: Here, the connection point which was calculated in Step 3 can be changed according to the value of calculated in Step 4. In the case where the demand at exceeds the supply provided by EVs, demand cannot be met despite the use of V2G and the failed state remains. Thus, the connection point is re-determined such that is minimized at all where the power demand is less than or equal to ;
- Step 6: EVs are connected to and proceed with V2G scheduling. If there are EVs available even after the demand at , the power is supplied to loads with high and the optimization V2G scheduling for times is carried out;
- Step 7: Through Step 2–Step 6, and are determined for all , and V2G scheduling is carried out;
- Step 8: Finally, distribution network reliability is evaluated.
5. Simulation and Case Study
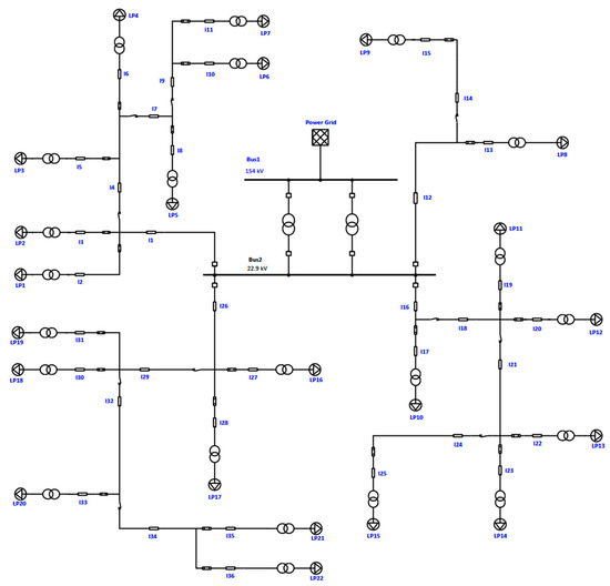
Test System Data
- Reliability analysis using the existing RBTS 2 Bus simulation system;
- Analysis of system reliability with the power supply in the islanded area utilizing EVs in RBTS Bus.
6. Conclusions
Author Contributions
Funding
Conflicts of Interest
Nomenclature
| Acronyms | |
| DER | Distributed Energy Resource |
| DG | Distributed Generation |
| ECOST | Expected Customer Interruption Cost). |
| ENS | Energy Not Supplied by the system |
| ESS | Energy Storage System |
| EV | Electric Vehicle |
| MTTF | Mean Time To Failure |
| MTTR | Mean Time To Repair |
| SAIDI | System Average Interruption Duration Index |
| SAIFI | System Average Interruption Frequency Index |
| SOC | State of Charge |
| TSN | Time–Space Network |
| Parameter Variables | |
| TSN model | |
| EV driving arc from node to . | |
| EV parking arc at node . | |
| Arrival time of arc . | |
| Parking time of arc . | |
| Allowable EV arrival time. | |
| Index for nodes in TSN, Power system. | |
| Index for EVs. | |
| Number of EVs in . | |
| EV capacity in . | |
| Number of EV acceptance at node . | |
| Index for EV route. | |
| Index for islanded nodes. | |
| Index for distribution line. | |
| Power flow of line | |
| Set of EVs in TSN. | |
| Set of nodes in TSN. | |
| Set of arcs in TSN | |
| Set of distribution line. | |
| Binary variable for route. If uses route , it is 1; otherwise 0 | |
References
- Billinton, B.; Billinton, J. Distribution system reliability indices. IEEE Trans. Power Deliv. 1989, 4, 561–568. [Google Scholar] [CrossRef]
- Allan, R.; Billinton, R. Probabilistic assessment of power systems. Proc. IEEE 2000, 88, 140–162. [Google Scholar] [CrossRef]
- Billinton, R.; Allan, R.N.; Salvaderi, L. Applied Reliability Assessment in Electric Power Systems; IEEE: Piscataway Township, NJ, USA, 1991. [Google Scholar]
- Hou, K.; Jia, H.; Xu, X.; Liu, Z.; Jiang, Y. A continuous time Markov chain based sequential analytical approach for composite power system reliability assessment. IEEE Trans. Power Syst. 2015, 31, 1–11. [Google Scholar]
- Conti, S.; Rizzo, S.A. Monte Carlo Simulation by Using a Systematic Approach to Assess Distribution System Reliability Considering Intentional Islanding. IEEE Trans. Power Deliv. 2014, 30, 64–73. [Google Scholar] [CrossRef]
- Lin, Y.; Li, Y.; Zio, E. A reliability assessment framework for systems with degradation dependency by combining binary decision diagrams and Monte Carlo simulation. IEEE Trans. Syst. Man, Cybern. Syst. 2015, 46, 1556–1564. [Google Scholar] [CrossRef]
- Na, M.-S.; Kim, J.-O. Reliability Evaluation of Micro-grids Containing PV System and Hydropower Plant. Energies 2019, 12, 343. [Google Scholar] [CrossRef]
- Brown, R.E.; Gupta, S.; Christie, R.D.; Venkata, S.S.; Fletcher, R. Distribution system reliability assessment using hierarchical Markov modeling. IEEE Trans. Power Deliv. 1996, 11, 1929–1934. [Google Scholar] [CrossRef]
- Carmen, L.T.; Borges, D.; Falcão, M. Optimal distributed generation allocation for reliability, losses, and voltage improvement. Int. J. Electr. Power Energy Syst. 2006, 28, 413–420. [Google Scholar]
- Wang, H.; Zhang, X.; Li, Q.; Wang, G.; Jiang, H.; Peng, J. Recursive method for distribution system reliability evaluation. Energies 2018, 11, 2681. [Google Scholar] [CrossRef]
- Escalera, A.; Castronuovo, E.D.; Prodanović, M.; Roldán-Pérez, J. Reliability assessment of distribution networks with optimal coordination of distributed generation, energy storage and demand management. Energies 2019, 12, 3202. [Google Scholar] [CrossRef]
- Sayed, A.; El-Shimy, M.; El-Metwally, M.; Elshahed, M. Reliability, Availability and Maintainability Analysis for Grid-Connected Solar Photovoltaic Systems. Energies 2019, 12, 1213. [Google Scholar] [CrossRef]
- Brown, R.E.; Pinkerton, R. Distribution Reliability Optimization Using Synthetic Feeders. Energies 2019, 12, 3510. [Google Scholar] [CrossRef]
- Su, S.; Hu, Y.; He, L.; Yamashita, K.; Wang, S. An Assessment Procedure of Distribution Network Reliability Considering Photovoltaic Power Integration. IEEE Access 2019, 7, 60171–60185. [Google Scholar] [CrossRef]
- Liu, W.; Guo, D.; Xu, Y.; Cheng, R.; Wang, Z.; Li, Y. Reliability Assessment of Power Systems with Photovoltaic Power Stations Based on Intelligent State Space Reduction and Pseudo-Sequential Monte Carlo Simulation. Energies 2018, 11, 1431. [Google Scholar] [CrossRef]
- Chen, C.; Wu, W.; Zhang, B.; Singh, C. An Analytical Adequacy Evaluation Method for Distribution Networks Considering Protection Strategies and Distributed Generators. IEEE Trans. Power Deliv. 2014, 30, 1392–1400. [Google Scholar] [CrossRef]
- Ndawula, M.B.; Djokic, S.Z.; Hernando-Gil, I. Reliability Enhancement in Power Networks under Uncertainty from Distributed Energy Resources. Energies 2019, 12, 531. [Google Scholar] [CrossRef]
- Mohamad, F.; Teh, J.; Lai, C.-M.; Chen, L.-R. Development of Energy Storage Systems for Power Network Reliability: A Review. Energies 2018, 11, 2278. [Google Scholar] [CrossRef]
- Awad, A.S.A.; El-Fouly, T.; Salama, M.M.A. Optimal ESS Allocation and Load Shedding for Improving Distribution System Reliability. IEEE Trans. Smart Grid 2014, 5, 2339–2349. [Google Scholar] [CrossRef]
- Kim, S.; Bae, I.; Kim, J. An optimal location for superconducting fault current limiter considering distribution reliability. In Proceedings of the IEEE PES General Meeting, Providence, RI, USA, 25–29 July 2010; pp. 1–5. [Google Scholar]
- Neofytou, N.; Blazakis, K.; Katsigiannis, Y.; Stavrakakis, G. Modeling Vehicles to Grid as a Source of Distributed Frequency Regulation in Isolated Grids with Significant RES Penetration. Energies 2019, 12, 720. [Google Scholar] [CrossRef]
- Xu, N.Z.; Chung, C.Y. Reliability Evaluation of Distribution Systems Including Vehicle-to-Home and Vehicle-to-Grid. IEEE Trans. Power Syst. 2016, 31, 758–759. [Google Scholar] [CrossRef]
- Kavousi-Fard, A.; Rostami, M.A.; Niknam, T. Reliability-Oriented Reconfiguration of Vehicle-to-Grid Networks. IEEE Trans. Ind. Inform. 2015, 11, 682–691. [Google Scholar] [CrossRef]
- Yao, S.; Wang, P.; Zhao, T. Transportable Energy Storage for More Resilient Distribution Systems with Multiple Microgrids. IEEE Trans. Smart Grid. 2019, 10, 3331–3341. [Google Scholar] [CrossRef]
- Choi, B.-G.; Oh, B.-C.; Choi, S.; Kim, S.-Y. Selecting Locations of Electric Vehicle Charging Stations Based on the Traffic Load Eliminating Method. Energies 2020, 13, 1650. [Google Scholar] [CrossRef]
- Oh, B.-G.; Kim, S.-Y. A Study on the Improvement of Distribution System Reliability using V2G Technology. Trans. Korean Inst. Electr. Eng. 2020, 69, 644–649. [Google Scholar] [CrossRef]
- Lopes, J.P.; Moreira, C.; Madureira, A. Defining Control Strategies for MicroGrids Islanded Operation. IEEE Trans. Power Syst. 2006, 21, 916–924. [Google Scholar] [CrossRef]
- Ochoa, L.F.; Harrison, G.P. Minimizing Energy Losses: Optimal Accommodation and Smart Operation of Renewable Distributed Generation. IEEE Trans. Power Syst. 2011, 26, 198–205. [Google Scholar] [CrossRef]
- Li, F. Distributed Processing of Reliability Index Assessment and Reliability-Based Network Reconfiguration in Power Distribution Systems. IEEE Trans. Power Syst. 2005, 20, 230–238. [Google Scholar] [CrossRef]
- Billinton, R.; Allan, R.N. Reliability Evaluation of Power Systems, 2nd ed.; Plenum Publishing Corp: New York, NY, USA, 1996. [Google Scholar]
- Kliewer, N.; Mellouli, T.; Suhl, L. A time–space network based exact optimization model for multi-depot bus scheduling. Eur. J. Oper. Res. 2006, 175, 1616–1627. [Google Scholar] [CrossRef]
- Osório, G.J.; Shafie-khah, M.; Coimbra, P.D.L.; Lotfi, M.; Catalão, J.P.S. Distribution System Operation with Electric Vehicle Charging Schedules and Renewable Energy Resources. Energies 2018, 11, 3117. [Google Scholar] [CrossRef]
- Allan, R.; Billinton, R.; Sjarief, I.; Goel, L.; So, K. A reliability test system for educational purposes-basic distribution system data and results. IEEE Trans. Power Syst. 1991, 6, 813–820. [Google Scholar] [CrossRef]
- Son, C.-N.; Han, W.-D.; Moon, J.-F. A Study on the Priority Decision for Interconnection of PV System on Power Distribution System considering Customer Interruption Costs. Trans. Korean Inst. Electr. Eng. 2014, 63, 163–168. [Google Scholar] [CrossRef]









| Type | Load Point | Number of Customers | Number of EVs | ECOST [USD/kWh] |
|---|---|---|---|---|
| Residential | 7, 12, 14, 18 5, 8, 17 3, 21 | 300 400 600 | 22 29 43 | 5.63 |
| Industrial | 6, 9 16 13, 22 | 3 4 5 | 3 4 5 | 158.63 |
| Commercial | 1, 10 2, 20 4, 11, 15, 19 | 10 15 20 | 5 8 10 | 18.57 |
| Parameter | Value |
|---|---|
| Discharging Power | 30 [kWh/h] |
| EV Capacity () | 100[kWh] |
| Initial | 0.7 |
| 0.9/0.1 | |
| Discharging Efficiency() | 0.95 [%] |
| EV Efficiency() | 7 [km/kWh] |
| Fault Section | ENS[MWh/yr] | ECOST[USD/yr] | ||
|---|---|---|---|---|
| Case 1 | Case 2 | Case 1 | Case 2 | |
| 18.98/12.73 (−32.93%) | 1,154,100/1,130,450 (−2.08%) | |||
| 29.69/24.73 (−16.71%) | 2,886,360/2,761,840 (−4.36%) | |||
| 49.25/44.29 (−10.07%) | 5,430,280/5,317,630 (−2.08%) | |||
© 2020 by the authors. Licensee MDPI, Basel, Switzerland. This article is an open access article distributed under the terms and conditions of the Creative Commons Attribution (CC BY) license (http://creativecommons.org/licenses/by/4.0/).
Share and Cite
Lee, H.-J.; Oh, B.-C.; Kim, S.-W.; Kim, S.-Y. V2G Strategy for Improvement of Distribution Network Reliability Considering Time Space Network of EVs. Energies 2020, 13, 4415. https://doi.org/10.3390/en13174415
Lee H-J, Oh B-C, Kim S-W, Kim S-Y. V2G Strategy for Improvement of Distribution Network Reliability Considering Time Space Network of EVs. Energies. 2020; 13(17):4415. https://doi.org/10.3390/en13174415
Chicago/Turabian StyleLee, Hak-Ju, Byeong-Chan Oh, Seok-Woong Kim, and Sung-Yul Kim. 2020. "V2G Strategy for Improvement of Distribution Network Reliability Considering Time Space Network of EVs" Energies 13, no. 17: 4415. https://doi.org/10.3390/en13174415
APA StyleLee, H.-J., Oh, B.-C., Kim, S.-W., & Kim, S.-Y. (2020). V2G Strategy for Improvement of Distribution Network Reliability Considering Time Space Network of EVs. Energies, 13(17), 4415. https://doi.org/10.3390/en13174415
