A Probabilistic Modeling Based on Monte Carlo Simulation of Wind Powered EV Charging Stations for Steady-States Security Analysis
Abstract
1. Introduction
Literature Review
2. Probabilistic Analysis of Wind Power Output and EVs Charging Demand
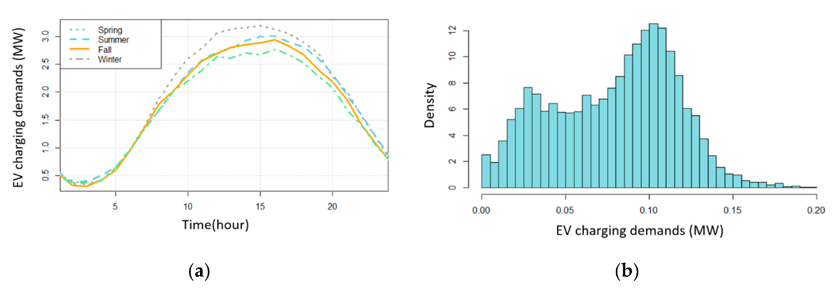
2.1. Gaussian Mixture Distribution of EVs Charging Demand
2.2. Weibull Distribution of Wind Power Output
3. Steady-State Security Analysis Method based on Monte Carlo Simulation (MCS)
4. Case Study: Jeju Island
5. Conclusions
Author Contributions
Funding
Acknowledgments
Conflicts of Interest
References
- Ministry of Trade. Industry and Energy (MOTIE). The 8th Basic Plac for Long-Term Electricity Supply and Demand. Available online: www.motie.go.kr (accessed on 25 June 2020).
- Jeju Special Self-Governing Province. Carbon Free Island JEju by 2030; Korea Energy Economics Institute: Ulsan, Korea. Available online: www.jeju.go.kr (accessed on 25 June 2020).
- Onishi, V.C.; Antunes, C.H.; Trovão, J.P.F. Optimal Energy and Reserve Market Management in Renewable Microgrid-PEVs Parking Lot Systems: V2G, Demand Response and Sustainability Costs. Energies 2020, 13, 1884. [Google Scholar] [CrossRef]
- Lange, M.; Focken, U. State-of-the-Art in Wind Power Predictions in Germany and International Developments; Energymeteo: Oldenburg, Germany; Available online: http://80.228.47.133/media/fic_eeg_article.pdf (accessed on 25 June 2020).
- Haupt, S.E.; Casado, M.G.; Davidson, M.; Dobschinski, J.; Du, P.; Lange, M.; Miller, T.; Mohrlen, C.; Motley, A.; Pestana, R.; et al. The use of probabilistic forecasts: Applying them in theory and practice. IEEE Power Energy Mag. 2019, 17, 46–57. [Google Scholar] [CrossRef]
- Short, W.; Blair, N.; Sullivan, P.; Mai, T. ReEDS Model Documentation: Base Case Data and Model Description; National Renewable Energy Laboratory: Golden, CO, USA, 2009. [Google Scholar]
- Park, H.; Baldick, R. Transmission planning under uncertainties of wind and load: Sequential approximation approach. IEEE Trans. Power Syst. 2013, 28, 2395–2402. [Google Scholar] [CrossRef]
- Agreira, C.F.; de Jesus, S.F.; de Figueiredo, S.L.; Ferreira, C.M.; Pinto, J.D.; Barbosa, F.M. Probabilistic steady-state security assessment of an electric power system using a Monte Carlo approach. In Proceedings of the 41st International Universities Power Engineering Conference, Newcastle-upon-Tyne, UK, 6–8 September 2006; IEEE: Piscataway, NJ, USA, 2006. [Google Scholar]
- Kim, H.; Singh, C. Probabilistic security analysis using SOM and Monte Carlo simulation. In Proceedings of the 2020 IEEE Power Engineering Society Winter Meeting (Cat. No. 02CH37309), New York, NY, USA, 27–31 January 2002; IEEE: Piscataway, NJ, USA, 2002. [Google Scholar]
- Li, W.; Zhou, J.; Xie, K.; Xiong, X. Power system risk assessment using a hybrid method of fuzzy set and Monte Carlo simulation. IEEE Trans. Power Syst. 2008, 23, 336–343. [Google Scholar]
- Mokryani, G.; Siano, P. Evaluating the integration of wind power into distribution networks by using Monte Carlo simulation. Int. J. Electr. Power Energy Syst. 2013, 53, 244–255. [Google Scholar] [CrossRef]
- Xie, Z.Q.; Ji, T.Y.; Li, M.S.; Wu, Q.H. Quasi-Monte Carlo based probabilistic optimal power flow considering the correlation of wind speeds using copula function. IEEE Trans. Power Syst. 2017, 33, 2239–2247. [Google Scholar] [CrossRef]
- Vlachogiannis, J.G. Probabilistic constrained load flow considering integration of wind power generation and electric vehicles. IEEE Trans. Power Syst. 2009, 24, 1808–1817. [Google Scholar] [CrossRef]
- Osório, G.J.; Shafie-khah, M.; Coimbra, P.D.; Lotfi, M.; Catalão, J.P. Distribution system operation with electric vehicle charging schedules and renewable energy resources. Energies 2018, 11, 3117. [Google Scholar] [CrossRef]
- Zhao, M.; Chen, Z.; Blaabjerg, F. Probabilistic capacity of a grid connected wind farm based on optimization method. Renew. Energy 2006, 31, 2171–2187. [Google Scholar] [CrossRef]
- Sun, G.; Jiang, C.; Cheng, P.; Liu, Y.; Wang, X.; Fu, Y.; He, Y. Short-term wind power forecasts by a synthetical similar time series data mining method. Renew. Energy 2018, 115, 575–584. [Google Scholar] [CrossRef]
- Buckley, I.; Saunders, D.; Seco, L. Portfolio optimization when asset returns have the Gaussian mixture distribution. Eur. J. Oper. Res. 2008, 185, 1434–1461. [Google Scholar] [CrossRef]
- Xiang, W.; Karfoul, A.; Yang, C.; Shu, H.; Jeannès, R.L.B. An exact line search scheme to accelerate the EM algorithm: Application to Gaussian mixture models identification. J. Comput. Sci. 2020, 41, 101073. [Google Scholar] [CrossRef]
- Vlassis, N.; Likas, A. A greedy EM algorithm for Gaussian mixture learning. Neural Process. Lett. 2020, 15, 77–87. [Google Scholar] [CrossRef]
- Ge, F.; Ju, Y.; Qi, Z.; Lin, Y. Parameter estimation of a Gaussian mixture model for wind power forecast error by Riemann L-BFGS optimization. IEEE Access 2018, 6, 38892–38899. [Google Scholar] [CrossRef]
- Su, H.; Wang, D.; Duan, X. Condition Maintenance Decision of Wind Turbine Gearbox Based on Stochastic Differential Equation. Energies 2020, 13, 4480. [Google Scholar] [CrossRef]
- Yip, C.M.A.; Gunturu, U.B.; Stenchikov, G.L. Wind resource characterization in the Arabian Peninsula. Appl. Energy 2016, 164, 826–836. [Google Scholar] [CrossRef]
- Irwanto, M.; Gomesh, N.; Mamat, M.R.; Yusoff, Y.M. Assessment of wind power generation potential in Perlis, Malaysia. Renew. Sustain. Energy Rev. 2014, 38, 296–308. [Google Scholar] [CrossRef]
- Nusair, K.; Alasali, F. Optimal Power Flow Management System for a Power Network with Stochastic Renewable Energy Resources using Golden Ratio Optimization Method. Energies 2020, 13, 3671. [Google Scholar] [CrossRef]
- Chang, T.P. Performance comparison of six numerical methods in estimating Weibull parameters for wind energy application. Appl. Energy 2011, 88, 272–282. [Google Scholar] [CrossRef]
- Hajian, M.; Rosehart, W.D.; Zareipour, H. Probabilistic power flow by Monte Carlo simulation with Latin supercube sampling. IEEE Trans. Power Syst. 2012, 28, 1550–1559. [Google Scholar] [CrossRef]
- SIDS, The Path to Carbon-Free Island. Available online: www.sustainablesids.org (accessed on 23 September 2020).
- KPX, Power System Operation Performance of Jeju Island on 2019. Available online: www.kpx.or.kr (accessed on 25 June 2020).
- KPX, Real-Time Power Supply and Demand. Available online: http://www.kpx.or.kr (accessed on 25 June 2020).
- McMurray, A.; Pearson, T.; Casarim, F. Guidance on Applying the Monte Carlo Approach to Uncertainty Analyses in Forestry and Greenhouse Gas Accounting; Winrock International: Arlington, VA, USA, 2017. [Google Scholar]
- Wang, Y.; Infield, D. Markov Chain Monte Carlo simulation of electric vehicle use for network integration studies. Int. J. Electr. Power Energy Syst. 2018, 99, 85–94. [Google Scholar] [CrossRef]







| Substation Number | 1 | 2 | 3 | 4 | 5 | 6 | 7 |
|---|---|---|---|---|---|---|---|
| Number of Charging stations | 6 | 66 | 56 | 11 | 27 | 73 | 25 |
| Max (MW) | 0.1970 | 0.7758 | 0.6863 | 0.1533 | 0.4433 | 0.7054 | 0.2739 |
| Substation Number | 8 | 9 | 10 | 11 | 12 | 13 | 14 |
| Number of Charging Stations | 45 | 23 | 30 | 21 | 21 | 29 | 18 |
| Max (MW) | 0.6418 | 0.2665 | 0.2965 | 0.2633 | 0.3348 | 0.3412 | 0.2366 |
| Comp 1 | Comp 2 | |||||
|---|---|---|---|---|---|---|
| µ1 | σ1 | p1 | µ2 | σ2 | p2 | |
| Spring | 0.0926 | 0.0156 | 0.6495 | 0.0367 | 0.0156 | 0.3504 |
| Summer | 0.1091 | 0.0238 | 0.6578 | 0.0458 | 0.0238 | 0.3421 |
| Fall | 0.1783 | 0.0301 | 0.6014 | 0.0732 | 0.0301 | 0.3985 |
| Winter | 0.0373 | 0.0179 | 0.3454 | 0.1006 | 0.0179 | 0.6545 |
| A | B | C | D | E | F | |
|---|---|---|---|---|---|---|
| Installed Capacity (MW) | 33 | 30 | 30 | 30 | 21 | 18 |
| Max (MW) | 32.94094 | 28.488 | 29.374 | 30 | 20.18211 | 17.072 |
| Parameter | Spring | Summer | Fall | Winter |
|---|---|---|---|---|
| Shape (k) | 0.8435 | 0.7200 | 0.9270 | 1.1336 |
| Scale (c) | 7.0201 | 3.7573 | 7.6412 | 10.0279 |
| Spring | Summer | Fall | Winter | |||
|---|---|---|---|---|---|---|
| 1 | comp1 | mu1 | 0.0926 | 0.1092 | 0.1784 | 0.0373 |
| sigma1 | 0.0157 | 0.0238 | 0.0301 | 0.0179 | ||
| p1 | 0.6496 | 0.6579 | 0.6015 | 0.3455 | ||
| comp2 | mu2 | 0.0368 | 0.0458 | 0.0733 | 0.1007 | |
| sigma2 | 0.0157 | 0.0238 | 0.0301 | 0.0179 | ||
| p2 | 0.3504 | 0.3421 | 0.3985 | 0.6545 | ||
| 2 | comp1 | mu1 | 0.1430 | 0.0436 | 0.4420 | 0.1507 |
| sigma1 | 0.0525 | 0.0369 | 0.0881 | 0.0697 | ||
| p1 | 0.3741 | 0.5596 | 0.5899 | 0.4032 | ||
| comp2 | mu2 | 0.3515 | 0.1382 | 0.1521 | 0.3841 | |
| sigma2 | 0.0525 | 0.0369 | 0.0881 | 0.0697 | ||
| p2 | 0.6259 | 0.4404 | 0.4101 | 0.5968 | ||
| ⋮ | ||||||
| 14 | comp1 | mu1 | 0.3454 | 0.0889 | 0.4203 | 0.0870 |
| sigma1 | 0.0627 | 0.0792 | 0.0862 | 0.0588 | ||
| p1 | 0.6037 | 0.5361 | 0.5859 | 0.4253 | ||
| comp2 | mu2 | 0.1060 | 0.3028 | 0.1258 | 0.3241 | |
| sigma2 | 0.0627 | 0.0792 | 0.0862 | 0.0588 | ||
| p2 | 0.3963 | 0.4639 | 0.4141 | 0.5747 | ||
| A | B | C | D | E | F | ||
|---|---|---|---|---|---|---|---|
| Spring | shape(k) | 0.8435 | 0.8849 | 0.8201 | 0.7183 | 0.8067 | 0.8908 |
| scale(c) | 7.0202 | 7.5946 | 6.3235 | 5.1855 | 3.2968 | 5.4306 | |
| Summer | shape(k) | 0.7200 | 0.8018 | 0.7204 | 0.6394 | 0.6916 | 0.7394 |
| scale(c) | 3.7574 | 4.9249 | 3.5627 | 3.0349 | 2.2796 | 2.8585 | |
| Fall | shape(k) | 0.9270 | 0.8368 | 0.8986 | 0.6839 | 0.8486 | 0.9630 |
| scale(c) | 7.6412 | 5.8951 | 8.1023 | 4.1741 | 3.6169 | 5.6558 | |
| Winter | shape(k) | 1.1336 | 1.1206 | 1.2345 | 0.9408 | 1.2167 | 1.3760 |
| scale(c) | 10.0279 | 11.7615 | 12.1647 | 9.5393 | 6.4694 | 9.6211 | |
| Spring | Summer | Fall | Winter | |
|---|---|---|---|---|
| Peak Load (MW) | 810 | 910 | 770 | 880 |
| Bus Number | 95% Confidence Interval | Probability of Occurrence (%) |
|---|---|---|
| 1 | 1.0386~1.0491 | 0 |
| 2 | 1.0386~1.0486 | 0 |
| 3 | 1.0339~1.0439 | 0 |
| 4 | 1.0278~1.0377 | 0 |
| 5 | 1.0177~1.0276 | 0 |
| 6 | 1.0342~1.0441 | 0 |
| ⋮ | ||
| 101 | 0.9694~0.9995 | 0 |
| 102 | 1.0201~1.0504 | 9.66 |
| 103 | 1.9693~1.0000 | 0 |
| From Bus | To Bus | 95% Confidence Interval | Probability of Occurrence (%) |
|---|---|---|---|
| 1 | 44 | 1.8368~41.7927 | 0 |
| 1 | 24 | 15.4355~33.9235 | 0 |
| 1 | 2 | 55.5342~89.5552 | 0 |
| 1 | 2 | 56.1733~90.5817 | 0 |
| 1 | 2 | 2.3267~21.1343 | 0 |
| 2 | 49 | 41.1461~41.2750 | 0 |
| ⋮ | |||
| 51 | 82 | 1.6605~122.3409 | 35.3814 |
| 52 | 94 | 1.7479~128.1551 | 37.1902 |
| 55 | 92 | 0.9897~121.0292 | 27.0477 |
© 2020 by the authors. Licensee MDPI, Basel, Switzerland. This article is an open access article distributed under the terms and conditions of the Creative Commons Attribution (CC BY) license (http://creativecommons.org/licenses/by/4.0/).
Share and Cite
Kim, S.; Hur, J. A Probabilistic Modeling Based on Monte Carlo Simulation of Wind Powered EV Charging Stations for Steady-States Security Analysis. Energies 2020, 13, 5260. https://doi.org/10.3390/en13205260
Kim S, Hur J. A Probabilistic Modeling Based on Monte Carlo Simulation of Wind Powered EV Charging Stations for Steady-States Security Analysis. Energies. 2020; 13(20):5260. https://doi.org/10.3390/en13205260
Chicago/Turabian StyleKim, Sunoh, and Jin Hur. 2020. "A Probabilistic Modeling Based on Monte Carlo Simulation of Wind Powered EV Charging Stations for Steady-States Security Analysis" Energies 13, no. 20: 5260. https://doi.org/10.3390/en13205260
APA StyleKim, S., & Hur, J. (2020). A Probabilistic Modeling Based on Monte Carlo Simulation of Wind Powered EV Charging Stations for Steady-States Security Analysis. Energies, 13(20), 5260. https://doi.org/10.3390/en13205260

