Next Article in Journal
Cross Regulation Reduced Optimal Multivariable Controller Design for Single Inductor DC-DC Converters
Next Article in Special Issue
A Modified Self-Synchronized Synchronverter in Unbalanced Power Grids with Balanced Currents and Restrained Power Ripples
Previous Article in Journal
Study on Sensitivity Differences of Critical Spontaneous Ignition Temperature between Alcohol and Hydrocarbon Fuels Based on Reaction Pathway
Previous Article in Special Issue
Impedance-Based Interactions in Grid-Tied Three-Phase Inverters in Renewable Energy Applications
 
 
Font Type:
Arial Georgia Verdana
Font Size:
Aa Aa Aa
Line Spacing:
Column Width:
Background:
Article

Development of Grid-Connected Inverter Experiment Modules for Microgrid Learning

1
School of Electrical Engineering and Informatics, Institut Teknologi Bandung, Bandung 40132, Indonesia
2
College of Engineering, Shibaura Insitute of Technology, Tokyo 135-8548, Japan
*
Authors to whom correspondence should be addressed.
These authors contributed equally to this work.
Energies 2019, 12(3), 476; https://doi.org/10.3390/en12030476
Submission received: 19 December 2018 / Revised: 24 January 2019 / Accepted: 30 January 2019 / Published: 1 February 2019
(This article belongs to the Special Issue Power Electronics in Renewable Energy Systems)

Abstract

New paradigms in the modern power system should be introduced to student of electrical engineering, or engineer in training, as early as possible. Besides class-room study, experimental exercise may be introduced to help the student understand the concept of microgrid. One main challenge is the power electronics converter, which connects the distributed energy source to the existing power grid. This study modeled and developed a grid-connected inverter that is useful for providing a close to real application for a student or engineer in training. This development is important for microgrid learning to give practical perspective to the student. A grid-connected inverter for distributed generation was developed at laboratory scale. The grid-connected inverter was developed modularly to make it easier for the student to understand the basic concept of grid-connected inverter building blocks, as well as its function as a whole. The developed grid-connected inverter was intended to be able to operate on two different mode: grid-forming mode and grid-injecting mode. Experiments were conducted to verify the results.

1. Introduction

The concern of climate change leads to urgent calls to reduce greenhouse gas emissions. Electrical energy sector offers easier and relatively faster implementation to reduce greenhouse gas emissions by proposing utilization of renewable energy sources that other sectors such as transportation. Distributed generation concept is sought to be the best way to incorporate renewable energy sources in our existing power grid network, while also improving the grid quality [1,2]. Traditional renewable energy sources for distributed generation power system include bio-mass, solar photovoltaic, fuel cell, and wind [3]. Besides those mentioned sources, distributed generation also proposes combined heat and power (CHP) concept. CHP concept aims to improve our total energy efficiency by reducing and utilizing thermal losses of energy production [4,5].
Distributed generation concept brings larger consequences that significant changes are inevitable in the power system. Traditional power grid network has unidirectional energy transfer from the centralized bulk power generating units to the customers. The consumers do not have any active contribution to the power system by generating local energy sources because all power comes from the utility company [6]. Contrarily, distributed generation requires active bidirectional power delivery, either from the utility to the consumer or the reverse in the case of the local generation producing excess energy. It needs adjustments on several aspects of power system, such as energy business, reverse power transfer, voltage stabilization, islanding scheme, etc. Distributed generation is an technological improvement, which should be able to work together with the current traditional centralized system to obtain a reliable and sustainable power system [5].
Microgrid is a special derivation of the distributed generation concept. Microgrid takes a system approach that views distributed generation and its associated load as a “cell” or “subsystem” of a larger power system network [7]. This approach allows local control of generation and load consumption, thus reducing the central dispatch control [8]. Since this subsystem has characteristics normally found in power systems but at a smaller size, the term microgrid is used [7]. Today, several microgrid testbeds are developed, such as microgrid testbed by Consortium for Electric Reliability Technology Solutions (CERTS) in U.S. [9]; Hachinohe, Aichi, and Kyoto Eco-Energy Project in Japan [10]; and many others.
Microgrid is an active distribution network. It is a distributed generation that utilizes renewable energy sources to supply energy to the load at distribution voltage level. The advantage of using distribution voltage level is the renewable energy sources do not need to have big capacity, rather distributed but in smaller size. Since small capacity renewable energy sources are sufficient, microgrid can utilize local energy potentials, which lead to energy independent communities. This point is a very interesting feature of microgrid for developed countries, which still have remote areas without electricity. Microgrid offers flexibility to be operated under two modes: interconnected and stand-alone from the main power grid. Interconnection with the main grid is very important because of the intermittent characteristics of renewable energy sources.
These new paradigms in the modern power system should be introduced to students as early as possible. Besides class-room study, experimental exercises may be introduced to help students to understand the concept of microgrid. One main challenge is the power electronics converter, which connects the distributed energy source to the existing power grid. Power electronics converter plays an important role to deliver power from the distributed energy source to the main grid. This research is intended as the preliminary work on developing grid-connected inverter for microgrid learning. The current target was to develop a grid-connected inverter that can control its power output, therefore can be operated in two different modes: grid-forming mode and grid-injecting mode.

2. Grid-Connected Inverter

Grid-connected inverter is a special type of AC-DC converter, the output voltage of which is connected to the available electrical grid. Contrary to applications such as Uninterruptible Power Supply (UPS) or Adjustable Speed Drive (ASD), where AC-DC converter output is connected directly to the load (or electric motor, in the case of ASD), grid-connected inverter is always connected to the electrical grid. Therefore, grid-connected inverter should always produce output that meet the synchronization condition with the electrical grid. Failing to meet the synchronization condition will make the AC-DC converter be in lost synchronism state and no longer in grid connection. Grid-connected inverter can have either single-phase or three-phase topology, however this section only discusses three-phase grid-connected inverter.
Figure 1 shows simple representation of grid-connected inverter concept. It is connected to the AC grid through filter inductance L. The control block processes the desired output variables through feedback from its terminal. It controls any kind of variables, such as output power, voltage, current, or DC voltage, depending on the grid-connected inverter’s particular function. Synchronization block senses and processes the grid’s variable into control block providing the necessary information to keep the DC-AC converter synchronized with AC grid. This representation was the basic block of the proposed experimental modules.

3. Proposed Experimental Modules

3.1. Grid-Forming Mode Control

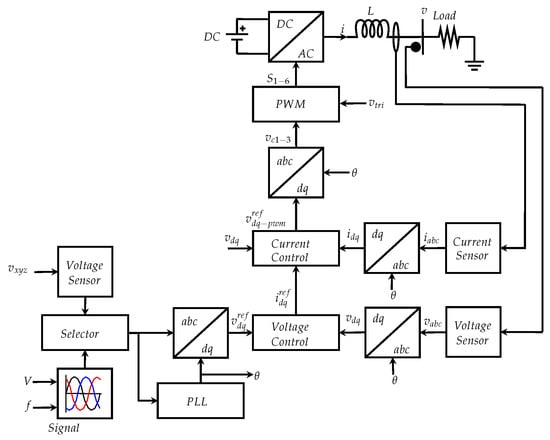
Grid-connected inverter generates constant magnitude and frequency of three-phase voltage under grid-forming mode control [11]. This mode works when microgrid is not connected to the main grid, thus it supplies its own local load from the renewable energy source. Figure 2 shows the complete grid-forming mode control of grid-connected inverter. It consists of double-loop control of current and voltage control section, voltage reference section, and measurement section. Voltage reference can be either internal or external three-phase signal through d q transformation and PLL. This scheme generates three-phase voltage v, which follows the voltage reference.
To construct the grid-forming mode control of grid-connected inverter, several blocks should be prepared.

3.1.1. d q Transformation

d q transformation, often called Park transformation, is a space vector transformation of three-phase time-domain signals from a stationary phase coordinate system ( a b c ) to a rotating coordinate system ( d q ) [12]. The d q transform reduces three-phase AC quantities ( f a , f b , and f c ) into two DC quantities ( f d and f q ). The DC quantities provide easier control or filtering process. Another advantage is that active and reactive power can be controlled independently by using d q quantities.
Power invariant formulation of d q transformation of any variable, f, of three-phase signals into d q quantities can be expressed by Equation (1).
f d f q = 2 3 cos ( θ ) cos ( θ 2 π 3 ) cos ( θ + 2 π 3 ) sin ( θ ) sin ( θ 2 π 3 ) sin ( θ + 2 π 3 ) f a f b f c
where θ is phase displacement between the rotating and fixed coordinate system at each time t.

3.1.2. Phase-Locked Loop (PLL)

Phase-locked loop (PLL) is a popular method for synchronizing utility network and grid-connected power electronics converter [13,14]. In such kind of applications, PLL’s role is essential to provide accurate and fast detection of utility phase angle for generating reference signal of grid-connected inverter.
The common method to realize PLL on three-phase system is by using synchronous frame PLL. Figure 3 shows the block diagram of synchronous frame PLL. Instantaneous phase angle θ is detected by synchronizing the reference frame with the vector of three-phase voltage ( v a , v b , and v c ). To be locked to the phase angle of utility voltage vector, the Proportional–Integral (PI) controller drives v q to be zero, as given by the reference v q * , which gives the angular speed quantities. Phase angle θ is simply obtained by integrating the angular speed.

3.1.3. Current Control

Current control acts as inner loop section on the control of grid-connected inverter [15,16]. Figure 4 shows the block diagram of d q cross-decoupling current control scheme, where both i d and i q are controlled using independent PI controller to track reference values i d r e f and i q r e f , respectively. Output of PI controller, together with the terminal voltage in d q and cross drop voltage in the inductor filter L, generates the voltage references v d p w m r e f and v q p w m r e f . Those voltage references drive the Pulse Width Modulation (PWM) to produce the corresponding command for the switches of the grid-connected inverter.

3.1.4. Voltage Control

Voltage control acts as outer loop in the grid-forming mode of grid-connected inverter [17]. Figure 5a,b shows independent control of voltage in d q frame by using two different PI controllers. PI controller tracks the error between the reference voltage, v d r e f (or v q r e f ), and actual output voltage, v d (or v q ). It generates corresponding signal for the reference current controller (Section 3.1.3), which in turn determines the required current of the grid-connected inverter.
In the grid-forming mode, the reference voltage can be obtained from either signal generator or voltage sensor measurement through a b c to d q transformation. Figure 6 shows the scheme of voltage reference generation blocks. Signal generator receives input of frequency, f, and magnitude, V, to generate three-phase signal reference. This block is mainly used when the grid-connected inverter is on stand-alone operation supplying power to the local loads, thus it should provide stable output voltage.
The other method to generate voltage reference is by using three-phase measurement on voltage sensor, and then transforming into the corresponding d q voltage reference. This method is suitable when the grid-connected inverter is synchronized with the main grid, for which the synchronized set of three-phase output needs to be produced by grid-connected inverter. Three-phase voltage of the main grid on the point of synchronization is measured through voltage sensor, and then the phase angle is detected by using PLL to obtain proper d q transformation angle. Voltage control tracks this set of reference voltage, therefore it is expected that the output voltage of grid-connected inverter is synchronized with the main grid.

3.1.5. PWM Generation

Voltage references for PWM generated by current control, v d p w m r e f and v q p w m r e f , are still in d q frame. However, the sinusoidal PWM method needs three modulating signal displaced 120° as its input values. Therefore, the voltage references v d p w m r e f and v q p w m r e f should be transformed back to a b c reference frame by using inverse Park transformation. To ensure that the output of grid-connected inverter remains synchronized with the desired voltage, the phase angle θ obtained from PLL in Figure 6 is used for the inverse d q transformation. The results are three controlled reference signals, v c 1 , v c 2 , and v c 3 , for the PWM block. Figure 7 shows the schematic of this PWM generation scheme.
Other method is to use polar coordinate to transform PWM voltage references v d p w m r e f and v q p w m r e f into magnitude m and phase angle δ . Angle θ from PLL is used to synchronize with the voltage reference, therefore the signal generator block produces balanced three-phase reference voltage. For instance, the phase A reference voltage is shown in Equation (2), while the other phases are obtained from phase A by shifting it accordingly. Figure 8 shows this PWM generation scheme using polar transformation.
v c 1 = m sin ( θ )

3.2. Grid-Injecting Mode Control

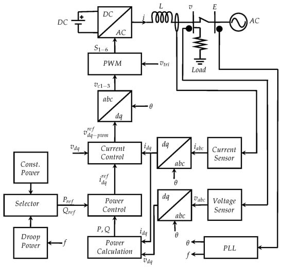
Grid-injecting mode control operates when grid-connected inverter is connected with the main grid, after successful synchronization process. During this mode, grid-connected inverter delivers the controlled-power output to the main grid, while the bus voltage and frequency are maintained by the main grid. Figure 9 shows the complete grid-injecting mode control of grid-connected inverter. Similar to the grid-forming mode control, it consists of double-loop control of current and power control section, power reference section, and measurement section. Grid-connected inverter operation can be either constant power operation or droop power operation. This scheme generates output power, which follows the desired power reference. For microgrid learning, this option allows students to more easily study the role of grid-connected inverter in the modern power system. Constant power control is suitable for renewable power system, which are passively connected to the system. The power delivered to the grid is held constant, possibly provided by external maximum power point tracking (MPPT) control. The droop control is also provided so the grid-connected inverter can actively play a role in supporting the grid. This kind of control is required if the renewable power system should provide ancillary services to support the voltage or frequency of the grid.

3.2.1. Power Control

Similar to the voltage control on grid-forming mode, power control acts as outer loop in the grid-injecting mode of grid-connected inverter [16,17]. Figure 10a,b shows independent control of power in d q frame by using two different PI controllers. PI controller tracks the error between the reference power, P r e f , and actual output power, P. It generates corresponding signal for the reference of current controller, which in turn determines the required current of the grid-connected inverter. A similar concept is also applied for reactive power control through controlling Q r e f and Q.

3.2.2. Droop Power Control

Droop power control is originally applied in parallel operation of synchronous generator to ensure equitable load sharing between generating units [18]. In the field of power electronics control, application of droop control was started in the UPS [19]. Afterwards, droop power control is also applied in the power control of renewable energy based-inverter for microgrid and distributed generation system [15,20,21].
The power flowing from sending side, A, to the receiving side, B, of Figure 11 can be expressed as follows [22,23].
S = P + j Q = V s I *
Since the current flowing can be represented as I = V s V r Z , Equation (3) can also be represented as
S = V s V s V r Z *
= V s V s V r e j δ Z e j φ
= V s 2 Z e j φ V s V r Z e ( j φ + δ )
Combining Equations (3) and (6), the active and reactive power can be obtained:
P = V s 2 Z cos ( φ ) V s V r Z cos ( φ + δ )
Q = V s 2 Z sin ( φ ) V s V r Z sin ( φ + δ )
Considering that Z e j φ = R + j X , Equations (7) and (8) can also expressed as
P = V s R 2 + X 2 R ( V s V r cos δ ) + X V r sin δ
Q = V s R 2 + X 2 R V r sin δ + X ( V s V r cos δ )
Combining and rearranging Equations (9) and (10) gives
V r sin δ = X P R Q V s
V s V r cos δ = R P + X Q V s
In most cases, the reactance is much bigger than resistance, X R , thus the resistance can be neglected. If the power angle δ is also small enough, then by approximating, sin δ δ and cos δ 1 . Therefore, Equations (11) and (12) become
δ X P V s V r
( V r V s ) X Q V s
Under previous considerations, Equations (13) and (14) show that power angle δ is proportional to the active power P, while the voltage drop ( V r V s ) is proportional to the reactive power Q. It means that the δ can be controlled through P and V r through Q. Since by controlling the frequency the power angle is also controlled, by using relation on Equation (13) the real power flow has relation with the frequency. Frequency and the voltage magnitude can be controlled independently through active and reactive power controlling. This concept is called droop power control, which can be represented as follows.
f f 0 = k P ( P P 0 )
V V 0 = k Q ( Q Q 0 )
where f 0 , V 0 , P 0 , and Q 0 are rated frequency, voltage, active power, and reactive power, respectively. f, V, P, and Q are the corresponding values obtained through droop regulation. Figure 12 shows the voltage and frequency droop characteristics.
The droop power concept shown in Equations (15) and (16) can be applied in grid-injecting mode control of grid-connected inverter to obtain power reference. It can be applied either to both frequency and voltage droop or frequency droop only, thus grid-connected inverter is operated under unity power factor.

4. Experimental Verification

4.1. Grid-forming Mode Experiments

The experiment conducted on grid-connected inverter connected to the three-phase source to represent infinite bus is shown in Figure 13. The details of developed control system is shown in Figure 14. The value of inductor and load are shown in Table 1. These values were to ensure that the proposed system has high X/R ratio (Approximately X/R = 22) so that Equations (15) and (16) were valid for the grid-injecting mode experiments. A 50 V voltage was generated in the PCC side of the three-phase source, as shown in Figure 13, and then grid-connected inverter was run under voltage control mode. Both voltages at PCC side and INV side were monitored. The complete experimental modules set-up is shown in Figure 15.
Figure 16 shows the experiment result of voltage control mode of grid-connected inverter. It can be seen that the inverter generated voltage that followed both magnitude and phase angle of the reference voltage at PCC bus. Voltage control mode was operated to build necessary voltage level and frequency on the output of grid-connected inverter based on the reference obtained from the voltage of PCC bus. Synchronization could be executed after voltages on INV and PCC bus had the same quantities in terms of voltage magnitude, phase sequence, and frequency.
Synchronization of grid-connected inverter and three-phase source at 200 V can be seen in Figure 17a, which shows the sequence during synchronization process. After the rms voltage reached the desired voltage, in this case 200 V, the phase adjustment was conducted at point 2, and then synchronization was executed at point 3. Instantaneous voltage at synchronization point 3 is shown at Figure 17b; it can be seen that synchronization was executed smoothly at t _ s y n c . Figure 18 shows snapshot of both terminal voltage of grid-connected inverter and three-phase source after the synchronized operation. It can be seen that both voltages were synchronized in terms of magnitude, phase angle, and frequency.

4.2. Grid-Injecting Mode Experiments

The same schematic (Figure 13) was used for this experiment. The grid-connected inverter was changed into power control mode after successful synchronization with three-phase source grid. The target was to control the output power of grid-connected inverter, which followed the given power reference values.This experiment was conducted by setting four different reference values: 0.05 pu (50 W), 0.1 pu (100 W), 0.15 pu (150 W), and 0.2 pu (200 W).
Figure 19 shows the results of constant power control on three-phase source connected experiment. It can be seen that the power control worked well by providing the output power according to the given reference values, as shown in Figure 19a. Since the grid-connected inverter was connected to strong three-phase grid, the voltage at the INV bus and the frequency were relatively constant during the power change conditions, as shown in Figure 19b,c. In contrast to the active power, the reactive power was intentionally kept constant at zero during changes in active power to ensure that all of the active power provided by the DC side was transferred to the grid side. Figure 20a,b shows the controlled reactive power during changes in active power. The total harmonic distortion (THD) for voltage and current were 1.5% and 11%, respectively, as shown in Figure 21a,b.
Another way to make grid-connected inverter actively involved in the power management of microgrid distributed generation system is by using droop power control. In this method, grid-connected inverter power control determines its output power by considering the frequency of the system and the pre-determined droop slope. Therefore, the balance of power and frequency is obtained from the power delivered by droop power control of grid connected inverter together with the droop characteristic of other source, if any, in the microgrid distributed generation system.
To verify the droop power control, an experiment on grid-connected inverter synchronized with synchronous generator was conducted. The synchronous generator was chosen because the frequency is easy to fluctuate compared to the stiff three-phase source grid connection. The grid-connected inverter was equipped with droop power control in response of changing on the load demand side. The observed case in this experiment had variable k P of 5%. To provide easy comparison, in this experiment, the load demand was also changed from 150 W to 100 W.
Figure 22 shows the results of experiment of 5% droop slope. Following the load demand change, the grid-connected inverter reduced its output power while the synchronous generator kept its output power constant, the result being that the frequency could be kept constant, as shown in Figure 22c. Figure 22a shows that synchronous generator was constant during load demand change because the inherent droop characteristic of synchronous generator was less flat compared to the droop characteristic of grid-connected inverter.

5. Conclusions

A grid-connected inverter for distributed generation was developed at laboratory scale. This device was equipped with voltage control, power control, and synchronization control. Therefore, it can be used as grid-forming or grid-injecting inverter on microgrid power system. Voltage control under grid-forming mode could generate stable three-phase output voltage from internal or external voltage reference. Power control under grid-injecting mode could generate stable output power, under both constant power reference or droop power regulation. Experiments were conducted to verify the results.

Author Contributions

Conceptualization, A.R.; methodology, A.R.; software, A.R.; validation, A.R., and P.H.; formal analysis, A.R.; investigation, A.R., and P.H; resources, P.H.; data curation, P.H.; writing—original draft preparation, A.R.; writing—review and editing, P.H. and G.F.; visualization, A.R.; supervision, G.F.; project administration, G.F.; and funding acquisition, G.F.

Funding

This research received no external funding.

Conflicts of Interest

The authors declare no conflict of interest.

References

  1. Ochoa, L.F.; Harrison, G.P. Minimizing energy losses: Optimal accomodation and smart operation of renewable distributed generation. IEEE Trans. Power Syst. 2011, 26, 198–205. [Google Scholar] [CrossRef]
  2. Guttromson, R.T. Modeling distributed energy resource dynamics on the transmission system. IEEE Trans. Power Syst. 2002, 17, 1148–1153. [Google Scholar] [CrossRef]
  3. Masters, G.M. Renewable and Efficient Electric Power System; Wiley-Interscience: Hoboken, NJ, USA, 2004. [Google Scholar]
  4. Chowdhury, S.; Chowdhury, S.P.; Crossley, P. Microgrids and Active Distribution Networks; IET: London, UK, 2009. [Google Scholar]
  5. Nissen, M.B. High performance development as distributed generation. IEEE Potential 2009, 28, 25–31. [Google Scholar] [CrossRef]
  6. Jenkins, N.; Ekanayake, J.B.; Strbac, G. Distributed Generation; IET: London, UK, 2010. [Google Scholar]
  7. Lasseter, B. Microgrid [distributed power generation]. In Proceedings of the 2001 IEEE Power Engineering Society Winter Meeting, Columbus, OH, USA, 28 January–1 February 2001. [Google Scholar]
  8. Lasseter, R.H.; Paigi, P. Microgrid: A conceptual solution. In Proceedings of the 35th Annual IEEE Power Electronics Specialist Conference, Aachen, Germany, 20–25 June 2004. [Google Scholar]
  9. Nikkhajoei, H.; Lasseter, R. Distributed generation interface to the certs microgrid. IEEE Trans. Power Deliv. 2009, 24, 1598–1608. [Google Scholar] [CrossRef]
  10. Kroposki, B.; Lasseter, R.; Ise, T.; Morozumi, S.; Papathanassiou, S.; Hatziargyriou, N. Making microgrids work. IEEE Power Energy Mag. 2008, 6, 40–53. [Google Scholar] [CrossRef]
  11. Mohd, A.; Ortjohann, E.; Morton, D.; Omari, O. Review of control techniques for inverters parallel operation. Electr. Power Syst. Res. 2010, 80, 1477–1487. [Google Scholar] [CrossRef]
  12. Krause, P.C.; Wasynczuk, O.; Sudhoff, S.D. Analysis of Electric Machinery; IEEE Press: New York, NY, USA, 1995. [Google Scholar]
  13. Guo, X.Q.; Wu, W.Y.; Gu, H.R. Phase locked loop and synchronization methods for grid-interfaced converters: A review. Przeglad Elektrotchniczny (Electr. Rev.) 2011, 87, 182–187. [Google Scholar]
  14. Hsieh, G.C.; Hung, J.C. Phase-locked loop techniques—A survey. IEEE Trans. Ind. Electron. 1996, 43, 609–615. [Google Scholar] [CrossRef]
  15. Chung, I.Y.; Liu, W.; Cartes, D.A.; Collins, E.G.; Moon, S.I. Control method of inverter-interface distributed generators in a microgrid system. IEEE Trans. Ind. Appl. 2010, 46, 1078–1088. [Google Scholar] [CrossRef]
  16. Delghavi, M.B.; Yazdani, A. A unified control strategy for electronically interfaced distributed energy resources. IEEE Trans. Power Deliv. 2012, 27, 803–812. [Google Scholar] [CrossRef]
  17. Rocabert, J.; Luna, A.; Blaabjerg, F.; Rodriguez, P. Control of power converters in ac microgrid. IEEE Trans. Power Electron. 2012, 27, 4734–4748. [Google Scholar] [CrossRef]
  18. Kundur, P. Power System Stability and Control; McGraw-Hill: New York, NY, USA, 1994. [Google Scholar]
  19. Chandorkar, M.C.; Divan, D.M.; Adapa, R. Control of parallel connected inverters in standalone ac supply system. IEEE Trans. Ind. Appl. 1993, 29, 136–143. [Google Scholar] [CrossRef]
  20. Borup, U.; Blaabjerg, F.; Enjeti, P.N. Sharing of nonlinear load in parallel-connected three-phase converters. IEEE Trans. Ind. Appl. 2001, 37, 1817–1823. [Google Scholar] [CrossRef]
  21. Majumder, R.; Ledwich, G.; Ghosh, A.; Chakrabarti, S.; Zare, F. Droop control of converter-interfaced microsources in rural distributed generation. IEEE Trans. Power Deliv. 2010, 25, 2768–2778. [Google Scholar] [CrossRef]
  22. Brabandere, K.D.; Bolsens, B.; den Keybus, J.V.; Woyte, A.; Driesen, J.; Belmans, A. A voltage and frequency droop control method for parallel inverters. IEEE Trans. Power Electron. 2007, 22, 1107–1115. [Google Scholar] [CrossRef]
  23. Weedy, B.M.; Cory, B.J. Electric Power System; Wiley: New York, NY, USA, 1998. [Google Scholar]
Figure 1. Simple representation of grid-connected inverter.
Figure 1. Simple representation of grid-connected inverter.
Energies 12 00476 g001
Figure 2. Grid-forming control of grid-connected inverter.
Figure 2. Grid-forming control of grid-connected inverter.
Energies 12 00476 g002
Figure 3. Block diagram of Phase-Locked Loop (PLL).
Figure 3. Block diagram of Phase-Locked Loop (PLL).
Energies 12 00476 g003
Figure 4. Current control block diagram.
Figure 4. Current control block diagram.
Energies 12 00476 g004
Figure 5. Voltage control block diagram.
Figure 5. Voltage control block diagram.
Energies 12 00476 g005
Figure 6. Voltage reference generation scheme.
Figure 6. Voltage reference generation scheme.
Energies 12 00476 g006
Figure 7. PWM generation scheme using d q transformation.
Figure 7. PWM generation scheme using d q transformation.
Energies 12 00476 g007
Figure 8. PWM generation scheme using polar transformation.
Figure 8. PWM generation scheme using polar transformation.
Energies 12 00476 g008
Figure 9. Grid-injecting control of grid-connected inverter.
Figure 9. Grid-injecting control of grid-connected inverter.
Energies 12 00476 g009
Figure 10. Power control block diagram.
Figure 10. Power control block diagram.
Energies 12 00476 g010
Figure 11. Power flow from sending to receiving side.
Figure 11. Power flow from sending to receiving side.
Energies 12 00476 g011
Figure 12. Droop characteristics.
Figure 12. Droop characteristics.
Energies 12 00476 g012
Figure 13. Experiment schematic for three-phase grid-connected operation.
Figure 13. Experiment schematic for three-phase grid-connected operation.
Energies 12 00476 g013
Figure 14. Control concept of grid-connected inverter.
Figure 14. Control concept of grid-connected inverter.
Energies 12 00476 g014
Figure 15. Snapshot of the experimental set up.
Figure 15. Snapshot of the experimental set up.
Energies 12 00476 g015
Figure 16. Experiment result of voltage control mode of grid-connected inverter.
Figure 16. Experiment result of voltage control mode of grid-connected inverter.
Energies 12 00476 g016
Figure 17. Synchronization sequence on grid-connected inverter: (1) grid-connected inverter is started; (2) phase-adjustment; and (3) synchronization.
Figure 17. Synchronization sequence on grid-connected inverter: (1) grid-connected inverter is started; (2) phase-adjustment; and (3) synchronization.
Energies 12 00476 g017
Figure 18. Output terminal voltage of grid-connected inverter and three-phase grid.
Figure 18. Output terminal voltage of grid-connected inverter and three-phase grid.
Energies 12 00476 g018
Figure 19. Experiment results of constant power control on three-phase grid-connected operation.
Figure 19. Experiment results of constant power control on three-phase grid-connected operation.
Energies 12 00476 g019
Figure 20. Active and reactive power control performance.
Figure 20. Active and reactive power control performance.
Energies 12 00476 g020
Figure 21. Voltage and current total harmonic distortion (THD) level.
Figure 21. Voltage and current total harmonic distortion (THD) level.
Energies 12 00476 g021
Figure 22. Experiment results of droop power control on synchronous generator connected operation.
Figure 22. Experiment results of droop power control on synchronous generator connected operation.
Energies 12 00476 g022aEnergies 12 00476 g022b
Table 1. Experiment parameters.
Table 1. Experiment parameters.
ParameterValue
Capacity1 kVA
DC voltage337 V
L33 mH
R L 1.4 Ω
R L o a d 125 Ω

Share and Cite

MDPI and ACS Style

Rizqiawan, A.; Hadi, P.; Fujita, G. Development of Grid-Connected Inverter Experiment Modules for Microgrid Learning. Energies 2019, 12, 476. https://doi.org/10.3390/en12030476

AMA Style

Rizqiawan A, Hadi P, Fujita G. Development of Grid-Connected Inverter Experiment Modules for Microgrid Learning. Energies. 2019; 12(3):476. https://doi.org/10.3390/en12030476

Chicago/Turabian Style

Rizqiawan, Arwindra, Pradita Hadi, and Goro Fujita. 2019. "Development of Grid-Connected Inverter Experiment Modules for Microgrid Learning" Energies 12, no. 3: 476. https://doi.org/10.3390/en12030476

APA Style

Rizqiawan, A., Hadi, P., & Fujita, G. (2019). Development of Grid-Connected Inverter Experiment Modules for Microgrid Learning. Energies, 12(3), 476. https://doi.org/10.3390/en12030476

Note that from the first issue of 2016, this journal uses article numbers instead of page numbers. See further details here.

Article Metrics

Back to TopTop