10 kV Silicon Carbide PiN Diodes—From Design to Packaged Component Characterization
Abstract
1. Introduction
2. High-Voltage PiN Diode Design
3. Device Processing
4. Static and Dynamic Characterizations
4.1. Forward Characteristics
4.2. Reverse Blocking Characteristics
4.3. Junction Capacitance
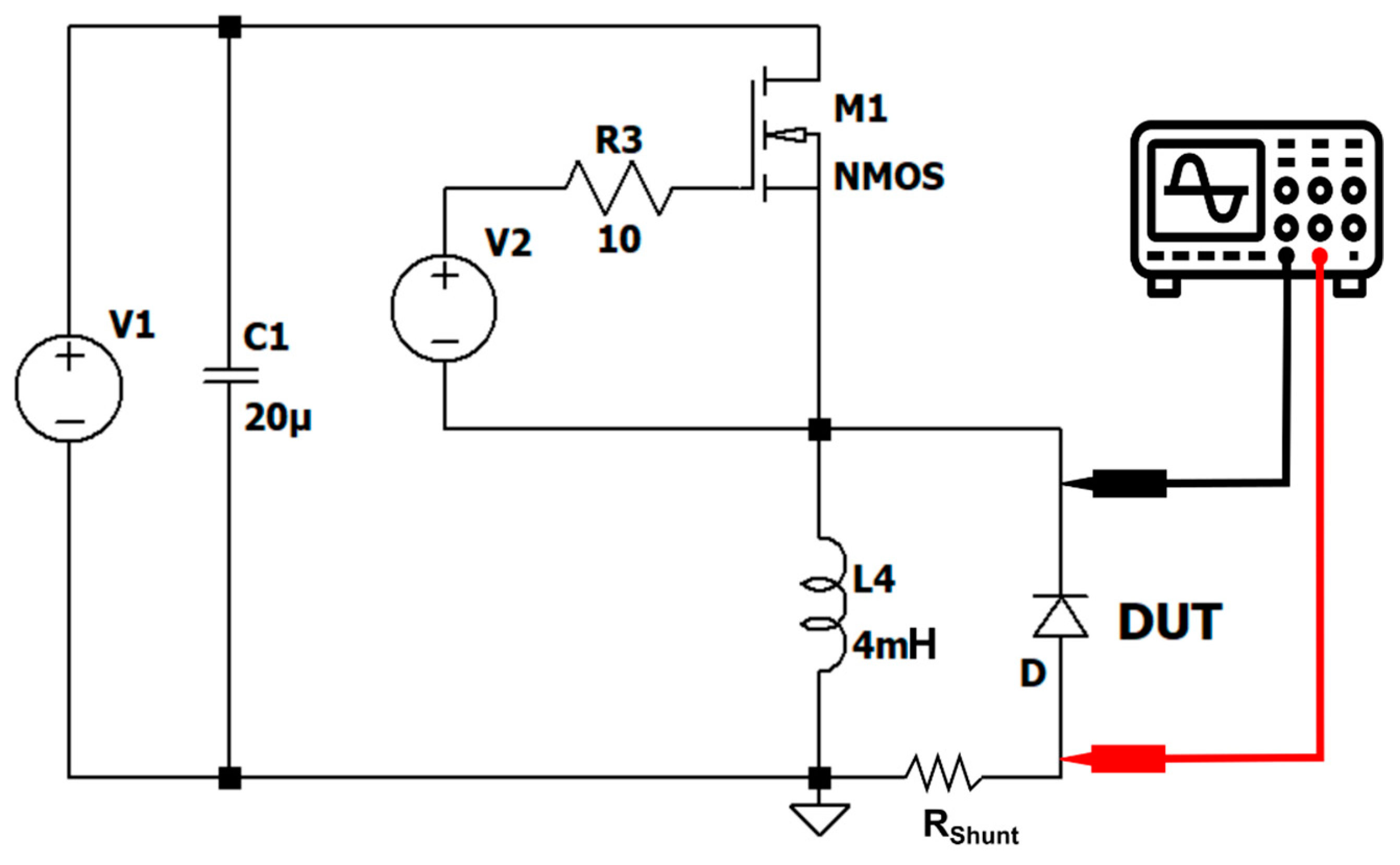
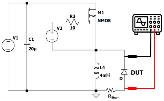
5. Switching Characteristics
6. Conclusions
Author Contributions
Funding
Acknowledgments
Conflicts of Interest
References
- Hull, B.A.; Sumakeris, J.J.; O’Loughlin, M.J.; Zhang, J.; Richmond, J.; Powell, A.R.; Paisley, M.J.; Tsvetkov, V.F.; Hefner, A.; Rivera, A. Development of Large Area (up to 1.5 cm2) 4H-SiC 10 kV Junction Barrier Schottky Rectifiers. Mater. Sci. Forum. 2009, 600–603, 931–934. [Google Scholar] [CrossRef]
- Kaji, N.; Niwa, H.; Suda, J.; Kimoto, T. Ultrahigh-voltage SiC p-i-n diodes with improved forward characteristics. IEEE Trans. Electron. Devices 2015, 62, 374–381. [Google Scholar] [CrossRef]
- Palmour, J.W.; Cheng, L.; Pala, V.; Brunt, E.V.; Lichtenwalner, D.J.; Wang, G.Y.; Richmond, J.; O’Loughlin, M.; Ryu, S.; Allen, S.T.; et al. Silicon carbide power MOSFETs: Breakthrough performance from 900 v up to 15 kV. In Proceedings of the International Symposium on Power Semiconductor Devices and ICs, Waikoloa, HI, USA, 15–19 June 2014; IEEE: Piscataway, NJ, USA, 2014; pp. 79–82. [Google Scholar] [CrossRef]
- Veliadis, V.; Stewart, E.J.; Hearne, H.; McNutt, T.; Chang, W.; Snook, M.; Lelis, A.J.; Scozzie, C. Design and Yield of 9 kV Unipolar Normally-ON Vertical-Channel SiC JFETs. Mater. Sci. Forum 2011, 679–680, 617–620. [Google Scholar] [CrossRef]
- Brunt, E.V.; Cheng, L.; O’Loughlin, M.J.; Richmond, J.; Pala, V.; Palmour, J. 27 kV, 20 A 4H-SiC n-IGBTs. Mater. Sci. Forum 2015, 821–823, 847–850. [Google Scholar] [CrossRef]
- Mojab, A.; Mazumder, S.K.; Cheng, L.; Agarwal, A.K.; Scozzie, C.J. 15-kV single-bias all-optical ETO thyristor. In Proceedings of the 2014 IEEE 26th International Symposium on Power Semiconductor Devices & IC’s (ISPSD), Waikoloa, HI, USA, 15–19 June 2014; IEEE: Piscataway, NJ, USA, 2014; pp. 313–316. [Google Scholar] [CrossRef]
- Marzoughi, A.; Romero, A.; Burgos, R.; Boroyevich, D. Comparing the State-of-the-Art SiC MOSFETs: Test results reveal characteristics of four major manufacturers? 900-V and 1.2-kV SiC devices. IEEE Power Electron. Mag. 2017, 4, 36–45. [Google Scholar] [CrossRef]
- Sundaresan, S.; Marripelly, M.; Arshavsky, S.; Singh, R. 15 kV SiC PiN diodes achieve 95% of avalanche limit and stable long-term operation. In Proceedings of the 2013 25th International Symposium on Power Semiconductor Devices & IC’s (ISPSD), Kanazawa, Japan, 26–30 May 2013; pp. 175–177. [Google Scholar] [CrossRef]
- Johannesson, D.; Nawaz, M.; Jacobs, K.; Norrga, S.; Nee, H.P. Potential of ultra-high voltage silicon carbide semiconductor devices. In Proceedings of the WiPDA 2016—4th IEEE Workshop on Wide Bandgap Power Devices and Applications, Fayetteville, AR, USA, 7–9 November 2016; pp. 253–258. [Google Scholar] [CrossRef]
- Yonezawa, Y.; Mizushima, T.; Takenaka, K.; Fujisawa, H.; Kato, T.; Harada, S.; Tanaka, Y.; Okamoto, M.; Sometani, M.; Okamoto, D.; et al. Low Vf and highly reliable 16 kV ultrahigh voltage SiC flip-type n-channel implantation and epitaxial IGBT. In Proceedings of the 2013 IEEE International Electron Devices Meeting, Washington, DC, USA, 9–11 December 2013; pp. 6.6.1–6.6.4. [Google Scholar] [CrossRef]
- Berthou, M.; Godignon, P.; Calvo, J.; Mihaila, A.; Bianda, E.; Nistor, I. Comparison of 5kV SiC JBS and PiN Diodes. Mater. Sci. Forum 2014, 778–780, 867–870. [Google Scholar] [CrossRef]
- Sentaurus TCAD simulation tool by Synopsis Inc. 2018. Available online: https://www.synopsys.com/content/dam/synopsys/silicon/datasheets/sentaurus_ds.pdf. (accessed on 29 November 2019).
- Konstantinov, A.O.; Wahab, Q.; Nordell, N.; Lindefelt, U. Ionization rates and critical fields in 4H silicon carbide. Appl. Phys. Lett. 1997, 71, 90–92. [Google Scholar] [CrossRef]
- Raynaud, C.; Tournier, D.; Morel, H.; Planson, D. Comparison of high voltage and high temperature performances of wide bandgap semiconductors for vertical power devices. Diam. Relat. Mater. 2010, 19, 1–6. [Google Scholar] [CrossRef]
- Planson, D.; Locatelli, M.; Lanois, F.; Chante, J. Design of a 600 V silicon carbide vertical power MOSFET. Mater. Sci. Eng. B 1999, 61–62, 497–501. [Google Scholar] [CrossRef]
- Pâques, G.; Dheilly, N.; Planson, D.; De Doncker, R.W.; Scharnholz, S. Graded Etched Junction Termination for SiC Thyristors. Mater. Sci. Forum 2011, 679–680, 457–460. [Google Scholar] [CrossRef]
- PEREZ, R. Optimisation of junction termination extension for the development of a 2000 V planar 4H-SiC diode. Diam. Relat. Mater. 2003, 12, 1231–1235. [Google Scholar] [CrossRef]
- Bolotnikov, A.V.; Muzykov, P.G.; Zhang, Q.; Agarwal, A.K.; Sudarshan, T.S. Junction termination extension implementing drive-in diffusion of boron for high-voltage SiC devices. IEEE Trans. Electron. Devices 2010, 57, 1930–1935. [Google Scholar] [CrossRef]
- Perez, R.; Tournier, D.; Perez-Tomas, A.; Godignon, P.; Mestres, N.; Millan, J. Planar Edge Termination Design and Technology Considerations for 1.7-kV 4H-SiC PiN Diodes. IEEE Trans. Electron. Devices 2005, 52, 2309–2316. [Google Scholar] [CrossRef]
- Sung, W.; Baliga, B.J. A Near Ideal Edge Termination Technique for 4500V 4H-SiC Devices: The Hybrid Junction Termination Extension. IEEE Electron. Device Lett. 2016, 37, 1609–1612. [Google Scholar] [CrossRef]
- Sung, W.; Huang, A.Q.; Baliga, B.J. Bevel Junction Termination Extension—A New Edge Termination Technique for 4H-SiC High-Voltage Devices. IEEE Electron. Device Lett. 2015, 36, 594–596. [Google Scholar] [CrossRef]
- Li, X.Q.; Tone, K.; Cao, L.H.; Alexandrov, P.; Fursin, L.; Zhao, J.H. Theoretical and Experimental Study of 4H-SiC Junction Edge Termination. Mater. Sci. Forum 2000, 338–342, 1375–1378. [Google Scholar] [CrossRef]
- Li, X.; Tone, K.; Fursin, L.; Zhao, J.H.; Burke, T.; Alexandrov, P.; Pan, M.; Weiner, M. Multistep junction termination extension for SiC power devices. Electron. Lett. 2001, 37, 392. [Google Scholar] [CrossRef]
- Sheridan, D.C.; Niu, G.; Cressler, J.D. Design of single and multiple zone junction termination extension structures for SiC power devices. Solid State Electron. 2001, 45, 1659–1664. [Google Scholar] [CrossRef]
- Ghandi, R.; Buono, B.; Domeij, M.; Malm, G.; Zetterling, C.-M.; Ostling, M. High-Voltage 4H-SiC PiN Diodes With Etched Junction Termination Extension. IEEE Electron. Device Lett. 2009, 30, 1170–1172. [Google Scholar] [CrossRef]
- Sung, W.; Van Brunt, E.; Baliga, B.J.; Huang, A.Q. A New Edge Termination Technique for High-Voltage Devices in 4H-SiC–Multiple-Floating-Zone Junction Termination Extension. IEEE Electron. Device Lett. 2011, 32, 880–882. [Google Scholar] [CrossRef]
- Niwa, H.; Suda, J.; Kimoto, T. 21.7 kV 4H-SiC PiN Diode with a Space-Modulated Junction Termination Extension. Appl. Phys. Express 2012, 5. [Google Scholar] [CrossRef]
- Phung, L.V.; Planson, D.; Brosselard, P.; Tournier, D.; Brylinski, C. 3D TCAD Simulations for More Efficient SiC Power Devices Design. ECS Trans. 2013, 58, 331–339. [Google Scholar] [CrossRef]
- Brosselard, P.; Planson, D.; Scharnholz, S.; Raynaud, C.; Zorngiebel, V.; Lazar, M.; Chante, J.-P.; Spahn, E. Edge termination strategies for a 4kV 4H–SiC thyristor. Solid State Electron. 2006, 50, 1183–1188. [Google Scholar] [CrossRef]
- Mahajan, A.; Skromme, B.J. Design and optimization of junction termination extension (JTE) for 4H–SiC high voltage Schottky diodes. Solid State Electron. 2005, 49, 945–955. [Google Scholar] [CrossRef]
- Feng, G.; Suda, J.; Kimoto, T. Space-Modulated Junction Termination Extension for Ultrahigh-Voltage p-i-n Diodes in 4H-SiC. IEEE Trans. Electron. Devices 2012, 59, 414–418. [Google Scholar] [CrossRef]
- Paques, G.; Scharnholz, S.; Dheilly, N.; Planson, D.; De Doncker, R.W. High-Voltage 4H-SiC Thyristors With a Graded Etched Junction Termination Extension. IEEE Electron. Device Lett. 2011, 32, 1421–1423. [Google Scholar] [CrossRef]
- Thion, F.; Isoird, K.; Planson, D.; Locatelli, M.-L.; Ding, H. Simulation and design of junction termination structures for diamond Schottky diodes. Diam. Relat. Mater. 2011, 20, 729–732. [Google Scholar] [CrossRef][Green Version]
- Nguyen, T.T.H.; Lazar, M.; Augé, J.L.; Morel, H.; Phung, L.V.; Planson, D. Vertical Termination Filled with Adequate Dielectric for SiC Devices in HVDC Applications. Mater. Sci. Forum 2016, 858, 982–985. [Google Scholar] [CrossRef]
- Bolotnikov, A.; Losee, P.; Deeb, P.; Wang, M.; Dunne, G.; Kretchmer, J.; Arthur, S.; Stevanovic, L. Design of area-efficient, robust and reliable junction termination extension in SiC devices. Mater. Sci. Forum 2016, 858, 737–740. [Google Scholar] [CrossRef]
- Nguyen, D.M.; Huang, R.; Phung, L.V.; Planson, D.; Berthou, M.; Godignon, P.; Vergne, B.; Brosselard, P. Edge Termination Design Improvements for 10 kV 4H-SiC Bipolar Diodes. Mater. Sci. Forum 2013, 740–742, 609–612. [Google Scholar] [CrossRef]
- Hull, B.A.; Sumakeris, J.J.; O’Loughlin, M.J.; Zhang, Q.; Richmond, J.; Powell, A.R.; Imhoff, E.A.; Hobart, K.D.; Rivera-Lopez, A.; Hefner, A.R. Performance and Stability of Large-Area 4H-SiC 10-kV Junction Barrier Schottky Rectifiers. IEEE Trans. Electron. Devices 2008, 55, 1864–1870. [Google Scholar] [CrossRef]
- Sze, S.M.; Ng, K.K. Physics of Semiconductor Devices; John Wiley & Sons, Inc.: Hoboken, NJ, USA, 2006; Volume 2006, ISBN 9780470068328. [Google Scholar] [CrossRef]
- Asllani, B.; Planson, D.; Bevilacqua, P.; Fonder, J.B.; Choucoutou, B.; Morel, H.; Phung, L.V. Advanced Electrical Characterisation of High Voltage 4H-SiC PiN Diodes. Mater. Sci. Forum 2019, 963, 567–571. [Google Scholar] [CrossRef]














| Device Feature | VF (50 A) | VF (80 A) | IR (1 kV) | IR (3 kV) | CJ (0 V) | CJ (60 V) | CJ (3 kV) |
|---|---|---|---|---|---|---|---|
| unit | V | V | nA | nA | pF | pF | pF |
| average | 4.98 | 5.68 | 15.2 | 193.2 | 2557 | 594 | 82.2 |
| min | 4.59 | 5.19 | 1.99 | 4.57 | 2480 | 567 | 79.1 |
| max | 5.36 | 6.22 | 32.7 | 359 | 2640 | 622 | 85.1 |
| σ | 0.20 | 0.29 | 9.79 | 137.12 | 50.30 | 17.07 | 2.44 |
© 2019 by the authors. Licensee MDPI, Basel, Switzerland. This article is an open access article distributed under the terms and conditions of the Creative Commons Attribution (CC BY) license (http://creativecommons.org/licenses/by/4.0/).
Share and Cite
Asllani, B.; Morel, H.; Phung, L.V.; Planson, D. 10 kV Silicon Carbide PiN Diodes—From Design to Packaged Component Characterization. Energies 2019, 12, 4566. https://doi.org/10.3390/en12234566
Asllani B, Morel H, Phung LV, Planson D. 10 kV Silicon Carbide PiN Diodes—From Design to Packaged Component Characterization. Energies. 2019; 12(23):4566. https://doi.org/10.3390/en12234566
Chicago/Turabian StyleAsllani, Besar, Hervé Morel, Luong Viêt Phung, and Dominique Planson. 2019. "10 kV Silicon Carbide PiN Diodes—From Design to Packaged Component Characterization" Energies 12, no. 23: 4566. https://doi.org/10.3390/en12234566
APA StyleAsllani, B., Morel, H., Phung, L. V., & Planson, D. (2019). 10 kV Silicon Carbide PiN Diodes—From Design to Packaged Component Characterization. Energies, 12(23), 4566. https://doi.org/10.3390/en12234566

